红蓝宝石
- 格式:doc
- 大小:661.50 KB
- 文档页数:43
红蓝宝石常见的热处理方式说到红蓝宝石,大家都知道它们闪闪发光,像是大自然赐予我们的宝藏。
可是,这些看似完美的宝石背后,竟然隐藏着一段“化妆”故事。
对,没错!这些宝石其实常常会经过一些热处理,才能展示出最迷人的那一面。
别看它们在商场里光彩夺目,谁知道背后是不是经过一番“精雕细琢”呢?红蓝宝石的热处理,简单来说就是通过加热的方式,让宝石的颜色、透明度以及光泽度都变得更好。
你可以把它当成是“宝石的美容院”!比如,红宝石嘛,最常见的热处理方式就是加热。
这种加热的过程就像是给红宝石做了个深层的“滋养”护理,能让它的红色更加艳丽、纯净。
虽然红宝石本身就自带闪闪的魅力,但经过高温加热后,它的“身价”可就立马提高了不少。
蓝宝石的热处理方法有点不一样,不过大体上也是用加热的方式。
想象一下,它原本可能有些颜色不均匀,甚至有些内含物让它看起来不那么完美。
通过加热,它能变得更加透亮,色泽均匀,给人的感觉就像是从浑浊的水中捞出一颗明珠。
而这种加热的过程就像是宝石的“洗礼”,经过高温的考验,它们最终会变得更加坚硬,也更耐久,颜色也更鲜艳。
说到这里,你可能会想,宝石加热之后会不会变得不自然,或者说不真实呢?嘿,放心!加热处理并不会改变宝石的本质,它只是让宝石的天然色泽更加鲜明、更加纯粹罢了。
就像人做美容一样,基本面是不能改变的,但效果会让你焕然一新,光彩照人。
重要的是,大家也不会看出来宝石有没有做过这类处理,除非你是行家,否则一般人根本察觉不到这点。
不过,加热处理可不止这一个样子。
有些蓝宝石还会在气氛中加入一些特殊气体,或者在某些环境下加热,这样能让它们的颜色变得更加深邃,甚至有点神秘感。
这个方法被叫做“气氛加热”,听起来是不是有点像是变魔术呢?但这可不是幻想,而是科学家们根据宝石的性质,结合不同气体的成分,精细调控的结果。
嗯,别看这些处理方式听起来有点复杂,实际上它们的目的就是为了让宝石展现出最美的一面,给你带来最惊艳的视觉效果。
名词解释红蓝宝石
嘿,你知道红蓝宝石不?那可不是一般的宝石啊!红宝石,哇哦,
就像燃烧的火焰一般热烈而璀璨!比如说,你想想那艳丽的红玫瑰,
红宝石就有着那种让人惊艳的红。
它可是宝石中的明星呢!好多人都
为了拥有一颗高品质的红宝石而疯狂。
蓝宝石呢,那深邃的蓝色,就如同神秘的夜空,让人沉醉其中。
好
比晴朗夜空中那闪烁的星星,蓝宝石有着独特的魅力。
你看那些王室
贵族,不都对蓝宝石情有独钟嘛!
红蓝宝石都属于刚玉家族,它们的硬度那可是杠杠的!就像钢铁侠
一样坚韧无比。
你要是不小心把它们掉到地上,也不用担心轻易就摔
坏啦。
而且啊,红蓝宝石的产地也很重要呢!缅甸、斯里兰卡,这些地方
可是产出了无数让人惊叹的红蓝宝石。
这就好像不同地方出的美食一样,各有各的特色和风味。
哎呀,你说要是能拥有一枚顶级的红蓝宝石戒指,戴在手上,那得
多耀眼啊!走在街上,回头率肯定超高。
别人看到了,肯定会说:“哇,那戒指太漂亮啦!”这感觉,简直太棒了!
红蓝宝石不只是美丽的装饰品,它们还承载着历史和文化呢。
从古
至今,它们在各种故事和传说中都有着重要的地位。
就好像古老的城堡,见证了无数的故事和岁月的变迁。
总之,红蓝宝石就是那么的独特、那么的迷人!它们是宝石世界里的瑰宝,让人无法抗拒它们的魅力!我的观点就是,红蓝宝石真的是太神奇、太美妙啦,值得我们好好去欣赏和珍惜!。
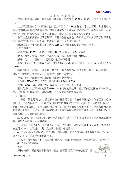
红宝石和蓝宝石红宝石和蓝宝石同属一种名叫刚玉的矿物,其成分是AL203。
红宝石历来为珍贵宝石之一。
红宝石因刚玉中含Cr而呈红色;蓝宝石因含Ti、Fe呈蓝色,除红宝石外,其它所有能做宝石的刚玉矿物都泛称蓝宝石,而且依其颜色分别称为:蓝色蓝宝石、绿色蓝宝石、金黄色蓝宝石和白色蓝宝石等。
此外,还有星光红宝石、星光蓝宝石和变色蓝宝石。
由于红蓝宝石的硬度仅次于钻石,而且有美丽的颜色,在所有宝石中是仅次于钻石的宝玉,如今它们同钻石、祖母绿一起称为世界上“四大珍贵宝石”。
通常红宝石个体比蓝宝石小,历来10ct以上的红宝石就非常珍贵、罕见。
主要物理性质化学成分:AL203。
含Cr呈红色,Ti、Fe呈蓝色,含Fe呈黄色。
形态:桶状、锥状、板状、不规则粒状、晶面上常有斜纹或横纹。
解理:无。
硬度:9。
透明度:透明—不透明。
密度:红宝石3.95~4.05g/cm3,通常4.00g/cm3;蓝宝石3.95~4.03g/cm3,通常3.99g /cm3。
颜色多色性:红宝石:淡紫红—桔红色。
蓝色蓝宝石:深紫蓝色—蓝色。
绿色蓝宝石:深绿色—黄绿色。
黄色蓝宝石:弱黄色到黄色一浅黄色。
’光泽:断口呈玻璃光泽,抛光面呈玻璃一金刚光泽。
折光率:NO=1.770—1.762。
双折射率:0.008~0.010。
色散:0.018 (低)。
紫外荧光:长波红宝石弱至强,红、橙红。
吸收光谱:红宝石在红光区有693nm三条清晰的吸收线。
蓝宝石在蓝光区有450nm吸收线。
包裹体:常有丝状物,针状包体,生长纹生长色带和双晶纹。
评价因素l、颜色:颜色是决定红、蓝宝石价值的最重要因素。
只有中等深浅到暗红色至紫红色的透明刚玉才能称为红宝石,色调较浅到非常浅的叫浅红色蓝宝石。
红色的好坏依次为鸽血红、鲜红、紫红一深紫红;蓝宝石最理想的颜色是中深色调的蔚蓝和墨水蓝色,色调太淡或太暗的蓝宝石价值低。
人们对于优质深橙色和似金绿宝石颜色的蓝宝石评价很高,主要因它可做首饰以外,还是收藏家的珍品。
红蓝宝石的化学式红蓝宝石的化学式为Al2O3,其中红宝石为Cr:Al2O3,而蓝宝石则为Fe:Al2O3。
红宝石,即铬红宝石,是一种宝石级的纯氧化铝,其主要成分为铝氧化物(Al2O3)。
红宝石的红色来自于其中微量掺杂的铬离子(Cr3+)。
它的晶体结构是六方密堆积,即每个铝离子被六个氧离子包围,而每个铬离子取代其中的一个铝离子。
这种离子取代使得晶体的能带结构发生变化,吸收了短波长的光,而产生了红色的颜色。
蓝宝石,即铁蓝宝石,也是一种宝石级的纯氧化铝,其化学式为Al2O3。
蓝宝石的蓝色来自于其中微量掺杂的铁离子(Fe2+或Fe3+)。
与红宝石类似,蓝宝石的晶体结构也是六方密堆积,其中的铁离子取代了部分铝离子,从而改变了晶体的能带结构,吸收了长波长的光,而呈现出蓝色的颜色。
红蓝宝石作为宝石级的氧化铝,不仅具有美丽的外观,还具有出色的物理和化学性质。
它们的硬度非常高,仅次于钻石,在宝石中名列前茅。
红蓝宝石的折射率也很高,能够使光线发生明显的折射和反射,从而呈现出独特的光学效果。
红蓝宝石的产地主要有缅甸、斯里兰卡、泰国和澳大利亚等地。
这些地区的地质条件和矿床形成了宝石级红蓝宝石的理想环境。
红蓝宝石的开采和加工需要经过多道工序,包括挖掘、分选、切割和抛光等过程。
其中,切割和抛光是最为关键的环节,它们决定了宝石的外观和光学效果。
红蓝宝石在宝石界享有盛誉,被广泛应用于珠宝首饰、手表和工艺品等领域。
红宝石因其独特的红色被誉为“宝石之王”,常被用于制作珠宝首饰中的镶嵌和单石。
蓝宝石则因其美丽的蓝色被誉为“天然蓝宝石”,常被用于制作蓝宝石戒指、项链和耳环等。
红蓝宝石除了用于装饰品制作,还具有其他一些重要的应用。
红宝石的铬离子在激光技术中起到重要的作用,可以产生高功率的激光光束,被广泛应用于医疗、军事和通信等领域。
蓝宝石的铁离子也具有类似的激光作用,被用于制造蓝宝石激光器。
红蓝宝石是一种美丽而珍贵的宝石,其化学式为Al2O3。
红宝石和蓝宝石2.1 概述红宝石(Ruby)和蓝宝石(Sapphire)都是以矿物刚玉(Corundum)为原料的宝石。
由于形成条件不同,刚玉中可含有不同的微量元素,并因而呈现出不同的颜色,其中呈红色者为红宝石,呈其它颜色者统称为蓝宝石。
红宝石和蓝宝石都是人们十分珍爱的高档宝石,红宝石鲜红似火,蓝色蓝宝石清澈透蓝,她们与钻石、祖母绿和猫眼石同被列为世界五大名贵宝石。
无论西方和东方,自古对红宝石和蓝宝石均十分珍爱,并认为她们有十分神奇的力量。
一本名叫《Lapidaie》的古老著作中说道:“瑰丽、清澈而华贵的红宝石是宝石之王,是宝中之宝,其优点超过所有其它宝石”。
另一本名叫《Lapidire en Vers》的古老著作认为,红宝石是“上帝创造万物时所创造的12种宝石中最珍贵的宝石”。
在我国,相传元朝皇帝忽必烈曾想用一座城池换取僧伽罗君主所拥有的一枚异常大的红宝石,不想这位君主丝毫不为其所动,声称即使把全世界的财富都放在他脚下,他也不愿与这颗大红宝石分开。
我国清朝红宝石是帝王和一品大员的佩戴物。
可见红宝石在人们心目中拥有至高无上的地位。
对于蓝宝石,古代波斯人认为,大地是由一颗巨大的蓝宝石支撑的,正是由于蓝宝石的反光才使天空映成美丽的蔚蓝色。
古罗马人则相信,蓝宝石具有神奇的力量,能避邪除恶。
据说《一千零一夜》一书的译者理查德·伯顿拥有一颗巨大的星光蓝宝石,他把这颗宝石视为自己的护身符而随身携带,因此,他总是能交好运。
到底什么是红宝石和蓝宝石?这得从这两个词的历史演变说起。
在古代,人们由于缺乏2.2 基本性质2.2.1 结晶学性质(1)晶系:三方晶系。
(2)结晶习性:晶体常为六边形桶状或柱状,有时呈板状或双锥状,具双晶(见图2-2-1)。
图2-2-1 刚玉的晶体及双晶(3)表面特征:在锥和柱面上常有横的条纹,加上特征的三角生长标志,为红宝石和蓝宝石的原石晶体鉴定提供了良好的识别标志。
2.2.1 化学成分(1)主要化学成分:铝的氧化物,化学分子式为Al2O3。
红蓝宝石的化学成分
红宝石与蓝宝石都属于宝石家族中的一种,它们的化学成分非常相似,都属于铝酸盐矿物。
它们的化学式为Al₂O₃。
红蓝宝石的颜色是由其中微量的杂质元素引起的。
红宝石的颜色主要是由铬(Cr)元素引起的。
当铝酸盐矿物中含有少量的铬离子时,宝石会呈现出鲜艳的红色。
铬离子会吸收其他波长的光线,只反射出红色光,因此呈现出红色的外观。
蓝宝石的颜色则是由铁(Fe)和钛(Ti)元素引起的。
铁和钛元素会使宝石吸收其他波长的光线,只反射出蓝色光,从而呈现出蓝色的外观。
具体来说,Fe²⁺和Ti³⁺是蓝宝石中的常见离子形态。
除了铬、铁和钛,红蓝宝石中还可能含有其他微量的离子,例如铁的不同氧化态(Fe³⁺、Fe²⁺)、锰(Mn³⁺)、钴(Co²⁺)等,这些离子的存在也会对宝石的颜色产生影响。
值得注意的是,红宝石与蓝宝石的颜色并不是由它们的化学成分决定的,而是由其中微量的杂质元素引起的。
同样的化学成分,如果其中的微量元素不同,宝石的颜色也会有所不同。
书山有路勤为径,学海无涯苦作舟
红宝石、蓝宝石的形成与产地
1.红宝石、蓝宝石主要有两种成因:
①形成于地幔的高温高压条件,随岩浆喷出地表。
如泰国、澳大利亚、中国山东、美国等国家。
②形成于接触变质作用。
如缅甸、克什米尔、中国安徽等地。
世界上的红蓝宝石主要来自砂矿。
是由各种原生红宝石、蓝宝石经风化作用富集而成,分布广,易开采、分选。
2.出产红宝石、蓝宝石的国家有:
缅甸、斯里兰卡、泰国、越南、柬埔寨是世界上优质红宝石、蓝宝石最重要的供应国。
其他产出国还有中国、澳大利亚、美国、坦桑尼亚等。
①缅甸:
缅甸红宝石具有鲜艳的玫瑰红色-红色。
其颜色的最高品级称为鸽血红,即红色纯正,且饱和度很高。
日光下显荧光效应,其各个刻面均呈鲜红色,熠熠生辉。
常含丰富的细小金红石针雾,形成星光。
颜色分布不均匀。
高质量的缅甸蓝宝石具有非常纯正的蓝色(带紫的内反射色),当然也有浅蓝- 深蓝的品种。
②泰国:
泰国红宝石含Fe 高,颜色较深,透明度较低,多呈暗红色-棕红色。
日光下不具荧光效应,只是在光线直射的刻面较鲜艳,其他刻面则发黑。
颜色比较均匀。
缺失金红石状包裹体,所以没星光红宝石品种。
泰国蓝宝石颜色较深、透明度较低,浅蓝色的内反射色,常发育完好的六边形色带(同澳大利亚、中国一样),但尖竹纹地区的红宝石、蓝宝石质量较佳。
红蓝宝石红,蓝宝石是宝石级的刚玉,其中红色者成红宝石,其他颜色者成蓝宝石,粉红色也是蓝宝石,其他颜色的蓝宝石可用潜质形容词修饰命名,如黄色蓝宝石。
刚玉主要成分为氧化铝,具有三方对称的矿物。
硬度:摩斯硬度9,仅次于钻石;密度:较大,3.99-4.02可每立方米,平均4.00红宝石:宝石之王,宝石之冠;是7月生辰石;40周年纪念品缅甸红宝石:最优质的红宝石,属'鸽血红"级,透明,颜色均无国极少裂纹和瑕疵,缅甸红宝石是商业用语,不代表产地,如果斯里兰卡,泰国达到“鸽血红”级也叫“缅甸红宝石";锡兰或斯里兰卡红宝石:浅红色或淡紫红色,色调虽浅,但比缅甸红宝石耀眼,故称为红宝石,(按颜色呈粉红蓝宝石);泰国红宝石:暗红色至浅棕红色,很少能达到优质缅甸红宝石的质量;非洲红宝石:坦桑尼亚出产优质淡紫红色翻面等级的红宝石,但颗粒小;星光红宝石:泛经过切割和琢磨的弧面型,具有星光效应的红宝石,宝石中的针状,丝绢状包裹体是宝石透明度降低,多数为不透明至半透明,并趋向变灰,是原来的颜色变浅或变深,只有具有清晰,明亮而集中地星光据视“星光红宝石”我国在东汉时期就有红,蓝宝石;英国,伊朗,俄国的王冠配有红,蓝宝石;蓝宝石:拉丁语,对土星的珍爱;“命运之石”,9月生辰石;45周年纪念品;克什米尔蓝宝石:不太透明的天鹅绒状,紫蓝色(矢车菊)的蓝宝石;锡兰或斯里兰卡蓝宝石:暗淡的灰蓝色至浅蓝紫色。
当含大量针状,絮状包裹体时,光彩降低,略呈灰色。
色泽往往不均匀(有色带,条纹);非洲蓝宝石;各种浅淡颜色(浅蓝色,蓝紫色,浅紫色,浅黄色,浅橙色,钢灰色和深棕橙色);澳大利亚蓝宝石:颜色深,甚至称墨黑色,一般有浓绿色到极深紫蓝色的二色性。
透明度差,半透明至不透明,往往带有绿色调。
常有绿色带和羽绒状包体;变色蓝宝石:通常似金绿玉蓝宝石。
在日光下蓝色,夜间在灯下成为红色或紫红色。
当变色不明显时会有损改宝石的色彩。
红、蓝宝石(刚玉)一、红、蓝宝石的基本性质1、原石的鉴别1)晶形:常呈腰鼓状(桶状)或短柱状晶体,常见单形为六方柱、六方双锥、菱面体、三 方双锥和平行双面。
刚玉的结晶习性与其形成条件有密切的关系,大理岩中的红宝石常 呈板状或板柱状晶体。
其它母岩中形成的可发育成柱状晶体,腰鼓状晶体等。
蓝宝石通 常呈柱状、桶状;红宝石通常呈板柱状、桶状。
2)表面特征:柱面上常有较粗的横纹。
在菱面体上可具有三角生长标志,解理不发育,但 因聚片双晶可发育有平行底面和平行菱面体面的裂理。
2、成品的鉴别1)颜色:刚玉宝石的颜色多样,各种以红色为主色调的品种称为红宝石,而其它的颜色通常 称为蓝宝石,常见蓝宝石的颜色有蓝色、绿色、黄色、橙色和紫色。
红、蓝宝石的颜色 与杂质元素的种类,含量和组合有关。
鸽血红(纯红色)红宝石 Cr 3+ 粉红色红宝石Cr 3+/F e /Ti 蓝色蓝宝石F e 2+/Ti 4+ 黄色蓝宝石F e 3+、色心 绿色蓝宝石Fe 3+、Fe 3+/Ti 4+ 紫色蓝宝石Cr 3+/F e 2+/Ti 4+、Fe 2+/Fe 3+帕德马蓝宝石色心/Cr 3+、F e3+ 变色蓝宝石F e 、Ti 、Cr 2)折射率:一般为1.762-1.780。
双折射率:0.008-0.009。
光性:一轴晶负光性。
3)多色性:红宝石:红色/橙红色 蓝宝石:蓝色/蓝绿色。
黄色蓝宝石:黄色/浅黄色 绿色蓝宝石:绿色/黄绿色橙色蓝宝石:橙色/无色 褐橙色蓝宝石:黄褐色/无色紫色蓝宝石:紫色/橙色4)发光性:红宝石在长波紫外线下可呈弱至强红色荧光,短波紫外光下呈弱至中等红色荧 光,随微量元素含量的不同而变化,但同一样品的长波紫外荧光强度大于短波紫外荧光 强度。
蓝宝石通常无紫外荧光,但斯里兰卡的黄色蓝宝石具有橙至橙红色的长波和短波 紫外荧光。
5)吸收光谱:红宝石的典型光谱特征是694、692、659nm 吸收线,620~540nm 的吸收带 476、475、468nm 的细吸收线及450nm 后的全吸收。
红蓝宝石红蓝宝石是一种珍贵的宝石,其美丽的颜色和独特的特性使其备受珠宝爱好者的追捧。
自古以来,人们就对红蓝宝石充满着神秘感和敬畏之情。
在本文中,我们将一起探究红蓝宝石的起源、特征、价值以及在珠宝行业中的应用。
红蓝宝石是属于蓝宝石家族的一种宝石,它在自然界中非常罕见。
它的名称来源于其特殊的颜色,它融合了红色和蓝色的元素,形成了一种迷人的深紫色。
这种颜色是由铬元素的存在而产生的,在光线的照射下,它散发出宝石独特的光泽,令人陶醉。
从地质学的角度来看,红蓝宝石主要产自斯里兰卡、缅甸、泰国、坦桑尼亚等国家。
这些地区的地质构造和矿物组成提供了形成红蓝宝石的理想条件。
然而,由于红蓝宝石的稀有性和高度受欢迎,市场上的供应始终无法满足需求,因此红蓝宝石的价格也一直居高不下。
除了其美丽的颜色,红蓝宝石还有一些独特的物理和化学特性。
作为一种矿石,红蓝宝石具有很高的硬度,它的硬度达到了莫氏硬度的九级,仅次于钻石。
这使得红蓝宝石成为一种耐久且难以磨损的宝石。
此外,红蓝宝石还具有良好的抗反射和折射能力,使光线在宝石内部发生多次反射,并最终漂亮地折射到观察者眼中。
红蓝宝石在珠宝行业中有着广泛的应用。
由于其珍贵的特性和美丽的颜色,红蓝宝石经常被用来制作高级珠宝首饰。
从项链、手镯到戒指和耳环,红蓝宝石都能为珠宝添加一份独特的高贵和华丽。
同时,红蓝宝石也被用于装饰皇家冠冕和贵族珠宝,展现出其尊贵和王者之气。
考虑到红蓝宝石的稀有性和高价值,购买一颗红蓝宝石不仅是一种对美的追求,也是一种非常明智的投资。
红蓝宝石通常以克拉(carat)作为计量单位进行交易。
根据宝石的大小、颜色、清晰度和切割工艺等因素,红蓝宝石的价格可能会有较大的波动。
因此,在购买红蓝宝石之前,了解相关的市场信息和专业知识非常重要。
最后,红蓝宝石作为一种美丽而稀有的宝石,它不仅是珠宝行业的明星,也是人们对美的追求和对自然的敬畏的象征。
它的迷人色彩和珍贵特性将永远令人着迷。
第二节红宝石和蓝宝石一、概述二、红蓝宝石的基本性质三、红蓝宝石的品质评价四、红宝石的产地及其特征五、蓝宝石的产地及其特征六、红、蓝宝石及仿制品的鉴别七、合成红、蓝宝石及鉴别八、红、蓝宝石的优化处理与鉴别一、重点:1.掌握红、蓝宝石的主要宝石学性质。
2.掌握红、蓝宝石优化处理的方法的特点和鉴定特征。
3.掌握合成红、蓝宝石的合成方法的特点和鉴定特征。
4.了解红、蓝宝石主要产地和产地特征。
二、难点1.掌握蓝宝石的品种和划分依据。
2.理解红、蓝宝石的热处理、扩散热处理的机制。
3.理解红、蓝宝石的质量、内含物与产状的联系。
一、概述图10-2-1 克什米尔矢菊蓝蓝宝石图10-2-2 缅甸鸽血红红宝石二、红、蓝宝石的基本性质1.化学成分刚玉族宝石的主要化学成分为Al2O3。
2.晶系:三方晶系,L33L23PC对称型。
3.结晶习性常呈腰鼓状或短柱状晶体,柱面上常有较粗的横纹。
常见单型为六方柱、六方双锥和平行双面。
在菱面体上可具有三角生长标志,其边与菱形面平行。
,大理岩中的红宝石常呈板状或板柱状晶体(图10-2-3)。
其他母岩中形成的可发育成柱状晶体,鼓状晶形(图10-2-4)。
图10-2-4 蓝宝石鼓状图10-2-3 红宝石板状晶体晶体4.颜色各种以红色为主色调的称为红宝石,而其他的颜色通常称为蓝宝石,常见的颜色有蓝色、绿色、黄色、橙色和紫色。
红、蓝宝石的颜色与杂质元素的种类,含量和组合有关:(1)鸽血红(纯红色)红宝石。
(2)粉红色红宝石的玫瑰红色。
(5)绿色蓝宝石则可视为黄色致色剂,绿色蓝宝石多会出现450nm的吸收带。
(6)紫色蓝宝石的颜色是因Cr3+和Fe2+/Ti4+或者Fe2+/Fe3+所致。
(7)帕德马蓝宝石(padparadscha)的橙-橙红色。
(8)变色蓝宝石的变色效应则取决于所含的Fe/Ti离子对和Cr的比例。
5.光泽亮玻璃至亚金刚光泽。
6.透明度透明至不透明,高档刻面宝石为透明,具星光效应的多为半透明。
7.折射率和双折射率Ne:1.760-1.762, No:1.768-1.771, 双折率: 0.008—0.009。
8.光性一轴晶负光性符号。
9.多色性(1)红宝石:红色/橙红色;(2)蓝宝石:蓝色/蓝绿色;(3)黄色蓝宝石:黄色/浅黄色;(4)绿色蓝宝石:绿色/黄绿色;(5)橙色蓝宝石:橙色/无色;(6)褐橙色蓝宝石:黄褐色/无色;(7)紫色蓝宝石:紫色/橙色。
10.发光性(1)红宝石在长波紫外线下可呈弱至强红色荧光,短波紫外光下呈弱至中等红色荧。
同一样品的长波紫外荧光强度大于短波紫外荧光强度。
(2)蓝宝石的紫外荧光因颜色和产地的变化而异,缅甸、斯里兰卡、克什米尔的蓝宝石具有橙至橙红色的长波和短波紫外荧光。
斯里兰卡的一些黄色蓝宝石具有橙黄或橙色的紫外荧光。
11.查尔斯滤色镜反应红宝石可呈现不同的红色。
12.吸收光谱(1)红宝石的典型光谱特征是698、694、659nm吸收线,620~540nm 的吸收带,476、475、468nm 的细吸收线及450nm后的全吸收。
由于分光镜中分辨率的原因,698与694、476和475常合并成一条吸收线。
(2)蓝色和绿色蓝宝石以及由Fe3+致色的黄色蓝宝石典型光谱是470、460、450nm吸收线,当颜色较深时连成一起形成一较宽的吸收带。
浅灰色蓝宝石仅可在450nm处见一条模糊的吸收线。
13.解理和裂理解理不发育,但可发育平行底面{0001}和平行菱面体面{1011}的聚片双晶,并产生裂理(图10-2-5)。
图10-2-5 红宝石由14.硬聚片双晶引发的裂理度摩氏硬度为9,硬度略具方向性,平行柱面的硬度略大于垂直柱面的硬15.相对密度常为:3.95-4.05,山东蓝宝石相对密度可达4.17。
16.特殊光性(1)星光效应:六射星光。
[视频:星光红、蓝宝石]。
偶尔可见十二射星光。
(2)变色效应:少数蓝宝石具变色效应,它们在日光下呈蓝紫色、灰蓝色,在灯光下呈红紫色,颜色变化不明显,颜色通常也不鲜艳。
三、红蓝宝石的品质评价红、蓝宝石的品质主要受颜色、净度、切工及克拉重的影响,但国际上尚无广为接受的统一的品质分级标准。
思考题:1.蓝宝石的颜色属于什么成因类型?有哪些致色剂?2.红宝石中为何会包含金红石针?金红石针包裹体有什么意义?四、红宝石的产地及其特征世界上有许多红宝石产地,主要产地有缅甸、泰国、柬埔寨、斯里兰卡、澳大利亚、肯尼亚、坦桑尼亚、越南等,各个产地的红、蓝宝石都会由于其形成条件上的差异,而也各具某些特征,依此可判断某一红宝石或蓝宝石的来源,做出产地鉴1.缅甸抹谷红宝石典型的产地特征有:(1)流纹状色带:红色分布不匀,可出现流纹状的、团块状的色斑,被形象地称为“糖浆状”的色带(图10-2-6)。
(2)双晶和水铝矿管状体。
(3)补钉状金红石针(图10-2-7)。
最具有产地意义的特征是:流纹状色带与短针状的金红石相伴出现,方解石晶体与致密网状的金红石针共生。
图10-2-6 流纹状色带图10-2-7 补钉状的金红石针团块2.缅甸孟素红宝石典型的产地特征有:(1)颜色和色带:紫红色至褐红色,红宝石晶体的中心常见有深蓝紫色的核心(图10-2-8),经热处理后,深蓝紫色色斑多少消除,并呈暗红色至红色,有时还形成白色的絮状物,导致透明度下降。
(2)生长带:可见平行六方锥面的生长带(图10-2-9)。
在深蓝紫色区域,在热处理变红后,可见平行底面的生长带,是孟素红宝石的典型特征。
(3)双晶:聚片双晶较抹谷红宝石更为常见,并可出现多组不同方向的双晶,以及沿双晶面交线分布的水铝矿微晶组成的管状体。
(4)网状包裹体。
(5)其他晶体包裹体:含有白云石、磷灰石、荧石、尖晶石和云母等晶体包体。
愈合裂隙多显不规则的曲面状,上面分布有指纹状排列的气液包裹体。
图10-2-9 蓝黑色核心的生长图10-2-8 蓝黑色的核心纹3.泰国红宝石(1)颜色和荧光该区红宝石的颜色从与抹谷红宝石相似的鲜红色到深红色、褐红色和紫红色,原因是含有数量不一的Fe、Ti 等杂质元素。
泰国红宝石的荧光也因为较高的Fe 含量而减弱,甚至淬灭。
(2)双晶和水铝矿双晶十分发育,而且不仅一组,常见两组或都三组相互之间近乎垂直的双晶片相互穿插,在三组不同方向的双晶面相交的交线上,形成三组近于相互垂直的水铝矿管,管状体带有须边,有时可形成分枝(图10-2-10),成为泰国红宝石的重要特征。
(3)晶体和气液包体晶体包体有无色透明的斜长石粒状晶体、微黄色六边形磷灰石包体、暗红色浑圆状石榴石晶体和黑色粒状磁黄铁矿晶体,气液包体常聚集成指纹状羽状和圆盘状,盘子状包体中央常常分布着溶蚀的磷灰石、石榴石和磁黄铁矿晶体,晶体四周的盘状液体包体形成一种类似“煎蛋”状图案,成为泰国红宝石的另一个典型特征(图10-2-11)。
4.斯里兰卡红宝石(1)颜色斯里兰卡红宝石颜色色调变化很大,从浅红色到红色、粉红、棕红或褐红到樱桃红等。
高档品为艳红色略带粉、黄色调,常称樱桃红或水红色。
斯里兰卡红宝石色带明显,常显六边形。
(2)双晶斯里兰卡红宝石沿菱面体{1011}或底面{0001}的双晶较为少见,并且通常只发育一组,双晶片的厚度也比较厚,有时在显微镜下可清楚地看出双晶片的厚度。
图10-2-10三组垂直的水铝矿图10-2-11 “煎蛋”图案(3)长针状金红石斯里兰卡红宝石中金红石针呈细长状与缅甸红宝石内的金红石大不相同(图10-2-12)。
(4)晶体包体锆石多呈细小粒状晶体,常伴有一圈盘状裂隙。
此外还有石榴石、橄榄石、方解石呈云母磁场黄铁矿、尖晶石、磷灰石等矿物质。
(5)气液包裹体斯里兰卡红宝石中的空穴,负晶不如缅甸抹谷红宝石多见,愈合裂隙构成指纹状、梳状、网状等精美的特征图案。
5.坦桑尼亚(Umba )红宝石(1)颜色 常见的颜色有紫红色、橙红色,而粉红和红色则较少,与红宝石含较高的Fe 、Ti 和相对低的Cr 有关。
(2)色带(生长带)Umba 红宝石的生长带平行柱面,由含有尘埃状色体的区域与不含这种包体的区域交替组成,生长带之间通常没有清晰的界线 。
(3)双晶双晶发育,通常有二组或三组平行菱面体{1011}方向的聚片双晶,多组双晶面的交线构成框架图案,双晶面的交线通常为水铝矿微晶所占据形成管状体 ,与泰国红宝石极为相似。
图10-2-12 长针状金红石针(4)金红石针金红石针长短不一,并且数量较少,类似于泰国红宝石。
(5)其他晶体包体在Umba红宝石中细小的锆石是最常的晶体包体,此外还有磷灰石、方解石、云母、黄铁矿和磁铁矿等。
(6)裂隙多数的裂隙未经愈合,其中充填了外来的微粒,并且使红宝石的透明度下降。
6.越南红宝石(1)颜色及色带从粉红到红色,多带有紫色色调,少见鸽血红。
具有流纹状的颜色分带现象,流纹状色带可渗杂有粉红色、橙红色、无色和蓝色条带。
此外还可出现单独的沿双晶面成层分布或呈烟雾状的蓝色色斑。
蓝色色斑可经热处理消除。
(2)包裹体特征包裹体是三斜铝石,颜色呈桔黄色(图10-2-13);还有方解石、磷灰石、金红石、磁黄铁矿等。
在愈合裂隙中包含有呈指纹状排列的气液二相包裹体和次生褐铁矿的浸染。
(3)聚片双晶发育。
图10-2-13 三斜铝石包裹体7.云南红宝石云南红宝石产于滇西衷牢山老变质岩分布区的金云母大理岩中,但有开采价值的则是次生砂矿,其中开采出的红宝石粒度1~10mm ,颜色呈玫瑰红色和红色,浓艳且均匀。
但是裂理发育,包体和杂质含量较高,绝大多数只能用做弧面宝石,具刻面宝石质量的原石少见。
图10-2-14 云南红宝石五、蓝宝石的产地及其特征1.克什米尔蓝宝石(1)颜色和外观克什米尔蓝宝石的颜色通常称为矢菊蓝(也称为天鹅绒效应,图10-2-15)。
(2)色带:克什米尔蓝宝石有明显具界线分明的色带(生长带),以及由乳浊状条带和透明条带交替形成的色带。
(3)金红石:极少见到金红石针或丝状体。
(4)双晶:非常薄的沿菱面体方向双晶片,但非常少见。
(5)成分不明的细小包体:微粒包体呈线状雪花状、云雾状,成分不明或许是金红石。
(6)其他晶体包体:有电气石、锆石、斜长石、韭闪石、晶质袖矿,图10-2-15 天鹅绒效应褐帘石等。
(7)气液包裹体:呈指纹状分布在愈合裂隙上,较少见。
2.斯里兰卡蓝宝石(1)长丝状的金红石针(图10-2-17)。
(2)二相或三相的长条形负晶。
(3)带应力晕的锆石包体。
(4)强烈的色带和聚片双晶。
3.缅甸蓝宝石(1)细长的针状金红石与尘埃状的金红石共存,并可密集成云状体。
(2)发育的聚片双晶以及与之相伴的水铝矿管状体。
(3)磷灰石晶体包。
(4)白云石(图10-2-18)或者方解石晶体包裹体。
4.泰国蓝宝石(1)占他武里蓝宝石图10-2-16 斯里兰卡蓝宝石图10-2-17 金红石长针图10-2-18 莫谷蓝宝石 中的白云石包体① 蓝色蓝宝石的颜色一般较深,并带有紫色和(或)灰色色调。