23-模具的修复解析
- 格式:ppt
- 大小:2.52 MB
- 文档页数:16
模具破损修理方案在模具制造和使用过程中,由于各种原因,模具会出现破损情况,例如裂纹、变形、磨损等。
这些破损将会导致模具的损坏和生产中的缺陷。
因此,发展出一种有效的模具破损修理方案对于保障模具的正常使用和生产效率的提高至关重要。
传统修理方案在过去,针对破损模具的修复主要采用以下方法:•焊接:焊接可将破损的部分重新拼接起来,并进行磨平,但焊接过程中会对材料的物性和质量造成影响,而且难以控制变形的情况。
•缩小模具尺寸:针对模具破损的局部情况,缩小模具尺寸可以将破损的部分削去,不过这种方法会降低模具的使用寿命,还可能导致生产过程中的问题。
传统的修复方案缺乏有效的方式来保持模具的质量,而且还需要花费大量的时间和成本来维护和使用模具。
新型修理方案近年来,越来越多的企业开始采用一些新型的模具修理方案以降低修理成本和提高模具的质量。
以下是一些常用的新型修复方案:等离子喷涂技术等离子喷涂技术是在寿命已经过半的破损模具上进行修补的一种方法。
这种方法使用等离子喷涂机器将一层金属覆盖在破损的模具表面上。
等离子喷涂技术采用的防磨料性能和抗磨损能力是非常高的,因此能够有效地防止模具破损。
CNC光刻技术CNC光刻技术是一种将电脑辅助设计的数据转化为数字信号的方法,之后在翻译的过程中会在破损的区域上进行修补,该修补过程可以与照片图像合成。
然后 CNC光刻技术打印的光刻片可以被覆盖在破损部分,形成一个新的硅模具表面层。
该方法不会影响模具的质量,能够有效地修复模具破损的问题。
电加热焊接电加热焊接技术是将热源导热到模具表面并进行修补。
它可以在速度和质量之间达到一个平衡,因为焊接使用的热量数量是可以被控制的,并且可以达到非常高的温度,从而使破损的模具部分能够重新焊接。
该方法需要一些训练有素的人员,以避免过度加热和变形的情况。
从以上三种新型修复方案中可以看出,新型修理方案采用了更加高效的技术来对模具进行修复。
这些方法可以被用于不同的破损层次和位置。
模具修理改善方案背景模具是工业生产中常用的设备,用于制造各种零部件和产品。
模具在使用过程中,由于摩擦、磨损、腐蚀等原因,会出现各种问题,需要进行修理和改善。
本文将提供一些模具修理改善方案,旨在提高模具的使用寿命和效率。
修理前的准备在进行模具修理之前,需要进行一些准备工作。
1.审查模具问题,确定需要进行哪些修理措施。
2.准备好必要的工具和材料。
3.确保修理工作场所干净整洁,以避免杂物和灰尘对模具造成二次污染。
4.穿戴好防护装备,如手套、防护服、护目镜等。
修理改善方案磨损修理模具在长期使用过程中会出现各种程度的磨损,从轻微划痕到严重磨损都有可能。
磨损会导致模具精度下降,加工品质变差,甚至严重影响产品的使用寿命。
以下是一些磨损修理的建议:•轻微划痕:使用砂纸或磨具修复。
•表面磨损:利用加工设备重新打磨表面。
•深刻磨损:采用电火花加工、等离子喷涂等技术进行修复。
腐蚀修理模具在长时间存放或使用过程中可能会受到酸、碱、氧化等化学腐蚀,导致表面产生腐蚀痕迹甚至损毁模具。
以下是一些腐蚀修理的建议:•表面轻微腐蚀:用磨具打磨表面,涂上防腐涂料。
•表面严重腐蚀:采用冷却剂、机械除锈等方式进行清洗,再进行表面打磨、喷涂防腐涂料。
•深层腐蚀:采用金属纤维激光、等离子欧姆增材制造等技术进行修复。
空气孔修补模具在制造过程中需要设置空气孔,以使气体能够顺畅地流过并减少铝及镁合金的气泡。
在长期使用中,由于各种原因(如腐蚀、摩擦等),空气孔可能会堵塞或失效,导致产品质量下降。
以下是一些空气孔修补建议:•使用专门的钻头将被堵住的孔钻通。
•使用新的模具修复,重新开孔。
模具优化除了修理和更换损坏的部件外,我们还可以尝试进行模具优化。
模具的优化可以提高模具制造精度、提高产品质量、减少生产成本等。
以下是一些模具优化的建议:•合理的模具结构布局,根据使用需求设计适合的空气孔和排气槽等。
•采用模拟分析工具对模具进行优化分析,以预测模具性能并提前发现潜在问题。
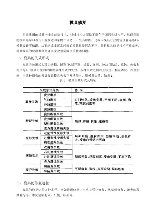
模具修复目前我国的模具产业在制造技术、材料技术方面均不逊色于国际先进水平,然而我国的模具寿命却难及工业发达国家的二分之一。
究其原因,是我国模具行业的管理普遍落后,模具设计不精湛,从而造成非正常时效的模具数量居高不下,并且模具修复技术不够完善。
提高模具的使用寿命是许多企业急需解决的技术问题。
一、模具的失效形式模具失效形式大致为磨损、断裂(包括开裂、碎裂、崩刃、掉块(剥落)、腐蚀、疲劳和变形等)。
模具可能同时出现多种形式的失效,各种失效之间相互渗透、相互诱发、相互影响,当某种损伤的发展导致模具失去正常功能时,则模具失效,如表1:表1 模具失效形式及特征二、模具的修复途径模具的修复途径多种多样,例如堆焊修复、电火花强化修复、热喷焊修复、激光熔覆修复等等。
本文篇幅有限,只能介绍部分。
1、堆焊修复堆焊技术是最早用于模具修复的表面技术,它指用焊接方法在模具受损区域堆覆一层或数层具有一定性能材料的工艺过程。
在修复区域获得具有耐磨、耐热、耐蚀等特殊性能的熔覆层,使模具达到使用要求。
模具堆焊修复技术主要有火焰堆焊、电弧堆焊、电渣堆焊、等离子堆焊和激光堆焊。
2、电火花强化修复电火花模具修复技术是利用电火花堆焊设备在需修复的模具表面沉积金属,利用电弧放电将电极材料转移并堆积到工件表面。
利用电火花技术可在模具失效表面沉积一层特殊合金,不仅起到修复的作用,还能起到强化作用。
电火花强化修复依据不同的材料沉积、修复目的不同而采取不同电极材料对工件进行修复。
3、热喷焊修复喷焊方法是采用氧-乙炔火焰作为热源,通过喷枪将合金粉末加热到熔融或半熔融状态,并以高速喷向预热后的模具表面,形成喷焊层,再将喷焊层加热重熔,如此反复直至喷焊层达到预定的厚度。
热喷焊设备一般为氧-乙炔焰喷焊,合金有Ni基和Co基自熔性合金粉末。
因热喷焊层与基体呈冶金结合,满足模具工作条件对表面的要求,修复后模具的寿命可大幅提高。
4、激光熔覆修复模具激光熔覆修复技术是指在经过预处理的模具失效区域处以不同的填料方式放置所选的材料,经激光辐照后材料以极快的速度和基体表面薄层同时熔化,并快速凝固后形成稀释度极低、与基体呈冶金结合的表面涂层。
模具故障分析及维修方法模具的维护要领连续模的维护,须做到细心、耐心、按部就班,切忌盲目从事。
因故障修模时需附有料带,以便问题的查询。
那如果遇上模具坏了该怎么维修呢?以下是店铺为你整理的模具维修方法,希望能帮到你。
模具维护保养连续模的维护,须做到细心、耐心、按部就班,切忌盲目从事。
因故障修模时需附有料带,以便问题的查询。
打开模具,对照料带,检查模具状况,确认故障原因,找出问题所在,再进行模具清理,方可进行拆模。
拆模时受力要均匀,针对卸料弹簧在固定板与卸料板之间和卸料弹簧直接顶在内导柱上的模具结构,其卸料板的拆卸要保证卸料板平衡弹出,卸料板的傾斜有可能导致模具内凸模的断裂。
1. 凸凹模的维护凸凹模拆卸时应留意模具原有的状况,以便后续装模时方便复原,有加垫或者移位的要在零件上刻好垫片的厚度并做好记录。
更换凸模要试插卸料块、凹模是否顺畅,并试插与凹模间隙是否均匀,更换凹模也要试插与冲头间隙是否均匀。
针对修磨凸模后凸模变短需要加垫垫片达到所需要的长度应检查凸模有效长度是否足够。
更换已断凸模要查明原因,同时要检查相对应的凹模是否有崩刃,是否需要研磨刃口。
组装凸模要检查凸模与固定块或固定板之间是否间隙足够,有压块的要检查是否留有活动余量。
组装凹模应水平置入,再用平铁块置如凹模面上用铜棒将其轻敲到位,切不可斜置强力敲入,凹模底部要倒角。
装好后要检查凹模面是否与模面相平。
凸模凹模以及模芯组装完毕后要对照料带做必要检查,各部位是否装错或装反,检查凹模和凹模垫块是否装反,落料孔是否堵塞,新换零件是否需要偷料,需要偷料的是否足够,模具需要锁紧部位是否锁紧。
注意做脱料板螺丝的锁紧确认,锁紧时应从内至外,平衡用力交*锁紧,不可先锁紧某一个螺丝再锁紧另一个螺丝,以免造成脱料板傾斜导致凸模断裂或模具精度降低。
2. 卸料板的维护卸料板的拆卸可先用两把起子平衡撬起,再用双手平衡使力取出。
遇拆卸困难时,应检查模具内是否清理干净,锁紧螺丝是否全部拆卸,是否应卡料影起的模具损伤,查明原因再做相应处理,切不可盲目处置。
模具破损修理方案模具在制造过程中,由于使用频繁或其他原因,可能会出现破损的情况。
而破损的模具如果不能及时修理,可能会影响正常生产。
本文将介绍几种常见的模具破损修理方案。
1. 焊接修复焊接修复是一种常见的模具破损修理方案。
当模具出现裂纹或破损时,可以通过焊接的方式来修复。
焊接前需要清洗模具表面,去除油污和锈蚀,以确保修复后的模具质量。
焊接过程中,需要根据模具材质选择适合的焊接材料,以及掌握良好的焊接技术。
焊接完成后,需要对修复部位进行打磨和处理,以使修复部位平滑,不影响模具使用。
2. 冷喷涂覆冷喷涂覆是一种常用的模具表面修复方式。
通过在模具表面喷涂一层特殊的涂层,来修复磨损或破损的模具表面。
冷喷涂覆可以修复多种材质的模具表面,如钢、铝、铜等。
冷喷涂覆的涂层材料需要选择适合的材料,以及掌握良好的喷涂技术。
涂层要求材质相容性好,与模具表面亲合力强,同时,涂层的厚度要保证达到需要的磨损寿命。
3. 换件修复当模具损坏严重而无法通过焊接或冷喷涂覆修复时,可以考虑换件修复。
换件是指将模具的某些零件或部位进行更换,以恢复模具的正常功能。
换件修复需要选用与原模具相同的规格和材质的零件,并通过数控加工进行加工和组装。
换件完成后,需要检验零部件的合格性和组装质量,以确保模具的质量和使用寿命。
4. 新制模具当模具破损严重,无法通过修复恢复正常功能时,可以考虑新制模具。
新制模具通常包括整体结构、单件结构和组合结构等几种形式。
新制模具需要经过一系列工艺流程,包括设计、制造、检验和调试。
在设计阶段,需要根据用户需求和使用环境制定相应的设计方案;在制造阶段,需要选用合适的材料和加工工艺进行制造和加工;在检验和调试阶段,需要进行严格的检测和调试,以确保模具的质量和稳定性。
结论综上所述,模具破损修理方案包括焊接修复、冷喷涂覆、换件修复和新制模具等多种方案。
在选择具体方案时,需要根据模具损坏程度、修复成本和使用要求等因素进行综合比较和选择。
模具修复方法嘿,朋友们!咱今天就来好好聊聊模具修复方法这档子事儿。
你想想看,模具就好比是个能变出各种宝贝的魔法盒子,可要是它不小心磕了碰了,那可不得了,得赶紧想办法给它修好呀!先说一个常见的方法,就像是给模具贴个“创可贴”一样,那就是焊接修复。
这就好比是给模具的伤口来个缝合手术,把断开的地方重新连接起来。
通过焊接,可以让模具重新变得结实耐用。
不过这可得找个技术好的师傅来操作,不然可就弄巧成拙啦!还有一种方法呢,叫做电刷镀修复。
这就好像是给模具做个美容护理,用特殊的材料在模具表面轻轻地镀上一层,让它恢复往日的光彩。
这种方法比较精细,就像给模具化了个精致的妆,让它焕然一新。
然后啊,还有机械加工修复。
这就如同是个巧匠拿着工具在模具上精心雕琢,把那些损坏的地方一点点修整好。
这可是个细致活儿,需要耐心和技巧,不然很容易把模具给弄变形了哦!另外,咱也不能忘了胶粘修复呀!这就好像是用胶水把模具的裂缝给粘起来,让它继续发挥作用。
但是这个胶水可得选好,不然过不了多久又得开胶啦!再说说热喷涂修复,这就好比是给模具穿上了一层坚固的铠甲。
用特殊的材料喷涂在模具表面,增强它的耐磨性和耐腐蚀性。
你说模具修复是不是很有意思呀?就像是给一个受伤的战士疗伤一样,需要各种不同的手段和方法。
而且不同的模具,修复的方法也不尽相同呢!就像每个人的性格不一样,得因材施教呀!咱在修复模具的时候,可不能马虎大意。
要像对待宝贝一样小心翼翼地去修复它,不然它要是不高兴了,下次生产出来的东西可就不漂亮啦!你想想,要是因为模具没修好,生产出来一堆次品,那多不划算呀!所以啊,大家一定要认真对待模具修复这件事儿。
多学习一些修复方法,多积累一些经验。
这样在遇到模具出问题的时候,才能胸有成竹地去解决。
不要等到问题来了才手忙脚乱,那可就晚啦!总之,模具修复是个技术活,也是个细心活,大家可得好好琢磨琢磨呀!。
模具维修方案模具是现代制造业中常用的工具,也是生产汽车、电子、机械等产品的重要工具,但长期使用后模具也会出现磨损、裂纹、变形等问题,需要进行维修。
本文将为大家介绍模具维修方案。
1. 检查模具和找出问题在进行模具维修前,要先检查模具是否出现问题,如有问题,要尽早找出根本原因,并考虑采取何种维修方式来解决这个问题。
检查模具时,首先应该注意以下几个方面:1.检查模具是否出现变形,如出现变形,要找出变形的原因,如是否是模具数据库设计或使用时受到了不正确的力量等。
2.检查模具是否有损坏的零件,如有损坏的零件,要尽快更换或修理。
3.检查模具是否出现磨损,如出现磨损,要考虑采取哪种维修方式解决问题。
2. 模具维修方式模具的维修方式有很多种,以下是常用的几种维修方式:2.1. 热处理热处理是一种用于模具修复的常规方法,可以解决一些模具表面磨损等问题。
热处理的具体步骤如下:1.清洗模具表面,清除污垢和灰尘。
2.加热模具表面,让其达到指定温度。
温度的高低取决于所用材料,一般在550°C左右。
3.模具表面达到所需温度后,要将其快速冷却,在冷却的过程中模具表面会发生相变,从而形成一种新的组织结构,使模具表面变硬、耐磨,达到修复效果。
2.2. 金属喷涂金属喷涂是另一种常见的模具维修方法,可以有效解决模具磨损、腐蚀等问题。
金属喷涂的具体步骤如下:1.对模具进行表面处理,去掉污垢和锈迹。
2.使用特定的设备将金属粉末通过燃气或电弧等方法喷涂在模具表面,形成一层密实的金属涂层。
3.经过一定的烘干、冷却等处理后,金属涂层与模具表面形成了一种结实、坚固的结合。
2.3. 焊接修复对于模具的裂纹等问题,可以采用焊接修复的方式,加上补强材料,以加强模具的承受能力。
焊接修复的具体步骤如下:1.发现模具裂纹后,可以根据裂纹的程度选择适当的焊接方法。
2.对模具表面进行除锈、清洁等处理,以便更好地焊接。
3.在裂缝处焊接必要的补强材料,并进行头部和尾部的处理。
模具设计中的故障分析与维修措施推荐在制造业中,模具设计是一个重要的环节。
模具的质量和性能直接影响着产品的质量和生产效率。
然而,模具在使用过程中难免会出现故障,给生产带来一定的困扰。
因此,对模具设计中的故障进行分析,并提出相应的维修措施是十分必要的。
一、故障分析1. 模具磨损模具在使用过程中,由于长时间的摩擦和冲击,会导致模具表面的磨损。
磨损严重会导致模具尺寸偏差增大,甚至无法继续使用。
常见的磨损形式有磨损、疲劳破坏等。
2. 模具变形模具在使用过程中,由于受到外力的作用或温度变化等因素,会发生一定程度的变形。
模具变形会导致产品尺寸不准确,甚至无法使用。
常见的变形形式有弯曲、扭曲等。
3. 模具裂纹模具在使用过程中,由于受到冲击或应力集中等原因,会出现裂纹。
裂纹的出现会导致模具寿命减少,甚至造成模具损坏。
常见的裂纹形式有疲劳裂纹、应力腐蚀裂纹等。
二、维修措施推荐1. 模具磨损的维修对于磨损严重的模具,可以采取修复或更换零部件的方式进行维修。
修复可以通过表面处理、热处理等方式进行,以恢复模具的原始尺寸和性能。
如果磨损过于严重,无法修复,就需要更换零部件。
2. 模具变形的维修对于模具的变形问题,可以通过热处理或机械加工等方式进行维修。
热处理可以通过加热和冷却等方式,使模具恢复原始形状。
机械加工可以通过切削、磨削等方式,修复模具的尺寸和形状。
3. 模具裂纹的维修对于模具的裂纹问题,可以采取焊接、热处理等方式进行维修。
焊接可以通过填充和熔化等方式,修复模具的裂纹。
热处理可以通过加热和冷却等方式,消除模具的应力,防止裂纹扩展。
维修措施的选择要根据具体情况进行。
在进行维修之前,需要对模具的故障原因进行分析,确定维修的方式和方法。
同时,维修过程中需要注意保护模具的表面,避免二次损坏。
除了维修措施,预防措施也是非常重要的。
在模具设计和使用过程中,应注意以下几点:1. 合理设计模具结构,减少应力集中和磨损。
2. 选择适当的材料,提高模具的耐磨性和耐腐蚀性。
模具破损修理方案前言模具在制造业中起着至关重要的作用,是生产各种产品必不可少的工具。
然而,模具在长期使用过程中,由于操作疏忽、材料老化等原因,会出现破损现象,严重影响了生产进度和产品质量。
因此,及时修理破损的模具非常重要。
本文将介绍多种模具破损修理方案,旨在帮助企业解决模具破损问题。
方案一:焊接修复焊接修复是修复模具常用的方式。
焊接的原理是通过熔化模具表面,在表面上涂上焊条或焊丝,进行修复。
这种修复方案的优点是简单易行、成本低廉、修补后的模具硬度高,并且结构紧密。
但是,焊接修复会导致模具表面产生变形和变色,从而对模具表面的质量产生影响。
且焊接曲面过度,太厚,会影响模具的精度。
方案二:局部加强局部加强是修复模具的另一种方法。
它是通过将钢板或铜板铸造在模具的破损或磨损部位上,使其结构更加牢固。
局部加强方案的优点是更加注重细节,修复后的模具表面质量更好,在加强了模具的同时还可以重塑其外形,提高模具的精度。
但是,它的缺点是成本较高,需要新材料的投入。
方案三:涂覆修复涂覆修复是模具修复的另一种方法,它适用于模具的磨损或腐蚀较轻的情况。
涂覆修复的原理是将涂料涂覆在模具破损的表面上,涂料可以经过定向固化,形成一个新的模具表面。
涂覆修复方案的优点是修复速度快、成本低廉、修补后的模具表面光滑、不会引起变形和变色。
但是,涂覆涂料会对模具表面的精度产生影响。
方案四:冷喷焊修复冷喷焊是一种修复模具的新方法。
它的原理是利用高压气流将金属粉末冲击到模具表面,形成一个新的模具表面。
这种修复方法的优点是可以高效地对模具进行修复,同时不会对模具表面精度和外观产生影响。
但是,它的缺点是成本较高,需要投入新的设备,并且对于模具表面损坏较严重的情况,可能需要多次冷喷焊修复。
结论以上就是模具破损修理的四种方案,每种方案有其优点和缺点,选择需要根据实际情况进行考虑。
维护好模具是企业生产的关键,及时的维护和修复可以延长模具的使用寿命,提高生产效率和产品质量。
模具修理改善方案背景随着现代制造业的发展,模具在生产过程中扮演着越来越重要的角色,在各个行业中得到了广泛应用。
但是,模具在使用过程中难免会出现各种问题,比如磨损、裂纹等,导致模具的寿命和效率受到影响。
因此,在企业的生产过程中,模具修理成为一个非常重要的环节。
传统模具修理方式存在的问题传统的模具修理方式通常采用焊接和打磨修复的方法,具体分为如下几个步骤:1.检查:对损坏的模具进行检查,并评估需要进行哪些修复工作。
2.焊接:使用电弧焊、TIG焊等方式对模具进行焊接。
3.打磨:使用打磨设备将焊接部位进行打磨,以确保模具表面光滑。
4.预热:将修复后的模具放置在炉子中预热一段时间,达到一定的温度。
5.冷却:将预热的模具从炉子中取出,并进行冷却,使其温度恢复正常。
然而,这种修理方式存在以下几个问题:1.对模具材料质量有较高的要求,一些特殊材料无法采用该修复方式。
2.修复成本较高,因为需要较多的人工和材料。
3.修复效果不稳定,出现松动、开裂、变形等情况会影响模具的使用寿命。
因此,需要寻找新的模具修理方案来解决这些问题。
新的模具修理方案近年来,随着各种修复技术和新材料的应用,新的模具修理方案得到了发展。
其中,利用激光技术进行模具修复是一个广受青睐的新方式。
激光修复是利用激光束对被修复物体进行局部加热,并通过热膨胀-压缩效应实现材料激光熔敷或激光快速固化的技术。
该技术具有以下几个优点:1.精度高:激光束的直径可以达到微米级别,能对修复部位进行高精度处理。
2.无热影响区:由于加热时间极短,因此修复后的部位不会出现热裂纹、变形等现象。
3.处理速度快:激光快速扫描技术可以在短时间内修复大面积的损伤。
4.修复成本低:相比传统方式,激光方式需要更少的人工和材料。
因此,激光修复技术成为了一个非常重要的模具修理方案。
结语模具作为制造业的核心装备,对企业的生产效率和质量有着直接的影响。
传统的模具修理方式存在着多种问题,而新的模具修理方案,尤其是激光修复技术,成为了一个新的发展方向。
模具修复1. 介绍模具修复是指对损坏或磨损的模具进行修复和恢复其功能。
模具在工业生产中具有重要的作用,常用于塑料、金属等制品的成型和加工过程中。
然而,长时间使用和频繁操作会导致模具磨损、损坏或失效,因此对模具进行修复是保持生产效率和质量的重要环节。
本文将介绍模具修复的常见方法和步骤,以帮助读者了解模具修复的过程与技术。
2. 模具修复的常见方法2.1 清洁与检查在进行模具修复之前,首先需要对模具进行清洁和检查。
清洁可以去除模具表面的污物和残留物,便于后续的修复操作。
检查则是为了确定模具的具体损坏情况,并评估修复的难度和范围。
2.2 补焊与熔合当模具出现裂纹或缺损时,可以使用补焊与熔合的方法进行修复。
补焊可以通过焊接材料恢复模具的完整性,并增加其强度和耐用性。
熔合则是通过加热和熔化模具表面,使其与新材料融合,从而修复损坏的部分。
2.3 研磨与抛光模具的表面经过长时间的使用会出现磨损和划痕,影响制品的质量。
因此,在修复过程中,研磨与抛光是常用的方法。
研磨可以去除模具表面的磨损层,恢复其平滑度和光洁度。
抛光则是通过机械或化学方式使模具表面变得更平滑,并增加其耐磨性和抗腐蚀性。
2.4 替换与修复零件有些模具损坏较为严重,无法通过简单的修复方法进行修复。
此时,需要考虑替换或修复零件。
替换损坏严重的零件可以恢复模具的正常功能,但需要注意零件的规格和质量,确保替换后的零件与原始模具匹配。
修复零件则是在损坏的零件上进行修补或增强,以恢复其使用功能。
3. 模具修复的步骤3.1 准备工作在进行模具修复之前,需要进行一些准备工作,包括清洁工作台和工具,准备所需的修复材料和设备,以及确保安全操作的各种措施。
3.2 清洁与检查将待修复的模具进行彻底清洁,并使用放大镜或显微镜对模具进行仔细检查,确定具体的损坏情况和修复的范围。
3.3 修复操作根据模具的具体情况,选择合适的修复方法进行操作。
可以使用焊接设备进行补焊和熔合修复,使用研磨机械或手工工具进行研磨和抛光修复,以及使用适当的材料进行零件的替换或修复。
模具破损修理方案1. 背景介绍模具是用于制造各种产品的重要工具之一。
随着生产需求的增加,模具的使用频率也不断提高,但长期使用会导致模具出现破损情况,甚至严重影响生产进度和产品质量。
因此,为了减少因破损导致的损失,制定高效的模具破损修理方案成为了必要的措施。
2. 破损类型及表现模具的破损形式多种多样,常见的有以下几种:2.1 磨损模具经长期使用,摩擦磨损较为明显,导致模具表面产生磨损,尺寸变小、形状不符合要求,严重影响产品生产和质量。
2.2 裂纹模具表面出现微裂纹,常发生在旧模具上或长时间停用的模具上。
裂纹对模具的强度造成了一定的影响,使其不易承受外力和冲击。
2.3 碰伤模具在生产过程中,由于对撞或磕碰等原因可能导致模具表面产生划痕、凹坑等损伤,影响模具使用寿命。
3. 修理方案针对模具不同类型的破损情况,可以采取以下方式进行修理:3.1 磨损修理磨损较重的模具应进行机加工磨削,使模具表面重新平整,达到要求的尺寸和形状。
同时注意掌握不同材质的磨削技术,确保不对模具造成二次损伤。
3.2 裂纹修理对于微裂纹的修理,通常采用钎焊工艺。
先在模具表面打孔,然后将钎料焊接在孔内,再将孔部修整,打磨至平整。
注意控制温度,避免钎接过程中过度加热,影响模具的性能。
3.3 碰伤修理模具表面的小碰伤,可以采用低温焊接技术进行修复。
低温焊接技术不会影响模具的性能特征,同时修补后表面平整,避免了缺陷对模具性能的影响。
4. 常规保养措施随着模具的长期使用,未来无论如何修补,难免会出现损伤。
因此,在使用模具时,还需要注意以下保养措施:4.1 定期检查对于模具需要在使用过程中定期进行检查,发现问题及时进行处理,确保模具性能不受影响,并延长其使用寿命。
4.2 清洗保养为了避免模具表面被产品残存物、腐蚀剂或灰尘等杂物污染或腐蚀,可以采用专业清洗剂进行清洁保养。
5. 结论制定高效的模具破损修理方案对于提高生产效率和产品质量有着不可或缺的作用。
模具维修方案模具作为生产制造中常用的工具之一,在生产过程中扮演着至关重要的角色。
但是由于使用频率高以及生产环境的恶劣条件,模具经常会出现故障或磨损,这就需要对模具进行维修。
本文将介绍模具维修的基本方法和流程。
1. 模具维修的原则•照顾使用寿命:在维修模具时,需要首先考虑模具的使用状况以及其使用寿命,从而采取相应的维修措施,使其能够再次投入使用。
•全面检查:在维修时,一定要对整个模具进行全面检查,包括各种部件之间的配合、机械结构的运转、密封性等各种因素,从而确保维修结果符合要求。
•标准化操作:在进行模具维修时,必须按照严格的工艺规范和标准进行操作,避免操作不当导致质量问题。
2. 模具维修的流程•检查模具损坏原因:在维修模具之前,首先要做的是检查模具故障的原因。
如果是因为材料疲劳或机械结构问题导致的,需要做好记录并通知相关部门,进行相关的处理。
•拆卸模具:在拆卸模具时,需要先安全地将模具从设备上取下来,并按照操作规范进行拆卸。
拆卸过程中需要特别注意不要损坏关键部件并避免添乱。
•清洗和检查:在模具拆卸下来之后,需要对其进行彻底的清洗和检查,包括去除表面油垢和残留物,检查各部件是否存在磨损、腐蚀或变形等问题,整理清点各部件的数量。
•维修处理:在检查出故障后,需要按照维修记录进行处理,包括更换零部件、整平板面和规整凸缩孔等。
在更换零部件时,需要根据使用情况选择合适的材料,并严格按照规范进行安装。
•装配模具:在进行维修之后,需要进行装配模具。
在安装时,需要按照装配顺序,制定合理工艺措施,防止配件间过紧、过松或崩着等问题,最终需要经过测试验证。
3. 模具维修注意事项•保养模具:平稳稳定地使用模具,不长期长时间停放,保证模具正常寿命。
•避免过度磨损:避免使用不合理的冷却液或润滑油,避免怠慢模具清洁。
及时发现和处理磨损、劣化等现象。
•坚持标准操作:在模具维修过程中,必须按照标准流程推进,严格按照规范操作。
结论模具维修是一项高风险的任务,需要严格按照标准操作流程进行。
模具修理改善方案介绍模具是制造工业的关键部件,它们被用来制造各种零件和产品。
模具的损坏和磨损会导致制造过程中的生产停滞和品质下降,这会严重影响生产效率和产品质量。
因此,模具维修和改进方案的开发和实施对于企业的持续发展至关重要。
本文旨在提供一些模具修理和改善方案,帮助企业有效地减少停机时间和提高产品质量。
模具修理模具是一种复杂的机械结构,在长期使用中会发生各种损坏,如磨损、裂纹、磨耗等。
当检测到这些问题时,必须及时采取措施进行修理,才能确保模具的正常运行。
1. 焊接修复在出现裂纹或缺陷时,模具可以用焊接的方法进行修复。
焊接通过热加工的方式来连接金属部件,使它们在恢复原始强度的同时增加了耐用性。
2. 磨削修平模具磨损和破裂往往会导致部件表面不平整,这就需要使用磨削修平来解决。
磨削可以使模具恢复原有的精度和尺寸,从而让其恢复正常运行。
3. 热处理热处理是通过加热和冷却来改变金属的物理和化学性质,从而提高其强度和硬度。
模具在经常的使用中,通常需要进行热处理,以增强其抗击震能力和耐用性。
模具改善方案除了修理外,公司还可以通过使用新技术和改良旧技术来改善模具,从而提高生产效率和产品质量。
1. 新材料采用新型材料来制造模具是一种提高生产效率和产品质量的有效方式。
一些新材料,如钛合金和碳纤维材料,可以提供更高的强度、硬度和耐用性,从而降低了模具的磨损和破裂风险。
2. CAD和CAM技术CAD(计算机辅助设计)和CAM(计算机辅助制造)技术使模具的制造变得更加高效,并且提供了更高的精度和完整性。
使用这种技术,企业可以省去许多制造上的繁琐步骤,并且可以根据需要快速修改或重新设计模具。
3. 改进模具结构模具的结构改造也是提高生产效率和产品质量的有效方式。
通过改进模具结构,可以大大减少停机时间,提高产品质量,从而提高企业的利润率。
结论维修模具和改进模具结构是提高生产效率和产品质量的重要步骤。
企业应该采取有效的措施来解决模具制造中出现的问题,以保持生产的正常运行,并且降低其成本和产品质量风险。
模具破损修理方案背景模具在制造过程中经常遭受各种损伤,破损是其中常见的一种。
模具破损不仅影响了模具的使用寿命,还会对制品的成型质量产生不利影响。
为了延长模具的使用寿命,提高制品的成型质量,需要尽早修复模具的破损部位。
常见破损部位及修理方案1. 模具表面磨损模具表面磨损是模具使用过程中最常见的破损情况之一。
为了修复模具表面磨损部位,可以采用以下方式:•硬化表面:用涂层、电镀、喷焊等方法对模具表面进行硬化处理,提高模具表面的硬度和耐磨性。
•研磨修复:采用磨头对模具表面进行研磨,去除表面的磨损层,恢复模具表面的光洁度和平整度。
•更换部件:将损坏严重的部件更换为新的部件。
2. 模具裂纹模具裂纹是模具破损的一种较为严重的情况。
一旦发现模具有裂纹,应立即进行修复,避免裂纹扩大导致模具无法使用。
以下是修复模具裂纹的常见方法:•焊接修复:使用电焊机对模具裂纹进行修复,将裂纹部位进行填焊,使模具重新恢复完整性。
•冷压修复:对模具裂纹部位进行冷压,将裂纹部位压平,使模具重新回复完整性。
•更换部件:如果模具裂纹过于严重,无法修复,则需要将受损的部件更换为新的部件。
3. 模具变形模具变形是模具破损的一种常见情况,一般是由于使用不当或者制造工艺问题导致。
以下是对模具变形进行修复的常见方法:•热处理:对模具进行热处理,使模具恢复原来的形状和尺寸。
•机加工处理:采用铣床、刨床等机床对模具进行精加工,使模具恢复原来的形状和尺寸。
•更换部件:如果模具变形严重,无法修复,则需要将受损的部件更换为新的部件。
结论以上是模具破损修理的常见方法,不同的破损情况需要根据实际情况进行具体分析和处理。
模具破损修理需要进行专业的操作和技术,建议寻求专业的模具修复机构进行处理。
为了延长模具的使用寿命和保证制品的成型质量,要对模具进行定期保养和维修,保证模具始终处于良好状态。
冷冲压模具维修的详情模具修理:模具的修理指的是模具在不能满足预定的使用要求或制件不能满足质量要求的情况下对模进行的修复工作..此项工作由模具修理工完成..以下就几种模具常见的故障的修理方法及要求进行说明..A、刀口崩刃:模具在使用中由于各种原因引起的崩刃;都会对制件的质量产生一定的影响..它是模具修理中最常见的修理内容之一;对刀口的崩刃修理步骤如下:1.根据崩刃的情况;如果崩刃很小时;通常要将崩刃处用砂轮机磨大些;以保证焊接牢固;不易再次崩刃;2.用相应的焊条进行焊接;目前我们采用的是D332焊条来对刃口进行堆焊..堆焊之前一定要选好修理的基准面;包括间隙面和非间隙面;3.将刃口的非间隙面修平参考事先留下的基准;4.对照过渡件进行划线;如果没有过渡件可以用事先留下的基准进行粗磨间隙面;5.上机台对间隙面进行修配;可借助粘土等辅助研配..在修配过程中一定要小心;开动压力机时尽量慢;必要时用装模高度调整向下开;以避免刀口啃坏的现象发生;6.刀口间隙要合理;对于钢板冲压模;单边刀口间隙取板料厚度的1/20..但在实际操作过程中;可以用板料试冲的办法来检验间隙的大小;只要剪切后制件的毛刺达到要求即可;一般情况下;毛刺大小的判定标准是;毛刺高度不大于板料厚度的1/10;7.检测刀口的间隙面是否与剪切的方向统一;8.间隙配好后;用油石将刀口的间隙面推光滑;以减小生产中板料与刀口的磨擦及废料下落的阻力..B、毛刺:制件在修边、冲孔和落料时易出现毛刺过大的现象;产生毛刺的原因主要为模具刃口间隙大和刃口间隙小两类:间隙大时:断面光亮带很小或基本上看不见;毛刺的特点为厚而大;不易除去;间隙小时:断面出现两光亮带;由于间隙小;其毛刺的特点为高而薄..间隙大时的修理方法:1.修边和冲孔工序采用凸模不动而修整凹模的办法;而落料工序时则以凹模为基准;即凹模尺寸不变;通过修整凸模的办法..以上的区别是为了保证产品尺寸不在修理前后受影响;2.对着制件找出模具刃口间隙大的部位;3.用相应的焊条D332对此部位进行补焊;以保证模具刃口的硬度;4.修配刀口间隙其方法与刀口崩刃的方法相同..间隙小时的修理方法:1.具体的情况依据模具间隙的大小进行调整;以保证间隙的合理..对于修边冲孔模而言;采用间隙放在凹模的办法;而对于落料模而言就应采用放大凸模的办法;从而保证零件的尺寸在修理前后不变;2.修理完成后;要测量其间隙面的垂直;并用板件试刀口间隙是否达到合理的要求..对于冲孔模;其产生毛刺后;如果是凸模或凹模磨损;可以找相应的标准件进行更换;如果没有标准件;可以采用补焊或测绘进行制造..另外;特别指出一点;对于合金钢材料等焊接性能较差的材料;要进行特殊处理后再进行焊接;如:预热等;否则会引起模具的开裂..C、拉毛:拉毛主要发生在拉延、成型和翻边等工序..解决方法:1.首先对照制件找出模具的相应拉毛的位置;2.用油石将模具相应的位置推顺;注意圆角的大小统一;3.用细砂纸将模具推顺部位进行抛光;砂纸在400号以上..D、修边和冲孔带料:修边和冲孔带料产生的主要原因为:修边或冲孔时模具的压料或卸料装置出现异常..解决方法:1.根据制件带的部位找出模具的相应部位;2.检查模具压卸料板是否存在异常;3.对压料板相应部位进行补焊;4.结合制件将焊补部位进行修顺;具体的型面与工序件配制;5.试冲;6.如果检查并非模具压卸料板的问题;可以检查模具的刀块是否有拉毛现象..E、废料切不断:针对废料切不断现象;首先分析其为什么切不断;其主要原因是因为操作人员在生产过程中没有及时对废料进行清理;造成废料的堆积;最后在上修边刀块的压力下造成废料刀的崩刃;其修理的方法与修边崩刃的办法相似;在此就不作详细的介绍;只是在修理过程中一定要注意修边刀块的高度..如果修得太高;会造成刀块与上修边刀块干涉;从而造成废料刀块的再次损坏;如果修得过低;会形成废料切不断现象;故在修理废料刀时不光要考虑到刀块的间隙面;同时刀块的高度也很重要..其修理的难度比单纯的刀口崩刃难度要大..但是只要在修理前选定好基准面;修理起来还是可以得心应手的..F、冲孔废料堵塞:冲孔废料堵塞是在冲孔模中较常见的一类故障;产生的原因大概有:废料道不光滑、废料道有倒锥度、废料没有及时清理等..下面结合图片进行分析:1、下模基座2、冲孔凹模如上图:出现废料堵塞的原因有:1.A面或B面不光滑;其面上出现了加工纹等;2.A面或B面出现倒锥度;造成废料道上大下小从而废料堵塞..修理办法:只要保证A面和B面都处于光滑和等直径状态就可以保证废料不会被堵塞..G、翻边整形制件变形:在翻边和整形过程中往往会出现制件的变形现象;在非表面件中一般不会对制件的质量产生多大影响;但在表面件中;只要有一点变形就会给外观带来很大的质量缺陷;影响整车的质量..分析产生制件变形的原因:1.由于制件在成形和翻边的过程中;板料发生变形、流动;如果压料不紧就会产生变形;2.在压料力够大的情况下;如果压料面压料不均匀;局部有空隙的话;也会出现以上情况..解决办法:1.加大压料力;如果是弹簧压料可采用加弹簧的办法;对上气垫压料通常采用加大气垫力的办法;2.如果加大压力后;在局部还存在变形的话;可用红丹找出具体问题点;检查是不是压料面局部出现凹陷等情况;此时可采用焊补压料板的办法;3.压料板焊后与模具的下型面进行研配冲压模具问题分析与维修技巧一、冲压模具问题分析模具故障是冲压生产中最容易出现的问题;常常造成停产;影响产品生产周期..因此;必须尽快找到模具故障原因;合理维修.. 1、模具损坏模具损坏是指模具开裂、折断、涨开等;处理模具损坏问题;必须从模具的设计、制造工艺和模具使用方面寻找原因.. 首先要审核模具的制造材料是否合适;相对应的热处埋工艺是否合理..通常;模具材料的热处理工艺对其影响很大..如果模具的淬火温度过高;淬火方法和时间不合理;以及回火次数和温度、肘间选择不当;都会导致模具进入冲压生产后损坏..落料孔尺寸或深度设计不够;容易使槽孔阻塞;造成落料板损坏..弹簧力设计太小或等高套不等高;会使弹簧断裂、落料板倾斜.造成重叠冲打;损坏零件..冲头固定不当或螺丝强度不够.会导致冲头掉落或折断.. 模具使用时;零件位置、方向等安装错误或螺栓紧固不好..工作高度调整过低、导柱润滑不足..送料设备有故障;压力机异常等;都会造成模具的损坏..如果出现异物进入模具、制件重叠、废料阻塞等情况未及时处理;继续加工生产;就很容易损坏模具的落料板、冲头、下模板和导柱.. 2、卡模冲压过程中;一旦模具合模不灵活;甚至卡死;就必须立即停止生产;找出卡模原因;排除故障..否则;将会扩大故障;导致模具损坏.. 引起卡模的主要原因有:模具导向不良、倾斜..或模板间有异物;使模板无法平贴;模具强度设计不够或受力不均..造成模具变形;例如模座、模板的硬度、厚度设计太小;容易受外力撞击变形;模具位置安装不准;上下模的定位误差超差..或压力机的精度太差;使模具产生干涉;冲头的强度不够、大小冲头位置太近;使模具的侧向力不平衡..这时应提高冲头强度;增强卸料板的引导保护.. 3、模具损坏和维修冲压生产的模具费用高.通常模具费占制件总成本的1/5-1/4..这是因为;除模具制造难度大、成本高外..投入生产后的模具修理和刃磨维护费用也高;而模具的原始造价仅占整个模具费用的40%左右..因此;及时维修模具;防止模具损坏;可以大大降低冲压生产的模具费用.. 模具损坏后;还有一个维修和报废的选择问题..一般来说;冲压模具的非自然磨损失效;例如非关键零件的破坏以及小凸模折断、凸模镦粗变短、凹模板开裂、冲裁刃口崩裂等故障.大部分可以通过维修的方法使其完全恢复到正常状态;重新投入冲压生产..但是;当模具的关键件严重损坏;有时凸、凹模同时损坏..一次性修复费用超过冲模原造价的70%;或者模具寿命已近;则维修的意义不大;这时应该考虑报废模具:除大型模具、结构复杂的连续模外;当模具维修技术过于复杂、修模费用太大;难度大必然使维修周期过长;严重影响冲压的正常生产;应选择提前失效报废;重新制造模具..在正常情况下;冲模的主要失效形式是过量磨损..从新模具制造交付使用;直至冲制零件的毛刺超标、零件尺寸与形位精度超差;而模具又不能再修复或根本无修复价值;则模具就只能报废..从新模具投入使用到失效报废..一般要经过多次维修和刃磨.. 二、冲压产品质量缺陷分析最常见的制件质量缺陷是产品尺寸超差..只有少数产品存在表面质量问题.. 1、尺寸超差尺寸超差是冲压制件的严重缺陷..对此;首先要检查、核对模具的设计;排除设计和制造的原因..如果超差尺寸和材料厚度有关;应检测冲压材料的厚度和材质、硬度..罗百辉认为;冲压生产过程中引起尺寸超差;主要是模具的磨损、定位导向不良和制件产生变形..模具的刃口磨耗.会造成毛刺太大或切外形尺寸变大、冲孔变小、平面度超差;应该刃磨或更换模具..定位导向不良包括没有导向、导销或其他定位装置没有起作用;送料机没有放松;定位块磨损使送距过长;导料板长度不对或导料间隙太大等..制件在生产中变形;主要有撞击变形;例如制品的吹出气压太强或重力落下撞击太大变形:出料时受挤压或括伤变形;应及时清理出料位置或加大出料空间:顶出不当变形..例如顶料销配制不当、弹簧力不适当或顶出过长;应调整弹力或改变位置或销数量;下料变形..部份弯曲件不能容许料重叠;须每次落下;当出现碟形应变时可采用压力垫消除;冲剪变形;主要是材料扭曲不平..尺寸增大或中心不对称;浮屑挤压变形;是由于废料上浮或细屑留在模面上或异物等挤压变形.. 2、表面质量不合格冲压制件的表面质量问题;主要是毛刺过大..造成制件毛刺过大的原因;首先是模具刃口的磨损;应重新研磨模具下述;确保刃口锋利..其次是凸、凹模的间歇不合理;间隙过大使侧面大部分为擦光带;间隙太小会出现二次剪切面;如果材料硬度太高;则应更换材料或加大间隙..冲裁搭边尺寸过小或切边材料过少时;材料会被拉入模具间隙内而成为毛边..此时必须加大冲裁的搭边尺寸或切边余量.. 三、冲压模具的刃磨维修冲压生产中对模具进行合理的刃磨..可以有效地提高冲模的寿命;节省模具费用;大幅度降低产品成本.. 当冲模刃口磨损到一定程度时;原本锋利的刃口变钝了;会造成冲裁件毛刺过大;尺寸与形位精度下降..因此;模具必须进行刃磨;以恢复其锋利的冲裁刃口..减小冲裁毛刺和尺寸与形位偏差;改善成形件表面质量..如果不及时刃磨模具;会因为拖延刃磨时间;使得已经磨钝的刃口遭受坚硬、过大、过厚毛刺的剧烈摩擦;形成模具恶性循环的过度磨损;导致要以几倍的刃磨量才能够使刃口恢复锋利;大大缩短模具的寿命..当制件的毛刺即将超出允许毛刺高度时;应立即停止生产;对模具进行刃磨..在生产实际中;现场工人习惯凭手感确定制件毛刺大小并确定刃磨时机;这样操作误差较大..最好通过检测制件的毛刺高度及厚度、毛刺分布均匀程度、冲件尺寸与形位精度及冲切面质量等;来掌握刃口磨损情况;从而确定模具的最佳刃磨时机.. 模具刃磨量必须根据刃口端面和侧面的实际磨损情况而定;此外;还应该考虑材料厚度、凹模形状结构以及刃磨次序等相关因素..凹模经多次刃磨后;尺寸会发生变化;特别是采用上小下大锥形凹模口设计的冲裁模;由于凹模刃口壁向外倾料;刃磨模具的上表面后;其水平尺寸必然会产生一个增量..因此;刃磨前应该按照锥形的角度进行计算;刃磨时要注意实测制件尺寸;防止因多次刃磨使制件尺寸增量过大;导致产品超差.. 结束语冲压生产效率和成本对模具的依赖性很大..对生产过程中模具出现的故障;应具体问题具体分析;制定正确的维修方案;及时解决模具损坏、卡模、刃磨和产品质量缺陷等问题..处理好模具维修与报废的关系;才能减少停产修模时间;缩短生产周期;保证冲压生产的正常进行..学习冲压模具维修就要会哪些东西模具的修理指的是模具在不能满足预定的使用要求或制件不能满足质量要求的情况下对模进行的修复工作..此项工作由模具修理工完成..以下就几种模具常见的故障的修理方法及要求进行说明.. A、刀口崩刃:模具在使用中由于各种原因引起的崩刃;都会对制件的质量产生一定的影响..它是模具修理中最常见的修理内容之一;对刀口的崩刃修理步骤如下: 1.根据崩刃的情况;如果崩刃很小时;通常要将崩刃处用砂轮机磨大些;以保证焊接牢固;不易再次崩刃; 2.用相应的焊条进行焊接;目前我们采用的是D332焊条来对刃口进行堆焊..堆焊之前一定要选好修理的基准面;包括间隙面和非间隙面;3.将刃口的非间隙面修平参考事先留下的基准;4.对照过渡件进行划线;如果没有过渡件可以用事先留下的基准进行粗磨间隙面;5.上机台对间隙面进行修配;可借助粘土等辅助研配..在修配过程中一定要小心;开动压力机时尽量慢;必要时用装模高度调整向下开;以避免刀口啃坏的现象发生;6.刀口间隙要合理;对于钢板冲压模;单边刀口间隙取板料厚度的1/20..但在实际操作过程中;可以用板料试冲的办法来检验间隙的大小;只要剪切后制件的毛刺达到要求即可;一般情况下;毛刺大小的判定标准是;毛刺高度不大于板料厚度的1/10; 7.检测刀口的间隙面是否与剪切的方向统一; 8.间隙配好后;用油石将刀口的间隙面推光滑;以减小生产中板料与刀口的磨擦及废料下落的阻力.. B、毛刺:制件在修边、冲孔和落料时易出现毛刺过大的现象;产生毛刺的原因主要为模具刃口间隙大和刃口间隙小两类:间隙大时:断面光亮带很小或基本上看不见;毛刺的特点为厚而大;不易除去间隙小时:断面出现两光亮带;由于间隙小;其毛刺的特点为高而薄.. 间隙大时的修理方法: 1.修边和冲孔工序采用凸模不动而修整凹模的办法;而落料工序时则以凹模为基准;即凹模尺寸不变;通过修整凸模的办法..以上的区别是为了保证产品尺寸不在修理前后受影响; 2.对着制件找出模具刃口间隙大的部位; 3.用相应的焊条D332对此部位进行补焊;以保证模具刃口的硬度; 4.修配刀口间隙其方法与刀口崩刃的方法相同.. 间隙小时的修理方法: 1.具体的情况依据模具间隙的大小进行调整;以保证间隙的合理..对于修边冲孔模而言;采用间隙放在凹模的办法;而对于落料模而言就应采用放大凸模的办法;从而保证零件的尺寸在修理前后不变; 2.修理完成后;要测量其间隙面的垂直;并用板件试刀口间隙是否达到合理的要求.. 对于冲孔模;其产生毛刺后;如果是凸模或凹模磨损;可以找相应的标准件进行更换;如果没有标准件;可以采用补焊或测绘进行制造..另外;特别指出一点;对于合金钢材料等焊接性能较差的材料;要进行特殊处理后再进行焊接;如:预热等;否则会引起模具的开裂.. C、拉毛:拉毛主要发生在拉延、成型和翻边等工序.. 解决方法:1.首先对照制件找出模具的相应拉毛的位置; 2.用油石将模具相应的位置推顺;注意圆角的大小统一; 3.用细砂纸将模具推顺部位进行抛光;砂纸在400号以上.. D、修边和冲孔带料:修边和冲孔带料产生的主要原因为:修边或冲孔时模具的压料或卸料装置出现异常.. 解决方法:1.根据制件带的部位找出模具的相应部位; 2.检查模具压卸料板是否存在异常3.对压料板相应部位进行补焊; 4.结合制件将焊补部位进行修顺;具体的型面与工序件配制; 5.试冲; 6.如果检查并非模具压卸料板的问题;可以检查模具的刀块是否有拉毛现象.. E、废料切不断:针对废料切不断现象;首先分析其为什么切不断;其主要原因是因为操作人员在生产过程中没有及时对废料进行清理;造成废料的堆积;最后在上修边刀块的压力下造成废料刀的崩刃;其修理的方法与修边崩刃的办法相似;在此就不作详细的介绍;只是在修理过程中一定要注意修边刀块的高度..如果修得太高;会造成刀块与上修边刀块干涉;从而造成废料刀块的再次损坏;如果修得过低;会形成废料切不断现象;故在修理废料刀时不光要考虑到刀块的间隙面;同时刀块的高度也很重要..其修理的难度比单纯的刀口崩刃难度要大..但是只要在修理前选定好基准面;修理起来还是可以得心应手的.. F、冲孔废料堵塞:冲孔废料堵塞是在冲孔模中较常见的一类故障;产生的原因大概有:废料道不光滑、废料道有倒锥度、废料没有及时清理等..下面结合图片进行分析: 1、下模基座2、冲孔凹模如上图:出现废料堵塞的原因有: 1.A面或B面不光滑;其面上出现了加工纹等; 2.A面或B面出现倒锥度;造成废料道上大下小从而废料堵塞.. 修理办法:只要保证A面和B面都处于光滑和等直径状态就可以保证废料不会被堵塞.. G、翻边整形制件变形:在翻边和整形过程中往往会出现制件的变形现象;在非表面件中一般不会对制件的质量产生多大影响;但在表面件中;只要有一点变形就会给外观带来很大的质量缺陷;影响整车的质量.. 分析产生制件变形的原因: 1.由于制件在成形和翻边的过程中;板料发生变形、流动;如果压料不紧就会产生变形; 2.在压料力够大的情况下;如果压料面压料不均匀;局部有空隙的话;也会出现以上情况.. 解决办法: 1.加大压料力;如果是弹簧压料可采用加弹簧的办法;对上气垫压料通常采用加大气垫力的办法; 2.如果加大压力后;在局部还存在变形的话;可用红丹找出具体问题点;检查是不是压料面局部出现凹陷等情况;此时可采用焊补压料板的办法; 3.压料板焊后与模具的下型面进行研配..。