桥梁墩柱错台控制措施及施工技术交底
- 格式:doc
- 大小:64.00 KB
- 文档页数:7
墩柱施工安全技术交底一、引言墩柱施工作为大型工程建设中的重要环节,其安全技术交底显得尤为重要。
本文将从施工前准备、施工过程中的安全措施以及施工后的安全管理三个方面,对墩柱施工的安全技术进行详细介绍。
二、施工前准备1. 梳理工程图纸:在施工前,施工人员应仔细梳理工程图纸,了解墩柱的尺寸、结构、材料等相关信息。
2. 定位测量:在进行墩柱施工前,需进行定位测量,确定墩柱的准确位置,并标示出相应的参考点和基准点。
3. 设备检查:对使用的设备进行全面检查,确保设备完好无损,并定期维护保养,防止设备故障对施工造成影响。
4. 安全措施制定:在施工前,应制定相应的安全措施,如设置安全警示标志、搭建安全防护设施、确定施工期间的交通管制措施等。
5. 材料准备:对所需材料进行充分准备,确保材料的质量合格,并按照施工计划进行合理的储存和管理。
三、施工过程中的安全措施1. 墩柱基础施工安全措施:a. 施工区域划定:在墩柱基础施工过程中,应设置明确的施工区域,并采取防止他人进入施工区域的措施,如设置围挡和安全警示标志等。
b. 地质勘察:在进行墩柱基础施工前,需进行地质勘察,了解地基情况,并针对性地采取相应的基础处理措施,以确保墩柱的稳定性。
c. 地下管线排查:施工前需进行地下管线的排查工作,避免损坏管线导致安全事故的发生。
2. 墩柱主体施工安全措施:a. 施工作业面悬挂安全网:在墩柱主体施工过程中,悬挂安全网是一项重要的安全措施,能够有效防止人员和物品坠落,造成伤亡事故。
b. 设立临边防护栏杆:墩柱主体施工中,需要设立临边防护栏杆,确保工作人员的安全,并避免意外摔落。
3. 墩柱封顶施工安全措施:a. 施工过程中监督检查:在墩柱封顶施工过程中,应设置专人进行监督检查,确保作业过程符合安全规范。
b. 确保作业平稳有序:在施工过程中,要注意控制施工现场的人员数量,并合理组织施工作业,确保整个过程平稳有序。
四、施工后的安全管理1. 暂时封闭施工区域:施工结束后,需暂时封闭施工区域,并采取相应的安全措施,防止未授权人员进入施工区域。
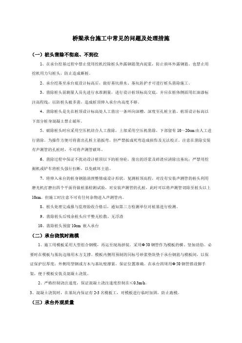
墩柱模板拼缝明显错台质量通病原因分析及防治措施1.通病现象墩柱模板拼缝明显,出现错台(图2.2-7)o图2.2-6墩柱底部混凝土平整2.规范标准相关规定1)《混凝土结构工程施工质量验收规范》GB 50204—2015 图2.2-7墩柱出现错台8.2.2现浇结构的外观质量不应有一般缺陷对已经出现的一般缺陷,应由施工单位按技术处理方案进行处理。
对经处理的部位应重新验收。
检查数量:全数检查。
检验方法:观察,检查处理记录。
2)《城市桥梁工程施工与质量验收规范》CJJ 2—200811.5.3现浇混凝土墩台质量检验应符合本规范第11.5.1条规定,且应符合下列规定:3现浇混凝土墩台允许偏差应符合表11.5.3-1的规定。
其中有:节段间错台允许偏差5mm,墙面平整度允许偏差8mm。
3.原因分析(1)模板工程原因1)安装前没试拼,安装不平整、不严密。
2)模板刚度不足、变形后没及时调整。
3)模板横、竖接缝的螺栓过少或未拧紧。
4)墩、柱和台身混凝土顶部不圆顺或不顺直,与模板不密贴而造成错台。
(2)混凝土工程原因浇筑混凝土过程中施工不当致使模板移位。
预防措施(1)模板工程措施1)在设计模板时,选择不易变形、表面光洁的板材,从而使模板具有足够的强度和刚度,以防止混凝土浇筑时,模板产生明显的挠曲和变形。
2)模板加工好后,首先检查模板材料的规格、几何尺寸是否与设计图纸相吻合;其次检查模板结构尺寸是否达到设计要求;最后检查模板平整度、错台、模板连接处是否达到设计及规范要求。
3)模板安装前应进行打磨、试拼,对接缝不平整、不严密部位进行调整、校正;确保模板的精度和吻合度并保证错台不大于2mm。
随后对每个模板进行除锈、抛光打磨。
涂刷模板漆和脱模剂。
4)模板在拆除、搬运不能随意敲打,堆放应平稳,二次使用应先检查是否变形,并及时校正。
5)模板横、竖接缝的螺栓在混凝土浇筑前应全部拧紧,不可采用“单跳花”或“双跳花”方法,以免造成螺栓断裂和模板变形。
桥梁承台施工中常见的问题及处理措施(一)桩头凿除不彻底、不到位1、在承台挖基过程中禁止使用挖机挖除桩头外露钢筋笼内泥浆,防止损坏外露钢筋。
也禁止用挖机用力勾桩头,防止造成断桩。
2、承台挖基至承台底设计标高后,做好基坑排水、基坑防护才可进行桩头凿除施工。
3、凿除桩头前测量人员先进行水准测量,进行设计桩顶标高交底。
并应在桩体侧面用红油漆标注高程线,以防桩头被多凿,造成桩顶伸入承台内高度不够。
4、凿除桩头是先在桩顶设计标高处人工凿出一条环向深槽,深度至孔桩主筋。
桩顶设计标高以下部分桩身混凝土禁止破坏。
5、破除桩头时应采用空压机结合人工凿除,上部采用空压机凿除,下部留有10〜20cm 由人工进行凿除。
为操作方便可将凿出孔桩主筋扳弯,但严禁扳成死弯造成损伤及无法校正。
注意在凿除安装有声测管的孔桩时,不可将声测管破坏。
6、凿除过程中保证不扰动设计桩顶以下的桩身砼,凿出的浮浆及碎渣应清除出基坑; 严禁用挖掘机或铲车将桩头强行拉断,以免破坏主筋。
7、将伸入承台的桩身钢筋清理整修成设计形状,复测桩顶高程,对没有安装声测管的桩头利用磨光机打磨出四个平面待做桩基检测试验。
对安装声测管的孔桩,此时可以将声测管切除至桩头以上10cm。
但施工时注意不可有任何杂物进入声测管内。
8、桩头处理完成报与监理验收合格后,通知第三方检测单位对桩基进行检测。
9、凿除桩头后残余桩头应平整无松散、无浮渣10、凿除桩头预留10cm嵌入承台(二)承台浇筑时跑模1、施工用模板采用大型组合钢模,再运至现场拼装。
采肺50钢管作为模板的横、竖加劲肋。
必要时在模板与基坑边缘用木方支撑。
模板内侧用预制的同标号砂浆垫块垫于承台钢筋与模板间,以保证保护层厚度;外侧用型钢或方木与基坑壁撑紧,保证位置准确。
在承台四周用①50钢管搭设脚手架,便于模板安装及混凝土浇筑。
2、严格控制浇注速度,保证混凝土浇注速度控制在W0.3m/h。
3、混凝土浇筑时,在基坑内保证有2-3名模板工,对模板进行临时加固,防止跑模。
桥梁承台施工中常见的问题及处理措施(一)桩头凿除不彻底、不到位1、在承台挖基过程中禁止使用挖机挖除桩头外露钢筋笼内泥浆,防止损坏外露钢筋。
也禁止用挖机用力勾桩头,防止造成断桩。
2、承台挖基至承台底设计标高后,做好基坑排水、基坑防护才可进行桩头凿除施工。
3、凿除桩头前测量人员先进行水准测量,进行设计桩顶标高交底。
并应在桩体侧面用红油漆标注高程线,以防桩头被多凿,造成桩顶伸入承台内高度不够。
4、凿除桩头是先在桩顶设计标高处人工凿出一条环向深槽,深度至孔桩主筋。
桩顶设计标高以下部分桩身混凝土禁止破坏。
5、破除桩头时应采用空压机结合人工凿除,上部采用空压机凿除,下部留有10~20cm由人工进行凿除。
为操作方便可将凿出孔桩主筋扳弯,但严禁扳成死弯造成损伤及无法校正。
注意在凿除安装有声测管的孔桩时,不可将声测管破坏。
6、凿除过程中保证不扰动设计桩顶以下的桩身砼,凿出的浮浆及碎渣应清除出基坑;严禁用挖掘机或铲车将桩头强行拉断,以免破坏主筋。
7、将伸入承台的桩身钢筋清理整修成设计形状,复测桩顶高程,对没有安装声测管的桩头利用磨光机打磨出四个平面待做桩基检测试验。
对安装声测管的孔桩,此时可以将声测管切除至桩头以上10cm。
但施工时注意不可有任何杂物进入声测管内。
8、桩头处理完成报与监理验收合格后,通知第三方检测单位对桩基进行检测。
9、凿除桩头后残余桩头应平整无松散、无浮渣10、凿除桩头预留10cm 嵌入承台(二)承台浇筑时跑模1、施工用模板采用大型组合钢模,再运至现场拼装。
采用Φ50钢管作为模板的横、竖加劲肋。
必要时在模板与基坑边缘用木方支撑。
模板内侧用预制的同标号砂浆垫块垫于承台钢筋与模板间,以保证保护层厚度;外侧用型钢或方木与基坑壁撑紧,保证位置准确。
在承台四周用Φ50钢管搭设脚手架,便于模板安装及混凝土浇筑。
2、严格控制浇注速度,保证混凝土浇注速度控制在≤0.3m/h。
3、混凝土浇筑时,在基坑内保证有2-3名模板工,对模板进行临时加固,防止跑模。
墩柱施工技术交底一、施工准备(1)测量放样:首先要对设计图纸进行全面的审核、核算、测量仪器进行标定,确保测量精度。
对施工完的桩基中心坐标进行复测,并放出立柱轮廓线,确保立柱在同一方向不会出现偏差,测出地系梁顶面标高,控制好立柱高度,做好测量放样资料报监理批准后,方可进行下一道工序。
(2)模板制作模板根据全线的桥墩柱直径和施工总工期安排采用定型的钢模板。
组合钢模板拼装符合现行国家标准《组合钢模板技术规范》(GB214)各种螺栓连接件符合国家现行有关标准。
由模板加工厂加工制作好后,拉至施工地点,模板进场后进行预拼装,检查模板各部尺寸,模板接缝及平整度。
检验合格后方可投入施工使用。
二、施工顺序施工工艺流程为:扎筋—→立模—→预埋pvc管(施工系梁)—→砼浇筑—→养护。
三、施工工艺流程图(后附)四、施工方案(一)、钢筋制做及安装圆柱墩的墩身主筋在钢筋加工场下好料,下料时,一定要根据墩身高度来统一计划下料,并且要符合施工规范要求,墩台身钢筋笼在加工棚集中下料焊接、绑扎成型,用吊车安装,墩台身钢筋与桩基础主筋连接,原则上墩身主筋采用滚扎螺纹套筒连接,接头按1米距离间隔错开,保证同一截面接头数不大于50%。
主筋和箍筋在工棚内加工制作,吊运上墩绑扎,箍筋搭接位置间隔错开。
在设有中系梁的位置,距离墩柱顶下1.12m横向布设一道φ110mm pvc管,待以后穿φ100mm钢棒施工盖梁所用。
1、钢筋按型号成批进场后,先进行钢筋的力学试验及焊接试验,合格后再进行制作。
首先组织有关技术人员对图纸进行校核,并学习相关钢筋制作绑扎的技术规范,再对每处钢筋制作机械进行调试。
2、墩柱钢筋笼在钢筋棚集中加工成半成品再用运输车运到现场进行绑扎。
3、焊工须持有焊工证方可进行施工,钢筋接头采用搭接端部预先折向一侧,使钢筋接合在同一轴线上,双面焊接长度不小于5d,单面焊接长度不小于10d,各种焊接材料的性能符合《钢筋焊接及验收规程》规定。
一、施工准备:1、墩台身施工前应在基础顶面放出墩台中线和墩台内、外轮廓线的准确位置。
2、施工前应将基坑顶面与墩台身接荐处的浮浆、表面上松动的石子及松弱砼层凿除掉,并用高压水冲洗干净后用高压风将多余的积水冲走,以保证连接处砼表面湿润。
3、如墩台身预埋钢筋有锈蚀的必须进行除锈,经质检人员检查合格后方能开始施工。
二、脚手架施工:根据本项目部工程特点,采用扣件式钢管搭设脚手架。
1、搭设钢称脚手架前必须检查所用钢管及扣件材质是否满足规范要求,检查钢管是否锈蚀严重,如锈蚀严重的钢管不得用于脚手架工程中。
2、脚手架立杆搭接宜采用对接扣件,搭接接头不能在同一平面内。
两立杆搭接应错开大于等于500mm,且不在同步距内。
上下两纵向水平杆搭接接头处理同样如此,应错开大于等于500mm,同一步距内两纵向水平管的接应错开不在同一跨内。
3、立杆纵横向间距不大于100cm、步距不大于100cm。
4、脚手架剪刀撑应每小于等于9m设置一道,每一立面同一设置高度范围内应根据设置组数预先平分纵距,保证剪刀撑尺寸统一;转角处不好设置十字形剪刀撑时应设单道剪刀撑,呈“之”字型上下连续设置。
钢管搭接长度应大于等于400mm,且用不少于2只扣件紧固,钢管头伸出扣件大于等于100mm,以免引起胶扣,剪刀撑应与之相交的每一立杆扣紧。
剪刀撑最下面斜管与立杆连接点离地面不大于500mm,钢管与水平方向夹角宜为45度至60度。
4、施工操作层要满铺2cm木板,四周固定牢固。
脚手架外侧应设扶手栏杆,栏杆内侧挂密目式安全网防护。
三、钢筋施工:1、所有进场钢筋应具有出厂质量证明书和试验报告单。
每批钢筋进场后均应及时通知试验室抽取试样做力学性能试验。
2、钢筋进场后必须分类挂牌堆放,钢筋堆放场地必须采取排水措施。
钢筋下面应设置垫木、上面应遮盖。
已弯扎、焊接成型的成品或半成品钢筋按工程名称和构件名称以顺序堆放。
3、钢筋加工前表面应洁净,使用前应将油渍、漆皮等清除干净。
桥梁墩柱施工安全技术交底建设项目:A14-1安全技术交底记录表交底单位名称:二合同段接受交底单位名称:无交底内容:桥梁墩柱施工作业交底人:无交底部位:桥梁墩柱安全交底具体内容:桥梁墩柱施工作业交底日期:无被交底人数:无一、高处施工安全措施在进行登高作业前,必须检查所用的登高工具和安全用具(如安全帽、安全带、梯子、跳板、脚手架、防护板、安全网),确保它们是安全可靠的,严禁进行无防护作业。
高处作业时,穿着应该灵敏,严禁穿拖鞋及易打滑的鞋,必须系好安全带。
所有工具、零件、材料等必须装入工具袋,并且必须从指定的路线上下,严禁人员随起吊物一同上下。
不得在高空投掷材料或工具等物品;不得将易滚易滑的工具、材料堆放在脚手架上;不准打闹。
工作完毕后,必须及时将工具、零星材料、零部件等易坠落物件清理干净,以防落下伤人。
在上下大型零件时,应采用可靠的起吊机具。
进行高处焊接、氧割时,必须事先清楚火星飞溅范围内的易燃易爆物体。
在高处作业遇到架空输电线路时,应保持一定的距离,当保持安全距离有困难时,应做好一定的防护措施。
在六级以上大风天气、酒后、高血压等患有禁忌病者从事高处作业,或无关人员进入高处作业区域时,都是严禁的。
二、脚手架搭设、安全爬梯使用安全措施用于搭设脚手架的钢管材质、规格、刚度、强度必须满足规范要求。
在搭设脚手架前,应对脚手架底部的地基进行处理,确保其可施工。
脚手架底部要用不小于50mm的目木板或槽钢作为垫板。
严格按照施工技术交底中的脚手架搭设方案进行搭设。
各种脚手板必须满铺、绑牢,无探头板,并要牢固地固定在脚手架的支撑上。
脚手架的任何部分均不得与模板相连。
在大风大雨后,应对支架进行检查,如遇倾斜、下沉、崩扣、松扣等现象时,必须立即纠正或更换。
4、为了保证支架的稳定性,应该设置斜撑和剪刀撑。
在安装模板之前,已经制作好的墩身钢筋应该用钢丝绳和地锚固定在四周,以防止钢筋笼变形或倾倒。
严禁将钢筋笼固定在脚手架上。
5、不得在支架和脚手架上悬挂垂直运输设备。
分项工程施工安全技术交底单(三级)(一)(1)模板施工保证混凝土脱模后具有良好的外观,除砼浇筑工艺影响砼外观质量以外,模板的质量是至关重要的一项因素。
模板的设计不合理以及制作粗糙的缺陷均会严重地影响混凝土的外观质量。
模板由钢模板组成,由专业的模板厂家制作。
模板使用前首先将内表面打磨干净,在地面将模板通过M28的螺栓连成一个整体,在系梁顶测量放样完成后采用25T 汽车吊整体将模板吊起,套入预埋好的墩柱钢筋笼,钢筋笼事先绑扎好垫块及定位钢筋,确保钢筋保护层满足要求,模板吊装至设计点位,然后在模板顶圆弧的三分之一处各安装缆风绳,共计三根,缆风绳采用拉力葫芦拉紧,测量班复测墩柱垂直度及装位置坐标,满足要求后同意浇筑混凝土,模板在第一节使用时,为了保证模板与承台密贴,模板直接安放于承台,根部使用砂浆进行填堵防止漏浆。
墩柱模板安装示意图(2)模板制作墩身模板采用定型钢模。
钢模的材质为Q235,面板为6mm厚钢板。
模板焊缝须美观、整齐、不得有漏焊、假焊、裂纹、弧坑、气孔、夹渣、烧穿、咬肉等缺陷;飞渣和焊渣均要清除干净。
油漆喷涂要求色泽鲜明,喷涂均匀。
模板制作完毕后,表面平整度小于3mm,长宽尺寸允许误差±5mm,对角线长度允许误差±2mm,拼缝不大于2mm,各模板间接缝错不大于3mm。
a、模板刚度墩身模板的刚度是保证墩身外形尺寸和墩身模板多次周转使用的最基本条件。
为即可在其上边安放I16b纵梁,间距为0.5m。
4、底模及钢筋安装中系梁模板采用定型钢模由专业模板厂设计制作。
承重工字钢搭设完毕后,用吊车进行吊装,吊装完成后,并将模板进行校正并与横梁固定,系梁底模标高安装施工误差不应大于±5mm,轴线偏位误差不应大于±10mm, 模板接缝间要垫双面胶条,表面用腻子补实刮平,防止接缝漏浆造成砼面色差或麻面。
中系梁骨架钢筋在钢筋加工场加工好,然后运输到施工现场利用机械把钢筋放置到中系粱,在中系梁上进行绑扎成型。
墩柱施工技术交底1、施工准备:对图纸进行认真复核,确认钢筋、直径及数量准确无误,联系测量核对系梁或承台顶标高准确无误,并对人员、设备及原材料进场情况进行检查。
原材料进场后及时送到试验室进行检验,合格后方可使用。
2、测量放样用全站仪精确放出墩柱中心点,按照墩柱直径放出墩柱位置线。
报监理工程师复核认可。
3、墩柱根部凿毛及调平处理根据所放出的墩柱位置线对系梁表面墩柱范围内进行凿毛处理,凿毛时一定要清除干净表面水泥浆,凿毛后用水将混凝土面冲洗干净。
混凝土表面处理干净后用高标号水泥砂浆对墩柱边线外做10cm宽的砂浆带,用水准仪控制相对高程在同一高程上。
做砂浆带要保持墩柱的直径不能小于设计值。
当调平砂浆带达到一定强度后才能进行模板安装。
4、钢筋笼制作及安装钢筋笼在钢筋加工场地统一加工制作成型,用专用运输车运到施工现场,用吊车安装。
焊接操作工人必须持证上岗,焊接前进行试焊,试件试拉不合格者不予上岗。
钢筋骨架制作要挂牌标识,标识牌明确焊接责任人及骨架用途地点。
主筋直径、焊接长度(双面焊5d,单面焊10d)、焊缝厚度、宽度必须满足规范要求,不得有气泡、焊瘤、烧伤主筋的现象,焊渣清除干净,焊接后的主筋成一条直线(拉线检查),焊缝表面光滑平整,焊缝美观。
主筋焊接接头相互错开至少1m以上,同一断面内主筋接头数量不得超过总数的50%。
控制主筋间距,成品筋主筋直顺,箍筋均匀。
焊接接头错开(包括加强筋)。
严格控制骨架筋长度,下料时取正误差。
钢筋笼起吊时要保证其垂直度,不可在钢筋笼不垂直的情况下与墩柱预埋钢筋进行焊接。
需要注意的是:墩柱保护层与钢筋笼加工尺寸有关,关键在于控制加强箍筋直径尺寸。
目前来说,钢筋保护层仍然沿用老规范,即主筋最外面至混凝土表面垂直距离。
下图用汪炳洞大桥1#墩直径1.8米墩柱,可见通过CAD精确绘制钢筋图后,加强箍筋比设计小1.4cm(设计加强箍筋直径162.8cm),即钢筋笼及时完全按设计要求加工,保护层亦不满足要求。
墩柱施工技术交底测量放样施工前对测量控制网进行复测,并对其进行严密平差。
墩身施工时,根据现场实际情况,选择平面测量控制方法(见下图),计算墩身各控制点的平面坐标,上报监理工程师获得确认后,采用徕卡TC702全站仪,利用坐标法对墩身进行放样,即:用全站仪照准后视点,采用两测回放样测量,测量前需要进行预估,测量精度必须控制在容许范围内(垂直度控制在5mm以内)。
施工方法1钢筋工程首先利用全站仪对墩身的平面位置进行放样定点,常规绑扎墩身以及墩身的预埋钢筋,并严格按图纸和规范布置钢筋和控制钢筋间距。
施工过程中注意以下几点:(1)钢筋露天堆置时,垫高并加遮盖,并按不同钢种、等级、牌号、规格及生产厂家分批验收,分别堆存,不混杂,而且设立识别标志。
钢筋具有出厂质量保证书和试验报验单,对不同型号的钢筋均抽取试样做力学性能试验。
(2)钢筋的表面洁净,使用前将表面的油渍、漆皮、铁锈等清除干净。
钢筋平直,无局部弯折。
钢筋的弯制和末端的弯钩应符合设计及规范要求。
(3)墩身钢筋主筋采用直螺纹连接,钢筋和连接套筒施工前加工成型后运至现场连接。
直螺纹施工中注意以下几点:钢筋加工时:a.钢筋下料时不得用热加工方法切断;钢筋端面宜平整并与钢筋轴线垂直,不得有马蹄形或扭曲;钢筋端部不得有弯曲,出现弯曲应调直。
b.钢筋丝头加工时,不得在没有切削液的情况下加工;应使用水性切削润滑液,不得使用油性切削润滑液。
c.标准型钢筋丝头有效丝扣长度不得小于1/2连接套筒长度,即30mm。
d.钢筋丝头加工完毕经检验合格后,应立即带上保护帽或拧上套筒,防止装卸钢筋时损坏丝头。
钢筋连接时:a.在进行连接时,钢筋规格与连接套筒规格一致。
b.钢筋连接时用工作扳手将钢筋丝头在套筒中央位置相互顶紧。
c. 钢筋连接完毕后,套筒两端外露有效丝扣,且每端外露有效丝扣不得超过2扣。
(4)在同一断面上接头数不超过主筋数量的50%,前后错开100cm以上。
(5)钢筋严格按图纸要求进行安装,确保钢筋位置准确,间距满足要求,安装过程中主筋上每隔一米设置塑料垫块以保证混凝土保护层厚度符合设计要求,防止露筋。
墩柱施工技术交底墩柱施工技术交底一、施工准备1.了解施工图纸及相关技术要求;2.清理施工现场,确保施工区域干净整洁;3.检查施工设备和工具的完好性,并进行必要的维护维修;4.组织施工人员进行安全交底,明确作业区域、工作流程和安全注意事项。
二、材料准备1.检查墩柱的施工材料,包括混凝土、钢筋、模板等;2.核实材料的质量合格证明,并按要求进行分类存放;3.根据设计要求和施工规范,计算所需要的材料数量,并进行采购。
三、模板安装1.确定模板的安装位置和数量,并根据墩柱尺寸制作适当的模板;2.在模板安装前,清理墩柱表面,确保其平整和干净;3.按照设计要求,安装模板,并进行水平和垂直的校正;4.使用适当的螺栓和系带进行固定,确保模板的稳固性和安全性。
四、钢筋绑扎1.根据设计图纸,确定墩柱的钢筋数量、直径和间距;2.对钢筋进行清理和整理,并按照设计要求进行预置和绑扎;3.保证钢筋的质量和位置准确,通过检测合格后进行混凝土浇筑。
五、混凝土浇筑1.根据设计要求和计算结果,确定墩柱的混凝土配合比;2.准备混凝土材料,并使用搅拌机进行搅拌;3.用泵车或者手动浇筑的方式,将混凝土均匀地倒入墩柱内;4.在浇筑过程中,使用振动棒进行振捣,确保混凝土的密实性和均匀性;5.根据设计要求,预留伸缩缝和检修孔,并进行相应的处理。
六、防水处理1.在混凝土浇筑完成后,对墩柱进行防水处理;2.选择合适的防水材料,按照施工规范进行施工;3.确保墩柱与周围环境的隔离和防水性能,确保结构的使用寿命和安全性。
七、竣工验收1.施工完成后,对墩柱进行彻底清理,清除施工垃圾和多余材料;2.根据相关规范和标准,进行竣工验收,包括质量验收和安全验收;3.合格后,出具相应的验收报告,并办理结算手续。
附件:1.施工图纸2.质量合格证明3.设计要求4.施工规范法律名词及注释:1.施工图纸:建造工程设计图纸。
包括平面图、剖面图等,作为施工的依据。
2.质量合格证明:由质检部门出具的对施工材料质量的确认证明。
11 区
11111段
第 111111 合同段
桥梁墩柱模板错台控制措施及施工
技术交底
编制:
审核:
审批:
11段
第111合同项目经理部
二〇一四年五月
桥梁墩柱模板错台控制措施及施工技术交底
1、编制目的
现阶段本标段桥梁墩柱施工已陆续展开,为了明确桥梁墩柱施工作业的工艺流程、操作要点和相应的工艺标准,有效防止墩柱混凝土表面出现错台等外观缺陷,现特编制本施工技术交底,指导、规范桥梁墩柱施工作业。
2、编制依据
⑴ 1
⑵公路桥涵施工技术规范JTG/T F50—2011。
⑶公路工程质量检验评定标准 JTG F80/1-2004(第一册)。
⑷ 2
⑸指挥部、总监办及驻地监理下发的相关文件及现场实际情况。
⑹本单位现有的技术能力、机械设备、施工管理水平及相关施工所积累的施工经验。
3、适用范围及设计参数
3.1、适用范围
本交底适用于国道222段第二合同段管段内17座桥梁墩柱施工。
3.2、设计参数
⑴桥梁所处区域地震动峰值加速度均为0.15g,地震基本烈度Ⅶ度;
⑵本标段桥梁墩柱砼强度均为C40砼;
⑶本标段各桥梁施工工点墩柱类型分为圆形墩及矩形墩两种形式,墩柱共计148个(墩柱根数为433根),墩柱钢筋HRB400:951.011t,HPB300:344.547t;其中各类型墩柱如下:
Φ1.2m:共50个墩柱(148根墩柱);
Φ1.4m:共79个墩柱(237根墩柱);
Φ1.6m:共10个墩柱(30根墩柱);
矩形墩1.8*6.5m:共9个墩柱,18根墩柱(本标段22中桥1#~2#墩、
22中桥1#~2#墩、22中桥1#~2#墩、2222#~4#墩共9个墩位)。
4、施工工艺及技术要求
因模板问题造成的混凝土外观质量通病主要体现在错台、板缝泛砂上,主要是因为模板在经过长期使用后,均不同程度的产生了变形,为解决这一问题,在施工过程中,一定要对模板进行整修、调校合格后方可投入到后续施工中。
另外,在各施工队倒运模板时应严加保护,以防模板变形的现象发生。
模板在调整时,用吊车进行分段吊装,现场拼装成整体,调整接缝位置,安装就位。
模板接缝间必须粘贴密封胶条,保证嵌缝填塞密实,另外要对模板间的接缝采用腻子抹平封堵,保证接缝严密、平整。
模板整体拼装时要求错台<1mm,拼缝<1mm。
模板拼装完成后,利用全站仪校正钢模板垂度。
墩身模板在整修、调整后要按拼装顺序进行编号,确定模板的组合,以便在后续施工中不造成混淆。
同时对拼装调校好的模板采用定位销进行定位,这样也方便再次使用和加固。
模板在安装前,必须在承台混凝土上放样出墩身十字线,并弹出墨线,模板在安装时在其外侧用铅锤检查垂直度,控制定位,组装完毕后再用全站仪校核。
模板安装后要将螺栓全部拧紧固定,防止跑模现象发生。
钢模板在使用前一定要打磨光滑、平整并均匀涂刷脱模剂,并不得粘污钢筋和成型后的砼表面,不能再出现因模板锈蚀而造成混凝土表面发黄等现象,同时也要防止涂刷脱模剂后模板二次污染。
另外要对脱模剂进行认真选择,好的的脱模剂应具备易于脱模、并保持混凝土不变色的性能。
好的脱模剂对混凝土外观色泽的均匀性、光洁度起着相当重要的作用。
4.1、钢模的打磨清扫擦洗与保洁
4.1.1、模板进场后,必须对钢模板进行现场试拼,确保钢模板垂直度、平整度,模板接缝等满足设计及规范要求;钢模板试拼合格后,应按要求对模板的表面进行认真细致的打磨清扫和擦洗,采用角磨机、砂轮片、电动钢
丝刷等工具和材料对模板表面残留的电焊疙瘩、毛刺、油漆等污染物进行认真的打磨清扫,同时对模板局部不平整的部位进行整修,以保证模板的表面平整光滑。
模板进场后,应按照以下标准对模板进行检查验收:
钢模板加工、制作质量标准
4.1.2、模板经打磨、验收合格后,应用柴机油和汽油进行擦洗,将钢模板加工时用以防锈的废机油和油漆等污染物擦洗干净,擦洗的洁净度用白棉纱擦拭无污染痕迹为准,以保证砼墩柱表面的色泽清爽自然。
模板擦洗干净后,应立即涂刷洁净无色的机油,并覆盖彩条布等遮盖材料加以保洁,防止雨淋生锈和灰尘污染,以备施工拼装。
4.1.3、钢模板在支过程中要注意保洁,若有尘土、草屑污染等及时清理、刷油。
支立过程中若经雨淋,要对模板表面进行二次处理刷油或刷隔离剂。
4.2、钢模板的施工要点
4.2.1、钢模板在墩位上施工之前,应对全体施工人员进行详尽的技术交底,以便让全体施工人员了解砼墩柱钢模板施工的技术要求、质量标准、工艺流程等相关标准,并复查墩柱的基准线是否正确,确认无误后方可进行模板施工。
4.2.2、钢模板拼装,应根据墩柱模板的重量、高度和现场的实际情况,选用能够满足起重量迴转半径和高度的汽车吊,一般墩柱高度在15m以下的采用起重量为16-25吨的汽车吊为宜,超过15m的采用25-30吨的汽车吊为宜。
4.2.3、首节墩柱钢模组装完毕就位后,应认真进行技术复核,确保位置准确,底部与承台、系梁砼接触部位应垫以2cm厚8cm宽的闭孔海绵条进行密封,以防浇筑墩身砼时漏浆烂根;考虑到模板周转次数,一般不宜采用砂浆封闭。
边沿应与模板表面齐平,
4.2.4、钢模板的拼缝一律采用2cm宽的双面胶带进行填缝,并挤压密封,胶带边沿应与模板表面齐平,不允许高出钢模板板面,高出部分应用壁纸刀等工具铲平,以防胶带被夹入砼中影响观感质量。
4.2.5、钢模板的顶部四个角的适当部位栓以缆风绳加以稳固定位,缆风绳可采用¢16mm的钢筋绳和2吨的手动葫芦配合紧固,缆风绳与墩柱模板的夹角不得小于60度。
钢模板高度在15m以上的,应考虑设双层缆风绳。
墩柱模板高度在15m以下的,地锚的拉力不小于5吨。
墩柱模板高度在15m 以上,地锚的拉应力不小于8吨。
第一层缆风绳设置高度为15m左右,第二层缆风绳应设在模板的顶部。
钢模板与脚手架要完全分离,并且避免浇注砼直接冲击模板。
4.2.6、砼墩柱钢模板拼装后,应立即对模板的平整度、垂直度和异型板平顺度、连接螺栓、对拉螺栓的紧固力度以及模板的几何尺寸等技术要求,进行系统的检测,若发现问题立即整修,同时对钢筋保护层的砼垫块的位置和数量,也要进行认真的核对,确认钢模板的拼装质量达标后,再用经纬仪监测,通过调整四个角的缆风绳的拉应力,把模板的垂直度锁定,同时对模板的十字轴线和顶帽高进行校验,合格后再进行下道工序。
4.2.7、钢模板的拆除,应在浇注砼后的砼强度达到2.5MPa以上,能够保证墩柱砼表面及棱角不受损伤为原则,砼内外温差不大于15℃方可拆除。
一般情况气温在20℃以下时,不小于24小时;气温在25℃以上时,不小于12小时。
拆除模板的顺序,一般应遵循自上而下的原则,拆除时要注意成品保护,不许在砼面上插入撬杠直接硬撬,要采用倒链对单块模板进行多布点牵拉,以防模板撞击脚手架或成品砼表面。
同时要注意吊装模板时防止划伤墩柱砼表面,以免留下痕迹影响观感质量。
4.3、砼墩柱钢模板施工质量验收标准
4.3.1、钢模板的结构尺寸必须与设计要求和加工制作方案相符合。
4.3.2、钢模板的强度、刚度和稳定性,应符合模板设计和规范要求,并满足施工多次使用不变型的要求。
4.3.3、钢模板的平整度,用2m靠尺检测不大于5mm,不允许局部有凸凹不平的现象。
4.3.4、钢模板的轴线位移不大于10mm。
4.3.5、钢模板拼缝的钢板边缘,必须是经过机床加工的,不允许有剪板机剪切和气割的痕迹,以及碰撞损坏等现象。
4.3.6、钢模板的曲线面应平顺流畅,不允许有硬弯死弯;钢模板的板面氧化膜应保持完好,不允许有锈斑和被硬砸敲打变型损坏的现象。
4.3.7、钢模板的接缝宽度不得大于0.2mm,拼缝不得大于0.5mm,相接两块板的高低差不得大于0.1mm,或者以手指触摸无错位感为准。
接缝和拼缝宽度用千分塞尺进行检测。
4.3.8、钢模板拼装拆卸应方便省时省工省力,拆卸时不得损伤墩柱砼的表面和棱角。
4.3.9、钢模板安装质量标准详见下表:
钢模板安装质量标准。