2020高考生物试题的分类汇总专题17 生物进化 精品
- 格式:doc
- 大小:91.00 KB
- 文档页数:3
2020高考生物变异与进化专题训练金题精编100题WORD版含解释1.某观赏鱼的尾鳍分为单尾鳍、双尾鰭两种类型.研究表明,尾鳍类型受常染色体上一对等位基因(D、d)控制,雌性个体均为单尾鳍,雄性个体有单尾鰭、双尾鳍。
用不同类型的此观赏鱼做了两组杂交实验,过程及结果如下表。
请据图回答:(1)由实验______(填序号)可知,控制双尾鳍性状的基因为_______(选填“显”或“隐”)性基因。
此观赏鱼中,基因型为______的个体只在雄性中才能表达出相应性状。
这对性状的遗传__________(选填“遵循”或“不遵循”)基因的分离定律。
(2)若实验①中子代雌、雄个体随机交配,理论上其后代双尾鳍个体比例为__________。
(3)若双尾鳍雄性与实验②中子代单尾鳍雌性杂交,所产生后代表现型和比例为__________________。
2.图为显微镜下观察到的动物肝脏临时装片的视野。
下列有关叙述正确的是A. 细胞甲中染色体组数最多B. 细胞乙中DNA复制导致染色体数目加倍C. 细胞丁中移向细胞两极的基因组成一般相同D. 细胞丙中染色体的形态最稳定3.下图表示某物种的进化过程。
下列有关叙述错误的是A. X指突变和基因重组产生不同性状B. Y指自然选择保留有利性状及淘汰不利性状C. Z过程中新物种产生的标志是地理隔离D. X、Y、Z表示物种形成的三个基本环节4.下左图表示某生物细胞中的两条染色体及部分基因。
下列不是由该细胞中染色体结构变异导致的是A. B. C. D.5.下图表示培育新品种的示意图。
下列有关叙述错误的是A. Ⅰ过程表示杂交B. Ⅵ过程的成功率最低C. 基因重组只发生在Ⅱ过程D. Ⅳ、Ⅴ过程均发生染色体变异6.选育青霉素高产菌株所依据的遗传学原理是A. 基因重组B. 基因突变C. 染色体结构变异D. 染色体数目变异7.下列关于真核生物中基因、染色体和性状的叙述,错误的是A. 基因是有遗传效应的DNA片段B. 一条染色体上有很多个基因C. 基因的改变只引起单一性状的改变D. 线粒体中的基因控制生物的性状8.将32P标记的DNA分子放在31P的培养液中连续复制3次。
高三生物生物的进化试题答案及解析1.下列有关生物多样性的叙述,错误的是A.共同进化导致生物多样性的形成B.森林能调节气候属于生物多样性的直接价值C.生物多样性的间接价值明显大于直接价值D.生物多样性包括物种多样性、遗传多样性和生态系统多样性【答案】B【解析】不同物种之间、生物与环境之间在相互影响中不断进化和发展,形成多种多样的物种和生态系统,A正确。
森林能调节气候属于生物多样性的间接价值,B错。
生物多样性的生态调节功能为间接价值,明显大于其食用、观赏、药用等直接价值,C正确。
生物多样性包括物种多样性、遗传多样性和生态系统多样性,D正确。
【考点】本题考查生物多样性相关知识,意在考查考生能理解所学知识的要点,把握知识间的内在联系,形成知识的网络结构能力。
2. 2007年,陕西镇坪“华南虎”事件重新引起了人们对这种濒危生物的关注。
华南虎(又称中国虎)是我国特有亚种,全球只剩下不到100只,在野外生存的华南虎可能只有10到30只。
影响它们数量的首要原因是人虎冲突。
一只虎至少需要15到30平方公里活动空间。
近代的人口迅速增长,导致华南虎的栖息地碎裂化、岛屿化,很难满足华南虎的生存要求,被孤立的华南虎个体之间很难交流和繁殖。
第二个原因就是华南虎的很多食物是人类的经济动物,当人们的猎杀使这些动物的种群密度降低到一定程度时华南虎已经很难生存。
(1)野外的成年华南虎通常将尿液喷洒在树枝上作为确定它们领地的一种标志,这是一种_______信息(2)从生态系统能量流动的角度来看,华南虎的生存需要较大领地的原因是____(3)上述材料主要反映了人虎之间的____________________________关系。
(4)如果镇坪存在华南虎,对该区域内的华南虎最好的保护方式是______________。
(5)华南虎与东北虎均为我国国家一级保护动物,它们是两个不同的亚种。
从进化角度看,其差异的实质是种群_____________________不同。
2020年高考生物生物的变异、育种和进化专题(附答案)一、变异与育种(共8题;共19分)1.图中,a、b、c、d 分别表示不同的变异类型。
下列有关说法正确的是()①a 发生在减数第二次分裂中期② a、c 分别表示基因重组、基因突变③ b、d 都属于染色体结构变异④ b、c、d 都能使子代表现出相对性状A. ①③B. ②④C. ①④D. ②③2.果蝇的性别决定是XY型,性染色体数目异常会影响果蝇的性别特征甚至使果蝇死亡,如:性染色体组成XO的个体为雄性,XXX、OY的个体胚胎致死。
果蝇红眼和白眼分别由基因R和r控制。
某同学发现一只异常果蝇,该果蝇左半侧表现为白眼雄性,右半侧表现为红眼雌性。
若产生该果蝇的受精卵染色体组成正常,且第一次分裂形成的两个细胞核中只有一个细胞核发生变异,则该受精卵的基因型及变异细胞核产生的原因可能是()A. X R X r;含基因R的X染色体丢失B. X r X r;含基因r的X染色体丢失C. X R X r;含基因r的X染色体结构变异D. X R X R;含基因R的X染色体结构变异3.大豆植株的体细胞含40条染色体。
用放射性60Co处理大豆种子后,筛选出一株抗花叶病的植株X,取其花粉经离体培养得到若干单倍体植株,其中抗病植株占50%。
下列叙述错误的是:()A. 用花粉离体培养获得的抗病植株,其细胞仍具有全能性B. 放射性60Co诱发的基因突变,可以决定大豆的进化方向C. 植株X连续自交若干代,纯合抗病植株的比例会逐代提高D. 这些单倍体植株的有些细胞中最多有40条染色体4.下列关于育种的叙述,正确的是()A. 杂交育种一定要通过杂交、选择、纯合化等手段培养新品种B. 紫外线照射能增加DNA 分子上的碱基发生变化的几率导致染色体畸变C. 单倍体育种可直接通过表现型来判断它们的基因型,提高效率D. 在单倍体与多倍体的育种中,通常用秋水仙素处理萌发的种子5.现用矮秆不抗病(ddrr)品系和高秆抗病(DDRR)品系培育矮秆抗病(ddRR)品系,对其过程分析正确的是()A. F2中出现性状分离的原因是F1雌雄配子随机结合导致基因重组B. 通常利用亲本的花粉逬行单倍体育种,可以明显縮短育种年限C. F1中虽未表现出矮秆抗病的性状组合,但已经集中了相关基因D. 选种一般从F3开始,因为F3中才有能稳定遗传的矮秆抗病品系6.科研人员测定某噬菌体单链DNA的序列,得到其编码蛋白质的一些信息,如下图所示。
选择题-变异、育种和进化类一、单选题(本大题共10小题,共10.0分)1.下图为一只果蝇两条染色体上部分基因分布示意图。
下列叙述不正确的是()常染色体X染色体-------- 1o ----------- 1 -- -O -------- 1 ------ F 朱红康曲囚靖梨色暇基囚辰砂服基囚白眼基囚(cnj (c/)(v)(w)A.朱红眼基因cn、暗栗色眼基因cl、白眼基因w均不属于等位基因B.在有丝分裂中期,X染色体和常染色体的着丝点都排列在赤道板上C.在有丝分裂后期,基因cn、cl、v、w是不会出现在细胞同一极的D.在减数第二次分裂后期,基因cn、cl、v、w可出现在细胞的同一极2,果蝇中一对同源染色体的同源区段同时缺失的个体叫作缺失纯合子,只有一条发生缺失的个体叫作缺失杂合子。
已知缺失杂合子可育,而缺失纯合子具有致死效应。
研究人员用一只棒眼雌果蝇和正常眼雄果蝇多次杂交,统计Fi的性状及比例,结果是棒眼雌果蝇:正常眼雌果蝇:棒眼雄果蝇=1 : 1 :1。
在不考虑X、Y染色体同源区段的情况下,下列有关分析错误的是()A.亲本雌果蝇发生了染色体片段缺失,且该果蝇是缺失杂合子B.正常眼是隐性性状,且缺失发生在X染色体的特有区段上C.让Fi中雌雄果蝇自由交配,F2雄果蝇中棒眼:正常眼=2 :1D.用光学显微镜观察,能判断Fi中正常眼雌果蝇的染色体是否缺失了片段3,豌豆种群中偶尔会出现一种三体植株(多1条2号染色体),减数分裂时2号染色体的任意两条移向细胞一极,剩下一条移向另一极。
下列关于某三体植株(基因型AAa)的叙述,正确的是()A.该植株来源于染色体变异,这种变异会导致基因种类增加B.该植株在细胞分裂时,含2个A基因的细胞应为减II后期C.三体豌豆植株能产生四种配子,其中a配子的比例为1/4D.三体豌豆植株自交,产生Aaa基因型子代的概率为1/94,下列关于生物育种技术的叙述和分析,错误的是()A.多倍体育种可以解释进化并非都是渐变过程B,用秋水仙素处理单倍体植株得到的一定是纯合子C.操作最简便的育种方法是杂交育种,能明显缩短育种年限的是单倍体育种D,马铃薯、红薯等用营养器官繁殖的作物只要杂交后代出现所需性状即可留种5,现有基因型为aabb与AABB的二倍体水稻,通过不同的育种方法可以培育出不同的类型。
生物进化——2020年浙江高中生物选考各地模拟试题分类汇编1.(2020.02《名校联盟新高考创新卷》一;17)下列关于进化的叙述,正确的是A.自然选择是进化的前提B.进化发生的标志是生殖隔离的出现C.遗传多样性的下降不利于生物的适应性进化D.若某小鼠接受辐射而基因突变,则该小鼠发生了进化2.(2020.02《名校联盟新高考创新卷》三;7)在培养基中加入青霉素培养金黄色葡萄球菌,并逐渐提高青霉素浓度,可得到抗药性不断增强的金黄色葡萄球菌品系。
下列叙述正确的是A.金黄色葡萄球菌的抗药性受多对等位基因控制B.全部抗药性基因构成了金黄色葡萄球菌品系的基因库C.青霉素使金黄色葡萄球菌的抗药性基因不断突变加强D.金黄色葡萄球菌抗药性增强过程发生了多个突变基因的重组3.(2020.02《名校联盟新高考创新卷》四;8)下列关于生物进化的叙述,正确的是A.种群间的双向迁移,会使种群间的遗传差异变大B.只要种群的个体间存在变异,自然选择就发生作用C.生物界在类型上具有多样性,模式上具有统一性D.达尔文在自然选择的基础上发现了人工选择4.(2020.02《名校联盟新高考创新卷》五;17)下列关于生物变异和进化的叙述,正确的是A.基因突变会改变基因的结构和排列顺序B.二倍体植物和四倍体植物之间存在地理隔离C.秋水仙素诱导染色体数目加倍过程中可能发生基因重组D.在工业污染的条件下,桦尺蠖群体中黑色基因频率定向升高5.(2020.03名校协作;5)下列关于生物进化的叙述,正确的是aA.种群间的双向基因迁移引起种群内变异量增大B.自然种群中,个体中存在变异就会发生选择C.环境条件稳定,种群基因频率就不会变化D.同地物种形成是一个渐进式的过程6.(2020.03全能生B卷;9)据分类学记载,现在地球上生活着的生物约有200多万种,而且每年都有新种被发现。
近年来在深海中,海底5000米的深海热泉孔周围,都发现了以前没有记载的生物。
变异、育种与进化专题2020年高考题1.(2020北京卷)已知控制玉米某两对相对性状的基因在同一染色体上。
但偶然发现这两对基因均杂合的某玉米植株,自交后代的性状分离比为9:3:3:1。
出现此现象的原因可能是该染色体上其中一对基因所在的染色体片段( )A.发生180°颠倒B.重复出现C.移至非同源染色体上D.发生丢失2.(2020江苏卷)下列叙述中与染色体变异无关的是( )A.通过孕妇产前筛查,可降低21三体综合征的发病率B.通过连续自交,可获得纯合基因品系玉米C.通过植物体细胞杂交,可获得白菜-甘蓝D.通过普通小麦和黑麦杂交,培育出了小黑麦3.(2020全国Ⅱ卷理综)关于高等植物细胞中染色体组的叙述,错误的是( )A.二倍体植物的配子只含有一个染色体组B.每个染色体组中的染色体均为非同源染色体C.每个染色体组中都含有常染色体和性染色体D.每个染色体组中各染色体DNA的碱基序列不同4.(2020天津卷)一个基因型为DdTt的精原细胞产生了四个精细胞,其基因与染色体的位置关系见下图。
导致该结果最可能的原因是( )A.基因突变B.同源染色体非姐妹染色单体交叉互换C.染色体变异D.非同源染色体自由组合5.(2020浙江卷)下列关于遗传漂变和自然选择的叙述,正确的是()A.遗传漂变在大种群中更易发生B.遗传漂变能产生新的可遗传变异C.遗传漂变和自然选择不都是进化的因素D.遗传漂变和自然选择均可打破遗传平衡6.(2020山东卷)在细胞分裂过程中,末端缺失的染色体因失去端粒而不稳定,其姐妹染色单体可能会连接在一起,着丝点分裂后向两极移动时出现“染色体桥”结构,如下图所示。
若某细胞进行有丝分裂时,出现“染色体桥”并在两着丝点间任一位置发生断裂,形成的两条子染色体移到细胞两极。
不考虑其他变异,关于该细胞的说法错误的是( )A.可在分裂后期观察到“染色体桥”结构B.其子细胞中染色体的数目不会发生改变C.其子细胞中有的染色体上连接了非同源染色体片段D.若该细胞基因型为Aa,可能会产生基因型为Aaa的子细胞7.(2020山东卷,多选)野生型大肠杆菌可以在基本培养基上生长,发生基因突变产生的氨基酸依赖型菌株需要在基本培养基上补充相应氨基酸才能生长。
说明:本资料由梦挂梧桐工作室组织专业教师分类编辑而成2020全国高考生物试题分类汇编(附标准答案共13个专题)目录专题1 细胞的组成——————————————————1专题2 物质进出细胞、酶和ATP—————————————4专题3 细胞呼吸答案—————————————————5专题4 光合作用————————————————————8 专题5 细胞分裂————————————————————11 专题6 细胞分化、衰老、凋亡和癌变———————————14 专题7 遗传的物质基础—————————————————15 专题8 分离定律————————————————————17 专题9 自由组合定律——————————————————18 专题10 伴性遗传————————————————————20 专题11 生物变异和进化—————————————————22 专题12 植物生命活动的调节———————————————25专题13 内环境和稳态——————————————————27专题1 细胞1.(2020年全国卷新高考·1)经内质网加工的蛋白质进入高尔基体后,S酶会在其中的某些蛋白质上形成M6P标志。
具有该标志的蛋白质能被高尔基体膜上的M6P受体识别,经高尔基体膜包裹形成囊泡,在囊泡逐渐转化为溶酶体的过程中,带有M6P标志的蛋白质转化为溶酶体酶;不能发生此识别过程的蛋白质经囊泡运往细胞膜。
下列说法错误的是()A.M6P标志的形成过程体现了S酶的专一性B.附着在内质网上的核糖体参与溶酶体酶的合成C.S酶功能丧失的细胞中,衰老和损伤的细胞器会在细胞内积累D.M6P受体基因缺陷的细胞中,带有M6P标志的蛋白质会聚集在高尔基体内2.(2020年全国卷Ⅱ·1)新冠病毒(SARS-CoV-2)和肺炎双球菌均可引发肺炎,但二者的结构不同,新冠病毒是一种含有单链RNA的病毒。
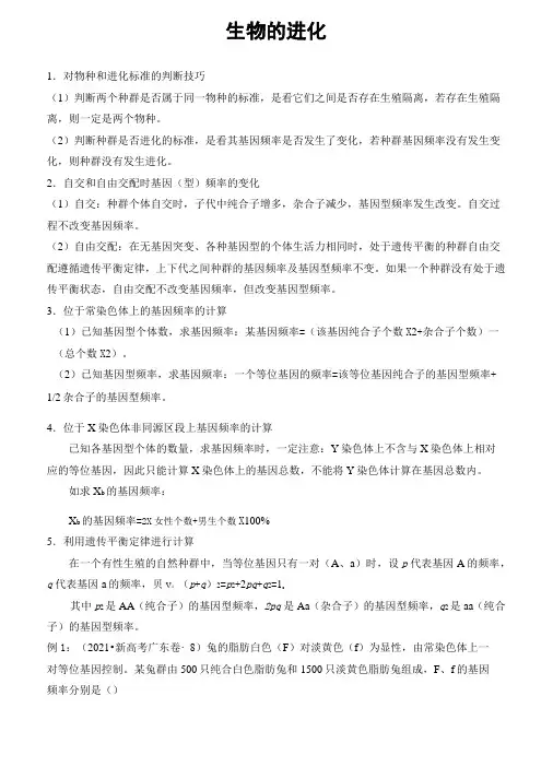
生物的进化1.对物种和进化标准的判断技巧(1)判断两个种群是否属于同一物种的标准,是看它们之间是否存在生殖隔离,若存在生殖隔离,则一定是两个物种。
(2)判断种群是否进化的标准,是看其基因频率是否发生了变化,若种群基因频率没有发生变化,则种群没有发生进化。
2.自交和自由交配时基因(型)频率的变化(1)自交:种群个体自交时,子代中纯合子增多,杂合子减少,基因型频率发生改变。
自交过程不改变基因频率。
(2)自由交配:在无基因突变、各种基因型的个体生活力相同时,处于遗传平衡的种群自由交配遵循遗传平衡定律,上下代之间种群的基因频率及基因型频率不变。
如果一个种群没有处于遗传平衡状态,自由交配不改变基因频率,但改变基因型频率。
3.位于常染色体上的基因频率的计算(1)已知基因型个体数,求基因频率:某基因频率=(该基因纯合子个数X2+杂合子个数)一(总个数X2)。
(2)已知基因型频率,求基因频率:一个等位基因的频率=该等位基因纯合子的基因型频率+ 1/2杂合子的基因型频率。
4.位于X染色体非同源区段上基因频率的计算已知各基因型个体的数量,求基因频率时,一定注意:Y染色体上不含与X染色体上相对应的等位基因,因此只能计算X染色体上的基因总数,不能将Y染色体计算在基因总数内。
如求X b的基因频率:X b的基因频率=2X女性个数+男生个数X100%5.利用遗传平衡定律进行计算在一个有性生殖的自然种群中,当等位基因只有一对(A、a)时,设p代表基因A的频率,q代表基因a的频率,贝V:(p+q)2=p2+2pq+q2=1o其中p2是AA(纯合子)的基因型频率,2pq是Aa(杂合子)的基因型频率,q2是aa(纯合子)的基因型频率。
例1:(2021•新高考广东卷・8)兔的脂肪白色(F)对淡黄色(f)为显性,由常染色体上一对等位基因控制。
某兔群由500只纯合白色脂肪兔和1500只淡黄色脂肪兔组成,F、f的基因频率分别是()A.15%、85%B.25%、75%C.35%、65%D.45%、55%答案B基因频率是指在一个种群的基因库中,某个基因占全部等位基因数的比率。
高考生物生物进化复习题集附答案高考生物生物进化复习题集附答案一、选择题1. 在进化中起关键作用的因素是()。
a. 变异与选择b. 繁殖与选择c. 变异与适应d. 迁徙与进化答案:a. 变异与选择2. 关于进化中的“适者生存”,以下说法正确的是()。
a. 适者生存是指所有个体都会适应环境b. 适者生存是指只有强者才能生存下来c. 适者生存是指适应环境的个体才能繁殖后代d. 适者生存是指只有适应环境的个体才能生存下来答案:d. 适者生存是指只有适应环境的个体才能生存下来3. 关于进化的驱动因素,以下说法不正确的是()。
a. 突变是进化的驱动力之一b. 自然选择是进化的主要驱动力之一c. 繁殖隔离是进化的驱动因素之一d. 种内竞争是进化的驱动因素之一答案:c. 繁殖隔离是进化的驱动因素之一4. 大自然中,物种的形态和结构会发生变化,这种现象被称为()。
a. 自然选择b. 生物演化c. 变异d. 突变答案:b. 生物演化5. 根据进化理论,物种的起源和发展是由()产生的。
a. 突变b. 遗传变异c. 自然选择d. 外界环境的影响答案:b. 遗传变异二、填空题1. 进化是指物种在()中逐渐发生的答案:时间2. 物种通过适应环境和生存竞争来实现()答案:进化与演化3. 人类的智力和语言能力的提升是自然选择中的()进化答案:文化4. 一个物种在不同地理区域内形成的不同亚种之间通过()进行进化答案:隔离5. 进化论的基本观点是“物竞天择,适者生存”,可以总结为生物适应性的()。
答案:优胜劣汰三、简答题1. 请简要说明进化的基本原理是什么?答案:进化的基本原理是变异与选择。
变异是指个体的遗传改变,可以通过基因突变产生。
选择是指个体在适应环境和生存竞争中被选择,只有适应环境的个体才能生存下来并繁殖后代。
在进化中,变异和选择相互作用,促使物种逐渐适应环境和发展演化。
2. 什么是自然选择?请举一个例子说明。
答案:自然选择是根据物种适应环境和生存竞争的原理,只有适应环境的个体才能生存下来并繁殖后代的过程。
高三生物生物的进化试题1.下列有关生物多样性的叙述,错误的是A.共同进化导致生物多样性的形成B.森林能调节气候属于生物多样性的直接价值C.生物多样性的间接价值明显大于直接价值D.生物多样性包括物种多样性、遗传多样性和生态系统多样性【答案】B【解析】不同物种之间、生物与环境之间在相互影响中不断进化和发展,形成多种多样的物种和生态系统,A正确。
森林能调节气候属于生物多样性的间接价值,B错。
生物多样性的生态调节功能为间接价值,明显大于其食用、观赏、药用等直接价值,C正确。
生物多样性包括物种多样性、遗传多样性和生态系统多样性,D正确。
【考点】本题考查生物多样性相关知识,意在考查考生能理解所学知识的要点,把握知识间的内在联系,形成知识的网络结构能力。
2.设处于遗传平衡的某个种群,A基因频率为p,a基因频率为q,且2Pq >p2=q2,若AA基因型个体不断被淘汰,则该种群AA、Aa、aa 3种基因型频率的变化过程为A.②→③→④ B.③→④→①C.①→②→④→③ D.②→③→④→①【答案】B【解析】由于AA的个体不断被淘汰,故AA基因型频率越来越小,最初时p2=q2,则p=q=1/2,则AA所占比例为1/4,aa所占比例为1/4,最初为图中③图;由于AA基因型频率越来越小,因此上述四个图中②图错误,排列顺序为③→④→①,B错误。
【考点】本题考查现代生物进化理论的有关知识,意在考查考生识图能力和能用文字、图表以及数学方式等多种表达形式准确地描述生物学方面的内容的能力。
3.安第斯山区有数十种蝙蝠以花蜜为食。
其中,长舌蝠的舌长为体长的1.5倍。
只有这种蝙蝠能从长筒花狭长的花冠筒底部取食花蜜,且为该植物的唯一传粉者。
由此无法推断出( )A.长舌有助于长舌蝠避开与其他蝙蝠的竞争B.长筒花可以在没有长舌蝠的地方繁衍后代C.长筒花狭长的花冠筒是自然选择的结果D.长舌蝠和长筒花相互适应,共同(协同)进化【答案】B【解析】只有这种蝙蝠能从长筒花狭长的花冠筒底部取食花蜜,因而长舌有助于长舌蝠避开与其他蝙蝠的竞争,A正确;长舌蝠为该植物的唯一传粉者,所以长筒花不可以在没有长舌蝠的地方繁衍后代,B错误;长筒花狭长的花冠筒是自然选择的结果,C正确;长舌蝠和长筒花相互适应,共同进化,D正确。
高考生物真题加练习题专题16 生物的进化考点生物进化理论考向1 生物多样性和统一性实例(2020届浙江丽衢湖9月联考,6)生物界存在统一性,其中“各种生物共用一套基本的遗传密码”所体现的是( )A.分子层次B.细胞层次C.器官层次D.个体层次答案A考向2 生物进化理论(2020届浙江名校新高考联盟9月联考,9)某生物种群中基因型AA 的频率为10%,基因型aa的频率为60%,则基因a的频率为( )A.36%B.50%C.60%D.75%答案D方法借助于数学方法的基因频率计算1.(2020届浙江宁波十校9月联考,14)小鼠的毛色基因有A+(灰色)、A Y(黄色)、a(黑色)。
在某小鼠种群中各基因型的个体数如表,该种群中A Y基因的频率为( )基因型A+A+A+A Y A Y a A+a aa个体数50200100150100A.75%B.25%C.37.5%D.62.5%答案B2.(2020届浙江超级全能生9月联考,14)如表是对某地区人群的色觉情况的调查数据,则该地区色盲女性的基因型频率和色盲基因的频率分别为( )类别X B X B X B X b X b X b X B Y X b Y 人数(人)86491302499300700A.0.245%和7%B.0.49%和7%C.0.245%和14%D.0.49%和14%答案A考点生物进化理论1.(2018浙江11月选考,9,2分)人体中的每一块骨骼,在大猩猩、黑猩猩和长臂猿体中都有,只是大小比例有所不同。
造成生物结构统一性的主要原因是( )A.共同祖先遗传B.环境变化C.长期人工选择D.生物变异答案A2.(2018浙江11月选考,17,2分)研究小组对某公园的金鱼草种群进行调查及基因鉴定,得知红花(CC)金鱼草35株、粉红花(Cc)40株、白花(cc)25株。
下列叙述正确的是( )A.金鱼草种群中全部C和c的总和构成其基因库B.不同花色数量的差异是由适应环境的变异造成的C.基因重组产生的粉红花为自然选择提供选择材料D.种群中C的基因频率为55%,Cc的基因型频率为40%答案D3.(2018浙江4月选考,14,2分)下列关于自然选择的叙述,错误的是( )A.自然选择是生物进化的重要动力B.自然选择加速了种群生殖隔离的进程C.自然选择获得的性状都可以通过遗传进行积累D.自然选择作用于对个体存活和繁殖有影响的变异性状答案C4.(2017浙江11月选考,3,2分)动物和植物都由真核细胞组成,它们的细胞结构十分相似。
专题17 生物技术实践1.近五年的考题中,对微生物的分离和培养的考查尤为突出,侧重考查微生物的分离纯化技术,对传统发酵技术的发酵原理、制作流程等的考查频度也在不断提高。
对植物组织培养、胡萝卜素的提取仅进行了两次考查,前者侧重考查营养条件及有关植物激素的作用等;后者侧重考查胡萝卜素的萃取剂的选择等。
2.常借助某一特定的微生物的分离和培养考查微生物的营养、接种方法等;对于生物技术在食品加工中的应用,常借助发酵实例考查,填充内容多为教材中一些结论性语句等。
植物组织培养技术、植物有效成分的提取的考查也多以教材基础知识为主。
3.备考时,从以下5个方面来把握:(1)掌握大肠杆菌的纯化原理、主要方法及菌种的保存方法。
(2)认真分析教材中两个微生物分离与计数的实例,并掌握微生物的筛选及技术方法。
(3)利用比较法归纳总结并掌握常见传统发酵技术的原理、流程及影响因素等。
(4)列表比较玫瑰精油、橘皮精油及胡萝卜素的提取方法、原理、实验步骤等异同。
【知识网络】知识点一、微生物的营养1.微生物的营养2.培养基种类及用途3.微生物的分离与计数(1)土壤中分解尿素的细菌的分离:①筛选菌株:利用选择培养基筛选。
②过程:土壤取样→样品的稀释→微生物的培养与观察。
(2)分解纤维素的微生物的分离:①原理:即:可根据是否产生透明圈来筛选纤维素分解菌。
②流程:土壤取样→选择培养→梯度稀释→涂布平板→挑选菌落。
(3)鉴定方法:(4)计数方法:①显微镜直接计数法:利用特定细菌计数板或血球计数板,在显微镜下计数一定容积样品中的细菌数量。
该方法不能区分细菌的死活。
②间接计数法(活菌计数法):常用稀释涂布平板法。
稀释涂布平板法的理论依据是:当样品的稀释度足够高时,培养基表面生长的一个菌落即代表一个活菌。
为了保证结果准确,一般选择菌落数在30~300的平板进行计数,每个稀释倍数涂布3个平板进行计数,取平均值。
【特别提醒】消毒和灭菌的区别知识点二、酶的应用1.酶的存在与简单制作方法(1)酶在生物体内的存在(或分布)部位:酶是在生物体活细胞中合成的。
知识点6:生物的变异与进化1、下列关于生物进化的叙述,正确的是( )A.群体中近亲繁殖可提高纯合体的比例B.有害突变不能成为生物进化的原材料C.某种生物产生新基因并稳定遗传后,则形成了新物种D.若没有其他因素影响,一个随机交配小群体的基因频率在各代保持不变2、甲、乙两物种在某一地区共同生存了上百万年,甲以乙为食。
下列叙述错误的是( )A.甲、乙的进化可能与该地区环境变化有关B.物种乙的存在与进化会阻碍物种甲的进化C.若甲是动物,乙可能是植物,也可能是动物D.甲基因型频率改变可能引起乙基因频率的改变3、下列关于生物进化的叙述,错误的是( )A.某物种仅存一个种群,该种群中每个个体均含有这个物种的全部基因B.虽然亚洲与澳洲之间存在地理隔离,但两洲人之间并没有生殖隔离C.无论是自然选择还是人工选择作用,都能使种群基因频率发生定向改变D.古老地层中都是简单生物的化石,而新近地层中含有复杂生物的化石4、自然界中,一种生物某一基因及突变基因决定的蛋白质部分氨基酸序列如下:根据上述氨基酸序列确定这3种突变基因DNA分子的改变极可能是( )A.突变基因1和2为一个碱基的替换,突变基因3为一个碱基的增添B.突变基因2和3为一个碱基的替换,突变基因1为一个碱基的增添C.突变基因1为一个碱基的替换,突变基因2和3为一个碱基的增添D.突变基因2为一个碱基的替换,突变基因1和3为一个碱基的增添5、囊鼠的体毛深色(D)对浅色(d)为显性,若毛色与环境差异大则易被天敌捕食。
调查不同区域囊鼠深色表现型频率,检测并计算基因频率,结果如图。
下列叙述错误的是( )..A.深色囊鼠与浅色囊鼠在不同区域的分布现状受自然选择影响B.与浅色岩P区相比,深色熔岩床区囊鼠的杂合体频率低C.浅色岩Q区的深色囊鼠的基因型为DD、DdD.与浅色岩Q区相比,浅色岩P区囊鼠的隐性纯合体频率高6、经调查发现,某地区菜青虫种群的抗药性不断增强,其原因是连续多年对菜青虫使用农药。
生物的变异育种与进化(解析版)1.某生物的基因型为AaBB,通过下列技术可以分别将它转变为以下基因型的生物:①AABB②aB③AaBBC④AAaaBBBB。
则以下排列正确的是()A.诱变育种、转基因技术、花药离体培养、细胞融合B.杂交育种、花药离体培养、转基因技术、多倍体育种C.花药离体培养、诱变育种、多倍体育种、转基因技术D.多倍体育种、花药离体培养、诱变育种、转基因技术【答案】B【解析】①将生物的基因型为AaBB,转变为AABB,采用的技术是杂交育种;②将生物的基因型为AaBB,转变为aB,采用的技术是花药离体培养;③将生物的基因型为AaBB,转变为AaBBC,采用的技术是转基因技术;④将生物的基因型为AaBB,转变为AAaaBBBB,采用的技术是多倍体育种.故选B。
2.在作物育种中,使作物具有矮生性状是某些农作物性状改良的方向之一。
实验小组利用诱发基因突变的方法从某二倍体野生型水稻(株高正常)田中获得了一株矮生型突变体,将该突变体的花粉离体培养后得到若干单倍体植株,其中矮生植株占50%。
下列有关叙述错误的是()A.获得的单倍体矮生植株长势弱小,所结的种子比野生型水稻的小B.可用矮生型突变体植株逐代自交的方法来获得能稳定遗传的植株C.单倍体矮生植株与矮生型突变体植株在自然条件下不能进行基因交流D.获得单倍体矮生植株的过程中,细胞的染色体组数目发生了整倍性的变化【答案】A【解析】获得的单倍体矮生植株长势弱小,而二倍体的单倍体只含一个染色体组,在产生配子过程中无法联会,不能产生正常配子,故其没有种子,A错误;由题意“将该突变体的花粉离体培养后得到若干单倍体植株,其中矮生植株占50%”分析可知,矮生型突变体为杂合子,矮生性状为显性性状,故可用矮生型突变体植株逐代自交的方法来获得能稳定遗传的植株,B正确;单倍体矮生植株不能产生正常配子,与矮生型突变体植株在自然条件下不能进行基因交流,C正确;获得单倍体矮生植株的过程中,细胞的染色体组数目由两组变成了一组,发生了整倍性的变化,D正确。
生物的变异与进化一、选择题1.下列变异中,不属于染色体结构变异的是( )A.染色体缺失了某一片段B.染色体增加了某一片段C.染色体中DNA的一个碱基发生了改变D.染色体某一片段位置颠倒了180°2.为了培育节水、高产品种,科学家将大麦中与抗旱、节水有关的基因导入小麦,得到的转基因小麦,其水分利用率提高20%。
这项技术的遗传学原理是( )A.基因突变B.基因重组C.基因复制D.基因分离3.在一个种群中,随机抽取400个个体,其中125个的基因型为aa,145个基因型为AA,则该种群中A、a的基因频率分别是( )A.31.25%、63.75% B.52.5%、47.5%C.32.5%、67.5% D.36.25%、63.75%4.对比人和大猩猩的骨骼可以说明( )A.统一的细胞模式将动物、植物、真菌和众多的原生生物联系在一起B.同种个体之间能相互交配产生有生育能力的后代C.生物体层次上存在某种结构与功能的统一模式D.人类与大猩猩的生物体结构和功能完全相同5.癌症现已成为严重威胁人类健康的疾病之一,细胞癌变的变异类型属于( )A.染色体数目变异B.染色体结构变异C.基因突变D.基因重组6.下列关于育种优点的叙述中,不正确的是( )A.多倍体较二倍体茎秆粗大,果实和种子大B.杂交育种能产生新基因C.利用单倍体育种能明显缩短育种年限D.人工诱变育种能提高变异频率7.生物在发生进化时( )A.总是适应环境的B.基因频率总是变化的C.自然选择总是正向的D.生物的变异总是有利的8.下列有关基因突变和基因重组的叙述正确的是( )A.DNA分子缺失一个基因属于基因突变B.发生在体细胞的突变一定不能遗传给后代C.非同源染色体之间交换部分片段属于基因重组D.基因突变和基因重组都能改变生物的基因型9.已知人眼的褐色(由A决定)对蓝色(由a决定)为显性。
在一个10 000人的人群中,蓝眼的有3 000人,褐眼的有7 000人且其中显性纯合子有2 000人。
专题17 种群、群落1.(2020年全国统一高考生物试卷(新课标Ⅰ)·6)土壤小动物对动植物遗体的分解起着重要的作用。
下列关于土壤小动物的叙述,错误的是( )A.调查身体微小、活动力强的小动物数量常用标志重捕法B.土壤中小动物类群的丰富度高,则该类群含有的物种数目多C.土壤小动物的代谢活动会影响土壤肥力,进而影响植物生长D.土壤小动物呼吸作用产生的CO2参与生态系统中的碳循环2.(2020年全国统一高考生物试卷(新课标Ⅱ)·6)河水携带泥沙流入大海时,泥沙会在入海口淤积形成三角洲。
在这个过程中,会出现3种植物群落类型:①以芦苇为主的植物群落(生长在淡水环境中),②以赤碱蓬为主的植物群落(生长在海水环境中),③草甸植物群落(生长在陆地环境中)。
该三角洲上的植物群落是通过群落演替形成的,演替的顺序是( )A.②①③B.③②①C.①③②D.③①②3.(2020年山东省高考生物试卷(新高考)·11)为研究甲、乙两种藻的竞争关系,在相同条件下对二者进行混合培养和单独培养,结果如下图所示。
下列说法错误的是( )A.单独培养条件下,甲藻数量约为1.0×106个时种群增长最快B.混合培养时,种间竞争是导致甲藻种群数量在10~12天增长缓慢的主要原因C.单独培养时乙藻种群数量呈“S" 型增长D.混合培养对乙藻的影响较大4.(2020年山东省高考生物试卷(新高考)·19)在互花米草入侵地栽种外来植物无瓣海桑,因无瓣海桑生长快,能迅速长成高大植株形成荫藏环境,使互花米草因缺乏光照而减少。
与本地植物幼苗相比,无瓣海桑幼苗在荫蔽环境中成活率低,逐渐被本地植物替代,促进了本地植物群落的恢复。
下列说法错误的是( ) A.在互花米草相对集中的区域选取样方以估算其在入侵地的种群密度B.由互花米草占优势转变为本地植物占优势的过程不属于群落演替C.逐渐被本地植物替代的过程中,无瓣海桑种群的年龄结构为衰退型D.应用外来植物治理入侵植物的过程中,需警惕外来植物潜在的入侵性5.(2020年浙江省高考生物试卷(7月选考)·14)下列关于某种昆虫种群存活曲线的叙述,正确的是( ) A.存活曲线的横坐标表示该昆虫种群的年龄B.绘制种群存活曲线至少需要观察记录100个个体C.必须从不同年龄组中选取相同比例的观察记录个体D.当所有被选取的个体达到平均寿命后停止观察记录6.(2020年江苏省高考生物试卷·15)“小荷才露尖尖角,早有蜻蜓立上头”“争渡,争渡,惊起一滩鸥鹭” ……这些诗句描绘了荷塘的生动景致。
生物进化
1.(2020北京T3,6分)金合欢蚁生活在金合欢树上,以金合欢树的花蜜等为食,同事也保护金合欢树免受其他植食动物的伤害。
如果去除金合欢蚁,则金合欢树的生长减缓且存活率降低。
由此不能得出的推论是
A. 金合欢蚁从金合欢树获得能量
B. 金合欢蚁为自己驱逐竞争者
C. 金合欢蚁为金合欢树驱逐竞争者
D.金合欢蚁和金合欢树共同(协同)进化
答案:C
解析:金合欢蚁以金合欢的花蜜等为食,是捕食关系,A对;金合欢蚁可以保护金合欢树免受其他植食动物的伤害,所以二者又存在互利共生关系,B正确;金合欢蚁和金合欢树长期共同生活,互惠互利,相互选择,所以共同进化,D正确;金合欢蚁不能为金合欢树驱逐竞争者,驱逐的是自己的竞争者,所以C错误。
评析:此题考查对种间关系的理解,以及相互间的区别和联系,要特别注意在整个过程中的营养关系。
2. (2020江苏T5,2分)下列关于生物进化的叙述,错误的是()
A. 生物的种间竞争是一种选择过程
B. 化石是研究生物进化的重要依据
C. 外来物种入侵能改变生物进化的速度和方向
D. 突变的可遗传性阻碍生物进化
答案:D
解析:在种间竞争中为了争夺有限的空间和资源,常常是一方取得优势而另一方受抑制甚至被消灭,这是一种相互选择的一个过程,A正确。
化石是存留在岩石中的古生物遗体或遗迹,研究化石可以了解生物的演化,B正确;外来物种入侵会导致本地食物链的稳定性受损,可能改变了自然选择的方向,及生物进化方向可能发生变化,C正确;突变是生物进化的原材料,D错。
3. (2020海南T23,2分)关于现代生物进化理论的叙述,错误的是
A.基因的自发突变率虽然很低,但对进化非常重要
B.不同基因型的个体对环境的适应性可相同,也可不同
C.环境发生变化时,种群的基因频率可能改变,也可能不变
D.同一群落中的种群相互影响,因此进化的基本单位是群落.
答案:D
解析:基因突变率虽然低,却是生物变异的根本来源,是生物进化的原材料,A项正确;生物的表现型是基因型与环境共同作用的结果,基因型不同,表现型相同,对环境的适应性相同,也可能表现型不同,对环境的适应性也不同,B项正确;环境发生的变化如果影响到某些基因型,由于环境的选择作用,就会使种群的基因频率改变;如果环境发生的变化不影响种群中各基因型的适应性,也可能不起选择作用,使基因频率不变,C项正确;种群内个体之间才有基因交流,所以生物进化的基本单位是种群而非群落,D项错误。
非选择题
1.(2020上海T(二),10分)回答下列有关生物进化和生物多样性的问题。
(10分)从上世纪50年代至今,全球抗药性杂草的发生呈上升趋势。
35.目前全球已有。
188种杂草中的324个生物类型对19类化学除草剂产生了抗药性。
所谓“生物类型”是指________。
A.品种多样性 B.物种多样性
C.遗传多样性 D.生态系统多样性
36.抗药性杂草生物类型数量的增加,最可能的原因是______。
A.气候变化 B.化肥使用
C.耕作措施变化 D.除草剂使用
37.研究证实,杂草解毒能力增强是杂草对除草剂产生抗性的主要机制之一。
从种群水平分析,这是因为____________。
A.种群内的基因突变加快 B.种群内的基因频率发生了变化
C.种群内形成了生殖隔离 D.种群内的基因突变朝着抗药性发展
38.相对于抗药性杂草生物类型来说,对除草剂敏感的为敏感性生物类型,那么在原来没有除草剂使用的农田生态系统中,抗药性生物类型个体数量与敏感性生物类型个体数量的关系是_____________。
A.无敏感性个体 B.抗药性个体多于敏感性个体
C.无抗药性个体 D.敏感性个体多于抗药性个体
39.抗药性杂草已成为农业生产的严重威胁。
下述几种策略中,可有效延缓抗药性杂草发生的是________(多选)。
A.机械除草 B.除草剂交替使用 C.人工除草 D.提高除草剂使用频率
答案:35.C 36.D 37.B 38.D 39.ABC
解析:35.188种杂草中的324个生物类型,指的是188种杂草中的324个品种,在遗传上有多样性。
36.使用除草剂,实际是对杂草进行选择,具有抗药性的杂草被保留下来,抗药性杂草生物类型数量的增加。
37.除草剂对杂草进行选择,使能抗除草剂的杂草大量繁殖,相应的抗除草剂基因频率增加, B正确。
38.在没有使用过抗除草剂的农田生态系统中,敏感性个体是突变来的,数量较少。
39.机械除草和人工除草不会对杂草的抗药性进行筛选,可以维持抗药性杂草处于较少的状态;除草剂交替使用可以用不同的方法杀死同一种杂草,避免对杂草的单一选择,可以延缓抗药性杂草的发生;提高除草剂的使用频率会加快抗药性杂草的选择过程。
2.( 2020山东T26,8分)右图中,曲线Ⅰ、
Ⅱ、Ⅲ分别表示某野生动物种群数量超过环境
容纳量后,其未来种群数量变化三种可能的情
况。
(1)图中曲线说明该种群对其栖息
地的破坏程度较轻。
当曲线Ⅲ趋近于零时,对
该动物种群已不宜采取保护的措施。
图中阴影部分可能引起该种群的发
生变化,进而导致物种变化。
(2)若图中物种处于最高营养级,当其数量下降,且其他条件不变时,流向该营养级其他物种的能量会。
处于该营养级物种的种间关系是。
(3)若图中物种为食草动物,当看到青草明显减少时,部分个体会另觅取食地,这体现了生态系统的的功能。
(4)人类对野生动物栖息地的过度利用也会导致出现图中的三种情况。
16世纪以来,世界人口表现为“J”型增长,因此需控制“J”型增长数字方程式中参数,以实现人口和野生动物资源的协调发展。
答案:(1)Ⅰ就地(或建立自然保护区)基因频率(2)增加(种间)竞争(3)信息传递(4)λ
解析:本题综合考查生态学相关知识,同时涉及生物进化的实质。
(1)图形主要涉及“J”型增长和“S”型增长以及K值变化。
环境容纳量K值会随环境改变而变化,环境破坏越严重,K值就会越小。
因此栖息地破坏程度较轻时,K值变化较小的为曲线Ⅰ;曲线ⅢK值趋近于零,因此栖息地破坏严重,不宜采取就地保护;图中阴影表明存在环境阻力(食物短缺,空间有限),生存斗争激烈,出现自然选择导致物种变化,实质可能导致该种群的基因频率发生定向改变。
(2)某一营养级的生物是指处于该营养级的所有生物,处于最高营养级的生物可存在相同的食物来源,因此种间关系为(种间)竞争,该营养级某种生物减少,流向该种生物的能量就会减少,其他条件不变时,流向该营养级其他物种的能量就会增加。
(3)生态系统具有能量流动、物质循环、信息传递的功能,图中信息体现了生态系统信息传递“调节生物的种间关系,以维持生态系统的稳定”的功能。
(4)“J”型增长数学模型为N t=N0λt,N0为起始数量,无法改变,λ为该种群数量是一年前种群数量的倍数,可通过合理计划生育等方式使其降低,从而使人口数量N t减少,实现人口和野生动物资源的协调发展。