发展对象意见征求表
- 格式:docx
- 大小:281.25 KB
- 文档页数:2
发展对象政审征求意见表是现代组织中一项重要的管理工具。
它通过征求不同利益相关者的意见,为组织的发展和决策提供了宝贵的参考和指导。
本文将从不同角度探讨发展对象政审征求意见表的意义和用途,并提供一篇范文供参考。
通过本文的阅读,读者将能更深入地理解这项工具的价值和应用方法。
1.概述发展对象政审征求意见表是为了全面了解申请人的背景信息和对未来工作的期望而设计的。
它是组织在招聘、选拔和培养过程中重要的参考之一。
通过分析和评估这些意见,组织可以更好地了解申请人的能力、动机和适应性,以便做出更准确的决策。
2.发展对象政审征求意见表的意义 2.1 了解发展对象发展对象政审征求意见表的填写和收集,对组织了解发展对象的个性特点和能力素质有重要意义。
通过征求意见,组织可以了解申请人在过去的工作中的表现、与他人合作的能力、领导潜力等关键方面的信息。
2.2 管理决策的参考发展对象政审征求意见表为组织的决策提供了重要的参考。
组织可以通过评估意见中的信息,判断申请人在岗位上的适应性和未来发展潜力,从而更好地选择和培养发展对象。
2.3 提高申请人的参与度和归属感发展对象政审征求意见表可以让申请人感受到组织的重视,并增强他们的参与度和归属感。
在填写征求意见表的过程中,申请人可以表达自己的意见和期望,同时也可以感受到组织对他们的关心和支持。
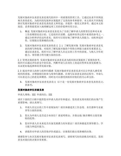
3.发展对象政审征求意见表范文以下是一份发展对象政审征求意见表的范文,供参考:发展对象政审征求意见表申请人尊称:XXX 申请岗位:XXX请在下面的空白框中提供您对申请人的评价和建议。
您的意见将对我们的决策产生重要影响,请认真填写。
1.申请人在过去的工作中表现如何?请具体描述其工作态度、责任感和专业素养等方面的表现。
2.您认为申请人是否适合本岗位?请说明理由,并指出他/她在哪些方面有独特的优势。
3.您对申请人在未来是否具备发展潜力有何看法?请具体描述其领导潜力、学习能力和适应能力。
4.请提供对申请人的其他评价或建议,以便我们做出更准确的决策。
发展对象政审征求意见表范文怎么写近年来,发展对象政审征求意见表成为了广大干部群众关注的焦点。
针对这一热点问题,本文将从深度和广度的角度进行全面评估,并撰写一篇有价值的文章,以帮助读者更好地理解发展对象政审征求意见表。
一、发展对象政审征求意见表的背景和意义发展对象政审征求意见表作为党风廉政建设的重要工具,是加强党风廉政建设和反工作的重要举措,有利于实现全面从严治党目标,更好地服务于党的事业和人民群众的利益。
了解和掌握发展对象政审征求意见表的相关知识至关重要。
1. 背景:发展对象政审征求意见表的产生和发展历程。
2. 意义:发展对象政审征求意见表对于推进全面从严治党、加强党风廉政建设和反工作的重要意义。
二、发展对象政审征求意见表的主要内容和要求发展对象政审征求意见表的主要内容和要求是决定其使用效果和实际运用价值的关键因素,需要我们深入了解和分析。
1. 主要内容:发展对象政审征求意见表包括哪些主要内容?2. 要求:发展对象政审征求意见表对填写者的要求和填写方式有哪些具体要求?三、发展对象政审征求意见表的范文撰写要点范文撰写是掌握和运用发展对象政审征求意见表的重要途径和手段,需要我们掌握其撰写要点,以确保范文的质量和实用性。
1. 格式:发展对象政审征求意见表的撰写格式和规范要求。
2. 内容:发展对象政审征求意见表的范文应该包括哪些基本内容?3. 表达:如何清晰、准确地表达填报者的真实情况和态度?四、发展对象政审征求意见表的使用和效果评估除了了解其基本背景和撰写要点外,我们还需要对发展对象政审征求意见表的使用和效果进行全面评估,以便更好地提高实际应用效果。
1. 使用:发展对象政审征求意见表在实际工作中的使用情况和效果如何?2. 评估:对发展对象政审征求意见表的使用效果进行评估和反思。
五、对发展对象政审征求意见表的个人观点和理解本文将共享我对发展对象政审征求意见表的个人观点和理解,以期为读者提供一些参考和启发。
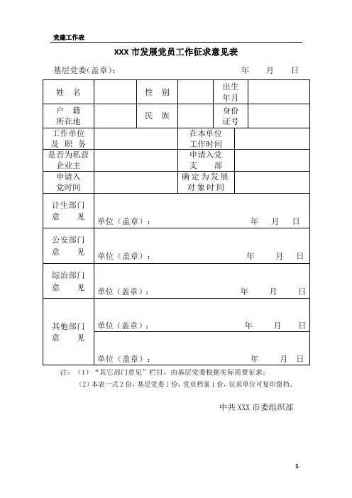
关于 XXX同志列为发展对象征求党内外群众意见
记录表
姓名所在单位(班级)座谈会时间座谈会地点
座谈会主持人座谈会记录人
发言内容
1. 姓名:政治面貌:
2. 姓名:政治面貌:
3. 姓名:政治面貌:
4. 姓名:政治面貌:
5. 姓名:政治面貌:
6. 姓名:政治面貌:
7. 姓名:政治面貌:
8. 姓名:政治面貌:
9. 姓名:政治面貌:
10. 姓名:政治面貌:
11. 姓名:政治面貌:
12. 姓名:政治面貌:
13. 姓名:政治面貌:
14. 姓名:政治面貌:
15. 姓名:政治面貌:
与会党员群众代表亲笔签名:
年月日
主持人签名:记录人签名:
年月日年月日备注: 1.学生发展对象征求党内外群众意见的总人数原则上要达到班级总人数的30% 以上。
2.请认真如实填写本表内容,如不够填写 ,可另加附页。
确定发展对象会前征求意见记录范本会议名称:确定发展对象会议会议时间:[日期] [时间]会议地点:[地点]会议目的:征求相关人士对于发展对象的意见和建议,共同确定发展对象。
会议议程:1. 个人陈述:每位与会人士简要介绍自己,并说明对于发展对象的期望和关注点。
2. 历史回顾:回顾过去的发展对象情况,包括其成就、贡献、问题等,并进行分析讨论。
3. 现状分析:对当前的发展对象状况进行分析,并收集意见和建议。
4. 未来规划:共同探讨并制定未来的发展方向和目标。
5. 议程总结:对会议结果进行总结归纳,并明确下一步行动计划。
与会人员:1. [姓名]:[职位/专业领域]2. [姓名]:[职位/专业领域]3. [姓名]:[职位/专业领域]4. [姓名]:[职位/专业领域]5. [姓名]:[职位/专业领域]会议记录:1. 个人陈述- [姓名]:自我介绍,并表达对发展对象的期望和关注点。
- [姓名]:谈论过去发展对象的成就与问题,并提出解决方案。
- [姓名]:分享个人经验,并提出对发展对象的建议。
- [姓名]:对发展对象的现状进行分析,并指出未来的发展方向。
2. 历史回顾- [姓名]:回顾发展对象的成就和贡献,包括具体的例子和数据。
- [姓名]:对发展对象现有问题进行分析,包括原因和影响。
- [姓名]:提出改进发展对象的具体建议,以解决过去存在的问题。
3. 现状分析- [姓名]:对发展对象的现状进行详细分析,包括SWOT分析等。
- [姓名]:提出对发展对象现状的评价,包括优势、劣势、机会和威胁。
- [姓名]:针对发展对象现状,提出改进措施和建议。
4. 未来规划- [姓名]:讨论并确定发展对象的未来方向和目标。
- [姓名]:提出对发展对象未来发展的建议和路径。
- [姓名]:制定发展对象的具体计划和时间表。
5. 议程总结- [姓名]:总结会议讨论结果,归纳发展对象的意见和建议。
- [姓名]:明确下一步行动计划,包括责任人和时间节点。
确定发展对象征求群众意见情况汇总表
(呈报表中的“同意”的得票率即为此表中“同意”一栏的票数/实到会人数)
说明:①本次征求群众意见应到会同学班级人数-正式党员人数人,实到会同学须达到应到会人数的80%人,发出征求群众意见票实到会多少发出多少张票张,收回张。
其中:有效票张,无效票弃权票为有效票张。
②本表一式两份,分别存入本人党员发展材料和学部党委、各院(系、中心)党总支档案。
③本表用16K纸印制。
监票人(签名):两人
计票人(签名):两人支部书记(签名):
年月日。