U出纳管理操作手册
- 格式:docx
- 大小:1.77 MB
- 文档页数:15
第二部分出纳管理操作手册目录一.系统设置 (1)1参数选项设置 (1)1.1.1基本参数 (4)1.1.2 科目核算 (4)1.1.3收付款单控制 (4)1.1.4 出纳账控制 (5)1.1.5凭证控制 (5)二.初始设置 (5)1.初始数据录入 (5)2.1.1初始数据装入 (6)2.1.2 引入新增科目 (7)三.出纳账 (7)1. 登记出纳账 (7)3.1.1登记出纳账条件 (8)3.1.2登记出纳账 (8)四.现金收付 (10)1. 现金日记账 (10)4.1.1 科目切换 (11)4.1.2 期间设置 (11)4.1.3 部门选择 (11)4.1.4分类收付款事项选择 (11)4.1.5排序方式 (11)4.1.6包含未记账单据 (12)4.1.7格式切换 (12)4.1.8 联查单据 (12)4.1.9 选项 (12)五.银行存款 (12)1. 银行日记账 (12)一.系统设置1参数选项设置在系统选项中设置使用系统的一些操作方法,通过菜单【系统设置|参数选项设置】进入设置窗口;图1.1图1.2图1.3图1.4图1.5系统选项提供给用户‘基本参数’、‘科目核算’、‘收付款单控制’、‘出纳账控制’和‘凭证控制’五部分内容。
其中:1.1.1基本参数◆与账务联用:选中该选项,则出纳系统要与账务联用进行数据处理;◆与票据联用:选中该选项,则出纳系统要与票据系统进行数据处理;◆与票据出入库联用:选中该选项,则出纳系统要与票据出入库系统进行数据处理;◆检查对账:选中该选项,则结账前要求先进行对账,否则不能结账;◆汇率小数位数:用于设置汇率的小数位数。
对于在此设置的汇率小数位数适用于现金、银行的收付款单据的录入;◆单据成批录入:选中该选项,则在增加单据信息保存后自动出现一张空白单据由用户继续录入新内容;◆反方向银行对账:选中该选项,则允许在反方向录入银行对账单。
在收到银行对账单后,人工将其数据方向取反进行录入;◆结账后方可输入下期单据:选中该选项,则在本会计期间未结账时,编制下个会计期间单据时,系统提示本期未结账,不允许输入下期单据。
出纳岗位操作手册一、出纳岗位的基本认知出纳啊,可是个很重要的岗位呢。
它就像是公司财务的小管家,专门管钱的进出。
这个岗位要和钱、银行打交道特别多。
你得特别细心,不然一个小差错,那可就麻烦啦。
二、现金业务操作1. 现金收款当有人来交现金的时候,你要先点清楚钱数。
可不能嫌麻烦,一张一张地数,而且要在交钱的人面前数哦。
数完了呢,要给人家开个收据,收据上得写清楚收到多少钱,是因为啥收到的,日期也要写得明明白白的。
就像我上次在一个小公司实习,有个客户来交现金,我一开始数得有点快,结果少算了一张,还好又重新数了一遍,不然就出大错啦。
2. 现金付款要付款的时候,先得看看有没有领导签字批准。
如果没有签字,那可千万不能付出去。
然后再按照要付的金额数钱,数好之后把钱给对方,让对方签个字,这样就有个凭证啦。
三、银行业务操作1. 银行存款收到现金之后,要把钱存到银行里。
去银行存钱的时候,要填好存款单,把公司的名称、账号、金额都写对。
我刚开始做的时候,就总是填错账号,可把自己急坏了。
存完钱之后,一定要把银行给的回单保存好,这可是很重要的凭证。
2. 银行取款要取款的时候,先得写个取款单,同样把信息写准确。
去银行取了钱回来,也要再数一遍,确保金额无误。
四、日记账的登记1. 现金日记账每天发生的现金收支都要记在现金日记账上。
按照日期、摘要(就是简单说明这笔钱是干啥的)、收入或者支出、金额的顺序来记。
这个日记账可重要了,它能让你清楚地知道公司的现金情况。
2. 银行日记账银行日记账也是类似的记法,不过是记录银行账户的收支情况。
要经常和银行对账单核对,要是发现有不一样的地方,就得赶紧找原因。
五、票据管理1. 发票管理收到发票的时候,要检查发票的内容是不是正确,有没有盖章之类的。
如果是自己开出去的发票,也要把相关的信息填写完整。
2. 支票管理支票可不能随便乱放。
要把支票的号码、金额、日期等信息登记好。
使用支票的时候,要按照规定填写,写错了可就麻烦了。
(完整)出纳岗位操作手册编辑整理:尊敬的读者朋友们:这里是精品文档编辑中心,本文档内容是由我和我的同事精心编辑整理后发布的,发布之前我们对文中内容进行仔细校对,但是难免会有疏漏的地方,但是任然希望((完整)出纳岗位操作手册)的内容能够给您的工作和学习带来便利。
同时也真诚的希望收到您的建议和反馈,这将是我们进步的源泉,前进的动力。
本文可编辑可修改,如果觉得对您有帮助请收藏以便随时查阅,最后祝您生活愉快业绩进步,以下为(完整)出纳岗位操作手册的全部内容。
出纳岗位操作手册出纳的日常工作主要有:一、收到现金如:员工归还备用金借款时,应先在点钞机上点钞两次,辨别真伪.然后按照收款的金额,开具收据(收据为一式三联,然后留存“存根联",将“客户联"给交款人,将“记账联”交由会计做账。
在收到现金时,应于当天送存银行,并登记银行存款日记账。
二、付款在付款时,应先审查报销单和付款单的审批是否完整,发票是否真实合法有效。
否则拒绝付款。
若缺少领导的审批,付款的情况又比较的紧急,必须有有关领导的“口头”允诺,方可付款,审批流程后补。
1、支付现金。
支付现金时,应遵守“当面点清"的原则,支付现金后,由收款人在凭证上签字确认,然后在凭证上盖上“现金付讫”,并立即入账登记现金日记账。
若是金蝶上的报销单或借款单,则根据报销单生成付款单=》点击“审批”=》点击“付款”。
原则上对外单位的付款,一般使用银行转账,且收款单位必须和发票开票单位一致.若收款人要求付款的账户名称不一致,则要求开票单位出具情况说明书并加盖公章;若要求支付给个人现金,则要求开票单位出具情况说明书并加盖公章,个人提供身份证并留存原件作为原始凭证。
2、银行转账。
银行转账后在凭证上加盖“银行付讫”,然后立即登记银行存款日记账。
若是金蝶上的报销单或借款单,则根据报销单生成付款单=》点击“审批”=》点击“付款”。
银行转账一般可使用转账支票、电汇单或在网银上操作.使用支票时应注意,支票上不能有任何的涂改,用途填写,则按照实际情况填写。
一、远程登录 ...........................................................................................................................................1.1首次设置 .............................................................................................................................................1.2日常登录 .............................................................................................................................................1.3登陆无法打开......................................................................................................................................二、基础信息增加方法............................................................................................................................2.1存货档案增加......................................................................................................................................三、入库业务 ...........................................................................................................................................3.1、采购入库单.......................................................................................................................................3.2、零星采购业务...................................................................................................................................3.3、产成品入库单...................................................................................................................................3.3、其它入库单.......................................................................................................................................四、出库业务 ...........................................................................................................................................4.1、领料申请单.......................................................................................................................................4.2、材料出库单.......................................................................................................................................4.3、销售出库单.......................................................................................................................................4.4、其它出库单.......................................................................................................................................五、调拔业务 ...........................................................................................................................................六、盘点业务 ...........................................................................................................................................七、库存与存货对账................................................................................................................................八、月末结账 ...........................................................................................................................................一、远程登录1 在IE浏览器中打开,1.1首次设置以下操作只首次登陆需要设置2 点击第一步下载,下载后出现下面文件:3 双击打开,点击安装4点击完成5 点击第二步,完成1.2日常登录日常登陆,输入用户名后点击用户登录双击企业应用平台,首次登录较慢,需耐心等待3分钟打开业务导航1.3登陆无法打开点击断开所有连接,清除服务器连接信息后重新登录,若还无法登录联系系统管理员二、基础信息增加方法2.1存货档案增加存货档案增加主要增加系统中没有的存货,增加之前先进行筛选,确认无重复项目。
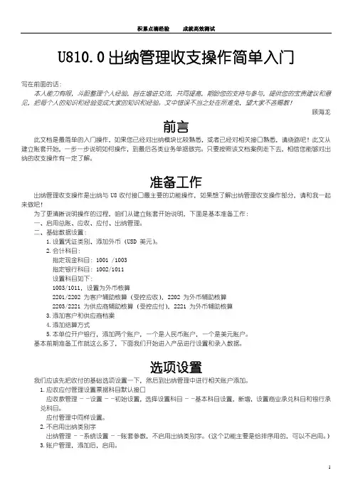
出纳管理系统第一部分:出纳系统的登录 登录时可以双击快捷桌面上的“”图标直接登录系统。
登录界面:第二部分:出纳业务的处理2.1 出纳参数选项设置点【出纳管理】—【系统设置】—【参数选项设置】,系统选项如图:1、选择登记出纳账单位2、选择登记出纳账日期3、选择出纳员姓名或编码4、输入出纳员口令5、确认登录可根据实际业务需要勾选“杂项”页签的选项,“科目核算”页签中的现金、银行存款收款、付款默认科目选为会计科目的“库存现金”和“银行存款”。
2.2 年初余额录入2.2.1点【出纳管理】—【初始设置】—【初始数据录入】,在初始数据录入窗口将“库存现金”、“银行存款”、“零余额账户用款额度”的年初余额输入。
2.2.2点【出纳管理】—【初始设置】—【期初银行未达账】注:有未达账情况下录入2.3日常业务处理2.3.1现金收款点【出纳管理】—【现金收付】—【现金收款】进入“现金收款登记簿”界面,录入界面如图:点“新单”后日记账录入界面:录入主要的单据信息(制单日期、单据发生日期、单据发生金额、单据用途说明)后保存完成该笔业务的录入。
继续录入现金收款单再单“新单”按钮。
现金收款日记账新增按钮2.3.2现金付款【出纳管理】—【现金收付】—【现金付款】操作同2.3.1现金收款操作,摘要为现金付款单据用途说明。
2.3.3银行存款收款【出纳管理】—【银行存款】—【银行存款收款】操作同2.3.1现金收款操作,摘要为银行存款收款单据用途说明。
2.3.4银行存款付款【出纳管理】—【银行存款】—【银行存款付款】操作同2.3.1现金收款,摘要为银行存款付款单据用途说明。
制单日期 单据发生日期单据发生金额单据用途说明2.3.5零余额账户用款额度收款、付款零余额账户用款额度收付款日记账的录入是使用银行存款收款、付款界面,操作见2.3.3和2.3.4。
2.3.6 收款、付款单的修改、删除、审核、记账在现金、银行存款收款、付款登记簿中可以对录入的单据进行修改、删除、审核、记账操作,如图:单据审核、销审、记账操作按钮双击打开单据可对该单据进行修改、作废、删除操作单据状态栏2.3.7 出纳账表查询全部收款、付款单录入完毕即可查询对应的出纳账表。
出纳管理作业流程及工作手册范本一、引言出纳管理是公司资金流动中至关重要的环节,准确、规范、高效的出纳管理工作对公司的财务稳定和业务运作至关重要。
因此,建立完善的出纳管理作业流程及工作手册是非常必要的,本文将就出纳管理的作业流程和工作手册范本进行详细介绍。
二、出纳管理作业流程1. 费用报销流程•申请费用报销:员工填写费用报销单,并附上相应的票据、发票等凭证,提交给部门负责人审批。
•部门负责人审批:部门负责人审核费用报销单的真实性和必要性,如无问题则签字同意。
•出纳支付:出纳按照核准的费用报销单进行支付,并记录在费用支付记录中。
2. 收款管理流程•收款确认:财务人员核对收款核心系统与实际到账情况是否一致,进行确认。
•入账操作:出纳根据核实的汇款信息进行入账操作,并将入账信息录入财务系统。
•账务核对:出纳需经常核对账务信息,确保账目的准确性。
3. 银行存取款•收款存款:出纳定期将公司收款存入银行,并确保存款信息准确。
•支付取款:出纳按照备付金款项支付需求进行取款,并填写取款单。
•对账核对:出纳需定期对银行存取款进行核对,并调整账目。
三、出纳管理工作手册范本1. 公司概况•公司名称:•公司地址:•联系电话:2. 出纳基本职责•薪酬支付•费用报销•银行存取款•资金管理3. 工作流程•费用报销流程:–申请费用报销–部门负责人审批–出纳支付•收款管理流程:–收款确认–入账操作–账务核对•银行存取款流程:–收款存款–支付取款–对账核对4. 工作注意事项•严格遵守公司制度和规定•注意资金安全,定期清点备付金•保管好公司资金凭证,防止遗失5. 工作相关表格范本•费用报销单:[表格链接]•银行存取款记录表:[表格链接]•备用金清退表:[表格链接]结语出纳管理是公司财务管理中至关重要的一环,合理规范的出纳管理作业流程及工作手册能够有效提高公司财务运作效率和规范性。
希望通过本文所提供的出纳管理作业流程及工作手册范本,能够帮助公司建立起完善的出纳管理体系,更好地实现财务管理目标。
一、出纳岗位职责(一)现金收付1、收现(1)根据会计岗开具的单据(销售会计开具的发票)收款;(2)检查单据开具的金额正确、大小写一致、有经手人签名;(3)在单据(发票)上签字并加盖财务结算章;(4)将单据第②联(或发票联)给交款人;(5)凭记账联登记现金流水账;(6)登记票据传递登记本;(7)将记账联连同票据登记本传相应岗位签收制证;2、付现①费用报销(1)审核会计岗传来的现金付款凭证金额与原始凭证一致;(2)检查并督促领款人签名;(3)据记账凭证金额付款;(4)在原始凭证上加盖"现金付讫"图章;(5)登记现金流水账;(6)将记账凭证及时传主管岗位复核;②人工费、福利费发放(1)凭会计岗位核算的工资单付款;(2)在工资单上加盖"现金付讫"图章(3)登记现金流水账(4)登记票据传递登记本(5)将工资单连同票据传递登记本传会计岗签收制证3、现金存取及保管(1)每天上午按用款计划开具提取现金;(2)安全妥善保管现金、准确支付现金;(3)及时盘点现金;(4)下午4:30视库存现金余额送存银行;注:(1)下午下班后,现金库存应在限额内。
(2)从银行提取现金以及将现金送存银行时都须通知保安人员随从,注意保密,确保资金安全。
4、管理现金日记账,做到日清月结,并及时核对余额。
(二)银行存款收付1、银收①收款(1)核查和补填进账单(2)整理从银行拿回的回款单据(3)将第一联与回执粘贴在一起(4)连同回款单传会计收到支票、汇票——→填写进账单——→进账——→回单——→登记票据传递登记本——→相关岗位2、银付①日常性业务款项(1)根据付款审批单开具支票(汇票)(2)登记支票使用登记本(3)将支票、汇票存根粘贴到付款审批单上(无存根的注明支票号及银行名称)(4)加盖"转账"图章(5)登记单据传递登记本(6)进行相关的制证或传相关人员制证注:(1)开出的支票应填写完整,禁止签发空白金额、空白收款单位的支票。
用友U8财务软件出纳管理的操作步骤
一、银行对账:
1.银行对账期初录入:出纳管理银行对账银行对账期初选择科目确定选取该银行账户的启用日期输入单位日记账,银行对账单的调整前余额点击对账单期初未达账增加录入对账单期初未达账保存退出后点击日记账期初未达账增加录入日记账期初未达账保存退出。
2.银行对账单录入:出纳管理银行对账银行对账单选择科目增加录入银行对账单
3.银行对账:两种对账方式:自动对账,手工对账。
一般情况下,先实行自动对账,再进行手工对账,用来对自动对账的补充。
二、操作步骤:
1.自动对账:出纳银行对账选择要进行对账银行科目,月份确定,进入对账界面,左边为单位日记账,右边为银行对账单录入对账日期及对账条件确定后进行自动银行对账。
2.手工对账:自动对账后,可进行手工调整(注意对照功能使用)。
双击标上两清标记,检查功能检查对账是否有错。
3.取消勾对:取消按钮
4.余额调节表:银行对账余额调节表选中查询的科目上查看或双击该行查看该银行账户的银行存款余额调节表详细按钮显示详细情况
5.进行核销:对账平衡后,可将这些已达账项取消,即进行核销。
出纳银行对账核销银行账。
用友出纳通使用手册-最新用友出纳通使用手册1.简介1.1 软件概述:用友出纳通是一款专业的财务管理软件,用于进行出纳业务的管理和处理。
1.2 适用范围:本手册适用于企业财务人员以及相关岗位人员使用。
2.系统安装与配置2.1 硬件要求:介绍安装用友出纳通所需的硬件配置要求。
2.2 软件安装:详细说明用友出纳通的安装步骤。
2.3 数据库配置:介绍如何配置用友出纳通所需的数据库。
3.系统登录与权限管理3.1 用户注册:详细说明如何注册用友出纳通账号。
3.2 登录系统:介绍如何登录用友出纳通系统。
3.3 权限管理:说明系统中的权限管理功能,如何设置用户角色和权限。
4.基本业务操作4.1 账户管理:介绍如何创建和管理银行账户。
4.2 凭证录入:详细说明如何录入各类凭证。
4.3 收支管理:介绍如何管理收入和支出业务。
4.4 银行对账:说明如何进行银行对账操作。
4.5 报表:介绍如何各类财务报表。
5.高级功能使用5.1 多账套管理:详细说明如何管理多个账套。
5.2 流程审批:介绍如何设置和使用审批流程。
5.3 财务预算:详细说明如何进行财务预算管理。
5.4 系统设置:介绍如何进行系统参数设置。
6.常见问题解答6.1 登录问题:解答常见的登录问题和解决方法。
6.2 数据丢失:说明如何防止数据丢失以及恢复数据的方法。
6.3 报表错误:介绍如何解决报表过程中出现的错误。
附件:附件A:用友出纳通安装包附件B:数据库配置文件法律名词及注释:1.财务管理:指企业或组织对财务活动进行规划、组织、控制和决策的过程。
2.凭证:记录企业或组织财务交易的一种书面凭据,包括收据、付款凭证等。
3.银行对账:指将企业或组织的银行流水账单与账户余额进行核对的过程。
4.财务报表:企业或组织定期编制的资产负债表、利润表等财务报告。
本文档涉及附件:附件A:用友出纳通安装包附件B:数据库配置文件本文所涉及的法律名词及注释:1.财务管理:指企业或组织对财务活动进行规划、组织、控制和决策的过程。
用友政务出纳管理系统操作手册
第一章软件的登陆操作
1.1 浏览器登陆
在浏览器中输入登陆地址:如HTTP://10.100.93.5,按回车键确定,即可出现登陆界面。
出现登陆界面后,输入自已姓名,输入自已密码,初始密码为1.输入完成后,登陆。
第一次出现的界面登陆下面有一个系统基础设置按钮,点击系统基础设置,会弹出系统更新对话框,点击更新,更新完成后,输入加密狗地址,即上面的IP地址,如:10.100.93.5.输入加密狗地址后,验证加密狗服务,如连接正常,点确定,即可进入软件操作系统。
1.2浏览器登陆注意事项:
1.2.1 该系统只支持IE8.0及以下版本浏览器,如果系统自带更高版本
浏览器,请更换成通用的360浏览器;
1.2.2 如果点击系统基础设置按钮,出现ACTIVE控键失效,这是浏览
器安全设置问题。
如果是XP操作系统,运行登陆对话框旁边的帮助按钮,点击运行,确定,重新进入即可解决。
如果是WIN7操作系统,需要更改浏览器的安全设置。
即在浏览器的工具下INTERNET选项中更改安全设置。
GRP-U8R10出纳管理系统操作手册一、初始数据录入以出纳角色登录系统,点击【初始设置】-【初始数据录入】,录入年初余额。
如果在账务处理系统中已经录入了年初余额,在出纳系统中可以把数据同步进来而无需重复录入,点击【执行】菜单的“从账务取科目余额”。
二、日常制单(现金收/付款单、银行收/付款单)现金收付——现金收款、现金付款;银行存款——银行存款收款、银行存款付款(一)制单、审核、记账1.制单以现金收款单为例,以出纳角色登录系统,点击【现金收付】-【现金收款】,打开登记簿。
在工具栏点击【新单】,最后点击【保存】2.审核以会计主管角色登录,对单据进行审核。
打开登记簿,在【未审核】页签,选择单据,点击工具栏【审核】选择单据范围后,点击【开始】进行审核3.记账记账与审核操作类似,以出纳角色登录,在登记簿【已审核】页签,选择已审核单据后,点击【记账】。
(二)生成凭证收付款单审核或记账后,即可生成凭证到账务处理系统。
以银行存款付款单为例,制单后进行审核、记账。
1.生成凭证审核后,在登记簿【已审核已记账_未制凭证】页签,选择单据,点击【文件】菜单的【制作凭证】。
在“生成凭证”对话框选择单据范围,勾选“批量生成凭证”选项,点【开始】,凭证类型选择“记账”,点【确定】即可生成凭证。
2.修改凭证打开账务处理系统的“凭证处理”,在【未审核】页签找到这张凭证,打开凭证进行修改,补充上对方科目。
(三)销审、反记账单据如果修改已审核或已记账的单据,则需要先进行销审或反记账操作,使单据处于未审核状态后才能进行修改。
1.反记账以出纳角色登录系统,在单据登记簿【已记账】页签,选择单据,点击【执行】菜单的【反记账】。
2.3.销审以会计主管身份登录系统,在单据登记簿【已审核】页签,双击打开单据,点击工具栏【销审】。
的凭证。
(四)(五)删除单据单据必须处于未审核状态,先作废,再删除。
以出纳角色登录系统,在单据登记簿【未审核】页签打开单据,点击工具栏【作废】。
出纳通使用手册首先点进上方的“出纳通”,进入后:选择用户“7777”输入密码。
初始使用出纳通要进行初始建账1、进入用户管理点“添加”进入“权限设置”勾选所有账户即可。
2、进入账务处理中,点“账户管理”,然后点击添加,进入界面填写相关信息,账户名称、指定总账科目、账户类型、建账日期、余额、开户信息,如果是非银行户,现金账户可不填。
最后点击“确定”,添加完毕后,点该银行账户,然后点“启用”即可。
3、选择“现金日记账”,选择账户,确定即可。
4、点击“添加”填入相关信息即可。
填完之后可以进行“过账”5、还可以用于制作收、付凭证银行日记账1、点“账户管理”,然后点击添加,进入界面填写相关信息,账户名称、指定总账科目、账户类型、建账日期、余额、对账单期初数、开户信息,最后点击“确定”,添加完毕后,点该银行账户,然后点“启用”即可。
2、进入“银行日记账”进行数据录入,点“添加”填入相关信息即可。
填完之后可以进行“过账”3、录入银行对账单。
(小技巧:在对账单中有一个“导入”功能键,可以将下载好的银行电子对账单导入进去,导入步骤相见“对账单导入”4完成银行日记帐录入和银行对账单录入后,就可以进入“银行对账”里面选择你所要对账的账户,日期范围。
先点“平衡检查”,如果一致那本月无未达,如不一致则选择“手动“或自动对账,注“自动对账”中要求结算号一致。
如果对账完后还出现差异,即可确认为本期未达账项。
5、对于未达账项,可以在“余额调节表”询。
6、现金盘存完以及银行对账后,可进行总账对账。
(PS:所谓总账对账是指软件中总账的现金科目和银行科目金额与出纳通中登记的日记账数值进行核对。
)7、所有对账完成后,没有什么问题,可进行月结,进行下一期的数据录入。
PS:月结时注意“当前期间”是否为同一期,确认无误后进行月结。
出纳通模块的优势,将出纳的纸质日记账转化为方便的“电子模式”,出纳通模块为出纳人员提供现金、银行业务日常处理、自动核对数据、形成银行余额调节表、日记账和其他财务账表查询,帮助企业全方位反映资金流变动情况。
一、远程登录 ............................................................................................................1.1首次设置 ......................................................................................................................1.2日常登录 ......................................................................................................................1.3登陆无法打开 ..............................................................................................................二、基础信息增加方法 ..........................................................................................2.1存货档案增加 ..............................................................................................................三、入库业务 ............................................................................................................3.1、采购入库单 ...............................................................................................................3.2、零星采购业务 ...........................................................................................................3.3、产成品入库单 ...........................................................................................................3.3、其它入库单 ...............................................................................................................四、出库业务 ............................................................................................................4.1、领料申请单 ...............................................................................................................4.2、材料出库单 ...............................................................................................................4.3、销售出库单 ...............................................................................................................4.4、其它出库单 ...............................................................................................................五、调拔业务 ............................................................................................................六、盘点业务 ............................................................................................................七、库存与存货对账...............................................................................................八、月末结账 ............................................................................................................一、远程登录1 在IE浏览器中打开,1.1首次设置以下操作只首次登陆需要设置2 点击第一步下载,下载后出现下面文件:3 双击打开,点击安装4点击完成5 点击第二步,完成1.2日常登录日常登陆,输入用户名后点击用户登录双击企业应用平台,首次登录较慢,需耐心等待3分钟打开业务导航1.3登陆无法打开点击断开所有连接,清除服务器连接信息后重新登录,若还无法登录联系系统管理员二、基础信息增加方法2.1存货档案增加存货档案增加主要增加系统中没有的存货,增加之前先进行筛选,确认无重复项目。
出纳管理现金业务票据记账
银行存款收付款单不等于日记账
支票
现金盘点银行对账
基本参数设置设置出纳用户的时候不能使用角色
指定科目
增加账户(日常业务现金账户、备用金账户、活动金账户)
银行账户
基础档案设置
业务处理
转账
存取款
日记账中制单之后,由于是参考日记账进行的制单,所以会自动带出来签字
手动和自动签字
银行日记账(出入账)
银行对账单
DC版
收支操作
收款单据录入---业务收款单
客户和结算方式必填才能在出纳收款中查询出来
客户支付应收账款收款单转付款单---客户付款管理
供应商收款单
应付管理付款单转收款单---供应商收款管理
出纳收付款
银行日记账添加收付款(结算方式以及供应商或者客户为必填项)
票据管理。