设备维护与保养管理含张表格
- 格式:docx
- 大小:21.25 KB
- 文档页数:10
设备维护和保养表1. 背景设备维护和保养对于确保设备的正常运行和延长设备的使用寿命非常重要。
为了有效管理设备的维护和保养工作,制定一份设备维护和保养表是必要的。
2. 设备维护和保养表的目的设备维护和保养表的目的是记录设备的维护和保养情况,以便及时了解设备的运行状态,并做出相应的维护和保养安排。
通过使用设备维护和保养表,可以提高设备维护和保养的效率和准确性。
3. 设备维护和保养表的内容设备维护和保养表应包括以下内容:3.1 设备信息列出设备的基本信息,包括设备名称、设备编号、设备型号、制造商等。
3.2 维护和保养项目列出需要进行的维护和保养项目,可以按照时间间隔或者设备运行时间来确定。
例如,定期更换滤芯、清洁设备表面、检查设备连接等。
3.3 维护和保养记录记录每次进行维护和保养的日期、维护和保养的内容、维护和保养人员等信息。
可以使用表格形式或者列表形式进行记录。
3.4 异常情况记录记录设备出现的异常情况,如故障、损坏等。
对于每个异常情况,应记录日期、具体描述、解决方案等信息。
3.5 签名和批准设备维护和保养表应包含维护和保养人员的签名和批准人员的签名。
签名和批准表示维护和保养工作已经完成,并得到相应人员的确认。
4. 设备维护和保养表的使用设备维护和保养表应由负责设备维护和保养的人员进行填写和管理。
每次进行维护和保养时,维护和保养人员应根据表格内容进行操作,并在维护和保养完成后进行相应的记录和签名。
5. 结论设备维护和保养表是管理设备维护和保养工作的重要工具。
通过合理使用设备维护和保养表,可以提高设备的可靠性和使用寿命,确保设备的正常运行。
设备预防性维护程序(ISO9001:2015)1.目的通过建立全面完整的设备维护管理系统,加强设备有计划的维护及预测性维护,以降低设备故障停机率,使设备在生产时处于完好状态。
2.范围本标准适用于公司范围内各部门,直接使用部门包括:技术开发部、质量管理部、人事行政部、制造部。
3.引用标准和文件设备管理程序4.术语4.1.EM应急维修----Emergency Maintenance设备故障引起的停机维修。
4.2.PD一般维护----Predictive Maintenance点检巡检、预测性维护中发现缺陷安排的维护。
4.3.PM预防性维护---Preventive Maintenance包括周期性维护和预测性维护。
4.4.EV事故报告---Event Report发生设备事故后的调查报告。
4.5.一般设备---该设备发生故障后或停机修理时,对产品的生产、质量和交货期均无直接影响。
4.6.主要设备---该设备发生故障后或停机修理时,对产品的生产有影响,但不影响产品的质量和交货期。
4.7.重要设备---该设备发生故障后或停机修理时,对产品的生产、质量和交货期有直接影响。
4.8.预测性维护---利用检测技术对设备的状态或性能进行监测,掌握特性参数的劣化规律,预测劣化趋势,以实现故障发生前有计划的适当维修措施。
5.责任5.1工程(设备)管理人员负责对全公司设备按重要性进行分类。
5.2工程(设备)管理人员负责对设备的PM、PD和EM工作,并及时向生产部、生产副总、总经理汇报。
负责对PM内容作持续改进。
•对一般设备为减少不必要的过剩修理,考虑到维修的经济性,可实行应急维修。
•对主要设备应实施有计划的维护。
•对重点设备除实施有计划的维护外,还应尽可能实施预测性维护。
5.3.工程(设备)管理人员负责组织相关部门对设备事故进行分析处理。
6.培训和资质涉及设备维护有关的人员必须接受本程序及本公司使用的设备维护系统的培训,做到熟知并运用自如。
仪器设备的维护保养与作业指导书和记录表格一)维护保养作业指导内容1)目的;2)适用范围;3)职责;4)使用工具、试剂耗材5)维护保养内容概述;6)维护保养具体要求和操作步骤;7)维护保养周期;8)维护保养后验证的要求;9)维护保养记录表格。
二)实例原子吸收光谱仪维护保养作业指导1目的:确保正确维护保养原子吸收光谱仪。
2适用范围:适用于原子吸收光谱仪维护保养。
三)职责3.1获得原子吸收光谱仪使用或管理维护授权的检测人员负责按本作业指导书的要求,实施原子吸收的维护保养,并做好记录。
3.2管理和维护人员负责将维护保养记录交相关部门存档。
四)所需工具、试剂及耗材4.1工具:洗耳球、软毛刷、刀片等。
4.2试剂及耗材:铜标准溶液(1000mg/L)、酒精、乙醚、硝酸、盐酸、次氯酸钠、润滑油、酒精棉、细砂纸(大于1000目)、镜头纸等。
五)维护保养内容概述:原子吸收光谱仪按光源、原子化系统、光学系统、气路系统、自动进样系统等5部分进行日常维护保养和计划性维护保养。
六)维护保养具体要求和操作步骤6.1光源;6.1.1空心阴极灯应在最大允许工作电流以下范围内使用。
6.1.2空心阴极灯使用寿命5mA灯电流在1000小时以上。
如果长期不用,则2~3个月将其通电点燃1小时以上,避免元素灯因漏气、气体吸附等原因而不能正常使用。
6.1.3空心阴极灯及光学系统表面沾有灰尘可用洗耳球吹掉。
当表面沾有手印或油污不能用镜头纸或脱脂棉干擦,只能用酒精和乙醚按1:3混合液沾脱脂棉轻轻擦拭。
6.1.4光源调整机构的运动部件要定期加油润滑,防止锈蚀甚至卡死,以保持运动灵活自如。
6.2原子化系统6.2.1每次分析操作完毕,特别是分析过高浓度或强酸样品后,要立即喷3~5分钟的蒸馏水,以防止雾化器和燃烧头被沾污或锈蚀。
6.2.2定期拆下雾化器、撞击球,用清洁剂和去离子水清洗至无沉积颗粒物,同时检查撞击球是否腐蚀,是否有裂痕,如果有需要及时更换。
设备保养计划表格模板1. 引言在现代工业生产过程中,设备保养是确保设备正常运行和延长其使用寿命的重要环节。
为了更好地管理设备保养工作,制定设备保养计划是必要的。
本文将为大家提供一个设备保养计划表格模板,方便企业进行设备保养工作的安排和跟踪。
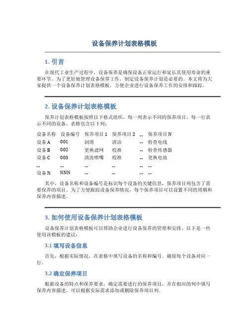
2. 设备保养计划表格模板保养计划表格模板按照以下格式组织,每一列表示不同的保养项目,每一行表示不同的设备。
表格包含以下列:设备名称设备编号保养项目 1 保养项目 2 …保养项目 N设备 A 001 润滑清洁…检查电线设备 B 002 更换滤网校准…检查传感器设备 C 003 清洗喷嘴校准…更换电池………………设备 N NNN …………其中,设备名称和设备编号是标识每个设备的关键信息,保养项目列包含了需要保养的项目。
为了方便跟踪设备保养情况,每个保养项目可以设置不同的周期和保养内容描述。
3. 如何使用设备保养计划表格模板设备保养计划表格模板可以帮助企业进行设备保养的管理和安排。
以下是一些使用该模板的建议:3.1 填写设备信息首先,根据实际情况,在表格中填写设备的名称和编号。
确保每个设备对应一行。
3.2 确定保养项目根据设备的特点和保养要求,确定需要进行的保养项目,并在相应的列中填写保养内容描述。
可以根据实际需求添加或删除保养项目列。
3.3 设置保养周期根据设备的使用情况和保养要求,为每个保养项目设置相应的保养周期。
保养周期可以以天、周、月或年为单位,根据项目的不同进行设置。
3.4 安排保养工作根据保养计划表格,制定设备保养的时间安排。
可以根据保养项目的周期设置保养的频率。
3.5 跟踪保养情况在设备保养过程中,及时更新保养计划表格,记录保养的日期和保养人员。
可以使用不同的颜色或标记来标示保养情况,方便跟踪和管理。
4. 总结设备保养计划表格模板可以帮助企业合理安排和跟踪设备保养工作,提高设备的可靠性和使用寿命。
定期保养设备有助于减少故障发生和生产线停机的风险,提高生产效率。
注:1、机床加工能力参数——工件最大直径φ500;刀架处工件最大直径φ300;马鞍部位工件最大直径φ710;轴孔φ105注:1、机床加工能力参数——各轴行程x787×y406×z406;注:1、机床加工能力参数——工件最大直径φ320;工件最大长度1000;轴孔φ52注:1、机床加工能力参数——磨削外圆直径范围φ8~φ200;工件最大重量50kg;最小进给0.001;工件最大长度5002、注意事项:a、更换砂轮时,检查砂轮允许最大线速度是否大于35m/s;砂轮是否存在有裂纹或不正常声音;应在水平误差≤0.02/1000的水平检查仪上校正砂轮静平衡,直径大于200mm的砂轮更换后装机修整砂轮、甩干水后应拆下再做一次静平衡;新更换的砂轮要进行至少5分钟的试运转,发现异常应立即停止使用。
b、启动砂轮时,操作者切勿站立在砂轮正前方;修整砂轮时,须在砂轮停转时拆卸砂轮修整器,严禁用手持金刚笔修整砂轮,干修时必须戴防护镜和口罩;头架变速必须在皮带和带轮静止时进行;卡盘装夹磨削时,工件装夹完毕后必须取下卡盘扳手后方可启动头架;顶尖磨时,装工件前应用清洁润滑油润滑顶尖,砂轮架退出且头架主轴停转后方可进行工件装卸;机床操作突然发生故障时,应立即按下急停按钮。
c、维护保养时,保持机床清洁,尤其是导轨面和上台面的清洁,防止生锈,防止杂质进入而使移动面拉毛,防止机床表面变色;机床检修时,注:1、机床加工能力参数——各轴行程x640×y400×z500;工作台面750×360注:1、机床加工能力参数——各轴行程x320×y400;250kg;工作台面360×610;最大厚400;Ra≤2.5μm;最大切割速度100mm2/min注:1、机床加工能力参数——最大钻孔直径φ50;注:1、机床加工能力参数——最大工件直径φ400;床鞍上工件最大直径φ200;最长工件L710;主轴孔φ52;行程:x275×z650注:1、机床加工能力参数——电气设备维护保养制度一、变压器1、每年清理一次外表积尘和其它污物,紧固导体连接螺栓。
设备维护保养管理规程1.目的按照要求对设备进行预防性维护、保养,保证设备正常运转,防止事故的发生。
减少设备磨损和事故的发生,减轻维修工作量,保证设备正常运转,延长设备使用寿命,降低消耗。
2.范围所有生产设备、检验仪器公用设施等设备。
3.责任生产部操作人员、QC人员、维修人员和设备管理员。
4. 内容4.1:4.2设备的操作4.2.1设备的使用要实行包机定人制度,要严格执行岗位责任制,做到正确使用设备单人使用的设备由操作人员负责,多人操作,集体使用的设备由组长负责,操作人员要保持稳定。
所有设备都要制定标准操作规程。
设备操作人员在上机前要进行专业技术培训,并认真学习设备标准操作规程和维护保养的有关知识,在车间技术人员的指导下,逐步做到会使用、维护、检查和排除故障。
4.1.4主要生产设备填写《设备运行记录》。
4.1.5严禁设备超负荷运转。
设备的维修设备出现故障后,操作员应立即报设备员填写《设备维修记录》,通知设备维修人员修理,严禁带故障运行,不得自行处理。
*维修人员接到报修通知后应及时到现场分析故障原因并尽快修复。
设备修复后,维修人员需在报修单上填写维修记录,使用部门验收后签署意见。
计量器具修复后由车间设备员通知计量人员重新送检,检定合格后方可使用。
设备维修期间应挂“检修”的状态标志。
设备维修人员进入洁净区要遵照洁净区的进出规程进行更衣,维修工具进入洁净区前要进行清洁、消毒,并由物流通道传递进去。
设备的检修保养设备的维护保养应贯彻预防性维护为主的方针,即在设备故障发生前按照检修计划或相应的技术规定进行维修保养,防患于未然,并制定《设备检修保养计划》予以落实。
机修工对设备负有维修的责任。
定时和经常检查设备的运转情况,并经常向操作工了解设备运行情况,发现隐患及时消除。
|设备部门根据设备的操作和检修保养规程,制定《设备检修保养计划》。
设备日常维护保养由操作者承担。
大型设备的检修保养应由设备部工程技术人员根据设备检修保养规程定期进行检修保养,或请生产厂家来定期检修保养。
实验室仪器设备每周维护保养表介绍本文档旨在提供实验室仪器设备每周维护保养表的模板和指导,以确保实验室设备的正常运行和延长使用寿命。
保养表模板请使用以下模板来记录每周的仪器设备维护保养情况:维护保养内容根据实验室仪器设备的特点和使用情况,以下是一些常见的维护保养内容:1. 清洁仪器表面:使用干净的软布擦拭仪器外表面,确保无灰尘和杂质。
2. 校准仪器测量准确性:使用标准物质进行校准,确保仪器的测量结果准确可靠。
3. 检查电源线和连接器:检查仪器的电源线和连接器是否正常,没有松动或损坏。
4. 清理仪器内部:根据仪器操作手册的指导,进行仪器内部的清洁,去除积尘和杂质。
5. 润滑机械部件:对于需要润滑的机械部件,根据仪器操作手册的指导,进行适当的润滑。
6. 检查仪器附件和耗材:检查仪器附件和耗材的库存情况,及时补充和更换。
维护保养人员根据实验室内人员的专业知识和经验,指定合适的人员进行仪器设备的维护保养工作。
确保维护保养人员具备相关知识和技能,并定期进行培训和更新。
注意事项在进行实验室仪器设备的维护保养时,需要注意以下事项:1. 遵循仪器操作手册:维护保养人员应详细阅读仪器操作手册,并按照要求进行操作和维护。
2. 定期检查维护保养计划:定期检查维护保养计划的执行情况,确保每周的维护保养工作得到有效执行。
3. 及时处理异常情况:如果发现仪器设备出现异常情况或故障,应及时向负责人汇报,并采取相应的修复措施。
以上是实验室仪器设备每周维护保养表的相关内容和指导。
通过定期的维护保养,可以确保实验室仪器设备的正常运行和提高使用寿命。
维护保养人员应严格按照维护保养计划执行工作,并注意及时处理异常情况。
化工常见设备的维护保养表格设备名称,反应釜。
维护项目,定期检查反应釜内部情况,清理残留物,检查搅拌器、加热器等零部件的工作情况。
维护周期,每月一次。
维护内容,清理反应釜内部,检查搅拌器、加热器的工作情况,更换损坏的零部件。
负责人,设备维护人员。
设备名称,离心机。
维护项目,检查离心机轴承温度,清理离心机滤网,检查离心
机转速。
维护周期,每周一次。
维护内容,清理离心机滤网,检查轴承温度,校准离心机转速。
负责人,设备操作人员。
设备名称,蒸馏塔。
维护项目,检查蒸馏塔塔板情况,清理塔板,检查冷凝器工作
情况。
维护周期,每季度一次。
维护内容,清理蒸馏塔塔板,检查冷凝器的工作情况,更换老
化的密封件。
负责人,设备维护人员。
以上是化工常见设备的维护保养表格的简单示例,实际的维护
保养表格还需要根据具体设备的特点和厂家的要求进行具体的制定。
维护保养表格的制定要结合设备的使用情况和维护经验,以确保设
备的安全运行和稳定性。
同时,定期对设备进行维护保养不仅可以
减少设备故障的发生,还可以延长设备的使用寿命,提高设备的生
产效率和产品质量。
设备维护与保养管理(含5张表格)第一节设备维护保养岗位职责一、设备维护主管岗位职责设备维护主管的主要职责是在设备部经理的领导下,制定设备维护与保养的相关规范,督导设备保养专员做好设备的保养工作,延长设备的使用寿命,并节约设备使用成本。
设备维护主管的岗位职责如图5-1所示。
图5-1 设备维护主管的岗位职责二、设备保养专员岗位职责设备保养专员的主要职责是在设备维护主管的领导下监测设备的运行,记录设备的运行状况,并做好设备的保养与润滑工作,以确保设备的良好运行。
设备保养专员的具体岗位职责如图5-2所示。
图5-2 设备保养专员的岗位职责第二节设备维护保养管理制度二、设备维护保养工作规程设备维护保养工作规程第1章总则第1条为规范公司设备维护保养的管理行为,确保设备的长期平稳运行,并延长设备的使用寿命,特制定本规程。
第2条本规程适用于对公司所有设备进行维护保养时的相关事宜。
第2章设备维护保养职责第3条公司设备的维护保养所涉及到的主要人员为设备维护主管、设备保养专员与设备操作人员。
第4条设备维护主管的职责如下。
(1)根据相关资料制订设备维护保养计划。
(2)培训设备操作人员设备维护保养方面的知识。
(3)监督设备维护保养计划的落实与执行。
(4)定期检查设备的维护保养工作并进行评比。
第5条设备保养专员的职责如下。
(1)掌握设备的运行状况。
(2)负责设备的二级维护保养工作。
(3)督导设备操作人员的设备维护保养工作。
(4)检查设备的维护保养记录,并定期收集、整理、分析。
(5)负责备用设备的维护保养工作。
第6条设备操作人员的职责如下。
(1)严格执行设备的操作规范,做好设备维护保养的记录。
(2)负责设备的清理、清扫工作。
(3)监测设备的运行,发现问题应及时上报。
第3章设备维护保养的准备工作第7条设备维护主管应编制维护保养方案,将设备的保养工作落实到具体的人员,并制定相应的考核方案。
第8条设备保养专员应提前制作好设备的各种维护保养记录表单,并准备好设备养护的工具及用品。
设备维护与保养管理含5张表格第一节设备维护保养岗位职责一、设备维护主管岗位职责设备维护主管的主要职责是在设备部经理的领导下,制定设备维护与保养的相关规范,督导设备保养专员做好设备的保养工作,延长设备的使用寿命,并节约设备使用成本;设备维护主管的岗位职责如图5-1所示;图5-1 设备维护主管的岗位职责二、设备保养专员岗位职责设备保养专员的主要职责是在设备维护主管的领导下监测设备的运行,记录设备的运行状况,并做好设备的保养与润滑工作,以确保设备的良好运行;设备保养专员的具体岗位职责如图5-2所示;图5-2 设备保养专员的岗位职责第二节 设备维护保养管理制度 二、设备维护保养工作规程设备维护保养工作规程第1章总则第1条为规范公司设备维护保养的管理行为,确保设备的长期平稳运行,并延长设备的使用寿命,特制定本规程;第2条本规程适用于对公司所有设备进行维护保养时的相关事宜; 第2章设备维护保养职责第3条公司设备的维护保养所涉及到的主要人员为设备维护主管、设备保养专员与设备操作人员;第4条设备维护主管的职责如下; 1根据相关资料制订设备维护保养计划; 2培训设备操作人员设备维护保养方面的知识; 3监督设备维护保养计划的落实与执行; 4定期检查设备的维护保养工作并进行评比; 第5条设备保养专员的职责如下; 1掌握设备的运行状况; 2负责设备的二级维护保养工作; 3督导设备操作人员的设备维护保养工作;4检查设备的维护保养记录,并定期收集、整理、分析;5负责备用设备的维护保养工作;第6条设备操作人员的职责如下;1严格执行设备的操作规范,做好设备维护保养的记录;2负责设备的清理、清扫工作;3监测设备的运行,发现问题应及时上报;第3章设备维护保养的准备工作第7条设备维护主管应编制维护保养方案,将设备的保养工作落实到具体的人员,并制定相应的考核方案;第8条设备保养专员应提前制作好设备的各种维护保养记录表单,并准备好设备养护的工具及用品;第9条设备维护保养人员应在设备的周边制作设备维护保养看板,看板上应有设备维护保养的基本要点及程序示意图;第10条设备维护主管应在操作人员上岗前对其进行技术培训,使其掌握设备的结构、性能、操作、保养规定等,达到“三懂”懂结构、懂原理、懂性能、“四会”会使用、会检查、会维护、会排除故障的要求;第11条在设备使用前,设备保养维护人员应会同设备维修人员及技术部相关人员对设备的精度、性能、安全、控制等进行全面的检查与核对,确保无误后方可进行使用;第12条设备操作人员在上岗前必须取得上岗证,确定岗位的同时需要确定所操作的设备,不得随意调换;第4章设备维护保养实施第13条设备保养的日常工作由设备操作人员负责,设备操作人员必须按照设备的保养规范进行设备的维护保养工作;第14条每日下班前,设备操作人员应详细填写设备完整的维护保养记录,并说明设备的运行状况,此项工作由设备保养专员对其进行检查;第15条设备保养专员应定期收集设备的维护保养资料,并进行整理、分析,编制设备维修保养报告;第16条设备维护主管应认真审阅设备维修保养报告,检查设备的维护保养记录,根据记录在必要时更改设备的维修保养规范,使设备的维护保养方式更加合理化;第5章设备维护保养规范第17条设备的维护保养分为日常维护保养、一级维护保养与二级维护保养三个级别;其中日常维护保养又分为每班保养与节假日保养;第18条设备的每班保养的规范;1设备操作者在上班前应对设备进行点检,查看有无异状并检查上个班组的设备运行记录;2设备操作人员应在设备启动前按照设备润滑图标的规定对设备进行润滑处理;3设备操作人员在确保设备无误后进行设备的空车运转,待设备的各个部分运转正常后方可进行工作;4设备操作人员在设备的运行过程中要来回巡检,发现设备异常立即进行停机处理,并及时通知设备保养专员;5每日下班前,设备操作人员应检查设备运行记录是否填制完整,并用20分钟左右的时间清理设备、清理工作场地,确保设备的干净、整洁;第19条遇公司的节假日,设备操作人员应花费一个半小时左右的时间彻底地清洗设备、清除油污,进行润滑及环境清理,并由设备保养专员进行检查;第20条设备的一级保养规范;1设备的一级保养原则上以三个月为周期,干磨多尘的设备以一个月为周期;2设备的一级保养以操作人员为主、设备保养专员为辅;3设备一级保养的操作要点如下所示;①拆卸指定部件、箱盖及防尘罩等,对其进行彻底清洗;②疏通油路、清洗过滤器,更换油线、油毡、滤油器、润滑油等;③补齐手柄、手球、螺钉、螺帽、油嘴等机件,保持设备的完整;④紧固设备的松动部位,调整设备的配合间隙,更换个别易损件及密封件;⑤清洗导轨及各滑动面,清除毛刺及划痕;第21条设备的二级保养规范如下所示;1设备的二级保养原则上每半年进行一次,也可在生产淡季进行;2生产设备的二级保养以设备保养专员为主、操作人员为辅;3生产设备二级保养的操作要点如下;①对设备的部分装置进行分解并检查维修,更换、修复其中的磨损零部件;②更换设备中的机械油;③清扫、检查、调整电气线路及装置;第6章特殊设备的维护保养第22条公司的特殊设备主要指公司的“精密、大型、稀有”设备;第23条日常工作中,设备维护保养人员需要指导设备操作人员不断整理公司特殊设备所处的环境,使设备的运行环境满足特殊设备的运行要求;第24条特殊设备操作人员在设备的日常保养中必须严格遵守设备养护规范,不得随意拆卸部件,特别是精密部件;第25条特殊设备保养中所使用的润滑品、擦拭材料及清洗剂等必须按照设备使用说明书中的规定使用,不得随意更换;第26条特殊设备在运行中若出现异常现象应立即停机,并向设备保养专员报告,不允许带病运行;第27条特殊设备不进行工作时应对整机或关键部位罩上护罩,如长期停用,也必须定期擦拭、润滑及空运转,防止设备零部件的腐蚀、受损;第28条特殊的附件及保养工具应设立专柜由设备操作人员妥善保管并保持清洁,以防丢失和锈蚀;第29条特殊设备保养时的“四定”;1定使用人员;特殊设备的使用人员应选取技术水平高、责任心强的人员担任,并保持稳定,无故不得更换;2定检修人员;特殊设备的检修人员应固定,使其熟悉、积累此类设备的检修经验,能快速、准确地处理问题;3定操作维护规定;由设备维护主管会同技术部相关人员根据各设备的特点逐台编制维护保养规范并严格执行;4定保养计划及备件;设备维护主管根据每台设备对生产的影响分别确定每台的保养计划及方式,保证设备维修时备件的及时供应;第7章附则第30条本规程由设备部制定,其解释权、修改权归设备部所有;第31条本规程经总经理办公会议审批后,自颁布之日起执行;三、设备润滑管理制度设备润滑管理制度第1章总则第1条为规范公司的设备润滑工作行为,确保生产设备的正常使用和生产的正常有序运行,特制定本制度;第2条本制度适用于公司所有设备的润滑管理事项;第3条公司润滑管理中设备维护主管负责制订设备润滑的相关规范及计划,设备保养专员负责监督实施,设备操作人员负责设备的日常润滑;第2章设备润滑的准备工作第4条设备维护主管应根据设备的特点及运行要求制定设备的润滑规范,并编制成文,经相关人员审批同意后下发;第5条设备操作人员上岗前应经过设备维护主管关于设备润滑方面的培训;第6条设备维护主管应将设备按照一定标准分类,并根据其类别特点制定相应的设备“五定”润滑图表,张贴于设备管理看板上;第7条设备润滑的“五定”图表包括以下内容;1定点;规定润滑部位、名称及加油点数;2定质;规定每个加油点的润滑油脂的种类及名称;3定时;规定润滑时加、换油的时间;4定量;规定设备润滑时每次加、换油的数量;5定人;规定每台设备润滑的负责人;第8条设备保养专员在所有设备在交付使用前都应协同相关人员清理设备,保证设备润滑管道、油口、滤油网的干净、无杂物;第3章设备润滑用具第9条设备保养专员负责统一领取设备润滑的用具,登记造册后发放到设备操作人员手中;第10条设备的润滑工具由设备操作人员负责妥善保管、使用,遇有报废或遗失时需要及时通知设备保养专员,重新领取;第11条设备保养专员需要记录润滑工具的发放原因;若因个人原因造成润滑工具报废或遗失,且润滑用具在使用周期之内时,设备保养专员需要通知财务部从责任人员的工资中扣除需要赔偿的数额;第12条设备操作人员使用的设备润滑油或润滑脂应按照规定的量领取,避免造成浪费;第13条设备保养专员应定期检测润滑油或润滑脂的种类,以防止变质的润滑油脂渗入到设备中;第4章设备润滑的执行第14条设备操作人员在设备启动前需要检查设备润滑系统,具体检查内容如下;1根据油位指示计检查油箱容量,确保润滑油的液面是否保持在上限记号附近;2根据油温计检查油箱的油温,确保油温符合设备的使用要求;3通过压力表检查压力是否正常;第15条在设备的运行过程中,设备操作人员需要认真执行设备润滑的规范,并做好润滑记录;第16条设备维护管理专员需要巡检设备的润滑规定执行情况,发现问题及时处理;第17条设备操作人员需要监测设备的整体润滑情况,发现润滑异常时应立即停止运行,并上报情况;第18条设备操作人员对设备进行润滑时需要注意油桶、油具、加油点与润滑油脂的清洁,防止因润滑用具不洁导致油路堵塞;第5章润滑油脂的更换第19条设备维护主管与专员应积极学习新的润滑技术,做好润滑新技术和油品的更新换代工作;第20条设备保养专员需要定期检测设备中的润滑油的品质,防止润滑油受到外界灰尘、水分、温度等因素的影响而产生变质;经检验后油品不符合设备使用要求时需要及时更换润滑油脂的种类;第21条设备润滑油脂的更换需要列入设备维护保养计划中,并经过试验,确保安全后才可进行更换;第22条更换润滑油脂前必须清理设备的润滑管道,确保润滑管道的干净、畅通;第6章设备润滑安全第23条设备保养专员在日常巡检设备时需要注意安全,只允许在规定的通道上行走,不得跨越传动装置和运输带;设备停车以前,不得用手及其他物品伸入油箱检查;第24条设备清洗换油前,需要由电工配合将电路切断,并在开关处挂上“禁止合闸”的标牌;第25条设备保养专员在检查设备润滑系统供油情况时,必须由设备操作人员启动设备,不得擅自启动;第26条设备操作人员需要注意油桶及油车的运输安全,并保持现场的卫生;加完润滑油后需要及时清理地面上的油污物,防止其着火;第7章附则第27条本制度由设备部制定,其解释权、修改权也归设备部所有;第28条本制度经总经理办公会议审批后,自颁布之日起执行;第三节设备维护保养管理表格编号:日期:年月日编制人员:审核人员:审核日期:年月日四、设备保养月报表编号:日期:年月日填写人:审核人:审核日期:年月日五、设备维护记录表编号:填写日期:年月日编号:填写日期:年月日。
设施保护与保养管理(含5张表格)第一节设施保护保养岗位职责一、设施保护主管岗位职责设施保护主管的主要职责是在设施部经理的领导下,拟订设施保护与保养的有关规范,督导设施保养专员做好设施的保养工作,延伸设施的使用寿命,并节俭设施使用成本。
设施保护主管的岗位职责如图5-1所示。
图5-1 设施保护主管的岗位职责二、设施保养专员岗位职责设施保养专员的主要职责是在设施保护主管的领导下监测设施的运行,记录设施的运行状况,并做好设施的保养与润滑工作,以保证设施的优秀运行。
设施保养专员的详细岗位职责如图5-2所示。
图5-2 设施保养专员的岗位职责第二节 设施保护保养管理制度二、设施保护保养工作规程设施保护保养工作规程第1章总则第1条为规范企业设施保护保养的管理行为,保证设施的长久安稳运行,并延伸设施的使用寿命,特拟订本规程。
第2条本规程合用于对企业全部设施进行保护保养时的有关事宜。
第2章设施保护保养职责第3条企业设施的保护保养所波及到的主要人员为设施保护主管、设施保养专员与设施操作人员。
第4条设施保护主管的职责以下。
(1)依据有关资料制定设施保护保养计划。
(2)培训设施操作人员设施保护保养方面的知识。
(3)监察设施保护保养计划的落实与履行。
(4)按期检查设施的保护保养工作并进行评选。
第5条设施保养专员的职责以下。
(1)掌握设施的运行状况。
(2)负责设施的二级保护保养工作。
(3)督导设施操作人员的设施保护保养工作。
(4)检查设施的保护保养记录,并按期采集、整理、剖析。
(5)负责怪用设施的保护保养工作。
第6条设施操作人员的职责以下。
(1)严格履行设施的操作规范,做好设施保护保养的记录。
(2)负责设施的清理、打扫工作。
(3)监测设施的运行,发现问题应实时上报。
第3章设施保护保养的准备工作第7条设施保护主管应编制保护保养方案,将设施的保养工作落实到详细的人员,并拟订相应的查核方案。
第8条设施保养专员应提早制作好设施的各样保护保养记录表单,并准备好设施保养的工具及用品。
《设备维护保养记录》编号:NO:设备名称:使用部门维护人:年月维护项目 1 2 3 4 5 6 7 8 9 10 1112131415161718192212223242526272829331异常情况异常情况记录备注注1:根据设备日常维护制度,用“√”表示该天进行维护,用“×”表示该天没有进行维护。
注2:异常情况栏,用“√”表示该日无异常情况,用“×”表示今日出现异常情况,并在异常情况记录栏内予以记录。
设备台帐编号:BJJOD/JL/Q/E/S6.3-01NO:1序号设备编号设备名称及规格型号验收日期放置地点备注1 Sgsb001 切割机MH1102 Sgsb002 切割机400A3 Sgsb003 电焊机BX14 Sgsb004 电焊机BX15 Sgsb005 角磨机VG100-2D6 Sgsb006 角磨机S1M-1007 Sgsb007 角磨机S1M-1008 Sgsb008 电钻D6-109 Sgsb009 电钻JIZ-KP07-10A10 Sgsb010 电钻Mod.60006序号设备编号设备名称及规格型号验收日期放置地点备注11 Sgsb011 电钻6013BR12 Sgsb012 云石锯EON永远11013 Sgsb013 云石锯GDM12-3414 Sgsb014 云石锯GDM13-3415 Sgsb015 云石锯VG11016 Sgsb016 云石锯VG110-2D17 Sgsb017 气瓶18 Sgsb018 氩弧焊机CW-300019 Sgsb019 氩弧焊机WS-40020 Sgsb020 切铝机YJ-360ZC21 Sgsb021 配电箱22 Sgsb022 水平仪DSL0123 Sgsb023 水平仪DSL0124 Sgsb024 水平仪DSL0125 Sgsb025 水平仪DSL0126 Sgsb026 电锤GBH 4-32 DFR27 Sgsb027 电锤GBH 4-32 DSC28 Sgsb028 电锤GBH 3-28 E序号设备编号设备名称及规格型号验收日期放置地点备注29 Sgsb029 电锤GBH 3-28 E30 Sgsb030 电锤日立DH45MR31 Sgsb031 手电钻GBM 23-2 E32 Sgsb032 手电钻GBM 23-2 E33 Sgsb033 手电钻GBM 23-2 E34 Sgsb034 手电钻日立D1335 Sgsb035 手电钻威克士WORX WT101KE36 Sgsb036 手电钻威克士WORX WT101KE37 Sgsb037 吊车38 Sgsb038 大型气泵39 Sgsb039 空压机40 Sgsb040 吊篮41 Sgsb041 吊轮42 Bgsb001 组装台式电脑43 Bgsb002 笔记本电脑东芝m600 02s44 Bgsb003 喷墨彩色打印机HP3748设备维护计划编号:BJJOD/JL/Q/E/S6.3-02 执行部门:NO.:设备编序号设备名称检修内容检修时间备注号2011.5.30编制:审核:批准:日期:2011.3.1设备报废单编号:BJJOD/JL/Q/E/S6.3-05 使用部门:NO. 设备名称设备编号起用时间报废申请型号(规格)原价格人报废原因:未发生审批意见:批准人:日期:备注:设备购置申请单编号:BJJOD/JL/Q/E/S6.3-04 使用部门:NO.:购置申请申请时间设备名称人型号(规格)原价格申请原因:未发生审批意见:批准人:日期:备注:。
设备维护与保养管理(含5张表格)第一节设备维护保养岗位职责一、设备维护主管岗位职责设备维护主管的主要职责是在设备部经理的领导下,制定设备维护与保养的相关规范,督导设备保养专员做好设备的保养工作,延长设备的使用寿命,并节约设备使用成本。
设备维护主管的岗位职责如图5-1所示。
图5-1 设备维护主管的岗位职责二、设备保养专员岗位职责设备保养专员的主要职责是在设备维护主管的领导下监测设备的运行,记录设备的运行状况,并做好设备的保养与润滑工作,以确保设备的良好运行。
设备保养专员的具体岗位职责如图5-2所示。
图5-2 设备保养专员的岗位职责第二节 设备维护保养管理制度 二、设备维护保养工作规程设备维护保养工作规程第1章总则第1条为规范公司设备维护保养的管理行为,确保设备的长期平稳运行,并延长设备的使用寿命,特制定本规程。
第2条本规程适用于对公司所有设备进行维护保养时的相关事宜。
第2章设备维护保养职责第3条公司设备的维护保养所涉及到的主要人员为设备维护主管、设备保养专员与设备操作人员。
第4条设备维护主管的职责如下。
(1)根据相关资料制订设备维护保养计划。
(2)培训设备操作人员设备维护保养方面的知识。
(3)监督设备维护保养计划的落实与执行。
(4)定期检查设备的维护保养工作并进行评比。
第5条设备保养专员的职责如下。
(1)掌握设备的运行状况。
(2)负责设备的二级维护保养工作。
(3)督导设备操作人员的设备维护保养工作。
(4)检查设备的维护保养记录,并定期收集、整理、分析。
(5)负责备用设备的维护保养工作。
第6条设备操作人员的职责如下。
(1)严格执行设备的操作规范,做好设备维护保养的记录。
(2)负责设备的清理、清扫工作。
(3)监测设备的运行,发现问题应及时上报。
第3章设备维护保养的准备工作第7条设备维护主管应编制维护保养方案,将设备的保养工作落实到具体的人员,并制定相应的考核方案。
第8条设备保养专员应提前制作好设备的各种维护保养记录表单,并准备好设备养护的工具及用品。
第9条设备维护保养人员应在设备的周边制作设备维护保养看板,看板上应有设备维护保养的基本要点及程序示意图。
第10条设备维护主管应在操作人员上岗前对其进行技术培训,使其掌握设备的结构、性能、操作、保养规定等,达到“三懂”(懂结构、懂原理、懂性能)、“四会”(会使用、会检查、会维护、会排除故障)的要求。
第11条在设备使用前,设备保养维护人员应会同设备维修人员及技术部相关人员对设备的精度、性能、安全、控制等进行全面的检查与核对,确保无误后方可进行使用。
第12条设备操作人员在上岗前必须取得上岗证,确定岗位的同时需要确定所操作的设备,不得随意调换。
第4章设备维护保养实施第13条设备保养的日常工作由设备操作人员负责,设备操作人员必须按照设备的保养规范进行设备的维护保养工作。
第14条每日下班前,设备操作人员应详细填写设备完整的维护保养记录,并说明设备的运行状况,此项工作由设备保养专员对其进行检查。
第15条设备保养专员应定期收集设备的维护保养资料,并进行整理、分析,编制设备维修保养报告。
第16条设备维护主管应认真审阅设备维修保养报告,检查设备的维护保养记录,根据记录在必要时更改设备的维修保养规范,使设备的维护保养方式更加合理化。
第5章设备维护保养规范第17条设备的维护保养分为日常维护保养、一级维护保养与二级维护保养三个级别。
其中日常维护保养又分为每班保养与节假日保养。
第18条设备的每班保养的规范。
(1)设备操作者在上班前应对设备进行点检,查看有无异状并检查上个班组的设备运行记录。
(2)设备操作人员应在设备启动前按照设备润滑图标的规定对设备进行润滑处理。
(3)设备操作人员在确保设备无误后进行设备的空车运转,待设备的各个部分运转正常后方可进行工作。
(4)设备操作人员在设备的运行过程中要来回巡检,发现设备异常立即进行停机处理,并及时通知设备保养专员。
(5)每日下班前,设备操作人员应检查设备运行记录是否填制完整,并用20分钟左右的时间清理设备、清理工作场地,确保设备的干净、整洁。
第19条遇公司的节假日,设备操作人员应花费一个半小时左右的时间彻底地清洗设备、清除油污,进行润滑及环境清理,并由设备保养专员进行检查。
第20条设备的一级保养规范。
(1)设备的一级保养原则上以三个月为周期,干磨多尘的设备以一个月为周期。
(2)设备的一级保养以操作人员为主、设备保养专员为辅。
(3)设备一级保养的操作要点如下所示。
①拆卸指定部件、箱盖及防尘罩等,对其进行彻底清洗。
②疏通油路、清洗过滤器,更换油线、油毡、滤油器、润滑油等。
③补齐手柄、手球、螺钉、螺帽、油嘴等机件,保持设备的完整。
④紧固设备的松动部位,调整设备的配合间隙,更换个别易损件及密封件。
⑤清洗导轨及各滑动面,清除毛刺及划痕。
第21条设备的二级保养规范如下所示。
(1)设备的二级保养原则上每半年进行一次,也可在生产淡季进行。
(2)生产设备的二级保养以设备保养专员为主、操作人员为辅。
(3)生产设备二级保养的操作要点如下。
①对设备的部分装置进行分解并检查维修,更换、修复其中的磨损零部件。
②更换设备中的机械油。
③清扫、检查、调整电气线路及装置。
第6章特殊设备的维护保养第22条公司的特殊设备主要指公司的“精密、大型、稀有”设备。
第23条日常工作中,设备维护保养人员需要指导设备操作人员不断整理公司特殊设备所处的环境,使设备的运行环境满足特殊设备的运行要求。
第24条特殊设备操作人员在设备的日常保养中必须严格遵守设备养护规范,不得随意拆卸部件,特别是精密部件。
第25条特殊设备保养中所使用的润滑品、擦拭材料及清洗剂等必须按照设备使用说明书中的规定使用,不得随意更换。
第26条特殊设备在运行中若出现异常现象应立即停机,并向设备保养专员报告,不允许带病运行。
第27条特殊设备不进行工作时应对整机或关键部位罩上护罩,如长期停用,也必须定期擦拭、润滑及空运转,防止设备零部件的腐蚀、受损。
第28条特殊的附件及保养工具应设立专柜由设备操作人员妥善保管并保持清洁,以防丢失和锈蚀。
第29条特殊设备保养时的“四定”。
(1)定使用人员。
特殊设备的使用人员应选取技术水平高、责任心强的人员担任,并保持稳定,无故不得更换。
(2)定检修人员。
特殊设备的检修人员应固定,使其熟悉、积累此类设备的检修经验,能快速、准确地处理问题。
(3)定操作维护规定。
由设备维护主管会同技术部相关人员根据各设备的特点逐台编制维护保养规范并严格执行。
(4)定保养计划及备件。
设备维护主管根据每台设备对生产的影响分别确定每台的保养计划及方式,保证设备维修时备件的及时供应。
第7章附则第30条本规程由设备部制定,其解释权、修改权归设备部所有。
第31条本规程经总经理办公会议审批后,自颁布之日起执行。
三、设备润滑管理制度设备润滑管理制度第1章总则第1条为规范公司的设备润滑工作行为,确保生产设备的正常使用和生产的正常有序运行,特制定本制度。
第2条本制度适用于公司所有设备的润滑管理事项。
第3条公司润滑管理中设备维护主管负责制订设备润滑的相关规范及计划,设备保养专员负责监督实施,设备操作人员负责设备的日常润滑。
第2章设备润滑的准备工作第4条设备维护主管应根据设备的特点及运行要求制定设备的润滑规范,并编制成文,经相关人员审批同意后下发。
第5条设备操作人员上岗前应经过设备维护主管关于设备润滑方面的培训。
第6条设备维护主管应将设备按照一定标准分类,并根据其类别特点制定相应的设备“五定”润滑图表,张贴于设备管理看板上。
第7条设备润滑的“五定”图表包括以下内容。
(1)定点。
规定润滑部位、名称及加油点数。
(2)定质。
规定每个加油点的润滑油(脂)的种类及名称。
(3)定时。
规定润滑时加、换油的时间。
(4)定量。
规定设备润滑时每次加、换油的数量。
(5)定人。
规定每台设备润滑的负责人。
第8条设备保养专员在所有设备在交付使用前都应协同相关人员清理设备,保证设备润滑管道、油口、滤油网的干净、无杂物。
第3章设备润滑用具第9条设备保养专员负责统一领取设备润滑的用具,登记造册后发放到设备操作人员手中。
第10条设备的润滑工具由设备操作人员负责妥善保管、使用,遇有报废或遗失时需要及时通知设备保养专员,重新领取。
第11条设备保养专员需要记录润滑工具的发放原因。
若因个人原因造成润滑工具报废或遗失,且润滑用具在使用周期之内时,设备保养专员需要通知财务部从责任人员的工资中扣除需要赔偿的数额。
第12条设备操作人员使用的设备润滑油或润滑脂应按照规定的量领取,避免造成浪费。
第13条设备保养专员应定期检测润滑油或润滑脂的种类,以防止变质的润滑油(脂)渗入到设备中。
第4章设备润滑的执行第14条设备操作人员在设备启动前需要检查设备润滑系统,具体检查内容如下。
(1)根据油位指示计检查油箱容量,确保润滑油的液面是否保持在上限记号附近。
(2)根据油温计检查油箱的油温,确保油温符合设备的使用要求。
(3)通过压力表检查压力是否正常。
第15条在设备的运行过程中,设备操作人员需要认真执行设备润滑的规范,并做好润滑记录。
第16条设备维护管理专员需要巡检设备的润滑规定执行情况,发现问题及时处理。
第17条设备操作人员需要监测设备的整体润滑情况,发现润滑异常时应立即停止运行,并上报情况。
第18条设备操作人员对设备进行润滑时需要注意油桶、油具、加油点与润滑油(脂)的清洁,防止因润滑用具不洁导致油路堵塞。
第5章润滑油(脂)的更换第19条设备维护主管与专员应积极学习新的润滑技术,做好润滑新技术和油品的更新换代工作。
第20条设备保养专员需要定期检测设备中的润滑油的品质,防止润滑油受到外界灰尘、水分、温度等因素的影响而产生变质。
经检验后油品不符合设备使用要求时需要及时更换润滑油(脂)的种类。
第21条设备润滑油(脂)的更换需要列入设备维护保养计划中,并经过试验,确保安全后才可进行更换。
第22条更换润滑油(脂)前必须清理设备的润滑管道,确保润滑管道的干净、畅通。
第6章设备润滑安全第23条设备保养专员在日常巡检设备时需要注意安全,只允许在规定的通道上行走,不得跨越传动装置和运输带。
设备停车以前,不得用手及其他物品伸入油箱检查。
第24条设备清洗换油前,需要由电工配合将电路切断,并在开关处挂上“禁止合闸”的标牌。
第25条设备保养专员在检查设备润滑系统供油情况时,必须由设备操作人员启动设备,不得擅自启动。
第26条设备操作人员需要注意油桶及油车的运输安全,并保持现场的卫生。
加完润滑油后需要及时清理地面上的油污物,防止其着火。
第7章附则第27条本制度由设备部制定,其解释权、修改权也归设备部所有。
第28条本制度经总经理办公会议审批后,自颁布之日起执行。
第三节设备维护保养管理表格编号:日期:年月日编制人员:审核人员:审核日期:年月日四、设备保养月报表编号:日期:年月日填写人:审核人:审核日期:年月日五、设备维护记录表编号:填写日期:年月日编号:填写日期:年月日。