设施园艺:第二章 园艺设施的类型、结构、性能与应用
- 格式:ppt
- 大小:25.74 MB
- 文档页数:221
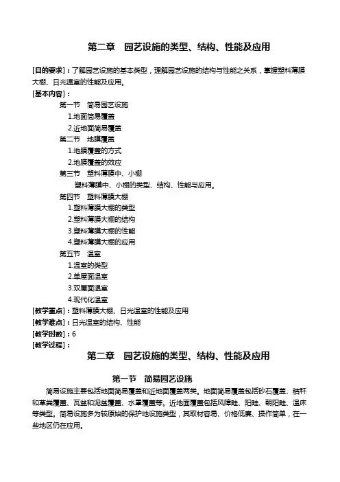
第二章园艺设施的类型、结构、性能及应用[目的要求]:了解园艺设施的基本类型,理解园艺设施的结构与性能之关系,掌握塑料薄膜大棚、日光温室的性能及应用。
[基本内容]:第一节简易园艺设施1.地面简易覆盖2.近地面简易覆盖第二节地膜覆盖1.地膜覆盖的方式2.地膜覆盖的效应第三节塑料薄膜中、小棚塑料薄膜中、小棚的类型、结构、性能与应用。
第四节塑料薄膜大棚1.塑料薄膜大棚的类型2.塑料薄膜大棚的结构3.塑料薄膜大棚的性能4.塑料薄膜大棚的应用第五节温室1.温室的类型2.单屋面温室3.双屋面温室4.现代化温室[教学重点]:塑料薄膜大棚、日光温室的性能及应用[教学难点]:日光温室的结构、性能[教学时数]:6[教学过程]:第二章园艺设施的类型、结构、性能及应用第一节简易园艺设施简易设施主要包括地面简易覆盖和近地面覆盖两类。
地面简易覆盖包括砂石覆盖、秸秆和草粪覆盖、瓦盆和泥盆覆盖、水罩覆盖等。
近地面覆盖包括风障畦、阳畦、朝阳畦、温床等类型。
简易设施多为较原始的保护地设施类型,其取材容易、价格低廉、操作简单,在一些地区仍在应用。
一地面简易覆盖(一)砂田覆盖源于我国甘肃中部,主要分布在我国西北的甘肃、青海、宁夏、陕西及新疆等地。
1、覆盖方式砂田一般分为旱砂田和水砂田,旱砂田主要分布于高原和沟谷中,以种植粮食为主。
水砂田分布在水源充足的地方,以种植蔬菜和瓜果为主。
砂田覆盖方式为用大小不等的卵石和粗沙分成覆盖在土壤的表面。
旱砂田的铺沙厚度一般为10-16cm,可使用40-60年。
水砂田的铺沙厚度一般为5-7cm,可使用4-5年。
2、沙田的性能(1)保水:减少地表径流、防止水分蒸发。
(2)增温:可增加受热面积、减少放热损失。
(3)保肥:减少肥料冲刷、有机质分解较慢、减少杂草危害3、沙田的应用低温干旱地区可利用水砂田栽培喜温的果菜类蔬菜。
(二) 秸秆覆盖1、覆盖方式在畦面上或垄沟及垄台上铺一层农作物秸秆2、作用特点(1)保持土壤水分稳定,减少浇水次数。
实验二园艺设施的类型、结构和应用一.实验目的1.通过对主要园艺设施的学习,识别和了解主要园艺设施的类型、结构特点和规格。
2.了解现代化园艺设施的环境控制系统,并掌握各园艺设施在本地区的应用情况。
3.学会地膜覆盖方法和小拱棚的搭建。
二.实验原理地膜、风障畦、电热温床、温室大棚、塑料大棚、小拱棚等都是园艺设施中最常见设施,对园艺中常见园艺设施进行学习是每个学习园艺的必备功课。
学习园艺设施的类型、性能、应用,就能在实际生产中指导生产,并能够根据实际生产情况正确选择设施,以期能节约生产成本、减少劳动力的投入且达到最终的生产目的,从而创造经济效益。
三.实验材料皮尺、温度计、湿度计、锄头、刀子、剪刀、竹子,塑料薄膜,记录本等。
四. 实验内容一)地膜覆盖将同学分为两组,第一组(赵红斌,李奇志,廖春峰,朱丛芳,常大双,郭静静,);第二组(马闻,高德春,邓家丽,陶志军,朱朝彬,陈深凤);第三组(李有圣,王伟权,李东,白林旭,马丽芸,马珍琼)地膜覆盖具体做法如下:(1)将地划分为三块,一组负责一块;(2)每组将地锄松散,除去地里的杂草,石头等杂物,把土块杂碎。
注意锄地时不要伤到苗木的根;(3)将边缘稍隆起一个埂,弄成整齐规则的长方形(4)用卷尺量地的长宽,然后量取地膜,地膜的长宽要比地的长宽大一点,以便于覆盖;(5)覆盖地膜时在苗木正上方剪一个适当大小的洞,将苗木穿出(稍大一些的苗木就将地膜剪开),然后用土将地膜有缺口的地方都覆盖住,地膜要平整。
二)小拱棚搭建高度1米左右,跨度1.5~2.0米。
竹片作骨架。
按棚的宽度将竹片两头插入地下,形成圆拱,两个拱杆相距50~100厘米左右。
全部拱杆插完后,在拱杆上再绑3~4道横拉杆,使骨架成为一个牢固整体,若覆盖两幅薄膜,可在棚顶中央留一条通风口,采用扒缝方法通风。
也可用完整的宽辐塑料薄膜覆盖,通风时可在棚的两侧揭开薄膜底边,但这种通风方式易使作物受冷害。
一般地说,通风口留在顶部较好,如果底部留通风口,通风时要多加注意。
园艺设施的类型、结构、性能及应用第一节简易园艺设施简易园艺设施包括了:地面简易覆盖:沙石覆盖、秸秆和草粪覆盖、瓦盆和泥盆覆盖、水罩覆盖等。
近地面覆盖:风障畦、阳畦、朝阳沟、温床等。
简易园艺设施优点:取材容易、覆盖简单、价格低廉、效益相对较显著。
一、地面简易覆盖:起源:我国甘肃中部地区。
分布:我国西北的甘肃、青海、宁夏、陕西及新疆等省及自治区。
1、砂田覆盖的方式:砂田分:水砂田和旱砂田。
砂田是用大小不等的卵石和粗少分层覆盖在土壤表面而成。
旱砂田铺沙厚度10-16厘米使用年限40-60年水砂田铺沙厚度5-7厘米使用年限4-5年2、性能:(1)保水性能显著(2)增加土壤温度(3)具有保肥作用3、应用:低温干旱地区可以用水砂田栽培喜温果菜蔬菜,西北地区多栽培田瓜、白兰瓜、西瓜等瓜类(二)秸秆及草粪覆盖1、秸秆覆盖:是在畦面上或垄沟及垄台上铺一层农作物(如稻草)秸秆,厚度4-5厘米。
作用:(1)保持土壤水分稳定(2)保持土壤温度稳定(3)防止土壤板结和杂草丛生(4)防止土传病害的侵染(5)减少土壤水分蒸发,降低空气湿度,减轻病害的发生应用:我国南方地区夏季蔬菜生产中应用较多。
2、草、粪覆盖:是初冬大地封冻前,一般在外界气温降至-5~-4ºC,在绕过封冻冰水的地面上已有些干时,在畦面上盖上一层4~5厘米厚的碎草或土粪,一般以马粪为宜。
初春夜间气温升到-5~-4ºC时,撤除覆盖物。
作用:(1)减轻表层土壤冻结程度,保护越冬蔬菜不受冻害而安全越冬。
(2)使土壤提前解冻,使植株早萌发生长,达到早收、丰产的目的。
(3)减少土壤水分蒸发,保持土壤墒情,避免春季温度回升时因土壤缺水面造成越冬植株枯死。
应用:主要在我国北方越冬蔬菜中应用较多(三)瓦盆和泥盆覆盖:是在早春夜间将瓦盆或泥盆扣在已定植的幼苗上。
傍晚扣,早晨揭开。
应用:我国西北地区一些地方应用水罩覆盖(水围墙):利用双层的塑料薄膜充满水,做成钟罩状,每罩扣一株苗,作用似瓦盆。
设施的类型、结构与性能第一节地面覆盖地面覆盖指接近于地表的覆盖,包括地膜覆盖、遮阳网覆盖、小拱棚覆盖。
一、简易覆盖简易覆盖是传统的初级覆盖方式,主要包括风障畦(分小风障畦与大风障畦)、阳畦及改良阳畦、温床及小暖窖等,目前在我国北方一些城镇郊区、远郊农区、新菜区,上述简易覆盖方法仍在生产中应用,在湖南的湖区、河边风比较大的地方也有一定的应用。
㈠风障畦⒈结构小风障畦是在菜畦的北侧搭设约1m高的风障,其防风、保温效果仅能达到风障2m以内的菜畦,大风障畦又分为迎风障和普通风障畦两种:前者风障高1.5~2.5m,仅为1层,而后者为1层较密的风障,以竹篱笆或木篱笆做骨架,稍向南倾科,北侧加附一层较厚的披风草(玉米秆、高粱秆、芦苇秆),较前者防风保温效果更佳。
⒉性能风障畦能减弱风速,稳定气流,反射阳光,提高风障前气温、地温2-3℃,减少水分蒸发,保持一定湿度,能营造作物生长发育的适宜环境条件,使露地春菜早收7~10d,增产10%~80%,多者达1倍以上。
⒊应用风障畦用于瓜类、茄果类及甘蓝蔬菜早春提早定植,叶类菜早熟栽培,葱蒜类菜育苗以及十字花科蔬菜的采种等。
㈡阳畦阳畦是由风障畦发展而来的一种冷床,北方叫阳畦,南方叫冷床。
是将风障畦的畦埂提高加厚成阳畦的畦框,在上部加玻璃、薄膜和草苫而成为阳畦。
阳畦可分为槽子畦、抢阳畦和改良式阳畦等3种类型,目前生产上多用抢阳畦和改良阳畦。
⒈结构阳畦结构阳畦为风障、畦框及覆盖物组成。
⑴风障:由篱笆、披风草和土背3部分组成,篱笆高2m,后边夹设披风草,土背高40cm,底宽80cm,上宽20cm,高出阳畦北框10cm,固定风障和披风草,加强防寒和保温作用。
⑵畦框:北框高35~60cm,南框高25~45cm,东西两框,北高南低,与南北框密接,畦内可接收阳光照射,故称抢阳畦,每阳畦实际栽培面积为1.66m×5.6m。
⑶覆盖物:覆盖物有玻璃、塑料农膜以及覆盖材料草苫、蒲席等。
阳畦的温度分布状况分析:南侧温度最低、中间最高、北侧最低。
I课程(章、节)第二章设施园艺的类型、结构、性能与应用第一节风障的类型、结构性能与应用第二节阳畦的类型、结构、性能与应用第三节温床的类型、结构、性能与应用n教学目的与要求1. 掌握风障的类型及其结构、性能和应用2. 掌握阳畦的类型及其结构、性能和应用3. 掌握温床的类型及其结构、性能和应用川重点和难点1. 风障的结构组成,不同类型风障的区别2. 阳畦的结构组成,不同类型阳畦结构的区别3. 酿热物温床和电热温床的结构组成,及其应用w基本内容第一节风障的类型、结构性能与应用一、风障的类型和结构概念:风障又称风障畦,是最简易的园艺设施类型,由风障和菜畦组成,即在菜畦北侧(与当地季风垂直)架设防风设备(篱笆),用于阻挡季候风,提高菜畦内温度。
目前的风障一般用芦苇、玉米杆等架设,用稻草、毛柴等做披风,近年来用废膜作风障收到良好效果。
1.类型与结构按风障结构特点分为小风障和大风障;大风障又分为完全风障和简易风障两种。
完全风障由栽培畦、篱笆、土背、横腰和披风组成。
1.方位与角度:东西延长,正南北或南偏东 5 度,风障夹设与地面夹角为70~75 度。
3.风障的距离:5~7 米或风障高的3.5~4.5 倍。
二、风障的性能1、风障具有减弱风速、稳定畦面气流,利用太阳热能提高畦内气温(白天比露地高 6 度左右)和地温的性能,改善了风障前的小气候条件。
2、防风:风障的防风、防寒和增温的有效范围约为风障高度的8〜12倍,最有效的利用范围是1.5〜2倍。
如风障高为2米,有效范围约16〜24米,最有效3〜4米,从而能促进越冬蔬菜、果树安全越冬和提早返青,果采可提早定植和早熟。
3、减少冻土层厚度三、应用1.能促进越冬蔬菜早熟增产,如菠菜、韭菜、羊角葱等,春菜可顶凌播种;2.与简易覆盖结合可使果采类提早定植。
与地膜覆盖结合,可进行果采类早熟栽培;3.还可以进行种株防风采种;4.提早播种春小菜;5.作为其他园艺设施的一部分。
第二节阳畦的类型、结构、性能与应用冷床又叫阳畦,是由风障发展而来的,是利用太阳能,保持畦内温度,并有一定保温设备,因此,其性能优于风障,改良阳畦又优于阳畦。