最新系统安装手册-Windows教学文案
- 格式:doc
- 大小:137.00 KB
- 文档页数:19
win系统安装教程
1. 首先,准备一个Windows系统的安装光盘或者安装U盘。
确保光盘或U盘的拷贝是正版的,并且能够使用的。
2. 将光盘或者U盘插入电脑的光驱或者USB接口。
3. 开机时按下开机键,并迅速按下F2或者DEL键进入BIOS 设置界面(不同电脑可能不同),将启动方式调整为从光驱或者USB启动。
4. 保存设置并退出BIOS,电脑将会重新启动。
5. 在电脑重启之后,系统会自动识别光盘或者U盘,并启动安装程序。
6. 根据安装程序的指引,选择语言和区域设置。
7. 根据提示选择“安装”选项,然后同意许可协议条款。
8. 接下来,选择系统安装的目标磁盘,可以选择重新分区或者使用已经存在的分区。
9. 在安装过程中,系统会要求输入一些基本的信息,比如用户名、电脑名称等。
10. 安装程序将会开始复制系统文件并进行安装。
11. 安装完成后,电脑将会自动重启。
12. 重启后,按照系统的提示进行一些基本设置,比如网络连接、更新设置等。
13. 最后,系统将进入桌面界面,表示安装成功。
注意事项:
- 在安装过程中,尽量不要中断电源或者关闭电脑。
- 如果需要保留原有文件,务必提前备份,以免丢失重要数据。
- 确保电脑满足Windows系统的最低硬件要求,否则可能会导致安装失败或者系统运行缓慢。
- 如果遇到问题,可以参考安装光盘或者U盘中的帮助手册,
或者上网搜索相关解决方案。
win系统说明书一、系统概述Win11是微软公司推出的最新操作系统,是Windows系列的下一代产品。
Win11系统在保留了Win10系统的优点的基础上,进行了全面升级和优化。
新系统具备更高的性能、更流畅的界面、更丰富的功能和更好的安全性,为用户提供更好的使用体验。
二、系统特点1. 界面全新升级:Win11系统采用了全新的界面设计,拥有更加简洁、直观的操作界面。
桌面布局更加整洁有序,用户可以自由调整窗口大小和位置,提高工作效率。
2. 更高的性能:Win11系统采用了全新的内核技术,提升了系统的运行速度和响应能力。
系统启动时间更短,程序运行更加流畅,大大提升了用户的使用体验。
3. 强大的功能扩展:Win11系统新增了许多实用的功能,如虚拟桌面、分屏显示、快速启动器等,为用户提供更多的选择和灵活性。
同时,系统还新增了许多优化工具,可帮助用户提高电脑性能和节省系统资源。
4. 多终端互联:Win11系统支持多终端互联,可与手机、平板等设备进行无线连接,实现文件共享、消息同步等功能。
用户可通过移动设备远程操控电脑,方便快捷地实现各种操作。
5. 更好的安全性:Win11系统加强了安全防护功能,对用户的隐私数据进行更加严格的保护。
系统内置了病毒防护程序和防火墙,可及时发现和阻止各类危险程序和网络攻击。
三、系统要求为了能够正常运行Win11系统,以下是系统的基本要求:1.处理器:64位处理器,至少2GHz的单核心处理能力。
2.内存:至少4GB的RAM。
3.存储空间:至少64GB的可用磁盘空间。
4.显卡:显存至少为1GB的独立显卡。
5.分辨率:屏幕分辨率至少为1366x7686. 网络:可连接互联网,使用Windows Update需要联网。
7. 其他:要求支持DirectX 12或更高版本的图形系统;必须有UEFI固件,支持Secure Boot功能。
四、系统安装Win11系统的安装非常简单,按以下步骤操作即可:3.进行安装:将制作好的安装媒体插入电脑,重启电脑并按照提示进入安装界面,选择安装选项,并根据提示逐步完成系统的安装。
Windows操作系统教学教案第一章:Windows操作系统简介1.1 课程目标了解Windows操作系统的起源和发展历程掌握Windows操作系统的特点和基本功能1.2 教学内容Windows操作系统的起源和发展历程Windows操作系统的特点和优势Windows操作系统的应用领域1.3 教学方法讲授法:讲解Windows操作系统的起源和发展历程,特点和优势互动法:引导学生提问和讨论Windows操作系统的应用领域1.4 教学资源投影仪:用于展示Windows操作系统的图片和视频计算机:用于演示Windows操作系统的功能1.5 教学步骤1.5.1 导入通过展示Windows操作系统的图片和视频,引起学生的兴趣1.5.2 新课导入讲解Windows操作系统的起源和发展历程介绍Windows操作系统的特点和优势1.5.3 案例分析通过实例展示Windows操作系统的应用领域1.5.4 学生实践引导学生亲自操作计算机,体验Windows操作系统的功能鼓励学生提问和讨论,解答学生的疑问第二章:Windows操作系统的安装与启动2.1 课程目标学会Windows操作系统的安装方法和步骤熟悉Windows操作系统的启动和退出过程2.2 教学内容Windows操作系统的安装方法和步骤Windows操作系统的启动和退出过程2.3 教学方法演示法:演示Windows操作系统的安装方法和步骤指导法:引导学生操作计算机,安装Windows操作系统2.4 教学资源计算机:用于演示Windows操作系统的安装过程投影仪:用于展示Windows操作系统的安装步骤2.5 教学步骤2.5.1 导入通过展示Windows操作系统的启动过程,引起学生的兴趣2.5.2 新课导入讲解Windows操作系统的安装方法和步骤介绍Windows操作系统的启动和退出过程2.5.3 演示与讲解演示Windows操作系统的安装过程讲解安装步骤和注意事项2.5.4 学生实践引导学生亲自操作计算机,安装Windows操作系统鼓励学生提问和讨论,解答学生的疑问第三章:Windows操作系统的界面与基本操作3.1 课程目标熟悉Windows操作系统的界面布局掌握Windows操作系统的基本操作方法3.2 教学内容Windows操作系统的界面布局Windows操作系统的基本操作方法3.3 教学方法演示法:演示Windows操作系统的界面布局和基本操作指导法:引导学生操作计算机,掌握基本操作方法3.4 教学资源计算机:用于演示Windows操作系统的界面和操作投影仪:用于展示Windows操作系统的界面和操作步骤3.5 教学步骤3.5.1 导入通过展示Windows操作系统的界面,引起学生的兴趣3.5.2 新课导入讲解Windows操作系统的界面布局介绍Windows操作系统的基本操作方法3.5.3 演示与讲解演示Windows操作系统的界面布局和基本操作讲解操作步骤和注意事项3.5.4 学生实践引导学生亲自操作计算机,熟悉Windows操作系统的界面和基本操作鼓励学生提问和讨论,解答学生的疑问第四章:Windows操作系统的高级功能4.1 课程目标了解Windows操作系统的高级功能学会使用Windows操作系统的高级功能4.2 教学内容Windows操作系统的高级功能Windows操作系统高级功能的应用4.3 教学方法演示法:演示Windows操作系统的高级功能指导法:引导学生操作计算机,使用高级功能4.4 教学资源计算机:用于演示Windows操作系统的高级功能投影仪:用于展示Windows操作系统的高级功能步骤4.5 教学步骤4.5.1 导入通过展示Windows操作系统的高级功能,引起学生的兴趣4.5.2 新课导入讲解Windows操作系统的高级功能介绍Windows操作系统高级功能的应用4.5.3 演示与讲解演示Windows操作系统的高级功能讲解操作步骤第六章:文件管理6.1 课程目标学会在Windows操作系统中进行文件管理熟悉文件夹和文件的基本操作6.2 教学内容文件管理的基本概念文件夹和文件的基本操作6.3 教学方法演示法:演示文件夹和文件的基本操作指导法:引导学生操作计算机,进行文件管理6.4 教学资源计算机:用于演示文件管理操作投影仪:用于展示文件管理步骤6.5 教学步骤6.5.1 导入通过展示文件夹和文件,引起学生的兴趣6.5.2 新课导入讲解文件管理的基本概念介绍文件夹和文件的基本操作6.5.3 演示与讲解演示文件夹和文件的基本操作讲解操作步骤和注意事项6.5.4 学生实践引导学生亲自操作计算机,进行文件管理鼓励学生提问和讨论,解答学生的疑问第七章:应用程序的使用7.1 课程目标学会在Windows操作系统中使用应用程序熟悉常用应用程序的基本操作7.2 教学内容应用程序的基本概念常用应用程序的基本操作7.3 教学方法演示法:演示常用应用程序的操作指导法:引导学生操作计算机,使用应用程序7.4 教学资源计算机:用于演示应用程序操作投影仪:用于展示应用程序步骤7.5 教学步骤7.5.1 导入通过展示常用应用程序,引起学生的兴趣7.5.2 新课导入讲解应用程序的基本概念介绍常用应用程序的基本操作7.5.3 演示与讲解演示常用应用程序的操作讲解操作步骤和注意事项7.5.4 学生实践引导学生亲自操作计算机,使用应用程序鼓励学生提问和讨论,解答学生的疑问第八章:系统设置与优化8.1 课程目标学会在Windows操作系统中进行系统设置熟悉系统优化方法8.2 教学内容系统设置的基本概念系统优化的方法和技巧8.3 教学方法演示法:演示系统设置和优化的方法指导法:引导学生操作计算机,进行系统设置和优化8.4 教学资源计算机:用于演示系统设置和优化操作投影仪:用于展示系统设置和优化步骤8.5 教学步骤8.5.1 导入通过展示系统设置和优化,引起学生的兴趣8.5.2 新课导入讲解系统设置的基本概念介绍系统优化的方法和技巧8.5.3 演示与讲解演示系统设置和优化的方法讲解操作步骤和注意事项8.5.4 学生实践引导学生亲自操作计算机,进行系统设置和优化鼓励学生提问和讨论,解答学生的疑问第九章:网络安全与维护9.1 课程目标了解Windows操作系统的网络安全知识学会维护Windows操作系统的安全9.2 教学内容网络安全的基本概念Windows操作系统的安全维护方法9.3 教学方法讲授法:讲解网络安全的基本概念演示法:演示Windows操作系统的安全维护方法9.4 教学资源计算机:用于演示网络安全维护操作投影仪:用于展示网络安全维护步骤9.5 教学步骤9.5.1 导入通过展示网络安全问题,引起学生的兴趣9.5.2 新课导入讲解网络安全的基本概念介绍Windows操作系统的安全维护方法9.5.3 演示与讲解演示Windows操作系统的安全维护方法讲解操作步骤和注意事项9.5.4 学生实践引导学生亲自操作计算机,进行网络安全维护鼓励学生提问和讨论,解答学生的疑问第十章:Windows操作系统的故障排除10.1重点和难点解析1. 第一章至第四章中关于Windows操作系统的起源、发展、特点、安装、启动和界面的内容是基础知识的介绍,对于学生来说是陌生的,需要重点关注。
电脑操作系统安装说明书1. 介绍电脑操作系统是计算机的核心软件之一,它负责管理和控制计算机硬件以及提供与用户交互的界面。
本文将向您介绍如何正确地安装电脑操作系统。
2. 系统要求在开始操作系统安装之前,请确保您的计算机满足以下最低要求: - 处理器:1GHz 或更快的处理器- 内存:2GB 或以上- 存储空间:至少 20GB 的可用硬盘空间- 显示器:分辨率为 1024x768 或更高- 光盘驱动器或 USB 接口3. 准备安装介质操作系统通常以光盘或 USB 存储设备的形式提供。
请确保您有合适的安装介质,并将其插入计算机。
4. BIOS 设置在开始安装之前,您可能需要进入计算机的 BIOS 设置界面。
通过按下计算机开机时出现的指定按键(通常为 F2 或 Delete 键),进入BIOS 设置界面。
在 BIOS 设置中,将启动选项设置为首选的安装介质(如光盘或 USB)。
保存设置并重新启动计算机。
5. 安装过程1) 当计算机重新启动后,您将看到一个引导界面。
按照屏幕上的提示选择适当的语言和其他设置选项。
2) 单击“安装”按钮,系统将开始复制文件,并显示安装进度。
3) 在复制文件完成后,系统会要求您选择安装类型。
根据个人需求选择“全新安装”或“升级安装”。
4) 选择安装位置,通常会显示已连接的硬盘和分区。
选择合适的位置进行安装,并设置所需的分区大小。
5) 系统将开始安装所选操作系统,并显示安装进度。
6) 当安装完成后,计算机将自动重新启动。
6. 安装后的设置在安装完成后,您需要进行一些基本设置以确保系统正常运行: - 输入用户名和密码- 设置日期、时间和时区- 连接到互联网并更新系统7. 常见问题解决方法在安装操作系统过程中,可能会遇到一些常见的问题。
以下是一些常见问题的解决方法:- 安装过程中出现错误消息:请仔细阅读错误消息,并在互联网上搜索相应的解决方法。
- 安装过程很慢:这可能是由于硬件配置不足或安装介质损坏导致的。
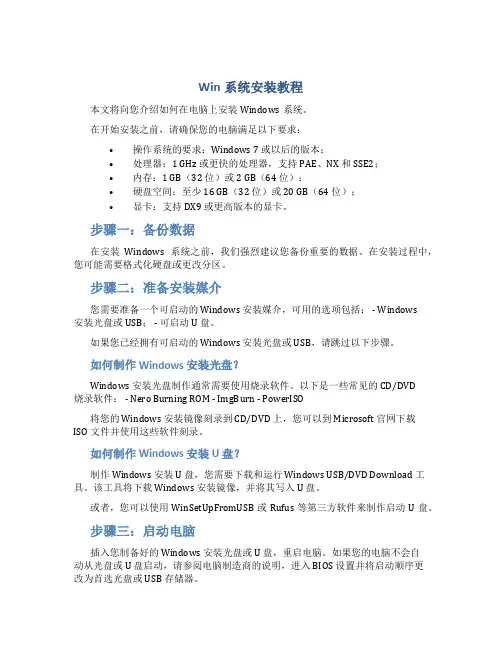
Win系统安装教程本文将向您介绍如何在电脑上安装Windows系统。
在开始安装之前,请确保您的电脑满足以下要求:•操作系统的要求:Windows 7 或以后的版本;•处理器:1 GHz 或更快的处理器,支持 PAE、NX 和 SSE2;•内存:1 GB(32 位)或 2 GB(64 位);•硬盘空间:至少 16 GB(32 位)或 20 GB(64 位);•显卡:支持 DX9 或更高版本的显卡。
步骤一:备份数据在安装Windows系统之前,我们强烈建议您备份重要的数据。
在安装过程中,您可能需要格式化硬盘或更改分区。
步骤二:准备安装媒介您需要准备一个可启动的 Windows 安装媒介,可用的选项包括: - Windows安装光盘或 USB; - 可启动 U 盘。
如果您已经拥有可启动的 Windows 安装光盘或 USB,请跳过以下步骤。
如何制作 Windows 安装光盘?Windows 安装光盘制作通常需要使用烧录软件。
以下是一些常见的 CD/DVD烧录软件: - Nero Burning ROM - ImgBurn - PowerISO将您的 Windows 安装镜像刻录到 CD/DVD 上,您可以到 Microsoft 官网下载ISO 文件并使用这些软件刻录。
如何制作 Windows 安装 U 盘?制作 Windows 安装 U 盘,您需要下载和运行 Windows USB/DVD Download 工具。
该工具将下载 Windows 安装镜像,并将其写入 U 盘。
或者,您可以使用 WinSetUpFromUSB 或 Rufus 等第三方软件来制作启动 U 盘。
步骤三:启动电脑插入您制备好的 Windows 安装光盘或 U 盘,重启电脑。
如果您的电脑不会自动从光盘或 U 盘启动,请参阅电脑制造商的说明,进入 BIOS 设置并将启动顺序更改为首选光盘或 USB 存储器。
在启动时,请按照您的语言、时区、键盘和其他个性化设置进行选择。
windows10使用手册摘要:1.引言2.安装和升级Windows 103.熟悉Windows 10界面和功能4.操作Windows 105.管理和优化系统性能6.安全和隐私保护7.应用和游戏8.连接和共享设备9.故障排除和修复10.结束语正文:**引言**Windows 10是一款强大的操作系统,为用户提供了一系列实用且有趣的的功能。
本使用手册将为您介绍如何安装、配置和使用Windows 10,帮助您更好地掌握这个操作系统。
**安装和升级Windows 10**1.准备安装:确保您的计算机满足Windows 10的硬件要求,然后从官方渠道下载Windows 10安装镜像。
2.安装过程:遵循安装向导的提示,完成安装过程。
3.升级现有系统:通过Windows Update或Media Creation Tool进行升级。
**熟悉Windows 10界面和功能**1.开始菜单:查看和启动应用程序、设置和文件。
2.任务栏:快速切换应用程序、查看最近使用的任务和切换桌面。
3.磁贴界面:组织应用程序图标,便于查找和启动。
4.通知中心:查看系统和应用通知,进行快速设置。
**操作Windows 10**1.窗口管理:通过窗口缩放、拖动和切换器进行操作。
2.文件管理:使用文件资源管理器查找、移动、复制和删除文件。
3.应用程序:安装、卸载和更新应用程序。
**管理和优化系统性能**1.磁盘清理:清理无用文件,释放磁盘空间。
2.系统设置:调整电源、显示、声音等参数。
3.任务管理器:查看和结束运行程序。
**安全和隐私保护**1.设置密码:为您的账户设置密码,保护个人数据。
2.防火墙:防止恶意软件和网络攻击。
3.隐私设置:调整应用程序访问权限。
**应用和游戏**1.应用商店:下载和安装应用程序、游戏。
2.游戏:享受丰富的游戏体验,支持跨平台游戏。
**连接和共享设备**1.蓝牙和Wi-Fi:连接设备,进行数据传输和共享。
window系统安装教程Windows系统安装教程Windows操作系统是目前广泛使用的操作系统之一,它具有用户友好的界面和强大的功能,适用于不同类型的用户群体。
本文将详细介绍如何在个人电脑上安装Windows操作系统。
步骤一:准备工作1. 确认个人电脑的硬件配置是否满足Windows系统的最低要求。
通常,您需要至少4GB的内存和30GB的可用存储空间。
2. 确认您是否已备份了您重要的文件和数据。
安装操作系统可能会导致数据丢失,请务必提前备份。
步骤二:获取Windows安装媒介1. 前往微软官方网站下载Windows系统的ISO镜像文件,并将其保存在可访问的位置。
2. 如果您已拥有Windows安装光盘或USB设备,您可以跳过此步骤。
步骤三:创建Windows安装媒介1. 如果您已下载了ISO镜像文件,您需要创建一个启动U盘或光盘。
建议使用Windows USB/DVD下载工具或其他工具完成此操作。
具体操作步骤,请参考相应工具的官方文档。
2. 将启动U盘或光盘插入您的电脑。
步骤四:设置启动设备1. 打开电脑并进入BIOS设置。
通常在开机时按下Del、F2或F12键即可进入。
2. 在BIOS设置中找到“启动顺序”或“启动选项”,将启动设备设置为U盘或光盘。
步骤五:安装Windows系统1. 重新启动电脑,并等待加载安装媒介。
如果正确设置了启动设备,系统将自动加载安装程序。
2. 在Windows安装画面中,选择适当的语言、区域和键盘设置,然后单击“下一步”按钮。
3. 在安装画面中,单击“安装”按钮,并接受许可协议。
4. 如果您已经有一个有效的Windows产品密钥,可以在相应字段中输入。
否则,您可以选择跳过此步骤,稍后激活系统。
5. 在安装类型中,选择“自定义”选项。
6. 在磁盘管理画面中,选择一个空闲的分区和硬盘进行安装,并单击“下一步”按钮。
7. 系统开始安装进程,请耐心等待。
安装过程可能需要较长时间,取决于您的硬件配置和安装媒介的速度。
Windows系统安装及使用教程第一章:准备工作在安装Windows系统之前,我们需要做一些准备工作。
首先,确保你拥有一台可靠的电脑,并准备好一张空白的光盘或者一个U盘,用于制作安装介质。
其次,确保你已经备份了电脑上重要的数据,以免在安装过程中丢失。
最后,确保你有一份Windows 系统的安装文件,可以从微软官网下载或者购买正版。
第二章:制作启动介质制作启动介质是安装Windows系统的第一步。
如果你选择使用光盘,只需将空白光盘放入光盘驱动器中,并使用刻录软件将系统文件刻录到光盘上即可。
如果你选择使用U盘,可以使用Windows 7 USB/DVD下载工具或者其他第三方工具将系统文件写入U盘。
第三章:BIOS设置在安装系统之前,我们需要将电脑的启动顺序设置为从光盘或者U盘启动。
首先,重启电脑并按下Del键或者F2键进入BIOS 设置界面。
然后,找到启动选项,将光盘驱动器或者U盘设置为第一启动设备。
保存设置并重新启动电脑。
第四章:开始安装重启电脑后,系统会自动从光盘或者U盘启动。
在启动过程中按照屏幕上的提示,选择相应的语言、时区以及键盘布局。
接下来,点击“安装”按钮开始安装过程。
系统会自动检测电脑的硬件配置并进行相应的安装设置。
第五章:分区和格式化在安装Windows系统过程中,系统会自动将硬盘进行分区和格式化。
你可以选择将整个硬盘用于安装系统,也可以进行自定义分区。
如果你选择自定义分区,可以根据自己的需求指定系统和数据的存储位置。
第六章:安装过程安装过程可能需要一段时间,请耐心等待。
系统将会自动复制文件、安装驱动程序以及进行一些设置。
在此期间,请不要关闭电脑或者拔掉光盘或者U盘。
第七章:安装完成当系统完成所有的设置和安装后,电脑将会自动重启。
在重启过程中,你需要重新进入BIOS设置界面,并将启动顺序改回原来的设置。
保存设置并退出BIOS。
第八章:系统配置在安装完成后,你需要进行一些必要的系统配置。
windows安装系统安装教程Windows安装系统教程Windows操作系统是一款非常常用的计算机操作系统,本文将为您介绍Windows系统的安装教程。
首先,您需要准备以下物品:1. Windows系统安装光盘或USB安装盘2. 一台已组装好的计算机3. 计算机硬件驱动程序(可选)接下来,您可以按照以下步骤进行系统安装:1. 重启计算机:将Windows系统安装光盘或USB安装盘插入计算机之后,关闭计算机,并按下电源按钮重启计算机。
2. 进入BIOS界面:当计算机重新启动时,您需要根据计算机品牌不同,在开机过程中按下对应的快捷键(如F2、F10、Del键等)进入计算机的BIOS设置界面。
3. BIOS设置:在BIOS界面上,找到“Boot”或“启动”选项卡,并将光盘或USB安装盘设置为计算机的首要启动设备。
保存更改并重新启动计算机。
4. 选择安装语言和设置:在安装界面上,您可以选择安装语言和地区设置等选项。
根据个人需求进行设置,并单击“下一步”按钮。
5. 授权条款:阅读并同意Windows系统的许可协议。
然后,单击“下一步”。
6. 选择安装类型:根据需要,您可以选择“升级”或“自定义”安装类型。
若是全新安装,选择“自定义”选项。
7. 设定安装目标和磁盘分区:在自定义安装类型下,您需要选择安装系统的目标磁盘和创建磁盘分区。
如果您的计算机上已有其他操作系统,可以选择在其他磁盘分区中进行安装。
8. 安装系统:选择所需的磁盘分区后,单击“下一步”按钮开始安装系统。
系统将自动复制文件、执行安装过程,并在安装完成后重启计算机。
9. 系统设置:再次启动计算机后,您需要进行一些基本设置,如选择时区、键盘布局和用户名等。
按照提示完成设置,并单击“下一步”。
10. 完成安装:完成上述设置后,Windows系统将自动加载桌面,并显示欢迎界面。
此时,您可以开始使用全新安装的Windows系统了。
附注:如果您的计算机缺乏相关硬件驱动程序,建议在安装系统之前,提前下载并备份所需的驱动程序。
系统安装手册-W i n d o w s目录一、安装文件获得位置 (3)二、第三方软件安装 (3)三、IE S600系统的安装 (5)四、修改环境变量 (6)五、修改配置文件 (7)六、安全配置 (13)七、运行程序。
(14)八、附录: (17)一、安装文件获得位置必须使用”\\172.20.2.121\tools\VS2005 SP1 下 ACE 5.5 + Qt 3.3.8 + Orbacus 4.3.2”上预编译好的ACE_wrappers_5_5.rar,Qt.rar,IONA.rar。
可以从”\\yf-backup\tools\”上找到其它安装包。
二、第三方软件安装1.ACE、Boost、Qt、Corba安装将ACE_wrappers_5_5.rar 解压到D:\ACE_wrappers_5_5将boost_1_33_1.tar.gz 解压到D:\boost_1_33_1将Qt.rar 解压到D:\qt\3.3.8将IONA.rar 解压到D:\IONA2.Winrar 解压缩软件的安装。
3.daemon403-x86.exe 虚拟光驱的安装。
4.vs2005 用虚拟光驱安装,然后在安装vs2005的sp1补丁。
注意:在选择安装种类的时候,自定义选择中除去安装vb、c#、vj等用不到的资源,只保留vc++,.net framework这样能加快安装,并且在安装前要检查是否已经安装.net framework如果已经安装需要先卸掉,在安装sp1补丁,一定要保证c 盘空间足够大,一般设为15-20G,安装补丁时要保证有至少2G的空间能使用,有时虽然安装提示空间不足,但可以使用,检查方法是看qt中的designer程序能否使用。
注:安装补丁时,C盘剩余空间尽量要大。
如果C盘空间不足时,可能出现错误:1718,参考修改办法:●单击"开始",单击"运行",键入 control admintools,然后单击"确定"。
教学过程及内容一、导入Windows操作系统一款由美国微软公司开发的窗口化操作系统;它采用了GUI图形化操作模式,比以前的指令操作系统如DOS更为人性化;随着计算机硬件和软件系统的不断升级,微软公司的Windows 操作系统也在不断更新和改进,从16位、32位到64位,从最初的Windows 1.0到现在的Windows7、Windows8等,各种版本不断更新;2009年10月微软公司正式发布 Windows 7,作为Windows XP、Windows Vista 的后继者,Windows 7 是微软公司开发的新一代具有革命性变化的操作系统; 它具有更绚丽的界面、更快捷的操作、更强大功能、更稳定的系统等优点;通过这个项目的学习,可以帮助大家熟练掌握windows7操作系统的基本操作;二、教学内容(一)Windows 7操作系统概述1、Windows 7版本(1)Windows 7 Starter初级版(2)Windows 7 Home Basic家庭基础版(3)Windows 7 Home Premium家庭高级版(4)Windows 7 Professional专业版(5)Windows 7 Enterprise企业版(6)Windows 7 Ultimate旗舰版2、Windows 7特点(1)更简便易用系统做了许多方便用户的设计,用户体验更直观高级;(2)更快速流畅大幅缩减了系统启动时间,加快了操作响应;(3)更华丽且更节能视觉效果更佳,资源消耗更低;(4)更安全可靠系统改进了安全和功能合法性,优化了安全控制策略;(5)更好的连接访问系统增强了移动工作能力,并拓展了多设备同步、管理和数据保护功能;3、 Windows 7 新功能(1)创新使用跳转列表(2)Windows Live Essentials(3)鼠标拖曳操作(4)改进的任务栏和全屏预览(5)轻松创建家庭网络(6)Windows 7触控技术4、安装Windows 7操作系统安装Windows 7操作系统的方式有多种,如光盘安装、硬盘安装、U盘安装等;通过Windows 7系统光盘方式安装的主要步骤:(1)将计算机CMOS设置为用光驱优先启动模式;(2)通过光盘启动安装Windows 7系统;详见P54;(3)激活5、Windows 7系统的启动、锁定、用户切换、注销与关闭同步训练训练1:启动Windows 7操作系统;训练2:锁定Windows 7操作系统;训练3:切换用户后重新登录系统;训练4:先注销Windows 7,然后重新登录系统;训练5:关闭Windows 7操作系统;(二)、Window 7桌面定制1、认识Windows 7桌面桌面主要包括桌面背景、桌面图标、“开始”按钮、任务栏和小工具等;(1)主题设置(2)桌面背景设置更换背景图片通过“个性化”窗口中的“桌面背景”按钮进行设置选用背景幻灯片放映效果(3)桌面图标设置显示和隐藏通用图标在“个性化”窗口上设置创建快捷方式图标缩小/放大桌面图标排列桌面图标4、桌面图标的基本操作排列桌面图标桌面图标的重命名在桌面上创建快捷方式选择桌面快捷菜单“新建”/“快捷方式”资源管理器中,选择对象快捷菜单“发送到/桌面快捷方式”从“开始”菜单中直接拖曳对象至桌面利用桌面图标运行程序删除桌面图标保存屏幕信息同步训练训练1:对桌面图标进行排列;训练2:在桌面上创建快捷方式;训练3:对桌面的快捷方式重命名;训练4:利用桌面快捷方式运行程序;训练5:删除无用的桌面图标;2、认识Windows 7窗口及对话框1、窗口的组成标题栏、控制按钮区、地址栏、搜索栏、菜单栏、工具栏、导航窗格、工作区、细节窗格、状态栏等;2、窗口的基本操作打开和关闭窗口、调整窗口大小、移动窗口、排列窗口、切换窗口单击任务栏上对应的窗口按钮或按<Alt>+<Tab>、<Alt>+<Esc>组合键、滚动条的操作;同步训练训练1:打开计算机窗口,观察该窗口的组成;训练2:用鼠标拖动计算机窗口,改变窗口位置;训练3:使用计算机窗口右上角的控制按钮,最大化、还原、最小化窗口;训练4:拖动计算机窗口的边框和四个角,调整该窗口的大小;训练5:调整计算机窗口的大小直到出现滚动条,在该窗口中分别拖动滚动条、单击滚动条、单击滚动按钮,观察窗口的变化情况;训练6:试用多种不同打开窗口的方法,分别打开计算机窗口、记事本窗口和“画图”窗口,试用多种切换活动窗口的方法;训练7:将打开的多个窗口进行层叠排列;训练8:将打开的多个窗口进行横向平铺和纵向平铺;训练9:试用多种不同关闭窗口的方法;训练10:在计算机窗口,分别单击菜单栏中各个菜单,打开其下拉菜单查看菜单命令;并浏览查看菜单中排序方式级联菜单的命令;训练11:在计算机窗口,分别在空白处以及各个对象上右击,打开各个快捷菜单查看并进行比较;3、“开始”菜单和任务栏设置“开始”菜单设置5、开始菜单的基本操作1.打开开始菜单的方法2.关闭开始菜单的方法3.开始菜单的主要菜单项及功能4.设置开始菜单的属性5.自定义开始菜单同步训练训练1:使用各种方法打开、关闭开始菜单;训练2:利用开始菜单打开控制面板窗口;训练3:利用开始菜单打开计算机窗口和我的文档窗口;训练4:利用开始菜单打开搜索结果窗口;训练5:利用运行对话框启动记事本应用程序;提示:记事本应用程序的可执行文件名称为“notepad.exe”;训练6:按以下要求自定义“开始”菜单;①设置开始菜单中程序选项的图标为“大图标”;②设置开始菜单上的最近打开过的程序数目为8个;③在开始菜单中“计算机”选项显示为菜单;④在开始菜单中显示系统工具任务栏设置4、任务栏的基本操作使用任务栏切换应用程序调整任务栏的位置和大小设置任务栏的属性同步训练训练1:调整任务栏的大小;训练2:移动任务栏的位置;训练3:设置任务栏的属性;4、设置桌面小工具2、鼠标和键盘的基本操作1鼠标的基本操作指向:不按鼠标情况下移动鼠标指针到某对象上,等待其他操作的执行;单击:是指将鼠标指针定位到一个对象上,揿击一下鼠标活动按钮一般是鼠标的左按钮,以便选择或确定操作对象;双击:是指将鼠标指针定位到一个对象上,快速地连续两次揿击鼠标活动按钮,注意在两次揿击间不能移动鼠标,否则会被认为是两个单击动作;右击:单击右键,打开击中对象的快捷菜单;拖动:将鼠标指针定位在某对象上后,按住鼠标活动按钮不松开并移动鼠标指针到另一预定位置目标位置;2鼠标指针的形状3键盘的基本操作键盘主要用于输入文字和字符,也可以代替鼠标完成某些操作;例如Windows 7操作系统中,按“Alt+Tab”组合键可以实现应用程序之间的切换;按Print Screen键,可以复制屏幕内容;按Esc键,可以终止某些操作;按“Ctrl+Alt+Delete”组合键可以打开Windows 任务管理器窗口;同步训练2-2训练1:鼠标操作1在Windows 7操作系统的桌面上,移动鼠标到某个图标;2单击选中桌面图标,观察被选中图标与未选中图标的区别;3右击桌面上不同的图标或者桌面空白位置,观察弹出的快捷菜单有何不同;4双击桌面上的“回收站”图标,打开回收站窗口,然后关闭该窗口;5选择桌面上某个图标,按住左键拖动到桌面上其他位置,观察屏幕的变化;训练2:键盘操作1按键盘上的键盘,打开开始菜单;再按ESC键,关闭菜单;2按“Ctrl+Alt+Delete”组合键打开Windows 任务管理器窗口;然后按“Alt+F4”组合键将该窗口关闭;(三)配置系统环境1、认识控制面板2、设置日期和时间属性3、设置用户帐户属性4、设置输入法属性5、设置程序和功能属性6、设置设备和打印机属性7、设置系统属性8、设置显示属性9、鼠标属性(四)管理计算机文件计算机内存在着大大小小很多文件;这些文件不是杂乱无章地堆积在一起的,而是按照一定规则整齐地排列着的;那么,如何整理和管理这些文件就是本章学习的目标,也是重点和难点;1. 文件夹的概念1文件:是储存在计算机磁盘内的一系列相关信息的集合;文件中的信息可以是文字、图形、图像、声音等,也可以是一个程序;而文件夹则是文件的集合,用来存放单个或多个文件;文件夹都存放在磁盘内;计算机里任何文件都是由文件名来标识的;文件名的格式是:“文件名.扩展名”,文件的类型是由文件的扩展名来区别的;文件的命名原则是:①文件名不能用“”、“”、“/”、“<”、“、”等符号;②文件名不区分大小写;③文件名开头不能用空格;④文件夹的名称不能超过255个字符;2文件夹:是文件的集合,用来存放多个文件;文件夹的外观由文件夹图标和文件名组成;3路径:是指文件夹在计算机中的存储位置;它是由磁盘名称、文件夹名称和文件名称构成,书写时它们之间用“\”隔开;同步训练1、使用资源管理器训练1:打开资源管理器窗口,分别使用多种不同的显示形式和多种不同的排列方式查看C盘中的文件夹和文件;训练2:打开资源管理器窗口,分别使用多种不同的显示形式和多种不同的排列方式查看D盘中的文件夹和文件;训练3:在资源管理器窗口分别展开和折叠C盘中的“Program Files”文件夹和“Windows”文件夹,分别选择当前驱动器为C,选择当前文件夹为文件夹“Program Files”中的子文件夹“Internet Exlorer”;训练4:在文件夹选项对话框中查看文件夹的“常规”属性、“查看”属性等方面;2、管理文件夹和文件选择文件夹和文件对文件夹和文件进行操作之前,首先应对文件夹或文件进行选择,选择文件夹或文件有多种方法:1选择单个文件夹或文件:单击所选的文件夹或文件即可选择该文件夹或文件,被选中的文件夹或文件呈反白显示;2选择连续多个文件夹或文件:先单击选择第1个文件,然后按住Shift键,再单击要选择的最后一个文件夹或文件,这样两个文件夹或文件之间的所有文件夹或文件都被选中,且呈反白显示;3选择不连续的多个文件夹或文件:按住Ctrl键,依次单击所要选择的文件夹或文件;如果按住Ctrl键,然后再次单击已被选中的文件夹或文件,则会取消选中该文件夹或文件;4选择当前磁盘或者文件夹中全部子文件夹和文件:在资源管理器窗口先单击选择所在的磁盘或文件夹,然后选择编辑→全部选定命令,或者按Ctrl+A组合键都可以全部选定当前磁盘或文件夹的所有子文件夹和文件;新建文件夹打开资源管理器窗口,选定新建文件夹所在的磁盘或者其上一级文件夹,在文件菜单中选择菜单命令新建→文件夹,如图2-90所示;系统创建1个默认名称为“新建文件夹”的文件夹,输入文件夹的有效名称,然后按回车键Enter即可,也可以在窗口空白处单击,这样1个新文件夹便创建完成;新建文件查看与设置文件的属性重命名文件夹和文件重命名文件夹和文件的方法如下:方法1:使用快捷菜单命令重命名文件夹和文件方法2:使用窗口菜单命令重命名文件夹和文件方法3:使用鼠标重命名文件夹和文件复制文件夹和文件移动文件夹和文件删除文件夹和文件1一般删除2永久删除使用回收站3、搜索文件夹和文件4、磁盘管理:查看磁盘属性、磁盘清理、磁盘检查、磁盘碎片整理、文件备份与还原、格式化磁盘、更改驱动器名和路径;三、实验步骤与内容:准备:打开“资源管理器”,在E:盘根目录下创建一个以“学号末尾两位”+姓名的个人文件夹如:01张三,再在个人文件夹中创建一个以“学号+姓名+课次”为名的本次作业文件夹如:01张三02,此文件夹用来存放本次操作的所有结果文件;通过“网上邻居”将教师机上本班班级文件中的本次课内容复制到个人文件夹中;然后按以下要求完成各操作:1、文件与文件夹的基本操作以及剪贴板的使用(1)创建文件夹:在本次作业文件夹中创建三个子文件夹 first、second、third;(2)创建文件:在文件夹second中创建三个文件: f1.txt文本文件、f2.docxWord文档、f3.bmp位图图像文件;(3)对当前窗口抓屏:打开文档f2.docx,将“资源管理器”不要最大化窗口抓图,粘贴到文档f2.docx中,再保存、关闭这个文档;(4)全屏抓图:将屏幕上所有窗口最小化后,对当前桌面进行全屏抓图,并粘贴到图像文件f3.bmp中,再保存、关闭这个图像文件;(5)复制文件:把文件夹second中的两个文件f1.txt、f2.docx复制到文件夹third中;(6)文件改名:把文件夹third中的文件f1.txt改名为“blank.htm”,把文件f2.docx改名为“资源管理器.docx”;(7)移动文件:将文件夹third中的文件“资源管理器.docx”移动到文件夹first中;2、快捷方式的创建与使用为文件夹first中的文件“资源管理器.docx”在个人文件夹中创建快捷方式,命名为“插图”;为文件夹second中的图像文件“f3.bmp”建立快捷方式,保存在文件夹first 中,命名为“桌面”;3、回收站的使用(1)逻辑删除文件:删除文件夹second中的文件f1.txt和 f3.bmp;(2)从回收站中还原文件:在回收站中将文件f3.bmp还原,然后将它发送到桌面;把文件夹first发送到桌面;4、在计算机中搜索资源:搜索E:盘中所有的.docx文件;5、“网上邻居”的应用(3)通过“网上邻居”搜索计算机:在局域网上搜索教师机和自己正在使用的计算机,并搜索相邻同学的计算机;(4)设置文件夹共享:在E盘根目录下建立一个文件夹“tools”并设为共享,在相邻同学的电脑中通过“网上邻居”查看此文件夹;6、将个人文件夹如:01张三锁定在任务栏中参看P30;将IE浏览器锁定到任务栏中7、快速切换到桌面参看P318、将你的个人文件夹添加到“文档”库中,然后将它从库中移除,但不从文件夹原来位置删除9、在网上下载2关于自然与城市风景的照片,将它们保存在一个文件夹中,然后将该文件夹添加到 windows 7 的图片库中,在图片库的细节窗格中为每张照片添加“拍摄日期”和“作者”等属性信息注意:所有操作完成后请将本次作业文件夹上交到教师机指定位置;三、检查与修改检查本次作业文件夹,看看是否完成所有操作题,检查确认无误后将本次作业文件夹上交至教师机的指定的位置;四、小结:本单元对目前常用操作系统Windows 7进行了全面地分析,主要从以下3个方面展开:1Windows 7的基本操作,包括Windows 7的启动与退出、鼠标和键盘的基本操作、任务栏的基本操作、开始菜单的基本操作、窗口的基本操作、对话框的基本操作、应用程序的启动、帮助信息的获取等方面;2配置系统环境,包括认识控制面板,设置显示属性、设置键盘属性、设置鼠标属性、设置日期和时间属性、设置输入法属性、设置系统属性、设置网络连接属性等方面;3管理系统资源,包括使用计算机和资源管理器、管理文件夹和文件、搜索文件夹和文件、磁盘管理等方面;同时对任务栏和开始菜单的个性化设置、定制与优化桌面、计算机系统属性的设置、文件夹和文件的高级属性设置、文件夹的共享属性设置、Windows 7帐户的创建与管理、优化Internet的设置、优化系统的启动性能、启用密码策略、巧用组策略、妙用任务管理器等方面的技能进行了专门训练,有效提高了管理和操作Windows 7的技能;五、课后记:。
操作系统安装教程,新手必看操作系统安装教程随着电脑使用的普及,操作系统的安装成为了很多新手用户面临的问题。
本文将为新手用户提供一份操作系统安装教程,帮助他们顺利完成操作系统的安装过程。
以下是详细的步骤和注意事项。
一、准备工作在开始安装操作系统之前,我们需要做一些准备工作。
首先,确保你已经备份了重要的文件和数据,以免在安装过程中丢失。
其次,确认你已经获取到了安装所需的操作系统光盘或镜像文件,并确保这些文件是完整无损的。
最后,检查你的电脑硬件是否满足操作系统的最低配置要求,以确保能够正常安装和运行。
二、安装介质准备根据你选择的操作系统,选择将光盘或制作启动盘。
如果你选择了光盘安装,将光盘放入光驱,并重启电脑。
如果你选择了制作启动盘,下载所需的系统镜像文件,并使用专业软件将其写入U盘或其他可启动的存储介质。
三、进入安装界面在电脑重新启动后,进入BIOS设置界面。
根据你的电脑品牌和型号,按下相应的按键(通常是F2、F10、DEL或ESC)进入BIOS设置界面。
在BIOS设置界面中,将启动顺序设置为首先从安装介质(光驱或USB)启动。
确定设置完毕后,保存更改并退出BIOS设置界面。
电脑将重新启动,并自动进入操作系统的安装界面。
四、进行分区和格式化在安装界面出现后,选择你想要安装操作系统的磁盘(通常是C盘或系统盘),点击“安装”按钮进入下一步。
接下来,可以选择对磁盘进行分区和格式化。
如果你是全新安装操作系统,可以选择将整个磁盘格式化,并创建一个新的分区来安装操作系统。
如果你是升级或重新安装操作系统,可以选择保留现有分区或删除已有分区并重新创建分区。
点击“格式化”按钮,等待操作系统完成分区和格式化的过程。
这个过程可能需要一些时间,请耐心等待。
五、安装操作系统完成分区和格式化后,选择你想要安装的操作系统版本,点击“安装”按钮开始安装过程。
系统将自动进行文件的复制和安装,并在安装过程中进行一些初始化配置。
在安装过程中,请按照系统的提示完成相关的设置和选择,并等待安装过程的完成。
win系统安装教程Win系统安装教程Windows操作系统是广泛使用的操作系统之一,下面是一步一步的win系统安装教程。
步骤一:准备工作首先,您需要准备好以下材料:1. 一台计算机:确保计算机硬件配置能够支持Windows系统的运行。
2. Windows安装介质:可以是光盘、U盘等存储设备,确保介质完好无损。
3. 数据备份:在安装系统前,最好将重要数据备份到其他存储介质。
步骤二:启动计算机将Windows安装介质插入计算机的光驱或U盘接口,并重新启动计算机。
步骤三:选择启动设备在计算机启动界面,根据提示按下对应的按钮(通常是F2、F12、Esc键等)进入BIOS设置界面。
步骤四:设置启动顺序在BIOS设置界面中,找到"Boot"或"启动"选项,设置启动顺序为光驱或U盘。
步骤五:保存设置设置完成后,按下"Esc"键返回BIOS主界面,选择"Save and Exit"(保存并退出)。
步骤六:安装Windows系统计算机将会重新启动,此时安装界面将会自动加载。
根据提示,选择安装语言、时间和货币格式等设置。
步骤七:确认许可协议阅读并同意用户许可协议,然后点击"下一步"继续安装。
步骤八:选择安装类型根据您的需要,选择是使用自定义安装(自定义选择安装分区和设置)还是典型安装(由系统自动完成分区和设置)。
步骤九:选择安装位置如果选择了自定义安装,您需要选择安装系统的分区,通常是C盘。
点击"下一步"继续安装。
步骤十:等待安装系统将会开始安装,并在此过程中重启数次。
请耐心等待直至安装完成。
步骤十一:设定用户名和密码当系统安装完毕后,您需要设置用户名和密码,点击"下一步",然后根据提示完成设置。
步骤十二:完成安装系统将完成最后的设置,并自动进入Windows桌面。
此时您可以安装驱动程序、软件等来完善系统配置。
WINDOWS 操作系统安全配置手册
目录
WINDOWS 操作系统安全配置手册 (1)
1概述 (2)
适用范围 (2)
2WINDOWS设备安全配置要求 (2)
2.1账号管理、认证授权 (2)
2.2口令 (3)
2.3授权 (5)
2.4日志配置操作 (8)
2.5IP协议安全配置操作 (13)
2.6设备其他配置操作 (14)
2.7共享文件夹及访问权限 (15)
2.8补丁管理 (16)
2.9防病毒管理 (16)
2.10Windows服务 (17)
2.11启动项 (17)
1概述
适用范围
本规范所指的设备为Windows系统设备。
本规范明确了运行Windows操作系统的设备在安全配置方面的基本要求。
在未特别说明的情况下,均适用于所有运行的Windows操作系统。
2WINDOWS设备安全配置要求
本手册从Windows系统设备的认证授权功能、安全日志功能以及IP网络安全功能,和其他自身安全配置功能四个方面提出安全要求。
2.1账号管理、认证授权
认证功能用于确认登录系统的用户真实身份。
认证功能的具体实现方式包括静态口令、动态口令、指纹等生物鉴别技术等。
授权功能赋予系统账号的操作权限,并限制用户进行超越其账号权限的操作。
2.2口令
2.3授权
2.4日志配置操作
2.5 IP协议安全配置操作
2.6设备其他配置操作
2.7共享文件夹及访问权限
2.8补丁管理
2.9防病毒管理
2.10Windows服务
2.11启动项。
微软系统安装教学大纲微软系统安装教学大纲在当今数字化时代,计算机已经成为了我们生活中不可或缺的一部分。
而计算机的核心是操作系统,它负责管理计算机的硬件和软件资源,为用户提供一个友好、高效的工作环境。
微软公司的操作系统,如Windows系列,一直以来都备受用户喜爱。
本文将为大家提供一份微软系统安装教学大纲,帮助初学者顺利完成操作系统的安装。
一、准备工作在开始安装前,我们需要做一些准备工作,以确保安装过程的顺利进行。
首先,我们需要确认自己的计算机硬件是否满足操作系统的最低配置要求。
这些要求通常包括处理器类型和速度、内存容量、硬盘空间等。
其次,我们需要备份重要的文件和数据,以防安装过程中出现意外情况导致数据丢失。
最后,我们还需要准备一个可启动的安装介质,如光盘或USB驱动器。
二、安装过程1. 插入安装介质将准备好的安装介质插入计算机的光驱或USB接口。
然后,重启计算机,并按照屏幕上的提示进入BIOS设置界面。
在BIOS设置界面中,我们需要将计算机的启动顺序调整为首先从光驱或USB启动。
2. 安装界面当计算机从安装介质启动后,会进入微软系统的安装界面。
在这个界面上,我们需要选择安装语言和区域设置。
然后,点击“下一步”按钮继续安装。
3. 授权协议在安装过程中,我们需要阅读并接受微软公司的授权协议。
这个协议规定了用户在使用操作系统时的一些权利和义务。
阅读完毕后,点击“我接受”按钮继续安装。
4. 安装类型接下来,我们需要选择安装类型。
通常有两种选择,一种是全新安装,即将操作系统安装在一个空的硬盘分区上;另一种是升级安装,即将操作系统安装在已有的操作系统上。
根据自己的需求选择合适的安装类型,并点击“下一步”按钮。
5. 硬盘分区在进行全新安装时,我们需要对硬盘进行分区。
可以选择将整个硬盘作为一个分区,也可以将硬盘分成多个分区。
分区的作用是将硬盘空间划分成不同的逻辑部分,以方便存储和管理文件。
选择合适的分区方式,并进行分区设置。
目录一、安装文件获得位置 (2)二、第三方软件安装 (2)三、IE S600系统的安装 (2)四、修改环境变量 (3)五、修改配置文件 (4)六、安全配置 (8)七、运行程序。
(9)八、附录: (12)一、安装文件获得位置必须使用”\\172.20.2.121\tools\VS2005 SP1 下ACE 5.5 + Qt 3.3.8 + Orbacus 4.3.2”上预编译好的ACE_wrappers_5_5.rar,Qt.rar,IONA.rar。
可以从”\\yf-backup\tools\”上找到其它安装包。
二、第三方软件安装1.ACE、Boost、Qt、Corba安装将ACE_wrappers_5_5.rar 解压到D:\ACE_wrappers_5_5将boost_1_33_1.tar.gz 解压到D:\boost_1_33_1将Qt.rar 解压到D:\qt\3.3.8将IONA.rar 解压到D:\IONA2.Winrar 解压缩软件的安装。
3.daemon403-x86.exe 虚拟光驱的安装。
4.vs2005 用虚拟光驱安装,然后在安装vs2005的sp1补丁。
注意:在选择安装种类的时候,自定义选择中除去安装vb、c#、vj等用不到的资源,只保留vc++,.net framework 这样能加快安装,并且在安装前要检查是否已经安装.net framework如果已经安装需要先卸掉,在安装sp1补丁,一定要保证c盘空间足够大,一般设为15-20G,安装补丁时要保证有至少2G的空间能使用,有时虽然安装提示空间不足,但可以使用,检查方法是看qt中的designer程序能否使用。
注:安装补丁时,C盘剩余空间尽量要大。
如果C盘空间不足时,可能出现错误:1718,参考修改办法:●单击"开始",单击"运行",键入control admintools,然后单击"确定"。
●单击"软件限制策略"。
(注意:如果未列出软件限制,请右击"软件限制策略",然后单击"新建策略"。
●对象类型列表中的,右击“强制”,打开其属性●单击"除本地管理员以外的所有用户",然后单击"确定"。
5.xmanager 安装的时候要用企业版注册号。
6.jdk 安装时要注意安装目录最好不要又空格。
7.svn,有必要安装汉化包8.editplus.或notepad++等常用的文本编辑软件。
9.网络代理的安装,从\\proxy2\mspclnt目录中执行SETUPA.BAT,按照默认安装即可。
10.将snmp++.rar解压到d:\snmp++。
为使snmp能提供网络信息,还需要安装windows组件:网络和监视管理工具,然后在防火墙设置中把端口(161:udp、161:tcp、162:udp、162:tcp)加入到例外,特殊地,如果是win2003系统,还需要设置snmp服务的属性,如下:●打开“控制面板-管理工具-服务”,在右面的列表中找到“SNMP SERVICE”,双击打开属性对话框,在“安全”页中,选中“发送身份验证陷阱”。
●在“接受团体名称”下,单击“添加”。
在“团体权利”下,选择一种“只读”权限级别。
在“团体名称”中,键入团体名称(区分大小写)“public”,然后单击“添加”。
●选择“接受来自任何主机的SNMP 数据包”。
三、ies600 系统的安装先在d:盘建立目录ies600(用来运行程序),iesdev(开发目录),或者建立一个目录ies600.从\\172.20.2.121\iccsbuild\iES600 拷贝到d:\ies600下在iesdev目录上点右键,点svn更新获svn check out提示输入用户名、密码。
输入检索目录svn://172.20.2.121/trunk/ies600.dev就可以把每日编译机器上的源程序下载到本机的iesdev目录下面了。
说明:在iesdev目录下调试程序需要注意的事项:1.首先把\\172.20.2.121\IccsDailyBuildSvn\iesccs\src\idlimpl\cpp\orbacus432目录拷贝到本机\\%ICCSDEVHOME%\\src\idlimpl\cpp\orbacus432 目录下,因为他里面包含一些idl生成的_c.h,_s.h,_c.cpp,_s.cpp等文件,在其他的文件中要用到。
2.有的目录需要你重新编译一下%ICCSDEVHOME%\src\base\commonwidget下的工程,因为其他的工程用到这里面由.ui文件生成的文件。
3.如果你要在iesdev目录下重新编译程序,需要将%ICCSHOME%\lib目录下的文件拷贝到%ICCSDEVHOME%\lib下。
这样在编译的时候能找到链接文件。
修改每日编译下载脚本,将从%ICCSHOME%\bin下的dll、exe等文件也拷贝到 %ICCSDEVHOME%\bin目录下,在样能保证用到新的程序。
使得版本一致。
4.如果将ies600和iesdev合并到一个目录,则可以用每日编译的脚本直接更新库和源程序,在用svn更新源代码。
四、修改环境变量1.Visual Studio 2005如果使用安装向导可不需要配置2.ACE_wrappers(1)ACE_ROOT=D:\ACE_wrappers;(2)PATH=%ACE_ROOT%\bin;(3)PATH=%ACE_ROOT%\ace;3.boost_1_31_0BOOST_ROOT=D:\boost_1_33_1;4.j2sdkjdk1.5.0_06如果使用安装向导可不需要配置5.orbacus(1)ORBACUSDIR=D:\IONA\orbacus;(2)PATH=%ORBACUSDIR%\lib;(3)JORBACUSDIR=D:\IONA\jorbacus;(4)PATH=%JORBACUSDIR%\lib;6.QT如果使用安装向导可不需要配置(1)QTBIN=D:\Qt\3.3.8\bin;(2)QTDIR=D:\Qt\3.3.8;(3)qtlib=%QTDIR%\lib\qt-mt338.lib;(4)PATH=%QTBIN%;(5)PATH=%QTDIR%\lib;7.snmp(1)SNMPDIR=d:\snmp++8.程序运行(1)ICCSCORBAIMPL=USE_ORBACUS_CORBA_IMPL_432(2)ICCSDEVHOME=D:\iES600(3)ICCSHOME=D:\iES600(4)ICCSHOME=D:\iES600(5)IESNETDIR=D:\iES600(6)PATH=%ICCSHOME%\bin;(7)PATH=%ICCSHOME%\lib;(8)qmakespec = win32-msvc2005(9)path = %ace_root%\lib;说明:环境变量修改的方法。
如果是多个系统配置,并且安装目录一样,成批量安装。
可以把环境变量从注册表中到出来HKLM\SYSTEM\CurrentControlSet\Control\Session Manager\Environment。
然后导入到其他机器。
也可用写的脚本,详细代码见附录installenvirment.vbs。
五、修改配置文件工作站需要改的文件很少1.SB 配置如果在一个新的网段内运行SB,并且没有其他SB启动,如要用sbkey_d.exe来生成注册文件sbregister.ini,这样才能在新网段内使用SB。
%ICCSHOME%\ini\sbconfig.ini修改其中的组名NAME=JCIES600修改子网多播段SUBNETBC1=172.20.255.255(172.20是你IP的前两个字段,后面用255,255 填充)如果是双网。
则要配置双网IP在组名上点击右键,配置本地机,出现登陆诓直接进入即可2.%ICCSHOME%\config\ dcmanager.config#〉ifconfig -aaddress.IP.1 = 172.20.9.58 //说明:为本机地址,在unix下为网卡地址address.Subnet.1 = 255.255.0.0address.MulticastGroupIP.1 = 230.6.0.0address.MulticastGroupPort.1 = 60158 //多波端口号//如果又两个网段,需要把下面的地址也放开#address.IP.2 = 192.20.9.55#address.Subnet.2 = 255.255.255.0#address.MulticastGroupIP.2 = 230.6.0.0#address.MulticastGroupPort.2 = 60100# 该Dcm服务器上是否可以创建服务组的标志,缺省认为不能创建服务组dcmserver.canCreateSg = true3.%ICCSHOME%\config\ GDAServiceProxy.config1 = corbaloc:iiop:1.2@172.20.2.147:60000/CIMServerServiceManager2 = corbaloc:iiop:1.2@192.168.11.4:60000/CIMServerServiceManager1 = corbaloc:iiop:1.2@172.20.2.148:60000/CIMServerServiceManager2 = corbaloc:iiop:1.2@192.20.11.5:60000/CIMServerServiceManager上述是为了配置cimserver服务的地址。
4..%ICCSHOME%\ini\gds.ini<GraphServer><HostName type="string" ><![CDA TA[172.20.2.148]]></HostName> </GraphServer>说明:上述ip为图形服务所在机器地址5.addons.ini文件%ICCSHOME%/bin/addons.ini%ICCSHOME%/bin/draw/addons.ini%ICCSHOME%/bin/hmi/addons.ini修改加载插件列表,部分模块改成_d结尾(可以在目录下查找对应名字的dll,如果dll 名字带_d就需要修改)例如draw中的addons.ini*drawmaingragroup../securityfrmwrkdrawfieldmanager_d*emsbmaddon_d*dntaddon_dpropertylist_demsgraphaddon_d#paramaddon这样在加载的时候就能把这些dll文件加载到系统中。