第 五 章 酶习题答案--生化习题及答案
- 格式:doc
- 大小:44.50 KB
- 文档页数:3
第五章酶一、A型题1.代谢物是指()P.74A.酶的辅助因子B.酶促反应的产物C.酶促反应的反应物D.酶促反应的中间产物E.酶促反应的反应物、中间产物和产物2.下列叙述中,正确的是()P.74A.所有的蛋白质都是酶B.少数RNA有催化活性C.所有的酶都需要辅助因子D.所有的酶都有绝对专一性E.所有的酶都以有机化合物为底物3.关于酶的必需基团的下列叙述,错误的是()P.74A.可与底物结合B.可由辅助因子提供C.可催化底物发生反应D.可保持酶活性中心的结构E.只存在于酶的活性中心中4.下列氨基酸的R基,在催化反应过程中极不可能与底物相互作用的是()P.74A.丙氨酸B.谷氨酸C.酪氨酸D.丝氨酸E.组氨酸5.关于酶活性中心的下列叙述,正确的是()P.74A.所有的酶都有活性中心C.所有活性中心都有辅助因子B.所有活性中心都有金属离子D.所有抑制剂都作用于活性中心E.所有必需基团都位于活性中心中6.关于酶的下列叙述,正确的是()P.74A.能提高反应的活化能B.所有的酶都有活性中心C.随反应进行酶量逐渐减少D.所有的酶都有辅基或辅酶E.所有的酶都有绝对专一性7.关于酶活性中心的下列叙述,正确的是()P.75A.均由亲水性氨基酸组成B.含结合基团和催化基团C.是必需基团存在的唯一部位D.酶原有能发挥催化作用的活性中心E.由一级结构上相互邻近的氨基酸组成8.酶活性中心中使底物转化为产物的基团是()P.75A.催化基团B.碱性基团C.结合基团D.疏水基团E.酸性基团9.下列酶中需要金属离子作为辅助因子的是()P.75A.溶菌酶B.糜蛋白酶C.核糖核酸酶D.L-乳酸脱氢酶E.细胞色素c氧化酶10.关于酶的辅基()P.75A.又称辅酶B.通过非共价键与酶蛋白结合C.不能通过透析与酶蛋白分开D.由活性中心中的氨基酸残基组成E.与酶活性有关,但在反应中不被修饰或发生改变11.酶可根据其催化反应是否需要辅助因子参与分为单纯酶和()P.75A.串联酶B.寡聚酶C.结合酶D.多功能酶E.多酶复合体12.下列酶中,不属于单纯酶的是()P.76A.蛋白酶B.淀粉酶C.尿素酶D.核糖核酸酶E.L-乳酸脱氢酶13.仅结合酶有()P.76A.催化基团B.辅助因子C.活性中心D.结合基团E.变构调节剂14.由酶蛋白和辅助因子两部分构成的酶是()P.76A.单纯酶B.单体酶C.寡聚酶D.结合酶E.多功能酶15.结合酶是指()P.76A.酶蛋白-底物复合物B.酶蛋白的无活性前体C.酶蛋白-抑制剂复合物D.酶蛋白-辅助因子复合物E.酶蛋白-变构调节剂复合物16.下列叙述中,符合辅助因子概念的是()P.76A.决定酶的专一性B.是一种高分子化合物C.不参与构成酶的活性中心D.不能用透析法与酶蛋白分开E.参与传递电子、原子或基团17.关于辅酶和辅基的下列叙述,错误的是()P.76A.辅酶或辅基直接参与酶促反应B.可以存在于同一个酶蛋白分子C.只有结合酶才需要辅酶或辅基D.B族维生素多参与辅酶或辅基的组成E.一种辅酶或辅基只能与一种酶蛋白结合18.关于辅助因子()P.76A.本质为蛋白质B.决定酶的专一性C.组成单位为氨基酸D.所有酶都有辅助因子E.一种辅助因子可以与不同的酶蛋白结合19.下列酶中,属于多酶复合体的是()P.76,149A.核糖核酸酶B.L-乳酸脱氢酶C.L-谷氨酸脱氢酶D.丙酮酸脱氢酶复合体E.大肠杆菌DNA聚合酶Ⅰ20.由一条多肽链组成却催化多种反应的酶是()P.77A.单纯酶B.单体酶C.寡聚酶D.结合酶E.多功能酶21.同工酶的共同点是()P.77A.催化同一反应B.电泳行为相同C.理化性质相同D.免疫学性质相同E.分子组成和结构相同22.同工酶的不同之处不包括()P.77A.等电点B.专一性C.化学性质D.米氏常数E.物理性质23.关于同工酶概念的下列叙述,正确的是()P.77A.催化相同反应B.都有四级结构C.结构相同,而存在部位不同D.催化的反应和酶的性质都相似,分布不同E.是催化相同反应而分子结构不同、理化性质各异的一组酶24.关于同工酶的下列叙述,错误的是()P.77A.都是单体酶B.免疫学性质不同C.催化相同的化学反应D.理化性质不一定相同E.酶蛋白的分子结构不同25.关于同工酶()P.77A.一级结构相同B.对同种底物亲和力相同C.不同组织有不同的同工酶谱D.组成同工酶的亚基一定不同E.组成同工酶的亚基一定相同26.细胞质L-乳酸脱氢酶同工酶有()P.77A.2种B.3种C.4种D.5种E.6种27.细胞质L-乳酸脱氢酶同工酶是由H、M亚基组成的()P.77A.二聚体B.三聚体C.四聚体D.五聚体E.六聚体28.心肌细胞富含的LDH同工酶是()P.77A.LDH1B.LDH2C.LDH3D.LDH4E.LDH529.肝细胞富含的LDH同工酶是()P.77A.LDH1B.LDH2C.LDH3D.LDH4E.LDH530.富含LDH5的是()P.77()A.肝细胞B.红细胞C.脑细胞D.肾细胞E.心肌细胞31.心肌酶中对诊断急性心肌梗死特异性最高的是()P.78A.CK1及LDH1B.CK2及LDH1C.CK2及LDH2D.CK2及LDH3E.CK3及LDH132.酶的特点不包括()P.79A.酶蛋白容易失活B.酶活性可以调节C.酶的催化效率极高D.酶有很高的专一性E.酶可以决定反应方向33.酶与一般催化剂的主要区别是()P.79A.能降低活化能B.不改变化学平衡C.具有很强的专一性D.能缩短达到化学平衡的时间E.只催化热力学上可以进行的反应34.胰RNase在嘧啶碱基处水解RNA生成3′-单核苷酸和在3′-端为嘧啶的3′-寡聚核苷酸。
姓名______________学号________________ 成绩_____________第五章酶化学一、是非题1.所有具有催化作用的物质都是酶。
2.核酶是核糖核酸酶的简称。
3.酶能加快化学反应达到平衡的速度,但不改变反应的平衡点。
4.酶的化学本质是蛋白质。
5.核酶只能以RNA为底物进行催化反应。
6.酶蛋白和蛋白质虽然称呼不同,其基本功能是相同的。
7.酶制品的纯度越高,活性越高。
8.表示酶量,不能用重量单位,要用活力单位表示。
9.酶可以促进化学反应向正或反反应方向转移。
10.对于可逆反应而言,酶既可以改变正反应速度,也可以改变逆反应速度。
11.有1g 粗酶制剂经纯化后得到10mg 电泳纯的酶制剂,那么酶的比活力较原来提高了100 倍。
12.辅酶与辅基的区别只在于他们与蛋白质结合的牢固程度不同,并无严格的界限。
13.利用过渡态类似物为半抗原,免疫动物获得抗体,从抗体中筛选具有催化活性的免疫球蛋白,这是迄今为止获得抗体酶的唯一方法。
14.酶促反应的初速度与底物浓度无关。
15.某些酶的Km由于代谢产物存在而发生改变,而这些代谢产物在结构上与底物无关。
16.一种酶有几种底物就有几种Km值。
17.当[S]>>Km时,V趋向于Vmax,此时只有通过增加[E]来增加V。
18.酶的最适pH值是一个常数,每一种酶只有一个确定的最适pH值。
19.增加不可逆抑制剂的浓度,可以实现酶活性的完全抑制。
20.酶促反应速度取决于酶-底物复合物分解形成产物和酶的速度。
21.酶的抑制剂可引起酶活力下降或消失,但并不引起酶变性。
22.用增加底物浓度的方法可部分或全部解除酶的非竞争性抑制。
23.竞争性抑制剂与酶的结合位点同底物与酶的结合位点相同。
24.反竞争性抑制剂不会改变酶的最大反应速度。
25.酶的转换数可以反应酶的催化效率。
26.Km 值是酶的特征常数,有的酶虽然有几种底物,但Km 值是固定不变的。
27.Km 是酶的特征常数,与酶的底物、底物浓度以及温度等因素无关。
目录第五章酶化学 (2)一、填充题 (2)二、是非题 (5)三、选择题 (6)四、简答题 (9)参考文献 (13)第五章酶化学一、填充题1、全酶由( )[1]和( )[2]组成,在催化反应时,二者所起的作用不同,其中( ) [3]决定酶的专一性和高效率,( ) [4]起传递电子、原子或化学基团的作用。
2、辅助因子包括( ) [5],( ) [6]和( ) [7]等。
其中( )[8]与酶蛋白结合紧密,需要( )[9]除去,( ) [10]与酶蛋白结合疏松,可用( ) [11]除去。
3、酶是由( ) [12]产生的,具有催化能力的( ) [13]。
4、酶活力的调节包括酶( ) [14]的调节和酶( ) [15]的调节。
5、T. R. Cech和S.Alman 因各自发现了( )[16]而共同获得1989年的诺贝尔奖(化学奖)。
6、1986年,R. A. Lerner 和P. G. Schultz等人发现了具有催化活性的( )[17],称( )[18]。
7、根据国际系统分类法,所有的酶按所摧化的化学反应的性质可以分为六大类( )[19]、( )[20]、( )[21]、( )[22]、( )[23]和( )[1]。
11、酶蛋白21、辅助因子31、酶蛋白41、辅助因子52、辅酶62、辅基72、金属离子82、辅基92、化学方法处理102、辅酶112、透析法123、活细胞133、生物催化剂144、量154、活性165、核酶(具有催化能力的RNA)176、抗体186、抗体酶197、氧化还原酶类207、转移酶类217、水解酶类227、裂合酶类8、按国际酶学委员会的规定,每一种酶都有一个惟一的编号。
醇脱氢酶的编号是EC 1.1.1.1,EC代表( )[2],4个数字分别代表( )[3]、( )[4]、( )[5]和( )[6]。
9、根据酶的专一性程度不同,酶的专一性可以分为( )[7]专一性、( )[8]专一性和( )[9]专一性。
《临床生物化学检验》第五---六章练习题及答案第五章诊断酶学[A型题]1.下列哪种酶不是血浆特异酶()A.铜氧化酶B.凝血酶原C.脂蛋白酯酶D. ChEE.脂肪酶2.属于水解酶类的是()A. ASTB.CKC. LDHD. ALPE. GGT3.在测定化合物浓度或酶活力时,NADH和NADPH在下列哪个波长处有特征性光吸收()A.240nmB.270nmC.300mD.340nmE.400nm4.酶活性国际单位为()A. U/LB. KatalC. IUD. mmolE. ml/L5.用ACP诊断前列腺疾病时,为防止红细胞干扰,应加人何种抑制剂()A.苯丙氨酸B. L-酒石酸C.尿酸D. EDTAE. L-半胱氨酸6.使某酶(Km为0. 08mmol/L)催化的反应速度达60%V max时的底物浓度应是()A.0. 80mmol/LB.0. 36mmol/LC.0. 24mmol/LD.0. 48mmol/LE.0. 12mmol/L7.临床上常用何种方法来分析同工酶()A.蛋白酶水解法B.沉淀法C.电泳法D.层析法E.热失活分析法8.年龄引起酶变化最明显的酶是和骨的生长发育有密切相关的()A.胆碱酯酶B.碱性磷酸酶C.铜氧化酶、D.转氨酶E.乳酸脱氢酶9.急性心肌梗死时i,最先恢复正常的酶是()A.ALTB.LDC.CKD.ASTE.ALP10.多用于胰腺炎诊断的血清酶是()A.CK和CK-MBB.ALP和AMYC.ALT和ASTD.AST和AMYE.AM和LPS第六章微量元素与维生素检验[A型题]1.下列哪组元素属人体必需的微量元素()A.铁、碘、氟、锌、锰B.铜、钙、硒、铁、铬C.碘、铜、汞、锌、铬D.硅、铅、钒、锌、碘E.氟、硒、铅、铁、碘2.克山病的发病原因之一是缺乏()A.硒B.铁C.磷D.锰E.钙3.维生素A除从食物中吸收外,还可在体内由()A.肝细胞内氨基酸转变生成B.胡萝卜素转变而来C.由脂肪酸转变而来D.由叶绿素转变而来E.肠道细菌合成4.关于铁代谢的叙述,错误的是()A.盐酸可促进铁游离,有利于铁的吸收B.草酸可与铁结合成难溶沉淀,不利于铁的吸收C. Fe3+比Fe2+溶解度大,故Fe3+较易吸收D.溶解状态的铁才能被肠吸收E.由于铁的减少引起的贫血是低色素小细胞性贫血5.微量元素系指其含量少于人体总重量的()A.1%B. 0.1%C.0. 01%D.0. 001%E.0. 0001%6. 缺乏哪种维生素会引起口角炎()A.维生素B1B.维生素B2C.维生素AD.维生素CE.维生素K7.下列哪种元素是构成赖氨酰氧化酶的组分()A.锰B.碘C.碘D.硅E.铝8.胃幽门部黏膜病变可导致哪种维生素缺乏()A. 维生素AB.维生素B6C.维生素CD.维生素B12E. 维生素E9.分子铁(Fe)应如何进行描述()A.主要贮存于肾脏B.以Fe+形式被吸收C.在小肠由转铁蛋白吸收D.与铁蛋白结合而贮存于体内E缺铁时总铁结合力降低10.正常人体内含铜为()A.3~5gB.20~25mgC.80~100mgD.14~21mgE.2~3g11.动物实验显示,缺铜可导致皮下出血、内出血和心血管功能紊乱,这主要是由于()A.细胞色素氧化酶功能不全,机体缺乏能源B.亚铁氧化酶功能不全,机体贫血,血管壁营养不良C.赖氨酰氧化酶功能不全,胶原和弹性蛋白的交联不完全D.葡萄糖氧化酶功能不全,内源性维生素C合成过少E.超氧化物歧化酶功能不全,过氧及超氧化物损伤血管壁12. 肠道细菌作用可给人体提供()A. 维生素EB.维生素KC.维生素PPD.维生素CE.维生素D13.各亚细胞组分中,含锰较多的是()A.线粒体B.内质网C.细胞核D.细胞质E. 细胞膜14.下列有关脂溶性维生素的叙述中,正确的是()A.过少或过多都可能引起疾病B. 被消化道吸收C.是一类需要量很大的营养素D.体内不能储存,余者都由尿排出E.都是构成辅酶的成分15. 葡萄糖耐量因子中含有的元素是()A.铁B.铜C.锌D.镍E.铬16.谷胱甘肽过氧化物酶中含有的微量元素是()A.铁B.硅C.锰D.硒E.铜17.在糖代谢中,作为胰岛素辅助因子的元素是()A.铬B.钴C.锰D.硒E.锌18. 与碳酸酐酶活动有关的元素是()A.锌B.铁C.铜D.硒E.锰19. 脚气病是由于缺乏哪种维生素所引起的()A.维生素B1B.维生素B2C. 维生素B6D.维生素EE.维生素PP20.与维生素E抗氧化作用有协同作用的元素是()A.铁B.锰C.硒D.锌E.21.下列辅酶或辅基中哪一种含有硫胺素()A. FADB. FMNC. NAD+D. NADP+E. TPP22.下列关于维生素的叙述中,正确的是()A.维生素是一类高分子有机化合物B.维生素在体内不能合成或合成量很少,必须由食物供给C.维生素是人类必需的营养素,需求量大D.酶的辅酶或辅基都是维生素E.引起维生素缺乏的唯一原因是摄入量不足23.转氨酶机酶的作用,需要下列哪一种维生素()A维生素 B.维生素B2 C.维生素B6 D.维生素PP E.维生素A24.不具有维生素A活性的物质是()A .胡萝卜素 B.视黄醇 C.视黄醛 D.视黄酸 E.番茄红素25.夜育症是由于缺乏()A.维生素AB. 维生素DC.维生素ED.维生素K E维生素C26. “痛痛病"是下利哪种元素的慢性中毒()A.铅 B汞 C.镉 D.铝 E.砷27.下列胡步卜素类物质在动物体内转变为维生素A的转变率最高的是()A. α-胡萝卜素 B β-胡萝卜素 C. γ-胡萝卜素D.新玉米黄素AE. 玉米黄素28.坏血病是由哪.种维生素缺乏所引起的()A .维生素A B.维生素B1 C.维生素C D.维生素PP E. 硫胺素29.转氨酶的作用需要下列哪种维生素()A.叶酸B.烟酸C.泛酸D.磷酸吡哆胺E.维生素B230.指出下列哪种物质属于维生素D原()A.麦角钙化醇B. 胆钙化醇C.7-脱氢胆固醇D.1,25-二羟胆钙化醇E.24,25-二羟胆钙化醇31.维生素E中生物活性最强的是()A. α-生育酚B. β-生育酚C. γ-生育酚D. δ-生育酚E.生育三烯酚32.以下生化检测结果可见于缺铁性贫血的是()A.转铁蛋白饱和度增高B.血清铁降低C.血清铁结合力降低D.血清铁增高 E血清铁正常33.在体内可由胆固醉转变成的维生素是()A.维生素AB.维生素DC.维生素ED.维生素KE.维生素B34.下利哪种物质可以治癞皮病()A.维生素AB.叶酸C.维生素B12D. 烟酰胺E.生物素35.维生素B6作为酶的辅酶最重要的作业是()A.参与合成神经递质 B参与合成烟酸C.参与合成维生素B2D.参与氨基酸的合成、分解和互变E.作为糖原磷酸化酶组分,稳定酶分子36. 经常日光浴,体内不致缺乏的维生素是()A.维生素AB.维生素BC.维生素CD.维生素D E维生素E37.小儿经常晒太阳可以预防哪一种维生素缺乏()A.维生素AB. 维生素DC.维生素ED.维生素KE.维生素B138.儿童缺乏维生素D时易患()A.骨质软化症B. 佝偻病C.癞皮病D.坏血病 E恶性贫血39. 下列哪种维生素不属于B族维生素()A.叶酸B.泛酸C.维生素CD.生物素 E维生素PP40.下列哪种维生素是一种重要的天然抗氧化剂()A.维生素AB. 维生素BC.维生素CD.维生素D E维生素E41.维生素K维持体内在正常水平的凝血因子是()A. II、III、V和VIIB. II、VII、IX和XC. II、VII、VIII和VID. II、V、X和VII、E. II、I、IX和XI42.成人缺乏维生素D将导致()A.佝偻病B.骨软化病C.夜盲症D.皮肤病 E脚气病43.与凝血酶原生成有关的维生素是()A.维生素EB. 维生素AC.维生素KD.维生素PP E维生素C44.维生素B异咯嗪环上用于传递氢原子的两个氮原子是()A . N1、N5 B. N1 、N10 C.N4、N8 D. N5、N10 E N7、.N845. 下列哪种维生素的吸收过程,需要胃黏膜分泌的内因子协助()A.维生素AB. 维生素BC.维生素B1D. 维生素D E维生素B1246.维生素B2是下列哪种辅酶或辅基的组成成分()A. CoAB. TPPC. NAD+D. NADP+E .FAD47. 缺乏哪种维生素,其典型病例具有“三D症状”()A.维生素AB. 维生素KC.维生素ED.维生素PPE.维生素D48. δ氨基-γ酮基戊酸合成酶的辅基中含有()A.维生素B1B. 维生素B2C.维生素B6D.维生素B12 E烟酸49. 缺乏维生素B:可引起下列哪种疾病()A.恶性贫血B.口角炎C.坏血病D.脚气病E.佝偻病50. 长期不吃新鲜蔬菜、水果等食物,可引起下列哪种维生素缺乏()A.维生素AB.维生素B2C.维生素CD.维生素KE.维生素PP51. 维生素B12分子结构中含有金属()A.铁B.锰C.锌D.钼 E钴52.成人、儿童因缺乏下列哪一种维生素而导致泪腺分泌障碍患眼干燥症()A.叶酸B.维生素A C维生素B D.泛酸 E.磷酸吡哆胺53.缺乏维生素B可能引起下列哪一种症状()A.皮炎B.不育C.坏血病D.脚气病E.恶性贫血54.主要以维生素Br2形式发挥作用的元素是()A.铜B.铬C.钴D.镍 E镉55.下列维生素中哪一种可以预防和治疗癞皮症()A.维生素B12B.维生素B1C.烟酸D.吡哆醛E.泛酸56.脂溶性维生素吸收障碍可引起下列哪种疾病()A.脚气病B.癞皮症C.坏血病D.恶性贫血E.佝偻病57.维生素K缺乏可引起()A.凝血时间缩短B.凝血时间延长C.凝血酶原合成增加D.凝血酶原不受影响E.凝血时间正常王可引起种元素有关58.甲状腺素具有的生物学作用与下列哪种元素有关()A.锌B.碘C.铜D.硒E.铁59.含有A维生素是()A.维生素B1B.维生素B2C.维生素B6D.维生素B12E.叶酸60.暗适应时间延长是由于缺乏()A.维生素AB.维生素B1C.维生素ED.维生素PPE.维生素61.克山病的发生原因与下列哪种元素缺乏有关()A.锌B.碘C.铜D.硒E.铁62. 具有促进胰岛素作用的元素是()A.铜B.铬C.钴D.镍E.镉63.脂类清化吸收障碍时,可引起下列何种疾病()A.坏血病B.夜盲症C.癞皮症D.恶性贫血E.脚气病[B型题](1~3题共用备选答案)A.恶性贫血B.巨幼细胞贫血C.新生儿出血D.溶血性贫血E.缺铁性贫血1.长期缺乏维生素E可出现()2.长期缺乏维生素B12可出现()3.长期缺乏维生素K可出现()(4~6题共用备选答案)A.维生素AB.维生素B1C.维生素B2D. 维生素DE.维生素PP4.出现皮炎、腹泻、痴呆症状是因为缺乏()5.幼儿骨骼变软,易弯曲,不能正常钙化是因为缺乏()6.出现多发性神经炎是因为缺乏()(7~8题共用备选答案)A.硒和锌B.铁和锌C.钙和铁D.锰和铬 E铜和碘7.肺结核患者应注意补充的无机盐是()8.慢性肝炎患者应注意补充的无机盐是()[x型题]1.人体内重要的含锌酶有()A.碱性磷酸酶B.丙酮酸氧化酶C.碳酸酐酶D.胰羧肽酶E.乳酸脱氢酶2.关于锌的生物学作用正确的描述是()A.锌可作为多种酶的功能成分或激活剂B.锌是调节DNA复制、转录的DNA聚合酶的必需组成部分C.锌是很多金属酶的辅助因子D.对维持人体正常暗适应有很重要的作用E.参与免疫过程3下列维生素名与常见缺乏症组合中哪共是正确的()A.维生素B2-口角炎B.维生素B12-恶性贫血C.维生素A-夜盲症D.维生素D-佝偻病E.叶酸一口角炎4.引起佝楼病和骨质软化症的共同原因是()A.缺乏足够的阳光照射B.维生素D吸收不良C. 食物中缺乏维生素DD.维生素D过多E.肾结石5.在人体内可转变为维生素的物质有()A.胆钙化醇B. β-胡萝卜素C.γ-胡萝卜素D.7-脱氢胆固醇E.麦角钙化醇6. 铝毒性的主要临床表现是()A.高铝血症B.铝贫血C.铝骨病D.铝脑病E.铝肾病7.维生素E的生理功能包括()A.预防衰老的作用B.作为供氢体与受氢体的作用C.促进凝血作用D.高效抗氧化作用E.促进蛋白质合成的作用8.关于维生素D的叙述下列哪些是正确的()A.胆固醇可转变为维生素DB.皮肤中的7-脱氢胆固醇通过紫外线照射可转变成维生素D3C.维生素D是类固醇衍生物D.未经紫外线照射过的纯净牛奶是维生素D的较好来源E.儿童维生素D缺乏,常见佝偻病9.维生素K()A.可由肠道微生物合成B.缺乏时血液凝固发生障碍C.在植物中不存在D.缺乏时凝血时间缩短E.维持体内VII、VIII凝血因子在正常水平10维生素场缺乏主要表现在下列哪些部位()A.唇B.口腔黏膜C.舌D.会阴皮肤 E骨骼11. 属于水溶性维生素的有()A.泛醌B.维生素CC.维生素KD.维生素B族E. 维生素E12. 在维生素B1的分子结构中含有()A.噻唑环 B嘧啶环 C.羧基 D.硫 E.钴13. 含有维生素B的辅基基或辅酶是()A. NAD+B. FADC. FMND. TPP E NADP+14. 维生素D缺乏可引起()A.骨软化病B.坏血病C.佝偻病D.脚气病 E骨质疏松症15.维生素B的辅酶形式()A. 吡哆醇B. 吡哆醛C.磷酸吡哆醛D.磷酸吡哆胺E.吡哆酸16.锰参与下列哪此酶的激话()A.脱羧酶B.氧化酶C.醛缩酶D.碱性磷酸酶E.精氨酸酶17. 下述关于锌的生物学作用的叙述正确的是()A.锌可作为多种酶的功能成分或激话剂B.促进机体生长发育,抑制核酸及蛋白质的合成C促进维生素A的正常代谢和生理功能D.强免疫及抑制吞嘩细胞的功能E.可降低T细胞功能18.锅化合物的抑制作用体现于()A.可抑制肝细胞线粒体氧化磷酸化过程B.可抑制脱羧酶C可抑制组氨酸酶D.可抑制脱氢酶E.可抑制过氧化酶19. 下列哪几项名称与所给出的维生素名称相符()A.生育酚-维生素EB.硫胺素一维生素B1C.钻胺素一维生素B12D.抗坏血酸-维生素CE.核黄素-维生素B220.脂溶性维生素包括()A.视黄醇B.钙化醇C.生育酚D.维生素KE.硫胺素21.不能从饮食中摄入蔬菜和水果的患者最有可能存在哪种营养性缺乏症()A.维生素AB.维生素CC.维生素DD.维生素B. E叶酸22下列有关维生素A的叙述,正确的是()A.维生素A是脂溶性维生素B.能转变成维生素A的β-胡萝卜素称维生素A原C.维生素A有两种形式即A1和A2两者仅来源不同。
第五章 酶与维生素一、名词解释1.米氏常数(Km 值):当酶反应速度为最大反应速度一半时的底物浓度称为米氏常数。
2. 活性中心:酶分子中能直接与底物分子结合,并催化底物化学反应的部位称为酶的活性中心。
3.辅基:是指以共价键和酶蛋白相结合的辅助因子,不能通过透析除去,需要经过一定的化学处理才能与酶蛋白分开。
4.单体酶:只有一条多肽链,分子量在35000~13000,一般多属于水解酶。
如胰蛋白酶、溶菌酶和胃蛋白酶等。
5. 酶的比活力:指每毫克酶蛋白所含的活力单位数。
6.多酶体系:由几种功能相关的酶彼此嵌合而形成的复合体,分子量一般在几百万以上。
7.激活剂:凡能增加酶活性的物质,通称为激活剂。
8.抑制剂:凡是能降低或抑制酶活性但不引起酶变性的物质称为酶的抑制剂。
9.变构酶:某些小分子物质与酶的调解中心相结合,改变酶的构象而使酶的活性发生改变,这种调节酶活性的方式称为变构调节,具有变构调节的酶称为变构酶。
10.同工酶:指能催化相同的化学反应,但其蛋白质的分子结构、理化性质以及免疫学性质不同的一组酶。
11.酶原:有些酶(如消化系酶和凝血酶)在细胞内初合成或分泌时是无活性的,这些有活性的酶的前身称为酶原。
二、填空题1.酶是 活细胞 产生的,具有催化活性的 蛋白质 或 核酸 。
2.酶具有 高效性 、 专一性 、 作用条件温和 和 受调控性 等催化特点。
3.影响酶促反应速度的因素有 底物浓度 、 酶浓度 、 PH 、 温度 、 激活剂 和 抑制剂 。
4. 与酶催化高效率有关的因素有 邻近效应和定向效应 、 诱底物分子的“张力”和“形变”效应 、 酸碱催化 、 共价催化 、 活性中心的低介电性 等。
5.丙二酸和戊二酸都是琥珀酸脱氢酶的 竞争性 抑制剂。
6.变构酶的特点是:(1) 由多个亚基组成 ,(2) 具有T 态和R 态两种构象 ,它不符合一般的 米氏方程 ,当以V 对[S]作图时,它表现出 S 型曲线,而非 矩形 曲线。
高中生物酶试题及答案一、选择题1. 下列关于酶的叙述中,错误的是()A. 酶是活细胞产生的具有催化能力的有机物B. 酶的催化作用具有高效性C. 酶的催化作用具有专一性D. 酶的催化作用需要适宜的温度和pH值答案:A解析:酶是活细胞产生的具有催化能力的有机物,但酶的本质可以是蛋白质或RNA,因此A选项错误。
2. 酶促反应中,酶的作用是()A. 降低反应的活化能B. 改变反应的平衡点C. 改变反应物的化学性质D. 提供反应所需的能量答案:A解析:酶通过降低化学反应的活化能来加速反应速率,因此A 选项正确。
3. 下列关于酶活性的叙述中,正确的是()A. 酶的活性受温度的影响B. 酶的活性受pH值的影响C. 酶的活性受底物浓度的影响D. 所有选项都正确答案:D解析:酶的活性受多种因素影响,包括温度、pH值和底物浓度,因此D选项正确。
4. 酶的专一性是由()A. 酶的化学结构决定的B. 酶的物理性质决定的C. 酶的活性中心决定的D. 酶的浓度决定的答案:C解析:酶的专一性是由其活性中心的特定结构决定的,因此C 选项正确。
二、填空题1. 酶是生物体内催化______的生物催化剂,绝大多数酶是______,少数是______。
答案:化学反应;蛋白质;RNA2. 酶促反应的特点是______、______和______。
答案:高效性;专一性;需要适宜的温度和pH值3. 酶的活性受______和______的影响,最适宜的温度和pH值下,酶的活性最高。
答案:温度;pH值4. 酶的化学本质可以是______或______,其中______酶具有催化RNA合成RNA的功能。
答案:蛋白质;RNA;核糖核酸三、简答题1. 酶的催化作用为什么具有高效性?答案:酶的催化作用具有高效性,因为酶能显著降低化学反应的活化能,从而加速反应速率。
酶通过形成酶-底物复合物,使得底物分子在酶的活性中心附近发生反应,减少了底物分子之间的碰撞次数,提高了反应的效率。
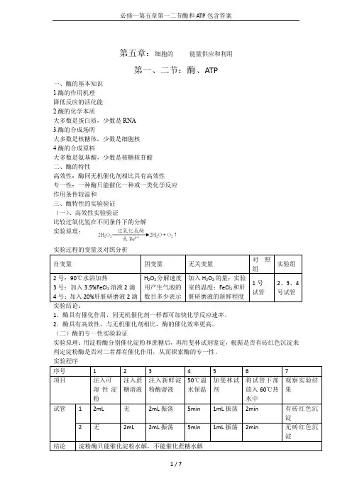
第五章:细胞的能量供应和利用第一、二节:酶、ATP一、酶的基本知识1.酶的作用机理降低反应的活化能2.酶的化学本质大多数是蛋白质,少数是RNA3.酶的合成场所大多数是核糖体,少数是细胞核4.酶的合成原料大多数是氨基酸,少数是核糖核苷酸二、酶的特性高效性:酶同无机催化剂相比具有高效性专一性:一种酶只能催化一种或一类化学反应作用条件较温和三、酶特性的实验验证(一)、高效性实验验证比较过氧化氢在不同条件下的分解实验原理:1.酶具有催化作用,同无机催化剂一样都可加快化学反应速率。
2.酶具有高效性,与无机催化剂相比,酶的催化效率更高。
(二)酶的专一性实验验证实验原理:用淀粉酶分别催化淀粉和蔗糖后,再用斐林试剂鉴定,根据是否有砖红色沉淀来判定淀粉酶是否对二者都有催化作用,从而探索酶的专一性。
(三)温度对酶活性的影响实验验证实验原理:温度影响酶的活性,从而影响淀粉的水解,滴加碘液,根据是否出现蓝色及蓝色的深浅来判断酶的活性。
实验设计程序(四)pH对酶活性的影响实验验证pH影响过氧化氢酶的活性,从而影响氧气的生成量,可用点燃但无火焰的卫生香燃烧的情况来检验氧气生成量的多少。
实验步骤:取n支试管→分别加入等量的质量分数为3%的过氧化氢溶液→用盐酸或NaOH 溶液调整出不同的pH(如5.5、6.0、6.5、7.0、7.5、8.0、8.5、9.0)→分别滴加等量的同种新鲜的质量分数为20%的肝脏研磨液→用点燃但无火焰的卫生香来检验氧气的生成情况。
四、与酶有关的曲线解读1.表示酶高效性的曲线2.表示酶专一性的曲线3.影响酶活性的曲线4.底物浓度和酶浓度对酶促反应的影响五、ATP1.ATP的结构A—P~P~P2.功能细胞的直接能源物质3.ATP与ADP的相互转化4.ATP产生速率与O2供给量之间的关系1).A点表示在无氧条件下,细胞可通过进行无氧呼吸分解有机物,产生少量ATP。
2).AB段表示随O2供应量增多,有氧呼吸明显加强,通过有氧呼吸分解有机物释放的能量增多,ATP的产生速率随之增加。
第五章酶化学一、填空题1.全酶由酶蛋白和辅助因子组成。
辅助因子包括辅酶和辅基等。
其中辅基与酶蛋白结合紧密,辅酶与酶蛋白结合疏松。
2.根据国际系统分类法,所有的酶按所催化的化学反应的性质可以分为六大类氧化还原酶类,转移酶类,水解酶类,裂合酶类,异构酶类和连接酶类。
3.根据酶的专一性程度不同,酶的专一性可以分为绝对专一性、相对专一性和立体专一性。
4.关于酶作用专一性提出的假说有锁钥学说和诱导契合假说等几种。
5.酶的活性中心包括结合部位和催化部位两个功能部位,其中结合部位直接与底物结合,决定酶的专一性,催化部位直接参加催化,决定催化反应的性质。
6.酶活力是指酶所催化的化学反应的速率。
酶活力的大小用酶活力单位来表示。
7.酶促动力学的双倒数作图(Lineweaver-Burk作图法),得到的直线在横轴上的截距为 -1/km ,纵轴上的截距为 1/Vmax 。
8.糖原磷酸化酶是通过磷酸化与脱磷酸化进行共价修饰调节酶活性。
9.酶的活性部位通常位于酶分子表面的疏水裂隙中,即位于疏水的微环境中,从而使酶与底物之间的作用加强。
10.酶反应速度受许多因素的影响。
以反应速度对底物浓度作图,得到的是一条双曲线。
11.有的酶在分泌时是无活性的酶原,需要经某种酶或酸将其分子作适当的改变或切去一部分才能呈现活性,这种激活过程称酶原激活作用。
12.有些酶分子除具有与底物结合的活性部位外,还具有与非底物的化学物质结合的部位,这种部位有别于活性部位,而且与之结合的物质都对其反应速率有调节作用,故称别构部位,具有该部位的酶称别构酶。
13.根据酶蛋白分子的特点将酶分为三类,即单体酶、寡聚酶和多酶复合物。
二、选择题:1.下列有关酶的描述正确的是?( A )(A)组成酶活性中心的各个基团可能来自同一条多肽链,也可能来自不同多肽链。
(B)酶活性中心一般由在一级结构中相邻的若干氨基酸残基组成。
(C)酶活力随反应温度升高而不断地加大。
(D)酶的最适温度与酶的作用时间有关,作用时间长,则最适温度高,作用时间短,则最适温度低。
第3章酶一、选择题A型题1.下列对酶的叙述,哪一项是正确的A.所有的蛋白质都是酶B.所有的酶均以有机化合物作为作用物C.所有的酶均需特异的辅助因子D.所有的酶对其作用物都是有绝对特异性E.少数RNA具有酶一样的催化活性2.关于酶的正确论述是A.酶的活性是不可调节的B.所有酶的催化反应都是单向反应C.酶的活性中心只能与底物结合D.单体酶具有四级结构E.酶活性中心的维持需要活性中心外的必需基团3.酶与一般催化剂的共同点是A.增加产物的能量水平B.降低反应的自由能变化C.降低反应的活化能D.降低反应物的能量水平E.增加反应的活化能4.以下哪项不是酶的特点A.多数酶是细胞制造的蛋白质B.易受pH,温度等外界因素的影响C.能加速反应,也能改变反应平衡点D.催化效率极高E.有高度特异性5.加热使酶失活是因为A.酶的一级结构和空间结构同时遭到破坏B.酶的一级结构遭到破坏C.酶的空间结构遭到破坏D.酶不再溶于水E.酶的沉淀6.结合酶在下列哪种情况下才有活性A.酶蛋白单独存在B.辅酶单独存在C.亚基单独存在D.全酶形式存在E.有激动剂存在7.有关酶的辅助因子的不正确描述是A.金属离子多为辅基B.维生素的衍生物多为辅酶C.辅助因子不参与酶活性中心的形成D.可用透析的方法除去辅酶E.酶蛋白决定反应的特异性8.下列哪种辅酶中不含核苷酸A.FAD B.FMN C.FH4D.NADP+ E.CoASH9.金属离子作为酶的辅助因子作用是A.酶活性中心的催化基团参与催化反应、传递电子B.作为连接酶与底物的桥梁,便于酶和底物紧密接触C.稳定酶的构象D.中和阴离子,降低反应中的静电斥力E.以上都对10.有关辅酶与辅基的错误论述是A.辅酶与辅基都是酶的辅助因子B.辅酶与酶蛋白疏松结合C.辅基与酶蛋白牢固结合D.不论辅酶或辅基都可以用透析或超滤的方法除去E.辅酶与辅基的差别在于它们与酶蛋白结合的紧密程度不同11.下列含有维生素泛酸的辅酶是A.NAD+ B.CoA C.FMN D.FAD E.TPP12.酶的特异性是指A.酶蛋白与辅酶的特异结合B.酶对其所催化的底物具有选择性C.酶在细胞中的特异定位D.酶催化反应的机制各不相同E.同工酶催化的化学反应相同13.酶保持催化活性必须A.酶分子完整无缺B.有酶分子上所有化学基团存在C.有金属离子参加D.有辅酶参加E.有活性中心及其必需基团14.有关酶活性中心的正确阐述是A.酶活性中心专指能与底物特异性结合的结合基团B.酶活性中心是指由空间结构上相互邻近的基团所构成的区域C.酶活性中心专指能催化底物转变为产物的催化基团D.酶活性中心专指能与产物特异性结合的结合基团E.酶活性中心内外的必需基团15.酶促反应动力学研究的内容是A.酶原激活过程B.酶的电泳行为C.酶的分类D.酶促反应速率及其影响因素E.酶分子的结构16.酶催化作用所必需的基团是指A.维持酶一级结构所必需的基团B.位于活性中心以内或以外的,维持酶活性所必需的基团C.酶的亚基结合所必需的基团D.维持分子构象所必需的基团E.构成全酶分子所有必需的基团17.酶分子中使作用物转变为产物的基团称为A.结合基团B.催化基团C.碱性基团D.酸性基团E.疏水基团18.影响酶促反应速率的因素不包括A.底物浓度B.底物种类C.酸碱度D.温度E.酶浓度19.有关同工酶的正确叙述是A.不同组织中同工酶谱不同B.同工酶对同种作用物亲和力相同C.同工酶的一级结构一定相同D.组成同工酶的亚基一定相同E.组成同工酶的亚基一定不同20.乳酸脱氢酶同工酶是由H和M亚基组成的A.二聚体B.三聚体C.四聚体D.五聚体E.六聚体21.在测定酶活性时要测定酶促反应的初速率,其目的是A.为了提高酶促反应的灵敏度B.为了节省底物的用量C.为了防止各种干扰因素对酶促反应的影响D.为了节省酶的用量E.为了节省反应的时间22.关于变构酶的结构特点错误的叙述是A.有多个亚基组成B.有与作用物结合的部位C.有与变构剂结合的部位D.催化部位与变构部位都处于同一亚基上E.催化部位与别构部位既可处于同一亚基,也可处于不同亚基上23.受敌敌畏抑制的酶是A.胆碱酯酶B.碳酸酐酶C.己糖激酶D.丙酮酸脱氢酶E.含巯基的酶24.有关非竞争性抑制剂的正确论述是A.不改变酶促反应的最大速率B.改变表观Km值C.酶与底物、抑制剂可同时结合,但不影响其释放出产物D.抑制剂与酶结合后,不影响酶与底物的结合E.抑制剂与酶的活性中心结合25.关于反竞争性抑制剂的正确阐述是A.抑制剂既与酶结合,又与酶-底物复合结合B.抑制剂只与酶-底物复合物结合C.抑制剂只与底物结合D.抑制剂只与酶结合E.抑制剂只减少从ES转化为产物的量26.反竞争性抑制剂对酶促反应速率的影响是A.表观Km↑,Vmax不变B.表观Km↓,Vmax↓ C.表观Km不变,Vmax↓D.表观Km↓,Vmax↑ E.表观Km↓,Vmax不变27.有关温度对酶活性影响的不正确论述是A.最适温度不是酶的特性常数B.酶是蛋白质,即使反应的时间很短也不能提高反应温度C.酶制剂应在低温下保存D.酶的最适温度与反应时间有关E.从生物组织中提取酶时应在低温下进行28.关于pH对酶促反应速率影响的错误论述是A.环境pH影响酶、底物或辅助因子的解离状况,从而影响酶促反应速率B.最适pH是酶的特性常数C.最适pH不是酶的特性常数D.过高或过低的环境pH可使酶发生变性E.最适pH是酶促反应速率最大时的环境pH29.关于酶原与酶原激活的正确阐述是A.体内所有的酶在初合成时均以酶原的形式存在B.酶原的激活是酶的共价修饰过程C.酶原的激活过程也就是酶被完全水解的过程D.酶原激活过程的实质是酶的活性中心形成或暴露的过程E.有些酶以酶原形式存在,其激活没有任何生理意义30.下列关于变构酶的不正确描述是A.变构酶是指受变构调节的酶B.正协同效应是指底物与酶的一个亚基结合后使此亚基发生构象改变,从而引起相邻亚基发生同样的改变,增加后续亚基对底物的亲和力C.正协同效应的底物浓度曲线是矩形双曲线D.负协同效应是指底物与酶的一个亚基结合后使此亚基发生构象改变,此亚基构象的改变可使后续亚基与底物结合的亲和力减弱E.具有协同效应的变构酶多为含偶数亚基的酶31.有关LDH同工酶的正确论述是A.LDH含有M和H两种亚基,故有两种同工酶B.M亚基和H亚基都来自同一染色体的某一基因位点C.LDH同工酶在人体各组织器官的分布无显著差别D.LDH同工酶的电泳行为相同E.LDH同工酶对同一底物有不同的Km值32.有关竞争性抑制剂的正确论述是A.抑制剂在结构上与底物结构不相似B.抑制剂与酶的活性中心结合C.抑制剂与酶的结合是不可逆的D.抑制程度只与抑制剂的浓度有关,而与底物浓度无关E.抑制剂与酶非共价结合33.诱导契合学说是指A.酶原被其他酶激活B.酶的绝对特异性C.酶改变作用物构象D.酶改变抑制剂构象E.作用物与酶构象的改变34.其他因素不变,改变作用物的浓度时A.反应初速度成比例改变B.反应速度成比例下降C.反应速度成比例增加D.反应速度先慢后快E.反应速度不变35.关于同工酶的正确阐述是A.它们的分子结构相同B.它们的免疫学性质相同C.它们的理化性质相同D.它们催化的化学反应相同E.它们催化的化学反应不同A.磺胺类药物对细菌二氢叶酸合成酶的抑制作用B.Pb2+对羟基酶的抑制作用C.砷化物对巯基酶的抑制作用D.氰化物对细胞色素氧化酶的抑制作用E.敌百虫对胆碱酯酶的抑制作用37.作用物浓度达到饱和后,再增加作用物浓度A.反应速度随作用物增加而加快B.随着作用物浓度的增加酶逐渐失活C.酶的结合部位全部被作用物占据,反应速度不再增加D.和增加抑制剂反应速度反而加快E.形成酶-作用物复合体增加38.正确的Michaelis-Menten方程式是A.V={Km+[S]}/{Vmax+[S]} B.V={Vmax+[S]}/{Km+[S]}C.V={Vmax[S]}/{Km+[S]} D.V={Km+[S]}/{Vmax[S]}E.V={Km[S]}/{Vmax+[S]}39.酶催化作用的机制不可能是A.酶与底物锁-匙式的结合B.邻近效应与定向作用C.共价催化作用D.酸碱催化作用E.表面效应40.如按Lineweaver-Burk方程作图测定Km和Vmax时,X轴上实验数据应示以A.1/Vmax B.Vmax C.1/[S] D.[S] E.Vmax/[S]41.己糖激酶以葡萄糖为作用物时,Km=1/2[S]。
酶习题及答案(共6页) -本页仅作为预览文档封面,使用时请删除本页-一、填空题1.酶是活细胞产生的,具有催化活性的蛋白质。
2.从自我剪切的RNA中发现了具有催化活性的,称之为这是对酶概念的重要发展。
3.结合酶是由和两部分组成,其中任何一部分都催化活性,只有才有催化活性。
4.有一种化合物为A-B,某一酶对化合物的A,B基团及其连接的键都有严格的要求,称为,若对A基团和键有要求称为,若对A,B之间的键合方式有要求则称为。
5.酶发生催化作用过程可表示为E+S→ES→E+P,当底物浓度足够大时,酶都转变为此时酶促反应速成度为。
6.竞争性抑制剂使酶促反应的km 而Vmax 。
7.磺胺类药物能抑制细菌生长,因为它是结构类似物,能性地抑制酶活性。
8.当底物浓度远远大于Km,酶促反应速度与酶浓度。
9.PH对酶活力的影响,主要是由于它和。
10.温度对酶作用的影响是双重的:①②。
11.同工酶是一类酶,乳酸脱氢酶是由种亚基组成的四聚体,有种同工酶。
12.与酶高催化效率有关的因素有、、、和活性中心的。
13.对于某些调节酶来说,、V对[S]作图是S形曲线是因为底物结合到酶分子上产生的一种效应而引起的。
14.测定酶活力时要求在特定的和条件下,而且酶浓度必须底物浓度。
15.解释别构酶变构机理,主要有和两种。
16.能催化多种底物进行化学反应的酶有个Km值,该酶最适底物的Km值。
17.与化学催化剂相比,酶具有、、和等催化特性。
18.在某一酶溶液中加入G-SH能提出高此酶活力,那么可以推测基可能是酶活性中心的必需基团。
19.影响酶促反应速度的因素有、、、、、。
20.从酶蛋白结构看,仅具有三级结构的酶为,具有四级结构的酶,而在系列反应中催化一系列反应的一组酶为。
二、选择题1.有四种辅因子(1)NAD,(2)FAD,(3)磷酸吡哆素,(4)生物素,属于转移基团的辅酶因子为:A、(1)(3)B、(2)(4)C、(3)(4)D、(1)(4)2.哪一种维生素具有可逆的氧化还原特性:A、硫胺素B、核黄素C、生物素D、泛酸3.含B族维生素的辅酶在酶促反应中的作用是:4.A、传递电子、质子和化学基团B、稳定酶蛋白的构象C、提高酶的催化性质D、决定酶的专一性4.有机磷农药作为酶的抑制剂是作用于酶活性中心的:A、巯基B、羟基C、羧基D、咪唑基5.从组织中提取酶时,最理想的结果是:A、蛋白产量最高B、转换系数最高C、酶活力单位数值很大D、比活力最高6.同工酶鉴定最常用的电泳方法是:A、纸电泳B、SDS—聚丙烯酰胺凝胶电泳C、醋酸纤维薄膜电泳D、聚丙烯酰胺凝胶电泳7.酶催化底物时将产生哪种效应A、提高产物能量水平B、降低反应的活化能C、提高反应所需活化能D、降低反应物的能量水平8.下列不属于酶催化高效率的因素为:A、对环境变化敏感B、共价催化C、靠近及定向D、微环境影响9.米氏常数:A、随酶浓度的增加而增加B、随酶浓度的增加而减小C、随底物浓度的增加而增大D、是酶的特征常数10.下列哪种辅酶结构中不含腺苷酸残基:A、FADB、NADP+C、辅酶QD、辅酶A11.下列那一项符合“诱导契合”学说:A、酶与底物的关系如锁钥关系B、酶活性中心有可变性,在底物的影响下其空间构象发生一定的改变,才能与底物进行反应。
生物化学试题及答案酶一、单项选择题(每题2分,共10分)1. 下列哪种酶属于氧化还原酶?A. 脂肪酶B. 蛋白酶C. 脱氢酶D. 淀粉酶答案:C2. 酶的活性中心通常由哪些氨基酸残基组成?A. 酸性和碱性氨基酸B. 碱性和中性氨基酸C. 中性氨基酸和疏水性氨基酸D. 酸性和疏水性氨基酸答案:A3. 酶促反应中,底物浓度增加会导致以下哪种现象?A. 反应速率不变B. 反应速率增加C. 反应速率先增加后不变D. 反应速率持续增加答案:C4. 哪种因素会影响酶的活性?A. 温度B. pH值C. 底物浓度D. 所有以上因素答案:D5. 下列哪种酶参与DNA复制?A. DNA聚合酶B. RNA聚合酶C. 逆转录酶D. 限制性内切酶答案:A二、填空题(每空1分,共10分)6. 酶的催化机制通常涉及酶与底物形成_______,通过降低反应的活化能来加速反应速率。
答案:酶-底物复合物7. 酶的活性可以被_______所抑制,这种抑制是可逆的。
答案:抑制剂8. 酶的催化效率通常比非生物催化剂高_______倍。
答案:10^7至10^139. 酶的活性中心是酶分子上与底物结合并催化反应的特定区域,其大小通常与底物分子_______。
答案:相近10. 酶的变性是指酶在某些物理或化学因素作用下,其空间结构发生改变,导致_______丧失。
答案:生物活性三、简答题(每题5分,共20分)11. 简述酶的专一性。
答案:酶的专一性是指酶对底物的选择性,一种酶通常只能催化一种或一类底物的特定反应。
12. 描述酶活性受温度影响的原理。
答案:酶活性受温度影响的原理在于温度可以改变酶分子的构象和动力学,从而影响酶与底物的结合以及催化效率。
13. 解释酶促反应的米氏方程。
答案:米氏方程是描述酶促反应速率与底物浓度关系的方程,它表明在底物浓度较低时,反应速率随底物浓度增加而增加,但当底物浓度达到一定水平后,反应速率不再随底物浓度增加而增加,达到最大反应速率(Vmax)。
生物化学酶的试题及答案一、单项选择题(每题2分,共20分)1. 酶的活性中心通常由哪些氨基酸残基组成?A. 碱性氨基酸B. 酸性氨基酸C. 疏水性氨基酸D. 以上都是答案:D2. 下列哪种物质不是酶的辅因子?A. 金属离子B. 维生素C. 辅酶D. 底物答案:D3. 酶促反应中,酶与底物结合形成的复合物称为:A. ES复合物B. ES复合物C. ES复合物D. ES复合物答案:A4. 酶的催化机制中,酶活性中心的氨基酸残基主要通过哪种方式与底物相互作用?A. 共价键B. 离子键C. 氢键D. 疏水相互作用答案:C5. 酶的Km值反映了酶对底物的:A. 最大反应速率B. 亲和力C. 特异性D. 稳定性答案:B6. 酶的抑制作用中,可逆性抑制和不可逆性抑制的区别在于:A. 抑制剂的浓度B. 抑制剂与酶的结合方式C. 抑制剂的类型D. 抑制作用是否可逆答案:D7. 酶的活性调节中,变构调节是指:A. 通过改变酶的构象来调节酶活性B. 通过改变酶的浓度来调节酶活性C. 通过改变底物的浓度来调节酶活性D. 通过改变辅因子的浓度来调节酶活性答案:A8. 酶的同工酶是指:A. 催化相同反应的不同酶B. 催化不同反应的相同酶C. 催化相同反应的不同酶分子D. 催化不同反应的相同酶分子答案:C9. 酶的热稳定性通常与以下哪个因素有关?A. 酶的分子量B. 酶的氨基酸序列C. 酶的三维结构D. 酶的辅因子类型答案:C10. 酶的活性测定中,通常使用哪种方法来测定酶的活性?A. 比色法B. 紫外-可见光谱法C. 荧光法D. 以上都是答案:D二、多项选择题(每题3分,共15分)1. 酶的分类依据包括:A. 酶的来源B. 酶的催化反应类型C. 酶的分子量D. 酶的氨基酸序列答案:A|B2. 酶的活性中心的特点包括:A. 具有高度的底物特异性B. 含有辅因子C. 能够与底物形成ES复合物D. 能够进行底物的转化答案:A|C|D3. 酶促反应的动力学参数包括:A. Km值B. Vmax值C. pH值D. 温度答案:A|B4. 酶的抑制作用可以分为:A. 竞争性抑制B. 非竞争性抑制C. 反竞争性抑制D. 不可逆性抑制答案:A|B|C|D5. 酶的活性调节方式包括:A. 变构调节B. 共价修饰C. 酶原激活D. 酶的降解答案:A|B|C|D三、简答题(每题10分,共30分)1. 描述酶的活性中心与底物结合的过程。
⼀、选择题 (每题2分,共50分)1. 与酶的化学本质不相同的物质是 ( )A. 性激素B. 载体C. 胰岛素D. 抗体2. 酶的基本组成单位是 ( )A.氨基酸B.核苷酸C. 氨基酸或核苷酸D.⽢油和脂肪酸3. 关于酶的叙述中,正确的是( )。
A. 酶只有在⽣物体内才能起催化作⽤B. 酶都有消化作⽤C. 调节新陈代谢的物质不⼀定是酶D. 酶都是在核糖体上合成的4. 在植物细胞中,下列过程需要酶参与的是A.O2进出细胞B.光合作⽤中CO2的固定C.细胞质壁分离与复原D.CO2进⼊叶绿体5. 催化脂肪酶⽔解的酶很可能是 ( )A.肽酶B.蛋⽩酶C.脂肪酶D.淀粉酶6. 下列有关⽣物体内酶的正确叙述是 ( )A. 是有分泌功能的细胞产⽣的B. 有的从⾷物获得,有的从体内转化⽽来C. 凡是活细胞,都能产⽣酶D. 酶在代谢中有多种功能7. 蛋⽩酶⽔解蛋⽩质,破坏了蛋⽩质的 ( )A.全部肽键B.空间结构C.氨基酸D.双螺旋结构8. 胰蛋⽩酶在⽔解过程中,通常能得到多肽,最后能得到氨基酸,这说明 ( )A.胰蛋⽩酶是由活细胞产⽣的B.胰蛋⽩酶是⽣物催化剂C.胰蛋⽩酶的化学本质是蛋⽩质D.胰蛋⽩酶的基本组成单位是多肽9. 下列有关酶的正确叙述是 ( )A.活细胞产⽣的,只在细胞内起作⽤B.酶和激素的作⽤相同C.酶的产⽣受遗传物质控制D.在催化过程中不断被消耗10. 多酶⽚中含有蛋⽩酶、淀粉酶和脂肪酶,这种药⽚的主要功能是 ( )A. 增强免疫⼒B. 提供能量C. 减肥D. 助消化11. 在过氧化氢酶溶液中加⼊双缩脲试剂,其结果应该是 ( )A.产⽣⽓泡B.溶液呈蓝⾊C.溶液呈紫⾊D.产⽣砖红⾊沉淀12. 绝⼤多数酶彻底⽔解后的产物为 ( )A. 多肽B. 氨基酸C. 核苷酸D. 核糖核苷酸13. 下列有酶的产⽣与作⽤的说法正确的是 ( )A. 内分泌腺细胞产⽣在细胞外起作⽤B. 外分泌腺细胞产⽣在细胞外起作⽤C. 内外分泌腺细胞产⽣在细胞内外都起作⽤D. 所有细胞都产⽣,在细胞内外都起作⽤14. 下列有关酶的作⽤的叙述正确的是 ( )A. 酶是⼀种⽣物催化剂,可以降低反应的活化能,使所有反应都能进⾏B. 酶是⼀种⽣物催化剂,和⼀般的⽆机催化剂相同C. 酶是⼀种⽣物催化剂,与⽆机催化剂⼀样反应前后不变D. ⽣物体内的酶不易受体内环境条件的影响15. 酶具有极强的催化功能,其原因是 ( )A. 降低了底物分⼦的活化能B. 增加了反应物的活化能C. 降低了化学反应的活化能D. 提⾼了反应物之间的活化能16. 同⼀个体不同活的体细胞中所含酶的A. 种类有差异,数量相同B. 种类⽆差异,数量相同C. 种类有差异,数量不同D. 种类⽆差异,数量不同17. 下图表⽰⼀个有酶起作⽤的化学反应,则A、B、C最可能代表 ( )A. 麦芽糖酶麦芽糖葡萄糖B. 淀粉酶淀粉麦芽糖C. 蛋⽩酶蛋⽩质多肽D. 脂肪酶脂肪⽢油和脂肪酸18. 17题所⽰的⽣理反应主要发⽣在 ( )A. ⼝腔B. 胃C.⼩肠D.⼤肠19. 科学家( )设计了⼀个⾮常巧妙的实验, 最先证明胃具有化学性消化的作⽤.A. 巴斯德B. 毕希纳C. 萨姆纳D.斯帕兰札尼20. 下列关于酶本质的研究,按研究时间的先后顺序,排列正确的是 ( )①证明了脲酶是⼀种蛋⽩质②酒精发酵需要活细胞的参与③发现少数RNA也具具有⽣物催化功能④⼈们认识到酿酒就是让糖类通过发酵变成酒精和⼆氧化碳⑤⽤不含酵母菌的提取液进⾏发酵获得成功,证明⽣物体内的催化反应也可能在体外进⾏A. ①⑤④②③ B. ③④⑤②①C. ⑤③④①②D. ④②⑤①③21. 关于的酶的化学本质的说法,正确的是 ( )A. 绝⼤多数酶是蛋⽩质,少数酶是RNAB. 有的酶是蛋⽩质,有的是固醇C. 德国化学家毕希纳证明酶是⼀种蛋⽩质D. 巴斯德证明少部分酶属于RNA22. 下列关于酶的作⽤的叙述正确的是 ( )A. 在新陈代谢和⽣殖发育中起调控作⽤B. 德国化学家毕希纳证明酶也可以在细胞外起作⽤C. 酶和部分激素都可以起催化作⽤D. B和C都正确23. ⽤淀粉酶处理该物质时,断裂的化学键为 ( )A. 1B. 2C. 1和3和5D. 2和424. ⽤蛋⽩酶和肽酶处理⼀分⼦由571个氨基酸形成的四条肽链的蛋⽩质时,需要消耗( )个⽔分⼦.A. 575B. 571C. 570D. 56825. 下列有关蛋⽩质(1)、酶(2)、核酸(3)、RNA(4)、DNA(5)的包含关系正确的是 ( )⼆、填空题 (共50分)26. (10分)⼩明同学对妈妈刚买来的“⽩猫”牌洗⾐粉进⾏了认真的观察后,发现说明部分有“含有⼀种活性物质”,为了验证其性质,进⾏了下述实验:根据上述实验过程的图解,回答以下问题:(1) 洗⾐粉中的活性物质很可能是(2) 实验甲中纱布上蛋⽩膜消失的原因是(3) 实验⼄中纱布上蛋⽩膜没有消失的原因是(4) 该洗⾐粉能否洗丝物和⽑制品,为什么? ,27. (10分)在城镇居民的家庭⽣活中,常⽤买来的“酵母粉”作为发⾯物质,请根据你所学的⽣物学知识回答下列问题:(1) 酵母粉中的活性物质很可能是(2) 能使⾯蓬松的主要原因是产⽣了,该物质的主要来源(写出化学反应⽅程式)(3) 能否⽤冷⽔或开⽔和⾯,为什么? ,28. (12分)根据下列实验,填写有关内容:试管号试管内容物条件检测1 2毫升浆糊+2毫升纯唾液 370C 10分钟 3滴碘液2 2毫升浆糊+2毫升清⽔ 370C 10分钟 3滴碘液3 2毫升浆糊+2毫升纯唾液 800C 10分钟 3滴碘液4 2毫升浆糊+2毫升纯唾液+2滴浓盐酸 370C 10分钟 3滴碘液(1)在上述实验中,试管内容物变蓝的有(2)通过上述实验中的1、2号试管对⽐,可以说明(3)通过上述实验中的1、3号试管对⽐,可以说明(4) 通过上述实验中的1、4号试管对⽐,可以说明29. (6分)在淀粉分解实验中,仅向你提供分别装于试管中的唾液5毫升和1%淀粉液10毫升,滴瓶中的碘液若⼲,滴管1⽀,⽩瓷板10块,⼿表⼀块,室温250C。
第五章酶习题--生化习题及答案第五章酶一、单项选择题1.关于酶的叙述哪项是正确的?A.体内所有具有催化活性的物质都是酶B.所有的酶都含有辅基或辅酶C.大多数酶的化学本质是蛋白质D.都具有立体异构特异性E.能改变化学反应的平衡点并加速反应的进行2.有关酶的辅酶叙述正确的是A.是与酶蛋白结合紧密的金属离子B.分子结构中不含维生素的小分子有机化合物C.在催化反应中不与酶的活性中心结合D.在反应中参与传递氢原子、电子或其他基团E.是与酶蛋白紧密结合的小分子有机化合物3.酶和一般化学催化剂相比具有下列特点,例外的是A.具有更强的催化效能B.具有更强的专一性C.催化的反应无副反应D.可在高温下进行E.其活性可以受调控的4. 酶能使反应速度加快,主要在于A. 大大降低反应的活化能B. 增加反应的活化能C. 减少了活化分子D. 增加了碰撞频率E. 减少反应中产物与底物分子自由能的差值5. 在酶促反应中,决定反应特异性的是A. 无机离子B. 溶液pHC. 酶蛋白D. 辅酶E. 辅助因子6.酶的特异性是指A.酶与辅酶特异的结合B.酶对其所催化的底物有特异的选择性C.酶在细胞中的定位是特异性的D.酶催化反应的机制各不相同E.在酶的分类中各属不同的类别7.酶促反应动力学研究的是A.酶分子的空间构象B.酶的电泳行为C.酶的活性中心D.酶的基因来源E.影响酶促反应速度的因素8. 在心肌组织中,哪一种乳酸脱氢酶同工酶的含量最高A. LDH1B. LDH2C. LDH3D. LDH4E. LDH59. 酶与一般催化剂的区别是A. 只能加速热力学上可以进行的反应B. 不改变化学反应的平衡点C. 缩短达到化学平衡的时间D. 具有高度特异性E. 能降低活化能10.关于活化能的描述哪一项是正确的A. 初态底物分子转变为活化分子所需的能量B. 是底物和产物能量水平的差值C. 酶降低反应活化能的程度与一般催化剂相同D. 活化能越大,反应越容易进行E. 是底物分子从初态转变到过渡态时所需要的能量11.酶与一般催化剂具有下列共性,例外的是A.同时加快正、逆反应速度 B. 不能改变反应平衡点C.降低反应活化能D. 反应前后自身没有质与量的改变E.由特定构象的活性中心发挥作用12.金属离子作为辅助因子具有下列作用,例外的是A.稳定酶蛋白活性构象B.中和阳离子C.参与构成酶的活性中心D.连接酶和底物的桥梁E.中和阴离子13. 在形成酶-底物复合物时A. 只有酶的构象发生变化B. 只有底物的构象发生变化C. 只有辅酶的构象发生变化D. 酶和底物的构象都发生变化E. 底物的构象首先发生变化14.有关酶蛋白或辅助因子的叙述正确的是A.酶蛋白或辅助因子单独存在时均有催化作用B.一种酶蛋白可与多种辅助因子结合成全酶C.一种酶蛋白只能与一种辅助因子结合成特异性的全酶D.酶蛋白参与传递氢原子或电子的作用E.辅助因子决定反应特异性15.结合酶形式被称为A.单纯酶B.全酶C.寡聚酶D.多酶体系E.串联酶16. 对于酶蛋白与辅助因子的论述不正确的是A.酶蛋白与辅助因子单独存在时均无催化活性B.一种酶蛋白只能与一种辅助因子结合形成全酶C.一种辅助因子只能与一种酶蛋白结合成全酶D.酶蛋白决定酶促反应的特异性E.辅助因子参与酶促反应17. 对于结合酶来说,决定反应特异性的是A. 金属离子B. 全酶C. 酶蛋白D. 辅酶E. 辅基18. 下列有关辅酶与辅基的论述,错误的是A.辅酶与辅基都是酶的辅助因子B.辅酶以非共价键与酶蛋白疏松结合C.辅基常以共价键与酶蛋白牢固结合D.不论辅酶或辅基都可以用透析或超滤的方法除去E.辅酶和辅基的主要差别在于它们与酶蛋白结合的紧密程度不同19.下列关于酶的活性中心的论述,错误的是A. 酶分子中的各种化学基团不一定都与酶活性有关B. 活性中心以外的必需基团与维持酶的特定空间构象有关C.活性中心的结合基团与底物结合形成酶-底物复合物D.活性中心的催化基团可以催化底物发生反应转变为产物E. 与酶活性有关的必需基团在一级结构上彼此靠近,形成活性中心20. 酶原没有活性是因为:A.缺乏辅酶或辅基B.活性中心未形成或未暴露C.酶原是普通的蛋白质D.是已经变性的蛋白质E.酶蛋白亚基不全21. 关于酶的辅基的正确叙述是A. 是一种结合蛋白质B. 与酶蛋白的结合比较疏松C. 由活性中心的若干氨基酸残基组成D. 决定酶的专一性,不参与基团传递E. 一般不能用透析或超滤的方法与酶蛋白分开22. 全酶是指A. 酶-底物复合物B. 酶-抑制剂复合物C. 酶蛋白-辅助因子复合物D. 酶-别构剂复合物E. 酶的无活性前体23. 符合辅酶的叙述是A. 是一种高分子化合物B. 不能用透析法与酶蛋白分开C. 不参与活性部位的组成D. 决定酶的特异性E. 参与氢原子、电子或化学基团的传递24. 关于酶的激活剂正确的是A.激活剂即辅酶B. 有非必需激活剂和非竞争性激活剂两类C. 能改变酶一级结构的物质D. 使酶活性增加的物质E. 有机化合物不能作为激活剂25. 根据抑制剂与酶结合的紧密程度不同,抑制作用可以分为以下两大类A. 竞争性抑制和非竞争性抑制B. 混合性抑制和反竞争性抑制C. 可逆性抑制和不可逆性抑制D. 竞争性抑制和反竞争性抑制E. 可逆性抑制和非竞争性抑制26. 反竞争性抑制作用的描述正确的是A. 抑制剂既与酶相结合又与酶-底物复合物相结合B. 抑制剂使酶促反应的Km值升高,Vmax降低C. 抑制剂使酶促反应的Km值降低,Vmax增高D. 抑制剂只与酶-底物复合物相结合E. 抑制剂使酶促反应的Km值不变,Vmax降低27. 酶原激活一般是使酶原蛋白中哪种化学键断裂A.盐键 B. 范德华力C. 二硫键D. 氢键E. 肽键28. 影响酶促反应速度的因素不包括A. 底物浓度B. 酶的浓度C. 反应环境的pHD. 反应温度E. 酶原的浓度29 温度对酶促反应速度影响的叙述,正确的是A. 低温可使大多数酶发生变性而使酶活性降低B. 温度升高反应速度加快,与一般催化剂完全相同C. 最适温度是酶的特性常数,与反应进行的时间无关D. 最适温度不是酶的特性常数,延长反应时间,其最适温度降低E. 最适温度对于所有的酶均相同30. 关于pH对酶促反应速度影响的论述,错误的是A. pH影响酶、底物或辅助因子的解离度,从而影响酶促反应速度B. 最适pH是酶的特性常数C. 最适pH不是酶的特性常数D. pH过高或过低可使酶发生变性E. 最适pH是酶促反应速度最大时的环境pH31.关于酶活性中心的叙述,错误的是A.酶与底物接触只限于酶分子上与酶活性密切有关的较小区域B.必需基团可位于活性中心区域之内,也可位于活性中心之外C.当底物分子与酶分子相接触时,可引起酶活性中心的构象改变D.酶原激活实际上就是活性中心的形成过程E.一般来说,形成酶活性中心的必需基团总是在多肽链的一级结构上相对集中的相邻的几个氨基酸的残基上32.关于酶的活性中心的错误说法是A. 酶的必需基团就是酶的活性中心B. 活性中心可跨越在两条多肽链上C. 活性中心就是酶的催化基团和结合基团集中形成的具有一定空间构象的区域D. 活性中心可处在一条多肽链上E. 酶的活性中心与酶的空间结构有密切关系33. 酶的活性中心是指A. 整个酶分子的中心部位B. 酶蛋白与辅酶结合的部位C. 酶发挥催化作用的部位D. 酶分子表面具有解离基团的部位E. 酶的必需基团在空间结构上集中形成的一个区域,能与特定的底物结合并使之转化成产物的部位34. 竞争性抑制剂对酶促反应速度影响是A. Km↑,Vmax不变B. Km↓,Vmax↓C. Km不变,Vmax↓D. Km↓,Vmax↑E. Km↓,Vmax不变35. 有关竞争性抑制剂的论述,错误的是A. 在结构上与底物相似B. 与酶的活性中心相结合C. 与酶的结合是可逆的D. 抑制程度只与抑制剂的浓度有关E. 与酶非共价结合36.有关非竞争性抑制作用的论述,正确的是A. 不改变酶促反应的最大程度B. 改变Km值C. 酶与底物、抑制剂可同时结合,但不影响其释放出产物D. 抑制剂与酶结合后,不影响酶与底物的结合E.抑制剂与酶的活性中心结合37. 非竞争性抑制剂对酶促反应速度的影响是A. Km↑,Vmax不变B. Km↓,Vmax↓C. Km不变,Vmax↓D. Km↓,Vmax↑E. Km↓,Vmax不变38. 国际酶学委员会将酶分为六类的依据是A.酶的物理性质B.酶促反应的性质C.酶的来源D.酶的结构E.酶所催化的底物二、填空题1.结合酶类必须由__________和___________相结合后才具有活性,前者的作用是_________,后者的作用仅在反应中参与传递__________的作用。
第五章 酶与维生素一、名词解释1.米氏常数(Km 值):当酶反应速度为最大反应速度一半时的底物浓度称为米氏常数。
2. 活性中心:酶分子中能直接与底物分子结合,并催化底物化学反应的部位称为酶的活性中心。
3.辅基:是指以共价键和酶蛋白相结合的辅助因子,不能通过透析除去,需要经过一定的化学处理才能与酶蛋白分开。
4.单体酶:只有一条多肽链,分子量在35000~13000,一般多属于水解酶。
如胰蛋白酶、溶菌酶和胃蛋白酶等。
5. 酶的比活力:指每毫克酶蛋白所含的活力单位数。
6.多酶体系:由几种功能相关的酶彼此嵌合而形成的复合体,分子量一般在几百万以上。
7.激活剂:凡能增加酶活性的物质,通称为激活剂。
8.抑制剂:凡是能降低或抑制酶活性但不引起酶变性的物质称为酶的抑制剂。
9.变构酶:某些小分子物质与酶的调解中心相结合,改变酶的构象而使酶的活性发生改变,这种调节酶活性的方式称为变构调节,具有变构调节的酶称为变构酶。
10.同工酶:指能催化相同的化学反应,但其蛋白质的分子结构、理化性质以及免疫学性质不同的一组酶。
11.酶原:有些酶(如消化系酶和凝血酶)在细胞内初合成或分泌时是无活性的,这些有活性的酶的前身称为酶原。
二、填空题1.酶是 活细胞 产生的,具有催化活性的 蛋白质 或 核酸 。
2.酶具有 高效性 、 专一性 、 作用条件温和 和 受调控性 等催化特点。
3.影响酶促反应速度的因素有 底物浓度 、 酶浓度 、 PH 、 温度 、 激活剂 和 抑制剂 。
4. 与酶催化高效率有关的因素有 邻近效应和定向效应 、 诱底物分子的“张力”和“形变”效应 、 酸碱催化 、 共价催化 、 活性中心的低介电性 等。
5.丙二酸和戊二酸都是琥珀酸脱氢酶的 竞争性 抑制剂。
6.变构酶的特点是:(1) 由多个亚基组成 ,(2) 具有T 态和R 态两种构象 ,它不符合一般的 米氏方程 ,当以V 对[S]作图时,它表现出 S 型曲线,而非 矩形 曲线。
生物化学酶的试题及答案一、单项选择题(每题2分,共20分)1. 酶的活性中心是指:A. 酶分子上所有氨基酸残基的总和B. 酶分子上具有催化活性的特定区域C. 酶分子上所有肽键的总和D. 酶分子上所有二级结构的总和答案:B2. 下列哪种物质不是酶的辅助因子?A. 金属离子B. 辅酶C. 辅基D. 底物答案:D3. 酶促反应中,酶与底物结合的方式是:A. 共价键B. 离子键C. 氢键D. 范德华力答案:C4. 酶的Km值是指:A. 酶的最大反应速率B. 酶的最大反应速率的一半时的底物浓度C. 酶的米氏常数D. 酶的抑制常数答案:B5. 酶的抑制作用可以分为:A. 竞争性抑制和非竞争性抑制B. 可逆抑制和不可逆抑制C. 竞争性抑制和不可逆抑制D. 可逆抑制和非竞争性抑制答案:B6. 下列哪种酶属于氧化还原酶类?A. 脂肪酶B. 淀粉酶C. 蛋白酶D. 过氧化氢酶答案:D7. 酶的活性受温度影响,最适温度下酶的活性最高,温度过高或过低都会使酶活性下降,这是因为:A. 酶分子结构被破坏B. 底物浓度降低C. 酶与底物亲和力降低D. 酶的合成减少答案:A8. 酶的活性受pH影响,最适pH下酶的活性最高,pH过高或过低都会使酶活性下降,这是因为:A. 酶分子结构被破坏B. 底物浓度降低C. 酶与底物亲和力降低D. 酶的合成减少答案:A9. 酶的同工酶是指:A. 催化相同底物的酶B. 催化不同底物的酶C. 催化相同底物但分子结构不同的酶D. 催化不同底物但分子结构相同的酶答案:C10. 酶的诱导合成是指:A. 酶的合成受底物诱导B. 酶的合成受抑制剂诱导C. 酶的合成受激活剂诱导D. 酶的合成受诱导剂诱导答案:A二、多项选择题(每题3分,共15分)11. 酶的分类依据包括:A. 酶的来源B. 酶的催化反应类型C. 酶的分子结构D. 酶的活性中心答案:B、C12. 酶促反应的动力学参数包括:A. VmaxB. KmC. pHD. 温度答案:A、B13. 酶的活性调节方式包括:A. 共价修饰B. 非共价修饰C. 酶原激活D. 酶的合成与降解答案:A、B、C、D14. 酶的抑制作用可以分为:A. 竞争性抑制B. 非竞争性抑制C. 反竞争性抑制D. 非竞争性抑制答案:A、B、C15. 酶的同工酶的产生原因包括:A. 基因突变B. 基因表达调控C. 翻译后修饰D. 酶的降解答案:A、B、C三、填空题(每题2分,共20分)16. 酶的活性中心由____和____组成。
参考答案
一、单项选择题
1.C
2.D
3.D
4.A
5.C
6.B
7.E
8.A
9.D 10.A 11.E 12.B 13.D 14.C 15.B 16.C 17.C 18.D 19.E 20.B 21.E 22.C 23.E 24.D 25.C 26.D 27.E 28.E 29.D 30.B
31.E 32.A 33.E 34.A 35.D 36.D 37.C 38.B
二、填空题
1.酶蛋白辅酶(辅基)决定酶的促反应的专一性(特异性)传递氢原子、电子
或某些基团
2.4倍 9倍
3.竞争性
4.非竞争性
5.四 H M 5种心肌
6.活化能平衡点
7.绝对相对立体异构
8.一半底物
9.相同不同
10.竞争性非竞争性
三、名词解释(以书本为准)
1.由一条多肽链构成的酶称为单体酶。
2.由多个亚基以非共价键聚合成的酶称为寡聚酶。
3.由代谢上相互联系的几种酶聚合形成多酶复合体称为多酶体系。
4.一条多肽链上含有两种或两种以上催化活性的酶称为串联酶或多功能酶。
5.由蛋白质和非蛋白质两部分组成的酶。
6.结合酶中蛋白质部分。
7.结合酶中非蛋白质部分。
8.与酶蛋白的结合较疏松,可以用透析或超滤的方法除去之。
9.与酶蛋白结合较紧密,不能通过透析或超滤方法除去之。
10.酶分子中与酶的活性密切相关的基团称为酶的必需基团。
11.必需基团在酶蛋白一级结构上可能相距甚远,但在空间结构上彼此靠近,组成具有特定空间结构的区域,能与底物特异结合并将底物转化为产物。
这一区域称为酶的活性中心
或称活性部位。
12.酶对其所催化的底物具有严格的选择性。
即一种酶仅作用于一种或一类化合物,或作用于一种化学键,以催化一定的化学反应转变为产物,这种现象称为酶的特异性或专一性。
13.当底物与酶接近时,底物可以诱导酶活性中心构象发生改变,使之成为能与底物分子互补结合的构象,称为诱导契合学说。
14.酶促反应速度达到最大时的温度称为该酶促反应的最适温度。
15.酶催化活性最大时,反应体系的pH称为酶促反应的最适pH。
16.使酶由无活性变为有活性,或使酶活性增加的物质称为酶的激活剂。
17.凡能使酶活性下降而不引起酶蛋白变性的物质,统称为酶的抑制剂。
18.凡抑制剂与酶的必需基因以共价键结合引起酶活性丧失,不能用透析、超滤或凝胶过滤等物理方法除去抑制剂而使酶复活的,称为不可逆抑制作用。
19.抑制剂以非共价键与酶或酶-底物复合物的特定区域结合,从而使酶活性降低或丧失,采用透析或超滤的方法,可将抑制剂除去,使酶恢复活性。
因此这类抑制是可逆的,被称为可逆性抑制作用。
20.抑制剂与底物结构相似,两者竞争与酶的活性中心结合,当抑制剂与酶结合后,可以干扰酶与底物的结合,使酶的催化活性降低,这类作用被称为竞争性抑制作用。
21.抑制剂与活性中心以外的必需基团相结合,使酶的构象改变而失去活性,称为非竞争性抑制作用。
22.有些酶在细胞内合成或初分泌时,是没有活性的酶的前体,称为酶原。
23.酶原在一定条件下被水解掉部分肽段,并使剩余肽链构象改变而转变成有活性的酶,称为酶原的激活。
24.是指能催化相同化学反应,但酶分子的组成、结构、理化性质乃至免疫学性质或电泳行为均不同的一组酶。
四、问答题(以书本为准)
1.(1)酶原激活的机理:酶原分子在一定条件下酶水解掉部分肽段,剩余肽链构像发生改变,从而形成酶的活性中心而使酶激活。
(2)酶原激活的生理意义:避免活性蛋白酶对细胞进行自身消化,并使酶在特定的部位和环境中发挥作用,保证体内代谢的正常进行。
此外,酶原还可以视为酶的贮存形式。
2.与一般无机催化剂比较
共性:
1)两者都能催化热力学上允许的化学反应;
2)用量少,催化效率高;
3)不改变反应的平衡点;
4)降低反应所需的活化能。
特殊性(酶促反应的特点)
1)高度的不稳定性
酶对导致蛋白质变性的因素都非常敏感,极易受这些因素的影响而变性失活。
2)酶促反应具有极高的效率
3)酶促反应具有高度的特异性
3.金属离子作为辅助因子其主要作用有:(1)稳定酶蛋白活性构象。
(2)参与构成酶的活性中心。
(3)连接酶和底物的桥梁。
(4)中和阴离子。
4.酶活性中心的必需基团有两类:一是结合基团,其作用是与底物相结合形成酶-底物复合物;另一是催化基团,其作用是影响底物中某些化学键的稳定性,并催化底物发生化学反应而转变为产物。
5.(1)Km在数值上等于酶促反应速度为最大速度一半时的底物浓度(2)Km可近似地反映酶与底物的亲和力。
K m值愈小,酶与底物的亲和力愈大。
这表示不需要很高的底物浓度就可以达到最大反应速度。
反之,K m愈大,说明酶与底物的亲和力愈小。
如果一种酶有几种底物,就有几个K m值,其中K m值最小者是对酶亲和力最大的底物,一般称为天然底物或最适底物。
(3)Km是酶的特征性常数,可以反映酶的种类(4)计算底物浓度和相对速度(5)反映激活剂或抑制剂的存在
6.(1)抑制剂与底物的结构相似;(2)抑制剂与底物相互竞争与酶活性中心结合;(3)抑制程度取决于[I]/ [S]相对比例;(4)增加底物浓度,可以减少或解除抑制作用;(5)Km值增大,Vm值不变。
7.(1)底物和抑制剂可同时与酶的不同部位相结合;(2)抑制程度只取决于[I];(3)增加[S]不能去除抑制作用;(4)Km值不变,Vmax值降低
8.三种可逆性抑制作用Km值和Vmax值变化的比较
竞争性抑制非竞争性抑制反竞争性抑制
I 结合的对象 E E、ES ES
K m变化增大不变减小
V max变化不变降低降低
9.酶的活性中心具有以下几个特点:(1)活性中心区域仅占据整个酶分子体积的很小一部分;
(2)酶的活性中心是一个具有三维空间构象的区域,在酶分子的表面形成一个裂隙,以便于容纳底物并与之结合;(3)酶活性中心以非共价键与底物结合形成酶-底物复合物。