功能测试用例一详细用例经典
- 格式:doc
- 大小:521.00 KB
- 文档页数:27
软件测试用例模板一详细用例经典1.用例名称:用户登录用例描述:测试用户登录功能是否正常。
先决条件:用户已注册并拥有登录账号及密码。
步骤:1.打开应用程序。
2.点击“登录”按钮。
3.输入正确的用户名和密码。
4.点击“登录”按钮。
期望结果:1.应用程序成功打开。
2.能够正确跳转到登录页面。
3.用户名和密码能够成功输入。
4.可以成功登录到用户账号。
2.用例名称:用户注册用例描述:测试用户注册功能是否正常。
先决条件:用户未注册过账号。
步骤:1.打开应用程序。
2.点击“注册”按钮。
3.输入需要注册的用户名和密码。
4.点击“注册”按钮。
期望结果:1.应用程序成功打开。
2.能够正确跳转到注册页面。
3.用户名和密码能够成功输入。
4.注册后能够成功登录到用户账号。
3.用例名称:发送邮件用例描述:测试发送邮件功能是否正常。
先决条件:用户已登录。
步骤:1.打开邮件功能页面。
2.点击“新建邮件”按钮。
3.输入邮件主题、收件人和内容。
4.点击“发送”按钮。
期望结果:1.邮件页面正常打开。
2.能够成功打开新建邮件页面。
3.邮件主题、收件人和内容能够成功输入。
4.邮件发送成功并能够成功保存到发件箱。
4.用例名称:接收邮件用例描述:测试接收邮件功能是否正常。
先决条件:用户已登录,并有发送给用户的邮件。
步骤:1.打开邮件功能页面。
2.点击“收件箱”按钮。
3.选择并打开一封邮件。
4.阅读邮件内容。
期望结果:1.邮件页面正常打开。
2.能够成功进入收件箱。
3.能够成功选择并打开邮件。
4.邮件内容能够正常显示,并且可以正常阅读。
5.用例名称:退出登录用例描述:测试退出登录功能是否正常。
先决条件:用户已登录。
步骤:1.打开应用程序。
2.点击“退出登录”按钮。
期望结果:1.应用程序成功打开。
2.能够正常退出登录,并返回到登录页面。
以上是对于软件测试用例模板一的一个示例,用例名称根据实际情况进行命名,用例描述详细描述了用例的功能和先决条件,步骤中列出了实现该功能的具体步骤,期望结果描述了每个步骤的预期结果。
测试用例实例(含:功能测试用例、性能测试用例、兼容性测试用例)目录一、功能测试用例................................................................................. - 2 -二、性能测试....................................................................................... - 10 -2.1预期性能测试用例.................................................................. - 10 -2.2 用户并发测试用例................................................................. - 10 -2.3 大数据量测试用例................................................................. - 11 -2.4 疲劳强度测试用例................................................................. - 11 -2.5 负载测试测试用例................................................................. - 11 -三、兼容性测试................................................................................... - 12 -用例编号TestCase_LinkWorks_WorkEvaluate项目名称LinkWorks模块名称WorkEvaluate模块项目承担部门研发中心-质量管理部用例作者完成日期2005-5-27本文档使用部门质量管理部评审负责人审核日期批准日期注:本文档由测试组提交,审核由测试组负责人签字,由项目负责人批准。
优秀的测试用例案例一、正常登录情况。
1. 测试用例名称:使用正确的用户名和密码登录。
测试步骤:打开登录页面。
在用户名输入框中输入已经注册好的正确用户名,比如说“超级飞侠”。
在密码输入框中输入对应的正确密码,就像给超级飞侠输入它的秘密指令“123456abc”。
点击登录按钮。
预期结果:页面成功跳转到用户的个人主页,能看到类似“欢迎回来,超级飞侠!”这样的欢迎语,并且可以看到个人信息、功能菜单等只有登录后才能看到的东西。
二、边界值情况。
1. 测试用例名称:使用最短允许的用户名和密码登录。
测试步骤:进入登录页面。
输入系统允许的最短用户名,假如是3个字符的“abc”。
输入系统允许的最短密码,比如6个字符的“123456”。
点击登录按钮。
预期结果:成功登录,进入到和正常登录一样的个人主页,显示欢迎语等相关信息。
2. 测试用例名称:使用最长允许的用户名和密码登录。
测试步骤:打开登录界面。
输入最长可接受的用户名,假设是20个字符的“这个用户名超级超级超级长1234567890”。
输入最长可接受的密码,像是30个字符的“这个密码超级超级长abcdefghijklmnopqrstuvwxyz123”。
按下登录按钮。
预期结果:顺利登录,显示个人主页和欢迎信息,没有任何报错提示。
三、异常情况。
1. 测试用例名称:用户名不存在登录。
测试步骤:来到登录页面。
在用户名框里输入一个根本没注册过的名字,例如“不存在的大侠”。
在密码框里随便输入一串字符,像“888888”。
点击登录按钮。
预期结果:页面弹出提示框,上面写着“用户名不存在,请重新输入或者注册”之类的话,并且停留在登录页面,不允许进入个人主页。
2. 测试用例名称:密码错误登录。
测试步骤:打开登录窗口。
输入一个正确注册过的用户名,比如“勇敢小战士”。
但是在密码框里输入错误的密码,像是“错误密码123”。
点击登录按钮。
预期结果:弹出提示框,显示“密码错误,请重新输入”,页面保持在登录界面,不能进入个人主页。
测试用例范文测试用例范文一、登录功能测试用例:1. 输入正确的用户名和密码,点击登录按钮,验证是否成功登录。
2. 输入错误的用户名和密码,点击登录按钮,验证是否提示用户名或密码错误。
3. 输入为空的用户名和密码,点击登录按钮,验证是否提示用户名或密码不能为空。
4. 输入正确的用户名和错误的密码,点击登录按钮,验证是否提示密码错误。
5. 输入错误的用户名和正确的密码,点击登录按钮,验证是否提示用户名错误。
6. 输入正确的用户名和密码,然后点击记住密码按钮,再次打开登录页面,验证是否自动填充用户名和密码。
7. 输入正确的用户名和密码,点击登录按钮后,请求超时,验证是否提示登录超时。
二、注册功能测试用例:1. 输入正确的注册信息,点击注册按钮,验证是否成功注册。
2. 输入重复的用户名或邮箱,点击注册按钮,验证是否提示用户名或邮箱已存在。
3. 输入非法的邮箱格式,点击注册按钮,验证是否提示邮箱格式不正确。
4. 输入非法的用户名格式,点击注册按钮,验证是否提示用户名格式不正确。
5. 输入非法的密码格式,点击注册按钮,验证是否提示密码格式不正确。
6. 输入非法的电话号码格式,点击注册按钮,验证是否提示电话号码格式不正确。
三、商品搜索功能测试用例:1. 输入正确的关键字,点击搜索按钮,验证是否返回相关的商品列表。
2. 输入错误的关键字,点击搜索按钮,验证是否返回空的商品列表。
3. 输入为空的关键字,点击搜索按钮,验证是否提示关键字不能为空。
4. 点击搜索按钮后,请求超时,验证是否提示搜索超时。
四、购物车功能测试用例:1. 添加商品到购物车后,验证购物车数量是否正确增加。
2. 删除购物车中的商品后,验证购物车数量是否正确减少。
3. 点击结算按钮,验证是否跳转到结算页面。
4. 增加购物车中某个商品数量后,验证购物车数量是否正确增加。
5. 减少购物车中某个商品数量后,验证购物车数量是否正确减少。
6. 将购物车中的商品全部删除后,验证购物车是否为空。
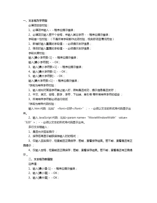
一、文本框为字符型必填项非空校验:1、必填项未输入--程序应提示错误;2、必填项只输入若干个空格,未输入其它字符--程序应提示错误;字段唯一性校验:(不是所有字段都作此项校验,视实际项目情况而定)1、新增时输入重复的字段值--必须提示友好信息;2、修改时输入重复的字段值--必须提示友好信息;字段长度校验:输入[最小字符数-1]--程序应提示错误;输入[最小字符数]--OK;3、输入[最小字符数+1]--程序应提示错误;4、输入[最大字符数-1]--OK;5、输入[最大字符数]--OK;输入[最大字符数+1]--程序应提示错误;?字段为特殊字符校验:1、输入域如对某些字符禁止输入时,限制是否成功,提示信息是否友好;2、中文、英文、空格,数字,字符,下划线、单引号等所有特殊字符的组合;3、所有特殊字符都必须进行测试?字段为特殊代码校验:输入htm代码:比如” <font>你好</font>”;--必须以文本的形式将代码显示出来。
2、输入JavaScript代码:比如<param name=“MovieWindowWidth” value=“320”>;--必须以文本的形式将代码显示出来。
多行文本框输入:1、是否允许回车换行;2、保存后再显示能够保持输入时的格式;3、仅输入回车换行,检查能否正确保存;若能,查看保存结果。
若不能,查看是否有正确提示;4、仅输入空格,检查能否正确保存;若能,查看保存结果。
若不能,查看是否有正确提示。
二、文本框为数值型边界值:1、输入[最小值-1]--程序应提示错误;2、输入[最小值]--OK;3、输入[最大值]--OK;4、输入[最大值+1]--程序应提示错误;位数:1、输入[限制位数]--OK;2、输入[限制位数+1]--根据实际项目而定,是否自动四舍五入成限制位数,还是提示信息;3、输入[限制位数-1]--OK;?异常值、特殊值:1、输入非数值型数据:汉字、字母、字符--程序应提示错误;2、输入负数--根据实际项目而定,如果不允许输入负数,必须提示友好信息;3、字段禁止直接输入非数值型数据时,使用“粘贴”、“拷贝”功能尝试输入,并测试能否正常提交保存--只能使用“粘贴”、“拷贝”方法输入的特殊字符应无法保存,并应给出相应提示;4、全角数字和半角数字的情况--全角数字不能保存,提示友好信息,半角数字正常保存;5、首位为零的数值:如01=1--视实际项目情况而定;三、文本框为日期型合法性检查:1、日输入[0日]--程序应提示错误;2、日输入[1日]--OK;3、日输入[32日]--程序应提示错误;4、月输入[1、3、5、7、8、10、12月]、日输入[31日]--OK;5、月输入[4、6、9、11月]、日输入[30日]--OK;6、月输入[4、6、9、11月]、日输入[31日]--程序应提示错误;7、输入非闰年,月输入[2月]、日输入[28日],比如2009.2.28--OK;8、输入非闰年,月输入[2月]、日输入[29日],比如2009.2.29--程序应提示错误9、(闰年)月输入[2月]、日输入[29日],比如2008.2.29--OK;10、(闰年)月输入[2月]、日输入[30日],比如2008.2.30--程序应提示错误;11、月输入[0月]--程序应提示错误;12、月输入[1月]--OK;13、月输入[12月]--OK;14、月输入[13月] --程序应提示错误;格式检查:1、不合法格式:2009-09、 2009-09 -、200-2-2;2、视具体项目而定是否合法:2009/09/01、2009.09.01 、20090901、2009-09-01 ;异常值、特殊值:1、输入汉字、字母、字符--程序应提示错误;四、文本框为时间型合法性检查:1、时输入[24时] --程序应提示错误;2、时输入[00时] --OK;3、分输入[60分] --程序应提示错误;4、分输入[59分] --OK;5、分输入[00分] --OK;6、秒输入[60秒] --程序应提示错误;7、秒输入[59秒] --OK;8、秒输入[00秒] --OK;格式检查:不合法格式:12:30:、 123000;2、视具体项目而定是否合法:12:30、 1:3:0;异常值、特殊值:1、输入汉字、字母、字符--程序应提示错误;2、系统中所涉及时间是否取服务器时间;页功能我们常碰到的一般有以下几个功能:1、首页、上一页、下一页、尾页。
注:恢复出厂设置恢复点
墙纸
小屏墙纸
屏保状态设置
屏保时间等候设置
屏保墙纸
预设输入法设置
快速拨号设置
主屏对比度值设置
小屏对比度值设置
欢迎词状态设置
欢迎词内容设置
显示本机号码设置
显示日期时间设置
快速拨号内容设置
时间格式设置
日期格式设置
主菜单风格设置
语言设置
快捷项设置
主题设置
游戏声音设置
游戏震动设置
情景模式内容设置
当前情景模式设置
来电群组设置
飞航模式
插双卡设置为飞航模式
拨打紧急电话
设置为飞航模式,卡1拨打,卡2拨打电话
卡1来电,卡2来电
卡1来信息,卡2来信息
查看待机界面。
案例一:三角形判断功能测试输入三条边,判断能否组成三角形,能组成三角形,继续判断能组成等腰三角形?等边三角形?还是直角三角形?案例二:用户修改个人信息要求:电话:11位长数字串密码:18位以内的字符串(包含18位长)用户登陆后可以修改个人信息,包含:电话号码、密码。
点击“修改用户信息”控件,系统显示所有用户个人信息:其中用户名和工号不可修改,不能进行输入。
密码分旧密码、新密码、验证新密码,若需修改密码,系统验证旧密码正确,两个新密码相同,则更新密码,旧密码即失效,其他修改项也生效,并提示“用户信息修改成功”;若旧密码不正确(旧密码是否正确),则提示“用户密码错”,系统将不修改个人信息;若两个新密码不同(两个新密码是否相同),则提示“新密码与验证新密码不同”,系统将不修改个人信息。
若只修改密码外其他信息(是否修改密码),则不需输入两个新密码,系统只验证旧密码正确,就成功更改个人信息,并提示“用户信息修改成功”;如果系统验证旧密码输入不正确,则提示“用户密码错”。
案例三:读书选择1、如果觉得疲倦并且对书的内容感兴趣,同时书中的内容让你糊涂的话,回到本章重读2、如果觉得疲倦并且对书的内容感兴趣,同时书中的内容不让你糊涂,继续读下去3、如果觉得疲倦并且对书中的内容不感兴趣,同时书中的内容不让你糊涂,停止阅读,请休息4、如果觉得疲倦并且对书的内容不感兴趣,并且书中的内容让你糊涂,请停止阅读,休息5、不疲倦,对书的内容感兴趣,书中的内容不糊涂,继续读下去6、不疲倦,不感兴趣,书中内容不糊涂,跳到下一章去读7、不疲倦、不感兴趣、且糊涂跳到下一章去读8、不疲倦、感兴趣,且糊涂回到本章重读案例四:PPT打印功能测试PowerPoint软件打印功能描述如下:打印范围分:全部、当前幻灯片、给定范围共三种情况;打印内容分:幻灯片、讲义、备注页、大纲视图共四种方式;打印颜色/灰度分: 颜色、灰度、黑白共三种设置;打印效果分:幻灯片加框和幻灯片不加框两种方式。
测试用例范文一、测试背景。
在进行软件测试时,为了保证软件的质量和稳定性,需要对软件进行全面的测试。
本次测试的背景是针对某电商平台的购物车功能进行测试。
购物车功能是电商平台的核心功能之一,用户通过购物车可以将想要购买的商品加入到购物车中,然后进行结算和支付。
购物车功能的稳定性和准确性对用户体验和交易流程至关重要,因此需要进行全面的测试。
二、测试目的。
本次测试的目的是验证购物车功能的稳定性、准确性和性能。
具体包括以下几个方面:1. 验证用户可以正常将商品加入购物车;2. 验证用户可以正常从购物车中删除商品;3. 验证购物车中商品数量的准确性;4. 验证购物车中商品价格的准确性;5. 验证购物车在高并发情况下的性能表现。
三、测试用例。
1. 用户添加商品到购物车。
测试步骤:1)打开电商平台首页;2)选择商品加入购物车;3)验证购物车中是否显示了添加的商品。
预期结果,购物车中应该显示添加的商品。
2. 用户删除购物车中的商品。
测试步骤:1)打开购物车页面;2)选择要删除的商品;3)点击删除按钮。
预期结果,购物车中应该不再显示删除的商品。
3. 验证购物车中商品数量的准确性。
测试步骤:1)添加多个商品到购物车;2)查看购物车中每个商品的数量。
预期结果,购物车中每个商品的数量应该与用户添加的数量一致。
4. 验证购物车中商品价格的准确性。
测试步骤:1)添加多个商品到购物车;2)查看购物车中每个商品的价格。
预期结果,购物车中每个商品的价格应该与实际商品价格一致。
5. 验证购物车在高并发情况下的性能表现。
测试步骤:1)模拟多个用户同时操作购物车;2)观察购物车的响应时间和性能表现。
预期结果,购物车在高并发情况下应该能够稳定运行,响应时间不应该过长。
四、测试环境。
1. 操作系统,Windows 10。
2. 浏览器,Chrome, Firefox, Safari。
3. 设备,PC, Mac, iPhone, Android手机。
功能测试用例设计功能测试用例是通过执行一系列测试步骤来验证系统的功能是否按照设计要求正常工作。
在编写功能测试用例时,需要考虑系统的各个功能模块,并设计测试步骤和预期结果来验证系统的各个功能是否符合预期。
下面是一些常见功能测试用例的设计参考:1. 用户登录功能测试用例:- 输入正确的用户名和密码,验证是否成功登录。
- 输入错误的用户名或密码,验证是否登录失败并显示错误提示信息。
- 测试登录功能的响应时间,验证是否满足用户的预期。
2. 商品搜索功能测试用例:- 输入有效的关键字,验证搜索结果是否包含相关商品。
- 输入无效的关键字,验证搜索结果是否为空。
- 测试搜索功能在大数据量下的性能,验证是否能快速返回搜索结果。
3. 购物车功能测试用例:- 添加商品到购物车,验证购物车是否正确显示所选商品。
- 修改购物车中商品的数量,验证是否能正确更新总金额。
- 删除购物车中的商品,验证是否删除成功并更新购物车中的商品列表。
4. 订单功能测试用例:- 创建新订单,验证订单是否成功生成并显示正确的订单信息。
- 取消已创建的订单,验证订单状态是否正确更新。
- 测试订单支付功能,验证支付是否成功并更新订单状态及库存。
5. 数据输入验证功能测试用例:- 在注册页面上,测试各输入字段的边界值,验证是否能正确处理最小值、最大值以及特殊字符。
- 在创建商品页面上,测试各输入字段的限制条件,验证是否会进行相应的输入验证。
6. 测试导航功能:- 测试网页导航菜单,验证是否可以正确跳转到各个页面。
- 测试导航链接,验证是否可以平稳跳转到外部网站链接。
- 测试面包屑导航,验证是否能够正确显示当前页面的位置和链接。
7. 测试系统的兼容性:- 在不同的浏览器上测试系统的功能,验证是否可以在各个浏览器上正确显示和工作。
- 在不同的操作系统上测试系统的功能,验证是否可以在各个操作系统上正常运行。
8. 测试系统的性能:- 在高并发情况下测试系统的响应时间,验证系统是否能够处理大量的用户请求。
用例编号TestCase_LinkWorks_WorkEvaluate项目名称LinkWorks模块名称WorkEvaluate模块项目承担部门研发中心-质量管理部用例作者完成日期2005-5-27本文档使用部门质量管理部评审负责人审核日期批准日期注:本文档由测试组提交,审核由测试组负责人签字,由项目负责人批准。
历史版本:版本/状态作者参与者起止日期备注V1.1一、功能测试用例此功能测试用例对测试对象的功能测试应侧重于所有可直接追踪到用例或业务功能和业务规则的测试需求。
这种测试的目标是核实数据的接受、处理和检索是否正确,以及业务规则的实施是否恰当。
主要测试技术方法为用户通过GUI(图形用户界面)与应用程序交互,对交互的输出或接受进行分析,以此来核实需求功能与实现功能是否一致。
二、性能测试性能测试是一种对响应时间、事务处理速率和其他与时间相关的需求进行测试和评估。
性能测试的目标是核实性能需求是否都已满足。
可以分为以下几种进方式来组织进行测试。
1.1. 预期性能测试用例通常系统在设计前会提出一些性能指标,这些指标是性能测试要完成的首要工作,针对每个指标都要统写多个测试用例来验证是否达到要求,根据测试结果来改进系统的性能。
预期性能指标通成以单用户为主。
测试目的前置条件测试需求测试过程说明期望的性能(平均值)实际性能(平均值)功能1 场景1 场景2 场景3备注:1.2. 用户并发测试用例用户并发测试是性能测试最主要的部分,主要是通过增加用户数量来加重系统负担,以检验测试对象能接收的最大用户数来确定功能是否达到要求。
测试目的前提条件测试需求输入(并发用户数)用户通过率期望性能(平均值)实际性能(平均值)功能1 50100200功能2 50100200备注:1.3. 大数据量测试用例大数据量测试使测试对象处理大量的数据,以确定是否达到了将使软件发生故障的极限。
大数据量测试还将确定测试对象在给定时间内能够持续处理的最大负载或工作量。
功能测试用例库范文
一、功能测试用例
1、验证框能否正确接收输入;
2、查看框提示信息,确保提示信息准确;
3、根据结果页面确定用例,按“综合排序”、“价格最低”、“评价最多”等不同方式查看结果;
4、根据关键词,验证结果中的商品是否正确;
5、根据结果,点击进入商品详情页面,确保结果与详情页面信息一致;
6、在输入框输入无结果关键词,确保能正确提示“无结果”;
7、框下方热搜词,点击能否正常跳转至界面;
8、框下方最新评论,点击能否正常跳转至详情页面;
10、结果页面,点击相关商品,可以正常跳转至详情页面;
二、筛选功能测试用例
1、根据筛选条件,验证筛选结果是否正确,比如筛选价格区间,价格范围等;
2、筛选多项条件,验证结果;
3、筛选后能否正确显示商品,商品数量是否正确;
4、根据商品属性筛选,验证结果是否正确;
5、清空筛选条件,确保商品筛选成功清除;。
测试用例实例--常见功能测试点笔者在网上看到了一篇文章,个人认为此文对于“软件常用功能测试点”总结的很好,特此摘录下来和大家一起分享。
1. 登陆、添加、删除、查询模块是我们经常遇到的,这些模块的测试点该如何考虑1)登陆①用户名和密码都符合要求(格式上的要求)②用户名和密码都不符合要求(格式上的要求)③用户名符合要求,密码不符合要求(格式上的要求)④密码符合要求,用户名不符合要求(格式上的要求)⑤用户名或密码为空⑥数据库中不存在的用户名,不存在的密码⑦数据库中存在的用户名,错误的密码⑧数据库中不存在的用户名,存在的密码⑨输入的数据前存在空格⑩输入正确的用户名密码以后按[enter]是否能登陆------------------------------------------------------------------------------------------------------2) 添加①要添加的数据项均合理,检查数据库中是否添加了相应的数据②留出一个必填数据为空③按照边界值等价类设计测试用例的原则设计其他输入项的测试用例④不符合要求的地方要有错误提示⑤是否支持table键⑥按enter是否能保存⑦若提示不能保存,也要察看数据库里是否多了一条数据------------------------------------------------------------------------------------------------------3) 删除①删除一个数据库中存在的数据,然后查看数据库中是否删除②删除一个数据库中并不存在的数据,看是否有错误提示,并且数据库中没有数据被删除③输入一个格式错误的数据,看是否有错误提示,并且数据库中没有数据被删除。
④输入的正确数据前加空格,看是否能正确删除数据⑤什么也不输入⑥是否支持table键⑦是否支持enter键------------------------------------------------------------------------------------------------------4)查询精确查询:①输入的查询条件为数据库中存在的数据,看是否能正确地查出相应的数据②输入正确的查询条件以前加上空格,看是否能正确地查出相应的数据③输入格式或围不符合要求的数据,看是否有错误提示④输入数据库中不存在的数据⑤不输入任何数据⑥是否支持table键⑦是否支持enter键模糊查询:在精确查询的基础上加上以下一点①输入一些字符,看是否能查出数据库中所有的相关信息------------------------------------------------------------------------------------------------------2.设计功能测试用例文本框、按钮等控件测试文本框的测试如何对文本框进行测试a,输入正常的字母或数字。
软件测试基础—案例
一、软件测试案例1
应用程序:饭店订餐系统
功能:客户可以登录系统,查看饭店的菜肴信息、价格、口味,并下单,通过网上支付购买餐点。
功能测试用例:
1)验证登录功能:
输入正确的用户名和密码,验证是否能正确登录系统。
2)查看菜肴信息:
进入菜单界面,检查菜肴信息是否准确无误。
3)下单功能:
正确选择菜肴,检查是否可以正确下单。
4)支付功能:
选择支付方式,检查是否可以正确支付订单。
二、软件测试案例2
应用程序:汽车售后服务系统
功能:客户可以登录系统,查看汽车售后服务的服务信息和价格,并下订单,手机短信通知服务人员上门服务。
功能测试用例:
1)验证登录功能:
输入正确的用户名和密码,验证是否能正确登录系统。
2)查看服务详情:
进入服务界面,检查服务信息是否准确无误。
3)下订单功能:
正确选择服务,检查是否可以正确下订单。
4)消息推送功能:
模拟客户下单后,检查服务人员是否收到短信通知。
功能测试用例模板
一、测试用例标识。
用例编号,FTC-001。
用例名称,登录功能测试。
测试类型,功能测试。
测试设计者,XXX。
测试执行者,XXX。
测试日期,XXXX年XX月XX日。
二、测试目的。
验证系统登录功能是否符合需求,确保用户可以成功登录系统。
三、测试条件。
1. 系统已经安装并配置完成;
2. 用户已经注册并获得登录账号;
3. 用户已经获得登录密码。
四、测试步骤。
1. 打开系统登录页面;
2. 输入正确的用户名和密码;
3. 点击登录按钮;
4. 检查是否成功跳转到系统主页;
5. 检查是否显示用户信息;
6. 检查是否显示退出登录按钮。
五、预期结果。
1. 用户成功登录系统;
2. 能够看到系统主页;
3. 能够看到用户信息;
4. 能够看到退出登录按钮。
六、实际结果。
1. 用户成功登录系统;
2. 能够看到系统主页;
3. 能够看到用户信息;
4. 能够看到退出登录按钮。
七、测试结论。
系统登录功能测试通过。
八、测试备注。
1. 测试过程中未出现异常情况;
2. 登录速度较快,用户体验良好。
九、附录。
无。
以上是登录功能测试用例模板,通过以上测试用例可验证系统登录功能是否符合需求,保证用户可以成功登录系统。
在测试过程中,需要注意输入正确的用户名和密码,并检查系统是否能够正常显示用户信息和退出登录按钮。
希望以上内容能够对您有所帮助。
用例编号TestCase_LinkWorks_WorkEvaluate项目名称LinkWorks模块名称WorkEvaluate模块项目承担部门研发中心-质量管理部用例作者完成日期2005-5-27本文档使用部门质量管理部评审负责人审核日期批准日期注:本文档由测试组提交,审核由测试组负责人签字,由项目负责人批准。
历史版本:版本/状态作者参与者起止日期备注V1.1一、功能测试用例此功能测试用例对测试对象的功能测试应侧重于所有可直接追踪到用例或业务功能和业务规则的测试需求。
这种测试的目标是核实数据的接受、处理和检索是否正确,以及业务规则的实施是否恰当。
主要测试技术方法为用户通过GUI(图形用户界面)与应用程序交互,对交互的输出或接受进行分析,以此来核实需求功能与实现功能是否一致。
用例标识LinkWorks_ WorkEvaluate_02 项目名称开发人员模块名称WorkEvaluate用例作者参考信息工作考核系统界面设计(2005_03_28).vsd测试类型设计日期2006-9-27 测试人员测试方法黑盒测试日期用例描述前置条件编号权限测试项测试描述/输入/操作期望结果真实备注(并列关系)类别结果00001 无列表页面导航栏导航测试浏览\点击导航连接详细正确导航页面所在位置00002 添加删除修改按钮添加修改删除按钮是否可用不可用00003 接受、汇报按钮1)不是自己负责的数据未考核之前能否接受\汇报不能2)属于自己负责的未接受之前时候是否可以接受能3)属于自己负责的数据接受后但未考核能否可以汇报能4)接受后的数据没有汇报但考核了,是否仍可以汇报不能00004 考核审核按钮这俩按钮是否可用这两按钮为置灰,不可用00005 二级联动下拉列表功能测试下拉列表选择1)默认为“本月由我负责的工作”,此时第2个下拉列表不显2)当选择项非“…由我负责的工作”时第2个下拉列表正确显示员工名字3)发生跟服务器交互时其他项显示正确00006 DataGrid 功能测试1)数据显示根据二级联动下拉列表正确显示符合条件的数据2)点击列头排序、点击列头正确排序3)单击行(加按Ctrl\Shift\Alt)选中数据选中数据单行(选中数据行为黄色)在文本框正确显示,不能多行选择00007 分页控件功能测试1)点击“首页、上一页、下一页、尾页”1)能正确分页、翻页2)能选择页数和正2)页数下拉列表和跳转按钮确跳转3)对数据操作(增删改)后正确显示00008 月中、月末目标与月中月末报告四个文本框功能测试1)数据显示1)正确显示DataGrid选中行的数据2)字数过多滚动条功能2)字符数过多时显示滚动条并能正确滚动00009 界面UI UI测试页面没有错别字,跟整体风格一致,布局合理00010 信息汇报页面导航栏点击导航栏处显示的导航链接1)正确显示所在页面的模块名称2)正确导航00011 工作名称、负责人、考核人、开始日期、结束日期、工作量、月中月末考核目标、考核结果、考核说明各项是否只能浏览是00012 月中月末工作报告这两文本框能否填写能00013 发送即时通CkeckBox能否点击选择、取消能00014 月中、月末汇报RadioButton能否正常使用能00015 汇报按钮1)汇报按钮单击能否正常使用能2)连续多次点击汇报按钮是否能正常汇报正常汇报3)汇报成功后,页面跳转到何处转到列表页00016 取消按钮1)取消按钮能否正常使用1)能2)点击取消按钮是只清空所填数据还是返回上一页?2)返回上一页工作考核数据列表页3)能否快速连续点击,是什么结果3)返回上一页工作考核数据列表页00017 界面UI 必填项是否有标识页面没有错别字,跟整体风格一致,布局合理00018分配权列表页面导航栏浏览\点击导航连接详细正确导航页面所在位置00019 添加按钮点击添加按钮进入信息添加页面00020 修改删除按钮1)未考核之前,如是考核自己以及自己负责部门人员的数据修改删除按钮是否显示可用1)可用,修改进入修改页面,删除给出删除确定与否的提示2)未考核之前,不属于自己以及自己负责部门人员的,修改删除是否显示可用2 )不可用3)已考核的是否可以修改删除3 )不可用4)已审核的是否可以修改删除4 )不可用5)对能删除的数据进行删除操作有没有提示5 )有提示6)数据删除后返回到哪?6)正确返回到列表页00021 接受\汇报按钮1)不是自己负责的数据未考核之前能否接受\汇报1)不能2)属于自己的未接受之前时候是否可以接受2)可以接受3)属于自己的数据接受后但未考核是否可以汇报3)可以汇报4)接受后的数据考核了4)不可以是否仍可以汇报00022 考核\审核按钮1)考核、审核按钮是否可用不可用00023 关联的查看工作下拉列表框下拉列表选择1)默认为“本月由我负责的工作”2)当选择项非“…\由我负责\审核的工作”时第2个下拉列表正确显示员工名字3)发生跟服务器交互时其他项显示正确00024 Grid显示、排序1)是否显示正确数据1)正确显示2)点击列头是否能排序2)能正确排序而不影响页面上的其他正常功能00025 四个文本框的内容和滚动条1 )数据显示 1 )正确显示DataGrid选中行的数据2 )字数过多滚动条功能 2 )字符数过多时显示滚动条并能正确滚动00026 分页控件1)点击“首页、上一页、下一页、尾页”1 )能正确分页、翻页2)页数下拉列表和跳转按钮2)能选择页数和正确跳转3 ) 对数据操作(增删改)后是否正确显示数据3)对数据操作(增删改)后正确显示00027 界面UI 页面没有错别字,跟整体风格一致,布局合理00028 导航栏点击导航栏处显示的导航链接3)正确显示所在页面的模块名称4)正确导航00029 工作名称文本框1)正确输入数据1)不出现错误2)输入特殊字符~!@#$%^&*()_+[]{}\|;:’”<字母>或者特殊字符组合2)不符合要求的给出输入错误处理提示信息添加页面3)输入超长字符是否可以提交3)不能提交,给出字符串超长提示4)空工作名称是否可以提交4)不可以提交00030 负责、考核人1)弹出项是否可正确选择使用1)弹出项能正确选择使用2)默认的考核人是否为信息添加者2)考核人默认为信息添加者3)考核人是否可以修改3)考核人可以修改4)是否可对非自己负责的部门人员添加工作任务4)不可以00031 开始、结束日期1)弹出页是否可正确使用1)弹出项能正确选择使用2)手动输入正确日期格式是否可以提交2)手动输入正确日期格式能提交3)手动输入非法日期格式是否可以提交3)手动输入非法日期格式不能提交,且应给出提示处理4)开始日期大于结束日期是否能提交,如不能提交有无提示4)开始日期大于结束日期不能提交,且要给出相应的提示5)清空日期是否可以提交5)日期不能为空00032 工作量文本框1)填写合理的数字是否可提交1)正常提交2)输入特殊字符~!@#$%^&*()_+[]{}\|;:’”<字母>或者特殊字符组合2)提示输入错误给出处理3)输入中文是否可以提交3)提示输入错误4)输入2147483648是否能提交4)提示输入错误5)输入小数、非正数是否可提交5)可以输入小数,但不能输入非正数6)空工作量是否可以提交6)提示不能为空00033 月中月末考核目标文本框1)是否能填写,能填写的话输入合法数据是否可提交1)能填写,输入合法数据能提交2)输入特殊字符~!@#$%^&*()_+[]{}\|;:’”<字母>或者特殊字符组合是否可以提交2)合法的数据能提交,不合法的给予处理和错误提示3)是否可以为空3)可以为空00034 月中月末工作报告文本框1)是否能填写,能填写的话输入合法数据能否提交1)置灰,不能填写2)输入特殊字符~!@#$%^&*()_+[]{}\|;:’”<字母>或者特殊字符组合是否可以提交2)不能填写3)是否可以为空3)不能填,原本为空00035 考核结果下拉列表框下拉列表能否正常使用不能00036 考核说明文本框1)是否能填写,能填写的话输入合法数据是否可提交1)置灰,不能填写2)输入特殊字符~!@#$%^&*()_+[]{}\|;:’”<字母>或者特殊字符组合是否可以提交2)置灰,不能填写3)是否可以为空3)置灰,不能填写00037 发送即时通CkeckBox能否点击选择、取消能00038 添加按钮1)添加按钮单击能否正常使用1)能正常使用2)能否快速连续点击,能的话同一数据是否添加多条?2)不应该能连续点击3)添加数据成功是否有给出添加成功的提示3)给出添加成功的提示4)添加成功后,页面跳转到何处4)之前添加的信息项清空,不跳转,以便继续添加00039 取消按钮1)取消按钮能否正常使用1)能2)点击取消按钮是只清空所填数据还是返回上一页?2)返回上一页工作考核数据列表页3)能否快速连续点击,是什么结果3)返回上一页工作考核数据列表页00040 界面UI 1)必填项是否有标识1)必填项给出必填标识2)界面有无错别字,跟整体风格是否一致2)页面没有错别字,跟整体风格一致,布局合理0004100042修改页面导航栏点击导航栏处显示的导航链接1)正确显示所在页面的模块名称2)正确导航00043 工作名称文本框1)是否正确显示数据,能否修改数据2)修改填入正确数据能否提交3)修改时输入特殊字符~!@#$%^&*()_+[]{}\|;:’”<字母>或者特殊字符组合4)修改输入超长字符是否可以提交5)修改空工作名称是否可以提交1)是,能2)可以提交3)符合的提交,非法的给予处理和错误提示4)不可以5)不可以00044 负责、考核人弹出项1)数据是否正确显示2)能否修改,修改后能否正确提交1)是2)能修改,提交数据正确00045 开始、结束日期弹出项1)数据是否正确显示2)能否修改,输入合法1)是2)能修改,提交数据数据能否正确提交3)输入非法日期格式能否提交4)开始日期大于结束日期能否提交5)空日期能否提交正确3)不能提交,给出处理提示4)不能,给出提示5)不能为空日期00046 工作量文本框1)是否可以修改2)填写合理的数字是否可提交3)输入特殊字符~!@#$%^&*()_+[]{}\|;:’”<字母>或者特殊字符组合4)输入中文是否可以提交5)输入2147483648是否能提交6)输入小数、非正数是否可提交7)空工作量是否可以提交1)可以修改2)正常提交3)提示输入错误给出处理4)提示输入错误5)提示输入错误6)可以输入小数,但不能输入非正7)提示不能为空00047 月中月末考核目标文本框1)是否可以修改2)输入特殊字符~!@#$%^&*()_+[]{}\|;:’”<字母>或者特殊字符组合是否可以提交3)是否可以为空1)是2)合法的能提交,不合法的给予处理和提示3)能00048 月中月末工作报告文本框1)是否可以修改1)置灰,不能使用00049 考核结果下拉列表1)能否使用1)置灰,不能使用00050 发送即时通CkeckBox1)状态是否保存正确2)能否点击修改选择、取消1)状态是否保存正确2)能否点击修改选择、取消00051 修改按钮1)修改按钮能否正常使用2)能否连续点击,连续点击是否对此修改信息提交多次3)修改成功是否有给出提示1)能2)连续点击只修改数据,而不添加数据3)修改成功给出修改成功的提示4)转到工作考核数4)修改成功后,页面跳转到何处据列表页(保存最近一次的状态页面)00052 取消按钮1)取消按钮能否正常使用2)点击取消按钮是只清空所填数据还是返回上一页?3)能否快速连续点击,是什么结果1)能2)返回上一页工作考核数据列表页3)返回上一页工作考核数据列表页00053 界面UI 必填项是否有标识1)必填项给出必填标识2)页面没有错别字,跟整体风格一致,布局合理00054考核权列表页面导航栏浏览\点击导航连接1)正确显示所在页面的模块名称2)正确导航00055 添加按钮点击添加按钮进入信息添加页面00056 修改\删除按钮1)未考核之前,如是负责人是自己数据修改删除按钮是否显示可用2)未考核之前,不属于自己的,修改删除是否显示可用3)已考核的是否可以修改删除4)已审核的是否可以修改删除5)对能删除的数据进行删除操作有没有提示6)数据删除后返回到哪?1)可用2)可用3)不可用4)不可用5)有提示6)正确返回到列表页00057 接受\汇报按钮1)不是自己负责的数据未考核之前能否接受\汇报2)属于自己负责的未接受之前时候可以接受3)属于自己的数据接受后但未考核是否可以汇报4)接受后的数据考核了是否仍可以汇报1)不能2)可以3)可以4)不可以00058 考核按钮1)不是自己负责的数据未接受之前能否考核1)不能2)不能2)自己以及自己负责部门人员负责的任务数据未接受之前能否考核3)自己负责的任务数据接受后能否考核4)自己负责部门人员的任务数据未接受之前能否考核5)自己负责部门人员的任务数据接受了但未汇报能否考核6)自己负责部门人员的任务数据汇报后能否考核7)自己负责部门人员的任务数据考核后,能否再考核8)自己负责部门人员的任务数据审核后,能否再考核3)按钮正常显示,不能自己对自己考核,有提示4)不能5)考核人为自己才能考核,进入页面,否则不能考核6)考核人为自己才能考核,进入考核页面,否则不能考核7)不能,此时考核按钮置灰8)不能,此时考核按钮置灰00059 审核按钮1)该按钮是否可用1),置灰,不可用00060 关联的查看工作下拉列表框下拉列表选择1)默认为“本月由我负责的工作”2)当选择项非“…由我负责\审核的工作”时第2个下拉列表正确显示员工名字3)发生跟服务器交互时其他项显示正确00061 Grid显示、排序1)是否显示正确数据2)点击列头是否能排序1)正确显示2)能正确排序00062 四个文本框的内容和滚动条1)数据显示2)字数过多滚动条功能1)正确显示DataGrid选中行的数据2)字符数过多时显示滚动条并能正确滚动00063 分页控件1)点击“首页、上一页、下一页、尾页”2)页数下拉列表和跳转按钮3)对数据操作(增删改)后是否正确显示1)能正确分页、翻页2)能选择页数和正确跳转3)对数据操作(增删改)后正确显示00064 界面UI 页面没有错别字,跟整体风格一致,布局合理00065信息考核页面导航栏点击导航栏处显示的导航链接1)正确显示所在页面的模块名称2)正确导航00066 工作名称、负责人、考核人、开始日期、结束日期、工作量、四个文本框1)是否正确显示数据2)这几项数据是否有数据能修改1)正确显示数据2)这几项为置灰,数据不能修改00067 核结果下拉列表1)下拉列表能否正常使用2)不选择考核结果能否提交1)能2)不能,给出提示00068 考核说明文本框1)是否能填写,能填写的话输入合法数据是否可提交2)输入特殊字符~!@#$%^&*()_+[]{}\|;:’”<字母>或者特殊字符组合是否可以提交3)是否可以为空4)能否考核自己的数据1)能填写数据,输入合法数据能正确提交2)合法的能提交,不合法的给予处理和提示3)可以4)不能自己考核自己,自己考核自己的给出提示“不能对自己负责的工作数据进行考核”00069 发送即时通CkeckBox能否点击选择、取消能00070 考核按钮1)考核按钮是否能正常使用2)考核成功以后是否给出考核成功的提示3)考核成功后,页面跳转到何处1)是2)给出提示3)工作考核数据列表页00071 取消按钮1)取消按钮能否正常使用2)点击取消按钮是只清空所填数据还是返回上一页?3)能否快速连续点击,是什么结果1)能2)返回上一页工作考核数据列表页3)返回上一页工作考核数据列表页00072 界面UI 1)必填项给出必填标识2)页面没有错别字,跟整体风格一致,布局合理00073审核权列表页面导航栏浏览\点击导航连接1)正确显示所在页面的模块名称2)正确导航00074 添加按钮点击添加按钮进入信息添加页面00075 修改删除按钮1)未考核之前,如是考核自己的数据修改删除按钮是否显示可用2)未考核之前,不属于自己的,修改删除是否显示可用3)已考核的是否可以修改删除4)已审核的是否可以修改删除5)对能删除的数据进行删除操作有没有提示6)数据删除后返回到哪?1)可用2)可用3)不可用4)不可用5)有提示6)正确返回到列表页00076 接受\汇报按钮1)不是自己负责的数据未考核之前能否接受\汇报2)属于自己的未接受之前时候可以接受3)属于自己的数据接受后但未考核是否可以汇报4)接受后的数据考核了是否仍可以汇报1)不能2)可以接受3)可以汇报4)不可以00077 考核按钮该按钮能否使用` 不能00078 审核按钮1)不是自己负责或者自己负责部门人员的任务的数据未接受、考核之前能否审核2)不是自己负责或者自己负责部门人员的任务的数据考核之后能否审核3)自己任务数据未考核之前能否审核4)自己负责部门人员的任务数据接受后未考1)不能审核2)不能审核3)不能审核4)不能审核5)提示不能审核自己的任务6)能审核,进入审核页面7)该数据的考核人是自己的时候才能取消审核核能否审核5)自己负责的任务数据考核后,能否审核6)自己负责部门人员的任务数据考核后,能否审核7)自己负责部门人员的任务数据审核后,能否取消审核00079 关联的查看工作下拉列表框下拉列表选择1)默认为“本月由我负责的工作”2)当选择项非“…由我负责\审核的工作”时第2个下拉列表正确显示员工名字3)发生跟服务器交互时其他项显示正确00080 Grid显示、排序是否显示正确数据点击列头是否能按要求排序正确显示能正确排序00081 四个文本框的内容和滚动条1)数据显示2)字数过多滚动条功能1)正确显示DataGrid选中行的数据2)字符数过多时显示滚动条并能正确滚动00082 分页控件1)点击“首页、上一页、下一页、尾页”2)页数下拉列表和跳转按钮3)对数据操作(增删改)后能否正确显示数据1)能正确分页、翻页2)能选择页数和正确跳转3)对数据操作(增删改)后正确显示00083 界面UI 页面没有错别字,跟整体风格一致,布局合理00084信息审导航栏点击导航栏处显示的导航链接1)正确显示所在页面的模块名称2)正确导航00085 页面信息浏览1)浏览显示的信息是否正确无误1)浏览显示的信息正确无误00086 核页面发送即时通CkeckBox能否点击选择、取消能00087 审核按钮1)审核按钮是否能正常使用2)审核成功后有无提示3)审核成功后,页面跳转到何处1)能2)不做提示3)跳转到列表页00088 取消按钮1)取消按钮能否正常使用2)点击取消按钮是只清空所填数据还是返回上一页?3)能否快速连续点击,是什么结果1)能2)返回上一页工作考核数据列表页3)返回上一页工作考核数据列表页00089 界面UI 1)必填项给出必填标识2)页面没有错别字,跟整体风格一致,布局合理00090取消审核页面导航栏点击导航栏处显示的导航链接1)正确显示所在页面的模块名称2)正确导航00091 页面信息浏览1)浏览显示的信息是否正确无误1)浏览显示的信息正确无误00092 发送即时通CkeckBox能否点击选择、取消能00093 取消审核按钮1)取消审核按钮是否能正常使用2)取消审核成功以后是否给出考核成功的提示3)取消审核成功后,页面跳转到何处1)是2)给出提示3)工作考核数据列表页00094 取消按钮1)取消按钮能否正常使用2)点击取消按钮是只清空所填数据还是返回上一页?3)能否快速连续点击,是什么结果1)能2)返回上一页工作考核数据列表页3)返回上一页工作考核数据列表页00095 界面UI 1)必填项给出必填标识2)页面没有错别字,跟整体风格一致,布局合理00096考核权列表页面导航栏浏览\点击导航连接1)正确显示所在页面的模块名称2)正确导航00097 添加按钮1)该按钮是否可用1)不可用00098 修改\删除按钮1)该按钮是否可用1)不可用00099 接受\汇报按钮1)给按钮是否可用1)不可用00100 考核按钮1)不是自己负责的数据未接受之前能否考核2)自己以及自己负责部门人员负责的任务数据未接受之前能否考核3)自己负责的任务数据接受后能否考核4)自己负责部门人员的任务数据未接受之前能否考核5)自己负责部门人员的任务数据接受了但未汇报能否考核6)自己负责部门人员的任务数据汇报后能否考核7)自己负责部门人员的任务数据考核后,能否再考核8)自己负责部门人员的任务数据审核后,能否再考核1)不能2)不能3)按钮正常显示,不能自己对自己考核,有提示4)不能5)考核人为自己才能考核,进入页面,否则不能考核6)考核人为自己才能考核,进入考核页面,否则不能考核7)不能,此时考核按钮置灰8)不能,此时考核按钮置灰00101 审核按钮1)该按钮是否可用1),置灰,不可用00102 关联的查看工作下拉列表框下拉列表选择1)默认为“本月由我负责的工作”2)当选择项非“…由我负责\审核的工作”时第2个下拉列表正确显示员工名字3)发生跟服务器交互时其他项显示正确1)1)1)1)1)1)1)1)1)1)1)1)00132 接受\汇报按钮不是自己负责的数据未考核之前能否接受\汇报属于自己的未接受之前1)不能2)可以3)在已接受未汇报时才可以汇报时候是否可以接受属于自己的数据接受后但未考核是否可以汇报接受后的数据考核了是否仍可以汇报4)不可以00133 考核按钮1)不是自己负责的数据未接受之前能否考核2)自己以及自己负责部门人员负责的任务数据未接受之前能否考核3)自己负责的任务数据接受后能否考核4)自己负责部门人员的任务数据未接受之前能否考核5)自己负责部门人员的任务数据接受了但未汇报能否考核6)自己负责部门人员的任务数据汇报后能否考核7)自己负责部门人员的任务数据考核后,能否再考核8)自己负责部门人员的任务数据审核后,能否再考核1)不能2)不能3)按钮正常显示,不能自己对自己考核,有提示4)不能5)考核人为自己才能考核,进入页面,否则不能考核6)考核人为自己才能考核,进入考核页面,否则不能考核7)不能,此时考核按钮置灰8)不能,此时考核按钮置灰00134 审核按钮1)不是自己负责或者自己负责部门人员的任务的数据未接受、考核之前能否审核2)不是自己负责或者自己负责部门人员的任务的数据考核之后能否审核3)自己任务数据未考核之前能否审核4)自己负责部门人员的任务数据接受后未考核能否审核5)自己负责的任务数据考核后,能否审核1)不能2)不能3)不能4)不能5)提示不可以“自己审核自己的数据”6)能7)该数据在自己审核的基础上才能对该数据进行取消审核6)自己负责部门人员的任务数据考核后,能否审核7)自己负责部门人员的任务数据审核后,能否取消审核00135 关联的查看工作下拉列表框下拉列表选择1)默认为“本月由我负责的工作”2)当选择项非“…由我负责\审核的工作”时第2个下拉列表正确显示员工名字3)发生跟服务器交互时其他项显示正确00136 Grid显示、排序1)是否显示正确数据2)点击列头是否能按要求排序1)正确显示2)能正确排序00137 四个文本框的内容和滚动条1)数据显示2)字数过多滚动条功能1)正确显示DataGrid选中行的数据2)字符数过多时显示滚动条并能正确滚动00138 分页控件1)点击“首页、上一页、下一页、尾页”2)页数下拉列表和跳转按钮3)对数据操作(增删改)后能否正确显示数据1)能正确分页、翻页2)能选择页数和正确跳转3)对数据操作(增删改)后正确显示00139界面UI 页面没有错别字,跟整体风格一致,布局合理信息添加页面与“分配权”下的“信息添加页面”相同信息修改与“分配权”下的“信息修改页面”相同。
最全面最共同最公用的测试用例上一篇/ 下一篇2011-08-08 17:43:10 / 个人分类:软件测试技术查看( 47 )/ 评论( 1 ) / 评分( 3 / 0 )页面检查合理布局1、界面布局有序,简洁,符合用户使用习惯2、界面元素是否在水平或者垂直方向对齐3、界面元素的尺寸是否合理4、行列间距是否保持一致5、是否恰当地利用窗体和控件的空白,以及分割线条6、窗口切换、移动、改变大小时,界面显示是否正常7、刷新后界面是否正常显示8、不同分辨率页面布局显示是否合理,整齐,分辨率一般为1024*768 > 1280*1024 >800*600弹出窗口1、弹出的窗口应垂直居中对齐2、对于弹出窗口界面内容较多,须提供自动全屏功能3、弹出窗口时应禁用主界面,保证用户使用的焦点4、活动窗体是否能够被反显加亮页面正确性1、界面元素是否有错别字,或者措词含糊、逻辑混乱2、当用户选中了页面中的一个复选框,之后回退一个页面,再前进一个页面,复选框是否还处于选中状态3、导航显示正确4、title显示正确5、页面显示无乱码6、需要必填的控件,有必填提醒,如*7、适时禁用功能按钮(如权限控制时无权限操作时按钮灰掉或不显示;无法输入的输入框disable掉)8、页面无js错9、鼠标无规则点击时是否会产生无法预料的结果10、鼠标有多个形状时是否能够被窗体识别(如漏斗状时窗体不接受输入)控件检查下拉选择框1、查询时默认显示全部2、选择时默认显示请选择3、禁用时样式置灰复选框1、多个复选框可以被同时选中2、多个复选框可以被部分选中3、多个复选框可以都不被选中4、逐一执行每个复选框的功能单选框1、一组单选按钮不能同时选中,只能选中一个2、一组执行同一功能的单选按钮在初始状态时必须有一个被默认选中,不能同时为空下拉树1、应支持多选与单选2、禁用时样式置灰树形1、各层级用不同图标表示,最下层节点无加减号2、提供全部收起、全部展开功能3、如有需要提供搜索与右键功能,如提供需有提示信息4、展开时,内容刷新正常日历控件1、同时支持选择年月日、年月日时分秒规则2、打开日历控件时,默认显示当前日期滚动条控件1、滚动条的长度根据显示信息的长度或宽度及时变换,这样有利于用户了解显示信息的位置和百分比,如,word中浏览100页文档,浏览到50页时,滚动条位置应处于中间2、拖动滚动条,检查屏幕刷新情况,并查看是否有乱码3、单击滚动条时,页面信息是否正确显示4、用滚轮控制滚动条时,页面信息是否正确显示5、用滚动条的上下按钮时,页面信息是否正确显示按钮1、点击按钮是否正确响应操作。
功能测试用例一详细用例(经典)
用例编号TestCase
项目名称
模块名称模块
项目承担部门质量管理部
用例作者
完成日期2011
本文档使用部门质量管理部
评审负责人
审核日期
批准日期
注:本文档由测试组提交,审核由测试组负责人签字,由项目负责人批准。
历史版本:
版本/状态作者参与者起止日期备注
一、功能测试用例
此功能测试用例对测试对象的功能测试应侧重于所有可直接追踪到用例或业务功能和业务规则的测试需求。
这种测试的目标是核实数据的接受、处理和检索是否正确,以及业务规则的实施是否恰当。
主要测试技术方法为用户通过GUI(图形用户界面)与应用程序交互,对交互的输出或接受进行分析,以此来核实需求功能与实现功能是否一致。
二、性能测试
性能测试是一种对响应时间、事务处理速率和其他与时间相关的需求进行测试和评估。
性能测试的目标是核实性能需求是否都已满足。
可以分为以下几种进方式来组织进行测试。
1.1.预期性能测试用例
通常系统在设计前会提出一些性能指标,这些指标是性能测试要完成的首要工作,针对每个指标都要统写多个测试用例来验证是否达到要求,根据测试结果来改进系统的性能。
预期性能指标通成以单用户为主。
测试目的
前置条件
测试需求测试过程说明期望的性能(平均值)实际性能(平均值)
功能1场景1场景2场景3
备注:
1.2.用户并发测试用例
用户并发测试是性能测试最主要的部分,主要是通过增加用户数量来加重系统负担,以检验测试对象能接收的最大用户数来确定功能是否达到要求。
测试目的
前提条件
测试需求输入(并发用户数)用户通过率期望性能(平
均值)
实际性能(平均值)
功能150
100
200
功能250
100
200
备注:
1.3.大数据量测试用例
大数据量测试使测试对象处理大量的数据,以确定是否达到了将使软件发生故障的极限。
大数据量测试还将确定测试对象在给定时间内能够持续处理的最大负载或工作量。
测试目的
前提条件
测试需求输入(最大数据
量)事务成功率期望性能(平
均值)
实际性能(平均值)
功能110000第条记录
15000第条记录
20000第条记录功能210000第条记录
15000第条记录
20000第条记录…
备注:
1.4.疲劳强度测试用例
强度测试也是性能测试是的一种,实施和执行此类测试的目的是找出因资源不足或资源争用而导致的错误。
如果内存或磁盘空间不足,测试对象就可能会表现出一些在正常条件下并不明显的缺陷。
而其他缺陷则可能由于争用共享资源(如数据库锁或网络带宽)而造成的。
强度测试还可用于确定测试对象能够处理的最大工作量。
测试目的
测试说明
前提条件连续运行8小时,设置添加10用户并发
功能12小时
4小时
6小时
8小时
功能12小时
4小时
6小时
8小时
1.5.负载测试测试用例
负载测试也是性能测试中的一种。
在这种测试中,将使测试对象承担不同的工作量,以评测和评估测试对象在不同工作量条件下的性能行为,以及持续正常运行的能力。
负载测试的目标是确定并确保系统在超出最大预期工作量的情况下仍能正常运行。
此外,负载测试还要评估性能特征,例如,响应时间、事务处理速率和其他与时间相关的方面。
测试目的
前提条件
测试需求输入期望输出是否正常运行
备注
三、兼容性测试
在大多数生产环境中,客户机工作站、网络连接和数据库服务器的具体硬件规格会有所不同。
客户机工作站可能会安装不同的软件例如,应用程序、驱动程序等而且在任何时候,都可能运行许多不同的软件组合,从而占用不同的资源。
测试目的
配置说明操作系统系统软件外设应用软件结果
服务器Window2000(S)
WindowXp
Window2000(P)
Window2003
客户端Window2000(S)
WindowXp
Window2000(P)
Window2003
数据库服务器Window2000(S) WindowXp Window2000(P) Window2003
浏览器Window
以上
NetScape
FireFox
Maxthon
其他
备注。