生产部产品介绍
- 格式:pptx
- 大小:3.60 MB
- 文档页数:17
工厂生产部门优势介绍
工厂生产部门在企业中起着至关重要的作用,它是生产流程中
的核心部门,负责生产产品并确保产品质量。
工厂生产部门的优势
主要体现在以下几个方面:
1. 生产能力优势,工厂生产部门通常拥有先进的生产设备和技术,能够大规模、高效率地生产产品。
通过合理的生产安排和流程
优化,生产部门能够快速响应市场需求,满足客户订单。
2. 成本控制优势,生产部门通过规模化生产和精细化管理,能
够有效控制生产成本,提高生产效率,降低单位产品成本,从而提
高企业的竞争力。
3. 质量保障优势,生产部门在生产过程中能够严格执行质量管
理体系,确保产品质量符合标准和客户要求。
通过严格的质量控制
和检测手段,确保产品达到高质量标准。
4. 创新能力优势,生产部门在生产过程中不断进行技术改进和
创新,提高产品质量和生产效率。
通过引进先进的生产技术和工艺,不断提升产品的竞争力。
5. 交付能力优势,生产部门能够根据市场需求和客户订单,及时调整生产计划,保证产品按时交付。
通过合理的生产调度和物流管理,确保产品能够及时送达客户手中。
总的来说,工厂生产部门在企业中具有重要的优势,能够通过高效的生产、严格的质量控制、不断的创新和及时的交付,为企业创造更大的价值和竞争优势。
生产部部门职责生产部是企业中至关重要的一部门,其职责主要包括生产计划制定、生产设备管理、生产资源调配、生产效率提升等。
下面将详细介绍生产部的职责:1. 生产计划制定生产部需要负责制定生产计划,根据企业的销售情况、市场需求以及产品的生命周期等因素,制定适当的生产计划。
生产计划需要合理安排生产周期、生产数量和生产流程等,以确保生产过程的高效性和产品的及时交付。
2. 产品质量控制生产部需要确保产品的质量符合企业的标准和客户的要求。
他们需要建立质量控制体系,监督生产过程中的各个环节,包括原材料采购、生产过程监控、产品检验和测试等,以确保产品的质量达到标准。
3. 生产设备管理生产部需要负责对企业的生产设备进行管理和维护,确保设备的正常运行。
他们需要制订设备的维护计划,定期进行设备维护和检修,预防设备故障和停机事故的发生。
同时,他们还需要对设备进行更新和升级,以提高生产效率和产品质量。
4. 生产资源调配生产部需要对企业的生产资源进行调配,包括人力资源、物料资源和资金资源等。
他们需要根据生产计划和市场需求,合理配置人员和物料,确保生产过程的顺利进行。
他们还需要协调不同部门之间的合作,确保生产资源的充分利用和最优配置。
5. 生产效率提升生产部需要不断提升生产效率,降低生产成本。
他们需要引入先进的生产技术和管理方法,优化生产流程,提高生产效率。
他们还需要不断改进产品设计和工艺流程,以提高产品质量和降低生产成本。
6. 安全生产管理生产部需要负责企业的安全生产管理。
他们需要建立和执行安全生产规章制度,加强安全培训和教育,提高员工的安全意识。
他们需要进行安全生产检查和评估,及时发现和消除安全隐患,确保生产过程的安全可靠。
7. 环境保护生产部需要负责企业的环境保护工作。
他们需要建立环境管理体系,制定环境保护措施,确保生产过程对环境的影响最小化。
他们需要进行环境排放监测和治理,合规合法地处理废物和废气,保护环境,履行企业的社会责任。
车间简介范文全文共四篇示例,供读者参考第一篇示例:车间简介车间是一个企业生产的核心部门,也是产品实现的地方。
车间的作业环境和生产效率直接影响着企业的整体运作。
本文将介绍一下我们公司的车间情况。
一、车间概况我们公司的车间位于工业园区内,占地面积达到5000平方米,拥有先进的生产设备和精湛的技术团队。
车间内部布局合理,工序流畅,能够满足不同产品的生产需求。
二、生产设备我们公司引进了一批先进的生产设备,包括切割设备、焊接设备、冲压设备等。
这些设备不仅提高了生产效率,还提高了产品的质量和稳定性。
我们公司的车间还配备了先进的监控系统,确保生产过程中出现异常情况可以及时处理。
三、技术团队我们公司拥有一支技术精湛的团队,他们具有丰富的生产经验和卓越的技术能力。
他们能够熟练操作各类生产设备,解决生产过程中遇到的各种技术难题。
我们公司定期为技术团队进行培训,确保他们始终跟上行业最新技术的发展。
四、生产管理我们公司严格执行生产管理制度,实行订单化生产,确保生产计划的有序推进。
车间内部设有专门的生产管理人员,负责协调各个工序之间的协作,保证生产进度的完成。
我们公司还不断优化生产流程,提高生产效率,降低生产成本。
五、质量控制我们公司从采购原材料到生产成品,都严格执行质量控制,确保每一道工序都符合质量标准。
车间内设有专门的质量检测部门,对生产过程中的质量进行严格监控,确保产品达到客户的要求。
六、环境保护我们公司注重环保问题,车间内设有环保设备,对生产过程中产生的废气、废水进行处理,确保不对环境造成污染。
我们公司还注重资源的循环利用,尽可能减少能源的浪费。
七、未来展望我们公司将继续加大对车间的投入,引进更先进的生产设备,拓展生产规模,提高生产效率。
我们将继续加强技术团队建设,提高员工的技术水平和综合素质。
我们将继续推进生产管理的优化,提高生产质量和效率。
我们将继续坚持质量第一的原则,保证产品质量稳定可靠。
在未来的发展中,我们将逐步实现智能化生产,提高生产效率和质量。
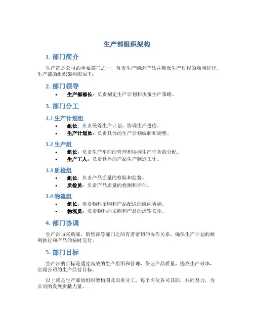
生产部组织架构
1. 部门简介
生产部是公司的重要部门之一,负责生产制造产品并确保生产过程的顺利进行。
生产部的组织架构图如下:
2. 部门领导
•生产部部长:负责制定生产计划和决策生产策略。
3. 部门分工
3.1 生产计划组
•组长:负责统筹生产计划,协调生产进度。
•生产计划员:负责具体的生产计划编制和调整。
3.2 生产组
•组长:负责生产车间的管理和协调生产任务的分配。
•生产工人:负责具体的产品生产制造工作。
3.3 质检组
•组长:负责产品质量的检验和监督。
•质检员:负责产品质量的检测和评估。
3.4 物流组
•组长:负责物料采购和产品配送的组织协调。
•物流员:负责物料的采购和产品的运输安排。
4. 部门协调
生产部与采购部、销售部等部门之间有着密切的协作关系,确保生产计划的顺
利执行和产品的按时交付。
5. 部门目标
生产部的目标是通过高效的生产组织和管理,保证产品质量,提高生产效率,
实现公司的生产经营目标。
以上就是生产部的组织架构图及职责分工,每个岗位各司其职,共同努力,为
公司的发展贡献力量。
公司产品介绍模板
以下是一个公司产品介绍模板,你可以根据实际情况进行修改和调整。
1. 产品概述
简要介绍产品的名称、类型、功能和目标市场。
2. 产品特点
强调产品的独特之处,如创新技术、高品质材料、卓越性能等。
可以列举一些具体的特点和优势。
3. 产品功能
详细描述产品的功能和用途。
可以包括产品的使用方法、操作流程以及与其他产品或系统的兼容性。
4. 技术规格
提供产品的技术规格,如尺寸、重量、颜色、电池寿命、存储容量等。
这些信息可以帮助客户了解产品的技术参数。
5. 设计与外观
描述产品的设计风格和外观特点。
可以包括产品的外观设计、材料选择以及人体工程学考虑等。
6. 质量保证
强调公司对产品质量的承诺和保证。
可以提及质量控制措施、认证标准以及售后服务等。
7. 客户案例
分享一些成功的客户案例,展示产品在实际应用中的效果和价值。
这可以增加客户对产品的信心。
8. 竞争优势
分析产品在市场上的竞争优势。
可以比较与竞争对手的产品特点、价格、服务等方面的差异。
9. 购买信息
提供产品的购买渠道、价格和售后服务信息。
可以包括联系方式、在线购买链接或经销商列表等。
10. 总结
总结产品的关键信息和优势,强调产品为客户带来的价值。
可以用简短的语句概括产品的核心卖点。
以上是一个公司产品介绍的模板,你可以根据具体产品的特点和市场需求进行适当调整和补充。
确保介绍内容清晰、简洁、有吸引力,并突出产品的独特价值和优势。
湖北某公司主要设备一览表1. 生产线设备:- 数控车床:用于加工各种金属零件的数控车床,提高了生产效率和产品质量。
- 冲床:适用于冲压金属板材,加工成各种形状的零件。
- 焊接设备:包括气体保护焊、手工电弧焊、激光焊等多种焊接设备,满足不同工件的焊接需求。
- 注塑机:用于塑料制品的生产,具有高速、高精度、高效率的特点。
2. 检测设备:- CMM三坐标测量机:用于对产品进行三维测量,确保产品尺寸精准。
- 超声波探伤仪:用于检测材料的内部缺陷及瑕疵。
- 光谱仪:可以对材料的成分进行分析,确保产品材料符合要求。
3. 包装设备:- 自动包装机:用于对产品进行自动包装,提高包装效率。
- 贴标机:适用于各种形状的产品贴标,提高产品的信息识别度。
4. 物流设备:- 叉车:用于搬运原料和成品,提高物流效率。
- 输送带:用于产品在生产线上的输送,实现自动化生产。
5. 办公设备:- 电脑、打印机、传真机等办公设备,满足公司日常办公需求。
以上是湖北某公司的主要设备一览表,这些设备的使用都为公司的生产和运营提供了不可或缺的支持。
湖北某公司作为一家以生产和加工为主的企业,其设备的完善程度对于产品的质量、生产效率以及企业整体竞争力都有着至关重要的影响。
接下来,我们将继续介绍公司的设备及其在生产流程中的作用。
6. 环保设备:- 废气处理设备:配备有专业的废气处理设备,保证了生产过程中产生的废气能够达到环保排放标准。
公司始终把环境保护作为企业发展的重要组成部分,努力保护周围的生态环境。
7. 动力设备:- 发电机组:作为备用电源,确保生产过程中的电力供应稳定。
- 空压机:用于为生产线提供压缩空气,满足各种设备及工具的使用需求。
8. 仓储设备:- 堆垛机:用于原材料和成品的堆放和搬运,提高仓储效率。
- 塔式起重机:用于大型设备和重物的搬运,保证了生产线运转的顺畅。
以上设备的配备,有力地支撑了湖北某公司的生产和运营。
这些设备所带来的自动化、智能化和精准化特点,不仅提高了生产效率和产品质量,同时也降低了劳动强度和生产成本。
生产部职责部门职能生产部是一个公司中非常重要的部门之一,它负责管理产品的制造过程,确保产品的质量和交付时间。
以下是生产部的职责和部门职能:1. 产品规划和设计:生产部负责与研发部门合作,参与产品的规划和设计过程。
他们提供制造方面的专业知识和建议,确保产品的可制造性和高质量。
2. 生产计划和控制:生产部负责根据市场需求和销售预测,制定生产计划。
他们需要考虑到公司的资源和能力,并确保生产计划的合理性和有效性。
此外,他们还需要监控生产进度,及时调整计划以满足市场需求。
3. 资源管理:生产部负责管理和优化生产过程中的各种资源,包括人力资源、物资采购、设备和设施。
他们需要根据公司的目标和需求,合理配置资源,提高生产效率和降低成本。
4. 生产技术支持:生产部需要提供生产过程中的技术支持。
他们需要掌握先进的制造技术和方法,并将其应用到实际生产中。
他们还需要培训和指导生产人员,确保他们具备必要的技能和知识。
5. 质量管理:生产部负责质量管理,确保产品的质量符合公司的标准和客户的要求。
他们需要建立和实施质量控制措施,并监督生产过程中的质量问题。
在有质量问题发生时,他们需要分析原因并采取相应的纠正措施。
6. 供应链管理:生产部需要与供应链部门合作,确保供应链的顺畅和有效。
他们需要与供应商沟通,确保原材料的及时供应和质量可靠。
他们还需要与物流部门协调,确保成品的及时交付。
7. 过程改善和优化:生产部需要不断改进生产过程,提高生产效率和质量。
他们需要识别和解决生产过程中的问题,优化生产流程并引入新的技术和方法。
8. 与其他部门的合作:生产部需要与其他部门密切合作,特别是与销售部门和研发部门。
他们需要与销售部门协调生产计划,确保产品的及时交付。
他们还需要与研发部门合作,提供制造方面的建议和支持。
9. 安全管理:生产部需要负责生产过程中的安全管理。
他们需要确保生产设备和工作环境的安全,培训和指导生产人员遵守安全规章制度,并及时处理安全事故和紧急情况。
钢结构制造厂各部门岗位职责一、生产部门生产部是钢结构制造厂的核心部门,主要负责生产加工钢结构产品。
该部门主要包括以下几个岗位职责:1. 设计师:负责根据客户需求和设计要求,进行钢结构产品的设计工作,包括结构分析、图纸绘制等工作。
2. 制造工人:负责根据设计师提供的图纸和要求,进行钢结构产品的加工、组装等操作,保证产品的质量和准确性。
3. 质检人员:负责对生产出的钢结构产品进行质量检查,确保产品符合相关标准和要求。
4. 机械维护工程师:负责维护生产设备的正常运转,确保生产线的持续稳定生产。
5. 生产管理人员:负责生产计划的制定和执行,协调各个部门之间的工作,确保生产进度和质量。
二、销售部门销售部门是钢结构制造厂的市场窗口,主要负责销售钢结构产品和与客户沟通。
该部门主要包括以下几个岗位职责:1. 销售经理:负责制定销售计划,拓展客户资源,达成销售目标。
2. 销售代表:负责与客户进行沟通,了解客户需求,推广公司的产品,促成交易。
3. 客户服务:负责客户的售后服务工作,解决客户提出的问题和投诉,维护客户关系。
4. 市场调研人员:负责市场调研工作,收集和分析市场信息,为销售工作提供支持和参考。
三、财务部门财务部门是钢结构制造厂的经济中枢,主要负责公司的财务管理和统筹规划。
该部门主要包括以下几个岗位职责:1. 财务总监:负责公司的财务整体管理,制定公司的财务策略和规划。
2. 会计:负责公司日常的会计核算和财务报表的编制,确保财务记录的准确性和完整性。
3. 资金管理人员:负责公司的资金调度和管理,确保公司的流动资金充足和合理利用。
4. 成本会计师:负责公司产品成本的核算和分析,为公司制定合理的成本控制策略提供数据支持。
以上是钢结构制造厂各部门岗位职责的简要介绍,不同岗位之间相互配合,共同努力,才能使公司蓬勃发展,实现长远发展目标。
生产部的构成和岗位职责1. 生产部的构成生产部是企业中负责产品制造和生产过程管理的部门,它是企业运营的核心部门之一。
生产部的构成通常包括以下几个部分:1.1 生产车间生产车间是生产部的核心组成部分,负责产品的具体制造过程。
根据产品的不同,生产车间可能包括机加工车间、装配车间、焊接车间、注塑车间等。
1.2 生产管理团队生产管理团队负责对生产过程进行管理和协调,确保生产计划的顺利执行。
生产管理团队通常包括生产经理、生产主管、生产计划员、生产调度员等岗位。
1.3 质量控制团队质量控制团队负责对生产过程中的产品质量进行监控,确保产品质量符合企业标准和客户要求。
质量控制团队通常包括质量工程师、质量检验员、质量管理员等岗位。
1.4 设备维护团队设备维护团队负责对生产设备进行维护和修理,确保设备的正常运行。
设备维护团队通常包括设备工程师、设备维修工、设备保养工等岗位。
2. 岗位职责2.1 生产车间- 根据生产计划完成产品制造。
- 严格按照工艺流程和操作规程进行生产。
- 负责生产设备的操作和维护。
2.2 生产管理团队- 制定和执行生产计划,确保生产目标的实现。
- 对生产过程进行协调和管理,确保生产进度的顺利。
- 对生产数据进行统计和分析,为生产决策提供依据。
2.3 质量控制团队- 制定和执行产品质量管理制度,确保产品质量的稳定和提升。
- 对生产过程中的产品质量进行监控和检验,及时发现和处理质量问题。
- 对产品质量问题进行原因分析和改进措施的制定。
2.4 设备维护团队- 对生产设备进行定期维护和修理,确保设备的正常运行。
- 对设备进行保养和维护,延长设备的使用寿命。
- 对设备故障进行及时处理,减少设备故障对生产的影响。
以上是对生产部的构成和岗位职责的详细介绍,希望对您有所帮助。
T3产品线介绍⏹产品定位:部门级应用,满足企业中某个部门或某几个部门的管理需要(比如说财务部/销售部等)⏹产品理念:规范管理精细理财⏹客户范围:成长型企业,应用范围广泛,以制造业/商贸流通业/服务业/房地产建筑业为主,也包含行政事业单位等。
⏹管理特征:部门划分清晰,管理相对规范⏹管理需求:重点解决企业成长过程中存在的管理不规范/核算不清晰的问题,比如说财务账务核算、存货成本核算、往来资金核算、客户及销售过程管理规范化、人事管理规范化等问题。
⏹产品特征:T3产品线具有丰富的部门级应用产品,包括:财务通、业务通、人事通、客户通等。
适应行业广泛。
具体产品特征如下:∙ ✓规范:产品流程清晰规范,功能严谨,针对重点部门和重点环节帮助企业进行过程优化,包括财务部门、采购库存等内部业务部门、人事部门、销售部门等∙ ✓精细:财务帐、库存帐、往来帐等各种帐目准确清晰,帮助企业实现资金流、业务流、物流的统一管理。
∙ ✓完善:功能丰富,能够适应不同企业类型的管理需求。
具有财务/采购/销售/库存/人事等不同部门的应用产品。
产品可各部门分别使用,也可整合应用。
⏹关键优势∙ ✓客户自助式安装部署、客户自助式上线使用∙ ✓及时准确提供企业经营数据,最有效规避企业的经营风险∙ ✓易升级扩展:用友产品线内部平滑升级⏹ 客户价值:∙ ✓ 提高效率:通过快速的业务及帐务处理、查询、统计,提高客户工作效率。
通过信息化管理手段,将人力资源工作者从繁重的人事工作中解放出来,用更多时间进行分析决策。
∙ ✓ 精细核算:通过精准的财务帐、业务帐、库存帐统一核算,帮助企业各部门相互监督与协作,帮助企业降低运营成本∙ ✓ 规范管理:帮助企业理清部门内/部门间合作流程,实现规范化管理,解决成长过程中某些局部混乱的问题∙∙✓ 营销提升:通过有效的客户关系管理,挖掘老客户潜力,获得新客户商机,提高客户满意度。
用友T3-用友通标准版,支持成长中的中小企业快速应对日益激烈的市场竞争,是以客户为核心,集产、供、销、财一体解决方案,实现内部业务流程畅通、智能化管控平台、立体综合统计分析,支持全面科学决策;同时搭建为企业 “个人”应用、学习、职业发展的全面关怀门户,从单一提供企业管理软件,推进为企业及应用者提供的整体解决方案。
公司主要设备介绍范文一、概述公司是一家专业从事生产制造的企业,其中的设备设施是支撑我们生产制造的重要基础。
我们公司拥有先进的生产设备,包括机械设备、电子设备、气动设备等,这些设备都采用了最先进的技术,保证了我们生产制造的高效性和质量性。
以下将对公司主要设备进行详细介绍。
二、机械设备1.数控车床公司拥有多台数控车床,主要用于加工金属零件。
这些数控车床采用了先进的数控技术,可以实现高速、高精度的加工,确保了产品的质量和一致性。
数控车床具有自动化程度高、生产效率高、操作简便等优点,大大提高了生产效率。
2.注塑机公司的注塑机用于塑料制品的生产,其中包括汽车零部件、家电零部件、日用品等。
这些注塑机具有高精度的注射系统和可靠的模具快换系统,能够快速、高效地生产各种塑料制品,满足客户的需求。
3.冲床公司拥有多台冲床,主要用于金属板材的冲压加工。
这些冲床具有抗震性好、压力调整方便、操作简单等特点,能够快速高效地完成各种复杂的冲压工艺,确保了产品的质量和精度。
4.折弯机公司的折弯机用于金属板材的折弯加工,主要用于生产各种金属构件和零部件。
这些折弯机具有高精度的数控系统和可靠的液压系统,能够快速、精确地完成各种折弯加工,提高了产品的一致性和质量。
5.焊接设备公司拥有多台焊接设备,主要用于金属零部件的焊接加工。
这些焊接设备包括气体保护焊、电弧焊、激光焊等,能够满足各种焊接工艺的需求,确保了产品的焊接质量和牢固性。
三、电子设备1.贴片机公司的贴片机主要用于电子元件的贴片作业,能够实现高速、高精度的贴片加工。
该贴片机采用了先进的视觉系统和运动控制系统,能够快速、准确地贴片各种电子元件,提高了产品的可靠性和性能。
2.波峰焊接机公司的波峰焊接机用于电路板的波峰焊接作业,能够实现高效、高质的焊接加工。
该波峰焊接机具有精确的波峰控制系统和可靠的加热系统,能够确保电路板焊接的一致性和可靠性。
3.测试设备公司拥有多种测试设备,包括电子测试仪、热老化箱、振动台等,用于对产品进行各种测试。
生产部产品报告模板范文英文回答:Production Department Product Report Template. Section 1: Product Identification.Product Name:Product Code:Product Description:Section 2: Production Statistics.Production Quantity:Production Start Date:Production End Date:Production Time:Production Cost:Section 3: Quality Control.Quality Standards:Inspection Procedures:Inspection Results:Conformity Certificate:Section 4: Shipment Information. Shipment Date:Shipment Method:Shipment Tracking Number:Shipment Destination:Section 5: Additional Notes.Any additional information or comments: Section 6: Signatures.Production Manager Signature:Quality Control Inspector Signature:Shipping Supervisor Signature:中文回答:生产部产品报告模板。
第一部分,产品识别。
产品名称:产品代码:产品描述:第二部分,生产统计。
产量:生产开始日期:生产结束日期:生产时间:生产成本:第三部分,质量控制。
质量标准:检验程序:检验结果:合格证:第四部分,发货信息。
发货日期:发货方式:发货追踪号:发货目的地:第五部分,补充说明。
生产产品培训会议记录
会议时间:2021年7月15日上午10:00
会议地点:公司二楼会议室
参会人员:
生产部:李经理、张工程师、王主管、刘工人
销售部:杨经理、陈业务员、周销售员
会议内容:
1、产品介绍
李经理介绍了公司新推出的XX产品的详细情况,包括产品特点、技术参数、使用方法等,并对操作要点及安全事项进行重点讲解。
2、生产流程及质量要求
张工程师详细介绍了该产品的生产工艺流程,从原材料采购到生产流程,再到成品包装的全过程进行了解析。
并强调了产品的质量要求,要求每一道环节都做到严格把控,确保产品的品质达到最佳状态。
3、销售态势及市场预测
杨经理针对市场情况进行了分析,以往销售情况及市场占有率,同时对该产品的销售市场进行预测,再次强调了产品优势及市场定位。
4、售后服务
王主管对该产品的售后服务进行了详细介绍,包括产品保质期、维修保养、故障排除等,以及公司售后服务的流程和安排。
5、问题答疑
在会议过程中,刘工人、陈业务员、周销售员就产品的使用方法、市场扩展、售后服务等方面提出了问题,并得到了详细的解答。
会议总结:
通过本次会议,大家更加深入地了解了新产品的特点和相关信息,同时也明确了生产流程及质量要求,增强了对市场的了解和预测,更好的为公司的生产和销售提供了保障。
在后续工作中,我们将按照会议的要求和安排,加强产品的生产流程及质量把控,优化售后服务流程,努力推广该产品,为公司的发展做出更大的贡献。
(完整版)生产部员工手册(培训手册)--正文一.企业介绍1.西安某某科技股份有限公司简介西安某某科技股份有限公司,公司总部位于西安高新技术产业开发区团结南路10号,总部占地十余亩,公司现有员工150余人,辖生产部、财务部、销售部、技术研发部、行政部、规划部等十个部门.某某科技股份有限公司是集高分子合成与激光全息材料研发、生产、销售为一体的省级高新技术企业,拥有一流的专业技术人员和科研、生产设备。
董事长朱天社博士是国内水溶性铝箔染色涂料的发明人和中国铝箔涂料的创始人,拥有的自主知识产权并始终位于国内金属印刷涂料、新型包装材料的前列。
目前公司产品共有水溶性铝箔材料;溶剂型金卡涂料;镀铝转移涂料;药用铝箔VC胶、OP剂;PET镀铝转移膜、镭射复合膜、转移膜;OPP镭射复合膜、转移膜六大系列30余种。
生产基地位于某某经济技术开发区关山镇,设生产部、物流中心和质检中心。
新厂区占地54。
74亩,拥有标准化的生产厂房和专业仓库,总建、构筑物面积9392平方米(其中生产厂房648平方米、仓库3988平方米),拥有大型的先进的生产线4条,年产能力2000吨。
厂区环境优静,绿树成荫、鲜花常开,厂内设有员工食堂和宿宿,员工享受一定补贴和工伤保险。
公司已通过了ISO9001国家质量体系认证并获得了安全生产许可证,产品是陕西省、西安市著名商标,西安市名牌产品。
2.总平面布置图新改扩建项目总平面图(完整版)生产部员工手册(培训手册)--正文3.组织机构3。
1公司组织机构图3.2生产部(关山基地)组织机构4。
产品介绍4。
1药用铝箔VC胶、OP剂①.VC胶为淡黄色透明液体,适用于铝箔与PVC板的热熔粘合;当涂布量达到3g/m2(固态)时,热封效果可达到极高,是PVC药用铝箔泡罩包装的良好热熔胶。
②.OP剂为无色或微黄色透明液体,适用于药用铝箔印刷油墨的保护;OP剂涂层亮度好,表面光滑,耐温性能好,高温热压PVC铝箔泡罩时,很好的保护了铝箔表面油墨不熟粘连和变色。
公司产品生产各部门职责划分根据15年公司总体规划实行公司产品质量逐级负责制,本文件针对公司单一产品从原材料选型到产品组装,试验、出厂安装实行统一管理标准并由公司进行监督检查,以下针对单一产品生产进行逐级分工:销售部反馈信息,签订销售合同技术部设计产品图纸并下达生产通知,生产通知由生产部、技术部接收,并准备生产,产品原材料采购由技术部总工程师提出,交予采购部,采购部根据技术部提供材料单进行统一采购,采购要求足:生产厂家证件齐全,质量符合技术部提出的各项标准。
生产材料采购完成交于库房部门进行统一入库并分类,并由生产部,技术部办理产品材料出库手续进行产品制造、组装。
产品主要分为两大部分:一、电气部分:电气部分组装生产由技术部门根据图纸进行安装调试,在电器组装过程中应严格按照技术规格书或技术方案进行生产制作,电器设备生产要求符合相关国家标准。
单一产品生产由专人负责,电器部分组装完成后要进行静态工作试验,并由技术部、质检部各部门联合检查生产质量,如生产过程中出现质量问题将列入产品质量考核内容进行考核。
并由公司检查,生产人员、技术部负责人、质检部相关人员在《产品质量检测报告单》上签字才视为产品生产完成。
二、生产工艺部分:产品工艺部分由生产部执行,严格按照图纸进行组装主要工作有:电磁线圈生产,工艺管道焊接。
产品外形框架的制作等。
其中电磁线圈的成产应有专人负责,并严格安装电磁线圈生产安装规格书进行生产制作,未经部允许情况下任何不可私自改变线圈生产流程及生产工艺。
管道焊接产品框架制作严格安装生产图纸进行施工。
产品工艺部分生产完成后由公司生产部、技术部、质检部三部门联合检查生产质量,如生产过程中出现质量问题将列入产品质量考核内容进行考核。
并由公司检查,生产人员、技术部负责人、质检部相关人员在《产品质量检测报告单》上签字才视为产品生产完成。
产品的组装:产品电气部分与工艺部分组装一生产部为主,技术部辅助生产部门,在产品组装过程中应严格按照生产工艺标准进行,不可有组装遗漏或产品组装不到位情况出现。