课目:背负式风力灭火机的操作
- 格式:doc
- 大小:26.50 KB
- 文档页数:6
风力灭火机使用方法一、背负式风力灭火机的启动,分为四个步骤:1、检查油箱,加满油料,盖紧油箱。
(油料为汽油与机油的混合物,按体积15:1配置,机油过多会导致烟多,汽油过多会导致打不着火)2、打开熄火开关。
3、打开阻风门杆。
4、左脚踩住机器下方支架,左手按住上方支架,右手迅速拉起动绳(一般3至5次即可启动),注意:启动后不要突然松手,要顺势送绳回位,等机器怠速正常后方可开始工作。
停机:在机器作用完毕后,关闭熄火开关即可。
二、启动时注意事项:1、检查油箱有没有油,然后泵几次油动板机使限位轴限位、关上阻风门。
2、左手扶住前手把、右脚踩住后手方、右手用力拉动起动手把进行起动,正况下在3至5次即可启动成功。
3、启动后将阻风门打开,扣动板机使轴复位,然后放松板机,使发动机怠速运转3分钟,再提高转速工作。
(若热机起动、拉动手把进行起动即可)三、风力灭火机的使用方法:风力灭火机在实际操作过程中,通常是几台风力灭火机配合使用,其中两台风力灭火机组合的叫双机灭火,三台的叫三机灭火,以此类推,至五机灭火,其操作要领各不相同。
1、单机灭火基本要领:风力灭火机是直接扑火的重要工具,在可燃物分布较均匀地段,打灭火焰高度50厘米以下较稳定火线时,可使用单个风力灭火机灭火,其基本要领是:①持机手携机位于火线外侧距火焰1米左右,灭火机出风口与火线走向成15度左右角度,并与火焰底地面构成40-45°角。
②灭火机左右摆动机体(摆动幅度在1米-1.5米之间)。
先从上部摆动,用强风压低火势,并使可燃物质向迹地内部飞散,再回摆用强风切割火焰底部,达到灭火目的。
如火焰微弱时,可直接切割火焰底部灭火。
2、风力灭火机还可以多机组合灭火,其基本技术可归纳为“割、压、顶、挑、扫”五个字,具体技术要求是:①割:用强风切割火焰底部,使燃烧物质与火焰断绝,并使部分明火熄灭,同时将未燃尽的小体积燃烧物吹进火烧迹地内熄灭。
②压:在火焰高度超过1米而采用双机或多机配合灭火时,用其中1台灭火机在前压迫火焰上部,使其降低并使火烽倒向火烧迹地内侧,为切割底线的灭火机营造条件,相互配合灭火。
背负式风力灭火机操作流程
一、准备工作
1.穿戴防护装备
(1)戴好头盔
(2)戴好防护口罩
2.熟悉灭火机器结构
(1)熟悉灭火机按钮位置
(2)确保灭火机状态正常
二、火场逼近
1.确认火情位置和风向
(1)确定灭火机器使用方向
2.保持安全距离
(1)确保不被火势围困
三、操作灭火机
1.打开灭火机开关
(1)确认灭火机正常启动
2.对准火源喷射
(1)控制喷射角度和距离
3.均匀移动喷射
(1)确保火源周围被覆盖
四、观察和处理
1.观察灭火效果
(1)确认火势减弱
2.处理残留火源
(1)确保火源完全熄灭。
风力灭火机操作演示要领一、提机动作要领:在立正的基础上,听到“风筒向前提机”的口令,上体前俯,右手手心向上抓握上握把,迅速将机提起。
右臂自然下垂,风筒正直向前,成携灭火机风筒向前提机立正姿势。
听到“机放下”的口令,上体前俯,将机轻置于地。
后握把距右脚约10cm,末端与两脚尖平齐,迅速直身,成立正姿势。
二、风筒向上端机动作要领:在立正的基础上,听到“风筒向上端机”的口令,左脚向右脚前迈出一步,上体前俯,左手掌心向上托风筒前端,右手掌心向前抓握上握把,左脚靠拢右脚的同时,两手协力将机垂直于身体右前侧,左小臂略平,右臂自然下垂,成风筒向上端机立正姿势。
听到“机放下”的口令,左脚向右脚前迈出一步,上体前俯,将机轻置于地(位置同提机)。
迅速直身,左脚靠拢右脚,成立正姿势。
三、肩机动作要领:在立正的基础上,听到“肩机”的口令,左脚向右脚前迈出一步,上体前俯,左手抓握上握把,右手掌心向上迅速挑起背带,左脚靠拢右脚的同时,两手协力提机。
右手将背带送上右肩,风筒向前下垂约45°,右手紧握灭火机后握把,贴于右跨外侧,肘部稍向里合,左大臂紧贴左胁,成携灭火机肩机立正姿势。
听到“机放下”的口令,左脚向右脚前迈出一步,右手在胸前抓握背带,将背带脱离右肩,上体前俯,将机轻置于地(位置同提机)。
直身的同时,右手顺势向前挥臂抛背带,左脚靠拢右脚,成立正姿势。
四、挂机动作要领:在立正的基础上,听到“挂机”的口令,左脚向右脚前迈出一步,上体前俯,左手抓握上握把,右手由内向上迅速挑起背带,左脚靠拢右脚的同事,两手协力提机。
右手将背带由前从头上套过,落于左肩,右手移握后握把,贴于腰际,左臂自然伸直,风筒左前下垂约45°,成携灭火机挂机立正姿势。
听到“机放下”的口令,左脚向右脚前迈出一步,右手拇指由内挑左肩带,两手协力将机上提,使背带从头上离肩,上体前俯,将机轻置于地(位置同提机)。
直身的同时,右手顺势向前挥臂抛背带,左脚靠拢右脚,成立正姿势。
风力灭火机操作使用一、提机1. 理论提示:提机是操作灭火机的基本动作。
主要用于调整队列整齐。
2. 讲解示范:口令:“风筒向前——提机”、“机放下”(1)示范动作:(2)动作要领:在立正的基础上,听到“风筒向前提机”的口令,上体前俯,右手手心向上抓握上握把,迅速将机提起。
右臂自然下垂,风筒正直向前,成携灭火机风筒向前提机立正姿势。
听到“机放下”的口令,上体前俯,将机轻置于地。
后握把距右脚约10cm,末端与两脚尖平齐,迅速直身,成立正姿势。
3. 组织练习(1)体会练习。
(2)分解练习。
(3)模仿动作练习。
(4)连贯练习。
4. 易犯毛病及纠正方法(1)上体前俯、直身慢。
纠正方法:两腿挺直,腰部发力,控制好身体重心反复练习。
(2)抓握机具、置机于地位置不准确。
纠正方法:按要领反复练习。
5. 小结讲评(略)。
二、风筒向后提机1. 理论提示:2. 讲解示范:口令:“风筒向后提机”、“机放下”(1)示范动作:(2)结合动作讲解要领:在立正姿势的基础上,听到“风筒向后提机”的口令,上体前俯,右手手心向下抓握上握把,直身提机。
右手腕用力将机旋转180°。
右臂自然下垂,风筒向后,成携灭火机风筒向后提机立正姿势。
听到“机放下”的口令,右手腕用力将机旋转180°,上体前俯,将机轻置于地。
后握把距右脚约10cm,末端与两脚尖平齐,迅速直身,成立正姿势。
3. 组织练习(1)体会练习。
(2)分解练习。
(3)模仿动作练习。
(4)连贯练习。
4. 易犯毛病及纠正方法(1)直身提机与将机向后旋转180°不协调。
纠正方法:直身提机的同时,右手腕用力将机向后旋转。
(2)将机旋转180°。
与置机于地不协调。
纠正方法:右手腕用力先将机旋转180°,再将机轻置于地。
5. 小结讲评(略)。
三、风筒向前端机1. 理论提示:风筒向前端机主要用于演示和表演时使用。
2. 讲解示范:口令:“风筒向前端机”,“机放下”(1)示范动作:(2)结合动作讲解要领:在立正的基础上,听到“风筒向前端机”的口令,左脚向右脚前迈出一步,上体前俯,左手抓握上握把,右手抓握后握把,左脚靠拢右脚的同时,两手协力将机提起。
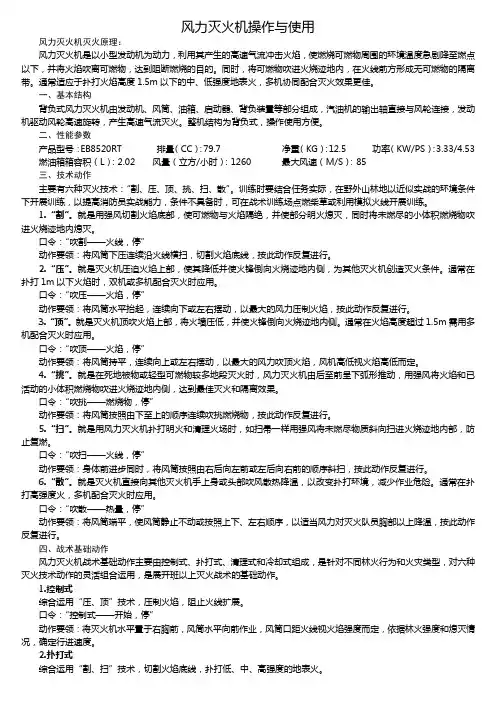
风力灭火机操作与使用风力灭火机灭火原理:风力灭火机是以小型发动机为动力,利用其产生的高速气流冲击火焰,使燃烧可燃物周围的环境温度急剧降至燃点以下,并将火焰吹离可燃物,达到阻断燃烧的目的。
同时,将可燃物吹进火烧迹地内,在火线前方形成无可燃物的隔离带。
通常适应于扑打火焰高度1.5m以下的中、低强度地表火,多机协同配合灭火效果更佳。
一、基本结构背负式风力灭火机由发动机、风筒、油箱、启动器、背负装置等部分组成,汽油机的输出轴直接与风轮连接,发动机驱动风轮高速旋转,产生高速气流灭火。
整机结构为背负式,操作使用方便。
二、性能参数产品型号:EB8520RT 排量(CC):79.7 净重(KG):12.5 功率(KW/PS):3.33/4.53 燃油箱箱容积(L):2.02 风量(立方/小时):1260 最大风速(M/S):85三、技术动作主要有六种灭火技术:“割、压、顶、挑、扫、散”。
训练时要结合任务实际,在野外山林地以近似实战的环境条件下开展训练,以提高消防员实战能力,条件不具备时,可在战术训练场点燃柴草或利用模拟火线开展训练。
1.“割”。
就是用强风切割火焰底部,使可燃物与火焰隔绝,并使部分明火熄灭,同时将未燃尽的小体积燃烧物吹进火烧迹地内熄灭。
口令:“吹割——火线,停”动作要领:将风筒下压连续沿火线横扫,切割火焰底线,按此动作反复进行。
2.“压”。
就是灭火机压迫火焰上部,使其降低并使火锋倒向火烧迹地内侧,为其他灭火机创造灭火条件。
通常在扑打1m以下火焰时,双机或多机配合灭火时应用。
口令:“吹压——火焰,停”动作要领:将风筒水平抬起,连续向下或左右摆动,以最大的风力压制火焰,按此动作反复进行。
3.“顶”。
就是灭火机顶吹火焰上部,将火墙压低,并使火锋倒向火烧迹地内侧。
通常在火焰高度超过1.5m需用多机配合灭火时应用。
口令:“吹顶——火焰,停”动作要领:将风筒持平,连续向上或左右摆动,以最大的风力吹顶火焰,风机高低视火焰高低而定。
背负式吹风机的启动方法和相关注意事项
背负式吹风机的启动方法和相关注意事项
本篇主要介绍背负式吹风机(也称为风力灭火机)的启动方法以及启动时的相关注意事项。
——奥斯顿园林机械背负式吹风机在每次启动前请检查:
1.检查火花塞及各连接处是否有松动;
2.检查火花塞间隙是否合适(间隙0.6~0.7mm);
3.检查空气滤清器是否脏污,如有则清理或更换;
4.检查冷却空气通道是否畅通,如有异物堵塞及时清理;
5.检查风筒连接是否到位;
6.拉动启动器2~3次,检查机器各部件有无异常。
背负式吹风机加注燃油:
1.将汽油(90#或以上)和2T机油(二冲程汽油机专用机油)按一定比例混合均匀(二冲程发动机必须使用混合燃油)。
2.在停机状态下加入到燃油箱内,加至80%即可,不可过满。
背负式吹风机冷启动的方法
1.打开熄火开关,将阻风门拉杆拨到“关闭”的位置;
2.将油门操纵手柄置于最低位置;
3.按动化油器(下端)泵油球几下,直至回油管内有油流回油箱为止;
4.汽油机启动后再把阻风门手柄慢慢推到“开”的位置,使汽油机在低速下运转2~3分钟,再进行吹风作业。
背负式吹风机热启动的方法
如果机器处于刚停机状态或者环境温度较高时,此时不需要将阻风门拉杆拨动“关闭”的位置,只需打开熄火开关,轻轻拉动启动器2~3次,使汽油机吸入燃油,然后迅速拉动启动器启动汽油机即可。
背负式吹风机停机的方法
1.松开油门开关,发动机转速下降;
2.关闭手柄上的熄火开关,即可停机。
(请勿急停机!)。
风力灭火机的使用步骤嘿,朋友们!今天咱来聊聊风力灭火机咋用。
这玩意儿可神奇啦,就像个小大力士,能帮咱对抗火灾呢!你看啊,拿到风力灭火机,就像你得到了一把超级武器。
先得检查检查,就跟咱出门前得看看钥匙带没带一个道理。
看看机器有没有啥毛病,零件都全不全呀。
这可不能马虎,要是到时候掉链子,那不就糟糕啦!然后呢,你得给它加点油。
这就好比人得吃饭才有劲干活儿嘛。
油加好了,再把背带调整好,让它舒舒服服地待在你背上,就像你的亲密伙伴一样。
接下来,可就到了关键时刻啦!你打开开关,哇哦,那风呼呼地吹起来啦。
这时候你就想象自己是个超级英雄,拿着这个风力武器去对抗大火这个大怪兽。
你得把风口对准火苗,就像瞄准敌人一样,可别乱吹一气哦。
哎呀,你想想,那大火张牙舞爪地扑过来,咱这风力灭火机“呼呼”地一吹,就把它的气焰给打压下去了。
是不是很带劲?就好像你在跟大火拔河,你用力一拉,它就得乖乖听话。
用这风力灭火机的时候,你可得注意周围的环境。
别一不小心把人家的东西给吹跑啦,那可就不好咯。
而且啊,你得掌握好距离,太近了可能会烫到自己,太远了又没效果,这可得拿捏好分寸呢。
还有哦,你得注意风向。
要是逆风去吹,那不就等于是帮倒忙啦,火还不得越烧越旺呀!所以得机灵点,看看风往哪儿吹,咱就顺着风去灭火。
你说这风力灭火机是不是很厉害呀?它就像咱的好帮手,在关键时刻能派上大用场呢。
咱可得好好爱护它,让它随时都能为咱效力。
总之呢,用风力灭火机灭火,就得胆大心细。
要像个勇敢的战士,又要像个细心的工匠。
只要咱掌握好了方法,这小小的风力灭火机就能发挥出大大的作用。
让我们一起用它来守护我们的家园,保护我们的安全吧!怎么样,是不是觉得很有意思呀?哈哈!。
背负式吹风机操作规程:
1检查合格的备用燃料.润滑油与汽油的比例应符合厂家使用要求,比例过高提高燃烧成本,比例过低润滑不良机械过量磨损.
2检查设备.包括连接部件是否有效,完整,背带是否完好,防止工作进程中脱落,检查油箱清洁,油路畅通,检查散热部件是否能有效散热,进排气道通畅.
3加注油料(以油箱4/5满为佳),使风门处于小位置,油门小位,启动机器,怠速运转,检查发动机动转是否正常,一切正常后关闭发机动带往工作场地.
4风机应垂直拿起放下,不要在台面或地上拖动,防止风机底部和风动出风管道损坏,风机背上工作人员背上前应先控制手柄竖直紧贴机身,放下前也应先将其竖直紧贴机身,以防挂拉其它物件造成损坏,风机结束工作后应将加长风管解下方便运输移动.
5风机使用间隔时应将油门调动怠速,不得非工作状态长时间处于满负荷运转,工作结束先将其调动怠速,运转数秒后关闭.
6风机不得对着人吹风,以防伤人,工作进程中应注意发动机声音,温度,如发现声音异常应停机检查,如发现温度过高,可停机数分钟后再使用,7风机工作结束后应清洁,并处理当天出现的异常故障后方可入库以备第二次使用.。
德国进口斯蒂尔风力灭火机使用说明德国斯蒂尔BR600背负式风力灭火机,是同类风机中,出类拔萃的产品。
它不仅动力强劲,风力也大,而且灭火效率首屈一指,所以在森林防火上能发挥出巨大的优势。
它的设计新颖,流线型机体,而且有后背处有软垫和宽肩带,使用者在背负机器时感觉非常舒适,这也侧面体现了斯蒂尔风力灭火机人性化的设计。
下面我们来具体谈一谈BR600风力灭火机的使用方法。
1、需要我们打开燃油盖,加入汽油与机油混合的燃油。
这儿的机油是二冲程机油,推荐斯蒂尔原装产品的机油,混合比例是50:1。
2、反复按下泵油器,2-3次后发现有燃油泵出,停止按动。
3、将风门推到中间位置,关闭风门。
然后缓慢拉动启动手柄,感到一沉后,然后用力快速拉动,直到听见秃噜的爆破声后停止拉动。
4、将风门打开,扭到左上方位置。
然后快速拉动启动手柄,直至风力灭火机启动为止。
再缓慢将启动绳导回到机壳中,避免启动绳自由弹回。
5、轻点几下油门,这时风门按钮会自动返回运转位置(I),BR600风力灭火机便可以正常操作了。
在实际的操作中,我们再用斯蒂尔风力灭火机作业时也需要注意安全问题:在启动前,要确保油门可自由移动,且松开时能自动弹回空转位置,确保设置操纵杆可轻松调到STOP或0位置;检查鼓风机管是否正确安装;检查火花塞插头是否插紧,如果插头松动,则肯能会冒出火花,从而点燃油气混合物并引发火灾。
在启动时启动发动机时必须离开加油地点至少3米,且最好在户外;启动机器时,请勿手提机器悬空启动,避免一些突发事故;将风力灭火机放在水平地面上,确保立足点稳固,握牢机器。
在工作中,为避免人身伤害,请防止他人进入以您所在为中心,半径15米的区域内;风力灭火机切勿在无人看管状态下运行;在光滑或者不平坦的场地中应特别注意安全,小心被障碍物绊倒。
在工作后,要注意保养与维修。
请勿在明火附近维修或存储机器;定期检查油箱盖有无漏损;检查点火导线是否连接牢固,绝缘良好;振动大小受减振元件状态的影响,需定期检查德国斯蒂尔BR600风力灭火机带有强大的减震效果,可以避免振动带给工作人员的工作负担。
背负式汽油吹风机操作规程
《背负式汽油吹风机操作规程》
一、安全操作注意事项:
1. 操作人员在使用背负式汽油吹风机之前,必须穿戴好防护装备,包括耳罩、安全帽、手套和护目镜。
2. 在操作时,要时刻注意周围环境,确保没有人或动物在附近,避免意外伤害发生。
3. 在加油和维护设备时,务必关闭发动机并等待冷却后进行操作,避免火灾和烫伤事故。
二、操作步骤:
1. 将机器放置在平稳的地面上,并按照说明书上的操作步骤正确连接燃油和油气混合物。
2. 打开发动机,让其预热一段时间后进行调节,确保发动机运行正常。
3. 调整风速和喷口角度,根据需要进行吹风作业。
4. 在使用过程中,要保持机器稳定,避免摇晃过大,以免损坏设备或导致意外发生。
5. 使用完毕后,关闭发动机,并按照说明书清理和维护设备。
三、注意事项:
1. 长时间使用时,要定时休息,避免过度疲劳导致操作失误。
2. 在加油时,要远离明火或任何可能引发火灾的场所,保持通风良好。
3. 长时间不使用时,要将设备放置在干燥通风处,防止雨水侵入引起损坏。
4. 在操作过程中,如发现异常声音或故障,应立即停止使用,并按照说明书上的维修方法进行处理。
背负式汽油吹风机是一种方便快捷的清扫工具,但在使用过程中一定要严格按照操作规程进行操作,保障人身和设备的安全,提高工作效率。
背负式风力灭火机使用说明1. 前言嘿,大家好!今天我们来聊聊一个超级酷的玩意儿——背负式风力灭火机。
是不是听起来就像科幻电影里的装备?没错,它可不是“空口无凭”的玩意儿,而是真正能在紧急时刻派上用场的神器。
想象一下,您背上这台机器,风呼呼地吹,火星四溅,您就像超级英雄一样,潇洒地拯救世界!哇,光是想想都觉得心潮澎湃!所以,今天咱们就来聊聊怎么使用这个宝贝,让你成为灭火英雄中的英雄!2. 背负式风力灭火机简介2.1 机器构造首先,咱们来看看这背负式风力灭火机的构造。
它可不是简单的一个背包,而是经过精密设计的。
你看看,里面有个强劲的风扇,像个不知疲倦的小马达,呼呼地转着。
还有专门的水箱,能盛不少水,真是让人感到一阵安心。
不过,别小看这东西,虽然看起来有点笨重,但它设计得相当合理,背上去你也不会觉得太累,走起路来依然潇洒自如。
2.2 使用方法那么,怎么使用呢?这就简单了!首先,把灭火机背上去,调节好肩带,确保它稳稳当当,像个好朋友似的紧贴着你。
接下来,打开水箱的阀门,确保里面的水充足,别到时候发现“干巴巴”的,那可就尴尬了。
然后,按下启动按钮,强劲的风就会吹出来,水雾跟着飞舞,宛如一场小型的水幕电影!想象一下,您站在火场前,火焰在您面前咆哮,而您只需轻轻一按,就能把火焰赶走,真是让人心潮澎湃啊!3. 注意事项3.1 安全第一当然啦,使用这种机器的时候,安全永远是第一位的。
别把自己搞得像个无头苍蝇一样,瞎跑乱撞。
火场可不是开玩笑的地方,您要时刻保持冷静,观察周围的环境,确保安全后再出手。
一定要确保自己的装备齐全,比如安全帽、手套等等,这样才能保护好自己,别让自己成了“灭火”的牺牲品。
3.2 维护保养还有,机器的维护保养也是很重要的。
用完之后,记得把水箱里的水倒掉,避免滋生细菌。
然后,清理一下风扇的灰尘,确保它下次还能呼风唤雨。
哎呀,说到这里,我差点忘了,定期检查一下设备,看看有没有磨损的地方,毕竟这玩意儿可得经得起考验,才能在关键时刻“出马”呀!4. 结语好啦,朋友们,今天的背负式风力灭火机使用说明就到这里。
背负式风力灭火机操作流程今天咱们来了解一下背负式风力灭火机的操作流程呀。
咱们先说说这个背负式风力灭火机长啥样吧。
它就像一个小背包,不过这个背包可厉害啦。
它前面有个大大的风口,就像一个大嘴巴,能吹出很强很强的风呢。
在使用之前呀,我们要先检查一下这个灭火机。
看看它的油箱里有没有油,就像我们出门前要看看自己的小水壶里有没有水一样。
如果油不够了,那可就不能好好工作啦。
怎么看油呢?在油箱的侧面有个小窗口,就像小眼睛一样,透过它我们就能看到油的多少。
如果油很少了,就要找大人帮忙加油哦。
然后呢,我们要把这个灭火机背好。
背的时候要调整好背带,就像我们背书包一样,要让自己背着舒服。
不能太松,不然它会晃来晃去;也不能太紧,勒得难受。
我有个小伙伴,他第一次背这个灭火机的时候,背带太松了,结果一跑起来,灭火机就在他背上乱晃,差点就摔倒了呢。
背好之后,我们就要启动它啦。
启动的地方有个小按钮或者拉绳,这就像小开关一样。
按动按钮或者拉动拉绳的时候,要小心一点哦。
就像我们开小玩具车的时候,要轻轻按启动键。
如果一下子太用力,可能会伤到自己呢。
当灭火机启动起来后,我们就能感觉到一股强大的风从风口吹出来啦。
这时候,我们要拿着它朝着有火的地方去。
风呼呼地吹,就像一只无形的大手,把火往回推。
不过小朋友们可不能自己去灭火呀,这得是经过训练的大人们来做的。
我们只是了解这个操作流程。
在使用的时候,要注意风向哦。
如果风朝着我们吹,那可就危险啦。
就像我们放风筝的时候,如果风朝着我们吹,风筝就飞不起来,还可能会打到我们。
有一次,消防员叔叔在灭火的时候,就特别注意风向,他们巧妙地利用风向,让风力灭火机发挥出最大的作用,很快就把火扑灭了一部分呢。
用完之后呀,我们要把灭火机好好地放起来。
就像我们玩完玩具要把玩具放回原位一样。
要把它放在安全的地方,不能让它被损坏了。
这就是背负式风力灭火机的操作流程啦。
虽然我们不能亲自操作去灭火,但是了解这些知识也很有趣呢。
风力灭火机的使用技巧方法
风力灭火机的使用看似简单,其实并不然。
同样的火,拿风力灭火机的姿势、角度都有一定的技巧,掌握不好,风力灭火机便成了火苗的助燃器。
从理论上讲,风力灭火机的基本使用技术可概括为:“割、压、挑、扫、散”。
在实际操作过程中,通常是几台风力灭火机配合使用,其中两台风力灭火机组合的叫双机灭火,三台的叫三机灭火,以此类推,至五机灭火,其操作要领各不相同,双机是:第一台用强风压迫火焰中部,使火焰降低倒向火场内侧,第二台灭火机紧随用强风要割火焰底部,并将燃烧物吹到火场内侧。
三机是:第一台用强风直压火的上、中部,使火焰倒向火场内侧。
第二台用强风横扫燃烧物质上部即火焰底部,灭掉部分明火,第三台用强风割火焰底部和直吹燃烧物,达到彻底灭火。
使用风力灭火机时,还应注意许多事项,其中火焰高度超过2.5米以上时,应避开火峰,连续工作时间不能超过两个小时,加油和起动时,不能在火烧迹地内操作,以免发生汽油燃烧,殃及自身,造成死亡事故,发现灭火机有漏油或异常噪音时,要立即停机检修,对风力灭火器要经常保养。
背负式细水雾灭火装置操作程序
一、训练目的
通过训练,使参训人员掌握背负式细水雾灭火装置的操作方法。
二、场地器材
在训练场上标出起点线,起点线前放置背负式细水雾灭火装置1套,如图所示。
a:起点线
图背负式细水雾灭火装置操场地示意图
三、操作程序
1.参训人员在起点线一侧3m站成一列横队。
2.听到“第一名出列”的口令,参训人员答“是”,并跑至起点线面向指挥员成立正姿势。
3.听到“准备”的口令,参训人员检查器材,做好操作准备。
4.听到“开始”的口令,参训人员背起细水雾灭火装置,收紧肩腰带,逆时针方向打开气瓶阀,打开灭火枪安全锁,按压手柄开关进行射水,待灭火枪出水后,举手示意喊“好”。
5.听到“操作完毕”的口令,参训人员将器材复位,面向指挥员喊“好”。
6.听到“入列”的口令,参训人员答“是”,并跑步入列。
四、操作要求
1.参训人员着灭火防护服、灭火防护靴,佩戴消防头盔、消防安全腰带、阻燃头套、消防手套;
2.操作前应检查气瓶压力是否正常,储水瓶是否充装有水,各连接处是否牢靠,确保正常使用时装置处于完好状态;
3.操作开始前灭火枪开关处安全锁应处于锁死状态。
背负式细水雾灭火装置操作程序评定标准。
常规扑火机具基本动作1.清点人数,检查装具,整理着装;2.向在场首长报告;3.宣布作业提要。
课目:常规灭火机具基本动作目的:通过训练,使同志们掌握常规灭火机具基本动作要领,统一动作标准,为下步训练和灭火作战打下良好基础。
内容:一、背负式灭火机基本动作二、风力灭火机基本动作三、水枪基本动作四、二号工具基本动作五、加油器基本动作六、点火器基本动作七、背囊取放八、蹬车(下车)口令,及操作规程方法:理论提示、讲解示范、组织练习、小结讲评。
时间:XX课时地点:灭火战术训练场要求:1.认真听讲,刻苦训练,准确掌握要领;2.爱护机具,轻拿轻放,严守操场纪律。
一、背负式灭火机使用技术1、口令:取机具------机放下2、动作要领当听到取机具的口令后,左脚在右脚前上步,向右转体180°的同时,上体前俯左手在上,右手在下,左手掏过背带抓握握把,右手挑起背带置身的同时,两手协力将灭火机背与后背,同时左手掌心向上托风筒三分之一处,左脚靠拢右脚成立正姿势。
当听到机放下的口令后,左脚向右脚迈步同时,左手将背带脱离左肩,身体向右转体180°的同时,左手抓握背带,两手协力将机轻置与地,迅速直身左脚靠拢右脚成立正姿势。
3、动作要点上步转体俯身要迅速,抓握靠脚摆放风筒要协调一致。
4、易犯错误及纠正方法1、机具上背时,左手不能从头前绕过纠正方法:应强调,左手高过与头,从头后绕过落于左肩2、靠脚托风筒不一致纠正方法:靠脚托风筒同时进行二、风力灭火机基本动作风力灭火机基本动作分为提机、端机、肩机、挂机和托机。
(一)提机提机主要用于调整队列整齐。
1、口令:提机,机----放下。
2、动作要领:听到“提机”的口令,上体前俯,右手成八字掌、掌心向上抓握上握把,左臂伸直自然后摆,两眼目视前下45度,直身同时右手将机提起,右臂伸直,灭火机位于身体右侧,风筒正直向前,起动器护盖末端与发动机壳左平面之夹角贴于右腿外侧,手腕用力保持风机稳固,成携风力灭火机提机立正姿势。
课目:背负式风力灭火机的操作
教案撰写:周江
教案审批:
教练员:
时间: 2016年
作业提要
科目:背负式风力灭火机的介绍和使用
内容:1、背负式风力灭火机的介绍
2、背负式风力灭火机的使用
目的:通过学习,希望同志们了解背负式风力灭火机的使用原理,并掌握背负式风力灭火机的使用方法
方法:理论提示、动作示范、小组练习、现场演练、小结讲评
时间:20分钟
地点:本训练场
要求:1、认证听讲,仔细体会。
2、严格训练,严禁嬉笑打闹。
作业实施
同志们,今天我们讲解背负式风力灭火机的原理及其使用方法,希望同志们认真听讲,掌握动作要领,学会使用方法。
首先让我们了解一下背负式风力灭火机的结构:
请同志们看,背负式风力灭火机是一种新型、高效、便携的森林灭火机,主要是分为发动机和风机两大部分,由机架、风机部件、风筒部件、发动机部件、油箱组成。
背负式风力灭火机的原理:
其灭火原理为:由小型二冲程汽油机直接驱动连接在输出轴上的离心式叶轮上,将外部空气经防护罩整流吸入后增加加速并通过风机筒形成告诉空气射流,用以冲击火焰,使燃烧物温度骤降并隔离火焰,破坏其燃烧条件,达到灭火目的。
背负式风力灭火机的用途:
背负式风力灭火机适用扑灭中、弱度的森林火灾、草原火灾,也可用于道路、庭院的吹出积雪以及清扫。
我们来看下背负式风力灭火机的具体应用案例:2011年4月29日上午11时,位于狼山镇街道辖区内的军山风景
区发生了森林火灾,街道人武部立即启动了应急预案,应急民兵火速支援,携带背负式风力灭火机等灭火器具,第一时间赶往火灾发生地,全程参与救火行动。
受到了领导和群众的高度赞扬。
下面我们开始讲背负式风灭火的使用
一、背负式风力灭火机的启动与停机(边讲边做)下面由我来讲解示范:
背负式风力灭火机的启动,可以分为以下四个步骤:
1、检查油箱,加满油料,盖紧油箱;(油料为汽油与机油的混合物按体积15:1配置,机油过多会导致烟多,汽油过多会导致打不着火)
2、打开熄火开关;
3、打开阻风门杆;
4、左脚踩住机器下方支架,左手按住上方支架,右手迅速拉起动绳(一般3至5次即可启动),注意:启动后不要突然松手,要顺势送绳回位,等机器怠速正常后方可开始工作。
(2)停机:在机器使用完毕后,关闭熄火开关即可。
讲解示范:为了便于同志们有更加清楚的看到灭火机的启动与停机,下面由我来给大家做一遍连贯动作,请同志们注意观看,仔细体会。
以上动作同志们明白了没有!
好,下面我们进行分组练习,前三名为一组,后三名为一组,各组自行组织练习。
停,我们看这名同志提机有何不妥之处。
报告,讲这名同志在拉动绳时,左脚没有踩住底端支架,容易造成机器移动。
正纠:左脚踩住底端支架,左右压住上方支架,控制好身体重心反复练习;
二、了解背负式风力灭火机的实用技术
实用技术主要可概括为“割”、“压”、“顶”、“挑”、“扫”、“散”,这里就不一一介绍了。
三、使用风力灭火机的注意点:
1、风机手要眼观六路,判断周围发生的情况,随时采取措施。
2、对于不能瞬时灭掉的火线,要采取先易后难的办法,先灭掉周围的弱火,再灭比较顽固的火。
3、风机手在灭火的过程中要瞻前顾后,几要观察前进方向火势变化,又要掌握身后火线是否复燃,如果有复燃情况出现应迅速回头将其扑灭。
四、现场演练
同志们为了检验我们今天的学习成果,接下来我们将分为两组进行协同灭火,同志们有没有信心完成任务前三名同志一组、后三名同志一组,各组各携带一台背
负式灭火机进行协同灭火。
按照既定方案,开始行动!
灭火略
五、小结讲评:
本次训练课,我们学习介绍了背负式风力灭火机的功能,并进行实际操作,从今天上课的情况来看,同志们能够认真学习,积极思考,基本掌握了重点,达到了预期的效果,特别是XX同志掌握的不错,希望大家向他学习。
存在不足:动作不熟练,启动速度慢,希望大家能刻苦训练,正确熟练掌握背负式风力灭火机的使用方法。