化学试剂常用级别及规格含义说明
- 格式:doc
- 大小:89.51 KB
- 文档页数:3
化学试剂的纯度分类及标准国标试剂:该类试剂为我国国家标准所规定,适用于检验、鉴定、检测基准试剂〔JZ,绿标签〕:作为基准物质,标定标准溶液。
优级纯〔GR,绿标签〕〔一级品〕:主成分含量很高、纯度很高,适用于精确分析和研究工作,有的可作为基准物质。
分析纯〔AR,红标签〕〔二级品〕:主成分含量很高、纯度较高,干扰杂质很低,适用于工业分析及化学实验。
化学纯〔CP,蓝标签〕〔三级品〕:主成分含量高、纯度较高,存在干扰杂质,适用于化学实验和合成制备。
实验纯〔LR,黄标签〕:主成分含量高,纯度较差,杂质含量不做选择,只适用于一般化学实验和合成制备。
教学试剂〔〕:可以满足学生教学目的,不至于造成化学反应现象偏差的一类试剂。
指定级〔ZD〕,该类试剂是按照用户要求的质量控制指标,为特定用户订做的化学试剂。
高纯试剂〔EP〕:包括超纯、特纯、高纯、光谱纯,配制标准溶液。
此类试剂质量注重的是:在特定方法分析过程中可能引起分析结果偏差,对成分分析或含量分析干扰的杂质含量,但对主含量不做很高要求。
色谱纯〔GC〕:气相色谱分析专用。
质量指标注重干扰气相色谱峰的杂质。
主成分含量高。
色谱纯〔LC〕:液相色谱分析标准物质。
质量指标注重干扰液相色谱峰的杂质。
主成分含量高指示剂〔ID〕:配制指示溶液用。
质量指标为变色范围和变色敏感程度。
可替代CP,也适用于有机合成用。
生化试剂〔BR〕:配制生物化学检验试液和生化合成。
质量指标注重生物活性杂质。
可替代指示剂,可用于有机合成生物染色剂〔BS〕:配制微生物标本染色液。
质量指标注重生物活性杂质。
可替代指示剂,可用于有机合成光谱纯〔SP〕:用于光谱分析。
分别适用于分光光度计标准品、原子吸收光谱标准品、原子发射光谱标准品电子纯〔MOS〕:适用于电子产品生产中,电性杂质含量极低。
当量试剂〔3N、4N、5N〕:主成分含量分别为99.9%、99.99%、99.999%以上。
电泳试剂:质量指标注重电性杂质含量控制。
化学试剂级别说明1. HPLC高效液相色谱溶剂:• 低紫外吸收• 非挥发性物质、游离酸、游离碱和水分含量低• 可用于荧光检测for HPLCgradient grade, for HPLCfor LC-MSfor preparative chromatography Prepsolv ®用途:用于液相色谱(LC)样品制备、LC样品分析、LC-MS分析2. 农残级痕量分析高纯溶剂:• 极低的农残背景值(≤5 pg/ml ),不挥发性组分极少• GC控制(ECD-PND检测)质量可靠,稳定性高• N、P、S等元素背景值低,基线平稳,经性能测试,可用于多氯联苯(PCBs)、有机氯农药、有机磷农药残留痕量分析,以及其他适用于GC-ECD和GC-NPD检测的化合物的GC、GC-MS分析。
for residue analysisfor gas chromatography suprasolv® / unisolv ®用途:用于气相色谱检测(ECD、PND),用于有机氯、有机磷农药,PCBs及其他用GC/ECD和GC/PND检测的化合物另外,还有专用于二恶英、呋喃、PCBs等化合物分析用的ENVISOLV ®试剂(for analysis of dioxines, furanes, and PCBs ); 用于环境中高挥发性氯代烃的气相色谱色谱分析(ECD)、芳香烃的检测(FID)用的OEKANAL ®试剂(for environment analysis )3. 光谱纯试剂光谱纯溶剂具有以下优点:• 低紫外吸收、低红外吸收• 杂质含量低• 适用于UV、IR光谱分析for UV-spectroscopyspectrophotometric gradeSPECTRANAL®for spectroscopy Uvasol ®用途:用于UV、IR光谱分析4. 无水溶剂水分含量低,有的经分子筛过滤处理andydrousanhydrous, 99.8%dried(max, 0.003%H2O) SeccoSolv ®用途:有机合成(衍生作用)、DNA-RNA生物合成、格氏反应、加氢反应、物理分析(如元素分析前的重结晶动力学反应)。
阿拉丁常用化学试剂级别及规格含义说明
By : marketing | 2014-8-29 15:58:13
试剂规格又称试剂级别或类别。
一般按实际的用途或纯度、杂质含量来划分规格标准。
目前,国外试剂厂生产的化学试剂的规格趋向于按用途划分。
阿拉丁目前拥有30000余种试剂,试剂规格繁多。
为了更好的服务广大客户,现将我
备注1:目数
目数是指物料的粒度或粗细度。
一般定义是指在1英寸*1英寸的面积内的筛网,物料能通过该筛网,筛网的孔数即定义为目数。
如200目,就是该物料能通过1英寸*1英寸内有200个网孔的筛网。
以此类推,目数越大,说明物料粒度越细;目数越小,说明物料粒度越大。
筛分粒度就是颗粒可以通过筛网的筛孔尺寸,以1英寸(25.4mm)宽度的筛网内的筛孔数表示,因而称之为目数。
备注2:单位换算
浓度及浓度单位换算
1ppm=1000ppb
1ppb=1000ppt
ppm即:mg/L(毫克/升)ppb即:ug/L(微克/升)ppt即:ng/L(纳克/升)。
化学试剂的级别及用途
化学试剂的级别通常根据纯度和用途进行分类,以下是常见的五个等级:
AR(分析纯)级:AR级试剂是指分析用途的纯度较高的试剂,通常用于化学分析、实验室研究和质量控制等领域。
AR级试剂的纯度要求相对较高,能够提供较准确的分析结果。
CP(化学纯)级:CP级试剂是指化学纯度较高的试剂,用于一般的实验室工作和常规分析。
CP级试剂的纯度要求较AR级稍低,但仍能满足大部分实验需求。
GR(纯净)级:GR级试剂是指纯度较高的试剂,用于一般实验室工作和一般分析。
GR级试剂的纯度要求相对较低,适用于一些不需要高纯度的实验和分析。
LR(底级)级:LR级试剂是指纯度较低的试剂,通常用于工业生产和一般实验室工作。
LR级试剂的纯度要求比较低,仅适用于不需要高纯度的常规实验。
EP(电子级)级:EP级试剂是指纯度最高的试剂,通常用于微电子、光电子等高精密领域的工作。
EP级试剂的纯度要求非常高,能够满足对杂质含量极为敏感的应用。
1。
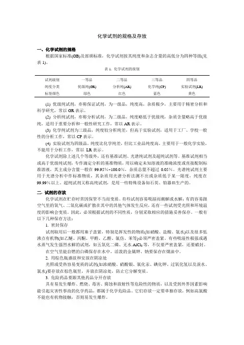
化学试剂的规格及存放一、化学试剂的规格根据国家标准(GB)及部颁标准,化学试剂按其纯度和杂志含量的高低分为四种等级(见表1)。
表1. 化学试剂的级别试剂级别一等品二等品三等品四等品纯度分类优级纯(GR) 分析纯(AR) 化学纯(CP) 实验试剂(LR) 标签颜色绿色红色蓝色黄色(1) 优级纯试剂,亦称保证试剂,为一级品,纯度高,杂质极少,主要用于精密分析和科学研究,常以GR表示。
(2) 分析纯试剂,亦称分析试剂,为二级品,纯度略低于优级纯,杂质含量略高于优级纯,适用于重要分析和一般性研究工作,常以AR表示。
(3) 化学纯试剂为三级品,纯度较分析纯差,但高于实验试剂,适用于工厂、学校一般性的分析工作,常以CP表示。
(4) 实验试剂为四级品,纯度比化学纯差,但比工业品纯度高,主要用于一般化学实验,不能用于分析工作,常以LR表示。
化学试剂除上述几个等级外,还有基准试剂、光谱纯试剂及超纯试剂等。
基准试剂相当或高于优级纯试剂,专作滴定分析的基准物质,用以确定未知溶液的准确浓度或直接配制标准溶液,其主成分含量一般在99.95% 100.0%,杂质总量不超过0.05%。
光谱纯试剂主要用于光谱分析中作标准物质,其杂质用光谱分析法测不出或杂质低于某一限度,纯度在99.99%以上。
超纯试剂又称高纯试剂,是用一些特殊设备如石英、铂器皿生产的。
二. 试剂的存放化学试剂在贮存时常因保管不当而变质。
有些试剂容易吸湿而潮解或水解;有的容易跟空气里的氧气、二氧化碳或扩散在其中的其他气体发生反应,还有一些试剂受光照和环境温度的影响会变质。
因此,必须根据试剂的不同性质,分别采取相应的措施妥善保存。
一般有以下几种保存方法:1. 密封保存试剂取用后一般都用塞子盖紧,特别是挥发性的物质(如硝酸、盐酸、氨水)以及很多低沸点有机物(如乙醚、丙酮、甲醛、乙醛、氯仿、苯等)必须严密盖紧。
有些吸湿性极强或遇水蒸气发生强烈水解的试剂,如五氧化二磷、无水AlCl3等,不仅要严密盖紧,还要蜡封。
化学试剂等级分类及应用化学试剂是在化学实验及工业生产中使用的具有特定化学性质、纯度和质量的化学品。
根据其纯度和质量,化学试剂可以分为不同的等级。
化学试剂的等级分类对于化学实验和工业生产的可靠性和精确性至关重要。
下面将介绍常见的化学试剂等级分类及其应用。
1. 分析纯(AR)级:分析纯级是化学试剂中的基本等级,通常用于常规实验、分析方法和化学教学。
其纯度要求在99.5%以上。
分析纯试剂在实验室和化学分析中应用广泛,如物质定性、定量分析等。
2. 技术纯(CP)级:技术纯级是一种相对较高纯度的化学试剂,通常用于一般实验和工业生产中的一般用途。
其纯度要求在98%以上。
技术纯试剂常用于生产过程中的溶剂、催化剂和反应物。
3. 无水(Anhydrous)级:无水级试剂是指其中不含任何水分子。
无水级试剂主要用于灼烧、炉烧实验和无水溶液制备等需要无水条件的实验中。
无水试剂在晶体生长、合成金属有机框架材料和其他无水条件下的实验中得到广泛应用。
4. 技术级(Technical Grade):技术级试剂指的是在工业生产中使用的化学试剂,其纯度和质量通常较低,不适用于精确分析实验。
技术级试剂常用于工业生产中的溶剂、催化剂和反应物等。
5. 美国化学学会(ACS)级:美国化学学会级别是一种较高纯度的化学试剂,常用于科学研究和高级实验室中的精确分析和研究。
ACS级试剂的纯度和质量要求较高,可以确保实验结果的准确性和可靠性。
6. 分子生物学级(Molecular Biology Grade):分子生物学级试剂主要用于分子生物学实验,如PCR反应、DNA/RNA纯化和基因克隆等。
这种级别的试剂通常要求非常高的纯度,以确保实验结果的可重复性和精确性。
总之,化学试剂的等级分类根据其纯度和质量的不同,决定了其在化学实验和工业生产中的应用范围。
合适的试剂等级的选择对于实验结果和产物的质量至关重要,因此在实验和工业生产中要严格遵守使用正确等级的化学试剂。
化学试剂级别及简称大汇总化学试剂是进行化学研究、成分分析的相对标准物质,是科技进步的重要条件,广泛用于物质的合成、分离、定性和定量分析,可以说是化学工作者的眼睛,在工厂、学校、医院和研究所的日常工作中,均离不开化学试剂。
化学试剂的品种繁多,分类方法国际上尚未有统一的规定。
可是,如果你不知道化学试剂的分类,那么可能会闹出很多笑话。
所以以下内容你有必要阅读一下,记不住?那就收藏吧,时常看一看。
常见质量级别优级纯(GR,绿标签):主成分含量很高、纯度很高,适用于精确分析和研究工作,有的可作为基准物质。
分析纯(AR,红标签):主成分含量很高、纯度较高,干扰杂质很低,适用于工业分析及化学实验。
化学纯(CP,蓝标签):主成分含量高、纯度较高,存在干扰杂质,适用于化学实验和合成制备。
实验纯(LR,黄标签):主成分含量高,纯度较差,杂质含量不做选择,只适用于一般化学实验和合成制备。
指示剂和染色剂(ID或SR,紫标签):要求有特有的灵敏度。
指定级(ZD):按照用户要求的质量控制指标,为特定用户订做的化学试剂。
电子纯(MOS):适用于电子产品生产中,电性杂质含量极低。
当量试剂(3N、4N、5N):主成分含量分别为99.9%、99.99%、99.999%以上。
中文英文缩写或简称优级纯试剂Guaranteed reagent GR分析纯试剂Analytial reagent AR化学纯试剂Chemical pure CP实验试剂Laboratory reagent LR 纯Pure Purum Pur 高纯物质(特纯)Extra pure EP 特纯Purissimum Puriss超纯Ultra pure UP精制Purifed Purif分光纯Ultra violet Pure UV光谱纯Spectrum pure SP闪烁纯Scintillation Pure研究级Research grade生化试剂Biochemical BC生物试剂Biological reagent BR生物染色剂Biological stain BS生物学用For biological purpose FBP组织培养用For tissue medium purpose微生物用For microbiological FMB显微镜用For microscopic purpose FMP电子显微镜用For electron microscopy涂镜用For lens blooming FLB工业用Technical grade Tech实习用Pratical use Pract分析用Pro analysis PA精密分析用Super special grade SSG 合成用For synthesis FS闪烁用For scintillation Scint电泳用For electrophoresis use测折光率用For refractive index RI 显色剂Developer指示剂Indicator Ind配位指示剂Complexon indicator Complex ind 荧光指示剂Fluorescene indicator Fluor ind 氧化还原指示剂Redox indicator Redox ind吸附指示剂Adsorption indicator Adsorb ind 基准试剂Primary reagent PTSpectrographic standard subSSS光谱标准物质stance原子吸收光谱Atomic adsorption spectorm AASInfrared adsorption spectruIR红外吸收光谱mNuclear magnetic resonanceNMR核磁共振光谱spectrum有机分析试剂Organic analytical reagent OAS微量分析试剂Micro analytical standard MAS微量分析标准Micro analytical standard MAS 点滴试剂Spot-test reagent STR 气相色谱Gas chromatography GC 液相色谱Liquid chromatography LCHigh performance liquid chr高效液相色谱HPLComatography气液色谱Gas liquid chromatography GLC 气固色谱Gas solid chromatography GSC 薄层色谱Thin layer chromatography TLC凝胶渗透色谱Gel permeation chromatograp GPChy层析用For chromatography purpose FCP。
一、化学试剂的规格根据国家标准(GB)及部颁标准,化学试剂按其纯度和杂志含量的高低分为四种等级(见表1)。
表1. 化学试剂的级别试剂级别一等品二等品三等品四等品纯度分类优级纯(GR) 分析纯(AR) 化学纯(CP) 实验试剂(LR)标签颜色绿色红色蓝色黄色(1) 优级纯试剂,亦称保证试剂,为一级品,纯度高,杂质极少,主要用于精密分析和科学研究,常以GR表示。
(2) 分析纯试剂,亦称分析试剂,为二级品,纯度略低于优级纯,杂质含量略高于优级纯,适用于重要分析和一般性研究工作,常以AR表示。
(3) 化学纯试剂为三级品,纯度较分析纯差,但高于实验试剂,适用于工厂、学校一般性的分析工作,常以CP表示。
(4) 实验试剂为四级品,纯度比化学纯差,但比工业品纯度高,主要用于一般化学实验,不能用于分析工作,常以LR表示。
100.0%,杂质总量不超过0.05%。
光谱纯试剂主要用于 化学试剂除上述几个等级外,还有基准试剂、光谱纯试剂及超纯试剂等。
基准试剂相当或高于优级纯试剂,专作滴定分析的基准物质,用以确定未知溶液的准确浓度或直接配制标准溶液,其主成分含量一般在99.9 5%光谱分析中作标准物质,其杂质用光谱分析法测不出或杂质低于某一限度,纯度在99. 99%以上。
超纯试剂又称高纯试剂,是用一些特殊设备如石英、铂器皿生产的。
仪器专场展示:化学试剂标准物质生化试剂除生化试剂与指示剂外,一般常用化学试剂分为基准试剂、优级纯、分析纯与化学纯4个等级,选用时可参考下列原则: (1) 标定滴定液用基准试剂; (2) 制备滴定液可采用分析纯或化学纯试剂,但不经标定直接按称重计算浓度者,则应采用基准试剂; (3) 制备杂质限度检查用的标准溶液,采用优级纯或分析纯试剂; (4) 制备试液与缓冲液等可采用分析纯或化学纯试剂。
常用化学试剂规格和标准(Standards And Grades Of Purity)-----------------------------------------------------中文简称英文-----------------------------------------------------优级纯试剂 GR Guaranteed reagent分析纯试剂 AR Analytical reagent化学纯试剂 CP Chemical pure实验试剂 LR Laboratory reagent超纯试剂 UP Ultra pure生化试剂 BC Biochemical光谱纯 SP Spectrum pure气相色谱 GC Gas chromatography指示剂 Ind Indicator层析用 FCP For chromatograph purpose 工业用 Tech Technical grade除常用规格外还有一些特殊用途试剂特纯 EP分析用 PA合成 FS基准 PT生物试剂 BR分光纯 UV红外吸收 IR液相色谱 LC核磁共振 NMR。
化学试剂规格级别化学试剂规格级别是指化学试剂的质量和纯度等级的分类标准。
根据国际化学品纯度级别标准,化学试剂可以分为不同的规格级别,包括AR、CP、EP、USP等级。
下面将逐一介绍各个规格级别的特点和应用。
AR级(分析纯)是指优质分析试剂,具有较高的纯度和稳定性。
AR级试剂的纯度要求较高,通常在99.5%以上,适用于常规分析实验、质量控制和科学研究等领域。
AR级试剂的特点是质量稳定可靠,可以提供准确可靠的实验结果。
CP级(化学纯)是指一般的化学试剂,其纯度要求略低于AR级。
CP级试剂的纯度要求在98%以上,适用于一般化学实验、教学和工业生产等领域。
CP级试剂的特点是价格相对较低,能满足大多数常规实验的需求。
EP级(欧洲药典)是指符合欧洲药典标准的试剂。
EP级试剂的纯度要求更高,通常在99.0%以上。
EP级试剂适用于药物研发、生物制药和医药检测等领域。
EP级试剂的特点是纯度高、稳定性好,符合药物质量控制的要求。
USP级(美国药典)是指符合美国药典标准的试剂。
USP级试剂的纯度要求也较高,通常在99.0%以上。
USP级试剂适用于药物研发、生物制药和医药检测等领域。
与EP级试剂相比,USP级试剂更加侧重于药物的纯度和安全性要求。
除了上述常见的规格级别外,还有一些特殊的规格级别,如纯净级、无水级、无铅级等。
这些规格级别根据特定的要求和应用领域而定义,适用于特殊的实验和工艺需求。
选择合适的规格级别对于化学实验的准确性和可靠性至关重要。
在实验室中,根据实验要求和预期结果的精确度选择合适的规格级别非常重要。
不同规格级别的试剂在价格、纯度和应用范围上都有所差异,因此需要根据实际需求进行选择。
化学试剂规格级别是根据试剂的纯度和质量等级进行分类的标准。
根据实验要求和应用领域的不同,选择适合的规格级别的试剂可以确保实验结果的准确性和可靠性。
无论是AR级、CP级、EP级还是USP级,都在不同领域有着广泛的应用和重要的作用。
化学试剂纯度我国的试剂规格基本上按纯度(杂质含量的多少)划分,共有高纯、光谱纯、基准、分光纯、优级纯、分析和化学纯等7种。
国家和主管部门颁布质量指标的主要优级纯、分级纯和化学纯3种。
(1)优级纯(GR:Guaranteed reagent),又称一级品或保证试剂,99.8%,这种试剂纯度最高,杂质含量最低,适合于重要精密的分析工作和科学研究工作,使用绿色瓶签。
(2)分析纯(AR),又称二级试剂,纯度很高,99.7%,略次于优级纯,适合于重要分析及一般研究工作,使用红色瓶签。
(3)化学纯(CP),又称三级试剂,≥ 99.5%,纯度与分析纯相差较大,适用于工矿、学校一般分析工作。
使用蓝色(深蓝色)标签。
(4)实验试剂(LR:Laboratory reagent),又称四级试剂。
除了上述四个级别外,目前市场上尚有:基准试剂(PT:Primary Reagent):专门作为基准物用,可直接配制标准溶液。
光谱纯试剂(SP:Spectrum pure):表示光谱纯净。
但由于有机物在光谱上显示不出,所以有时主成分达不到99.9%以上,使用时必须注意,特别是作基准物时,必须进行标定。
纯度远高于优级纯的试剂叫做高纯试剂(≥ 99.99%)。
高纯试剂是在通用试剂基础上发展起来的,它是为了专门的使用目的而用特殊方法生产的纯度最高的试剂。
它的杂质含量要比优级试剂低2个、3个、4个或更多个数量级。
因此,高纯试剂特别适用于一些痕量分析,而通常的优级纯试剂就达不到这种精密分析的要求。
目前,除对少数产品制定国家标准外(如高纯硼酸、高纯冰乙酸、高纯氢氟酸等),大部分高纯试剂的质量标准还很不统一,在名称上有高纯、特纯(Extra Pure)、超纯、光谱纯等不同叫法。
根据高纯试剂工业专用范围的不同,可将其分为以下几种:⑴光学与电子学专用高纯化学品,即电子级试剂(EIectronicgrade)试剂。
⑵金属-氧化物-半导体(Metal-Oxide-Semiconductor)电子工业专用高纯化学品,即UP-S级或MOS试剂(读作:摩斯试剂)。
常用化学试剂规格和标准(Standards And Grades Of Purity)1. 实验试剂:缩写为LR(Laboratory reagent),又称四级试剂。
2. 化学纯试剂:缩写为CP(Chemical pure),又称三级试剂,一般瓶上用深蓝色标签。
3. 分析纯试剂:缩写为AR(Analytical reagent),又称二级试剂,一般瓶上用红色标签。
4. 优级纯试剂:缩写为GR(Guaranteed reagent),又称一级试剂,一般瓶上用绿色标签(又称保证试剂)5. 基准试剂:缩写为PT,专门作为基准物用,可直接配制标准溶液。
6. 光谱纯试剂:缩写为SP(Spectrum pure),表示光谱纯净。
但由于有机物在光谱上显示不出,所以有时主成分达不到99.9%以上,使用时必须注意,特别是作基准物时,必须进行标定。
7. AAS 原子吸收光谱8. BC 生化试剂(Biochemical)9. BP 英国药典10. BR 生物试剂11. BS 生物染色剂12. CR 化学试剂13. EP 特纯14. FCP 层析用(For chromatograph purpose)15. FMP 显微镜用16. FS 合成用17. GC 气相色谱(Gas chromatography)18. HPLC 高效液相色谱19. Ind 指示剂(Indicator)20. IR 红外吸收光谱21. LC 液相色谱22. MAR 微量分析试剂23. NMR 核磁共振光谱24. OAS 有机分析标准25. PA 分析用26. Pract 实习用27. Puriss 特纯28. Purum 纯29. Tech 工业用(Technical grade)30. TLC 薄层色谱31. UP 超纯(Ultra pure)P 美国药典33.UV紫外分光光度纯34.2N中的N表示数量,也有3N,4N等其他规格35.色固就是色泽固定的意思。
我国化学试剂规格的划分化学试剂的纯度较高,根据纯度及杂质含量的多少,可将其分为以下几个等级。
(1)优级纯试剂亦称保证试剂,为一级品,纯度高,杂质极少,主要用于精密分析和科学研究,常以GR表示。
(2)分析纯试剂亦称分析试剂,为二级品,纯度略低于优级纯,杂质含量略高于优级纯,适用于重要分析和一般性研究工作,常以AR表示。
(3)化学纯试剂为三级品,纯度较分析纯差,但高于实验试剂,适用于工厂、学校一般性的分析工作,常以CP表示。
(4)实验试剂为四级品,纯度比化学纯差,但比工业品纯度高,主要用于一般化学实验,不能用于分析工作,常以LR表示。
以上按试剂纯度的分类法已在我国通用。
根据化学工业部颁布的“化学试剂包装及标志”的规定,化学试剂的不同等级分别用各种不同的颜色来标志,见表1。
表1 我国化学试剂的等级及标志Table 1 Grade and Label for chemical reagents化学试剂除上述几个等级外,还有基准试剂、光谱纯试剂及超纯试剂等。
基准试剂相当或高于优级纯试剂,专作滴定分析的基准物质,用以确定未知溶液的准确浓度或直接配制标准溶液,其主成分含量一般在99.95%~100.0%,杂质总量不超过0.05%。
光谱纯试剂主要用于光谱分析中作标准物质,其杂质用光谱分析法测不出或杂质低于某一限度,纯度在99.99%以上。
超纯试剂又称高纯试剂,是用一些特殊设备如石英、铂器皿生产的。
我国化学试剂属于国家标准的附有GB代号,属于化学工业部标准的附有HG或HGB 代号。
除上述化学试剂外,还有许多特殊规格的试剂,如指示剂、基准试剂、当量试剂、光谱纯试剂、生化试剂、生物染色剂、色谱用试剂及高纯工艺用试剂等。
常用化学试剂规格和标准(Standards And Grades Of Purity)-----------------------------------------------------中文简称英文-----------------------------------------------------优级纯试剂GR Guaranteed reagent分析纯试剂AR Analytical reagent化学纯试剂CP Chemical pure实验试剂LR Laboratory reagent超纯试剂UP Ultra pure生化试剂BC Biochemical光谱纯SP Spectrum pure气相色谱GC Gas chromatography指示剂Ind Indicator层析用FCP For chromatograph purpose工业用Tech Technical grade除常用规格外还有一些特殊用途试剂特纯EP分析用PA合成FS基准PT生物试剂BR分光纯UV红外吸收IR液相色谱LC核磁共振NMR2N中的N表示数量,也有3N,4N等其他规格色固就是色泽固定的意思化学试剂纯度与分级标准表①化学试剂纯度和规格中、英文及其缩写符号对照表为了使各种规格和化学试剂实行标准化和控制试剂产品的质量,并使买卖双方在发生争议时有据可依,人们便制定了《试剂标准》。
化学试剂分9种级别
按照质量,化学试剂分为常见的9种级别:
1、优级纯(GR:Guaranteed reagent,绿标签):主成分含量很高、纯度很高,适用于精确分析和研究工作,有的可作为基准物质。
2、分析纯(AR:Analytial reagent,红标签):主成分含量很高、纯度较高,干扰杂质很低,适用于工业分析及化学实验。
相当于国外的ACS级(美国化学协会标准)
3、化学纯(CP:Chemical pure,蓝标签):主成分含量高、纯度较高,存在干扰杂质,适用于化学实验和合成制备。
4、实验纯(LR:Laboratory reagent,黄标签):主成分含量高,纯度较差,杂质含量不做选择,只适用于一般化学实验和合成制备。
5、指示剂和染色剂(ID:Indicator或SR,紫标签):要求有特有的灵敏度。
6、指定级(ZD:Designated Level):按照用户要求的质量控制指标,为特定用户订做的化学试剂。
7、电子纯(MOS:金属-氧化物-半导体”(Metal-oxide-semiconductor)):适用于电子产品生产中,电性杂质含量极低。
8、当量试剂(3N、4N、5N):主成分含量分别为99.9%、99.99%、99.999%以上。
9、光谱纯(SP:Spectrum pure):主要成分纯度为99.99%。
化学试剂分类标准一、试剂(reagent)又称化学试剂或试药。
主要是实现化学反应、分析化验、研究试验、教学实验、化学配方使用的纯净化学品。
二、按用途分为通用试剂、高纯试剂、分析试剂、仪器分析试剂、临床诊断试剂、生化试剂、无机离子显色剂试剂等。
三、试剂常用规格1、优级纯或一级品(GR,精密分析和科学研究工作);2、分析纯或二级品(AR,重要分析和一般研究工作);3、化学纯或三级品(CP,工矿及学校一般化学实验);4、实验试剂(LP)。
试剂的品级与规格应根据具体要求和使用情况加以选择。
定级的根据是试剂的纯度(即含量)、杂质含量、提纯的难易,以及各项物理性质。
有时也根据用途来定级,例如光谱纯试剂、色谱纯试剂,以及pH标准试剂等等。
四、国标试剂分类介绍该类试剂为我国国家标准所规定,适用于检验、鉴定、检测。
1、试剂级(RG,红标签):作为试剂的标准化学品。
2、基准试剂(JZ,绿标签):作为基准物质,标定标准溶液。
3、优级纯(GR,绿标签):主成分含量很高、纯度很高,适用于精确分析和研究工作,有的可作为基准物质。
4、分析纯(AR,红标签):主成分含量很高、纯度较高,干扰杂质很低,适用于工业分析及化学实验。
5、化学纯(CP,蓝标签):主成分含量高、纯度较高,存在干扰杂质,适用于化学实验和合成制备。
6、实验纯(LR,黄标签):主成分含量高,纯度较差,杂质含量不做选择,只适用于一般化学实验和合成制备。
7、教学试剂:可以满足学生教学目的,不至于造成化学反应现象偏差的一类试剂。
8、指定级(ZD):该类试剂是按照用户要求的质量控制指标,为特定用户订做的化学试剂。
9、高纯试剂(EP):包括超纯、特纯、高纯、光谱纯,配制标准溶液。
此类试剂质量注重的是在特定方法分析过程中可能引起分析结果偏差,并对成分分析或含量分析产生干扰的杂质含量,但对主含量不做很高要求。
10、色谱纯(GC):气相色谱分析专用。
质量指标注重干扰气相色谱峰的杂质。
化学试剂纯度我国的试剂规格基本上按纯度(杂质含量的多少)划分,共有高纯、光谱纯、基准、分光纯、优级纯、分析和化学纯等7种。
国家和主管部门颁布质量指标的主要优级纯、分级纯和化学纯3种。
(1)优级纯(GR:Guaranteedreagent),又称一级品或保证试剂,99.8%,这种试剂纯度最高,杂质含量最低,适合于重要精密的分析工作和科学研究工作,使用绿色瓶签。
(2)分析纯(AR),又称二级试剂,纯度很高,99.7%,略次于优级纯,适合于重要分析及一般研究工作,使用红色瓶签。
(3)化学纯(CP),又称三级试剂,≥99.5%,纯度与分析纯相差较大,适用于工矿、学校一般分析工作。
使用蓝色(深蓝色)标签。
(4)实验试剂(LR:Laboratoryreagent),又称四级试剂。
除了上述四个级别外,目前市场上尚有:基准试剂(PT:PrimaryReagent):专门作为基准物用,可直接配制标准溶液。
光谱纯试剂(SP:Spectrumpure):表示光谱纯净。
但由于有机物在光谱上显示不出,所以有时主成分达不到99.9%以上,使用时必须注意,特别是作基准物时,必须进行标定。
纯度远高于优级纯的试剂叫做高纯试剂(≥99.99%)。
高纯试剂是在通用试剂基础上发展起来的,它是为了专门的使用目的而用特殊方法生产的纯度最高的试剂。
它的杂质含量要比优级试剂低2个、3个、4个或更多个数量级。
因此,高纯试剂特别适用于一些痕量分析,而通常的优级纯试剂就达不到这种精密分析的要求。
目前,除对少数产品制定国家标准外(如高纯硼酸、高纯冰乙酸、高纯氢氟酸等),大部分高纯试剂的质量标准还很不统一,在名称上有高纯、特纯(ExtraPure)、超纯、光谱纯等不同叫法。
根据高纯试剂工业专用范围的不同,可将其分为以下几种:⑴光学与电子学专用高纯化学品,即电子级试剂(EIectronicgrade)试剂。
⑵金属-氧化物-半导体(Metal-Oxide-Semiconductor)电子工业专用高纯化学品,即UP-S 级或MOS试剂(读作:摩斯试剂)。
阿拉丁常用化学试剂级别及规格含义说明
By : marketing | 2014-8-29 15:58:13
试剂规格又称试剂级别或类别。
一般按实际的用途或纯度、杂质含量来划分规格标准。
目前,国外试剂厂生产的化学试剂的规格趋向于按用途划分。
阿拉丁目前拥有30000余种试剂,试剂规格繁多。
为了更好的服务广大客户,现将我
备注1:目数
目数是指物料的粒度或粗细度。
一般定义是指在1英寸*1英寸的面积内的筛网,物料能通过该筛网,筛网的孔数即定义为目数。
如200目,就是该物料能通过1英寸*1英寸内有200个网孔的筛网。
以此类推,目数越大,说明物料粒度越细;目数越小,说明物料粒度越大。
筛分粒度就是颗粒可以通过筛网的筛孔尺寸,以1英寸(25.4mm)宽度的筛网内的筛孔数表示,因而称之为目数。
备注2:单位换算
浓度及浓度单位换算
1ppm=1000ppb
1ppb=1000ppt
ppm即:mg/L(毫克/升)ppb即:ug/L(微克/升)ppt即:ng/L(纳克/升)。