支票填写_支票样本!金额大写
- 格式:doc
- 大小:32.50 KB
- 文档页数:3
一、购买支票:在支票的申购凭证上填写单位的名称、帐号、所购买支票的类型和数量,盖上单位预留银行印鉴,在申购人栏签上你的名字,填上身份证号码,交给银行职员办理即可(需出示身份证办理的)用支票进行转帐的话,一般只能办理同城的转帐,在出票行办理;二、填写支票:1.支票票面日期的填写:一般书写的数字0123456789为“零壹贰叁肆伍陆柒捌玖”举个例子:2006年8月20日可以书写为“贰零零陆年捌月零贰拾日”2006年10月10日可以书写为“贰零零陆年零壹拾月零壹拾日”遇到10、20、30的数字大写时前边要加零,一般在月份3~9的填写前面可以不用加零等等;2.填写收款单位;3.填写贵公司的银行帐号;4.填写大、小写金额;注意在书写时要顶格不要留空位,若留空位的话容易让别人添加文字造成支票大小写金额不符,小写金额前面要填写人民币符号;5.填写转帐用途一般填货款即可;6.盖上单位开户时的预留银行印鉴,缺一不可办理;填一份进帐单,填清楚出票单位的名称、帐号、行名,收款人单位的名称、帐号、行名交给银行员工就行了,同城同行免费,同城跨行的转帐需要支付手续费的;如果是普通的支票转帐,不是大同城支票(即磁码支票)的话,在支票背面背不背书意义都不大,因为普通支票不能用于办理银行委托收款,只能在出票行办理转帐手续,填一份进帐单,填清楚出票单位的名称、帐号、行名,收款人单位的名称、帐号、行名交给银行员工就行了,同城同行免费,同城跨行的转帐需要支付手续费的;至于大同城的支票(磁码支票)的转帐,在支票背面背书后,你可以在你公司的开户行填一份进帐单办理转帐就行了,支票提出交换后,如果没有退票,一般4个工作日到帐(节假日顺延);^_^参考资料:工行网站三、填写现金支票:1.支票票面日期的填写:一般书写的数字0123456789为“零壹贰叁肆伍陆柒捌玖”举个例子:2006年8月20日可以书写为“贰零零陆年捌月零贰拾日”2006年10月10日可以书写为“贰零零陆年零壹拾月零壹拾日”遇到10、20、30的数字大写时前边要加零,一般在月份3~9的填写前面可以不用加零等等;2.填写收款单位;(提取现金的,只需填写本单位名称即可)3.填写贵公司的银行帐号;4.填写大、小写金额;注意在书写时要顶格不要留空位,若留空位的话容易让别人添加文字造成支票大小写金额不符,小写金额前面要填写人民币符号;5.填写用途一般5万元以内的填备用金、差旅费等都是可以的;6.支票正面盖上单位开户时的预留银行印鉴,缺一不可办理;背面盖上单位的财务章或公章,取款人签名即可;支票的左边是要填写的,你可以简单写一下名称,金额和用途,便于做帐^_^四、现金支票样本现金支票填写样式和格式常见支票分为现金支票、转账支票。
人民币金额大写写法(如何正确填写支票)零壹贰叁肆伍陆柒捌玖,分角元拾佰仟万拾佰仟亿拾佰仟。
《正确填写票据和结算凭证的基本规定》银行、单位和个人填写的各种票据和结算凭证是办理支付结算和现金收付的重要依据,直接关系到支付结算的准确、及时和安全。
票据和结算凭证是银行、单位和个人凭以记载账务的会计凭证,是记载经济业务和明确经济责任的一种书面证明。
因此,填写票据和结算凭证,必须做到标准化、规范化,要要素齐全、数字正确、字迹清晰、不错漏、不潦草,防止涂改。
中文大写金额数字应用正楷或行书填写,如壹(壹)、贰(贰)、叁、肆(肆)、伍(伍)、陆(陆)、柒、捌、玖、拾、佰、仟、万(万)、亿、元、角、分、零、整(正)等字样。
不得用一、二(两)、三、四、五、六、七、八、九、十、念、毛、另(或0)填写,不得自造简化字。
如果金额数字书写中使用繁体字,如贰、陆、亿、万、圆的,也应受理。
一、中文大写金额数字到"元"为止的,在"元"之后,应写"整"(或"正")字,在"角"之后,可以不写"整"(或"正")字。
大写金额数字有"分"的,"分"后面不写"整"(或"正")字。
二、中文大写金额数字前应标明"人民币"字样,大写金额数字有"分"的,"分"后面不写"整"(或"正")字。
三、中文大写金额数字前应标明"人民币"字样,大写金额数字应紧接"人民币"字样填写,不得留有空白。
大写金额数字前未印"人民币"字样的,应加填"人民币"三字。
在票据和结算凭证大写金额栏内不得预印固定的"仟、佰、拾、万、仟、佰、拾、元、角、分"字样。
一、购买支票:在支票的申购凭证上填写单位的名称、帐号、所购买支票的类型和数量,盖上单位预留银行印鉴,在申购人栏签上你的名字,填上身份证号码,交给银行职员办理即可(需出示身份证办理的)用支票进行转帐的话,一般只能办理同城的转帐,在出票行办理;二、填写支票:1.支票票面日期的填写:一般书写的数字0123456789为“零壹贰叁肆伍陆柒捌玖”举个例子:2006年8月20日可以书写为“贰零零陆年捌月零贰拾日”2006年10月10日可以书写为“贰零零陆年零壹拾月零壹拾日”遇到10、20、30的数字大写时前边要加零,一般在月份3~9的填写前面可以不用加零等等;2.填写收款单位;3.填写贵公司的银行帐号;4.填写大、小写金额;注意在书写时要顶格不要留空位,若留空位的话容易让别人添加文字造成支票大小写金额不符,小写金额前面要填写人民币符号;5.填写转帐用途一般填货款即可;6.盖上单位开户时的预留银行印鉴,缺一不可办理;填一份进帐单,填清楚出票单位的名称、帐号、行名,收款人单位的名称、帐号、行名交给银行员工就行了,同城同行免费,同城跨行的转帐需要支付手续费的;如果是普通的支票转帐,不是大同城支票(即磁码支票)的话,在支票背面背不背书意义都不大,因为普通支票不能用于办理银行委托收款,只能在出票行办理转帐手续,填一份进帐单,填清楚出票单位的名称、帐号、行名,收款人单位的名称、帐号、行名交给银行员工就行了,同城同行免费,同城跨行的转帐需要支付手续费的;至于大同城的支票(磁码支票)的转帐,在支票背面背书后,你可以在你公司的开户行填一份进帐单办理转帐就行了,支票提出交换后,如果没有退票,一般4个工作日到帐(节假日顺延);^_^参考资料:工行网站三、填写现金支票:1.支票票面日期的填写:一般书写的数字0123456789为“零壹贰叁肆伍陆柒捌玖” 举个例子:2006年8月20日可以书写为“贰零零陆年捌月零贰拾日”2006年10月10日可以书写为“贰零零陆年零壹拾月零壹拾日”遇到10、20、30的数字大写时前边要加零,一般在月份3~9的填写前面可以不用加零等等;2.填写收款单位;(提取现金的,只需填写本单位名称即可)3.填写贵公司的银行帐号;4.填写大、小写金额;注意在书写时要顶格不要留空位,若留空位的话容易让别人添加文字造成支票大小写金额不符,小写金额前面要填写人民币符号;5.填写用途一般5万元以内的填备用金、差旅费等都是可以的;6.支票正面盖上单位开户时的预留银行印鉴,缺一不可办理;背面盖上单位的财务章或公章,取款人签名即可;支票的左边是要填写的,你可以简单写一下名称,金额和用途,便于做帐^_^四、现金支票样本现金支票填写样式和格式常见支票分为现金支票、转账支票。
支票填写及人民币金额大写规则汉字大写金额数字,一律用正楷字或行书字书写,如壹(▲)、贰(▲)、叁、肆(▲)、伍(▲)、陆(▲)、柒、捌、玖、拾(▲)、佰、仟、万(▲)、亿、圆(元)、角、分、零、整(正)等易于辨认、不易涂改的字样。
不得用一、二(两)、三、四、五、六、七、八、九、十、念、毛、▲、另(或0)等字样代替,不得任意自造简化字。
(注:由于计算机内没有行书字体,所以上面的行书字都未打上。
)大写金额数字到元或角为止的,在“元”或“角”字之后应写“整”或“正”字;大写金额数字有分的,分字后面不写“整”字。
大写金额数字前未印有人民币字样的,应加填“人民币”三字,“人民币”三字与金额数字之间不得留有空白。
阿拉伯金额数字中间有“0”时,汉字大写金额要写“零”字,如¥101.50,汉字大写金额应写成人民币壹佰零壹圆伍角整。
阿拉伯金额数字中间连续有几个“0”时,汉字大写金额中可以只写一个“零”字,如¥1,004.56,汉字大写金额应写成人民币壹仟零肆圆伍角陆分。
阿拉伯金额数字元位是“0”,或数字中间连续有几个“0”,元位也是“0”,但角位不是“0”时,汉字大写金额可只写一个“零”字,也可不写“零”字,如¥1,320.56,汉字大写金额应写成人民币壹仟叁佰贰拾圆零伍角陆分,或人民币壹仟叁佰贰拾圆伍角陆分。
又如¥1,000.56,汉字大写金额应写成人民币壹仟圆零伍角陆分,或人民币壹仟圆伍角陆分。
支票填写及人民币金额大写写法规则(出纳常识)2010011313:30支票填写注意事项:1、出票日期(大写):数字必须大写,大写数字写法:零、壹、贰、叁、肆、伍、陆、柒、捌、玖、拾。
举例:2005年8月5日:贰零零伍年捌月零伍日捌月前零字可写也可不写,伍日前零字必写。
2006年2月13日:贰零零陆年零贰月壹拾叁日(1)壹月贰月前零字必写,叁月至玖月前零字可写可不写。
拾月至拾贰月必须写成壹拾月、壹拾壹月、壹拾贰月(前面多写了“零”字也认可,如零壹拾月)。
支票填写及人民币金额大写规则篇一:银行支票中关于中文大写的相关规定银行支票中关于中文大写的相关规定:一.中文大写金额数字应用正楷或行书填写,如壹(壹).贰(贰).叁.肆(肆).伍(伍).陆(陆).柒.捌.玖.拾.佰.仟.万(万).亿.元.角.分.零.整(正)等字样.不得用一.二(两).三.四.五.六.七.八.九.十.念.毛.另(或0)填写,不得自造简化字.如果金额数字书写中使用繁体字,如贰.陆.亿.万.圆的,也应受理.二.中文大写金额数字到〝元〞为止的,在〝元〞之后,应写〝整〞(或〝正〞)字,在〝角〞之后可以不写〝整〞(或〝正〞)字.大写金额数字有〝分〞的,〝分〞后面不写〝整〞(或〝正〞)字.三.中文大写金额数字前应标明〝人民币〞字样,大写金额数字应紧接人民币〞字样填写,不得留有空白.大写金额数字前未印〝人民币〞字样的,应加填〝人民币〞三字.在票据和结算凭证大写金额栏内不得预印固定的〝仟.佰.拾.万.仟.伯.拾.元.角.分〞字样.四.阿拉伯小写金额数字中有〝0〞时,中文大写应按照汉语语言规律.金额数字构成和防止涂改的要求进行书写.举例如下:(一)阿拉伯数字中间有〝O〞时,中文大写金额要写〝零〞字.如¥1,4_.50,应写成人民币壹仟肆佰零玖元伍角整.(二)阿拉伯数字中间连续有几个〝0〞时,中文大写金额中间可以只写一个〝零〞字.如¥6,_7._,应写成人民币陆仟零柒元壹角肆分.(三)阿拉伯金额数字万位或元位是〝0〞,或者数字中间连续有几个〝0〞,万位.元位也是〝0’,但千位.角位不是〝0〞时,中文大写金额中可以只写一个零字,也可以不写〝零〞字.如¥1,680.32,应写人民币壹仟陆佰捌拾元零叁角贰分,或者写成人民币壹仟陆佰捌拾元叁角贰分;又如¥1_,_0.53,应写成人民币壹拾万柒仟元零伍角叁分,或者写成人民币壹拾万零柒仟元伍角叁分.(四)阿拉伯金额数字角位是〝0〞,而分位不是〝0〞时,中文大写金额〝元〞后面应写〝零〞字.如¥_,4_._,应写成人民币壹万陆仟肆佰零玖元零贰分;又如¥325._,应写成人民币叁佰贰拾伍元零肆分.五.阿拉伯小写金额数字前面,均应填写入民币符号〝¥〞(或草写:)阿拉伯小写金额数字要认真填写,不得连写分辨不清.篇二:银行支票中关于中文大写的相关规定银行支票中关于中文大写的相关规定:一.中文大写金额数字应用正楷或行书填写,如壹(壹).贰(贰).叁.肆(肆).伍(伍).陆(陆).柒.捌.玖.拾.佰.仟.万(万).亿.元.角.分.零.整(正)等字样.不得用一.二(两).三.四.五.六.七.八.九.十.念.毛.另(或0)填写,不得自造简化字.如果金额数字书写中使用繁体字,如贰.陆.亿.万.圆的,也应受理.二.中文大写金额数字到〝元〞为止的,在〝元〞之后,应写〝整〞(或〝正〞)字,在〝角〞之后可以不写〝整〞(或〝正〞)字.大写金额数字有〝分〞的,〝分〞后面不写〝整〞(或〝正〞)字.三.中文大写金额数字前应标明〝人民币〞字样,大写金额数字应紧接人民币〞字样填写,不得留有空白.大写金额数字前未印〝人民币〞字样的,应加填〝人民币〞三字.在票据和结算凭证大写金额栏内不得预印固定的〝仟.佰.拾.万.仟.伯.拾.元.角.分〞字样.四.阿拉伯小写金额数字中有〝0〞时,中文大写应按照汉语语言规律.金额数字构成和防止涂改的要求进行书写.举例如下:(一)阿拉伯数字中间有〝O〞时,中文大写金额要写〝零〞字.如¥1,4_.50,应写成人民币壹仟肆佰零玖元伍角整.(二)阿拉伯数字中间连续有几个〝0〞时,中文大写金额中间可以只写一个〝零〞字.如¥6,_7._,应写成人民币陆仟零柒元壹角肆分.(三)阿拉伯金额数字万位或元位是〝0〞,或者数字中间连续有几个〝0〞,万位.元位也是〝0’,但千位.角位不是〝0〞时,中文大写金额中可以只写一个零字,也可以不写〝零〞字.如¥1,680.32,应写人民币壹仟陆佰捌拾元零叁角贰分,或者写成人民币壹仟陆佰捌拾元叁角贰分;又如¥1_,_0.53,应写成人民币壹拾万柒仟元零伍角叁分,或者写成人民币壹拾万零柒仟元伍角叁分.(四)阿拉伯金额数字角位是〝0〞,而分位不是〝0〞时,中文大写金额〝元〞后面应写〝零〞字.如¥_,4_._,应写成人民币壹万陆仟肆佰零玖元零贰分;又如¥325._,应写成人民币叁佰贰拾伍元零肆分.五.阿拉伯小写金额数字前面,均应填写入民币符号〝¥〞(或草写:)阿拉伯小写金额数字要认真填写,不得连写分辨不清.篇三:大写金额书写规范银行.单位和个人填写的各种票据和结算凭证是办理支付结算和现金收付的重要依据,直接关系到支付结算的准确.及时和安全.票据和结算凭证是银行.单位和个人凭以记载账务的会计凭证,是记载经济业务和明确经济责任的一种书面证明.因此,填写票据和结算凭证必须做到标准化.规范化.要素齐全.数字正确.字迹清晰.不错漏.不潦草.防止涂改.中文大写金额数字应用正楷或行书填写,如壹.贰.叁.肆.伍.陆.柒.捌.玖.拾.佰.仟.万.亿.元.角.分.零.整(正)等字样,不得用一.二(两).三.四.五.六.七.八.九.十.毛.另(或0)填写,不得自造简化字.如果金额数字书写中使用繁体字,也应受理.人民币大写的正确写法还应注意以下几项:一.中文大写金额数字到〝元〞为止的,在〝元〞之后.应写〝整〞(或〝正〞)字;在〝角〞之后,可以不写〝整〞(或〝正〞)字;大写金额数字有〝分〞的,〝分〞后面不写〝整〞(或〝正〞)字.二.在票据和结算凭证大写金额栏内不得预印固定的〝仟.佰.拾.万.仟.佰.拾.元.角.分〞字样.三.阿拉伯数字小写金额数字中有〝0〞时,中文大写应按照汉语语言规律.金额数字构成和防止涂改的要求进行书写.举例如下:1.阿拉伯数字中间有〝0〞时,中文大写要写〝零〞字,如¥__.50应写成人民币壹仟肆佰零玖元伍角;2.阿拉伯数字中间连续有几个〝0〞时.中文大写金额中间可以只写一个〝零〞字,如¥6_7._应写成人民币陆仟零柒元壹角肆分.3.阿拉伯金额数字万位和元位是〝0〞,或者数字中间连续有几个〝0〞,万位.元位也是〝0〞但千位.角位不是〝0〞时,中文大写金额中可以只写一个零字,也可以不写〝零〞字,如¥_80.32应写成人民币壹仟陆佰捌拾元零叁角贰分,或者写成人民币壹仟陆佰捌拾元叁角贰分.又如¥1__0.53应写成人民币壹拾万柒仟元零伍角叁分,或者写成人民币壹拾万零柒仟元伍角叁分.4.阿拉伯金额数字角位是〝0〞而分位不是〝0〞时,中文大写金额〝元〞后面应写〝零〞字,如¥_4_._应写成人民币壹万陆仟肆佰零玖元零贰分,又如¥325._应写成人民币叁佰贰拾伍元零肆分.四.阿拉伯小写金额数字前面均应填写人民币符号〝¥〞,阿拉伯小写金额数字要认真填写,不得连写分辨不清.。
支票填写及人民币金额大写写法(出纳常识)支票填写注意事项:1、出票日期(大写):数字必须大写,大写数字写法:零、壹、贰、叁、肆、伍、陆、柒、捌、玖、拾。
举例:2005年8月5日:贰零零伍年捌月零伍日捌月前零字可写也可不写,伍日前零字必写。
2006年2月13日:贰零零陆年零贰月壹拾叁日(1)壹月贰月前零字必写,叁月至玖月前零字可写可不写。
拾月至拾贰月必须写成壹拾月、壹拾壹月、壹拾贰月(前面多写了“零”字也认可,如零壹拾月)。
(2)壹日至玖日前零字必写,拾日至拾玖日必须写成壹拾日及壹拾X日(前面多写了“零”字也认可,如零壹拾伍日,下同),贰拾日至贰拾玖日必须写成贰拾日及贰拾X日,叁拾日至叁拾壹日必须写成叁拾日及叁拾壹日。
2、收款人:(1)现金支票收款人可写为本单位名称,此时现金支票背面“被背书人”栏内加盖本单位的财务专用章和法人章,之后收款人可凭现金支票直接到开户银行提取现金。
(由于有的银行各营业点联网,所以也可到联网营业点取款,具体要看联网覆盖范围而定)。
(2)现金支票收款人可写为收款人个人姓名,此时现金支票背面不盖任何章,收款人在现金支票背面填上身份证号码和发证机关名称,凭身份证和现金支票签字领款。
(3)转帐支票收款人应填写为对方单位名称。
转帐支票背面本单位不盖章。
收款单位取得转帐支票后,在支票背面被背书栏内加盖收款单位财务专用章和法人章,填写好银行进帐单后连同该支票交给收款单位的开户银行委托银行收款。
3、付款行名称、出票人帐号:即为本单位开户银行名称及银行帐号,例如:工行高新支行九莲分理处1202027409900088888帐号小写。
4、人民币(大写):数字大写写法:零、壹、贰、叁、肆、伍、陆、柒、捌、玖、亿、万、仟、佰、拾。
注意:“万”字不带单人旁。
举例:(1)289,546.52 贰拾捌万玖仟伍佰肆拾陆元伍角贰分。
(2)7,560.31 柒仟伍佰陆拾元零叁角壹分此时“陆拾元零叁角壹分”“零”字可写可不写.(3)532.00 伍佰叁拾贰元正“正”写为“整”字也可以。
支票填写样本以及人民币大写写法1、出票日期(大写):数字必须大写,大写数字写法:零、壹、贰、叁、肆、伍、陆、柒、捌、玖、拾。
举例:2005年8月5日:贰零零伍年捌月零伍日,捌月前零字可写也可不写,伍日前零字必写。
2006年2月13日:贰零零陆年零贰月壹拾叁日(1) 壹月贰月前零字必写,叁月至玖月前零字可写可不写。
拾月至拾贰月必须写成壹拾月、壹拾壹月、壹拾贰月(前面多写了“零”字也认可,如零壹拾月)。
(2) 壹日至玖日前零字必写,拾日至拾玖日必须写成壹拾日及壹拾X日(前面多写了“零”字也认可,如零壹拾伍日,下同),贰拾日至贰拾玖日必须写成贰拾日及贰拾X日,叁拾日至叁拾壹日必须写成叁拾日及叁拾壹日。
2、收款人:(1) 现金支票收款人可写为本单位名称,此时现金支票背面“被背书人”栏内加盖本单位的财务专用章和法人章,之后收款人可凭现金支票直接到开户银行提取现金。
(由于有的银行各营业点联网,所以也可到联网营业点取款,具体要看联网覆盖范围而定)。
(2) 现金支票收款人可写为收款人个人姓名,此时现金支票背面不盖任何章,收款人在现金支票背面填上身份证号码和发证机关名称,凭身份证和现金支票签字领款。
(3) 转账支票收款人应填写为对方单位名称。
转账支票背面本单位不盖章。
收款单位取得转账支票后,在支票背面被背书栏内加盖收款单位财务专用章和法人章,填写好银行进账单后连同该支票交给收款单位的开户银行委托银行收款。
3、付款行名称、出票人账号:即为本单位开户银行名称及银行账号,例如:工行高新支行九莲分理处1202027409900088888账号小写。
4、人民币(大写):数字大写写法:零、壹、贰、叁、肆、伍、陆、柒、捌、玖、亿、万、仟、佰、拾。
注意:“万”字不带单人旁。
举例:(1) 289?546.52 贰拾捌万玖仟伍佰肆拾陆元伍角贰分。
(2) 7?560.31 柒仟伍佰陆拾元零叁角壹分。
此时“陆拾元零叁角壹分”“零”字可写可不写。
支票填写及人民币金额大写规则篇一:银行支票中关于中文大写的相关规定银行支票中关于中文大写的相关规定:一、中文大写金额数字应用正楷或行书填写,如壹(壹)、贰(贰)、叁、肆(肆)、伍(伍)、陆(陆)、柒、捌、玖、拾、佰、仟、万(万)、亿、元、角、分、零、整(正)等字样。
不得用一、二(两)、三、四、五、六、七、八、九、十、念、毛、另(或0)填写,不得自造简化字。
如果金额数字书写中使用繁体字,如贰、陆、亿、万、圆的,也应受理。
二、中文大写金额数字到“元”为止的,在“元”之后,应写“整”(或“正”)字,在“角”之后可以不写“整”(或“正”)字。
大写金额数字有“分”的,“分”后面不写“整”(或“正”)字。
三、中文大写金额数字前应标明“人民币”字样,大写金额数字应紧接人民币”字样填写,不得留有空白。
大写金额数字前未印“人民币”字样的,应加填“人民币”三字。
在票据和结算凭证大写金额栏内不得预印固定的“仟、佰、拾、万、仟、伯、拾、元、角、分”字样。
四、阿拉伯小写金额数字中有“0”时,中文大写应按照汉语语言规律、金额数字构成和防止涂改的要求进行书写。
举例如下:(一)阿拉伯数字中间有“O”时,中文大写金额要写“零”字。
如¥1,409.50,应写成人民币壹仟肆佰零玖元伍角整。
(二)阿拉伯数字中间连续有几个“0”时,中文大写金额中间可以只写一个“零”字。
如¥6,007.14,应写成人民币陆仟零柒元壹角肆分。
(三)阿拉伯金额数字万位或元位是“0”,或者数字中间连续有几个“0”,万位、元位也是“0’,但千位、角位不是“0”时,中文大写金额中可以只写一个零字,也可以不写“零”字。
如¥1,680.32,应写人民币壹仟陆佰捌拾元零叁角贰分,或者写成人民币壹仟陆佰捌拾元叁角贰分;又如¥107,000.53,应写成人民币壹拾万柒仟元零伍角叁分,或者写成人民币壹拾万零柒仟元伍角叁分。
(四)阿拉伯金额数字角位是“0”,而分位不是“0”时,中文大写金额“元”后面应写“零”字。
支票填写样本范文现金支票填写样本标签:分类:杂谈伍佰现金支票转帐支票财务专用章收款单位财经现金支票填写样本现金支票和转账支票的填写:1、出票的日期(大写):数字规定必须大写,数字大写的写法是:零、壹、贰、叁、肆、伍、陆、柒、捌、玖、拾。
例如:xx年1月1日:贰零零贰年零壹月零壹日捌月前零字可写也可不写,伍日前零字必写。
xx年4月15日:贰零壹零年零肆月壹拾伍日(1)壹月贰月前零字必写,叁月至玖月前零字可写可不写。
拾月至拾贰月必须写成壹拾月、壹拾壹月、壹拾贰月(前面多写了“零”字也认可,如零壹拾月)。
(2)壹日至玖日前零字必写,拾日至拾玖日必须写成壹拾日及壹拾X日(前面多写了“零”字也认可,如零壹拾伍日,下同),贰拾日至贰拾玖日必须写成贰拾日及贰拾X日,叁拾日至叁拾壹日必须写成叁拾日及叁拾壹日。
2、付款行名称、出票人帐号:即为本单位开户银行名称及银行帐号(帐号是小写的阿拉伯数字)如上图所示:付款行名称:农行科技城分理处出票人帐号:32409102980102089。
3、收款人:(1)、现金支票收款人可以写为本单位名称,这时现金支票背面“被背书人”栏内加盖本单位的财务专用章和法人章,之后收款人可凭现金支票直接到开户的银行领取现金。
(有部分银行各营业点联网的可到联网营业点直接取款,具体的要看联网覆盖范围而定)。
(2)、现金支票收款人可写为收款人个人姓名,此时现金支票背面不盖任何章,收款人在现金支票背面填上 __号码和发证机关名称,凭 __和现金支票签字领款。
(3)、转帐支票收款人应填写为对方单位名称。
转帐支票背面本单位不盖章。
收款单位取得转帐支票后,在支票背面被背书栏内加盖收款单位财务专用章和法人章,填写好银行进帐单后连同该支票交给收款单位的开户银行委托银行收款。
4、人民币(大写):大写数字的写法是:零、壹、贰、叁、肆、伍、陆、柒、捌、玖、亿、万、仟、佰、拾。
支票填写样式和格式需要注意的:“万”字不带单人旁。
支票填写样式和格式常见支票分为现金支票、转账支票。
在支票正面上方有明确标注。
现金支票只能用于支取现金(限同城内);转账支票只能用于转账(限同城内,包括余杭和萧山)。
支票的填写:1、出票日期(大写):数字必须大写,大写数字写法:零、壹、贰、叁、肆、伍、陆、柒、捌、玖、拾。
举例:2005年8月5日:贰零零伍年捌月零伍日捌月前零字可写也可不写,伍日前零字必写。
2006年2月13日:贰零零陆年零贰月壹拾叁日(1)壹月贰月前零字必写,叁月至玖月前零字可写可不写。
拾月至拾贰月必须写成壹拾月、壹拾壹月、壹拾贰月(前面多写了“零”字也认可,如零壹拾月)。
(2)壹日至玖日前零字必写,拾日至拾玖日必须写成壹拾日及壹拾X日(前面多写了“零”字也认可,如零壹拾伍日,下同),贰拾日至贰拾玖日必须写成贰拾日及贰拾X日,叁拾日至叁拾壹日必须写成叁拾日及叁拾壹日。
2、收款人:(1)、现金支票收款人可写为本单位名称,此时现金支票背面“被背书人”栏内加盖本单位的财务专用章和法人章,之后收款人可凭现金支票直接到开户银行提取现金。
(由于有的银行各营业点联网,所以也可到联网营业点取款,具体要看联网覆盖范围而定)。
(2)、现金支票收款人可写为收款人个人姓名,此时现金支票背面不盖任何章,收款人在现金支票背面填上身份证号码和发证机关名称,凭身份证和现金支票签字领款。
(3)、转帐支票收款人应填写为对方单位名称。
转帐支票背面本单位不盖章。
收款单位取得转帐支票后,在支票背面被背书栏内加盖收款单位财务专用章和法人章,填写好银行进帐单后连同该支票交给收款单位的开户银行委托银行收款。
3、付款行名称、出票人帐号:即为本单位开户银行名称及银行帐号,例如:工行高新支行九莲分理处、帐号小写12020274099000888884、人民币(大写):数字大写写法:零、壹、贰、叁、肆、伍、陆、柒、捌、玖、亿、万、仟、佰、拾。
支票填写样式和格式注意:“万”字不带单人旁。
支票填写样本以下是为大家整理的支票填写样本的相关范文,本文关键词为支票,填写,样本,,您可以从右上方搜索框检索更多相关文章,如果您觉得有用,请继续关注我们并推荐给您的好友,您可以在范文大全中查看更多范文。
篇一:支票填写样本以及人民币大写写法篇二:现金支票填写样本现金支票填写样本标签:分类:杂谈伍佰现金支票转帐支票财务专用章收款单位财经现金支票填写样本现金支票和转账支票的填写:1、出票的日期(大写):数字规定必须大写,数字大写的写法是:零、壹、贰、叁、肆、伍、陆、柒、捌、玖、拾。
例如:20XX年1月1日:贰零零贰年零壹月零壹日捌月前零字可写也可不写,伍日前零字必写。
20XX年4月15日:贰零壹零年零肆月壹拾伍日(1)壹月贰月前零字必写,叁月至玖月前零字可写可不写。
拾月至拾贰月必须写成壹拾月、壹拾壹月、壹拾贰月(前面多写了“零”字也认可,如零壹拾月)。
(2)壹日至玖日前零字必写,拾日至拾玖日必须写成壹拾日及壹拾x日(前面多写了“零”字也认可,如零壹拾伍日,下同),贰拾日至贰拾玖日必须写成贰拾日及贰拾x日,叁拾日至叁拾壹日必须写成叁拾日及叁拾壹日。
2、付款行名称、出票人帐号:即为本单位开户银行名称及银行帐号(帐号是小写的阿拉伯数字)如上图所示:付款行名称:农行科技城分理处出票人帐号:32409102980102089。
3、收款人:(1)、现金支票收款人可以写为本单位名称,这时现金支票背面“被背书人”栏内加盖本单位的财务专用章和法人章,之后收款人可凭现金支票直接到开户的银行领取现金。
(有部分银行各营业点联网的可到联网营业点直接取款,具体的要看联网覆盖范围而定)。
(2)、现金支票收款人可写为收款人个人姓名,此时现金支票背面不盖任何章,收款人在现金支票背面填上身份证号码和发证机关名称,凭身份证和现金支票签字领款。
(3)、转帐支票收款人应填写为对方单位名称。
转帐支票背面本单位不盖章。
收款单位取得转帐支票后,在支票背面被背书栏内加盖收款单位财务专用章和法人章,填写好银行进帐单后连同该支票交给收款单位的开户银行委托银行收款。
支票的写法1、出票日期(大写):数字必须大写,大写数字写法:零、壹、贰、叁、肆、伍、陆、柒、捌、玖、拾。
举例:2005年8月5日:贰零零伍年捌月零伍日捌月前零字可写也可不写,伍日前零字必写。
2006年2月13日:贰零零陆年零贰月壹拾叁日(1)壹月贰月前零字必写,叁月至玖月前零字可写可不写。
拾月至拾贰月必须写成壹拾月、壹拾壹月、壹拾贰月(前面多写了“零”字也认可,如零壹拾月)。
(2)壹日至玖日前零字必写,拾日至拾玖日必须写成壹拾日及壹拾X 日(前面多写了“零”字也认可,如零壹拾伍日,下同),贰拾日至贰拾玖日必须写成贰拾日及贰拾X日,叁拾日至叁拾壹日必须写成叁拾日及叁拾壹日。
2、收款人:(1)现金支票收款人可写为本单位名称,此时现金支票背面“被背书人”栏内加盖本单位的财务专用章和法人章,之后收款人可凭现金支票直接到开户银行提取现金。
(由于有的银行各营业点联网,所以也可到联网营业点取款,具体要看联网覆盖范围而定)。
(2)现金支票收款人可写为收款人个人姓名,此时现金支票背面不盖任何章,收款人在现金支票背面填上身份证号码和发证机关名称,凭身份证和现金支票签字领款。
(3)转帐支票收款人应填写为对方单位名称。
转帐支票背面本单位不盖章。
收款单位取得转帐支票后,在支票背面被背书栏内加盖收款单位财务专用章和法人章,填写好银行进帐单后连同该支票交给收款单位的开户银行委托银行收款。
3、付款行名称、出票人帐号:即为本单位开户银行名称及银行帐号,例如:工行高新支行九莲分理处1202027409900088888帐号小写。
4、人民币(大写):数字大写写法:零、壹、贰、叁、肆、伍、陆、柒、捌、玖、亿、万、仟、佰、拾。
注意:“万”字不带单人旁。
举例:(1)289,546.52 贰拾捌万玖仟伍佰肆拾陆元伍角贰分。
(2)7,560.31 柒仟伍佰陆拾元零叁角壹分此时“陆拾元零叁角壹分”“零”字可写可不写.(3)532.00 伍佰叁拾贰元正“正”写为“整”字也可以。
支票填写样本转账支票的填写样本与现金支票的填写样本〔点击图片滚动滑轮可以调整图片大小〕现金支票和转账支票的填写:1、出票的日期(大写):数字规定必需大写,数字大写的写法是:零、壹、发叁、肆、伍、陆、柒、捌、玖、拾。
例如:1月1日:贰零零贰年零壹月零壹日捌月前零字可写也可不写,伍日前零字必写。
4月15日:贰零壹零年零肆月壹拾伍日(1)壹月贰月前零字必写,叁月至玖月前零字可写可不写。
拾月至拾贰月必需写成壹拾月、壹拾壹月、壹拾贰月(前面多写了"零'字也认可,如零壹拾月)。
(2)壹日至玖日前零字必写,拾日至拾玖日必需写成壹拾日及壹拾X日(前面多写了"零'字也认可,如零壹拾伍日,下同),贰拾日至贰拾玖日必需写成贰拾日及贰拾X日,叁拾日至叁拾壹日必需写成叁拾日及叁拾壹日。
3、收款人:(1)、现金支票收款人可以写为本单位名称,这时现金支票反面"被背书人'栏内加盖本单位的财务专用章和法人章,之后收款人可凭现金支票直接到开户的银行领取现金。
(有部分银行各营业点联网的可到联网营业点直接取款,详细的`要看联网掩盖范围而定)。
(2)、现金支票收款人可写为收款人个人姓名,此时现金支票反面不盖任何章,收款人在现金支票反面填上身份证号码和发证机关名称,凭身份证和现金支票签字领款。
(3)、转帐支票收款人应填写为对方单位名称。
转帐支票反面本单位不盖章。
收款单位取得转帐支票后,在支票反面被背书栏内加盖收款单位财务专用章和法人章,填写好银行进帐单后连同该支票交给收款单位的开户银行托付银行收款。
4、人民币(大写):大写数字的写法是:零、壹、发叁、肆、伍、陆、柒、捌、玖、亿、万、仟、佰、拾。
支票填写样式和格式需要留意的:"万'字不带单人旁。
例如:(1)、279,546.26贰拾柒万玖仟伍佰肆拾陆元贰角陆分。
(2)、7,560.31柒仟伍佰陆拾元零叁角壹分此时"陆拾元零叁角壹分'"零'字可写可不写.(3)、532.00伍佰叁拾贰元正"正'写为"整'字也可以。
支票填写及人民币金额大写规则篇一:银行支票中关于中文大写的相关规定银行支票中关于中文大写的相关规定:一、中文大写金额数字应用正楷或行书填写,如壹(壹)、贰(贰)、叁、肆(肆)、伍(伍)、陆(陆)、柒、捌、玖、拾、佰、仟、万(万)、亿、元、角、分、零、整(正)等字样。
不得用一、二(两)、三、四、五、六、七、八、九、十、念、毛、另(或0)填写,不得自造简化字。
如果金额数字书写中使用繁体字,如贰、陆、亿、万、圆的,也应受理。
二、中文大写金额数字到“元”为止的,在“元”之后,应写“整”(或“正”)字,在“角”之后可以不写“整”(或“正”)字。
大写金额数字有“分”的,“分”后面不写“整”(或“正”)字。
三、中文大写金额数字前应标明“人民币”字样,大写金额数字应紧接人民币”字样填写,不得留有空白。
大写金额数字前未印“人民币”字样的,应加填“人民币”三字。
在票据和结算凭证大写金额栏内不得预印固定的“仟、佰、拾、万、仟、伯、拾、元、角、分”字样。
四、阿拉伯小写金额数字中有“0”时,中文大写应按照汉语语言规律、金额数字构成和防止涂改的要求进行书写。
举例如下:(一)阿拉伯数字中间有“O”时,中文大写金额要写“零”字。
如¥1,409.50,应写成人民币壹仟肆佰零玖元伍角整。
(二)阿拉伯数字中间连续有几个“0”时,中文大写金额中间可以只写一个“零”字。
如¥6,007.14,应写成人民币陆仟零柒元壹角肆分。
(三)阿拉伯金额数字万位或元位是“0”,或者数字中间连续有几个“0”,万位、元位也是“0’,但千位、角位不是“0”时,中文大写金额中可以只写一个零字,也可以不写“零”字。
如¥1,680.32,应写人民币壹仟陆佰捌拾元零叁角贰分,或者写成人民币壹仟陆佰捌拾元叁角贰分;又如¥107,000.53,应写成人民币壹拾万柒仟元零伍角叁分,或者写成人民币壹拾万零柒仟元伍角叁分。
(四)阿拉伯金额数字角位是“0”,而分位不是“0”时,中文大写金额 “元”后面应写“零”字。
支票的填写方法和样本
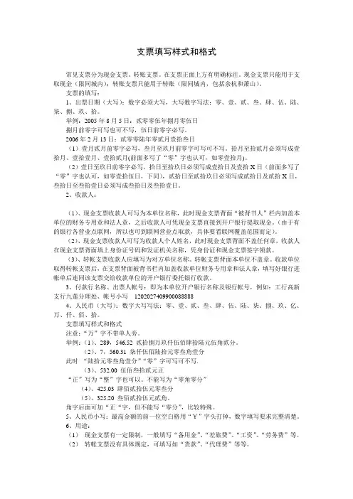
1、出票日期(大写):数字必须大写,大写数字写法:零、壹、贰、叁、肆、伍、陆、柒、捌、玖、拾。
举例:2005年8月5日:贰零零伍年捌月零伍日
捌月前零字可写也可不写,伍日前零字必写。
2006年2月13日:贰零零陆年零贰月壹拾叁日
(1)壹月贰月前零字必写,叁月至玖月前零字可写可不写。
拾月至拾贰月必
须写成壹拾月、壹拾壹月、壹拾贰月(前面多写了零字也认可,如零壹拾月)。
(2)壹日至玖日前零字必写,拾日至拾玖日必须写成壹拾日及壹拾X日(前
面多写了零字也认可,如零壹拾伍日,下同),贰拾日至贰拾玖日必须写成贰拾
日及贰拾X日,叁拾日至叁拾壹日必须写成叁拾日及叁拾壹日。
2、收款人:
(1)、现金支票收款人可写为本单位名称,此时现金支票背面被背书人栏内加盖本单位的财务专用章和法人章,之后收款人可凭现金支票直接到开户银行提取现金。
(由于有的银行各营业点联网,所以也可到联网营业点取款,具体要看联
网覆盖范围而定)。
(2)、现金支票收款人可写为收款人个人姓名,此时现金支票背面不盖任何章,。
会计实操中支票填写样本支票填写样式和格式常见支票分为现金支票、转账支票。
在支票正面上方有明确标注。
现金支票只能用于支取现金;转账支票只能用于转账。
支票的填写:1、出票日期:数字必须大写,大写数字写法:零、壹、贰、叁、肆、伍、陆、柒、捌、玖、拾。
举例:xx年8月5日:贰零零伍年捌月零伍日在填写月、日时,月为壹、贰和壹拾的,日为壹至玖和壹拾、贰拾和叁拾的,应在其前加“零”;日为拾壹至拾玖的,应在其前面加“壹”。
如2月12日,应写成零贰月壹拾贰日:10月20日,应写成零壹拾月零贰拾日。
2、收款人:、现金支票收款人可写为本单位名称,此时现金支票背面“被背书人”栏内加盖本单位的财务专用章和法人章,之后收款人可凭现金支票直接到开户银行提取现金。
、现金支票收款人可写为收款人个人姓名,此时现金支票背面不盖任何章,收款人在现金支票背面填上身份证号码和发证机关名称,凭身份证和现金支票签字领款。
、转帐支票收款人应填写为对方单位名称。
转帐支票背面本单位不盖章。
收款单位取得转帐支票后,在支票背面被背书栏内加盖收款单位财务专用章和法人章,填写好银行进帐单后连同该支票交给收款单位的开户银行委托银行收款。
3、付款行名称、出票人帐号:即为本单位开户银行名称及银行帐号,帐号小写。
4、人民币:数字大写写法:零、壹、贰、叁、肆、伍、陆、柒、捌、玖、拾、佰、仟、万、亿。
支票填写样式和格式。
注意:“万”字不带单人旁。
举例:、289,贰拾捌万玖仟伍佰肆拾陆元伍角贰分。
、7,柒仟伍佰陆拾元零叁角壹分此时“陆拾元零叁角壹分”“零”字可写可不写。
、伍佰叁拾贰元正”正”写为“整”字也可以。
不能写为“零角零分”、肆佰贰拾伍元零叁分、叁佰贰拾伍元贰角。
角字后面可加“正”字,但不能写“零分”,比较特殊。
5、人民币小写:最高金额的前一位空白格用“¥”字头打掉,数字填写要求完整清楚。
6、用途:现金支票有一定限制,一般填写“备用金”、“差旅费”、“工资”、“劳务费”等。
各种支票的规范填写各种支票的规范填写会计实操中有关支票的填写是一个值得注意的问题……现将有关注意事项这里,供参考。
支票填写样式和格式常见支票分为现金支票、转账支票。
在支票正面上方有明确标注。
现金支票只能用于支取现金(限同城内);转账支票只能用于转账(限同城内,包括汕头和深圳珠海)。
支票的填写:1、出票日期(大写):数字必须大写,大写数字写法:零、壹、贰、叁、肆、伍、陆、柒、捌、玖、拾。
举例:2005年8月5日:贰零零伍年捌月零伍日捌月前零字可写也可不写,伍日前零字必写。
2006年2月13日:贰零零陆年零贰月壹拾叁日(1)壹月贰月前零字必写,叁月至玖月前零字可写可不写。
拾月至拾贰月必须写成壹拾月、壹拾壹月、壹拾贰月(前面多写了“零”字也认可,如零壹拾月)。
(2)壹日至玖日前零字必写,拾日至拾玖日必须写成壹拾日及壹拾X日(前面多写了“零”字也认可,如零壹拾伍日,下同),贰拾日至贰拾玖日必须写成贰拾日及贰拾X日,叁拾日至叁拾壹日必须写成叁拾日及叁拾壹日。
2、收款人:(!)、现金支票收款人可写为本单位名称,此时现金支票背面“被背书人”栏内加盖本单位的财务专用章和法人章,之后收款人可凭现金支票直接到开户银行提取现金。
(由于有的银行各营业点联网,所以也可到联网营业点取款,具体要看联网覆盖范围而定)。
(2)、现金支票收款人可写为收款人个人姓名,此时现金支票背面不盖任何章,收款人在现金支票背面填上身份证号码和发证机关名称,凭身份证和现金支票签字领款。
(3)、转帐支票收款人应填写为对方单位名称。
转帐支票背面本单位不盖章。
收款单位取得转帐支票后,在支票背面被背书栏内加盖收款单位财务专用章和法人章,填写好银行进帐单后连同该支票交给收款单位的开户银行委托银行收款。
3、付款行名称、出票人帐号:即为本单位开户银行名称及银行帐号,例如:工行高新支行九莲分理处1202027409900088888帐号小写。
4、人民币(大写):数字大写写法:零、壹、贰、叁、肆、伍、陆、柒、捌、玖、亿、万、仟、佰、拾。
各种支票的规范填写会计实操中有关支票的填写是一个值得注意的问题……现将有关注意事项这里,供参考。
支票填写样式和格式
常见支票分为现金支票、转账支票。
在支票正面上方有明确标注。
现金支票只能用于支取现金(限同城内);转账支票只能用于转账(限同城内,包括汕头和深圳珠海)。
支票的填写:
1、出票日期(大写):数字必须大写,大写数字写法:零、壹、贰、叁、肆、伍、陆、柒、捌、玖、拾。
eg:2005年8月5日:贰零零伍年捌月零伍日
捌月前零字可写也可不写,伍日前零字必写。
eg;2006年2月13日:贰零零陆年零贰月壹拾叁日
(1)壹月贰月前零字必写,(01.02)叁月至玖月前零字可写可不写。
拾月至拾贰月必须写成壹拾月、壹拾壹月、壹拾贰月(前面多写了“零”字也认可,如零壹拾月)。
(2)壹日至玖日前零字必写,(01.02.03.04.05.06..07.08.09.010)拾日至拾玖日必须写成壹拾日及壹拾X日(前面多写了“零”字也认可,如零壹拾伍日,下同),
贰拾日至贰拾玖日必须写成贰拾日及贰拾X日,叁拾日至叁拾壹日必须写成叁拾日及叁拾壹日。
2、收款人:
(!)、现金支票收款人可写为本单位名称,此时现金支票背面“被背书人”栏内加盖本单位的财务专用章和法人章,之后收款人可凭现金支票直接到开户银行提取现金。
(由于有的银行各营业点联网,所以也可到联网营业点取款,具体要看联网覆盖范围而定)。
(2)、现金支票收款人可写为收款人个人姓名,此时现金支票背面不盖任何章,收款人在现金支票背面填上身份证号码和发证机关名称,凭身份证和现金支票签字领款。
(3)、转帐支票收款人应填写为对方单位名称。
转帐支票背面本单位不盖章。
收款单位取得转帐支票后,在支票背面被背书栏内加盖收款单位财务专用章和法人章,
填写好银行进帐单后连同该支票交给收款单位的开户银行委托银行收款。
3、付款行名称、出票人帐号:即为本单位开户银行名称及银行帐号,例如:工行高新支行九莲分理处1202027409900088888
帐号小写。
4、人民币(大写):数字大写写法:零、壹、贰、叁、肆、伍、陆、柒、捌、玖、亿、万、仟、佰、拾。
支票填写样式和格式
注意:“万”字不带单人旁。
举例:(1)、289,546.52 贰拾捌万玖仟伍佰肆拾陆元伍角贰分。
(2)、7,560.31 柒仟伍佰陆拾元零叁角壹分
此时“陆拾元零叁角壹分”“零”字可写可不写.
(3)、532.00 伍佰叁拾贰元正
“正”写为“整”字也可以。
不能写为“零角零分”
(4)、425.03 肆佰贰拾伍元零叁分
(5)、325.20 叁佰贰拾伍元贰角。
角字后面可加“正“字,但不能写“零分”,比较特殊。
5、人民币小写:最高金额的前一位空白格用“¥”字头打掉,数字填写要求完整清楚。
6、用途:
(1)现金支票有一定限制,一般填写“备用金”、“差旅费”、“工资”、“劳务
费”等。
(2)转帐支票没有具体规定,可填写如“货款”、“代理费”等等。
7、盖章:
支票正面盖财务专用章和法人章,缺一不可,印泥为红色,印章必须清晰,印章模糊只能将本张支票作废,换一张重新填写重新盖章。
反面盖章与否见
“2、收款人”。
8、常识:
(1)、支票正面不能有涂改痕迹,否则本支票作废。
(2)、受票人如果发现支票填写不全,可以补记,但不能涂改。
(3)、支票的有效期为10天,日期首尾算一天。
节假日顺延。
(4)、支票见票即付,不记名。
(丢了支票尤其是现金支票可能就是票面金额数目的钱丢了,银行不承担责任。
现金支票一般要素填写齐全,
假如支票未被冒领,在开户银行挂失;转帐支票假如支票要素填写齐全,在开户银行挂失,假如要素填写不齐,到票据交换中心挂失。
)
(5)、出票单位现金支票背面有印章盖模糊了,可把模糊印章打叉,重新再盖一次。
(6)、收款单位转帐支票背面印章盖模糊了(此时票据法规定是不能以重新盖章方法来补救的),收款单位可带转帐支票及银行进帐单到出票单位的开户银行去办理收款手续
(不用付手续费),俗称“倒打”,这样就用不着到出票单位重新开支票了。