xx区工会第十三次代表大会代表名额分配方案
- 格式:doc
- 大小:33.00 KB
- 文档页数:4
职工代表选举方案一、确定职工代表人数(xx月xx日上午)。
备注:职工代表的人数一般占职工总数的5%-20%为宜。
内蒙广银11月份在职人数168人,按照10%——15%计算人数为15——25人。
二、分配各选举单位各类人员的限额。
(xx月xx日上午)。
备注:《国营工业企业职工代表大会暂行条例》规定:“职工代表大会的代表应有工人、科技人员、管理人员、领导干部和其他工作人员,其中工人代表一般不得少于职工代表总数的百分之六十。
”《全民所有制工业企业职工代表大会条例》规定:“企业和车间、科室行政领导干部一般为职工代表总数的五分之一。
”内蒙广银工会职工代表构成比例:工人代表(9——15人,其中女同志人数为2——3人)、领导代表(3——5人)。
三、确定选举方法。
(差额选举与直接选举)(xx月xx日上午)。
备注:(1)差额选举是指候选人名单多于应选人名额的不等额选举。
选举职工代表一般应实行差额选举,这样更有利于发扬民主,使选举人在选举中有所选择,以把自己认为最合适的人选上去。
当然,在某些特殊情况下,也可以采用等额选举的方法。
(2)直接选举是指由选举人直接选出代表的一种选举方法。
根据《职工代表大会条例》第十一条的规定,职工代表以班组或者工段为单位,由职工直接选举产生。
进行直接选举,把职工代表候选人的提名权和投票权落实到广大职工手中,由他们民主选举出自己信任的代表,这样既有利于密切被选举人与选举人之间的关系,也有利于选举人对被选举人进行监督,从而增强被选举人对选举人负责的责任感,同时也可避免领导指定或变相指定代表的做法,使职工代表大会的民主基础不被削弱。
四、组织宣传发动。
(xx月xx日——xx月xx日)宣传内容(a.什么是职工代表?b.职工代表如何产生?c.职工代表的职责?d.职工代表的权利?e.职工代表的义务?f.职工代表应具备什么条件?)a.什么是职工代表:职工代表是指由企业全体职工在民主选举的基础上产生的,代表职工与用人单位就劳动报酬、工作时间、休息休假、劳动安全卫生、保险福利等事项进行平等协商或签订集体合同的职工。
XXXX公司工会第XX届委员会候选人情况简介XXXX:男,满族,XXX文化,中共党员,XXX年X月出生,XXX 年XX月参加工作。
主要简历:XXXX:男,满族,XXX文化,中共党员,XXX年X月出生,XXX 年XX月参加工作。
主要简历工会经费审查委员会候选人情况简介XXXX:男,汉族,XXX文化,XX年XX月出生,XX年XX月参加工作。
主要简历:XXXX:VVV,汉族,XXX文化,XX年XX月出生,XX年XX月参加工作。
主要简历:XXXX:男,汉族,XXX文化,XX年XX月出生,XX年XX月参加工作。
主要简历:XXX公司工会第X次代表大会选举办法经凤城市总工会批准,XX公司第X届工会委员会由X人组成,经费审查委员会由X人组成。
一、根据《中国工会章程》和全国总工会《关于地方工会和基层工会召开代表大会及组成工会委员会、经费审查委员会的若干规定》,制定本办法。
二、公司工会第三次代表大会选举产生XX公司工会第X届委员会和经费审查委员会.三、XX公司工会第X届委员会候选人和经费审查委员会候选人由工会第X届委员会酝酿,经公司党委同意产生,按姓氏笔画为序排列印制选票,交大会选举。
四、XXX公司工会第X届委员会和经费审查委员会的选举,以无计名投票方式进行,工会第X届委员会实行差额选举,经费委员会实行等额选举,大会采取集中计票的办法,候选人的赞成票超过应到会有选举权的半数以上方可当选。
如果侯选人的赞成票超过应到会有选举权中半数的多于应选名额时,以得票多少为序,依次取至应选名额.如果得赞成票没超过应到会有选举权半数的少于应选名额时,不足的名额可以就未超过半数的侯选人进行再次选举。
如果几名候选人得赞成票超过应到会有选举权半数且相等,无法确定谁当选时,应就得赞成票数相等的候选人再次选举,得赞成票多者当选.五、在进行选举时,参加选举的代表必须超过全体应到正式代表的三分之二。
凡出席代表大会的正式代表有选举权,凡工会会员都有被选举权。
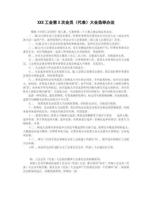
X X工会第X届第X次会员〔代表〕大会选举方法〔草案〕〔参考式样〕根据?中国工会章程? ?工会基层组织选举工作条例??基层工会会员代表大会条例?和?省直机关基层工会换届工作规范〔试行〕?的规定,制定XX工会第X届第X次会员〔代表〕大会选举方法.第一条本次会员〔代表〕大会设代表XX名,其中女会员代表XX 名,均享有同等的选举权和被选举权.参加大会的代表必须超过应到会代表的三分之二,方可进行选举.没有到会的代表,不能委托他人行使选举权.第二条第X届工会委员会设委员XX名,其中主席1名、副主席XX名;工会经费审查委员会设委员XX名,其中主任1名、副主任XX名;工会女职工委员会设委员XX名,其中主任1名、副主任x X 名.第三条第X届工会委员会委员实行差额选举,按民主程序推荐委员候选人建议人选XX名,差额XX名,差额率为X X %工会委员会主席、副主席以及工会经费审查委员会、女职工委员会主任、副主任、委员均实行等额选举,按实选名额民主推荐候选人建议人选.第四条第X届工会委员会主席、副主席、委员以及经费审查委员会主任、副主任、委员均由全体代表直接选举产生;女职工委员会主任、副主任、委员由与会的女会员代表直接选举产生.其中,主席〔主任〕、副主席〔副主任〕均须从相应的委员会委员中选举产生.第五条大会对候选人建议人选进行审议,经举手表决通过后确定为候选人,提交大会正式选举.候选人建议人选获得过半数应到会代表的同意后,方可确定为候选人.第六条大会选举采用无记名投票方式.候选人获得应到会正式代表的过半数赞成票时,始得中选.如获得过半数赞成票的候选人超过应选名额时,得赞成票多的中选;如遇票数相等不能确定中选人时,那么对相等票数候选人进行二次选举;如得票超过半数的候选人少于应选名额,由主持大会的第X届工会委员会〔或主席团〕请示XX党委后提由建议,征得多数到会代表同意后,决定进行二次选举或减少名额.第七条大会使用统一印制的选票,候选人名字按姓氏笔画排列.选票须加盖工会公章方为有效.第八条与会代表可以对候选人表示同意,也可以表示不同意或弃权,也可以另选他人.表示赞成的,在候选人名字对应位置内画号;不赞成的,画“X〞号;弃权的,不画任何符号.如要另选他人,须在指定的空格内填写另选人姓名, 并在其姓名对应位置内画号,不画号的,视为无效.另选他人的人数加上表示赞同的人数不得超过应选人数.第九条每张选票内表示赞成的人数等于或少于应选人数的,为有效票;表示赞同的人数多于应选人数,或表示赞同的人数加上另选人他人的人数超过应选人数的,为无效票;单个符号不明确或无法判定的,该选项视为弃权.第十条大会场内设X个投票箱.收回的选票等于或少于发生的选票,选举有效.收回的选票多于发生的选票,选举无效,应重新进行选举.第十一条大会设总监票人1人、监票人XX人,对选举过程实施监督.总监票人、监票人由主持大会的XX届工会委员会〔或主席团〕提名,提交大会以举手方式进行表决,超过半数同意的表示通过.第十二条大会设总计票人1人、计票人XX人,对投票结果进行统计.总计票人、计票人由主持大会的XX届工会委员会〔或主席团〕提名,向大会报告.第十三条计票结果由总监票人向大会报告,按得票多少依次报告.主持人根据总监票人报告,宣布中选名单.第十四条本方法经会员〔代表〕大会审议通过后生效. 会员代表以举手方式进行表决,超过应到会代表半数表示同意的,即为通过.第十五条本选举方法由主持会议的第X届工会委员会负责解释;未尽事宜,由第X届工会委员会按有关规定研究处理.。
2023年工会换届选举方案工会换届选举方案(2023)一、选举背景2023年是我国工会组织换届选举的一年,根据《中华人民共和国工会法》和《工会章程》,工会组织的履职和权益应当由工会会员全体平等参与,并通过选举产生代表,维护和推动职工的合法权益。
二、选举目标本次工会换届选举的目标是推选具备良好素质和执政能力的工会委员会成员,建立一个能够积极代表会员利益的工会组织,为职工权益维护和福利改善做出积极贡献。
三、选举程序1.选举组成(1)选举组:由工会委员会主席根据工会会员总数组成,负责组织和监督选举程序的进行;(2)选举办公室:选举组设立一个选举办公室,负责选举程序的具体操作和管理工作。
2.选举时间(1)选举工作将于本年度的第三季度进行,具体选举日期由选举组根据工会情况和实际需要确定;(2)选举日期应提前三个月通知全体会员,以确保会员有充分的时间和机会参与选举。
3.选举宣传(1)选举组应在选举前适时开展选举宣传工作,宣传选举的重要性和意义,鼓励会员积极参与;(2)选举宣传可以通过工会内部会议、宣传栏、电子媒体和社交平台等形式进行。
4.候选人提名(1)候选人的提名应由会员自愿提出,并经过被提名人本人同意;(2)候选人提名的截止日期应在选举前一个月确定,会员应以书面形式提交提名。
5.投票和计票(1)每位会员具有一票选举权,可投票给一个或多个候选人;(2)选举采取无记名投票方式,选举办公室负责保证选举的公正和秘密;(3)计票工作由选举办公室负责进行,选举结果应当以公开和透明的方式向全体会员通报。
6.选举结果审核选举结果应当由工会监委会成员对选举程序和结果进行审核,确保选举的公正性和合法性。
四、选举管理1.选举过程应当遵循公正、公平、透明的原则,任何不守纪律和侵犯候选人权益的行为均不允许;2.选举组应当设立联系方式供会员查询和举报选举问题,保证选举的公信力和合法性;3.选举组应当制定选举工作细则,明确选举程序和参选条件,确保选举的合法性和规范性;4.选举组应当对选举过程进行全程录像或记录,以备选举结果审核和争议解决之用。
XXX工会第X次会员(代表)大会选举办法根据《中国工会章程》第八条、九条和第二十六条之规定制定本办法。
一、XX公司第X届工会委员会委员、经费审查委员会委员由公司会员大会(或会员代表大会)选举产生。
选举的组织工作由公司工会筹备组(或上届工会委员会)负责。
二、凡XX公司工会会员均有选举权和被选举权,选举以无记名投票方式进行。
三、XX公司工会委员会设委员X名,实行差额选举的方式选举产生;经费审查委员会委员X名,实行等额选举。
选票上所列候选人名单按姓氏笔划排列。
四、会员大会须有应到会人数的三分之二以上时,方能进行选举,否则选举无效。
五、选举时设监票人三名,负责监票,计票和唱票工作。
监票人名单须经会员大会通过,工会委员会委员和经费审查委员会委员候选人不得担任监票人。
六、大会选举工作由监票人代表负责主持进行。
七、大会选举采用无记名投票方式。
XX工会第X届委员会委员、第X届经费审查委员会委员分两张选票,同时投票选举。
八、参加选举的会员对选票上的候选人可以表示同意、不同意或弃权,也可以另选他人。
如同意,在候选人姓名上面的方格内画"O";如不同意,在该候选人姓名上面的方格内画"X";如弃权不作任何标记;如另选他人可在选票所列空格内填写另选人的姓名,并在其姓名上面的方格内画"O"。
另选他人时,凡出现同音不同字的姓名,按不同姓名分别计票。
选票一律用黑色、蓝色的钢笔、毛笔或圆珠笔填写。
标记符号要准确清晰,字迹要清楚。
选票书写模糊无法辨认的部分不予计票。
九、投票前首先由监票人当众检验票箱,经检验无误后,方能进行投票。
十、投票时,先由监票人当众投票,然后参加会议的会员依次在指定的票箱投票。
因故未能参加选举的会员,不能由其他会员代填、代投选票。
十一、投票结束后,监票人当场清点选票,所投选票数额等于或少于参加选举人数,选举有效,多于参加选举人数,选举无效,应重新进行选举。
第十四届全国人民代表大会代表名额分配方案
正文:
----------------------------------------------------------------------------------------------------------------------------------------------------
第十四届全国人民代表大会代表名额分配方案
(2022年4月20日第十三届全国人民代表大会常务委员会第三十四次会议通过)
根据《第十三届全国人民代表大会第五次会议关于第十四届全国人民代表大会代表名额和选举问题的决定》,第十四届全国人民代表大会代表的名额不超过3000人。
具体分配方案如下:北京市40名,天津市31名,河北省116名,山西省60名,内蒙古自治区53名,辽宁省86名,吉林省53名,黑龙江省76名,上海市48名,江苏省133名,浙江省89名,安徽省103名,福建省66名,江西省76名,山东省159名,河南省160名,湖北省103名,湖南省109名,广东省160名,广西壮族自治区87名,海南省22名,重庆市55名,四川省136名,贵州省69名,云南省87名,西藏自治区20名,陕西省65名,甘肃省48名,青海省20名,宁夏回族自治区20名,新疆维吾尔自治区56名,香港特别行政区36名,澳门特别行政区12名,台湾省暂时选举13名,中国人民解放军和中国人民武装警察部队278名,其余255名由全国人民代表大会常务委员会依照法律规定另行分配。
——结束——。
中共米易县农牧局总支部委员会关于选举中国共产党米易县第十三次代表大会代表的通知局属各支部:为迎接中国共产党米易县第十三次代表大会的召开,根据《中共米易县委关于中国共产党米易县第十三次代表大会代表选举工作的通知》(米委发…2011‟3号),现将选举工作有关事项通知如下:一、选举工作的组织领导为确保选举工作稳步推进,成立米易县农牧局选举县代表工作领导小组。
领导小组组长由农牧局党组书记、局长张宏斌担任,小组成员为局党组成员和各支部书记。
选举工作领导小组的职责是负责审议代表候选人推荐人选资格,确定代表候选人预备人选;保证代表的选举过程充分发扬党内民主,贯彻执行党的民主集中制原则,尊重和保障党员的民主权利;对选举工作中出现的问题认真研究并妥善处理,将重要情况及时报告县委。
领导小组下设办公室,由江国虎同志负责选举日常工作。
二、代表应具备的条件出席中国共产党米易县第十三次代表大会的代表应是我县各条战线上共产党员中的优秀分子和带头创先争优的党员代表,具有较强的议事能力和联系党员群众能力,能够较好地体现党员先进性要求。
应具有五个方面条件:(一)具有共产主义远大理想和中国特色社会主义坚定信念,在关键时刻和重大问题上,是非分明,坚定地站在党的立场上;(二)认真学习马列主义、毛泽东思想、邓小平理论和“三个代表”重要思想,深入贯彻落实科学发展观,学习党的路线、方针、政策和上级党组织的决议、指示,有较高的政治理论水平和议政、议事能力;(三)带头创先争优,在生产、工作和社会活动中,起表率作用并作出显著成绩,在农业领域做出过较突出的贡献;(四)有良好的思想作风、工作作风和生活作风,公道正派,清正廉洁,密切联系群众,能够尽职尽责地完成党组织交给的任务,积极并如实反映党员、群众的意见和要求,受到群众拥护;(五)坚持党性原则,组织纪律性强、清正廉洁、顾全大局,能如实反映本选举单位党组织和党员的意见,能正确行使党员的民主权利。
三、代表名额分配根据党员人数以及工作需要,县委分配给农牧局党总支两个名额,其中女性代表一人。
机关党委换届选举工作程序一、召开机关党委会议,研究召开党员大会进行机关党委换届选举的有关事宜1、研究党员大会筹备工作有关事宜:成立党员大会筹备工作领导小组,下设秘书组、组织组、会务组等工作机构。
对召开党员大会的时间、指导思想、主要议程、机关党委组成名额、委员、书记、副书记职数等提出原则性意见;与上级党组织沟通。
起草、讨论《关于召开党员大会的决议》(草案)以及向上级党组织的《关于召开中国共产党江西省民宗局机关委员会第×次党员大会的请示》。
讨论、表决《中国共产党江西省民宗局第一届委员会第×次会议关于召开中国共产党江西省民宗局第×次党员大会的决议》;向上级党组织呈报《关于召开中国共产党江西省民宗局机关党委第×次党员大会的请示》。
2、请示获得上级党组织批准后,召开机关党委会议布置换届工作并提出要求。
组织推荐下届机关党委委员初步人选;在广泛听取意见和民主推荐的基础上研究确定下届机关党委候选人初步人选,并组织考察组进行考察;机关党委根据考察情况研究确定下届机关党委候选人预备人选。
党委委员、书记、副书记候选人预备人选确定后,及时报请上级党委派人考察。
3、向上级党组织呈报下届机关党委候选人预备人选的请示及有关材料。
二、准备召开党员大会的各项筹备工作。
1、起草党员大会有关文件。
起草第一届机关党委工作报告(草案)及有关决议(草案);起草关于党费收缴和使用情况的报告;起草关于人事安排意见的说明;编制机关党委候选人预备人选名单;起草大会选举办法(草案);起草大会主持词和领导讲话等。
2、宣传教育工作。
利用各种宣传教育工具和阵地,采取多种形式对党员进行宣传教育,包括:召开党员大会重要意义的教育、形势和任务的教育、党的基本知识的教育、党的优良传统和作风的教育、共产党员先锋模范作用的教育等。
3、会务工作。
编制大会经费预算;布置大会会场;准备票箱,购置大会用品;制作有关表册;安排文娱、医务、保卫等工作。
工会换届选举操作程序一、准备阶段1.工会委员会召开会议,讨论换届方案,明确分工。
2.提出具体方案书面请示:换届时间、议程、代表名额、比例、三委委员、主席、主任、设置名额、任期等内容二、选举代表、酝酿委员候选人1.代表名额分配:按比例分配到各工会小组,选出会员代表;一线工人、先进模范、科技人员、管理人员、女性2.酝酿三委候选人名单工会委员会5-9人,差额5%-10%;主席经审委3-7人,等额;主任女工委 3人,等额。
3.征求上级工会意见,上报候选人名单。
三、会议阶段1.预备会议:审议通过工会换届改选筹备情况工作报告,代表资格审查报告,主席团成员名单,大会议程,代表团组组成方案及名单。
2.正式会议介绍来宾;上级工会领导讲话;作工会工作报告(结合财务、经审情况一起写),审议并通过;通过选举办法、选举工作人员名单、候选人名单,介绍简历;大会选举(位置靠前坐,人数确定最重要,选票三张订一起)宣布选举结果;当选主席讲话审议通过大会决议(替补办法)本单位领导讲话,会议结束四、后续工作1.向党组织和上级工会报送选举结果请示;提出劳调委名单(一般由企业、工会、职工方各出一名代表组成劳调委,主任由工会主席担任,职工代表由职代会推举产生,企业代表由法人指定),报上级工会备案。
2.及时办理社团法人资格证;3.资料归档。
目录关于X公司工会召开第X次会员代表大会的请示 (3)关于召开公司工会工会第X次会员代表大会的通知 (4)公司工会委员会、经费审查委员会、女职工委员会委员候选人情况简介表 (5)基层工会第X次会员(代表)大会议程 (6)X公司第X届工会会员代表暨职工代表大会代表资格审查报告 (8)公司工会第X次会员代表大会筹备工作报告 (9)X公司工会第X次会员(代表)大会选举办法(草案) (11)X公司工会第X届委员会候选人选票 (14)X公司工会第X届经费审查委员会候选人选票 (15)X公司工会第X届女职工委员会委员候选人选票 (16)X公司工会第X次会员(代表)大会选举工作主持词 (17)关于X公司工会第X次会员(代表)大会选举结果的报告 (19)X公司工会第X届“三委”委员得票数及分工情况 (20)通知各工会小组和全体会员:在各工会小组和全体会员的积极配合下,在公司党支部、上级工会的精心指导和公司行政大力支持下,公司工会各项筹备工作按原定计划已经圆满地完成。
党代表选举⼯作通知 为确保党代会代表选举⼯作的顺利进⾏,以下是店铺为你整理的党代表选举⼯作通知,希望⼤家喜欢! 党代表选举⼯作通知(⼀) 各党⽀部: 根据《中国共产党章程》、《中国共产党基层组织选举⼯作暂⾏条例》的规定和《中共华安关于做好2016年乡镇党委换届⼯作的实施⽅案》(华委〔2016〕17号)精神,我镇党委决定于4⽉下旬组织选举出席沙建镇第⼗三次党代会代表,并拟定于5⽉下旬召开沙建镇第⼗三次党代表⼤会。
现就有关事项通知如下: ⼀、代表的条件及结构要求 党代会代表⼈选应当体现先进性和纯洁性。
按照党代会代表任期制要求,注重从模范遵守党章党规党纪、具有⼀定议事能⼒和联系党员群众能⼒、充分发挥先锋模范作⽤的党员中产⽣。
凡存在政治品质和道德品⾏差,因严重违纪违法被组织处理、纪律处分或被判刑以及涉嫌违纪违法正在接受调查处理,⾝份上弄虚作假或⾝份与代表性不⼀致,没有履职能⼒或当选后不尽责、履职意愿不强等情形的,不得推荐提名或继续提名为代表候选⼈。
坚持党组织主导代表⼈选的产⽣⼯作,在推荐、提名、考察、协商等各个环节严格把关,突出政治标准和道德品⾏要求,切实提⾼代表质量。
代表酝酿推荐过程中,要严格对代表⼈选进⾏⾝份认定,不得挤占基层⼀线代表名额。
要准确认定代表⼈选⾝份,要以参加选举时所从事的职业为准,具有多重⾝份的按代表性和⼯作性质主次认定。
镇党委对代表⾝份认定负主体责任,避免出现⾝份失真失实或变换⾝份规避审查,防⽌挤占⼯⼈、农民、专业技术⼈员、先进模范⼈物等名额。
要注意从优秀基层党组织书记和党务⼯作者中产⽣⼈选。
⼆、代表名额⽐例及分配⽅案 我镇第⼗三次党代表⼤会代表名额拟定115名,其中,镇和村(居)⼲部57名,占党代表总数的49.57%;妇⼥代表27名,占党代表总数的23.48%;少数民族代表1名,占党代表总数的0.87%;各类专业技术⼈员、先进模范⼈物、农(居)民、⾮公有制经济组织中的党员等占50.43%。
XXXX公司工会第XX届委员会候选人情况简介XXXX:男,满族,XXX文化,中共党员,XXX年X月出生,XXX年XX月参加工作。
主要简历:XXXX:男,满族,XXX文化,中共党员,XXX年X月出生,XXX年XX月参加工作。
主要简历工会经费审查委员会候选人情况简介XXXX:男,汉族,XXX文化,XX年XX月出生,XX年XX月参加工作。
主要简历:XXXX:VVV,汉族,XXX文化,XX年XX月出生,XX年XX 月参加工作。
主要简历:XXXX:男,汉族,XXX文化,XX年XX月出生,XX年XX月参加工作。
主要简历:XXX公司工会第X次代表大会选举办法经凤城市总工会批准,XX公司第X届工会委员会由X人组成,经费审查委员会由X人组成。
一、根据《中国工会章程》和全国总工会《关于地方工会和基层工会召开代表大会及组成工会委员会、经费审查委员会的若干规定》,制定本办法。
二、公司工会第三次代表大会选举产生XX公司工会第X届委员会和经费审查委员会。
三、XX公司工会第X届委员会候选人和经费审查委员会候选人由工会第X届委员会酝酿,经公司党委同意产生,按姓氏笔画为序排列印制选票,交大会选举。
四、XXX公司工会第X届委员会和经费审查委员会的选举,以无计名投票方式进行,工会第X届委员会实行差额选举,经费委员会实行等额选举,大会采取集中计票的办法,候选人的赞成票超过应到会有选举权的半数以上方可当选。
如果侯选人的赞成票超过应到会有选举权中半数的多于应选名额时,以得票多少为序,依次取至应选名额。
如果得赞成票没超过应到会有选举权半数的少于应选名额时,不足的名额可以就未超过半数的侯选人进行再次选举。
如果几名候选人得赞成票超过应到会有选举权半数且相等,无法确定谁当选时,应就得赞成票数相等的候选人再次选举,得赞成票多者当选。
五、在进行选举时,参加选举的代表必须超过全体应到正式代表的三分之二。
凡出席代表大会的正式代表有选举权,凡工会会员都有被选举权。
第一章总则第一条为加强企业、事业单位的基层民主政治建设,保障职工的民主权利,维护职工的合法权益,保护和调动各族职工的积极性、创造性,促进企业、事业单位的健康发展,根据《中华人民共和国工会法》、《中华人民共和国劳动法》等有关法律、法规,结合自治区实际,制定本条例。
第二条本条例适用于自治区行政区域内的企业、事业单位、民办非企业单位及其他经济组织。
第三条企业、事业单位、民办非企业单位及其他经济组织(以下简称企事业单位)应当依法建立以职工代表大会为基本形式的民主管理制度。
第四条职工代表大会是企事业单位民主政治建设的基本制度,是协调劳动关系的重要形式,是职工行使民主管理权利的机构,是实行厂务(院、校、所务等)公开的主要载体。
第五条职工代表大会实行民主集中制。
第六条企事业单位工会委员会是职工代表大会的工作机构,负责职工代表大会的日常工作。
第七条县级以上人民政府劳动保障、人事等有关部门,应当对本行政区域内的企事业单位执行本条例的情况进行监督检查。
各级地方工会和产业工会对企事业单位职工代表大会工作进行指导和帮助,支持职工代表大会依法行使职权,协助同级政府和有关部门做好本条例执行情况的监督检查。
第八条企事业单位应当支持职工代表大会依法开展工作,组织实施职工代表大会做出的有关决议和决定,接受职工代表大会的监督。
第二章职工代表大会的职权第九条国有企业、国有控股企业和实行企业化管理的事业单位职工代表大会是职工行使民主管理权利的机构,行使下列职权:(一)听取和审议企业经营方针和中长期发展规划,年度经营计划和投资方案,财务预决算报告,企业章程草案,重大技术改造方案,基本建设方案,职工培训计划,业务招待费使用情况,职工各项社会保险费用、住房公积金缴纳情况,实行厂务公开、工资集体协商、签订和履行集体合同、劳动合同情况的报告,并就上述内容提出意见和建议。
(二)审议通过企业提出的经济责任制方案,企业改革、改制方案,企业裁员、企业破产实施方案,职工安置方案,职工工资(奖金)调整、分配方案,企业年金方案,企业领导人员年薪制实施方案,劳动用工方案,对违纪职工予以解除劳动关系的事项,集体合同草案、工资集体协议草案、厂务公开实施细则、劳动安全卫生和女职工保护措施、职工奖惩办法及其他规章制度。
工会换届选举方案样本一、选举背景分析工会是维护职工权益、促进工人团结和谐、实现共同发展的重要组织。
选举是工会换届及领导权交接的重要程序,选举的公正性和公平性直接关系到工会组织的稳定和职工的权益保障。
因此,在____年工会换届选举中,应当确保选举程序的公正透明,加强选举监督和参与,为职工提供一个公正、平等、自由的选举环境。
二、选举方案设计1.选举时间和地点选举时间应提前至少一个月公布,并在工会会员大会召开之前完成选举程序。
选举地点应选择具有公共性和开放性的场所,确保选举能够公开、公正进行。
2.选举人员设置和资格要求(1)选举主席:由工会主席或相关工会领导担任,确保选举程序的公正进行。
(2)选举委员会:选举委员会由工会主席、副主席和委员会成员组成,确保选举是公开、公正的。
(3)选举监督员:选举监督员由总工会或相关机构派出,负责监督选举过程的公正性和合法性。
(4)选举候选人:候选人应为当前工会会员,有一定的工作经验和组织能力。
3.选举程序和方法(1)提名阶段:在提名阶段,工会会员可以提名合适的候选人参选。
提名可以通过书面方式或大会现场提名。
(2)候选人确认:在提名结束后,由选举委员会进行候选人资格确认。
确认合格的候选人将正式成为选举人选。
(3)宣传阶段:各位候选人都有权利在工作场所进行宣传,进行面对面的交流和沟通。
(4)投票阶段:确定选举日和投票时间,确保每位工会会员都有机会行使选举权。
投票方式可以采用纸质投票或电子投票,确保选举过程的公正和秘密性。
(5)票数统计和结果公布:由选举委员会负责票数统计,并将选举结果及时公布。
4.选举监督和参与为确保选举的公正,应加强选举监督和参与。
工会会员可以自愿报名成为选举监督员,对选举过程进行监督和检查,确保选举的公正透明。
同时,可以邀请相关独立机构或人员参与选举监督,进一步提高选举的公正性和透明度。
5.选举结果和权力交接选举结果公布后,应尽快进行权力交接工作。
新一届工会领导应与旧一届领导进行过渡,确保工会工作的连续性和稳定性。
xx区工会第十三次代表大会代表名额分配方案一、经贸局系统30人建议包含如下单位:区总工会(秦相堂、吕宇清、冯敏、周金霞)、北汽福田、建陶厂、新方矿业、富源增压器、酒厂、红泥洼煤矿、汽车工具厂、明星服装、耐火厂、六旺药业、恒鑫铸造、鲁元建材有限公司、经贸局、中小企业局、安监局、技术监督局二、区直机关党工委系统20人建议包含如下单位:区总工会(谭秀珍、王永新)、机关党工委、劳动局、民政局、土地局、法院、工商分局、地税局、国税局、环保局、统计局、财政局、审计局、物价局、烟草专卖局、自来水公司、新华书店、区政府招待所三、教育系统20人建议包含如下单位:区总工会(周兆源)、教委、四中、十二中、职业中专、区实验小学、区实验学校、三马路小学、七马路小学、华远中学、宁远中学、致远中学、崇文中学、荆山洼中学、眉村中学、穆村中学、南流中学、坊安中学四、建设局系统8人建议包含如下单位:区总工会(王彩平)、建设局、建四、房管局、开发中心、南溪公园、地震局、环卫站五、卫生系统12人建议包含如下单位:区总工会(谢华修)、卫生局1人、人民医院3人、中医院1人、防疫站1人、妇保站1人、仁康医院1人、眉村医院1人、穆村医院1人、南流医院1人、荆山洼医院1人六、贸易系统7人建议包含如下单位:区总工会(许丽华)、贸易办1人、商业局2人、供销社2人、粮食局2人七、金融、邮电系统:12人建议包含如下单位:区总工会(解世勇)、电信2人、邮政2人、移动1人、农行2人、农信2人、建行1人、农发行1人、中行1人、八、凤凰街办:6人建议包含如下单位:新旭电子、金山化工、共达电讯九、长宁街办:6人建议包含如下单位:鑫汇纺织、驰明股份有限公司、裕川内燃机配件、鲁宁钢丝厂十一、眉村镇:6人建议包含如下单位:盛源纺织、海龙曲轴恒安街办:4人坊安街办:2人穆村镇:5人荆山洼镇:3人南流镇:3人交通局2人、区委党校1人、公安分局1人、外经贸局1人xx区工会第十三次代表大会代表名额分配方案经贸局系统30人建议包含如下单位:。
重庆市九龙坡区总工会文件九龙坡工会〔2010〕49号重庆市九龙坡区总工会关于印发《九龙坡区企事业单位和新社会组织工会组建程序》的通知各镇(街道)、园区工会,区各委局(产业)工会,企事业基层工会:现将〘九龙坡区企事业单位、新社会组织工会组建程序〙印发给你们,请各基层工会组织按此要求,加强对辖区和行业管理范围的工会组织建设工作的指导力度,切实推进基层工会组织规范化建设工作。
附件:1.九龙坡区企事业单位、新社会组织工会组建程序2.依法组建工会告知书(样本)3.中华全国总工会入会申请书(样本)4.工会会员登记表5.工会干部呈报表6.工会会员(代表)大会选举办法(样本)重庆市九龙坡区总工会 2010年8月4日重庆市九龙坡区总工会办公室 2010年8月5印(共印50份)附件1:九龙坡区企事业单位和新社会组织工会组建程序全区企事业单位、新社会组织组建工会按以下三个阶段、九个步骤进行:一、工会组建的筹备阶段(填“上报材料一”至上一级工会)1、建立工会筹备组。
工会筹备组成员一般由3—5人组成,设筹备组组长1名,由企(事)业和新社会组织中层以上领导干部担任,组员2—4名(填写报表一),报上一级工会同意后,即可进行成立工会的筹备工作。
2、发展新会员和原会员重新登记。
单位员工,凡承认〘中国工会章程〙,自愿申请加入工会,经工会筹备组批准,即可成为工会会员(填写〘中华全国总工会入会申请书〙和〘工会会员登记表〙,发给〘会员证〙)。
原会员凭组织关系介绍信和工会会员证重新登记。
3、成立工会小组。
按照生产(或业务管理)班组(部门)建立工会小组,民主选举工会组长。
二、选举会员代表,推荐工会候选人阶段(填“上报材料二”至上一级工会)4、产生工会会员代表。
选举工会代表大会的代表,代表应具有代表性和先进性,一般以工会小组为单位,由会员采用无记名投票方式差额选举产生。
代表名额确定:会员在200至500人者,代表为会员的20%—25%;会员在501至—1000人者,代表为会员的10%—20%;会员在1001至5000人者,代表为会员的5%。
县总工会换届工作议程及程序一、大会准备和宣传发动阶段1、召开上届工会委员会会议,讨论并通过大会工作方案,研究、确定筹备工作有关事项,并明确职责、落实分工。
2、提出一个具体的大会工作方案,报同级党委同意后,向上级工会写出书面请示(内容包括:大会的目的、任务、指导思想、议程、时间、出席大会的代表名额,各方面代表的比例,新一届工会委员会委员、主席、副主席和经审会的委员、主任设置名额和比例,以及提出本届工会任期时间)报请审批。
3、运用各种形式对职工宣传教育,动员广大会员提高认识,统一思想,努力工作。
二、选举代表和组织酝酿候选人提名阶段1、印发或张贴《关于召开会员代表大会的通知》。
2、组织会员选举新一届会员代表,填写好《会员代表登记表》,同时做好代表资格的审查。
3、组织酝酿推荐工会委员会委员、主席、副主席和经审委员、主任候选人建议名单。
三、召开会议阶段1、召开预备会议,审议通过代表资格审查报告和大会主席团及大会议程2、召开正式会议,审议通过上届工会委员会工作报告、财务工作报告;审议通过选举办法(草案)、监票人、计票人名单;组织进行选举;宣布当选名单。
3、召开工会委员会第一次会议,选举产生工会正、副主席、经审会主任。
四、会议总结阶段1、向上级工会报告选举结果,报请审批。
2、制定工会计划目标,健全工会委员会各项工作制度。
3、做好会议文件、资料的整理归档工作。
附:1、选举办法(草案)2、xx工会第xx次(代表)大会选票(样式)3、关于xx工会(换届)选举结果的报告选举办法(草案)第一条根据《中国工会章程》的规定,特制定本选举办法。
选举的组织工作由上届工会委员会主持。
第二条xx届工会委员会委员和经费审查委员会委员候选人(以下简称候选人),由上届工会委员会提出建议名单,经会员(代表)讨论,大会通过。
候选人名单,按姓氏笔划为序排列。
第三条xx届工会委员会委员和经费审查委员会委员采用差额无记名投票的办法产生。
xx 届工会委员会委员为×人,确定候选人为×人,差额×人;xx届工会经费审查委员会委员×人,确定候选人为×人,差额×人。
xx区工会第十三次代表大会代表名额分配方案
一、经贸局系统30人
建议包含如下单位:
区总工会(秦相堂、吕宇清、冯敏、周金霞)、北汽福田、建陶厂、新方矿业、富源增压器、酒厂、红泥洼煤矿、汽车工具厂、明星服装、耐火厂、六旺药业、恒鑫铸造、鲁元建材有限公司、经贸局、中小企业局、安监局、技术监督局
二、区直机关党工委系统20人
建议包含如下单位:
区总工会(谭秀珍、王永新)、机关党工委、劳动局、民政局、土地局、法院、工商分局、地税局、国税局、环保局、统计局、财政局、审计局、物价局、烟草专卖局、自来水公司、新华书店、区政府招待所
三、教育系统20人
建议包含如下单位:
区总工会(周兆源)、教委、四中、十二中、职业中专、区实验小学、区实验学校、三马路小学、七马路小学、华远中学、宁远中学、致远中学、崇文中学、荆山洼中学、眉村中学、穆村中学、南流中学、坊安中学
四、建设局系统8人
建议包含如下单位:
区总工会(王彩平)、建设局、建四、房管局、开发中心、南溪公园、地震局、环卫站
五、卫生系统12人
建议包含如下单位:
区总工会(谢华修)、卫生局1人、人民医院3人、中医院1人、防疫站1人、妇保站1人、仁康医院1人、眉村医院1人、穆村医院1人、南流医院1人、荆山洼医院1人
六、贸易系统7人
建议包含如下单位:
区总工会(许丽华)、贸易办1人、商业局2人、供销社2人、粮食局2人
七、金融、邮电系统:12人
建议包含如下单位:
区总工会(解世勇)、电信2人、邮政2人、移动1人、农行2人、农信2人、建行1人、农发行1人、中行1人、
八、凤凰街办:6人
建议包含如下单位:
新旭电子、金山化工、共达电讯
九、长宁街办:6人
建议包含如下单位:。