机电管线综合图模版
- 格式:docx
- 大小:191.11 KB
- 文档页数:10
BIM技术在建筑、排水、机电管线交叉、排布避让原则,管线综合策划的重点是屋面、楼层走廊吊顶和地下室。
设备机房(给水、消防泵房、空调机房)等部位重点进行排布策划。
一、管道交叉处理的原则1、排水管道施工时若与其他管道交叉,采用的处理方法须征得权属单位和其他单位同意。
2、管道交叉处理中应当尽量保证满足其最小净距,且有压管道让无压管、支管避让干线管、小口径管避让大口径管。
二丶管道交叉处理的方法施工排水管道时,为了保证下面的管道安全又便于检修、上面的管道不致下沉破坏,应进行必要的处理。
1、混凝土或钢筋混凝土排水圆管在下,铸铁管、钢管在上。
上面管道已建,进行下面排水圆管施工时,采用在槽底砌砖墩的处理方法。
上下管道同时施工时,且当钢管或铸铁管道的内径不大于400mm时,宜在混凝土管道两侧砌筑砖墩支承。
2、混凝土或钢筋混凝土排水圆管(直径<600mm)在下,铸铁管,钢管在上,高程有冲突,必须压低下面排水圆管断面时,将下面排水圆管改为双排铸铁管、加固管或方沟。
3、混合结构或钢筋混凝土矩形管渠与其上方钢管道或铸铁管道交叉,当顶板至其下方管道底部的净空在70mm及以上时,可在侧墙上砌筑砖墩支承管道。
当顶板至其下方管道底部的净空小于70mm时,可在顶板与管道之间采用低强度等级的水泥砂浆或细石混凝土填实,其荷载不应超过顶板的允许承载力,且其支承角不应小于900。
4、圆形或矩形排水管道在上,铸铁管、钢管在下,上下管道同时施工时,在铸铁管、钢管外加套管或管廊。
5、排水管道在上,铸铁管、钢管在下,埋深较大挖到槽底有困难,进行上面排水管道施工时,上面排水管道基础在跨越下面管道的原开槽断面处加强。
6、当排水管道与其上方电缆管块交叉时,宜在电缆管块基础以下的沟槽中回填低强度等级的混凝土、石灰土或砌砖。
排水管道与电缆管块同时施工时,可在回填材料上铺一层中砂或粗砂。
电缆管块已建时,回填至电缆管块基础底部的材料为低强度等级的混凝土,回填材料与电缆管块基础间不得有空隙。
+\机电管线综合图实行细则1设计依照机电综合图应参照以下内容进行综合:1.1 建筑、构造、装饰、机电各专业施工图纸以及有关的技术更改1.2 有关设计、施工规范,行业标准以及标准图集2机电管线综合要求2.1 综合排布目的:合理部署各专业管线,最大限度的增添建筑使用空间,减少因为管线矛盾造成的二次施工。
2.2 综合排布内容:(1)综合协调机房及各楼层平面地区或吊顶内各专业的路由,保证在有效的空间内合理部署各专业的管线,以保证吊顶的高度,同时保证机电各专业的有序施工。
(2)综合排布机房及各楼层平面地区内机电各专业管线,协调机电与土建、精装饰专业的施工矛盾。
填补原设计不足,减少所以造成的各样损失。
(3)综合协调竖向管井的管线部署,使管线的安装工作顺利地达成,并能保证有足够多的空间达成各样管线的检修和改换工作。
+\3机电综合图工作流程图纸、技术资料采集图纸会审问题提出设计院专业图纸办理运用 BIM 技术画图进行管线碰撞综合协调图 ---- 平面综合协调图----剖面综合协调图达成各专业会签图纸改正未经过图纸送审通过图纸下发、存档+\4管线综合排布原则4.1 整体原则:风管部署在上方(当有重力排水时 , 通风一定让重力排水管道),电管、桥架和水管在同一高度时候,水均分开部署;在同一垂直方向时,电管、桥架在上,水管在下进行部署。
综合协调,利用可用的空间。
4.2 躲让原则:⑴有压管让无压管,水管让风管,小管线让大管线,施工简单的躲让施工难度大的。
施工时:先安装大管,后安装小管;先施工无压管,后施工有压管;先施工上层电管、桥架,后安装基层水管。
4.3 管道间距考虑到水管外壁,空调水管、空调风管保温层的厚度。
电气桥架、水管,外壁距墙的距离,最小有 100mm 的距离,直管段风管距墙距离最小 150mm,沿构造墙需 90 度拐弯风管及有消声器、较大阀零件等地区,依据实质状况确立距墙柱距离,管线部署时考虑无压管道的坡度。
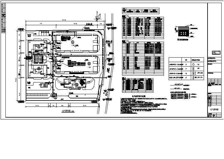
机电管线综合图绘制弱电气桥架:4号色,青色;电气母线:6号色,洋红;标注:133号色给排水管道:3号色,绿色;标注:96号色弱电桥架:30号色,品红色;标注:65号色消防管:1号色,红色色弱;标注:14号色建筑底图:8号色;梁结构图:8号色c.尺寸定位:d.文字设置:e.图框定义:f.图纸编号:g.出图方式:1、模型里边出图,模型里边出图按1:100设置,调整出图图框为A0或者A1标准图框;2、布局出图时,在布局里面通过视口分别设置平面图和剖面图。
h.做综合图时不要仅围绕某一个专业去考虑问题,要综合统一考虑,一个重要的考虑因素就是从成本角度去考虑管线布置走向。
i.绘制过程中注意:注意管道壁厚和保温厚度;注意无压排水管的坡度;注意支吊架的高度;净空要求:包括支吊架、保温厚度、龙骨高度。
综合图绘制基本要求1.绘图前,现场实地勘测。
2.熟悉、了解精装对吊顶标高的要求。
要求重视净高,净高=层高-梁高。
其注意扣除地面装饰完成面及管线支吊架。
3.必要的剖面。
通常绘制过程中,在密集点处绘制机电综合剖面图,详述密集处管道如何排布。
好处:有效地避免了机电管线在平面、立面上的交叉和冲突,以保证施工的顺利进行,节约工程成本。
4.提升工程品质:对建筑物内的机电管线进行最佳排位,避免各专业间交叉打架,同时最大程度减少管道所占空间,提高天花的吊顶高度。
综合图绘制基本原则1、基本原则应以原设计图纸为依据,在充分了解初始设计意图,确保满足原设计功能要求的前提下,进行机电综合管线排布。
2、一般原则1)各专业管线综合排布优先排序是排水管、电缆桥架、线槽、空调水管、空调风管、给水管道及消防管道。
2)各专业管线在同一处垂直方向布置时,一般是:电缆桥架、线槽在上,水管在下(防止水管漏水);热水管在上,冷水管在下(热水管往往需要保温且造价较高);风管在上,水管在下。
(风管一般不需要检修)3)电缆桥架、线槽和水管若排布在同一高度时候,要水平分开布置;若排布在同一垂直方向时,应电缆桥架、线槽在上,水管在下进行布置,以免水管渗漏时损坏电缆造成事故。
机电管线布置的重要性机电专业中,管线布置包括:给排水管道、消防喷淋管、消防气体管、空调送排风管、空调冷冻水管、冷却水管、电缆桥架、线槽、工艺管线等的平面布置及竖向布置;机电管线布置在设计图纸中都是分专业、分系统进行管线绘制,专业间各自为政、条块分割,加上管线复杂、交叉繁多,缺乏统一规划,缺乏空间合理分配,当在现场施工中必定会造成管线布置方面的冲突,导致安装高度过低,为日后维修带来相当大困难和存在着安全隐患。
施工单位具有现场第一手资料,根据现场情况,结合自身解决施工技术方面经验,投入足够专业技术的技术人员,通过施工前绘制机电管线综合布置图及相关的控制工作,才能有效地控制好设备、管道、电缆桥架等在空间的排列走向各专业管线,保证施工的可行性、美观性及生产使用中的实用性。
机电管线深化设计的必要性(1)合理布置各专业管线,最大限度的增加建筑使用空间,减少由于管线冲突造成的二次施工。
(2)综合协调机房及各楼层平面区域或吊顶内各专业的路径,确保在有效的空间内合理布置各专业的管线,以保证吊顶的高度,同时保证机电各专业的有序施工。
(3)综合排布机房及各楼层平面区域内机电各专业管线,协调机电与土建、精装修专业的施工冲突。
(4)确定管线和预留洞的精确定位,减少对结构施工的影响(5)弥补原设计不足,减少因此造成的各种损失。
(6)核对各种设备的性能参数,提出完善的设备清单,通过供货商或厂家核定各种设备的订货技术要求,尽快将数据传达给设计以检查设备基础、支架是否符合要,协助结构设计绘制大型设备基础图。
(7)合理布置各专业机房的设备位置,保证设备的运行维修、安装等工作有足够的平面空间和垂直空间。
(8)综合协调竖向管井的管线布置,使管线的安装工作顺利地完成,并能保证有足够多的空间完成各种管线的检修和更换工作。
1.总体原则:风管布置在上方,桥架和水管在同一高度时候,水平分开布置,在同一垂直方向时,桥架在上,水管在下进行布置。
综合协调,利用可用的空间。
机电管线布置的重要性机电专业中,管线布置包括:给排水管道、消防喷淋管、消防气体管、空调送排风管、空调冷冻水管、冷却水管、电缆桥架、线槽、工艺管线等的平面布置及竖向布置;机电管线布置在设计图纸中都是分专业、分系统进行管线绘制,专业间各自为政、条块分割,加上管线复杂、交叉繁多,缺乏统一规划,缺乏空间合理分配,当在现场施工中必定会造成管线布置方面的冲突,导致安装高度过低,为日后维修带来相当大困难和存在着安全隐患。
施工单位具有现场第一手资料,根据现场情况,结合自身解决施工技术方面经验,投入足够专业技术的技术人员,通过施工前绘制机电管线综合布置图及相关的控制工作,才能有效地控制好设备、管道、电缆桥架等在空间的排列走向各专业管线,保证施工的可行性、美观性及生产使用中的实用性。
机电管线深化设计的必要性(1)合理布置各专业管线,最大限度的增加建筑使用空间,减少由于管线冲突造成的二次施工。
(2)综合协调机房及各楼层平面区域或吊顶内各专业的路径,确保在有效的空间内合理布置各专业的管线,以保证吊顶的高度,同时保证机电各专业的有序施工。
(3)综合排布机房及各楼层平面区域内机电各专业管线,协调机电与土建、精装修专业的施工冲突。
(4)确定管线和预留洞的精确定位,减少对结构施工的影响(5)弥补原设计不足,减少因此造成的各种损失。
(6)核对各种设备的性能参数,提出完善的设备清单,通过供货商或厂家核定各种设备的订货技术要求,尽快将数据传达给设计以检查设备基础、支架是否符合要,协助结构设计绘制大型设备基础图。
(7)合理布置各专业机房的设备位置,保证设备的运行维修、安装等工作有足够的平面空间和垂直空间。
(8)综合协调竖向管井的管线布置,使管线的安装工作顺利地完成,并能保证有足够多的空间完成各种管线的检修和更换工作。
1.总体原则:风管布置在上方,桥架和水管在同一高度时候,水平分开布置,在同一垂直方向时,桥架在上,水管在下进行布置。
综合协调,利用可用的空间。
BIM机电管线综合一、介绍BIM(Building Information Modeling)技术是一种基于数字化建模的工具,通过将建筑物的设计、施工和运营过程中的各种信息整合在一起,协调和管理建筑物的各个方面。
机电管线综合是BIM技术在机电工程领域的应用,主要包括机电管道系统的设计、施工和维护。
二、BIM机电管线综合的优势1.协同设计:BIM技术可以实现建筑设计团队和机电工程团队之间的协同设计,通过将建筑模型与机电系统模型相结合,可以确保机电系统的合理布局和设计。
2.冲突检测:BIM技术可以在设计阶段发现并解决机电管线系统的冲突问题,例如管线交叉、碰撞等,避免了施工阶段的改动和延误。
3.自动量取:BIM技术可以自动计算机电管线的长度、角度和数量,大大提高了施工预算和工期的准确性。
4.可视化展示:通过BIM技术,机电系统的设计可以以3D 模型的形式呈现,方便各方面人员理解和审阅,避免了设计误解和沟通不畅。
5.资料共享:BIM技术可以整合机电工程的各种信息,包括设计文档、施工图纸、设备参数等,方便各阶段的工作人员共享和使用。
三、BIM机电管线综合的应用1.机电管道设计:BIM技术可以在建筑模型中嵌入机电系统的设计,包括水、电、气等管道的布局和尺寸设计,确保机电系统的正常运行。
2.施工图纸生成:BIM技术可以根据机电系统的设计模型生成自动化的施工图纸,并包含了详细的管线布置、连接方式和尺寸等信息。
3.施工协调:BIM技术可以实现机电系统施工与其他施工部门的协调,通过共享模型,及时发现冲突并及时解决,提高施工效率。
4.设备管理:BIM技术可以将机电设备的参数和维护信息整合到建筑模型中,方便设备的维护和管理,减少维护成本。
5.运营维护:BIM技术可以通过远程监控和数据分析,实现机电系统的运营维护,例如通过预测设备故障来提前维修,降低停机时间。
四、BIM机电管线综合的挑战与未来发展1.技术挑战:BIM技术需要建筑设计和机电工程两方面的专业知识,对于技术人员的要求较高,需要不断学习和更新技术。
住宅地下车库机电管线综合排布原则及错误示范范本1:住宅地下车库机电管线综合排布原则综合排布原则一、前期准备1. 按照设计要求,明确车库机电管线的设计功能及布线要求。
2. 进行场地勘测,了解场地地形、地质情况和周边环境。
3. 制定布线方案,包括管线走向、敷设方式、管线种类及规格等。
二、机电管线综合排布原则1. 安全原则(1) 确保机电管线的稳定性和安全性,避免对车库及周边环境造成安全隐患。
(2) 严格按照相关安全标准和规范进行设计与施工,特别注重火灾、电、水等安全问题的防范。
(3) 合理安排机电设备的间距和通风条件,避免火灾风险。
2. 敷设原则(1) 确保机电管线的敷设方便、美观、易维护。
(2) 电力管线和水管线应分开敷设,且保持一定的距离,防止因水电相互影响带来的安全隐患。
(3) 机电管线与水管、燃气管道等非电力设施保持安全距离,避免相互干扰。
3. 操作便利原则(1) 机电设备的操作、检修及管理应方便快捷,避免因管线排布不当而导致操作困难或维修困难。
(2) 对于经常需要操作的设备或仪表,应把它们安排在易达的位置,并考虑其使用人员的工作空间。
4. 节约能源原则(1) 优化机电管线的敷设方案,减少管线长度,降低传输损耗,提高系统效率。
(2) 合理选择机电设备的布点位置,避免不必要的能源浪费。
错误示范1. 安全隐患示范(1) 电力管线与水管线直接交叉敷设,存在漏电、触电等安全隐患。
(2) 机电设备敷设过于拥挤,缺乏通风条件,容易引发火灾。
2. 操作困难示范(1) 将需要经常操作的设备安排在较远的位置,增加了操作人员的工作负担。
(2) 设备布局不合理,导致操作人员无法方便接近或触碰设备。
3. 效率低下示范(1) 机电设备布点位置不合理,造成能源浪费、能效降低。
(2) 机电管线敷设过长,电力传输损耗过高。
附件:机电管线原始设计图纸、相关安全规范和标准文件法律名词及注释:1. 安全标准和规范:指国家或地方政府制定的关于机电设备安全的强制性规定,如GB/T 50048-2019《建筑电气工程施工及验收规范》等。
室内机电管线综合图的绘制在各专业系统图纸深化设计的基础上,总包方协调各专业在施工过程中交叉的部分,完成机房、走廊等机电管线密集部位的图纸深化设计工作,包括综合平面图与重点部位的剖面图。
在施工前首先要对施工现场进行分析,发现管线交叉不利于施工的情况,组织相关专业分包统一协调,找出最合理的管线排布方式,根据确定的施工方案进行管线综合图纸的绘制,保证图纸能指导现场准确施工。
1.开展综合管线图深化设计的基础工作作为综合管线图的深化设计基础,各专业的图纸会审,专业之间的互相交底是前提。
组织各专业之间的交底工作,各专业之间就接口、路由、界面、工作面交接等各个方面进行沟通,形成书面文件,各专业根据沟通意见进一步调整自身的深化设计方案,形成该专业的深化设计图。
2.综合管线图的具体深化绘制深化设计部依据各专业的深化设计图,进行室内综合管线图的深化设计工作,特别是机房、走廊等管线较集中的部位,管线的标高、间距要精确定位,检修口要精确定位,检修空间必须要保障,对于发生矛盾的部位,要组织所有相关专业分包共同协商解决方案,调整管道路由,或标高。
完成后的综合管线排布方案后要由各专业分包共同会审并确认,由总包方对综合管线图进行绘制,经审核合格后,总包方及时报业主及设计公司批准,经批准后形成正式的综合管线图。
3.综合管线图的报审所有的图纸报审将由我公司专人负责,首先各专业分包依据各自专业的情况对图纸进行深化设计,将他们设计完成的图纸上报总包方,总包方对图纸进行审核,确认满足要求后,上报业主和设计单位进行确认。
对于管线综合图的绘制,由总包方及各专业分包共同确定方案,总包方进行管线综合图纸的绘制,经审核后报送报业主和设计单位进行确认,将经业主和设计单位确认完成的管线综合图下发给各专业分包,各专业根据此图纸对各自的深化设计图纸进行修改,保证最终图纸真实反映现场的情况。
1/ 1。
探讨建筑机电安装管线综合布局摘要:建筑机电安装综合布局工作具有一定的难度,因为建筑管线重叠交叉的部位非常多,一旦管线走向不够明确,很有可能会引导严重的事故,因此这项工作必须由专门的技术人员来完成,而且在招标期间,要对中标单位进行严格的考察,只有完全符合条件的单位才可以有中标的资格。
本文主要针对机电安装管线综合技术的应用展开了探讨,对管线综合的原则作了介绍,给出了一系列常用的管线综合技术,并对常用的管线综合技术作了深入的分析,以期能为有关方面的需要提供参考借鉴。
关键词:建筑;机电安装;管线;综合布局;解析Abstract: the comprehensive layout of building mechanical and electrical installation has a certain degree of difficulty, because there are so many overlapping parts of building pipelines, once the direction of the pipeline is not clear enough, it is likely to lead to serious accidents. therefore, this work must be completed by specialized technicians, and during the bidding period, the bid-winning units should be strictly inspected, and only those units that fully meet the requirements can be qualified to win the bid.机电安装管线在正式开始安装之前,应该做好前期的图纸会审工作,总承包可以将工程承包给各个专业的分承包商,但是必须做好图纸会审工作,并且做好技术交底工作,在会审期间,尽可能的将涉及到的所有的图纸问题都改正,比如施工图不够规范,及时纠正等,会审工作是管线综合布局顺利完成的基本保证,以此需要格外重视,此外,还需要做好建筑机电安装设计工作。
目录一、实施地下室机电综合管线安装样板的目的.... 错误!未定义书签。
二、样板实施时间及部位的要求............................... 错误!未定义书签。
1、样板实施时间 (1)2、样板实施部位要求 (1)三、样板实施管理的相关要求 (1)1、前期准备工作 (2)2、实施过程注意事项 (4)3、过程检查及验收 (4)四、样板实施流程 (5)地下室机电综合管线安装样板指引一、实施地下室机电综合管线安装样板的目的1、合理控制地下室机电管线所占用空间,最大化提升地下室净高,为降低结构层高和节约建造成本提供支持;2、2、优化各种管线位置及路由,使其布置更加科学合理;3、3、为大面积实施提供标准和指导作用;4、4、提升地下室整体观感质量并便于物业后期使用和维修。
二、样板实施时间及部位要求1、样板实施时间各项目不同分期,地下室机电安装大面积展开前1个月,须完成样板工程及相关点评工作。
各项目需结合自身实际情况,制定样板实施计划并提交工程管理中心备案,并在集团下达专项计划上进行提交相关资料。
各项目应充分考虑样板工程实施及点评所需时间,避免对大面积实施造成影响。
2、样板实施部位要求样板实施部位应能指导大面积施工,起到优化施工图和降低成本作用,达到样板实施目的;部位选择应符合以下条件:1)对地下室整体施工进度影响小;2)对其他工序、或主要施工通道影响小;3)该样板区应为一个完整防火分区;4)所选实施区域应涵盖所有专业。
三、样板实施管理的相关要求1、前期准备工作1.1 图纸综合及优化实施前15天完成样板区施工图优化,由地区公司工程部牵头,组织设计部、成本部共同参与该项工作,优化后施工图报集团工程管理中心、研发管理中心、成本招采管理中心备案。
1.1.1 图纸优化注意事项:应将该部位所有机电管线进行叠图,找出交叉重叠集中、相互冲突的部位进行剖面分析,对不满足净空要求或对净空影响大的位置进行重点标注。
机电管线综合机电管线综合的目的及意义·发现并解决机电专业蓝图中出现的疏漏·发现并解决机电系统内部各专业之间出现的疏漏·发现机电系统和其他专业的冲突和疏漏,并找到解决的方法·合理排列机电设备及管线的位置走向,施工方便,节省材料及人工·结合精装修标高图等其他对图纸,建筑物内的机电管线进行最佳排位,最大程度减少管道所占空间·有利于各专业安排工序,达到统筹的目的·深化设计是配合协调外部工作的枢纽机电管线综合基本内容与要求1基本内容从专业上分:一份完整的机电综合管线图通常包括空调风专业图、空调水专业图、防排烟专业图;强电专业图(包括动力,照明),弱电专业图(电视电话,综合布线);给排水专业图;部分项目还有工艺专业(包括压缩空气,真空,氮气系统)。
从内容上分:一份完整综合图包括:综合管线平面图,图例,施工说明,剖面图,大样图。
机电系统综合管线主要包括以下内容:1)给排水专业管线,即:给水管道、热水管道、蒸汽管道、排水管道、雨水管道、中水管道、消防栓管道、喷淋管道。
2)空调与通风专业管线,即:空调水管道、冷凝水管、冷却水管道、空调风管道、消防排烟管道、正压送风管道。
3)电气专业管线,即:动力、照明配电桥架、明装电气配管。
4)智能化专业管线,即:弱电系统桥架、明装弱电配管。
2基本要求1. 对建筑物内的机电管线进行最佳排位,最大程度减少管道所占空间,提高天花的吊顶高度。
要求我们具备空间意识,对净高尤其重视。
净高计算时,要按“层高-梁高=净高”。
计算机电净高时,尤其注意扣除地面装饰完成面及管线支吊架占据空间,尤其是在前期复核酒店走廊,大堂等对标高严格要求而且管线较多区域的机电净标高时,更加需要重视。
通常,设计会提供梁下700左右空间作为机电管线布置空间,可以根据现场管线实际进行调整。
2. 绘制过程考虑工艺的安装美观性。
绘制过程需从整体出发,绘制过程中遵循平衡、分散原则。
机电管线综合图绘制上海一建安装深化设计事务所2012、1序言机电设备工程的系统较多,均由不同专业的设计人员完成系统的管线及出图,往往缺乏系统的协调与平衡,导致机电管线出现相互交叉发生冲突,甚至影响系统的正常使用。
为了避免这类现象,通过对各系统的管线布置进行综合设计,既满足专业技术要求,同时使系统的管线合理布置,为施工、运行、使用、管理及维修创造有利条件;同时配合公司推广项目部进行机电综合管线图深化设计能力。
本文主要分三个方面介绍机电管线综合全过程的操作步骤及注意事项;第一章主要介绍机电综合管线绘制前的准备工作即识图,介绍在完成综合图的过程中需要涉及到哪些图纸及相应应该注意哪些问题;第二章主要介绍综合图的制图标准及相应需要注意的要点;第三章主要介绍综合图设计的方法及案例。
第一章识图第一节各系统涉及的子系统一、给排水系统1、给排水系统:给水系统、热水系统、废水系统、污水系统、雨水系统、中水系统、其他杂排水系统等、冷却水系统;2、消防系统:消火栓系统、自动喷水灭火系统、气体消防系统等;二、强电系统:1、供配电系统:动力配电系统、照明配电系统、插座配电系统等;2、消防配电系统:消防广播系统、电话系统、联动报警系统等三、暖通空调系统:1、空调系统:空调送回风系统、排风系统、新风系统、空调供回水系统(包含冷凝水管道)、空调加湿系统等;2、消防系统:排烟系统、正压送风系统、消防补风系统等;四、动力系统:蒸汽系统、燃气系统等五、弱电系统:楼宇自动化系统、电话系统、电视系统、数字信息网络管线等;第二节绘图前需熟悉的图纸绘图之前需根据图纸目录整理全套施工图电子版本,应该核对该项目的所有系统,不应存在漏系统的现象,所缺图纸需全部补齐。
一、建筑专业建筑底图是绘制机电管线综合图的基本,建筑底图不建议从机电专业中截取,应采用最新版本的建筑专业的相应平面图。
拿到建筑图后需完成下列事宜:1、核对该版建筑图与机电图内的建筑业态是否存在差异;2、了解各区域建筑完成面高度;3、核对所有设备用房、管道井位置是否与机电图一致;4、了解上层建筑的标高,方便核实与结构的差异;5、特别注意防爆墙、防火分区的设置情况;6、了解建筑上是否有机电留洞。
二、结构图:1、需核对本层结构平面图,熟悉各区域结构完成面高度,熟悉各区域的楼板的相对关系,确认建筑找平厚度;2、核对本层结构平面图,确认结构柱、剪力墙是否与建筑一致,核对剪力墙是否留洞及留洞位置是否满足机电要求,核对楼板洞是否满足机电要求;3、核对本层结构留洞图(如有)是否满足机电要求;4、核对上层结构平面图,熟悉各区域结构完成面高度,熟悉各区域的楼板的相对关系,确定各区域的梁顶标高;了解各区域的楼板厚度;5、核对上层结构平面图的楼板洞是否满足机电要求,楼层高度是否与建筑高度吻合;6、核对上层结构梁配筋图是否标示完整,每根梁的标注均能准确反映梁的大小、梁面高度等信息;尤其注意降板区域的梁面高度;7、如结构图中标注局部区域(如核心筒等)区域另见详图,需将相应图纸叠加至结构图中,方便查阅。
8、注意钢结构与混凝土结构梁尺寸大小的区别,混凝土结构的梁高代表楼板面至梁底的高度,钢梁的梁高代表的是楼板底至梁底的高度;(如下图)三、给排水专业1、需认真研读设计说明、施工说明及相应的技术要求等文件,确定各系统管道材质及规格、保温材质及厚度、系统阀门选择规则、管道敷设要求等;2、需熟悉整个系统,根据系统图核对平面图上是否有遗漏。
3、熟悉本层所有系统的走向及水流方向;4、根据系统区分平面图上管道(主要为排水管)设置的楼层,并相应放置至相应楼层综合管线平面内;5、核对所有上层卫生间的排水方式:同层排水及下层排水;核对结构是否与其对应;四、强电系统:1、确认平面上是否缺少桥架,如平面内有标注另出详图的区域,需核对两张图纸的桥架是否吻合;2、特别注意图纸上的母线槽的位置及走向,需正确地反映至综合图内;3、如照明图纸、动力图纸、插座图纸上的桥架走向、大小均相同时,需确定实际应该安装几路桥架;4、需注意配电箱的安装位置;五、暖通空调系统:1、需认真研读设计说明、施工说明及相应的技术要求等文件,确定各系统管道材质及规格、保温材质及厚度、系统阀门选择规则、管道敷设要求等;2、需注意空调楼层平面图可能包含:空调平面图、消防平面图、送排风平面图、空调供回水平面图(包含冷凝水管)、空调冷冻水平面图(四管制系统)、空调热水平面图(四管制系统)等系统;确保系统不漏项;3、需特别注意空调设备是否需要加湿,确认加湿介质,确认图上是否已包含该管线,如空调图纸未反映,应核查给排水或动力图纸,确认管道未遗漏;4、需区分系统的功能,分清系统的走向,了解各个系统的特性。
六、动力系统:1、需认真研读设计说明、施工说明及相应的技术要求等文件,确定各系统管道材质及规格、保温材质及厚度、系统阀门选择规则、管道敷设要求等;2、动力专业中可能包含燃气系统、烟囱、蒸汽系统、供油系统、气体管道系统等多个系统,专业整理过程中不应有缺项。
3、需与其他专业核对,确保专业衔接之间无缺漏。
4、了解各个系统的走向,了解系统的特性,了解管道走向的原则。
第二章综合图的制图标准及相应需要注意的要点第一节综合图制图统一标准为进一步规范公司CAD制图标准,提高设计效率,提高图面质量,特制定综合图CAD制图统一标准。
一、图框:综合图图框应采用标准图框,必要时可横向加长。
图框可采用原设计本层面平面图图综合平面图图纸比例应采用标准比例:1:50、1:100、1:150,如图纸比例超过1:150,可考虑调整图框尺寸或进行图纸拆分,以方面看图。
综合剖面图比例应采用标准比例:1:50,如必要时可采用1:25。
三、平面图纸整理1、文字高度:平面图纸中的文字高度按照图纸比例设置,当图纸比例为1:100时,文字高度为200mm,宽度比例0.7;当图纸比例为1:150 时,文字高度为300mm;文字样式:字体:SHX:romans;大字体:ahztxt;宽度比例:0.7。
2、标注:综合平面图中应显示大小尺寸标注,风口尺寸标注等,不显示各专业定位尺寸标注。
各专业间标注不应重叠,保持图面整洁,必要时可引出标注。
3、线型及颜色处理建筑、结构时应遵照下表,建筑图中尽量避免出现粗体字;图层区分后应可根据备注:各专业内阀门配件的颜色及线型参照各专业相应标注颜色及线型4、综合平面图各专业管线应根据相关综合剖面图进行调整,比例应正确,应保持图面整洁。
5、剖面断线符号设置应明显,颜色为7 号色,断线符号采用多段线;6、整理各专业图时应先对照各相关专业系统,以正确反映本层各专业管线布置。
四、综合剖面图1、剖面图内管线线型及颜色尽可能参照平面图,标注引出线及标注文字采用7 号色;2、尺寸标注:颜色为7 号;线型:Continuous —————;超出标记20mm;基线间距:20mm;超出尺寸线:20mm ;起点偏移量:20mm;箭头:/ 倾斜;箭头大小:20mm;文字高度70mm:文字位置:从尺寸线偏移:10mm;文字样式:字体:SHX:romans;大字体:ahztxt ;宽度比例:0.7。
第二节综合图绘制一、管线综合设计原则:各专业管线具有各自的安装工艺要求,应了解各个工艺要求后方可进行管线综合,应相互协调、布置得当,一般应遵循下列原则:1、母线槽走向优先考虑。
母线槽走向对造价的影响较大,且其配件价格较为昂贵,在管线综合过程中优先考虑母线走向,尽量布置简洁,尽量避免高低翻越。
2、有压管道避让无压管道。
压力流管道在外加压力作用下,介质克服沿程阻力流动;空调供回水管、给水管道、消防管道、喷淋管、压力排水管等均属于压力管道;压力管道区别于重力管道主要特征是可以爬升。
重力流管道内介质仅受重力作用,由高往低流;污水管、废水管、雨水管、空调凝结水管等属于重力流管道,主要特征是有坡度要求,且排放水杂质较多,容易堵塞,因此力求水平管线短,尽量避免过多转弯,以保证建筑空间及排水顺畅。
管线交叉时,应将重力流管道对标高的要求作为首要考虑。
3、小管避让大管。
在综合图绘制过程中应先布置管径较大的管线,后布置管径较小的管线;遇到管线交叉且无法解决时,可考虑小管避让大管,因为小管所占空间位置较小,造价也相对较低且易于安装;4、冷水管避让热水管道,热水管道高低翻后容易产生抬气现象,故在管线交叉时,考虑冷水管避让热水管;5、可弯曲管道避让不可弯曲管道。
6、电缆(动力、自控、通讯等)桥架与输送液体的管道宜分开布置或布置在其上方,严禁桥架设置于液体管道下方,以免管道渗漏引起事故。
7、蒸汽管道布置时应综合考虑,应尽量避免上下翻,如确实无法解决,在各段管道的最低点需设置疏水阀。
蒸汽管道接至末端应在管道上方开支管。
8、强、弱电桥架在条件允许情况下,宜保证桥架之间有一定间距,以免互相干扰。
二、室内明敷管道离墙距离要求:1、室内明敷管道与墙、梁、柱的间距应满足施工、检修的要求;2、条件允许下,室内明敷管道离墙间距及管道之间间距宜≥80mm,但最小不宜小于60mm,离梁及柱间距不应小于10mm(在无接头处);3、管道上阀门不宜并列安装,应尽量错位安装,且必须满足检修、操作空间。
三、综合管线绘制过程及注意点:1、首先应了解结构专业各平面的梁位、梁高、板厚、建筑完成面、墙面完成面等要求;其次是了解建筑天花的控制高度及天花结构形式;2、如天花控制高度要求,可参造下列要求执行:1)、走廊的净空要求通常为:≥2200mm(具体以建筑、精装要求为准);2)、地下室车库的净空高度要求通常为:车道:≥2400mm(至少不应小于2200mm),单层车位区:≥2200mm(至少不小于2000mm),双层车位区:≥3600mm;3、综合图绘制过程:综合图绘制之前需进行大量的准备工作,需对所有相关设备专业的每张图纸的管道逐一进行详细分析,对照所有相关系统核对管线,确保系统不漏项、管线无遗漏;1)、图层处理。
对楼层所有相关机电平面进行图层处理,图层分类参照综合图制图统一标准,图层内系统分类清晰,文字大小统一;电气专业仅保留桥架、母线,末端配线均删除。
2)、叠图。
将所有图层处理后的图纸根据专业分类处理成图块,将所有专业图块汇总于一张图中。
3)、需将建筑专业图中建筑、结构进行处理,需清楚建筑完成面标高,结构面标高,注意图上是否有降板;对照建筑图与机电图中的建筑底图是否有区别,如有区别,应搞清楚以何版为准;结构上梁高、梁面标高需清楚,可打印出结构梁图,对不同大小的梁进行颜色区分,方便绘图过程中进行查阅,避免绘制过程中梁位尺寸错误。
4)、根据结构的梁位、梁高、建筑层高、管道行进路线上建筑面尺寸及安装后的高度要求,选择管线最密集区域开始剖面,相关管线需顺延了解管线的走向,管线布置需符合规范要求,各种管线在同一处垂直方向布置时,水管严禁设置于桥架、母线等电气管线上方。