超声检测工艺题解析
- 格式:doc
- 大小:1.68 MB
- 文档页数:25
工艺规范问答与计算:1.用2.5P 20K1.5(2.5MHz,Φ20mm,tgβ=1.5)斜探头,检验T=100mm钢板对接焊缝,扫描按深度1:1调节,探伤灵敏度为φ3x40-14dB,探伤中发现一缺陷,深40mm,波高25dB,按GB11345-89标准B级,此缺陷如何评定?(楔中等效横波声程取为10mm)。
解:设x1,x2分别为孔深d1=100mm,d2=40mm时的声程:已知K=1.5,L=10mmx1=d1(K2+1)1/2+L=100x1.8+10=190(mm),x2=d2(K2+1)1/2+L=40x1.8+10=82(mm)两孔反射波高dB差△=30lg(x1/x2)=30lg(190/82)=11dB,∴ d2=40mm,φ3x40孔的波高为:[H2]=[H1]+△=14+11=25dB,判废线灵敏度为φ3-2dB,即23dB,缺陷波高25dB,表明缺陷波高已位于距离波幅曲线的III区,按GB11345-89标准的规定,应评定为IV级。
2.用2.5 P20K1.5(2.5MHz,Φ20mm,tgβ=1.5)斜探头,检验板厚T=100mm钢板对接焊缝,扫描按深度1:1调节,探伤灵敏度为φ3-16dB,探伤中发现一缺陷,深40mm,波高20dB,指示长度35mm,按GB11345-89标准B级,此缺陷如何评定?(楔中等效横波声程取为10mm)。
解:参见1题:d1=100mm,x1=190mm;d2=40mm,x2=82mm, 不同声程φ3横孔反射波高dB差为:△=30lg(x1/x2)=30lg(190/82)=11dB,∴ d2=40mm时,φ3横孔波高为:[H2]=[H1]+△=16+11=27dB缺陷波高20dB,即为φ3-7dB,表明波高位于距离—波幅曲线II区,指示长度△L=35mm,30mm<△L<50mm,按GB11345标准应评定为II级3.检验板厚T=40mm钢板对接焊缝,探伤灵敏度为φ3-16dB,在一段焊缝内依次发现间距小于8mm的缺陷5个,试依据GB11345-89标准A级,评定焊缝质量级别?解:BG11345—89标准A级检验定量灵敏度为φ3-10dB,故4#缺陷不计,因此5#缺陷与3#的间距已大于8mm,应单独评定。
一、判断题第一单元(物理基础)1、波动过程中能量传播是靠相邻两质点的相互碰撞来完成的。
( F )2、波只能在弹性介质中产生和传播。
( F )3、由于机械波是由机械振动产生的,所以波动频率等于振动频率。
( O )4、由于机械波是由机械振动产生的,所以波长等于振幅.。
( F )5、传声介质的弹性模量越大,密度越小,声速就越高。
( O )6、物体作谐振动时,在平衡位置的势能为零。
( O )7、一般固体介质中的声速随温度的升高而增大。
( F )8、由端角反射率试验结果推断,使用K≥1.5的探头探测单面焊焊缝根部未焊透缺陷,灵敏度较低,可能造成漏检。
( O )9、超声波扩散衰减的大小与介质无关。
( O )10、超声波的频率越高,传播速度越快。
( F )11、介质能传播横波和表面波的必要条件是介质具有切变弹性模量。
( O )12、频率相同的纵波,在水中的波长大于在钢中的波长。
( F )13、既然水波能在水面传播,那么超声表面波也能在液体表面传播。
( F )14、因为超声波是由机械振动产生的,所以超声波在介质中的传播速度即为质点的振动速度。
( F )15、如材质相同,细钢棒(直径<λ)与钢锻件中的声速相同。
( F )16、在同种固体材料中,纵、横波声速之比为常数。
( O )17、不同的固体介质,弹性模量越大,密度越大,则声速越大。
( F )18、表面波在介质表面作椭圆振动,椭圆的长轴平行于波的传播方向。
( F )19、波的叠加原理说明,几列波在同一介质中传播并相遇时,都可以合成一个波继续传播。
( F )20、在超声波传播方向上,单位面积、单位时间通过的超声能量叫声强。
( F )21、超声波的能量远大于声波的能量,1MHz的超声波的能量相当于1KHz声波能量的100万倍。
( O )22、声压差2倍,则两信号的分贝差为6dB(分贝)。
( F )23、材料的声阻抗越大,超声波传播时衰减越大。
( F )24、平面波垂直入射到界面上,入射声压等于透射声压和反射声压之和。
选自特种设备无损检测教材《超声波检测》配套《题库(2008版》主编:强天鹏。
第七章三、问答题7.1 焊缝中常见缺陷有哪几种?各是怎样形成的?7.2 焊缝超声波探伤中,为什么常采用横波探伤?7.3 横波探伤焊缝时,选择探头K值应依据哪些原则?7.4 焊缝探伤时,斜探头的基本扫查方式有哪些,各有什么主要作用?7.5 焊缝探伤中,如何测定缺陷在焊缝中的位置?7.6 焊缝探伤中,测定缺陷指示长度的方法有哪几种?各适用于什么情况?7.7 试简要说明焊缝中常见缺陷回波的特点。
7.8 焊缝探伤中,常见的伪缺陷波有哪几种?7.9 为什么测定探头的K值必须在2N以外进行?7.10 焊缝探伤中,如何选择探头的频率、晶片尺寸和耦合剂?7.11 试说明堆焊层中常见缺陷、晶体结构特点和常用探伤方法。
7.12 试说明奥氏体不锈钢焊缝的组织特点、探伤困难所在和目前所采用的探伤方法。
问答题参考答案7.1答:焊缝中常见的缺陷有气孔、夹渣、未焊透、未熔合和裂纹等。
1)气孔是在焊接过程中焊接熔池高温时吸收过量气体或冶金反应产生的气体,在冷却凝固之前来不及逸出而残留在焊缝金属内所形成的空穴。
形成的主要原因是焊条或焊剂在焊前未烘干,焊件表面污物清理不干净等。
2)未焊透是指焊接接头根部母材未完全熔透的现象。
产生的主要原因是焊接电流过小,运条速度太快或焊接规范不当等。
3)未熔合指填充金属与母材或填充金属与填充金属之间没有熔合在一起。
产生未熔合的主要原因是坡口不干净,运条速度太快,焊接电流太小,焊条角度不当等。
4)夹渣:指焊后残留在焊缝金属内的熔渣或非金属夹杂物。
产生夹渣的主要原因是焊接电流过小,焊接速度过快,清理不干净,致使熔渣或非金属夹杂物来不及浮起而形成的。
5)裂纹:指在焊接过程中或焊后,在焊缝或母材的热影响区局部破裂的缝隙。
裂纹按成因可分为热裂纹、冷裂纹和再热裂纹。
热裂纹是由于焊接工艺不当在施焊时产生的;冷裂纹是由于焊接应力过大,焊条焊剂中含氢量过高或焊件刚性差异过大造成的,常在焊件冷却到一定温度后才产生,因此又称延迟裂纹;再热裂纹一般是焊件在焊后再次加热(消除应力热处理或其它加热过程)而产生的裂纹。
一、判断题第一单元(物理基础)1、波动过程中能量传播是靠相邻两质点的相互碰撞来完成的。
(F)2、波只能在弹性介质中产生和传播。
(F)3、由于机械波是由机械振动产生的,所以波动频率等于振动频率。
(O)4、由于机械波是由机械振动产生的,所以波长等于振幅.。
(F)5、传声介质的弹性模量越大,密度越小,声速就越高。
(O)6、物体作谐振动时,在平衡位置的势能为零。
(O)78检。
910111213141516171819202122232425262728、界面上入射声束的折射角等于反射角。
(F)29、当声束以一定角度入射到不同介质的界面上,会发生波型转换。
(O)30、在同一固体材料中,传播纵、横波时声阻抗不一样。
(O)31、声阻抗是衡量介质声学特性的主要参数,温度变化对材料的声阻抗无任何影响。
(F)32、超声波垂直入射到界面时,声强反射率与声强透射率之和等于1.(O)33、超声波垂直入射到异质界面时,界面一侧的总声压等于另一侧的声压。
(O)34、超声波垂直入射到Z2>Z1的界面时,声强透射率大于1,说明界面有增强声压的作用。
(F)35、超声波垂直入射到异质界面时,当底面全反射时,声压往复透射率与声强透射率在数值上相等。
(O)36、超声波垂直入射时,界面两侧介质声阻抗差愈小,声压往复透射率愈低。
(F)37、当钢中的气隙(如裂纹)厚度一定时,超声波频率增加,反射波高也随之增加。
(O)38、超声波倾斜入射到异质界面时,同种波型的反射角等于入射角。
(F)39、超声波倾斜入射到异质界面时,同种波型的折射角总是大于入射角。
(F)40、超声波以10°角入射到水/钢界面,反射角等于10°。
(O)41、超声波入射到钢/水界面时,第一临界角约为14.5°。
(F)42、第二介质中折射的横波平行于界面时的纵波入射角为第一临界角。
(F)43、如果有机玻璃/铝界面的第一临界角大于有机玻璃/钢界面的第一临界角,则前者的第二临界角也一定大于后者。
一、判断题第一单元(物理基础)1、波动过程中能量传播是靠相邻两质点的相互碰撞来完成的。
(F)2、波只能在弹性介质中产生和传播。
(F)3、由于机械波是由机械振动产生的,所以波动频率等于振动频率。
(O)4、由于机械波是由机械振动产生的,所以波长等于振幅.。
(F)5、传声介质的弹性模量越大,密度越小,声速就越高。
(O)6、物体作谐振动时,在平衡位置的势能为零。
(O)7、一般固体介质中的声速随温度的升高而增大。
(F)8、由端角反射率试验结果推断,使用K≥1.5的探头探测单面焊焊缝根部未焊透缺陷,灵敏度较低,可能造成漏检。
(O)9、超声波扩散衰减的大小与介质无关。
(O)10、超声波的频率越高,传播速度越快。
(F)11、介质能传播横波和表面波的必要条件是介质具有切变弹性模量。
(O)12、频率相同的纵波,在水中的波长大于在钢中的波长。
(F)13、既然水波能在水面传播,那么超声表面波也能在液体表面传播。
(F)14、因为超声波是由机械振动产生的,所以超声波在介质中的传播速度即为质点的振动速度。
(F)15、如材质相同,细钢棒(直径<λ)与钢锻件中的声速相同。
(F)16、在同种固体材料中,纵、横波声速之比为常数。
(O)17、不同的固体介质,弹性模量越大,密度越大,则声速越大。
(F)18、表面波在介质表面作椭圆振动,椭圆的长轴平行于波的传播方向。
(F)19、波的叠加原理说明,几列波在同一介质中传播并相遇时,都可以合成一个波继续传播。
(F)20、在超声波传播方向上,单位面积、单位时间通过的超声能量叫声强。
(F)21、超声波的能量远大于声波的能量,1MHz的超声波的能量相当于1KHz声波能量的100万倍。
(O)22、声压差2倍,则两信号的分贝差为6dB(分贝)。
(F)23、材料的声阻抗越大,超声波传播时衰减越大。
(F)24、平面波垂直入射到界面上,入射声压等于透射声压和反射声压之和。
(F)25、平面波垂直入射到界面上,入射能量等于透射能量和反射能量之和。
《超声检测》课后综合训练答案第一单元超声检测的物理基础一、名词解释1.声波与电磁波声源体发生振动会引起四周空气振荡,那种振荡方式就是声波。
电磁波是电磁场的一种运动形态。
2.可闻声波与超声波可闻声波就是人可以听见的声波,频率20Hz~20000Hz,高于20000Hz或低于20Hz一般人都听不到。
频率超过20000Hz的声波,称为超声波。
3.连续波与脉冲波波源持续不断振动所辐射的波称为连续波。
波源间歇振动辐射的波称为脉冲波。
4.纵波与横波纵波是质点的振动方向与传播方向同轴的波。
横波是质点的振动方向与波的传播方向相互垂直的波,如电磁波、光波等。
5.瑞利波与脉冲波瑞利波也称表面波,是沿半无限弹性介质自由表面传播的偏振波。
(脉冲波见上述)6.波长与声速波长指沿着波的传播方向,两个相邻的振动相位相同的质点之间的距离。
在波动过程中,某一振动状态在单位时间内波传播的距离称为波速。
声波的波速简称声速。
7.声压与声强在超声场中某一质点由于超声波的传播而受到的附加压强称为该处的声压。
声强是指单位时间内垂直通过单位面积的声能。
8.平面波与球面波波阵面为一系列相互平行的平面的波称为平面波。
波阵面为一系列同心球面的波称为球面波。
9.波的叠加与干涉当几列波在空间相遇时,在相遇区域内任一点的振动,为各列波单独存在时在该点引起的振动位移的矢量和,这一规律称为波的叠加。
如果两列频率相同、振动方向相同、相位差恒定的简谐波叠加时,使得空间某些质点的振动始终加强,而另一些质点处的振动始终减弱,这种现象称为波的干涉。
10.反射与折射波传播过程中,当遇到异质界面时,波的传播方向将发生改变。
一部分波从异质界面处返回到第一种介质,称为波的反射。
另一部分波将穿过异质界面继续传播,称为波的折射。
11.反射率与透射率反射波与入射波的声压或声强之比,称为波的反射率。
透射波与入射波的声压或声强之比,称为波的透射率。
12.聚焦与发散波在传播过程中,若果声束横截面越来越小,称为波的聚焦,反之则成为波的发散。
新制铁路车轴超声波探伤工艺解析摘要:在新版《铁路货车轮轴组装、检修及管理规则》(简称《轮规》)未使用之前,旧《轮规》中的轮轴超声波探伤旧工艺在探伤方法、设备、标准等方面存在一些不足,由此导致了铁路轮轴制造与检修技术文件中没有普遍推广应用轮轴超声波探伤旧工艺,例如轮轴超声波自动探伤B、C型的显示技术就未得到推广应用。
本文解析了新《轮规》中超声波探伤工艺的主要变化,便于轮轴探伤的相关工作人员能够深入了解铁路货车轮轴超声波探伤新工艺的作业执行。
关键词:轮规;超声波探伤工艺;变化分析在铁路货车运行中注重轮轴质量控制工作,分析轮轴质量影响因素,从轮轴结构设计、材料选择、承受重量、使用环境和使用条件等方面,采取措施提高轮轴质量。
其中,超声波探伤工艺属于一种无损检测技术,在轮轴损伤检测中有重要的应用价值,借助计算机技术信息技术完善超声波自动化探伤系统,为铁路货运车辆运行安全性提升奠定良好基础。
1、铁路货车轮轴损伤分析1.1 车轮磨损货车运行过程中,车轮与钢轨直接接触,在运行过程中产生较强的摩擦力,极易出现车轮磨损情况。
车轮磨损类别包括踏面磨损与轮缘磨损。
(1)踏面磨损。
货车在运行中的紧急制动,使踏面出现了凹槽,无法确保轮轴四周能正常运行。
制造材料质量不佳因素影响,会使货车运行过程中踏面出现“剥离”情况。
材料不同所造成的“剥离”裂纹程度也不同,均会加大车轮与钢轨的摩擦力,并有强大的冲击性[1]。
(2)轮缘磨损。
因多种力影响,轮缘内侧、外侧均受到不同程度的撞击,使货车在运输中无法直线行驶。
再加上车辆运行速度较快、行驶地势与地形较复杂,会使其边缘受到较强烈的冲击,所产生的磨损程度较严重。
同时,还增加货车运行过程中的阻力,严重时会使货车失衡而发生脱轨事故。
1.2 轮轴和车轮裂纹铁路货车轮轴车轮裂纹发生的部位较多,需根据裂纹产生情况详细探究裂纹类别,主要包括车轴裂纹、车轮踏面裂纹、防尘板座裂纹、轮缘根部裂纹等。
产生各种车轮裂纹的主要原因包括:车轴与制动拉杆组合不合理、受较强烈性的撞击,在外力影响下对其造成破坏。
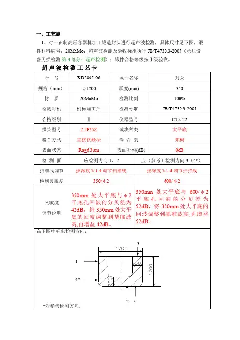
一、工艺题1、对一在制高压容器机加工锻造封头进行超声波检测,具体尺寸见下图,锻件材料牌号:20MnMo ;超声波检测及验收标准执行JB/T4730.3-2005《承压设备无损检测 第3部分:超声检测》;锻件合格等级按Ⅱ级验收。
超 声 波 检 测 工 艺 卡令 号 RD2005-06 试件名称 封头 规格(mm ) φ1200 厚度(mm) 350 材 质 20MnMo 检测比例 100% 检测时机 机械加工后检测标准 JB/T4730.3-2005合格级别 Ⅱ 仪器型号 CTS-22 探头型号 2.5P25Z 试块种类 大平底 耦合方式 直接接触法 耦 合 剂 浆糊 表面状态 Ra≤6.3μm表面补偿(dB)0dB检 测 面 应检测方向1、2 应(参考)检测方向3(4*) 扫描线调节 按深度≥1:4调节扫描线按深度≥1:6调节扫描线检测灵敏度350/φ2600/φ2灵敏度 调节说明350mm 处大平底与φ2平底孔回波的分贝差为42dB ,将350mm 处大平底的回波调整到基准波高,再增益42dB 。
350mm 处大平底与600/φ2平底孔回波的分贝差为52dB ,将350mm 处大平底的回波调整到基准波高,再增益52dB 。
在下图中标出检测方向:*为参考检测方向。
1 4* 32 3编制×××审核×××日期×××年×月×日2、有一块16MnR钢板规格为4200×2700×90mm,用于制作压力容器筒节,下料尺寸为4000×2700mm,要求进行纵波和横波超声波检测,检测标准为JB/T4730.3-2005《承压设备无损检测第3部分:超声检测》,Ⅱ级合格。
现有设备如下:(1)、仪器设备:CTS-22型(2)、探头:2.5P12Z 2.5P20Z 2.5P30Z 5.0P12Z 5.0P20Z 5.0P30Z2.5P14×14K1 2.5P20×20K1 2.5P25×25K1 5.0P14×14K15.0P20×20K1 5.0P25×25K1(3)、试块:CBⅡ-1 CBⅡ-2 CBⅡ-3 CBⅡ-4 CBⅡ-5 CBⅡ-6 CB I(4)、耦合剂:水、化学浆糊、机油请对下列工艺卡进行审核,发现错误的地方请予以纠正并把正确的结果写在相对应的“订正”空格里。
工艺题1对一在制高压容器机加工锻件造封头进行超声波检测,具体尺寸见工艺卡中图,锻件材料牌号:20MnMo;超声检测标准为:JB/-2005;锻件合格等级按Ⅱ级验收。
超声波检测工艺卡1、探头型号:4.2.2条规定:单晶直探头公称频率应选用2MHz~5MHz,探头晶片一般为:φ14~φ25mm。
2、检测时机与表面状态见:4.2.4条规定:检测原则上应安排在热处理后,孔、台等结构机加工前进行,检测面的表面粗糙度Ra ≤μm。
3、检测方法见4.2.5.1规定:一般原则:锻件应进行纵波检测,对筒型和环形锻件还应增加横波检测,由于本题锻件不属于筒型和环形锻件,故仅作纵波检测。
4、检测面(检测方向)见4.2.5.2-a)b)图7之d)。
5、灵敏度调节:见P76~77-4.2.6试块:若壁厚δ<45mm;用CSⅡ型试块,若δ≥45mm时则用CSⅠ型试块,本题锻件厚度为350mm>45mm,故可用CSⅠ型试块或用大平底调节灵敏度,但大平底调节灵敏度的前提是检测部位的厚度大于或等于3倍近场区长度且检测面与底面平行。
计算近场区:N=D2/4λ=252/4×=66.2mm,3N=198.6mm<350mm,故可用大平底调节灵敏度。
(1)求350/φ2大平底/平底孔分贝差:△db=20logP350/Pφ2=20log2λX/πφ2=2××350/×22=(db)(2)求600/φ2平底孔/350大平底分贝差:△db=20logP350/Pφ2+40log600/350=20log2λX/πφ2+=2××350/×22+=(db)工艺题2有一块16MnR钢板规格为4200×2700×90mm,用于制作压力容器筒节,下料尺寸为:4000×2700mm,要求进行纵波和横波超声波检测,检测标准为:JB/-2005,Ⅱ级合格。
现有设备如下:(1)仪器:CTS-22型(2)探头:、、、、、;×14K1、×20K1、×25K1、×14K1、×20K1、×25K1;(3)试块:CBⅡ-1、CBⅡ-2、CBⅡ-3、CBⅡ-4、CBⅡ-5、CBⅡ-6、CB Ⅰ(4)耦合剂:水、化学浆糊、机油请对下列工艺卡进行审核,发现错误的地方请予以纠正并把正确的结果写在相应的“订正”空格里。
超声检测工艺题解析1. 概述超声检测技术是将高频声波引入被测物体中,根据声波在物体内的传播情况及反射回来的幅度、时间等特性,来识别物体的缺陷、损伤等信息。
它具有非接触、高灵敏度、高精度等特点,已被广泛应用于制造业、航空航天、石油化工、医疗卫生等领域。
超声检测工艺是指超声检测应用时所需要遵循的各种技术要求和操作规程。
本文将以超声检测工艺为主线,介绍超声检测在实际应用中的一些问题及解决方法。
2. 各种超声检测工艺的特点超声检测技术在应用中需要根据不同的需求和要求选择不同的工艺。
下面我们将介绍常见的几种超声检测工艺的特点。
2.1 传统脉冲回波超声检测传统脉冲回波超声检测是一种最常见的超声检测工艺。
其特点是信号穿透能力强、探伤深度大、检测精度高。
但其缺点是不能检测技术现象,不能快速连续地对被测物体进行检测。
2.2 相控阵超声检测相控阵超声检测是一种高级超声检测技术。
它利用电子束控制多个超声探头发射并聚焦的声波束,可以快速地对被测物体进行扫描。
相控阵超声检测可以实现非接触、连续的快速检测,其缺点是仪器成本昂贵、对操作人员要求高。
2.3 直线阵列超声检测直线阵列超声检测是一种最新的超声检测技术。
它利用多个超声探头排列成一条直线或呈某种形状进行检测。
相对于传统脉冲回波超声检测,它能够提高探测效率和精度,但对于特殊形状的被测物体可能不能达到最佳检测效果。
3. 超声检测工艺中的常见问题与解决方法在超声检测中,常见的问题有误检、漏检、分辨率低等,下面我们将分别介绍并提供解决方法。
3.1 误检误检是指超声检测结果中出现错误的判断,即将没有缺陷的物体误判为有缺陷。
这种问题可能会造成资源浪费、生产效率下降等问题。
解决方法:•按照检测标准进行操作。
在进行超声检测时,按照国家、行业或厂内相关标准进行操作,综合考虑物体材质、缺陷类型、检测仪器等因素,进行检测判断。
•提高操作人员技能水平。
操作人员应该具备专业知识、实践经验,严格按照检测工艺要求进行操作,提高检测准确率。
选自特种设备无损检测教材《超声波检测》配套《题库(2008版》主编:强天鹏。
第七章三、问答题7.1 焊缝中常见缺陷有哪几种?各是怎样形成的?7.2 焊缝超声波探伤中,为什么常采用横波探伤?7.3 横波探伤焊缝时,选择探头K值应依据哪些原则?7.4 焊缝探伤时,斜探头的基本扫查方式有哪些,各有什么主要作用?7.5 焊缝探伤中,如何测定缺陷在焊缝中的位置?7.6 焊缝探伤中,测定缺陷指示长度的方法有哪几种?各适用于什么情况?7.7 试简要说明焊缝中常见缺陷回波的特点。
7.8 焊缝探伤中,常见的伪缺陷波有哪几种?7.9 为什么测定探头的K值必须在2N以外进行?7.10 焊缝探伤中,如何选择探头的频率、晶片尺寸和耦合剂?7.11 试说明堆焊层中常见缺陷、晶体结构特点和常用探伤方法。
7.12 试说明奥氏体不锈钢焊缝的组织特点、探伤困难所在和目前所采用的探伤方法。
问答题参考答案7.1答:焊缝中常见的缺陷有气孔、夹渣、未焊透、未熔合和裂纹等。
1)气孔是在焊接过程中焊接熔池高温时吸收过量气体或冶金反应产生的气体,在冷却凝固之前来不及逸出而残留在焊缝金属内所形成的空穴。
形成的主要原因是焊条或焊剂在焊前未烘干,焊件表面污物清理不干净等。
2)未焊透是指焊接接头根部母材未完全熔透的现象。
产生的主要原因是焊接电流过小,运条速度太快或焊接规范不当等。
3)未熔合指填充金属与母材或填充金属与填充金属之间没有熔合在一起。
产生未熔合的主要原因是坡口不干净,运条速度太快,焊接电流太小,焊条角度不当等。
4)夹渣:指焊后残留在焊缝金属内的熔渣或非金属夹杂物。
产生夹渣的主要原因是焊接电流过小,焊接速度过快,清理不干净,致使熔渣或非金属夹杂物来不及浮起而形成的。
5)裂纹:指在焊接过程中或焊后,在焊缝或母材的热影响区局部破裂的缝隙。
裂纹按成因可分为热裂纹、冷裂纹和再热裂纹。
热裂纹是由于焊接工艺不当在施焊时产生的;冷裂纹是由于焊接应力过大,焊条焊剂中含氢量过高或焊件刚性差异过大造成的,常在焊件冷却到一定温度后才产生,因此又称延迟裂纹;再热裂纹一般是焊件在焊后再次加热(消除应力热处理或其它加热过程)而产生的裂纹。
一、判断题第一单元(物理基础)1、波动过程中能量传播是靠相邻两质点的相互碰撞来完成的。
( F )2、波只能在弹性介质中产生和传播。
( F )3、由于机械波是由机械振动产生的,所以波动频率等于振动频率。
( O )4、由于机械波是由机械振动产生的,所以波长等于振幅.。
( F )5、传声介质的弹性模量越大,密度越小,声速就越高。
( O )6、物体作谐振动时,在平衡位置的势能为零。
( O )7、一般固体介质中的声速随温度的升高而增大。
( F )8、由端角反射率试验结果推断,使用K≥1.5的探头探测单面焊焊缝根部未焊透缺陷,灵敏度较低,可能造成漏检。
( O )9、超声波扩散衰减的大小与介质无关。
( O )10、超声波的频率越高,传播速度越快。
( F )11、介质能传播横波和表面波的必要条件是介质具有切变弹性模量。
( O )12、频率相同的纵波,在水中的波长大于在钢中的波长。
( F )13、既然水波能在水面传播,那么超声表面波也能在液体表面传播。
( F )14、因为超声波是由机械振动产生的,所以超声波在介质中的传播速度即为质点的振动速度。
( F )15、如材质相同,细钢棒(直径<λ)与钢锻件中的声速相同。
( F )16、在同种固体材料中,纵、横波声速之比为常数。
( O )17、不同的固体介质,弹性模量越大,密度越大,则声速越大。
( F )18、表面波在介质表面作椭圆振动,椭圆的长轴平行于波的传播方向。
( F )19、波的叠加原理说明,几列波在同一介质中传播并相遇时,都可以合成一个波继续传播。
( F )20、在超声波传播方向上,单位面积、单位时间通过的超声能量叫声强。
( F )21、超声波的能量远大于声波的能量,1MHz的超声波的能量相当于1KHz声波能量的100万倍。
( O )22、声压差2倍,则两信号的分贝差为6dB(分贝)。
( F )23、材料的声阻抗越大,超声波传播时衰减越大。
( F )24、平面波垂直入射到界面上,入射声压等于透射声压和反射声压之和。
一、工艺题1、对一在制高压容器机加工锻造封头进行超声波检测,具体尺寸见下图,锻件材料牌号:20MnMo;超声波检测及验收标准执行JB/T4730.3-2005《承压设备无损检测第3部分:超声检测》;锻件合格等级按Ⅱ级验收。
2、有一块16MnR钢板规格为4200×2700×90mm,用于制作压力容器筒节,下料尺寸为4000×2700mm,要求进行纵波和横波超声波检测,检测标准为JB/T4730.3-2005《承压设备无损检测第3部分:超声检测》,Ⅱ级合格。
现有设备如下:(1)、仪器设备:CTS-22型(2)、探头:2.5P12Z 2.5P20Z 2.5P30Z 5.0P12Z 5.0P20Z 5.0P30Z2.5P14×14K1 2.5P20×20K1 2.5P25×25K1 5.0P14×14K15.0P20×20K1 5.0P25×25K1(3)、试块:CBⅡ-1 CBⅡ-2 CBⅡ-3 CBⅡ-4 CBⅡ-5 CBⅡ-6 CB I(4)、耦合剂:水、化学浆糊、机油请对下列工艺卡进行审核,发现错误的地方请予以纠正并把正确的结果写在相对应的“订正”空格里。
超声检测工艺卡3、某电站锅炉低再出口集箱,其规格为D0508×25mm,材料牌号为10CrMo910。
集箱管子与端盖对接环缝如下图所示,焊接剖口为单面V型,焊接方法为手工电弧焊打底,埋弧自动焊盖面,请按JB/T4730.3-2005《承压设备无损检测第3部分:超声检测》标准C级检测Ⅰ级合格的要求,编制该对接环缝的超声检测工艺卡,并在图上相应部位标注探头位置。
试块与工件表面耦合损失差为4dB。
检测位置探头的摆放:(1)直射波法:K1探头单面双侧;K2探头A面、B面扫查不全。
(2)一次反射波法:A面K1、K2探头;B面K1探头扫查不全,不能采用K2探头。
4、某锻件如图1所示,材质SA387Gr22Cl3(低合金钢),机加工后要求进行超声检测,执行标准JB/T4730.3-2005《承压设备无损检测第3部分:超声检测》,验收标准:底波降低量Ⅰ级、其它缺陷Ⅱ级。
请填写以下工艺卡:图1 锻件示意图超声检测工艺卡5、有一筒形锻件,尺寸Di (内径) 3800×120mm,长度2000mm,材料SA508-Ⅲ,要求按JB/T4730.3-2005《承压设备无损检测第3部分:超声检测》标准进行超声检测,验收级别为Ⅱ级。
现有CTS-22超声波探伤仪,直探头2.5P20Z,斜探头2.5P20×20K1,耦合剂为化学浆糊或机油。
请编制工艺卡。
超声检测工艺卡二、综合题1、某压力容器制造厂对一台变换炉进行焊后检测,该炉产品编号H600,属三类压力容器,设计压力6.7MPa,设计温度330℃,介质为变换气(CO、H2、CO2等),材料1.25Cr0.5Mo,结构如图1所示。
其中,筒体与封头环缝的焊接方法为手工电弧焊封底,埋弧自动焊盖面,焊缝余高磨平。
图1变换炉结构示意图请回答下列问题:(1)、按法规标准规定对变换炉上的焊缝要进行哪些无损检测?比例各是多少?答: 1) A1、A2、A3、A4、B1、B2、B3、B4、B5 100%RT+20%UT,或100%UT+20%RT2) D1、D2、D3 100%MT(2)、D3角焊缝结构和尺寸如图2所示,要求用直探头和两种K值斜探头,从封头两面检测该焊缝,请填写下列超声波检测工艺卡并在图上注明扫查方向。
图2D3角焊缝结构和尺寸示意图超声波检测工艺卡(3)、筒体和封头环缝B1、B3如图3所示,现要求超声波检测按JB/T4730.3-2005,C级进行,请说明检测内容、选用的探头参数以及扫查面。
图3 筒体和封头环缝B1、B3示意图答:1) 焊缝两侧母材区先用直探头2.5P20Z进行检测;2) 在焊缝的双面双侧用两种K值2.5P20×20K1和2.5P20×20K2斜探头进行检测;3) 应进行横向缺陷检测,把探头放在焊缝内、外表面上作正反两个方向扫查,并把各线灵敏度提高6dB;(4)、该焊缝结构的斜面对超声波检测有哪些影响?从斜面扫查时,可采用哪些方法确定缺陷位置?答:1) 斜面对检测的影响相当于减小了探头K值,因此,应采用较大K值的探头进行检测;2) 对缺陷定位时应进行修正,可采用计算法或图表法确定缺陷位置。
2、某电站锅炉锅筒如图1所示,令号400-50。
它的设计压力为15.8MPa,设计温度为348℃,材料为13MnNiMoNbR(抗拉强度Rm=570~700Mpa),尺寸Di(内径)1800×92mm。
其纵缝、下降管角焊缝采用埋弧自动焊,环缝采用手工电弧焊封底,埋弧自动焊盖面。
现有仪器、试块、探头、耦合剂如下:(1) 仪器:CTS-22,CTS-26(2) 试块:CSK-ⅠA,CSK-ⅡA,CSK-ⅢA(3) 探头:2.5P10×10K1,2.5P10×10K1.5,2.5P10×10K2,2.5P20×20K1,2.5P20×20K1.5,2.5P20×20K2,5P20×20K1,5P20×20K1.5,5P20×20K2,2.5P14Z,2.5P20Z,2.5P30Z(4)耦合剂:机油,化学浆糊图1 锅筒示意图图2 筒体环缝示意图图3下降管结构尺寸示意图(1)、请确定制造过程中锅筒纵缝和环缝、下降管角焊缝焊接完成后无损检测要求,包括部位、方法、比例以及检测时机,并说明依据或理由。
(2)、下降管角焊缝结构和尺寸如图3所示,请按JB/T4730.3-2005《承压设备无损检测第3部分:超声检测》标准,确定合适的超声检测方法和参数(探头种类、探头参数、检测面),并说明依据或理由。
答;1) 检测方法:接管内壁用 2.5MHz、φ14直探头检测(应使用小尺寸直探头以提高耦合效果),筒体内外壁分别用2.5MHz、K1和K2斜探头检测。
2) 按JB/T4730.3-2005标准5.1.6.3条,下降管角焊缝应以接管内壁直探头检测为主,主要是有利于检测坡口未熔合和垂直于表面的裂纹类缺陷;在筒体内外壁增加斜探头检测,主要是检测焊缝内缺陷。
(3)、按JB/T4730.3-2005《承压设备无损检测第3部分:超声检测》标准,用直探头检测下降管角焊缝,是否可以采用底波调节法校准检测灵敏度?(说明理由)。
如果可以,试叙述其校准方法(焊缝宽度50mm)。
答:1) 如果底波声程大于等于探头的3N,则可采用底波调节法,对2.5MHz、φ14探头,N≈21mm,下降管底波声程为75mm,大于3N,所以可以采用底波调节法校准检测灵敏度。
2) 按JB4730.3-2005《承压设备无损检测第3部分:超声检测》标准,评定线为φ2平底孔,则检测灵敏度为φ2/(75+50+10),△Bf=20㏒(P B/P f)-10(d/D)≈41dB,校准时把底波高度设置在荧光屏满刻度的80%,提高灵敏度41dB,即为φ2检测灵敏度。
(4)、按JB/T4730.3-2005《承压设备无损检测第3部分:超声检测》标准C级要求,填写锅筒对接接头的超声检测工艺卡。
3、某加氢反应器如图1所示,令号化610。
设计压力8.82Mpa,设计温度425℃,材料2.25Cr-Mo锻件,尺寸Di(内径)4400×132mm。
其角焊缝采用埋弧自动焊,环缝采用手工电弧焊封底,埋弧自动焊盖面。
反应器筒体、封头和接管内壁都有奥氏体不锈钢堆焊层,材料为TP309L+TP347,厚度为6mm,采用埋弧带极堆焊。
图1 化610加氢反应器示意图图2 堆焊层示意图(1)、请按有关法规标准确定制造过程中筒体环缝焊接完成后无损检测要求,包括方法、比例以及检测时机,并说明依据或理由。
(2)、筒体锻件的尺寸为:内径4400mm、厚度132mm、长度3200mm。
请按JB/T4730.3-2005《承压设备无损检测》标准确定其检测方法和工艺参数,包括探头参数、试块种类和反射体参数、基准灵敏度和调校方法以及扫查方向。
答;1) 直探头:2.5P20Z;试块:工件或CS1试块;反射体:大平底或Φ2mm平底孔;基准灵敏度:Φ2mm平底孔;基准灵敏度调校方法1:径向检测时,把探头放在外圆周面上,调节仪器,把第一次底波调至80%荧光屏高,然后增益34dB,即为Φ2mm平底孔灵敏度。
基准灵敏度调校方法2:用CSⅠ试块做距离-波幅曲线。
扫查方向:外圆周面和两端面。
2) 斜探头:2.5P20×22K1;试块:60°V型槽试块;反射体参数:深度1.32mm;长度25mm;基准灵敏度及调校方法:从锻件外圆面将探头对准内圆面的V型槽,调整增益,使最大反射高度为满刻度的80%,将该值标在面板上,以其为基准灵敏度;不改变仪器的调整状态,再移动探头测定外圆面的V型槽,并将最大的反射高度标在面板上,将上述两点用直线连接并延长,绘出距离-波幅曲线,并使之包括全部检测范围。
扫查方向:轴向正反两个方向,周向正反两个方向,共进行4个方向扫查。
4、一台飞灰排放罐如图1所示,其筒体采用低合金钢/奥氏体不锈钢复合钢板焊接而成,材质SA516Gr70+304L,厚度80+4mm,工作介质为飞灰、氮气、设计压力为5.8MPa,容器类别Ⅱ类。
图1 飞灰排放罐请回答以下问题:(1)、制造过程中容器筒体纵、环缝要进行哪些无损检测?分别写出检测方法、检测比例(包括必探部位)和合格级别。
答:1)检测方法和比例:100%RT+20%UT(或100%UT+20%RT)局部检测应包括所有纵环缝交叉部位、100%MT。
2)合格级别:RT-Ⅲ级、UT-Ⅱ级、MT-Ⅰ级。
(2)、复合钢板入厂时要进行超声检测复验。
请按JB/T4730.3-2005《承压设备无损检测第3部分:超声检测》标准规定,分别叙述从基板侧和复板侧表面检测的方法(包括探头、灵敏度校验、扫查方式等)。
答基板侧和复板侧:探头:2.5P20Z;灵敏度校验:将探头置于复合钢板完全结合部位,调节第一次底波高度为荧光屏满刻度的80%。
以此作为基准灵敏度。
扫查方式:采用100%扫查或沿钢板宽度方向,间格为50mm的平行线扫查。
在坡口预定线两侧各50mm内应作100%扫查。
(3)、根据JB/T4730.3-2005《承压设备无损检测第3部分:超声检测》标准规定,复合钢板可以从基板侧检测,也可以从复板侧检测,试问它们的检测结果是否一致?说明理由。
答:由于复合钢板是以底波消失法来评定缺陷的,而底波是否消失,主要取决于未结合的面积和声束的横截面积。