【最新】司法考试历年真题解析——商法(2008年)
- 格式:doc
- 大小:82.50 KB
- 文档页数:8
司法考试历年真题解析——民事诉讼法(2008年)2008年司法考试卷三《民诉》真题解析一、单选题33. 王某承包了20亩鱼塘。
某日,王某发现鱼塘里的鱼大量死亡,王某认为鱼的死亡是因为附近的腾达化工厂排污引起,遂起诉腾达化工厂请求赔偿。
腾达化工厂辩称,根本没有向王某的鱼塘进行排污。
关于化工厂是否向鱼塘排污的事实举证责任,下列哪一选项是正确的?()A. 根据“谁主张、谁举证”的原则,应当由主张存在污染事实的王某负举证责任B. 根据“谁主张、谁举证”的原则,应当由主张自己没有排污行为的腾达化工厂负举证责任C. 根据“举证责任倒置”的规则,应当由腾达化工厂负举证责任D. 根据本证与反证的分类,应当由腾达化工厂负举证责任正确答案: A答案解析:本题考核环境污染侵权的举证责任。
在环境污染致人损害的案件中,加害人对免责事由以及行为与损害结果之间不存在因果关系负举证责任,受害人对排污事实和受损的事实负举证责任。
34. 居民甲与金山房地产公司签订了购买商品房一套的合同,后因甲未按约定付款。
金山公司起诉至法院,要求甲付清房款并承担违约责任。
在诉讼中,甲的妻子乙向法院主张甲患有精神病,没有辨别行为的能力,要求法院认定购房合同无效。
关于本案的说法,下列哪一选项是正确的?()A. 法院应当通知甲的妻子作为法定诉讼代理人出庭进行诉讼B. 由乙或金山公司申请对甲进行鉴定,鉴定过程中,诉讼继续进行C. 法院可以依职权决定对甲进行鉴定D. 乙或金山公司可以向法院申请认定甲为无民事行为能力人,法院应裁定诉讼中止正确答案: D答案解析:本题考核诉讼中止。
《民诉意见》第一百九十三条规定,在诉讼中,当事人的利害关系人提出该当事人患有精神病,要求宣告该当事人无民事行为能力或限制民事行为能力的,应由利害关系人向人民法院提出申请,由受诉人民法院按照特别程序立案审理,原诉讼中止。
35. 赵某与黄某因某项财产所有权发生争议,赵某向法院提起诉讼,经一、二审法院审理后,判决该项财产属赵某所有。
不定项选择题:(2002年)(三)法国人丹尼与美国人泰尔按我国法律规定,各出资50万美元(其中丹尼的出资包括专利技术出资)在上海成立一公司,公司章程规定各方以该出资对公司债务负责?后该公司又在上海注册成立了二家分公司?请回答下列90-93题?90.根据公司分类的原理,该公司应属于下列哪一选项的公司?A.该公司居于中国公司?母公司和股份有限公司B.该公司属于外国公司?本公司和有限责任公司C.该公司属于中国公司?本公司和有限责任公司D.该公司属于跨国公司?母公司和股份两合公司答案:C解析:《公司法》第24条规定,有限责任公司由五十个以下股东出资设立?第65条第2款规定,本法所称国有独资公司,是指国家单独出资?由国务院或者地方人民政府授权本级人民政府国有资产监督管理机构履行出资人职责的有限责任公司?第79条规定,设立股份有限公司,应当有二人以上二百人以下为发起人,其中须有半数以上的发起人在中国境内有住所?本题中,有两个股东,且都是外国股东,因此属于外资有限责任公司?答案是 C.91.该公司已设定注册资本为100万美元,而丹尼以其专利技术出资,则其至少要补出价值多少的现金或实物?A.30万美元现金或等值的实物B.25万美元资金或等值的实物C.无需补出任何现金或实物D.80万美元资金或等值的实物答案:A解析:《外资企业法实施细则》第25条规定,外国投资者可以用可自由兑换的外币出资,也可以用机器设备?工业产权?专有技术等作价出资?经审批机关批准,外国投资者也可以用其从中国境内举办的其他外商投资企业获得的人民币利润出资?第27条第1?2款规定,外国投资者以工业产权?专有技术作价出资的,该工业产权?专有技术应当为外国投资者所有?该工业产权?专有技术的作价应当与国际上通常的作价原则相一致,其作价金额不得超过外资企业注册资本的20%.根据上述法条,外国投资者可以以专利技术出资,但是其作价金额不得超过外资企业注册资本的20%.该公司已设定注册资本为100万美元,因此丹尼以其专利技术出资不得超过20万美元?丹尼与泰尔约定各出资50万美元,因此丹尼需要补足30万美元现金或者等值实物,A是正确的?92.下列有关该公司的成立与责任性质的表述中正确的是?A.该公司需经我国对外经济贸易主管部门批准才能成立B.该公司因出资人均为外商,故不需经主管部门批准即可成立C.该公司由出资人直接向公司登记主管部门申请登记即可成立D.该公司因系个人投资设立,放出资人应对公司债务承担无限责任答案:A解析:《外资企业法》第6条规定:“设立外资企业的申请,由国务院对外经济贸易主管部门或者国务院授权的机关审查批准?审查批准机关应当在接到申请之日起90天内决定批准或者不批准?”所以B?C不正确?但A的表述也有问题,因为除对外经济贸易主管部门外,国务院授权的机关也有审批权,但由于其他选项明显不正确,故只能选 A.93.丹尼和泰尔的第一期投资额应当在下列哪一时间内缴清?A.提出成立公司的申请之日B.取得营业执照之日C.取得营业执照前30日D.营业执照签发之月起90日答案:D解析:《外资企业法实施条例》第30条第1款规定:“外国投资者缴付出资的期限应当在设立外资企业申请书和外资企业章程中载明?外国投资者可以分期缴付出资,但最后一期出资应当在营业执照签发之日起3年内缴清?其中第一期出资不得少于外国投资者认缴出资额的15%,并应当在外资企业营业执照签发之日起90天内缴清?”因此,应选D.(2003年)(三)甲股份有限公司经董事会决议,变更公司章程,在其营业范围中增加“制售成衣”一项,但尚未向工商行政部门办理变更登记手续?董事长刘某未经授权与乙纺织厂签订一项定购布料的合同,并代表公司签发以某银行为付款人?乙为收款人的汇票一张给乙,作为定金?乙因欠丙货款,将该票据背书转让给丙,丙又背书转让给丁?票据到期后,丁涂销了乙的背书?请回答以下89-92题?89.对甲公司变更公司章程的行为,下列判断中正确的是:A.因其是董事会作出的决议,故不能发生变更效力B.董事会可以对此作出决议,但其未向工商机关办理变更登记而不发生变更效力C.应由股东会作出决议,自决议生效时发生变更效力D.应由董事会作出决议,并自办理变更登记时发生变更效力答案:C解析:《公司法》第38条规定,股东会行使下列职权:(一)决定公司的经营方针和投资计划;(二)选举和更换非由职工代表担任的董事?监事,决定有关董事?监事的报酬事项;(三)审议批准董事会的报告;(四)审议批准监事会或者监事的报告;(五)审议批准公司的年度财务预算方案?决算方案;(六)审议批准公司的利润分配方案和弥补亏损方案;(七)对公司增加或者减少注册资本作出决议;(八)对发行公司债券作出决议;(九)对公司合并?分立?解散?清算或者变更公司形式作出决议;(十)修改公司章程;(十一)公司章程规定的其他职权?对前款所列事项股东以书面形式一致表示同意的,可以不召开股东会会议,直接作出决定,并由全体股东在决定文件上签名?盖章?第44条第2款规定,股东会会议作出修改公司章程?增加或者减少注册资本的决议,以及公司合并?分立?解散或者变更公司形式的决议,必须经代表三分之二以上表决权的股东通过?90.对甲公司与乙纺织厂之间的购货合同,下列判断中正确的是:A.因甲公司尚未办理营业范围的变更登记手续,故无效B.因董事长刘某未经授权,故无效C.尽管甲公司的行为违反了登记管理方面的规定,但购货合同有效D.购货合同如获得甲公司的追认即有效答案:C解析:《公司法》第12条规定,公司的经营范围由公司章程规定,并依法登记?公司可以修改公司章程,改变经营范围,但是应当办理变更登记?公司的经营范围中属于法律?行政法规规定须经批准的项目,应当依法经过批准?但这并不意味着公司超出经营范围所实施的民事活动就绝对无效?根据最高人民法院关于适用《中华人民共和国合同法》若干问题的解释(一)第10条:“当事人超越经营范围订立合同,人民法院不因此认定合同无效?但违反国家限制经营?特许经营以及法律?行政法规禁止经营规定的除外?”91.对甲公司董事长刘某代表公司签发的票据的效力,下列判断中正确的是:A.因甲公司尚未办理营业范围的变更登记,故签发票据的行为无效B.因刘某未经授权,故签发票据的行为无效C.因该汇票以支付定金为目的,故该票据无效D.该票据有效答案:D解析:票据是无因证券?票据上的法律关系是一种单纯的金钱支付关系,权利人享有票据权利只以持有符合票据法规定的有效票据为必要?至于票据赖以发生的原因,在所不问?即使原因关系无效或有瑕疵,均不影响票的效力?92.对于丁的涂销行为产生的后果,下列判断中正确的是:A.丁提示付款时,某银行可以背书不连续而拒绝付款B.若丁提示付款而某银行拒付时,丁可以向乙行使追索权C.若丁提示付款而某银行拒付时,丁可以向丙行使追索权D.丁的涂销行为导致该票据无效答案:AC解析:依《审理票据纠纷案件若干问题的决定》第14条规定,票据债务人以票据法第十条?第二十一条的规定为由,对业经背书转让票据的持票人进行抗辩的,人民法院不予支持?依《审理票据纠纷案件若干问题的决定》第5条规定,付款请求权是持票人享有的第一顺序权利,追索权是持票人享有的第二顺序权利,即汇票到期被拒绝付款或者具有票据法第六十一条第二款所列情形的,持票人请求背书人?出票人以及汇票的其他债务人支付票据法第七十条第一款所列金额和费用的权利?依票据法第61条规定,汇票到期被拒绝付款的,持票人可以对背书人?出票人以及汇票的其他债务人行使追索权?汇票到期日前,有下列情形之一的,持票人也可以行使追索权:①汇票被拒绝承兑的;②承兑人或者付款人死亡?逃匿的;③承兑人或者付款人被依法宣告破产的或者因违法被责令终止业务活动的?依票据法第31条,以背书转让的汇票,背书应当连续?持票人以背书的连续,证明其汇票权利;非经背书转让,而以其他合法方式取得汇票的,依法举证,证明其汇票权利? -司法考试(2004年)碧海实业有限公司等3家国有企业,拟设立一家以高新技术产业为主的新奇股份有限公司?新奇公司拟筹集股本总额4亿元,其中,发起人碧海公司拟以厂房?设备?专利技术?土地使用权和部分现金作出资,并将成为新奇公司第一大股东?3家发起人为筹办新奇股份公司,共同制订了公司章程,并向登记机关提出了设立公司的申请?请回答以下89-93题?89.对碧海公司等3家国有企业设立股份有限公司的申请,公司登记机关的下列何种答复是正确的?A.设立股份有限公司一般至少应有5家发起人,3家发起人不能设立股份有限公司B.由于本案属于国有企业改建为股份公司,因此发起人可以为3人C.因为是国有企业改建为股份公司,故新奇公司只能采用发起设立方式D.国有企业改建为股份公司,发起人若少于5人,应采用募集设立方式答案:ABD 【本题现在无答案】解析:《公司法》对发起人的人数和资格都有要求,本题考查的是对发起人人数的要求?《公司法》第79条规定,设立股份有限公司,应当有二人以上二百人以下为发起人,其中须有半数以上的发起人在中国境内有住所?根据上述规定,发起人的人数下限是2人,A项认为设立股份有限公司一般至少应为5个发起人,3家发起人不能设立股份有限公司是错误的,不当选;B选项认为“发起人可以为3人”,是正确的,但是其理由是本案属于国有企业改建为股份公司,而法律并未做此规定,因此错误不应入选;法律也并未要求国有企业改建为股份公司只能采用发起设立的方式,C错误,不应选;D项同样没有法律依据,不能选?90.碧海公司拟认购新奇公司股份1亿元以成为第一大股东,但其主要是以厂房?设备?专利技术和土地使用权等非货币形式出资?对碧海公司的这种出资,下列何种意见符合我国《公司法》的规定?A.进行评估作价,核实财产,并折合成一定股份B.考虑到专利技术的市场前景,允许高于评估值协商作价C.新奇公司是高新技术企业,其专利技术的出资比例可超出其注册资本20%的比例限制,但不得超过国务院规定的比例D.必须依法办理厂房?设备?专利技术和土地使用权的财产权转移手续答案:ACD 【按照现在的法律规定,本题选择AD】解析:《公司法》第83条规定,发起人的出资方式,适用本法第二十七条的规定?第27条规定,股东可以用货币出资,也可以用实物?知识产权?土地使用权等可以用货币估价并可以依法转让的非货币财产作价出资;但是,法律?行政法规规定不得作为出资的财产除外?对作为出资的非货币财产应当评估作价,核实财产,不得高估或者低估作价?法律?行政法规对评估作价有规定的,从其规定?全体股东的货币出资金额不得低于有限责任公司注册资本的百分之三十?根据上述法条,非货币出资应当评估作价,核实财产,不得高估或者低估作价,故A正确,当选,B错误;由上述法条可知,法律并没有从正面为以工业产权?非专利技术作价出资的金额占有限公司注册资本的比例设限,而是规定了货币出资的最低比例限制,因此可以理解为专利技术的出资比例不超过有限责任公司注册资本的70%的范围都是符合法律规定的,本题中,新奇公司是否属于高新技术企业与其专利技术的出资比例并无法律上的联系?由此C错误,不当选?第28条规定,股东应当按期足额缴纳公司章程中规定的各自所认缴的出资额?股东以货币出资的,应当将货币出资足额存入有限责任公司在银行开设的账户;以非货币财产出资的,应当依法办理其财产权的转移手续?股东不按照前款规定缴纳出资的,除应当向公司足额缴纳外,还应当向已按期足额缴纳出资的股东承担违约责任?由此,D中的厂房?设备?专利技术和土地使用权均属于非货币出资,必须依法办理财产权转移手续,故D正确,当选?91.新奇公司召开创立大会时通过了公司章程,但参会股东仅代表新奇公司股份总额的60%,公司登记机关按该章程准予新奇公司登记并颁发营业执照后,该章程效力如何?A.对新奇公司产生效力B.只对召开公司创立大会时的股东有约束力C.新奇公司的董事?经理和监事必须遵守D.对新奇公司的债权人也有一定的约束力答案:AC《公司法》第11条规定,设立公司必须依法制定公司章程?公司章程对公司?股东?董事?监事?高级管理人员具有约束力?92.现新奇公司业已成立,其股票获准上市交易,大股东碧海公司欲将其持有的1亿股法人股减少至6000万股?对碧海公司减持股份的计划,下列说法何者正确?A.碧海公司须经新奇公司股东大会同意才能出售其所持股份B.碧海公司要等新奇公司成立3年后才能出售其所持股份C.碧海公司原则上只能原价出售股份,若加价出售,应征得新奇公司董事会的同意D.碧海公司必须将其法人股分期分批出售,不得一次性出售答案:B 【按照现在的法律规定,无正确答案】《公司法》第142条第1款规定,发起人持有的本公司股份,自公司成立之日起一年内不得转让?公司公开发行股份前已发行的股份,自公司股票在证券交易所上市交易之日起一年内不得转让?由此本题无正确答案?93.碧海公司减持新奇公司法人股后,将所获资金用于购买了600万股新奇公司的社会公众股,3个月后,碧海公司将该600万股社会公众股卖出,获利1800万元?对碧海公司的这一买卖行为应如何处理?A.碧海公司违法操作,1800万元收益应收缴国库B.碧海公司违规操作,应处以违法所得1倍以上5倍以下的罚款C.碧海公司有权自由买卖新奇公司股票,故1800万元收益应归碧海公司所有D.碧海公司可以买卖新奇公司股票,但所获1800万元收益应归新奇公司所有答案:D解析:《证券法》第47条规定,上市公司董事?监事?高级管理人员?持有上市公司股份百分之五以上的股东,将其持有的该公司的股票在买入后六个月内卖出,或者在卖出后六个月内又买入,由此所得收益归该公司所有,公司董事会应当收回其所得收益?碧海公司将其所持有的新奇公司股份在买入后3个月内卖出,由此所得收益归新奇公司所有?(2005年)(三)张某到保险公司商谈分别为其62岁的母亲甲和8岁的女儿张乙投保意外伤害险事宜?张某向保险公司详细询问了有关意外伤害保险的具体条件,也如实地回答了保险公司的询问?请回答以下的89-92题?89.在张某为其母亲甲投保的意外伤害保险中,依法可以确定谁为受益人?A.以被保险人甲为受益人B.以被保险人甲指定的张乙为受益人C.以投保人张某为受益人,但须经甲同意D.以投保人张某和被保险人甲共同指定的第二人为受益人答案:ABCD解析:《保险法》第22条规定,投保人?被保险人或者受益人知道保险事故发生后,应当及时通知保险人?被保险人是指其财产或者人身受保险合同保障,享有保险金请求权的人,投保人可以为被保险人?受益人是指人身保险合同中由被保险人或者投保人指定的享有保险金请求权的人,投保人?被保险人可以为受益人?第61条规定,人身保险的受益人由被保险人或者投保人指定?投保人指定受益人时须经被保险人同意?被保险人为无民事行为能力人或者限制民事行为能力人的,可以由其监护人指定受益人?由此ABCD都选?90.在张某为其女儿张乙投的意外伤害保险中,受益人如何产生?A.因张乙为无民事行为能力的人,故张某可以监护人身份指定受益人B.张乙虽无民事行为能力,但因她是保险合同的被保险人,故她可以指定受益人C.因张乙无民事行为能力,她可以委托张某指定受益人D.张某作为投保人可以指定受益人,但必须征得被保险人张乙的同意答案:A解析:由上述《保险法》第六十一条之规定,应该选 A.91.张某为甲和张乙投保的保险合同均约定为分期支付保费?张某支付了首期保费后,因长期外出,第二期超过60日未支付当期保费,这有可能引起什么后果?A.合同效力中止B.合同终止C.保险人有权立即解除合同D.保险人按照约定条件减少保险金额答案:AD解析:《保险法》第五十八条规定:“合同约定分期支付保险费,投保人支付首期保险费后,除合同另有约定外,投保人超过规定的期限六十日未支付当期保险费的,合同效力中止,或者由保险人按照合同约定的条件减少保险金额?”由此选AD.92.张某续交保费两年后,由于经济上陷入困境,无力继续支付保费,遂要求解除保险合同并退还已交的保费?对于张某的这一请求,应当如何认定?A.张某有权解除合同,但无权要求退还任何费用B.张某有权解除合同,保险公司应当退还已交的保费C.张某有权解除合同,保险公司应当退还保险单的现金价值D.张某有权解除合同并要求按规定退还保费,但保险公司有权收取违约金答案:C解析:《保险法》第六十九条规定:“投保人解除合同,已交足二年以上保险费的,保险人应当自接到解除合同通知之日起三十日内,退还保险单的现金价值;未交足二年保险费的,保险人按照合同约定在扣除手续费后,退还保险费?”由此选 C.(2006年)甲公司出资70%,乙公司出资30%共同设立有限责任公司丙(注册资本2000万元),双方的《投资协议》约定:丙公司董事会成员为三人,第一任董事长由乙公司推荐?财务总监由甲公司推荐;股东拒绝参加股东会会议的,不影响股东会决议的效力?请回答94-96题?94.若丙公司章程对《投资协议》的内容予以确认,则丙公司董事会的下列何种行为符合法律规定?A.选举乙公司董事长帅某为丙公司董事长B.任命公司监事?甲公司代表马某为财务总监C.任命帅某为公司总经理D.决定斥资500万元参股某广告公司答案:AC选举乙公司董事长帅某为丙会司董事长符合丙公司章程的规定,也符合法律规定,所以A项是正确的?《公司法》第52条规定,有限责任公司设监事会,其成员不得少于三人?股东人数较少或者规模较小的有限责任公司,可以设一至二名监事,不设监事会?监事会应当包括股东代表和适当比例的公司职工代表,其中职工代表的比例不得低于三分之一,具体比例由公司章程规定?监事会中的职工代表由公司职工通过职工代表大会?职工大会或者其他形式民主选举产生?监事会设主席一人,由全体监事过半数选举产生?监事会主席召集和主持监事会会议;监事会主席不能履行职务或者不履行职务的,由半数以上监事共同推举一名监事召集和主持监事会会议?董事?高级管理人员不得兼任监事?所以B项是错误的?《公司法》第51条第1款规定,股东人数较少或者规模较小的有限责任公司,可以设一名执行董事,不设董事会?执行董事可以兼任公司经理?任命帅某为公司总经理符合法律规定,所以C项是符合题意的?根据《公司法》第16条的规定,公司向其他企业投资或者为他人提供担保,依照公司章程的规定,由董事会或者股东会?股东大会决议;公司章程对投资或者担保的总额及单项投资或者担保的数额有限额规定的,不得超过规定的限额?公司为公司股东或者实际控制人提供担保的,必须经股东会或者股东大会决议?前款规定的股东或者受前款规定的实际控制人支配的股东,不得参加前款规定事项的表决?该项表决由出席会议的其他股东所持表决权的过半数通过?所以决定斥资500万元参股某广告公司不符合法律规定,所以D项是错误的?95.丙公司成立后签订了收购乙公司资产的合同并已支付部分价款?甲公司为获得丙公司的经营控制权,于某日提请召开临时董事会,该次临时董事会作出的下列何种决议违反公司法的规定?A.收购乙公司资产的未付价款暂停支付B.同意甲公司代表秦某辞去丙公司监事职务,改任丙公司董事C.任命秦某担任丙公司总经理D.解除帅某的公司总经理职务答案:B解析:《公司法》第38条规定,股东会行使下列职权:(一)决定公司的经营方针和投资计划;(二)选举和更换非由职工代表担任的董事?监事,决定有关董事?监事的报酬事项;(三)审议批准董事会的报告;(四)审议批准监事会或者监事的报告;(五)审议批准公司的年度财务预算方案?决算方案;(六)审议批准公司的利润分配方案和弥补亏损方案;(七)对公司增加或者减少注册资本作出决议;(八)对发行公司债券作出决议;(九)对公司合并?分立?解散?清算或者变更公司形式作出决议;(十)修改公司章程;(十一)公司章程规定的其他职权?对前款所列事项股东以书面形式一致表示同意的,可以不召开股东会会议,直接作出决定,并由全体股东在决定文件上签名?盖章?所以临时董事会同意甲公司代表秦某辞去丙公司监事职务,改任丙公司董事的行为违反公司法的规定,而A?C?D三项所列事项,董事会依法可以做出决定,符合公司法规定,所以本题应选B.96.为控制丙公司,秦某以甲公司的名义和丙公司董事的名义提请召开临时股东会,并于合法时间内通知了乙公司,乙公司和帅某未到会?秦某与代表甲公司的另一董事决定由秦某主持会议,并作出了更换公司董事和董事长的临时股东会决议?下列关于该股东会决议效力的何种说法是正确的?A.该股东会提议程序违法,故决议无效B.该股东会召集和主持程序违法,故决议无效C.该股东会无乙公司参加,故决议无效。
2002-2008司法考试经济法历年真题解析—单选题一、单选题:(2008年)19.我国《企业所得税法》不适用于下列哪一种企业?A.内资企业B.外国企业C.合伙企业D.外商投资企业答案:C解析:《企业所得税法》第1条规定:“在中华人民共和国境内,企业和其他取得收入的组织(以下统称企业)为企业所得税的纳税人,依照本法的规定缴纳企业所得税。
个人独资企业、合伙企业不适用本法。
”所以本题应选C.20.在计算企业应纳税所得额时,下列哪一项支出可以加计扣除?A.新技术、新产品、新工艺的研究开发费用B.为安置残疾人员所购置的专门设施C.赞助支出D.职工教育经费答案:A解析:《企业所得税法》第30条规定:“企业的下列支出,可以在计算应纳税所得额时加计扣除:(一)开发新技术、新产品、新工艺发生的研究开发费用;(二)安置残疾人员及国家鼓励安置的其他就业人员所支付的工资。
”所以本题应选A.21.李某是个人独资企业的业主。
该企业因资金周转困难,到期不能缴纳税款。
经申请,税务局批准其延期三个月缴纳。
在此期间,税务局得知李某申请出国探亲,办理了签证并预定了机票。
对此,税务局应采取下列哪一种处理方式?A.责令李某在出境前提供担保B.李某是在延期期间出境,无须采取任何措施C.告知李某:欠税人在延期期间一律不得出境D.直接通知出境管理机关阻止其出境答案:A解析:《纳税担保试行办法》第3条第(二)款规定,欠缴税款、滞纳金的纳税人或者其法定代表人需要出境的,适用纳税担保。
因此本题中A是正确的。
22.某省银行业监督管理局依法对某城市商业银行进行现场检查时,发现该行有巨额非法票据承兑,可能引发系统性银行业风险。
根据《银行业监督管理法》的规定,应当立即向下列何人报告?A.该省人民政府主管金融工作的负责人B.国务院主管金融工作的负责人C.中国人民银行负责人D.国务院银行业监督管理机构负责人答案:D解析:《银行业监督管理法》第28条第2款规定:“银行业监督管理机构发现可能引发系统性银行业风险、严重影响社会稳定的突发事件的,应当立即向国务院银行业监督管理机构负责人报告;国务院银行业监督管理机构负责人认为需要向国务院报告的,应当立即向国务院报告,并告知中国人民银行、国务院财政部门等有关部门。
声明:本资料由大家论坛司法考试专区/forum-91-1.html收集整理,转载请注明出自更多司法考试信息,考试真题,模拟题:/forum-91-1.html大家论坛,全免费公益性司法论坛,等待您的光临!2008年司法考试真题解析试卷二提示:本试卷为选择题,由计算机阅读。
请将所选答案填涂在答题卡上,勿在卷面上直接作答。
一、单项选择题。
每题所设选项中只有一个正确答案,多选、错选或不选均不得分。
本部分含1-50题,每题1分,共50分。
1.关于危害结果的相关说法,下列哪一选项是错误的?A.甲男(25岁)明知孙某(女)只有13岁而追求她,在征得孙某同意后,与其发生性行为。
甲的行为没有造成危害后果B.警察乙丢失枪支后未及时报告,清洁工王某捡拾该枪支后立即上交。
乙的行为没有造成严重后果C.丙诱骗5岁的孤儿离开福利院后,将其作为养子,使之过上了丰衣足食的生活。
丙的行为造成了危害后果D.丁恶意透支3万元,但经发卡银行催收后立即归还。
丁的行为没有造成危害后果答案:A解析:危害结果是危害行为对法益所造成的实际侵害,它具有因果性、侵害性、现实性、多样性和规范性。
最高人民法院《关于行为人不明知是不满十四周岁的幼女双方自愿发生性关系是否构成强奸罪问题的批复》规定,行为人明知是不满十四周岁的幼女而与其发生性关系,不论幼女是否自愿,均应依照刑法第二百三十六条第二款的规定,以强奸罪定罪处罚。
《刑法》第236条第2款规定,奸淫不满十四周岁的幼女的,以强奸论,从重处罚。
所以A项所述的甲的行为是侵害了孙某的合法权益,已经造成了实际损害,所以A是错误的。
应选。
《刑法》第129条规定,依法配备公务用枪的人员,丢失枪支不及时报告,造成严重后果的,处三年以下有期徒刑或者拘役。
而B项中警察乙虽然在其枪支丢失后没有及时报告,但是清洁工捡到枪支后立即上交,没有造成重大人身伤亡后果,没有对法益造成实际侵害,所以B的说法是正确的,不应当选。
《刑法》第262条规定,拐骗不满十四周岁的未成年人,脱离家庭或者监护人的,处五年以下有期徒刑或者拘役。
2008年7月高等教育自学考试中英合作商务管理专业商法试题(课程代码00808)(考试时间165分钟,满分100分)注意事项:1、试题包括必答题与选答题两部分,必答题满分60分,选答题满分40分。
必答题为一、二、三题,每题20分。
选答题为四、五、六、七题,每题20分,任选两题回答,不得多选,多选者只按选答的前两题计分。
60分为及格线。
2、用圆珠笔或钢笔把答案按题号写在答题纸上,不必抄写题目。
3、可使用计算器、直尺等文具。
第一部分必答题(满分60分)(本部分包括第一、二、三题,每题20分,共60分)一、本题包括1—20题二十个小题,每小题1分,共20分。
在每小题给出的四个选项中,只有一个符合题目要求,把所选项前的字母填在括号内。
1、商法属于( A )A、技术性的法B、伦理性的法C、判例法D、习惯法2、奠定民法商法以分立为基础的法典是( B )A、《德国商法典》B、《法国商法典》C、《日本商法典》D、《希腊商法典》3、根据《合伙企业法》的规定,合伙人对合伙企业的债务应当承担(D )A、有限按份责任B、有限连带责任C、无限按份责任D、无限连带责任4、根据《合伙企业法》的规定,入伙的条件是( A )A、经全体合伙人一致同意B、由合伙人根据少数服从多数的原则决定C、经主管理部门批准D、符合从业人员合伙协议约定的条件5、有关公司与合伙企业的异同,下列说法中正确的是( D )A、公司与合伙企业均具务法人资格B、公司与合伙企业的出资人对外均承担有限责任C、冷巴珠股东可以以工业产权出资,合伙企业的合伙人则不得以工业产权出资D、公司成立的基础为公司章程合伙企业的成立基础为合伙协议6、根据《公司法》的规定,有权发行公司债券的主体是( C )A、股份有限公司和有限责任公司B、上市公司和有限责任公司C、股份有限公司和国有公司D、上市公司和国有独资公司7、根据《公司法》的规定,公司分配当年税后利润时,应提取(B)作为法定公积金。
不定项选择题:(2002年)(三)法国人丹尼与美国人泰尔按我国法律规定,各出资50万美元(其中丹尼的出资包括专利技术出资)在上海成立一公司,公司章程规定各方以该出资对公司债务负责。后该公司又在上海注册成立了二家分公司。请回答下列90-93题。90.根据公司分类的原理,该公司应属于下列哪一选项的公司?A.该公司居于中国公司、母公司和股份有限公司B.该公司属于外国公司、本公司和有限责任公司C.该公司属于中国公司、本公司和有限责任公司D.该公司属于跨国公司、母公司和股份两合公司答案:C解析:《公司法》第24条规定,有限责任公司由五十个以下股东出资设立。第65条第2款规定,本法所称国有独资公司,是指国家单独出资、由国务院或者地方人民政府授权本级人民政府国有资产监督管理机构履行出资人职责的有限责任公司。第79条规定,设立股份有限公司,应当有二人以上二百人以下为发起人,其中须有半数以上的发起人在中国境内有住所。本题中,有两个股东,且都是外国股东,因此属于外资有限责任公司。答案是C.91.该公司已设定注册资本为100万美元,而丹尼以其专利技术出资,则其至少要补出价值多少的现金或实物?A.30万美元现金或等值的实物B.25万美元资金或等值的实物C.无需补出任何现金或实物D.80万美元资金或等值的实物答案:A解析:《外资企业法实施细则》第25条规定,外国投资者可以用可自由兑换的外币出资,也可以用机器设备、工业产权、专有技术等作价出资。经审批机关批准,外国投资者也可以用其从中国境内举办的其他外商投资企业获得的人民币利润出资。第27条第1、2款规定,外国投资者以工业产权、专有技术作价出资的,该工业产权、专有技术应当为外国投资者所有。该工业产权、专有技术的作价应当与国际上通常的作价原则相一致,其作价金额不得超过外资企业注册资本的20%.根据上述法条,外国投资者可以以专利技术出资,但是其作价金额不得超过外资企业注册资本的20%.该公司已设定注册资本为100万美元,因此丹尼以其专利技术出资不得超过20万美元。丹尼与泰尔约定各出资50万美元,因此丹尼需要补足30万美元现金或者等值实物,A是正确的。92.下列有关该公司的成立与责任性质的表述中正确的是?A.该公司需经我国对外经济贸易主管部门批准才能成立B.该公司因出资人均为外商,故不需经主管部门批准即可成立C.该公司由出资人直接向公司登记主管部门申请登记即可成立D.该公司因系个人投资设立,放出资人应对公司债务承担无限责任答案:A解析:《外资企业法》第6条规定:“设立外资企业的申请,由国务院对外经济贸易主管部门或者国务院授权的机关审查批准。审查批准机关应当在接到申请之日起90天内决定批准或者不批准。”所以B、C不正确。但A的表述也有问题,因为除对外经济贸易主管部门外,国务院授权的机关也有审批权,但由于其他选项明显不正确,故只能选A.93.丹尼和泰尔的第一期投资额应当在下列哪一时间内缴清?A.提出成立公司的申请之日B.取得营业执照之日C.取得营业执照前30日D.营业执照签发之月起90日答案:D解析:《外资企业法实施条例》第30条第1款规定:“外国投资者缴付出资的期限应当在设立外资企业申请书和外资企业章程中载明。外国投资者可以分期缴付出资,但最后一期出资应当在营业执照签发之日起3年内缴清。其中第一期出资不得少于外国投资者认缴出资额的15%,并应当在外资企业营业执照签发之日起90天内缴清。”因此,应选D.(2003年)(三)甲股份有限公司经董事会决议,变更公司章程,在其营业范围中增加“制售成衣”一项,但尚未向工商行政部门办理变更登记手续。董事长刘某未经授权与乙纺织厂签订一项定购布料的合同,并代表公司签发以某银行为付款人、乙为收款人的汇票一张给乙,作为定金。乙因欠丙货款,将该票据背书转让给丙,丙又背书转让给丁。票据到期后,丁涂销了乙的背书。请回答以下89-92题。89.对甲公司变更公司章程的行为,下列判断中正确的是:A.因其是董事会作出的决议,故不能发生变更效力B.董事会可以对此作出决议,但其未向工商机关办理变更登记而不发生变更效力C.应由股东会作出决议,自决议生效时发生变更效力D.应由董事会作出决议,并自办理变更登记时发生变更效力答案:C解析:《公司法》第38条规定,股东会行使下列职权:(一)决定公司的经营方针和投资计划;(二)选举和更换非由职工代表担任的董事、监事,决定有关董事、监事的报酬事项;(三)审议批准董事会的报告;(四)审议批准监事会或者监事的报告;(五)审议批准公司的年度财务预算方案、决算方案;(六)审议批准公司的利润分配方案和弥补亏损方案;(七)对公司增加或者减少注册资本作出决议;(八)对发行公司债券作出决议;(九)对公司合并、分立、解散、清算或者变更公司形式作出决议;(十)修改公司章程;(十一)公司章程规定的其他职权。对前款所列事项股东以书面形式一致表示同意的,可以不召开股东会会议,直接作出决定,并由全体股东在决定文件上签名、盖章。第44条第2款规定,股东会会议作出修改公司章程、增加或者减少注册资本的决议,以及公司合并、分立、解散或者变更公司形式的决议,必须经代表三分之二以上表决权的股东通过。90.对甲公司与乙纺织厂之间的购货合同,下列判断中正确的是:A.因甲公司尚未办理营业范围的变更登记手续,故无效B.因董事长刘某未经授权,故无效C.尽管甲公司的行为违反了登记管理方面的规定,但购货合同有效D.购货合同如获得甲公司的追认即有效答案:C解析:《公司法》第12条规定,公司的经营范围由公司章程规定,并依法登记。公司可以修改公司章程,改变经营范围,但是应当办理变更登记。公司的经营范围中属于法律、行政法规规定须经批准的项目,应当依法经过批准。但这并不意味着公司超出经营范围所实施的民事活动就绝对无效。根据最高人民法院关于适用《中华人民共和国合同法》若干问题的解释(一)第10条:“当事人超越经营范围订立合同,人民法院不因此认定合同无效。但违反国家限制经营、特许经营以及法律、行政法规禁止经营规定的除外。”91.对甲公司董事长刘某代表公司签发的票据的效力,下列判断中正确的是:A.因甲公司尚未办理营业范围的变更登记,故签发票据的行为无效B.因刘某未经授权,故签发票据的行为无效C.因该汇票以支付定金为目的,故该票据无效D.该票据有效答案:D解析:票据是无因证券。票据上的法律关系是一种单纯的金钱支付关系,权利人享有票据权利只以持有符合票据法规定的有效票据为必要。至于票据赖以发生的原因,在所不问。即使原因关系无效或有瑕疵,均不影响票的效力。92.对于丁的涂销行为产生的后果,下列判断中正确的是:A.丁提示付款时,某银行可以背书不连续而拒绝付款B.若丁提示付款而某银行拒付时,丁可以向乙行使追索权C.若丁提示付款而某银行拒付时,丁可以向丙行使追索权D.丁的涂销行为导致该票据无效答案:AC解析:依《审理票据纠纷案件若干问题的决定》第14条规定,票据债务人以票据法第十条、第二十一条的规定为由,对业经背书转让票据的持票人进行抗辩的,人民法院不予支持。依《审理票据纠纷案件若干问题的决定》第5条规定,付款请求权是持票人享有的第一顺序权利,追索权是持票人享有的第二顺序权利,即汇票到期被拒绝付款或者具有票据法第六十一条第二款所列情形的,持票人请求背书人、出票人以及汇票的其他债务人支付票据法第七十条第一款所列金额和费用的权利。依票据法第61条规定,汇票到期被拒绝付款的,持票人可以对背书人、出票人以及汇票的其他债务人行使追索权。汇票到期日前,有下列情形之一的,持票人也可以行使追索权:①汇票被拒绝承兑的;②承兑人或者付款人死亡、逃匿的;③承兑人或者付款人被依法宣告破产的或者因违法被责令终止业务活动的。依票据法第31条,以背书转让的汇票,背书应当连续。持票人以背书的连续,证明其汇票权利;非经背书转让,而以其他合法方式取得汇票的,依法举证,证明其汇票权利。 -司法考试(2004年)碧海实业有限公司等3家国有企业,拟设立一家以高新技术产业为主的新奇股份有限公司。新奇公司拟筹集股本总额4亿元,其中,发起人碧海公司拟以厂房、设备、专利技术、土地使用权和部分现金作出资,并将成为新奇公司第一大股东。3家发起人为筹办新奇股份公司,共同制订了公司章程,并向登记机关提出了设立公司的申请。请回答以下89-93题。89.对碧海公司等3家国有企业设立股份有限公司的申请,公司登记机关的下列何种答复是正确的?A.设立股份有限公司一般至少应有5家发起人,3家发起人不能设立股份有限公司B.由于本案属于国有企业改建为股份公司,因此发起人可以为3人C.因为是国有企业改建为股份公司,故新奇公司只能采用发起设立方式D.国有企业改建为股份公司,发起人若少于5人,应采用募集设立方式答案:ABD 【本题现在无答案】解析:《公司法》对发起人的人数和资格都有要求,本题考查的是对发起人人数的要求。《公司法》第79条规定,设立股份有限公司,应当有二人以上二百人以下为发起人,其中须有半数以上的发起人在中国境内有住所。根据上述规定,发起人的人数下限是2人,A项认为设立股份有限公司一般至少应为5个发起人,3家发起人不能设立股份有限公司是错误的,不当选;B选项认为“发起人可以为3人”,是正确的,但是其理由是本案属于国有企业改建为股份公司,而法律并未做此规定,因此错误不应入选;法律也并未要求国有企业改建为股份公司只能采用发起设立的方式,C错误,不应选;D项同样没有法律依据,不能选。90.碧海公司拟认购新奇公司股份1亿元以成为第一大股东,但其主要是以厂房、设备、专利技术和土地使用权等非货币形式出资。对碧海公司的这种出资,下列何种意见符合我国《公司法》的规定?A.进行评估作价,核实财产,并折合成一定股份B.考虑到专利技术的市场前景,允许高于评估值协商作价C.新奇公司是高新技术企业,其专利技术的出资比例可超出其注册资本20%的比例限制,但不得超过国务院规定的比例D.必须依法办理厂房、设备、专利技术和土地使用权的财产权转移手续答案:ACD 【按照现在的法律规定,本题选择AD】解析:《公司法》第83条规定,发起人的出资方式,适用本法第二十七条的规定。第27条规定,股东可以用货币出资,也可以用实物、知识产权、土地使用权等可以用货币估价并可以依法转让的非货币财产作价出资;但是,法律、行政法规规定不得作为出资的财产除外。对作为出资的非货币财产应当评估作价,核实财产,不得高估或者低估作价。法律、行政法规对评估作价有规定的,从其规定。全体股东的货币出资金额不得低于有限责任公司注册资本的百分之三十。根据上述法条,非货币出资应当评估作价,核实财产,不得高估或者低估作价,故A正确,当选,B错误;由上述法条可知,法律并没有从正面为以工业产权、非专利技术作价出资的金额占有限公司注册资本的比例设限,而是规定了货币出资的最低比例限制,因此可以理解为专利技术的出资比例不超过有限责任公司注册资本的70%的范围都是符合法律规定的,本题中,新奇公司是否属于高新技术企业与其专利技术的出资比例并无法律上的联系。由此C错误,不当选。第28条规定,股东应当按期足额缴纳公司章程中规定的各自所认缴的出资额。股东以货币出资的,应当将货币出资足额存入有限责任公司在银行开设的账户;以非货币财产出资的,应当依法办理其财产权的转移手续。股东不按照前款规定缴纳出资的,除应当向公司足额缴纳外,还应当向已按期足额缴纳出资的股东承担违约责任。由此,D中的厂房、设备、专利技术和土地使用权均属于非货币出资,必须依法办理财产权转移手续,故D正确,当选。91.新奇公司召开创立大会时通过了公司章程,但参会股东仅代表新奇公司股份总额的60%,公司登记机关按该章程准予新奇公司登记并颁发营业执照后,该章程效力如何?A.对新奇公司产生效力B.只对召开公司创立大会时的股东有约束力C.新奇公司的董事、经理和监事必须遵守D.对新奇公司的债权人也有一定的约束力答案:AC《公司法》第11条规定,设立公司必须依法制定公司章程。公司章程对公司、股东、董事、监事、高级管理人员具有约束力。92.现新奇公司业已成立,其股票获准上市交易,大股东碧海公司欲将其持有的1亿股法人股减少至6000万股。对碧海公司减持股份的计划,下列说法何者正确?A.碧海公司须经新奇公司股东大会同意才能出售其所持股份B.碧海公司要等新奇公司成立3年后才能出售其所持股份C.碧海公司原则上只能原价出售股份,若加价出售,应征得新奇公司董事会的同意D.碧海公司必须将其法人股分期分批出售,不得一次性出售答案:B 【按照现在的法律规定,无正确答案】《公司法》第142条第1款规定,发起人持有的本公司股份,自公司成立之日起一年内不得转让。公司公开发行股份前已发行的股份,自公司股票在证券交易所上市交易之日起一年内不得转让。由此本题无正确答案。93.碧海公司减持新奇公司法人股后,将所获资金用于购买了600万股新奇公司的社会公众股,3个月后,碧海公司将该600万股社会公众股卖出,获利1800万元。对碧海公司的这一买卖行为应如何处理?A.碧海公司违法操作,1800万元收益应收缴国库B.碧海公司违规操作,应处以违法所得1倍以上5倍以下的罚款C.碧海公司有权自由买卖新奇公司股票,故1800万元收益应归碧海公司所有D.碧海公司可以买卖新奇公司股票,但所获1800万元收益应归新奇公司所有答案:D解析:《证券法》第47条规定,上市公司董事、监事、高级管理人员、持有上市公司股份百分之五以上的股东,将其持有的该公司的股票在买入后六个月内卖出,或者在卖出后六个月内又买入,由此所得收益归该公司所有,公司董事会应当收回其所得收益。碧海公司将其所持有的新奇公司股份在买入后3个月内卖出,由此所得收益归新奇公司所有。(2005年)(三)张某到保险公司商谈分别为其62岁的母亲甲和8岁的女儿张乙投保意外伤害险事宜。张某向保险公司详细询问了有关意外伤害保险的具体条件,也如实地回答了保险公司的询问。请回答以下的89-92题。89.在张某为其母亲甲投保的意外伤害保险中,依法可以确定谁为受益人?A.以被保险人甲为受益人B.以被保险人甲指定的张乙为受益人C.以投保人张某为受益人,但须经甲同意D.以投保人张某和被保险人甲共同指定的第二人为受益人答案:ABCD解析:《保险法》第22条规定,投保人、被保险人或者受益人知道保险事故发生后,应当及时通知保险人。被保险人是指其财产或者人身受保险合同保障,享有保险金请求权的人,投保人可以为被保险人。受益人是指人身保险合同中由被保险人或者投保人指定的享有保险金请求权的人,投保人、被保险人可以为受益人。第61条规定,人身保险的受益人由被保险人或者投保人指定。投保人指定受益人时须经被保险人同意。被保险人为无民事行为能力人或者限制民事行为能力人的,可以由其监护人指定受益人。由此ABCD都选。90.在张某为其女儿张乙投的意外伤害保险中,受益人如何产生?A.因张乙为无民事行为能力的人,故张某可以监护人身份指定受益人B.张乙虽无民事行为能力,但因她是保险合同的被保险人,故她可以指定受益人C.因张乙无民事行为能力,她可以委托张某指定受益人D.张某作为投保人可以指定受益人,但必须征得被保险人张乙的同意答案:A解析:由上述《保险法》第六十一条之规定,应该选A.91.张某为甲和张乙投保的保险合同均约定为分期支付保费。张某支付了首期保费后,因长期外出,第二期超过60日未支付当期保费,这有可能引起什么后果?A.合同效力中止B.合同终止C.保险人有权立即解除合同D.保险人按照约定条件减少保险金额答案:AD解析:《保险法》第五十八条规定:“合同约定分期支付保险费,投保人支付首期保险费后,除合同另有约定外,投保人超过规定的期限六十日未支付当期保险费的,合同效力中止,或者由保险人按照合同约定的条件减少保险金额。”由此选AD.92.张某续交保费两年后,由于经济上陷入困境,无力继续支付保费,遂要求解除保险合同并退还已交的保费。对于张某的这一请求,应当如何认定?A.张某有权解除合同,但无权要求退还任何费用B.张某有权解除合同,保险公司应当退还已交的保费C.张某有权解除合同,保险公司应当退还保险单的现金价值D.张某有权解除合同并要求按规定退还保费,但保险公司有权收取违约金答案:C解析:《保险法》第六十九条规定:“投保人解除合同,已交足二年以上保险费的,保险人应当自接到解除合同通知之日起三十日内,退还保险单的现金价值;未交足二年保险费的,保险人按照合同约定在扣除手续费后,退还保险费。”由此选C.(2006年)甲公司出资70%,乙公司出资30%共同设立有限责任公司丙(注册资本2000万元),双方的《投资协议》约定:丙公司董事会成员为三人,第一任董事长由乙公司推荐、财务总监由甲公司推荐;股东拒绝参加股东会会议的,不影响股东会决议的效力。请回答94-96题。94.若丙公司章程对《投资协议》的内容予以确认,则丙公司董事会的下列何种行为符合法律规定?A.选举乙公司董事长帅某为丙公司董事长B.任命公司监事、甲公司代表马某为财务总监C.任命帅某为公司总经理D.决定斥资500万元参股某广告公司答案:AC选举乙公司董事长帅某为丙会司董事长符合丙公司章程的规定,也符合法律规定,所以A项是正确的。《公司法》第52条规定,有限责任公司设监事会,其成员不得少于三人。股东人数较少或者规模较小的有限责任公司,可以设一至二名监事,不设监事会。监事会应当包括股东代表和适当比例的公司职工代表,其中职工代表的比例不得低于三分之一,具体比例由公司章程规定。监事会中的职工代表由公司职工通过职工代表大会、职工大会或者其他形式民主选举产生。监事会设主席一人,由全体监事过半数选举产生。监事会主席召集和主持监事会会议;监事会主席不能履行职务或者不履行职务的,由半数以上监事共同推举一名监事召集和主持监事会会议。董事、高级管理人员不得兼任监事。所以B项是错误的。《公司法》第51条第1款规定,股东人数较少或者规模较小的有限责任公司,可以设一名执行董事,不设董事会。执行董事可以兼任公司经理。任命帅某为公司总经理符合法律规定,所以C项是符合题意的。根据《公司法》第16条的规定,公司向其他企业投资或者为他人提供担保,依照公司章程的规定,由董事会或者股东会、股东大会决议;公司章程对投资或者担保的总额及单项投资或者担保的数额有限额规定的,不得超过规定的限额。公司为公司股东或者实际控制人提供担保的,必须经股东会或者股东大会决议。前款规定的股东或者受前款规定的实际控制人支配的股东,不得参加前款规定事项的表决。该项表决由出席会议的其他股东所持表决权的过半数通过。所以决定斥资500万元参股某广告公司不符合法律规定,所以D项是错误的。95.丙公司成立后签订了收购乙公司资产的合同并已支付部分价款。甲公司为获得丙公司的经营控制权,于某日提请召开临时董事会,该次临时董事会作出的下列何种决议违反公司法的规定?A.收购乙公司资产的未付价款暂停支付B.同意甲公司代表秦某辞去丙公司监事职务,改任丙公司董事C.任命秦某担任丙公司总经理D.解除帅某的公司总经理职务答案:B解析:《公司法》第38条规定,股东会行使下列职权:(一)决定公司的经营方针和投资计划;(二)选举和更换非由职工代表担任的董事、监事,决定有关董事、监事的报酬事项;(三)审议批准董事会的报告;(四)审议批准监事会或者监事的报告;(五)审议批准公司的年度财务预算方案、决算方案;(六)审议批准公司的利润分配方案和弥补亏损方案;(七)对公司增加或者减少注册资本作出决议;(八)对发行公司债券作出决议;(九)对公司合并、分立、解散、清算或者变更公司形式作出决议;(十)修改公司章程;(十一)公司章程规定的其他职权。对前款所列事项股东以书面形式一致表示同意的,可以不召开股东会会议,直接作出决定,并由全体股东在决定文件上签名、盖章。所以临时董事会同意甲公司代表秦某辞去丙公司监事职务,改任丙公司董事的行为违反公司法的规定,而A、C、D三项所列事项,董事会依法可以做出决定,符合公司法规定,所以本题应选B.96.为控制丙公司,秦某以甲公司的名义和丙公司董事的名义提请召开临时股东会,并于合法时间内通知了乙公司,乙公司和帅某未到会。秦某与代表甲公司的另一董事决定由秦某主持会议,并作出了更换公司董事和董事长的临时股东会决议。下列关于该股东会决议效力的何种说法是正确的?A.该股东会提议程序违法,故决议无效B.该股东会召集和主持程序违法,故决议无效C.该股东会无乙公司参加,故决议无效。
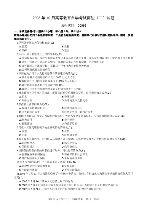
2008年10月高等教育自学考试商法(二)试题课程代码:00995一、单项选择题(本大题共25小题,每小题1分,共25分)在每小题列出的四个备选项中只有一个是符合题目要求的。
请将其代码填写在题后的括号内。
错选、多选或未选均无分。
1.下列属于法定担保物权的是( A)A.留置B.质押C.抵押D.定金2.下列不属于股票终止上市的情形是( C)A.公司股本总额、股权分布等发生变化不再具备上市的条件,在规定的期限内仍不能达到上市条件的B.公司不按规定公开其财务状况,或对财务报告作虚假记载,且拒绝纠正的C.公司最近二年连续亏损,在其后一个年度内未能恢复盈利的D.公司解散或被宣告破产的3.下列有关公司首次发行债券条件的表述正确的是(C )A.股份有限公司的净资产不低于5000万元人民币B.有限责任公司的注册资本不低于6000万元人民币C.累计债券余额不超过公司净产的40%D.最近二年平均可分配利润足以支付公司债券一年利息4.根据我国《证券法》的规定,证券在证券交易所挂牌交易,应当采取的方式为(D )A.拍卖B.公开竞价C.集中交易D.公开的集中竞价交易5.票据转让背书的效力是(B )A.权利义务转移给后手B.权利转移给后手C.义务转移给后手D.权利义务部分转移给后手6.我国《票据法》规定,票据相对丧失后,失票人要恢复票据权利,应当采取的补救方式是(B )A.挂失止付B.公示催告C.普通诉讼D.向前手追索7.付款人只能是银行或其他金融机构的票据是(C )A.本票B.汇票C.支票D.汇票和支票8.基于投保人的利益,为投保人与保险人订立保险合同提供中介服务,并依法收取佣金的人称(C )A.保险代理人B.保险中介人C.保险经纪人D.保险公估人9.按照保险经营的目的和职能进行划分,可以将保险分为(B )A.自愿保险和强制保险B.商业保险和社会保险C.财产保险和人身保险D.原保险和再保险10.在人身保险合同中,“二年后不否认条款”也称( D)A.保险费交付的宽限期条款B.复效条款C.年龄误告条款D.不可抗辩条款11.2008年7月15日人民法院受理了一件破产申请案,管理人有权请求人民法院予以撤销的债务人的行为是( C)A.2007年7月14日债务人无偿转让财产的行为B.2007年2月1日债务人与他人签订买卖合同,以明显不合理的低价处理其财产的行为C.2007年7月20日,债务人对没有财产担保的债务提供财产担保的行为D.2007年6月1日债务人宣布放弃对他人的债权的行为12.破产财产在优先清偿破产费用和共益债务后,债权清偿的顺序应该是( A)A.职工债权→国家债权→普通债权B.国家债权→职工债权→普通债权C.国家债权→普通债权→职工债权D.职工债权→普通债权→国家债权13.共益债务不包括的内容是( B)A.因债务人不当得利所产生的债务B.因债务人违约所产生的债务C.因债务人财产致人损害所产生的债务D.因债务人财产受无因管理所产生的债务14.下列关于承诺表述正确的是(C )A.承诺的内容应与要约的内容完全一致,不能对要约的内容进行任何变更B.承诺生效后,由于客观情况的变化,承诺人可以撤销其承诺C.承诺的内容应与要约的内容基本一致,可对非实质性的内容变更,只要要约人不及时表示反对,则该承诺有效D.只要受要约人作出承诺,则承诺生效15.下列情形中属于效力待定合同的是( D)A.12周岁的少年出售劳力士金表给40岁的刘某B.成年人甲误将本为复制品的油画当成真品购买C.5周岁的儿童因发明创造而接受奖金D.出租车司机借抢救重伤员急需出租车之机将车价提高5倍16.下列关于动产质押合同表述正确的是(C )A.自出质人与质权人签订质押合同后,经登记生效B.自出质人与质权人签订质押合同时,质押生效C.自质押财产移交质权人时生效D.质押合同是诺成性合同17.票据行为成立后,即使引起票据行为成立的基础关系有瑕疵或者无效,票据行为的效力一般也不因此受到影响,这体现了票据的(D )A.要式性B.独立性C.文义性D.无因性18.下列关于商法特征表述不正确的是( B)A.商法体现为国内法兼国际法色彩B.商法体现为强制性C.商法体现为任意性兼强制性D.商法体现为私法性兼公法性19.绝对商行为是指依行为的客观性和法律的规定,无条件属于商行为的法律行为。
历年国家司法考试真题及答案详解商法单选(6)历年国家司法考试真题及答案《商法单选》汇总(2008年)25.甲、乙、丙、丁成立一普通合伙企业,一年后甲转为有限合伙人。
此前,合伙企业欠银行债务30万元,该债务直至合伙企业因严重资不抵债被宣告破产仍未偿还。
对该30万元银行债务的偿还,下列哪一选项是正确的?A.乙、丙、丁应按合伙份额对该笔债务承担清偿责任,甲无须承担责任B.各合伙人均应对该笔债务承担无限连带责任C.乙、丙、丁应对该笔债务承担无限连带责任,甲无须承担责任D.合伙企业已宣告破产,债务归于消灭,各合伙人无须偿还该笔债务答案:B解析:《合伙企业法》第39条规定,合伙企业不能清偿到期债务的,合伙人承担无限连带责任。
第84条规定,普通合伙人转变为有限合伙人的,对其作为普通合伙人期间合伙企业发生的债务承担无限连带责任。
所以本题中,甲虽然从普通合伙人转变为有限合伙人,但是对于其作为普通合伙人期间合伙企业发生的债务仍然承担无限连带责任,答案B是正确的。
26.2007年1月,甲、乙、丙设立一普通合伙企业。
2008年2月,甲与戊结婚。
2008年7月,甲因车祸去世。
甲除戊外没有其他亲人,合伙协议对合伙人资格取得或丧失未作约定。
下列哪一选项是正确的?A.合伙企业中甲的财产份额属于夫妻共同财产B.戊依法自动取得合伙人地位C.经乙、丙一致同意,戊取得合伙人资格D.只能由合伙企业向戊退还甲在合伙企业中的财产份额答案:C解析:《合伙企业法》第50条合伙人死亡或者被依法宣告死亡的,对该合伙人在合伙企业中的财产份额享有合法继承权的继承人,按照合伙协议的约定或者经全体合伙人一致同意,从继承开始之日起,取得该合伙企业的合伙人资格。
由此,本题正确答案是C.27.甲将自己的汽车向某保险公司投保财产损失险,附加盗抢险,保险金额按车辆价值确定为20万元。
后该汽车被盗,在保险公司支付了全部保险金额之后,该车辆被公安机关追回。
关于保险金和车辆的处置方法,下列哪一选项是正确的?A.甲无需退还受领的保险金,但车辆归保险公司所有B.车辆归甲所有,但甲应退还受领的保险金C.甲无需退还保险金,车辆应归甲所有D签发人为乙公司,甲公司在承兑时被拒绝。
/ 司法考试历年真题解析——商法(2008年延考)单选题:25. 王某向银行申请贷款,需要他人担保。
陈某系甲有限公司的控股股东和董事长,是王某多年好友。
王某求助于陈某,希望得到甲公司的担保。
甲公司章程规定,公司对外担保须经股东会决议。
下列哪一选项是正确的?( )A. 甲公司不能为王某提供担保,因为陈某不能向甲公司提供反担保B. 甲公司不得为王某提供担保,因为公司法禁止公司为个人担保C. 甲公司可以为王某提供担保,但须经股东会决议通过D. 甲公司可以为王某提供担保,但陈某不得参加股东会表决正确答案: C答案解析:本题考核公司对外担保的有关规定。
选项A、B错误,选项C正确。
《公司法》第十六条第一款规定,公司向其他企业投资或者为他人提供担保,依照公司章程的规定,由董事会或者股东会、股东大会决议;公司章程对投资或者担保的总额及单项投资或者担保的数额有限额规定的,不得超过规定的限额。
据此可知,甲公司可以为王某提供担保,但是须经股东会决议通过。
选项D错误。
《公司法》第十六条第二款、第三款规定,公司为公司股东或者实际控制人提供担保的,必须经股东会或者股东大会决议。
前款规定的股东或者受前款规定的实际控制人支配的股东,不得参加前款规定事项的表决。
该项表决由出席会议的其他股东所持表决权的过半数通过。
据此可知,王某并不是甲公司的股东,甲公司也不是为其股东陈某提供担保,故陈某不需要回避表决。
26. 张某系一有限责任公司的小股东,由于对公司的经营状况不满,想通过查阅公司账簿去深入调查公司经营出现的问题。
下列哪一选项是错误的?( )A. 张某必须向公司提出书面申请B. 公司有权以可能会泄露公司商业秘密为由拒绝张某的查账申请C. 若张某聘请专业机构人员帮助查阅账簿,公司不得拒绝D. 公司拒绝张某查阅时,张某只能请求法院要求公司提供查阅。
2008年国家司法考试(卷四)真题试卷(题后含答案及解析)题型有:1. 分析题 2. 论述题 4. 文书题分析题案情:徐某系某市国有黄河商贸公司的经理,顾某系该公司的副经理。
2005年,黄河商贸公司进行产权制度改革,将国有公司改制为管理层控股的股份有限公司。
其中,徐某、顾某及其他15名干部职工分别占40%、30%、30%股份。
在改制过程中,国有资产管理部门委托某资产评估所对黄河商贸公司的资产进行评估,资产评估所指派周某具体参与评估。
在评估时,徐某与顾某明知在公司的应付款账户中有100万元系上一年度为少交利润而虚设的,经徐某与顾某以及公司其他领导班子成员商量,决定予以隐瞒,转入改制后的公司,按照股份分配给个人。
当周某发现了该100万元应付款的问题时,公司领导班子决定以辛苦费的名义,从公司的其他公款中取出1万元送给周某。
周某收下该款后,出具了隐瞒该100万元虚假的应付款的评估报告。
随后,国有资产管理部门经研究批准了公司的改制方案。
在尚未办理产权过户手续时,徐某等人因被举报而案发。
问题:1.徐某与顾某构成贪污罪还是私分国有资产罪?为什么?正确答案:徐某与顾某构成贪污罪,而不构成私分国有资产罪。
本案不符合以单位名义集体私分的特征,而是采取隐瞒的方式将公款予以非法占有,符合贪污罪的特征。
2.徐某与顾某的犯罪数额如何计算?为什么?正确答案:徐某与顾某应对100万元的贪污总数额负责,而不是只对个人所得部分负责;此外,用于行贿的1万元也应计入贪污数额。
3.徐某与顾某的犯罪属于既遂还是未遂?为什么?正确答案:徐某与顾某贪污100万元属于未遂,因为公司产权尚未过户,但贪污1万元属于既遂。
4.给周某送的1万元是单位行贿还是个人行贿?为什么?正确答案:给周某送的1万元属于个人行贿,因为不是为单位谋取不正当利益。
5.周某的行为是否以非国家工作人员受贿罪与提供虚假证明文件罪实行数罪并罚?为什么?正确答案:周某构成提供虚假证明文件罪,不应与非国家工作人员受贿罪实行并罚。
司法考试历年真题解析——民法(2008年)一、单选题1. 关于民事法律关系,下列哪一选项是正确的?()A. 民事法律关系只能由当事人自主设立B. 民事法律关系的主体即自然人和法人C. 民事法律关系的客体包括不作为D. 民事法律关系的内容均由法律规定正确答案: C答案解析:本题考核民事法律关系的性质与要素。
民事法律关系是由民法规范调整的、以权利义务为内容的社会关系,它包括人身关系和财产关系。
选项A错误。
民事法律关系在大多数情况下是由当事人自主设立的,但也存在由法律直接规定的例外情形。
选项B错误。
民事法律关系的主体主要是自然人和法人,国家有的时候也可直接参与民事活动,但是基于民事主体的平等性,国家出现在民事活动中时,其身份只是公法人。
另外,在一些特定的民事法律关系中,不具有法人资格的其他社会组织亦可作为主体而存在。
选项C正确。
民事法律关系的客体,即民事主体得以结成相互关系的利益对象。
民事法律关系的客体包括物、行为、智力成果。
其中,行为包括作为与不作为。
选项D错误。
民事法律关系的内容是民事主体之间基于客体所形成的具体联系,即民事权利和民事义务,其权利义务可以由当事人自主约定,也可以由法律直接规定。
2. 德胜公司注册地在萨摩国并在该国设有总部和分支机构,但主要营业机构位于中国深圳,是一家由台湾地区凯旋集团公司全资设立的法人企业。
由于决策失误,德胜公司在中国欠下700万元债务。
对此,下列哪一选项是正确的?()A. 该债务应以深圳主营机构的全部财产清偿B. 该债务应以深圳主营机构和萨摩国总部及分支机构的全部财产清偿C. 无论德胜公司的全部财产能否清偿,凯旋公司都应承担连带责任D. 当德胜公司的全部财产不足清偿时,由凯旋公司承担补充责任正确答案: B答案解析:本题考核法人的独立责任。
法人作为民事主体,不仅享有权利,而且还要负担义务。
法人独立承担民事责任,就是法人要以自己的全部财产对外清偿债务,而不是以设立人或其成员的财产去承担这份责任。
2008年司法考试卷一真题及解析提示:本试卷为选择题,由计算机阅读。
请将所选答案填涂在答题卡上,勿在卷面上直接作答。
一、单项选择题。
每题所设选项中只有一个正确答案,多选、错选或不选均不得分。
本部分含1-50题,每题1分,共50分。
1.西方法律格言说:“法律不强人所难”。
关于这句格言涵义的阐释,下列哪一选项是正确的?A.凡是人能够做到的,都是法律所要求的B.对人所不知晓的事项,法律不得规定为义务C.根据法律规定,人对不能预见的事项,不承担过错责任D.天灾是人所不能控制的,也不是法律加以调整的事项答案:C解析:“法律不强人所难”,即不能对自己无法预见的事情承担责任。
选项A说法错误,“人能够做到的”中的人,可能是“圣人”,也可能是“小人”,不能以“圣人”的道德情操要求所有人,也不能以“小人”的标准去定分止争。
另外,法律的范围毕竟是有限的,道德调整的范围不一定都要有法律来规范。
选项B说法错误,义务具有强制履行性,不能以不知晓而拒绝履行。
选项D说法错误,法律明确规定“天灾”是不可抗力,是法律调整的事项。
2.关于法律与自由,下列哪一选项是正确的?A.自由是至上和神圣的,限制自由的法律就不是真正的法律B.自由对人至关重要,因此,自由是衡量法律善恶的唯一标准C.从实证的角度看,一切法律都是自由的法律D.自由是神圣的,也是有限度的,这个限度应由法律来规定答案:D解析:法律和自由的关系密切。
一般情况下,法律以自由为最高目标和价值,自由必须受法律的限制。
故A项说法不正确,D项是正确的。
另外,自由是衡量法律善恶的标准,但不是唯一的标准,还有正义等标准。
故B项错误。
实证主义者认为“恶法非法”,所以C项判断错误。
3.我国《刑法》第二十一条规定,为了使国家、公共利益、本人或者他人的人身、财产和其他权利免受正在发生的危险,不得已采取的紧急避险行为,造成损害的,不负刑事责任。
紧急避险超过必要限度造成不应有的损害的,应当负刑事责任,但是应当减轻或者免除处罚。
2008年司法考试真题解析(试卷二)一、单项选择题.每题所设选项中只有一个正确答案,多选、错选或不选均不得分。
本部分含1—50题,每题1分,共50分。
1.关于危害结果的相关说法,下列哪一选项是错误的?A.甲男(25岁)明知孙某(女)只有13岁而追求她,在征得孙某同意后,与其发生性行为。
甲的行为没有造成危害后果B。
警察乙丢失枪支后未及时报告,清洁工王某捡拾该枪支后立即上交.乙的行为没有造成严重后果C.丙诱骗5岁的孤儿离开福利院后,将其作为养子,使之过上了丰衣足食的生活。
丙的行为造成了危害后果D。
丁恶意透支3万元,但经发卡银行催收后立即归还。
丁的行为没有造成危害后果答案:A解析:危害结果是危害行为对法益所造成的实际侵害,它具有因果性、侵害性、现实性、多样性和规范性。
最高人民法院《关于行为人不明知是不满十四周岁的幼女双方自愿发生性关系是否构成强奸罪问题的批复》规定,行为人明知是不满十四周岁的幼女而与其发生性关系,不论幼女是否自愿,均应依照刑法第二百三十六条第二款的规定,以强奸罪定罪处罚。
《刑法》第236条第2款规定,奸淫不满十四周岁的幼女的,以强奸论,从重处罚.所以A项所述的甲的行为是侵害了孙某的合法权益,已经造成了实际损害,所以A是错误的。
应选。
《刑法》第129条规定,依法配备公务用枪的人员,丢失枪支不及时报告,造成严重后果的,处三年以下有期徒刑或者拘役。
而B项中警察乙虽然在其枪支丢失后没有及时报告,但是清洁工捡到枪支后立即上交,没有造成重大人身伤亡后果,没有对法益造成实际侵害,所以B的说法是正确的,不应当选。
《刑法》第262条规定,拐骗不满十四周岁的未成年人,脱离家庭或者监护人的,处五年以下有期徒刑或者拘役。
C项中丙诱拐5岁孤儿离开其监护场所(孤儿院),尽管该孤儿在丙的养育下过上丰衣足食的生活,但丙的行为仍然触犯了《刑法》第262条的规定,造成严重后果,所以C项的说是正确的,不应当选。
《刑法》第196条规定,有下列情形之一,进行信用卡诈骗活动,数额较大的,处五年以下有期徒刑或者拘役,并处二万元以上二十万元以下罚金;数额巨大或者有其他严重情节的,处五年以上十年以下有期徒刑,并处五万元以上五十万元以下罚金;数额特别巨大或者有其他特别严重情节的,处十年以上有期徒刑或者无期徒刑,并处五万元以上五十万元以下罚金或者没收财产:……(四)恶意透支的。
/ 司法考试历年真题解析——司法制度和法律职业道德(2008年)单选题;47. 关于司法和司法制度,下列哪一选项是正确的?()A. 效率是司法的内在要求和本质反映,是法治的灵魂和核心,强调的是尽可能地快速解决纠纷、多解决纠纷,尽可能地节省和充分利用各种司法资源B. 从总体上看,司法具有解决纠纷的直接功能和调整社会关系、解释和补充法律、形成公共政策、秩序维持、文化支持等间接功能C. 根据现代司法的独立性特点,一切案件或纠纷,一旦进入司法程序,由司法机关依法作出生效的判决、裁定或决定,任何机关和个人都不应再作处理D. 德国和法国虽然政治制度相同,但德国建立了联邦和州两套法院机构,法国则建立了全国统一的法院机构正确答案: B答案解析:本题考核司法公正与司法效率、司法的功能、司法的特征。
选项A错误。
公正是人们所追求的崇高理想、价值和目标,也是法治的灵魂和核心。
选型B正确。
司法具有解决纠纷的直接功能和调整社会关系、解释和补充法律、形成公共政策、秩序维持、文化支持等间接功能。
选项C错误。
该项表述的是司法的“终局性”而非“独立性”。
司法的独立性体现在组织技术上,司法机关只服从法律,不受上级机关、行政机关的干涉。
选项D错误。
德国虽然存在着联邦法院和州法院,但联邦最高法院仍然是最高的司法机构。
因此依然是全国统一的法院机构。
48. 根据我国《律师法》的规定,下列哪一选项是正确的?()A. 律师事务所变更名称、负责人、章程、合伙协议的,应当报原审核部门备案B. 律师服务机构一般采用公司形式,但在经济社会发展欠发达地区仍可保留少数合作制律师事务所C. 个人律师事务所实行无限责任,因此在成立条件上比合伙律师事务所要宽松D. 律师事务所采用特殊的普通合伙形式的,当个别合伙人因故意或重大过失造成对外债务时,其他合伙人不承担对外责任正确答案: D答案解析:本题考核律师事务所的相关规定。
选项A错误。
《律师法》第二十一条规定,律师事务所变更名称、负责人、章程、合伙协议的,应当报原审核部门批准。
2008年司法考试真题解析(试卷三)08年司考真题(卷三)在线练习版[答案与解析分开]:/exerlist-153-1.html08年司考真题(前三卷)在线测试版[答案与解析分开]:/testlist-2-1.html提示:本试卷为选择题,由计算机阅读。
请将所选答案填涂在答题卡上,勿在卷面上直接作答。
一、单项选择题。
每题所设选项中只有一个正确答案,多选、错选或不选均不得分。
本部分含1-50题,每题1分,共50分。
1.关于民事法律关系,下列哪一选项是正确的?A.民事法律关系只能由当事人自主设立B.民事法律关系的主体即自然人和法人C.民事法律关系的客体包括不作为D.民事法律关系的内容均由法律规定答案:C解析:大多数情况下,民事法律关系是由当事人根据其意思自主设定的,法律只对意思表示规定严格的条件。
[学法网]但是这并不是说,民事法律关系只能由当事人自主设立,所以A是错误的,不能选;民事法律关系的主体主要是自然人和法人,国家有的时候也直接参与民事活动,但是基于民事主体的平等性,国家出现在民事活动中时,其身份只是公法人。
另外,在一些特定的民事法律关系中,其主体可以是不具有法人资格的其他社会组织,所以B的说法太绝对,错误,不选;民事法律关系的内容是民事主体之间基于客体所形成的具体联系,即民事权利和民事义务,其权利义务可以是当事人的自主设定,也可以是法律直接规定的,所以D错误,不能选;民事法律关系的客体包括物、行为、智力成果,其中行为包括作为与不作为,C是正确的,为本题答案。
2.德胜公司注册地在萨摩国并在该国设有总部和分支机构,但主要营业机构位于中国深圳,是一家由台湾地区凯旋集团公司全资设立的法人企业。
由于决策失误,德胜公司在中国欠下700万元债务。
对此,下列哪一选项是正确的?A.该债务应以深圳主营机构的全部财产清偿B.该债务应以深圳主营机构和萨摩国总部及分支机构的全部财产清偿C.无论德胜公司的全部财产能否清偿,凯旋公司都应承担连带责任D.当德胜公司的全部财产不足清偿时,由凯旋公司承担补充责任及解析答案:B解析:法人作为民事主体,不仅享有权利,而且还要负担义务。
/ 司法考试历年真题解析——商法(2008年)
单选题:
25. 甲、乙、丙、丁成立一普通合伙企业,一年后甲转为有限合伙人。
此前,合伙企业欠银行债务30万元,该债务直至合伙企业因严重资不抵债被宣告破产仍未偿还。
对该30万元银行债务的偿还,下列哪一选项是正确的?( )
A. 乙、丙、丁应按合伙份额对该笔债务承担清偿责任,甲无须承担责任
B. 各合伙人均应对该笔债务承担无限连带责任
C. 乙、丙、丁应对该笔债务承担无限连带责任,甲无须承担责任
D. 合伙企业已宣告破产,债务归于消灭,各合伙人无须偿还该笔债务
正确答案: B
答案解析:本题考核普通合伙人转变为有限合伙人后的责任承担。
《合伙企业法》第三十九条规定,合伙企业不能清偿到期债务的,合伙人承担无限连带责任。
该法第八十四条规定,普通合伙人转变为有限合伙人的,对其作为普通合伙人期间合伙企业发生的债务承担无限连带责任。
本题中,甲从普通合伙人转变为有限合伙人,但是对于其作为普通合伙人期间合伙企业发生的债务仍然承担无限连带责任。
26. 2007年1月,甲、乙、丙设立一普通合伙企业。
2008年2月,甲与戊结婚。
2008年7月,甲因车祸去世。
甲除戊外没有其他亲人,合伙协议对合伙人资格取得或丧失未作约定。
下列哪一选项是正确的?
A. 合伙企业中甲的财产份额属于夫妻共同财产
B. 戊依法自动取得合伙人地位
C. 经乙、丙一致同意,戊取得合伙人资格
D. 只能由合伙企业向戊退还甲在合伙企业中的财产份额
正确答案: C
答案解析:本题考核普通合伙人的资格及其财产份额的继承。
《合伙企业法》第五十条规定,合伙人死亡或者被依法宣告死亡的,对该合伙人在合伙企业中的财产份额享有合法继承权的继承人,按照合伙协议的约定或者经全体合伙人一致同意,从继承开始之日起,取得该合伙企业的合伙人资格。
本题中,戊是甲的合法继承人,因为合伙协议对合伙人资格取得或丧失未作约定,所以经乙、丙同意,戊取得合伙人资格。
27. 甲将自己的汽车向某保险公司投保财产损失险,附加盗抢险,保险金额按车辆价值确定为20万元。
后该汽车被盗,在保险公司支付了全部保险金额之后,该车辆被公安机关追回。
关于保险金和车辆的处置方法,下列哪一选项是正确的?
A. 甲无需退还受领的保险金,但车辆归保险公司所有
B. 车辆归甲所有,但甲应退还受领的保险金
C. 甲无需退还保险金,车辆应归甲所有
D. 应由甲和保险公司协商处理保险金与车辆的归属
正确答案: A
答案解析:本题考核保险标的权利的处置。
《保险法》第四十四条规定,保险事故发生后,。