外来人员进出车间作业细则
- 格式:doc
- 大小:37.50 KB
- 文档页数:3
一、目的为确保车间生产安全、有序,防止外来人员进入车间造成安全隐患,特制定本制度。
二、适用范围本制度适用于公司所有车间,包括生产车间、仓库、实验室等。
三、管理职责1. 车间主任负责对本车间的外来人员进出进行管理,确保制度有效执行。
2. 安全生产部负责对车间外来人员进出管理制度进行监督、检查和指导。
3. 各部门负责人负责对本部门外来人员进出进行管理,确保制度有效执行。
四、外来人员进出流程1. 凡需进入车间的外来人员,必须提前向车间主任提出申请,填写《车间外来人员登记表》。
2. 车间主任对申请人员进行审核,确认其进入车间的必要性后,为其办理临时通行证。
3. 外来人员凭临时通行证进入车间,并在车间指定的区域活动。
4. 外来人员进入车间时,必须遵守以下规定:(1)着装整齐,不得穿着休闲服装、拖鞋等进入车间;(2)不得携带火种、易燃易爆物品等进入车间;(3)不得擅自进入车间内部,不得随意触摸设备、物品;(4)不得在车间内吸烟、饮酒;(5)不得随意离开车间,如需离开,必须向车间主任报告。
5. 外来人员离开车间时,应将临时通行证交还车间主任。
五、监督检查1. 安全生产部定期对车间外来人员进出管理制度执行情况进行检查,对违反规定的行为进行纠正和处理。
2. 车间主任负责对本车间的外来人员进出情况进行监督,发现问题及时报告。
3. 各部门负责人对本部门外来人员进出情况进行监督,发现问题及时报告。
六、奖惩措施1. 对严格执行本制度,确保车间生产安全的部门和个人,给予表扬和奖励。
2. 对违反本制度,造成安全隐患的部门和个人,给予批评教育,并视情节轻重给予处罚。
七、附则1. 本制度由安全生产部负责解释。
2. 本制度自发布之日起施行。
注:本制度根据实际情况可进行修订。
车间外来人员管理制度
第一条为了规范车间外来人员的管理,保障车间内部安全和生产秩序,根据国家相关法
律法规,制定本制度。
第二条本制度适用于车间内的所有外来人员。
第三条车间外来人员包括但不限于供应商、客户、施工队等业务合作伙伴。
第四条外来人员进入车间需提前向所属部门申请,由所属部门提供必要信息并经领导批
准后方可进入。
第五条外来人员进入车间需佩戴有效证件,包括身份证、工作证等,并登记在册。
第六条外来人员在车间内需服从车间领导和管理人员的指挥,无特殊情况不得擅自进入
生产区域。
第七条外来人员进入车间需遵守车间的安全规定,如着装要求、安全操作规程等。
第八条外来人员在车间内不得随意触碰设备、机器,不得私自调试操作设备。
第九条外来人员在车间内如发现异常情况需及时报告车间管理人员,配合车间应急预案。
第十条外来人员在车间内不得进行与工作无关的活动,不得在生产区域吸烟、聚餐等。
第十一条外来人员在车间内不得擅自泄露车间内部的任何信息,包括但不限于工艺流程、工艺设计、产品信息等。
第十二条外来人员在车间内如有违反本制度的行为,将受到相应的处罚,情节严重的将
暂停其进入车间的资格。
第十三条外来人员在车间内如发现车间内部的违规行为,应及时向车间管理人员报告,
配合调查处理。
第十四条外来人员离开车间需登记离开时间,并交还有效证件。
第十五条外来人员在车间内遵守车间的各项管理规定,不得影响车间的正常生产秩序。
第十六条本制度由所属部门负责解释和执行,如有变动需及时通知外来人员。
第十七条本制度自发布之日起生效。
外来人员进降生产车间管理制度1. 前言本规章制度旨在确保外来人员进降生产车间的安全管理,加强生产现场的安全意识和责任意识,保障企业的正常生产秩序,提高生产效率和员工的工作环境。
2. 适用范围本管理制度适用于全部外来人员进降生产车间的场景,包含但不限于供应商、承包商、访客等。
3. 安全准备3.1 身份识别3.1.1 全部外来人员进入生产车间前必需佩戴有效的身份识别卡,身份识别卡应包含姓名、照片和单位等信息,并由企业安全管理部门颁发。
3.1.2 外来人员在进入生产车间前,应自动出示身份识别卡并接受安全管理部门的检查。
3.2 安全教育3.2.1 全部外来人员进入生产车间前,必需接受企业安全教育的培训,包含生产车间的相关安全知识、操作规程、应急预案等内容。
3.2.2 安全教育培训应由企业安全管理部门负责,并记录外来人员的培训情况。
4. 进出车间管理4.1 进入车间4.1.1 外来人员进入生产车间前,必需经过生产车间门岗的登记和确认。
4.1.2 登记包含外来人员的姓名、单位、身份识别卡信息等,并需审核核实。
4.2 陪伴要求4.2.1 外来人员进入生产车间必需由本单位员工陪伴,被陪伴人员应具备肯定的生产车间操作经验,并对外来人员的安全进行监督。
4.2.2 陪伴人员应对外来人员的行为和活动负责,确保其遵守车间安全规定和操作程序。
4.3 工作授权4.3.1 外来人员进入生产车间从事工作,必需由本单位的管理人员签发工作授权,并经过接受安全管理部门的审批。
4.3.2 工作授权应明确外来人员的进入车间的时间、工作内容、安全注意事项等,并需由外来人员签字确认。
5. 安全管理要求5.1 安全区域限制5.1.1 外来人员在生产车间内只能进入其工作所需的区域,严禁进入未获授权的区域。
5.1.2 全部外来人员进入受限区域前必需事先与负责该区域的工作人员取得联系,并得到许可。
5.2 安全防护装备5.2.1 外来人员必需依照相关规定佩戴必需的安全防护装备,包含但不限于安全帽、防护眼镜、防护手套等。
外来人员进入车间管理制度副本第一章总则第一条为了加强车间管理,确保生产安全,维护正常生产秩序,制定本管理制度。
第二条本管理制度适用于所有外来人员进入车间的情况。
第三条车间主管负责对外来人员进入车间进行管理和监督。
第四条外来人员包括但不限于供应商、承包商以及其他非车间员工。
第五条外来人员进入车间必须严格遵守车间现有的规章制度,且应遵守该车间的其他相关管理制度。
第六条外来人员进入车间,必须按照规定穿着劳动防护用品,包括安全帽、安全鞋、手套、护目镜等。
同时,必须严格按照安全操作规程进行操作。
第七条外来人员进入车间,须经工作人员的引导和监督,严禁私自进入车间内部区域。
第二章申请和审批第八条外来人员进入车间,需事先向车间主管提出申请,并说明进入车间的原因、目的和预计的停留时间。
第九条车间主管收到外来人员的申请后,应尽快进行审批,并在规定时间内予以答复。
第十条外来人员被允许进入车间时,需向车间主管签署责任书,确认自愿遵守本管理制度和车间现有的规章制度。
第三章进入车间后的管理第十二条外来人员进入车间后,应等候工作人员的引导,并按照规定的通道进入车间。
第十三条外来人员进入车间后,必须严格按照车间主管的指示进行工作,不得擅自改变工作场所或操作设备。
第十四条外来人员在工作期间,必须注意安全,严禁在工作场所吸烟、吃饭或进行其他与工作无关的行为。
第十五条外来人员不得随意接触或使用车间内的设备、工具等物品,如有需要,应事先征得车间主管的同意。
第十六条外来人员工作结束后,必须及时离开车间,并由车间工作人员引导离开。
第四章违约处理第十七条外来人员违反本管理制度的规定,有以下情况之一者,将依法进行处理:1.未经审批擅自进入车间;2.未按规定佩戴劳动防护用品进入车间;3.未遵守车间现有的规章制度;4.在工作场所存在安全隐患或行为不当。
第十八条外来人员违反本管理制度的,将由车间主管进行调查和处理。
对于轻微违规的情况,将进行口头警告和教育,要求其及时改正。
外来人员管理制度外来人员管理制度篇一为保证公司生产秩序,保证人身安全,预防发生安全事故,进入厂区,严格遵守如下安全须知:1、凡外来人员进入厂区必须有接待人员带领。
有关接待部门应向其讲解有关厂纪、厂规及安全注意事项,发给相应的安全劳保用品并全程陪同。
出入厂区需配合门卫人员检查;2、进入厂区,着装应符合公司管理规定;进入车间,必须佩带安全帽等劳动防护用品;严禁赤膊、穿短裤、穿拖鞋、高跟鞋等不安全行为;3、外来人员进入厂区后必须走规定路线,在规定的作业范围和活动区域内开展工作,严禁随意进入其他办公场所和生产车间;4、未经允许禁止在厂区内拍照或录像;5、严禁酒后进入生产区域;6、未经允许,禁止触摸厂区内任何设备、设施。
严禁私自搭接电线;7、厂区内易燃、可燃物品较多,严禁私自携带易燃易爆物品进入厂区;8、外来参观、学习过程中,服从陪同人员引导管理,发生异常情况,要服从陪同人员的指挥,紧急疏散到安全地带;9、凡外来车辆未经允许一律不准进入厂区,违者罚款200元;厂区内车辆行驶速度不得超过10km/h;10、严格遵守各警示牌、告示牌之注意事项;11、外来人员因不听劝阻或指挥导致安全生产责任事故,本公司将依法追究其经济责任和法律责任;12、对于外来送货及产品出库人员,不得私自用天车卸货,须由我公司相关单位专职天车操作工卸货或装货。
13、进入车间内部外来作业人员,须进行必要的安全知识培训,在车间安排区域内进行相关作业,不得进入施工作业项目区域外的。
场所,或进行其它工作。
施工作业须有必要的安全防护措施,保证外来施工人员及我公司车间职工安全。
车间有义务配合施工单位做好相关安全管理工作。
外来人员管理制度篇二为确保公司安全,加强对外来人员及车辆进出公司的管理,特制定本规定。
一、范围:本规定适用于公司员工之外的所有进出公司的外来人员及车辆。
二、职责:安保科是公司门卫的`管理部门,直接对外来人员及车辆进出公司进行管理。
三、细则:1、对于进入公司的外来人员及车辆,必须持有效证件到门卫处登记。
第一章总则第一条为加强工厂外来人员的管理,确保工厂生产、生活秩序和安全,特制定本制度。
第二条本制度适用于进入工厂工作的所有外来人员,包括临时工、实习生、供应商代表、维修人员等。
第三条工厂外来人员管理工作应遵循合法、合规、安全、高效的原则。
第二章职责分工第四条工厂行政部门负责外来人员的管理工作,具体职责如下:1. 负责外来人员的信息登记、审查和审批;2. 制定外来人员管理制度和培训计划;3. 组织外来人员的培训和考核;4. 监督外来人员在厂期间的纪律和规定执行情况;5. 处理外来人员在工作中的投诉和纠纷。
第五条工厂安全部门负责外来人员的安全管理工作,具体职责如下:1. 对外来人员进行安全教育和培训;2. 检查外来人员的安全操作规程执行情况;3. 负责外来人员的安全生产事故处理;4. 定期对工作场所进行安全检查,确保外来人员的人身安全。
第六条工厂各部门负责人负责本部门外来人员的管理工作,具体职责如下:1. 对本部门外来人员进行工作安排和指导;2. 负责本部门外来人员的考勤和考核;3. 确保本部门外来人员遵守工厂的各项规章制度;4. 对本部门外来人员提出的工作建议和意见给予反馈。
第三章进出管理第七条外来人员进入工厂,需凭有效身份证件办理临时通行证,并接受安全部门的审查。
第八条外来人员进入工厂后,应遵守以下规定:1. 佩戴临时通行证,主动接受检查;2. 不得擅自进入非工作区域;3. 不得携带危险品进入工厂;4. 不得在工厂内吸烟、饮酒、赌博等。
第九条外来人员离开工厂时,应办理临时通行证注销手续。
第四章安全管理第十条外来人员应接受安全培训,了解并遵守工厂的安全操作规程。
第十一条外来人员在工作过程中,应严格遵守安全操作规程,不得违章操作。
第十二条外来人员应配合安全部门的安全生产检查,对检查中发现的问题及时整改。
第五章培训与考核第十三条工厂行政部门应定期组织外来人员进行安全、技能等方面的培训。
第十四条外来人员应参加培训,并接受考核,考核合格后方可上岗。
外来人员进出生产车间管理制度为确保人身、设备安全,提高外来学习参观人员安全意识,杜绝人身、财产损失,现对进入风电场需要注意的事项告知如下:1、请听从我风电场工作人员安排,并在我风电场工作人员的陪同下有序进入工作现场;进入风电场配电室、控制室等生产区域请走指定的安全通道,严格服从工作人员管理,严禁在无人陪同的情况下在生产区域活动,严禁未经准许触摸任何设备;4、进入生产作业现场前应严格按照陪同人员要求佩戴安全防护用品,进入生产作业现场后严禁擅自解除安全防护用品,若确需解除需得到陪同人员同意并离开生产作业现场;5、严禁酒后进入生产作业现场,严禁在生产作业现场大闹、嬉戏、追逐,禁止各种不文明行为,确保参观学习过程安静有序;6、若与突出紧急情况,请保持镇静,请相信陪同人员并服从陪同人员的安排有序疏散至安全区域;7、参观学习结束后,请将安全防护用品及时归还,确保安全防护用品无损毁、无遗漏。
8、参观学习过程中请相互监督、提醒、关照,做到安全、文明、有序的参观学习。
各位来宾,欢迎您光临湘电风能红牧风电场!本生产现场存在的主要危险有害因素有:物体打击、起重伤害、高处坠落、车辆伤害、机械伤害、噪声、火灾和触电等伤害。
为了保证您的安全和健康,请配合我公司熟悉并遵守如下规定:1、请在我公司陪同人员引导下有秩序的进入我公司生产现场;进入生产现场,请走指定安全通道,听从陪同人员管理,严禁自行在生产区域内活动。
3、进入生产现场,请遵守各种安全警示标志的提示,禁止在生产现场触摸各种开关、操作任何设备,这不仅会给自己带来人身安全风险,也可能给我公司员工带来意外伤害。
4、严禁酒后进入本现场,禁止在生产现场抽烟,禁止在参观过程中嬉戏、打闹,禁止各种不文明行为,请勿在生产现场玩手机或擅自-拍照。
5、进入生产现场需佩戴必要的劳动防护用品,安全帽必须系好下颌带,攀爬风机时必须穿好安全带,刮好安全滑块。
6、请注意现场内作业的起重机,禁止在吊物下面停留,并应主动避让,以免受到碰撞和重物伤害。
外来人员入厂管理规则(修改版)1.目旳1.1为保障我司门禁管理及厂区正常秩序, 有序规范、管理外来人员进出, 以及外来人员进入厂区有所遵照, 亦为值勤人员管理提供根据。
1.2 明确规范外来人员办理进厂手续和流程, 特根据我司《门禁管理规则》及有关管理规定, 订定本管理规则。
2.合用范围本规则合用于XXXX有限企业之外来人员进出管理。
3.定义3.1外来人员凡进入我司, 进行业务洽谈、装卸运送、工程施工、扩建、改造, 以及设备修理、安装、送货、邮递快件, 包括我司各部门临时雇佣之装卸、维护、翻新等作业人员, 均称为外来人员。
3.2外来人员/车辆识别证作为外来人员进出我司大门及厂区作业、停留之身份识别之用, 共分长期施工人员识别证、临时施工人员识别证、运送车辆人员识别证、船民专用识别证、办公楼/厂区来宾证、长期/临时厂区车辆通行证等。
3.3主管部门工程发包、监管、接洽及临时雇佣外来人员之责任部门。
4.权责4.1警卫对出入企业大门之人员、物品、车辆进行检查、验证、登记以及厂区内可疑、闲杂人员、车辆等稽查、身份确认和执行管制。
4.2主管部门及项目负责人按规定程序督促外来(施工)人员及时办理入厂手续, 提供必要资源支援和有关资料, 配合做好企业规章制度之宣传、督导和稽查工作。
4.3我司有关部门有权检举、制止外来人员违章作业、违规违纪等行为, 必要时参与、协助管理部门加强对外来人员旳监督与管控。
4.4承包(供应)商及其所属人员■按照规定提供有关资料并提前办理人员、货品进出手续, 教育所属人员遵章守纪及安全操作、施工, 加强内部管控和安全防备。
■督导所属员工务必配合我司管理人员, 实行公务性检查、调度及违章纠正、登记等, 不得以任何理由阻碍管理人员公务值勤及扰乱门禁管理秩序。
4.5我司各大门(岗)管控功能■一号岗: 负责来宾、访客、洽公人员接待, 仅限员工班车、轿车、大/中巴车之客运车辆进出。
■二号岗:负责货品进出管制, 仅限装卸货品之货车类(含三轮货车)车辆通行。
第一章总则第一条为加强车间内外来人员的管理,确保生产安全,维护车间正常秩序,根据国家相关法律法规,结合本车间实际情况,特制定本制度。
第二条本制度适用于进入车间从事参观、考察、学习、工作等活动的内外来人员。
第三条车间内外来人员管理应遵循安全第一、预防为主、责任到人的原则。
第二章管理职责第四条车间主任负责车间内外来人员管理的总体工作,对内外来人员管理负总责。
第五条车间安全员负责内外来人员的接待、登记、安全教育、监督等工作。
第六条车间各部门负责人负责本部门内外来人员的管理工作,确保内外来人员遵守本制度。
第三章接待与登记第七条外来人员进入车间前,应提前向车间安全员提出申请,经批准后方可进入。
第八条车间安全员负责接待外来人员,对其进行身份核实,并登记以下信息:1. 姓名、性别、年龄;2. 身份证号码;3. 单位或组织;4. 联系电话;5. 入厂日期、时间;6. 离厂日期、时间;7. 工作单位或部门;8. 预计停留时间。
第九条登记信息应准确无误,并妥善保管相关资料。
第四章安全教育与培训第十条车间安全员对内外来人员进行安全教育培训,内容包括:1. 车间安全操作规程;2. 车间安全设施及使用方法;3. 应急预案及逃生知识;4. 禁止事项及注意事项。
第十一条外来人员应参加安全教育培训,并经考核合格后方可进入车间。
第五章监督与检查第十二条车间安全员负责对内外来人员进行监督检查,确保其遵守本制度。
第十三条车间安全员应定期或不定期对内外来人员的管理情况进行检查,发现问题及时整改。
第十四条对违反本制度的行为,车间安全员有权制止,并报告车间主任或相关部门。
第六章奖励与处罚第十五条对遵守本制度、表现良好的外来人员,车间可给予一定的奖励。
第十六条对违反本制度、造成不良影响的外来人员,车间可给予警告、罚款等处罚,情节严重者,可报请相关部门处理。
第七章附则第十七条本制度由车间安全员负责解释。
第十八条本制度自发布之日起施行。
第十九条本制度如有未尽事宜,由车间主任负责修订。
外来人员出入管理制度
为进一步规范外来人员出入工厂的程序,确保外来人员人身安全,预防发生安全事故,特制定本规定。
一、工作原则
1、凡外来人员出入工厂,必须服从工厂管理,严格执行出入程序,按工厂要求办理出入登记手续。
2、按照“谁主管谁负责、谁联系谁负责、谁审批谁负责”的原则,做好外来人员的入厂登记、活动区域及人身安全的管理工作。
3、外来人员不经批准,一律不准进入工厂。
4、外来人员必须从指定门口出入,进入厂区《入厂证》必须随身佩戴在明显位置。
二、工作程序
1、外来人员出入工厂工作程序
1.1凡外来人员出入工厂,必须从指定大门出入
1.2 登记程序:
外来人员入厂→出示有效证件→门卫联系接待部门→接待部门派人到门卫→填写《外来人员登记表》→领取《入厂证》→在接待人员的陪同下办理业务→业务办理结束→接待部门在《外来人员登记表》上签字→出工厂检查、登记→收回《入厂证》、填写离厂时间。
1.3凡外来人员进入工厂、必须由接待部门安排专人带领,并佩戴《入厂证》,需要进入生产厂区的,必须按照《外来人员出入生产厂区工
作程序》执行。
1.4政府部门来工厂检查、参观、访问时,企管部门要指定专人到门卫处迎接,由企管部门协助办理相关手续。
1.5客户来工厂参观、谈业务时,由值班门卫联系相关部门,相关部门指定专人到门卫处迎接,并协助办理相关手续。
1.6凡外来联系董事长、总经理(高总、张总、林总),门卫要先联系企管部。
企管部门安排人员先核实,核实之后企管部人员到门卫协助办理相关手续。
外来人员进出车间作业细则外来人员进入车间须知外来人员进出车间作业细则1、目的将基地相关规定进行分解,以便车间现管员对相关规定更好地执行。
2、适用范围进出果冻部灌装车间的外来人员3、定义外来人员:指非果冻部的工作人员。
包括总部工作人员、本基地工作人员、外基地工作人员、外协工作人员(供应商、设备安装人员、土建人员)、4、程序:4.1本基地工作人员进出车间 4.1.1本基地工作人员进出车间时,按照着装规定直接进入车间。
4.1.2如需借用车间的相关着装进入车间时必须经主任级以上管理人员的许可后进行借用,同时进行登记,出车间时及时返还。
4.2总部及外基地工作人员进出车间 4.2.1由总部领导、基地经理、果冻部长陪同(或由果冻部长电话通知)进入车间时,不需要任何凭证,现管人员直接按相关着装规定备好着装。
4.2.2及时备好着装,发放着装前还应仔细检查是否干净、整齐。
4.2.3由现管员自行记录好发放着装数量,同时做到有礼有节。
4.2.4 必要时现管员需有礼貌地向外来人员简单阐述进入车间前的有关规定(如手消毒、在风淋室转360度、着装应整齐等)。
4.2.5 工作完后,现管人员及时将着装收回。
4.2.6 如无部长级以上人员陪同(或电话通知)进入车间时,必须出示由基地经理签发的《阳江基地特殊通行凭证》,同时必须有相关行政人员陪同,否则一律不予放行。
4.2.7 进车间时现管员按着装规定为其备好着装,并由陪同人员在《灌装车间物品借用登记表》上填写相关物品的借用数量,借用时间。
4.2.8 出车间时陪同人员应及时将物品还回现管组。
4.3外协人员进入车间 4.3.1外协人员进入车间时必须持有基地经理签发的《阳江基地特殊通行凭证》,同时有一名以上保安人员陪同,否则一律不予放行。
4.3.2 现管人员必须对《阳江基地特殊通行凭证》原件核对无误后按着装规定备好着装,《阳江基地特殊通行凭证》原件由现管保管。
4.3.3必要时现管员需有礼貌地向外来人员简单阐述进车间的有关规定(如手消毒、在风淋室转360度、着装应整齐等)。
外来人员进出生产车间管理制度一、总则二、管理原则1.安全第一:保障生产车间的安全是最基本的管理原则,任何外来人员进入车间必须服从工作人员的管理和指导。
2.严格管理:对外来人员进车间采取严格的管理措施,确保每位进入车间的外来人员都符合相关的要求和条件。
3.环境整治:为保持车间环境的整洁和安全,每个外来人员必须遵循车间的清洁规范,不得随意乱丢废弃物。
三、外来人员进入生产车间的要求1.申请进入:外来人员需要提前向相关部门或工作负责人申请进入生产车间,获得许可后才可进入。
3.穿戴设备:外来人员进入车间必须按照规定穿戴工作服、工作鞋和其他相关防护设备,如安全帽、防护眼镜、耳塞等。
4.入场须知:外来人员进入车间前必须接受安全教育和培训,了解相关安全操作事项和禁区范围。
四、车间管理规范1.遵守规章制度:外来人员进入车间后必须遵守车间的规章制度,严禁违规操作、私自调整机器设备或擅自使用各类工具。
2.值勤制度:车间内设有专门的监控和监管人员,对外来人员进行全程监管和管理。
外来人员必须遵守值勤人员的工作要求。
3.禁止吸烟酒精:车间内严禁吸烟和饮用酒精及其他挥发性物品,以确保生产环境的安全和清洁。
4.禁止私自入场:外来人员未经许可,严禁私自进入车间或未经许可擅自出入车间内的各个区域。
五、违规处理1.违反规定的处理:任何违反车间管理制度的行为,都将按照相关规定进行处理,包括口头警告、书面通报、停工整顿、追究法律责任等。
2.事故责任追究:如发生由外来人员引起的生产事故,外来人员将承担相应的法律责任,并依照企业规定的程序进行事故调查和处理。
六、附则1.本制度自颁布之日起实施。
2.本制度解释权归企业相关部门所有。
3.本制度如有修订,将提前通知外来人员,并向全体员工公告。
本管理制度旨在规范外来人员进出生产车间的行为,加强对生产车间的管理和安全控制。
企业必须严格按照制度要求执行,以保障生产安全和维护良好的工作环境。
外来人员也必须自觉遵守制度,增强安全意识,负责任的完成工作任务。
外来人员进降生产车间管理制度1. 目的和适用范围本制度的目的是确保外来人员进降生产车间的安全和管理,并规定了相关的权限、程序和责任。
本制度适用于全部进出企业生产车间的外来人员,包含访客、供应商、承包商等。
2. 定义•外来人员:指没有固定合同和工作岗位关系的,进入企业生产车间的人员。
•生产车间:指企业用于生产和加工商品的区域,包含全部生产车间和相关的设施。
3. 进降生产车间的权限•只有获得相关部门和责任人的授权,外来人员才略进入生产车间。
•外来人员仅限于进入其需要进行工作的区域,严禁进入其他区域。
•外来人员必需戴上有效和可识别的身份证明牌。
4. 进降生产车间的程序4.1 进入程序•外来人员在进入企业前必需与相关企业单位预约,并供应相关人员的身份信息和工作内容。
•外来人员在进入企业后需到接待处办理登记手续,供应身份证明和预约凭证以及签订安全责任承诺书。
•接待处工作人员会核实外来人员的身份信息,并通知相关部门和责任人进行确认和授权。
•确认和授权完成后,外来人员方可进入生产车间。
4.2 车间内部程序•外来人员进入生产车间后,必需遵从车间内部的安全规定和流程。
•外来人员必需佩戴个人防护装备,并严格依照车间对外来人员的相关规定操作。
•外来人员必需随时保持清洁和整齐的工作环境。
•外来人员严禁将企业的机密信息外泄或传递给他人。
4.3 离开程序•外来人员在工作完成后,必需及时离开生产车间。
•外来人员必需将所使用的设备、料子等归还给相关部门并办理相关手续。
•外来人员离开前必需到接待处办理离开手续,并归还身份证明牌。
5. 管理责任5.1 企业责任•企业应订立并严格执行外来人员进降生产车间的管理制度,并定期进行评估和培训。
•企业应供应必需的安全教育和培训,确保外来人员了解和遵守相关安全规定。
•企业应投入充分的人力和物力资源,确保外来人员的安全和管理。
5.2 部门和责任人责任•相关部门和责任人应及时确认外来人员的身份和工作内容,并依据需要进行授权。
外来人员出入工厂及生产厂区管理规定一、引言在现代工业化生产中,为了保障工厂的安全和生产秩序,对于外来人员的出入工厂及生产厂区有着严格的管理规定。
本文档旨在规范外来人员的出入行为,确保工厂的正常运营和生产安全。
二、适用范围本管理规定适用于所有进入工厂及生产厂区的外来人员,包括但不限于供应商、客户、媒体代表等。
三、出入工厂程序3.1 申请及审批外来人员需要提前向工厂管理部门提出出入申请,并填写《外来人员出入申请表》。
申请表中应包含以下内容:•外来人员的个人信息:姓名、性别、身份证号码等;•外来人员的来访目的;•外来人员预计出入工厂的时间段。
申请表填写完成后,由外来人员所在公司的负责人签字确认,并提交给工厂管理部门进行审批。
3.2 出入证办理经工厂管理部门审批通过后,外来人员可以携带有效身份证件到工厂管理部门办理出入证。
出入证应包含以下信息:•外来人员的姓名、照片;•出入证的有效期限;•出入证的编号。
外来人员在出入工厂时,应随身携带有效的出入证,并在入厂大门处进行刷卡或登记。
3.3 出入记录管理工厂管理部门应建立健全的出入记录管理系统,记录外来人员的出入情况。
出入记录应包含以下信息:•外来人员的姓名、身份证号码;•出入工厂的时间;•外来人员的来访目的。
出入记录的管理应定期进行备份和归档,以备查证和追溯。
四、生产厂区管理4.1 生产厂区的划分为了提高生产效率和保障生产安全,工厂将生产厂区划分为不同的区域,包括生产车间、仓库、办公区等。
外来人员进入生产厂区时,需要遵守以下规定:•外来人员只能进入与其来访目的相关的区域;•外来人员进入生产车间需佩戴安全帽、工作服等个人防护装备;•外来人员严禁擅自进入生产线区域。
4.2 安全教育和培训工厂应对外来人员进行必要的安全教育和培训,包括但不限于:•生产厂区的安全规定和操作程序;•紧急情况下的应急处理措施;•使用安全设备和防护装备的方法和注意事项。
外来人员在接受安全教育和培训后,应签署相关安全责任承诺书。
外来人员安全管理细则外来人员安全管理细则是企业或单位为了维护内部安全,确保外来人员的安全和秩序而制定的管理规定。
外来人员包括临时工、访客、送货人员、服务人员、实习生等,并不属于企业正式员工。
针对这些外来人员的安全管理,旨在规范其在企业内部的行为,提高整体安全水平。
一、外来人员进出企业管理2.公司应安排专人负责引导外来人员,确保他们按照规定路径进入或离开企业。
不得擅自进入生产车间或机密区域。
3.外来人员进入区域前需进行身份验证和安全教育。
必要时,可以要求外来人员佩戴个人防护装备。
二、外来人员行为规范1.外来人员必须遵守企业的各项规章制度,如安全生产规定、保密规定等,在企业内部不得有违规行为。
2.外来人员不得在企业内抽烟、喧哗、乱丢杂物等。
不得干扰企业内部的正常工作秩序。
3.外来人员不得私自转移、拆卸企业内部的设备或物品。
4.外来人员在企业内部不得偷盗、故意破坏公司财产,不得从事违法犯罪活动。
5.外来人员不得接触、泄露企业机密信息或商业秘密。
公司可要求外来人员签署保密协议进行约束。
三、应急情况处理1.外来人员在发生火灾、爆炸等紧急情况时,应立即按照企业应急预案进行撤离和疏散。
2.外来人员在发现可疑物品或行为时,应及时向企业的安保人员或领导报告。
3.公司应为外来人员提供必要的应急培训,包括灭火器使用方法、撤离路线等。
四、管理责任的划定1.企业应设立专门的人员负责外来人员的安全管理工作,定期进行监督检查,发现问题及时整改。
2.外来人员的管理责任应由相关部门或岗位明确,确保责任到人。
3.对违反安全规定的外来人员,可以采取警告、停止合作等相应的处理措施。
4.对于严重违规行为的外来人员,可以限制其进入企业的范围,或者列入禁止名单,不得再次进入企业。
总结下来,外来人员安全管理细则是保障企业内部安全的重要措施。
通过对外来人员进出企业的管理、行为规范、应急情况处理和管理责任的划定等方面的制度规定,可以确保外来人员在企业内部的安全和秩序,提高整体的安全管理水平。
一、目的为确保机械车间生产安全,维护车间正常秩序,保障员工及外来人员的人身和财产安全,特制定本制度。
二、适用范围本制度适用于进入机械车间的所有外来人员,包括参观、学习、考察、维修、采购等。
三、管理制度1. 人员准入(1)外来人员需提前向车间负责人申请,经批准后方可进入车间。
(2)车间负责人对申请进入车间的外来人员应进行身份核实,确保其身份真实、合法。
(3)外来人员进入车间时,应主动出示相关证件,如身份证、工作证等。
2. 人员登记(1)外来人员进入车间时,应在车间门口的登记处填写《外来人员登记表》,内容包括姓名、单位、联系方式、进入时间、离开时间等。
(2)车间负责人应妥善保管《外来人员登记表》,以便随时查阅。
3. 安全教育(1)车间负责人应对外来人员进行安全教育培训,使其了解车间生产环境、安全操作规程及注意事项。
(2)外来人员应认真学习并遵守安全操作规程,确保自身及他人安全。
4. 禁止行为(1)禁止外来人员在车间内吸烟、饮酒、大声喧哗。
(2)禁止外来人员随意触摸、移动设备、工具、材料等。
(3)禁止外来人员擅自进入危险区域、设备操作区域。
5. 离场手续(1)外来人员离开车间时,应在车间门口的登记处办理离场手续,签字确认。
(2)车间负责人应核实外来人员已离开车间,方可销毁《外来人员登记表》。
四、责任追究1. 对违反本制度的外来人员,车间负责人有权责令其立即改正,并视情节轻重给予警告、罚款等处罚。
2. 对因违反本制度造成事故或损失的外来人员,车间有权依法追究其法律责任。
3. 对违反本制度的车间负责人,由上级部门给予批评教育或行政处分。
五、附则1. 本制度由车间负责人负责解释。
2. 本制度自发布之日起实施。
3. 本制度如有未尽事宜,可根据实际情况予以修订。
工厂外来人员行为规范制度为了维护工厂的正常生产秩序,保障工厂的安全和利益,同时也为了给外来人员提供一个良好的访问和工作环境,特制定本工厂外来人员行为规范制度。
所有进入本工厂的外来人员都应严格遵守以下规定:一、进入工厂前的准备1、外来人员在进入工厂前,必须提前与相关部门或人员取得联系,并获得明确的访问许可。
2、提供真实、准确的个人信息,包括姓名、身份证号码、联系方式等,以便工厂进行登记和管理。
3、了解并遵守工厂的安全和保密要求,如有需要,签署相关的保密协议。
二、进入工厂的流程1、到达工厂门口时,应主动出示有效身份证件,配合保安人员进行登记和检查。
2、领取并佩戴临时访客证,访客证应在访问期间始终明显佩戴。
3、接受工厂保安人员的安全检查,不得携带易燃、易爆、有毒等危险物品进入工厂。
三、在工厂内的行为规范1、遵守工厂的各项规章制度,不得擅自进入未经许可的区域。
2、按照指定的路线行走,不得在生产区域随意逗留、穿行。
3、保持安静,不得大声喧哗或制造噪音,以免影响工厂的正常生产和工作。
4、爱护工厂的设施和设备,不得擅自触摸、操作或损坏。
5、尊重工厂员工,不得干扰其正常工作。
6、严禁在工厂内吸烟、饮酒、乱扔垃圾等不文明行为。
四、安全注意事项1、注意观察工厂内的安全警示标识,遵守相关的安全规定。
2、如遇紧急情况,应听从工厂工作人员的指挥,有序疏散。
3、不得在工厂内进行任何可能危及自身和他人安全的行为。
五、保密义务1、对于在工厂内接触到的商业秘密、技术秘密等信息,外来人员应严格保密,不得泄露给任何第三方。
2、未经授权,不得拍摄、记录工厂内的敏感信息和生产流程。
六、离开工厂1、访问结束后,及时交还临时访客证。
2、按照指定的出口离开工厂,不得擅自逗留。
七、违规处理对于违反本行为规范制度的外来人员,工厂有权采取相应的措施,包括但不限于警告、驱逐出厂、追究法律责任等。
本工厂外来人员行为规范制度自发布之日起生效,如有未尽事宜,将根据实际情况进行补充和修订。
外来人员进出车间作业细则
1、目的
将基地相关规定进行分解,以便车间现管员对相关规定更好地执行。
2、适用X围
进出果冻部灌装车间的外来人员
3、定义
外来人员:指非果冻部的工作人员。
包括总部工作人员、本基地工作人员、外基地工作人员、外协工作人员(供应商、设备安装人员、土建人员)、
4、程序:
4.1本基地工作人员进出车间
4.1.1本基地工作人员进出车间时,按照着装规定直接进入车间。
4.1.2如需借用车间的相关着装进入车间时必须经主任级以上管理人员的许可后进行借用,同时进行登记,出车间时及时返还。
4.2总部及外基地工作人员进出车间
4.2.1由总部领导、基地经理、果冻部长陪同(或由果冻部长通知)进入车间时,
不需要任何凭证,现管人员直接按相关着装规定备好着装。
4.2.2及时备好着装,发放着装前还应仔细检查是否干净、整齐。
4.2.3由现管员自行记录好发放着装数量,同时做到有礼有节。
4.2.4 必要时现管员需有礼貌地向外来人员简单阐述进入车间前的有关规定
(如手消毒、在风淋室转360度、着装应整齐等)。
4.2.5 工作完后,现管人员及时将着装收回。
4.2.6 如无部长级以上人员陪同(或通知)进入车间时,必须出示由基地经
1 / 3
理签发的《XX基地特殊通行凭证》,同时必须有相关行政人员陪同,否则一律不予放行。
4.2.7 进车间时现管员按着装规定为其备好着装,并由陪同人员在《灌装车
间物品借用登记表》上填写相关物品的借用数量,借用时间。
4.2.8 出车间时陪同人员应及时将物品还回现管组。
4.3外协人员进入车间
4.3.1外协人员进入车间时必须持有基地经理签发的《XX基地特殊通行凭
证》,同时有一名以上保安人员陪同,否则一律不予放行。
4.3.2 现管人员必须对《XX基地特殊通行凭证》原件核对无误后按着装
规定备好着装,《XX基地特殊通行凭证》原件由现管保管。
4.3.3必要时现管员需有礼貌地向外来人员简单阐述进车间的有关规定(如手消毒、在风淋室转360度、着装应整齐等)。
4.3.4 陪同保安负责填写《灌装车间物品借用登记表》。
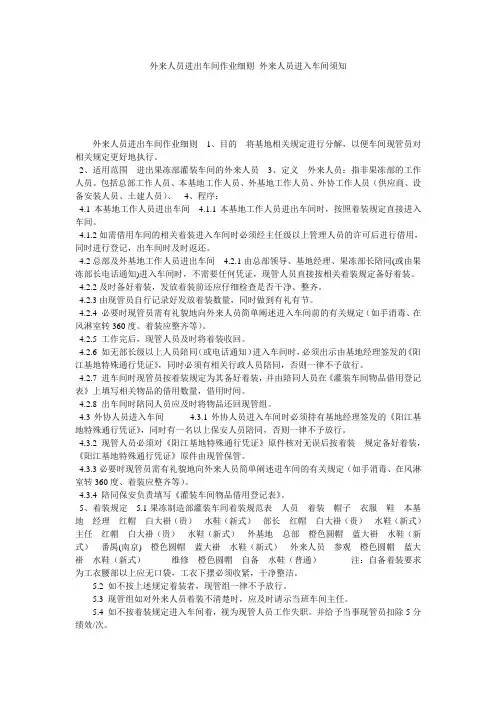
5、着装规定
5.1果冻制造部灌装车间着装规X表
2 / 3
注:自备着装要求为工衣腰部以上应无口袋,工衣下摆必须收紧,干净整洁。
5.2 如不按上述规定着装者,现管组一律不予放行。
5.3 现管组如对外来人员着装不清楚时,应及时请示当班车间主任。
5.4 如不按着装规定进入车间着,视为现管人员工作失职。
并给予当事现管员扣除5分绩效/次。
6、支持性文件
6.1《外来人员出入XX基地管理规定》
6.2《灌装车间更衣室及洗手间使用作用细则》
3 / 3。