验光学概论_分享
- 格式:doc
- 大小:297.00 KB
- 文档页数:48
医学验光配镜知识介绍与案例分析什么叫医学验光呢,医学验光是指在具有扎实眼科及视光学知识的基础上,利用以检影技术为主的各种主客观的方法,寻找双眼的屈光焦点结果。
再根据多项眼科检查的综合,正确给予处方,定配符合国家标准要求的眼镜,使戴镜者能正常发挥其双眼单视功能,从而达到既看得清楚、又看的舒服、看得持久的最佳视觉效果。
医学验光的内容和步骤:1、眼科病史询问和一般性眼科检查;2、常规验光(检查、电脑验光、插片等);3、检查主导眼(主视眼),使戴镜前后保持一致;4、检查眼位,内隐斜近视低矫,远视眼足矫,外隐斜近视足矫,远视眼足矫;5、调节力测定,调节力是指能看得清楚近距离物体的能力。
如果调节力强,近视配得浅些,远视要深些,如果调节力弱则相反;6、检查双眼视功能,特别是两眼度数不等时;7、检查散光轴向,顺规散光低矫,逆规散光或斜轴要足矫;8、准确测量瞳距,以保持双眼视轴中心与眼镜光学中心一致;9、试戴眼镜,开发处方。
验光配镜实例介绍:医学验光配镜,应该是一种医学行为。
然而,在国内普遍遇到的是商业处理。
因此,有关屈光不正和弱视的矫治远达不到有效的效果。
现举典型案例说明如下:案例一:14岁,患者主诉平时视力好,只是近年来,左眼看书后眼胀不适。
因体格检查偶尔发现眼有问题。
查视力右0.3,左1.0,经检查得知该患者实际平时是一眼(右)看近,另一眼(左)看远。
两眼分别单独使用。
无双眼单视功能,经验光配戴远近两副眼镜后,改善视功能,效果满意,达到医学效果。
案例二:10岁,患者曾因远视力障碍,在某眼镜店配右-1.50DS,左-2.25DS眼镜,因戴镜后头晕不适,来我中心,经询问检查了解患者镜度无大错误,只是戴镜不合理,告知按医学要求戴镜后,症状消失。
案例三:9岁,经常眯眼视物,父母亲均戴>-5.00DS眼镜。
检查视力右眼0.1,左0.15,插片试镜:右3.50DS→1.0,左-4.00DS→0.8,扩瞳检影验光,右-1.75DS=-0.50DC×180°→0.6,左-2.25DS=-0.75DC×180°→0.5,说明假性近视很重。
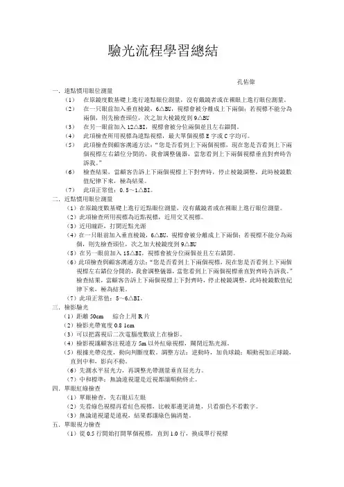
驗光流程學習總結孔佑偉一.遠點慣用眼位測量(1)在原鏡度數基礎上進行遠點眼位測量,沒有戴鏡者或在裸眼上進行眼位測量。
(2)在一只眼前加入垂直棱鏡,6△BU,視標會被分離成上下兩個;若視標不能分為兩個,則先檢查頭位,次之加大棱鏡度到9△BU(3)在另一眼前加入12△BI,視標會被分位兩個並且左右錯開。
(4)此項檢查所用視標為遠點視標,最大單個視標E字或C字均可。
(5)此項檢查與顧客溝通方法:“您是否看到上下兩個視標,現在您是否看到上下兩個視標左右錯位分開的,我會調整儀器,當您看到上下兩個視標垂直對齊時告訴我。
”(6)檢查結果,當顧客告訴上下兩個視標上下對齊時,停止棱鏡調整,此時棱鏡數值紀律下來,極為結果。
(7)此項正常值:0.5~1△BI。
二.近點慣用眼位測量(1)在原鏡度數基礎上進行近點眼位測量,沒有戴鏡者或在裸眼上進行眼位測量。
(2)此項檢查所用視標為近點視標,近用交叉視標。
(3)近用瞳距,打開近點光源(4)在一只眼前加入垂直棱鏡,6△BU,視標會被分離成上下兩個;若視標不能分為兩個,則先檢查頭位,次之加大棱鏡度到9△BU(5)在另一眼前加入15△BI,視標會被分位兩個並且左右錯開。
(6)此項檢查與顧客溝通方法:“您是否看到上下兩個視標,現在您是否看到上下兩個視標左右錯位分開的,我會調整儀器,當您看到上下兩個視標垂直對齊時告訴我。
”檢查結果,當顧客告訴上下兩個視標上下對齊時,停止棱鏡調整,此時棱鏡數值紀律下來,極為結果。
(7)此項正常值:5~6△BI。
三.檢影驗光(1)距離50cm 綜合上用R片(2)檢影光帶寬度0.8-1cm(3)可以把霧視后二次電腦度數放上在檢影。
(4)檢影視讓顧客注視遠方5m以外紅綠視標,關閉近點光源。
(5)根據光帶亮度,動向判斷度數。
調整方法:逆動時,加負球鏡;順動視加正球鏡,直到中和,影向不動。
(6)先測水平屈光力,再調整光帶測量垂直屈光力。
(7)中和標準:無論遠視還是近視都讓順動終止。
验光基础知识验光是检查光线入射眼球后的聚集情况,它以正视眼状态为标准,测出受检眼与正视眼间的聚散差异程度。
以下是由店铺整理关于验光基础知识的内容,希望大家喜欢!验光的原理简介验光是检查光线入射眼球后的聚集情况,它以正视眼状态为标准,测出受检眼与正视眼间的聚散差异程度。
由于很多人在一生中,几乎都会和眼镜结缘,因此,目前验光是眼视光学工作者最基础、最常用但又重要的工作之一,所以就验光这一名词而言,在社会生活中,不论眼科医生,还是普通老百姓,都十分熟悉。
验光主要是检查眼球变形情况,一般用两种方法,一种是用仪器检查,可以初步测出眼球变形情况,一种是用镜片试代,用一付可调换镜片的眼镜配代,确定需要配代的眼镜度数,这样才能配一付合适的眼镜。
大的眼镜店都要用上述两种方法验光。
验光的方法验光有多种方法,从是否让眼球调节静止而言,可分为扩瞳验光与小瞳验光。
从验光方法来分,可分为他觉验光和主觉验光。
就验光设备而言,除了验光镜片箱和检影镜等常规设备外,还有电脑验光仪和综合验光仪。
电脑验光仪曾被过分宣扬,但通过大量的资料分析,电脑验光仪虽然是高科技的结晶,但它只能对屈光状态作出初步筛选,而绝不能以它的结果作为验光的标准。
综合验光仪集多种检查功能于一体,自20世纪初期诞生后,不断得到改进与发展,它不但能检查球镜屈光度,还能正确查出散光度数和散光轴向,此外,还能对眼位、调节情况以及双眼单视功能等作出正确的判断,熟练掌握和使用综合验光仪,是提高验光水平的关键措施。
中国的验光水平参差不一。
用5分制打分的话,则1分为:主觉插片法;2分:电脑验光仪+主觉插片法;3分:电脑验光仪+他觉检影+主觉插片法;4分:3分+双眼调节平衡;5分:4分+眼位检查+双眼单视功能+调节状况+屈光度状况+集合功能等,作出综合判断,给予验光处方。
其中1~3分的验光可以称为常规验光,也可称为初级验光;4~5分则可称为医学验光。
医学验光必须使用综合验光仪。
那么为什么要使用综合验光仪呢?众所周知,当一位近视的患者,戴上-3.00D 的矫正镜片后,矫正视力可达到1.0,此时,-3.25D、-3.50D、-3.75D以及-4.00D,这5个矫正镜片都可以使矫正视力达到1.0。
验光培训资料验光是一门关于眼睛健康和视力矫正的重要学科,它涉及到了眼科医生的专业培训和技术技能。
本文将提供一些关于验光培训的资料,以帮助对这一领域感兴趣的人更好地了解和学习相关知识。
一、验光培训的重要性验光作为一门专业的技术,对于正确判断和矫正视力问题至关重要。
通过正确的验光培训,医生可以准确测量患者的视力,并根据测量结果为其提供个性化的视力矫正方案。
这不仅可以帮助患者解决视力问题,提高其生活质量,还能预防和纠正一些与视力相关的眼部疾病。
二、验光培训的内容1. 理论知识:验光培训的基础是理论知识的学习。
学员需要了解眼部结构与功能、常见的视力问题以及视力矫正的原理和方法等。
通过学习这些知识,医生可以更好地理解和解决患者的视力问题。
2. 技术技能:除了理论知识,验光培训还包括一系列的技术技能的学习和实践。
包括正确使用验光仪器,进行眼压测量和视力检查等。
这些技能的掌握可以帮助医生准确地测量患者的眼部参数,为其提供合适的视力矫正方案。
3. 实践经验:除了理论知识和技术技能,实践经验也是验光培训中不可或缺的一部分。
通过实际操作和指导,学员可以更好地掌握和运用所学知识和技能。
这包括与真实患者进行交流和协商,正确解读检查结果以及给予患者专业建议等。
三、如何接受验光培训对于想要接受验光培训的人来说,有以下几种途径可以选择:1. 医学院或眼科学院:很多医学院或眼科学院提供相关的验光课程或专业硕士学位。
通过入学考试和相关申请,学生可以在这些机构接受系统的理论和实践培训。
2. 培训机构:除了传统的医学院或眼科学院,一些专业的眼科培训机构也会提供相应的验光培训课程。
这些机构通常由经验丰富的医生或专家主持,并提供灵活的学习计划和实践机会。
3. 在职培训:对于已经从事医疗行业的人来说,可以通过在职培训的方式接受验光培训。
这种培训方式可以根据个人的时间安排和实际需求进行调整,提供更加个性化和针对性的学习计划。
四、发展前景和职业机会随着近视率的上升和人们对眼健康的重视,验光师的需求也越来越大。
验光学习心得验光学习总结眼视光专业学习心得体会2014年3月1日至31日期间,我有幸参加了“XXX眼科医院视光中心”的学习,通过这次学习我进一步充实了XX专业知识,对于眼科临床和眼科教学有很大帮助。
下面我结合自身情况,谈点粗浅的体会。
一、对眼视光专业的认知眼视光专业是以注重眼睛的健康保健为主,提供视觉检查,屈光矫正眼镜的验配,角膜接触镜的验配,同时提供视觉训练,近视控制,低视力保健,公众视觉保健普及和咨询等服务的专业,而在大多数人眼里的眼视光专业就是毕业以后到眼镜店从事眼镜验配工作,就我们刚接触这专业的时候也是这样的,随着不断的学习,对专业的了解,眼镜店与专业的视光中心是完全不同的。
眼镜店验光服务:光学矫正隐形眼镜的验配视光学临床服务:医学验光、诊疗配镜、视力矫正、角膜接触镜的健康佩戴、青少年的近视防控、儿童斜弱视防治、诊疗、视功能训练及康复、非眼位异常的双眼视屈光矫正,双眼视训练、中老年视觉健康管理、视频终端症候群诊疗、干眼症、视疲劳预防和诊疗、角膜屈光手术后视觉健康管理、眼外伤和眼科手术后屈光异常的矫正、圆锥角膜诊断和治疗、角膜塑形术、硬性高透气性角膜接触镜(RGP)验配、低视力的屈光矫正,低视力的康复、眼病的诊疗和转诊。
二、视光学的原理视光学通过……对眼睛的光学结构进行分析。
在眼科临床工作中,一般对于近视、远视患者视力矫正需求,只是按照……进行……,对眼睛的光学结构不清楚,容易造成……,用这种方式验配的眼镜顾客佩戴后常常反映不清楚、不舒服。
因此必须注重对视光学的原理的学习,它主要从……方面对……医学验光对于正确配制眼镜具有重要意义:医学验光的管理体会验光是检查光线入射眼球后的聚集情况,它以正视眼状态为标准,测出受检眼与正视眼间的聚散差异程度。
由于很多人在一生中,几乎都会和眼镜结缘,因此,目前验光是眼视光学工作者最基础、最常用但又重要的工作之一。
验光配镜已成为眼科医师的一项重要工作。
验光的目的是通过检影等精确细致的屈光检查,准确的测出患者的屈光度,力求使患者达到清晰的视力、舒适地用眼、持久地阅读。
怎么学验光知识点总结一、眼睛的解剖结构眼睛是人体中一个非常重要的器官,它的解剖结构非常复杂。
首先要了解的是眼睛的屈光系统,包括角膜、晶状体、视网膜、玻璃体等部分。
角膜是眼睛外部最前面的一层透明膜,它的曲率影响了眼睛的屈光度;晶状体是眼睛内部的一个透镜,它可以调节焦距;视网膜是眼睛内部感光的部分,负责将光线转化为化学和神经信号传递到大脑;玻璃体则是眼球内填充的一种黏稠透明胶状物,充满整个眼球的后腔,支撑和维持眼球的形状。
二、近视、远视、散光的概念了解眼睛屈光系统是非常重要的,因为近视、远视、散光是眼睛屈光系统的常见问题。
近视是指眼球前后径较长或屈光度过强,导致远处物体看不清;远视则是指眼球前后径较短或屈光度较弱,导致近处物体看不清;散光则是指光线不能在一个焦点上聚集,造成视物模糊。
三、验光检查的主要内容验光检查是通过专业的仪器来检查眼球的屈光度和看清物体的程度,主要内容包括视力检查、眼压测量、角膜曲率测量、眼底检查、眼轴长度测量等。
其中视力检查是最基本的检查,通过视力表来测试患者的视力水平,并据此配制眼镜;眼压测量是检查眼睛内部压力的一种方法,可以用来诊断青光眼等眼部疾病;角膜曲率测量是检查角膜的曲率情况,以确定角膜的状况和可能的屈光问题;眼底检查则是通过验光镜来检查视网膜的情况,可以发现眼部疾病的早期征兆;眼轴长度测量用来检查眼睛的长度,对于进行屈光手术的患者来说尤为重要。
四、验光的常见误区在进行验光时,有一些常见的误区需要引起注意。
首先是瞳孔放大的问题,有些患者在验光时由于瞳孔放大的过程会感到不适,但这是非常正常的情况,医生会在操作上做好相应的解释和引导工作;其次是配镜的误区,有些人认为配戴眼镜会使眼睛变得更差,但实际上正确的眼镜可以有效地改善视力,并且对眼睛没有负面影响;最后是验光结果的误区,有些患者可能会误解验光报告上的参数,导致对自己的屈光问题理解有误,因此在了解验光结果时需要向医生妥善地提出疑问。
2023医学验光问诊医学课件•医学验光概述•问诊技巧•医学课件制作目录•案例分析•总结01医学验光概述•医学验光:是指通过先进的眼科仪器和设备,对患者的眼球和视觉功能进行检查和测量,以了解患者的眼部健康状况和视力功能,同时为临床诊断和治疗提供依据。
医学验光的定义通过医学验光,可以准确检测患者的眼部疾病或视觉问题,为医生提供准确的诊断依据,并制定个性化的治疗方案,帮助患者恢复视力、改善视觉质量。
目的医学验光对于眼部疾病的早期发现、预防和治疗具有重要意义,同时还可以为视觉矫正和康复提供科学依据,提高患者的生活质量和视觉健康水平。
意义医学验光的目的和意义内容医学验光主要包括裸眼视力、矫正视力、角膜曲率、眼轴长度、角膜厚度、眼底血管造影等多项检查,以全面了解患者的眼部健康状况和视力功能。
方法医学验光采用综合验光仪、电脑验光仪、视力测试仪等多种先进设备进行检查,同时医生会根据患者的具体情况进行相应的检查和测量,以确保结果的准确性和可靠性。
医学验光的内容和方法02问诊技巧问诊是指医生通过询问患者或其家属,了解患者的基本信息、症状、病史、家族史、个人史等信息,以便进行初步诊断和评估。
问诊是一种重要的临床技能,需要医生具备良好的沟通技巧、观察能力、判断能力和专业知识。
问诊的定义问诊还可以帮助医生建立患者信任和良好的医患关系,提高治疗效果和患者满意度。
问诊的目的和意义问诊的目的是为了获取患者的详细信息,以帮助医生做出准确的诊断和治疗方案。
通过问诊,医生可以了解患者的症状、病史、家族史、个人史等信息,从而判断病情的严重程度、是否需要进行进一步的检查和治疗、是否存在其他潜在的健康问题等。
问诊前,医生应该先了解患者的背景信息,如年龄、性别、职业、生活习惯等。
在问诊时,医生应该注意以下几点技巧态度要和蔼、耐心,要尽可能地听取患者的主诉和意见,不要打断患者的话。
提问要明确、具体,避免使用专业术语或难懂的词汇。
对于患者的陈述,医生应该进行必要的重复和确认,以确保获取信息的准确性。
验光学习个人总结引言验光是一门研究人眼的光学性质和视觉功能的学科。
作为一名初学者,我在学习验光的过程中遇到了许多新概念和技术。
这篇文档是我对所学内容的总结和个人见解,希望能够帮助其他初学者更好地理解验光学。
什么是验光学验光学是通过测量人眼的屈光度和其他光学参数,以确定眼镜或隐形眼镜的度数和配戴参数的学科。
通过验光,我们可以了解一个人眼的视觉问题,并推荐适当的矫正方法。
具体来说,验光包括测量视力、测量屈光度、眼底检查等步骤。
视力测量视力测量是验光学中最常见的步骤之一。
通过视力测量,我们可以衡量一个人在特定条件下可以清晰看见多远距离的对象。
视力测量常用的方法是使用视力表,让被检查者分辨不同大小的字符。
测量结果通常以20/20或6/6等比例表示,该比例表示被检查者与正常视力人群相比,能够看清同样大小物体的距离。
屈光度测量屈光度是衡量眼睛对光的折射能力的度量值。
眼睛的屈光度问题是导致视力问题的主要原因之一。
屈光度测量可以帮助我们确定一个人是否近视、远视或散光,并确定相应的度数。
常用的屈光度测量方法包括自动屈光计、手动调节屈光计以及角膜地形图等。
眼底检查眼底检查是通过观察眼底的组织结构来了解眼部健康状况的过程。
在验光学中,眼底检查通常是用来评估患者眼睛是否有病症,如青光眼、白内障等。
通过眼底检查,我们可以观察到血管、神经和视网膜等结构,进一步了解病变的程度和患者的眼睛健康状态。
配镜原理在了解了视力和屈光度测量的基本原理后,了解配镜原理对于验光学习者来说也非常重要。
配镜原理是根据患者的视力和屈光度问题,选择适当的镜片来矫正视力。
配镜的主要参数包括球镜度数、柱镜度数、轴位以及添加度数等等。
常见的视力问题和矫正方法在实践中,我们会经常遇到一些常见的视力问题,如近视、远视和散光。
针对不同的视力问题,我们会采用不同的矫正方法,如近视眼配戴凹透镜,远视眼配戴凸透镜等。
通过熟练掌握各种矫正方法,验光师能够根据患者的具体情况为其提供最佳的视力矫正方案。
验光基础知识一、眼的屈光系统包括角膜、房水、晶状体,玻璃体。
要获得正常的视力,必须具备以下四个条件:第一,眼的屈光装置必须透明完整无缺和保持相互的位置;第二,视网膜要有完好健全的感光■传导机能;第三,视路及大脑皮层税中枢的功能必须正常;第四,在调节静止情况下,屈光装置的屈光能力大小必须与眼轴长度和适应。
眼球在调节静止状态下,來白5米以外的平行光线经过眼的屈折后,焦点恰好落在视网膜上形成清晰的物像,也就是眼球屈光装置的屈光能力人小与眼轴长度相适应;这种屈光状态正常者,称为正视眼。
相反则称为非正视眼。
从正视眼网膜反射出来的光线共距焦点必须是无限远,在屈光学上称为眼的远点,换言之,正视眼的远点是无限远。
二、非正视眼的分类有,三类:近视、远视、散光。
近视、远视的形成可由于:1)屈光力过强或过弱;2)眼轴过长或过短。
散光的形成是屈光装置各子午线上屈光力不一样,因此不能在视网膜上成-•个焦点。
三、远视眼1)远视眼患者如果度数小,视力正常,健康情况好,无调节疲劳;也无限外肌肌力平衡失常,不需处理。
若出现以上任何-•种症状,应配镜。
2) 7、8岁以下的儿童有轻度远视,视力好,这是牛理现象,一般可不需要配镜。
但如果儿童远视程度较高,动力减退。
应以阿托品散瞳验光,所得度数再减去1/3调节如有内斜视,则应足矫。
3) 6至16岁左右患有轻度远视的少年儿童,只要有视力疲劳的症状也必须戴远视镜片,一般说超过3个屈光度的远视患者,要经常戴矫正眼镜,低于3个屈光度者,可在阅读书时戴用,但也要根据视力及视疲劳症状灵活掌握,青少年儿童患远视眼,验光时应该用阿托品充分麻痹睫状肌后进行,青少年所戴眼镜的实际度数,应减去验得的度数的1/4,少年儿童配戴充分矫止的远视镜片后,由于睫状肌一吋不能放松,可使视力模糊,有头晕眼花症状可每H滴阿托品一次,满1-2星期使睫状肌能逐渐松解而达到适应。
由于6、7岁以上的儿童;远视有减轻的趋势因此最好能每年驻一次光,逐渐减低远视的度数,否则容易诱发辐接功能不足以及外斜。
验光技术导论第一章导论“验光技术”是眼视光学专业的主要专业课及核心课程之一,是具有很强的理论基础和实践技能的学科。
验光技术是视光学行业的核心技术,是视光学专业、验光配镜专业学生必修课。
验光技术的重点在于技能,强调在理论的基础上,强化系列技能的培养,目标是通过规范化、标准化验光,为验光对象提供个性化的配镜处方,提供最清晰、最舒适和最持久的视力矫正。
现代的验光技术是一系列复杂的、规范化、多步骤的程序,总体可以分为三个阶段:验光的起点、精确阶段和处方阶段。
一、验光的起点(starting points)该阶段的具体工作有询问病史、初级检查、眼健康检查、检影验光(和/或电脑验光)、角膜曲率测量和镜片度数测量。
病史和检影验光是该阶段的关键步骤,为进一步的主觉验光提供重要、有效的起点数据。
1.病史(case history)主诉和病史的内容类似常规的医学病史,围绕被检者的视力问题,了解其视功能改变的详细情况,包括视力变化的时间和程度,关注特殊的视力症状如复式等;了解其眼病史,了解其相关的全身病如糖尿病等;还要了解上次验光的时间,配镜、戴镜情况(常戴还是间歇戴镜),视力矫正满意度。
明确本次就诊的目的和视力矫正的要求(远视力和/或近视力矫正)。
2.初级检查(initial examination)1虽然验光是主要的诊察项目,但是所有的初级检查都不能省略。
初级检查包括测量远近视力(戴镜视力和针孔视力)、色觉检查、立体视觉检查;眼球运动和眼外肌检查(EOM)、眼位检查(cover tests)、瞳孔检查和对比法视野检查等。
这些检查不仅有助于全面了解验光对象的视功能,而且还能够排除视神经的病变、眼外肌的病变、双眼视问题、青光眼问题等。
进一步明确验光对象的视力问题,是单纯的屈光问题,还是合并其他的眼病。
3.眼健康检查(ocular health examination)使用裂隙灯显微镜和眼底镜,检查验光对象的外眼、结膜、角膜、前房、虹膜、瞳孔、晶状体、玻璃体、视网膜和视神经,排除可能引起视力障碍的眼病。
验光基础知识:双眼单视/立体视/双眼视基础1.眼屈光系统一.视觉的基本条件:1.屈光系统透明:这是产生视觉的最基础条件。
2.成像落在视网膜黄斑中心凹:光学系统中成像的清晰度取决于光学系统的成像位置,当影像正好在光学系统的光学焦点所在的平面焦平面上成像时,此时成像的清晰度最高。
人眼的屈光系统也是如此,当眼屈光系统的光学焦点的成像位置正好处于视网膜的黄斑中心处时,影像最清晰。
3.视觉分析功能正常:这一功能由大脑完成。
二.眼的屈光因素:1.眼的光学界面由角膜前表面、角膜后表面、晶体前表面、晶体后表面、视网膜前表面组成。
2.眼的屈光介质由角膜、房水、晶体、玻璃体组成。
角膜在眼球的最前端,是人眼屈光系统中屈光力最大的一个光学因素。
角膜的后面就是房水,房水的主要作用是保持眼球的内压,另外起到一个光学介质的作用,对整个屈光系统的总屈光力产生影响.晶体全称晶状体重要的光学介质,他的主要作用是通过自身的调节改变眼屈光系统的总屈光力。
玻璃体是重要的眼内容物,起到保持眼球形状的作用,对光学系统的屈光力产生一定的影响。
三.屈光介质的基本数据:1.折射率:角膜(1.376),房水(1。
336),玻璃体(1.336),晶体(1。
406)。
2.屈率半径:角膜前表面屈率(7.7mm),后表面屈率(6.8mm),晶体前表面屈率(10mm),后表面屈率(6.0mm),视网膜屈率(10mm)。
四.角膜的屈光特性:角膜的形态近似凹透镜,光线不折射,仅发生位移,角膜与其前后介质的折射率共同作用,产生正屈光作用,产生焦力40~45D,占眼总屈光力70~75%。
五.屈光力的计算:D=(n2—n1)/rD=屈光力 r:简化眼角膜屈率半径前表面=8mm r1:角膜前表面屈率半径=7。
7mmr2(角膜后表面屈率半径)=6。
8mm n(角膜和房水的综合折射率)=1.3375 n1(角膜折射率)=1。
376 n2(房水折射率)=1.336方法1(近似计算):D=(n-1)/r=(1.3375-1)/0。
验光学概论分享2007-9-7 12:23:48第一章:验光学概论验光是视光学主要的临床实践活动,是视觉功能检查的主要手段之一。
常用的验光设备有综合验光仪,检影镜,角膜曲率计和镜片测度仪。
验光是一个动态的,多程序的临床诊断过程。
完整的验光过程包括三个阶段,即初始阶段,精确阶段和终结阶段。
一、初始阶段:1.收集病人资料,排除各种影响视力的眼疾病2.了解有关病人眼部屈光状况的资料3.根据这些资料,预测验光的结果具体操作:1.问诊,包括目的,病史,全身情况等问诊是验光师在验光前,对前来验光的作必要的询问,主要了解顾客的验光目的与要求,以及用眼状况和戴镜史,并让顾客明白,验光的正确与否需要他主动配合,这样的配合在验光中会起到重要的作用。
2.角膜曲率计检查测定眼屈光的仪器颇多,角膜曲率计是一种。
它的用途有一定限度,切不可误认为是测量散光的唯一仪器,用角膜曲率计只限于测定角膜表面曲率差别所造成的散光,并未包括眼球整体的散光,而且并不能确定散光是近视性或远视性,由于角膜曲率计能测量角膜弯曲度(曲率半径)及屈光力,故为配验角膜接触镜的必备工具之一。
3.检影验光或电脑验光电脑验光是一种有代表性的自动屈光仪,目前国内较多应用,其原理是以红外线作为检查光源,电脑计算屈光不正度数及散光轴向,然后以电动打字机记录检查结果。
起到快速比较准确的验光作用。
检影验光:检影镜又称视网膜镜,是一种能诊断眼屈光性质和测定各种屈光不正程度的客观验光的重要和基本的仪器。
检影验光是一种客观检查法,原则上医生应对每一个屈光不正的病人都应检影验光,作到心中有数,然后再根据检影度数配镜,结合自觉情况适当调整,即节省时间又易得出正确的处方。
4.镜片测度仪检测用于测量眼镜以及角膜接触镜片的顶焦度和棱镜确定来切边镜片的方位并打印标记以及检查镜片是否确定装在镜框中的仪器。
二、精确阶段:主要使用综合验光仪,这一步特别强调的是患者主观反应,所以又叫主观验光(以后讲述)具体操作:单眼主觉验光(先右后左,先裸视后矫正视力)调整球镜度数,散光度数,散光轴位等,达到标准视力。
三、终结阶段:包括试镜架测试及双眼视平衡,达到最佳视力,注视持久而舒适的境界,它是经验和科学的有机结合。
验光的光学目的是通过矫正镜片使视网膜与无限远物体产生共轭,然后而验光对象是人,故其功能性目的是确定让患者能取得清晰、舒适视觉的眼镜。
试戴调度即是验光结果与被验者屈光问题达到完善解决的重要过渡步骤,故必须对从开始进行的各项检查包括病史、眼外部检查、屈光检查等所获得的所有信息进行全面衡量,并考虑被检者生活方式、视觉需要、对矫正眼镜屈光变化适应力等做出综合判断。
作业:掌握完整的验光过程第二章客观验光首先复习上节课内容一、检影验光法:1.检影验光法是一种客观检查法,原则上医生应对每一个屈光不正的病人都应检影验光,作到心中有数,然后再根据检影度数配镜,结合自觉情况适当调整,即节省时间又易得出正确的处方。
2.设备①本法需在暗室进行,所需器械包括平面反光镜及暗室灯,以100W磨砂灯泡为好,光源放于被检者耳侧。
②被检者可用:A:睫状肌麻痹剂(散瞳验光)适用于调节力较强的青少年,检查前为使睫状肌麻痹应滴1%阿托品,日二次,连用五天,或托吡卡胺5分钟一次共5次即可。
B:不应用睫状肌麻痹剂,即小瞳孔验光,此法虽可避免因用药造成短时间的近视力朦胧,但对青少年调节紧张患者不易到达使调节充分松弛,应用小瞳孔验光,暗室应较大,以便患者能尽可能向远方注视,放松调节,小瞳验光配镜适用于18岁以上患者及一般集体屈光不正检查,或已通过散瞳验光配镜,已戴镜数年,需要重新调整者,对于首次需要验光配镜的青少年,应以散瞳验光为好。
检影验光属于客观验光法,通常用检影镜照亮被检者的眼底,用检影镜直接观察从被检者眼底反射出来的光线的聚散度,来确定被检眼的屈光状态,(正视、近视、远视)。
二、检影镜适应人群检影验光是客观验光法,几乎不需要病人的主观反应和合作,适合儿童、婴儿、弱智聋哑文盲和语言不同的被检者。
三、检影验光的历史1.William Bowman:最早发现不同度数屈光不正的眼内影动不同者。
2.F•cuignet第一个使用检影镜验光。
3.检影镜的组成:平面反光镜/一个外光镜。
4.检影验光分类:静态检影验光:测量被检眼的屈光状态。
动态检影验光:测量被检眼的调节状态。
5.检影验光法的基本原理检影验光是通过找被检眼的远点达到验光的目的。
远点指的是被检眼完全调节时,在空间与视网膜的共轭点。
共轭点是两个对应点和可逆点,物和像就是共轭点,检影验光的过程就是通过检影镜在空间寻找视网膜的点的过程,该共轭点就是被检眼的远点。
屈光不正:睫状肌松弛状态时,5米以外来的平行光线经屈光系统聚焦于视网膜之前或后方,称非正视眼也叫屈光不正(加眼轴与屈光力配合关系)A:正视眼:5米以外来的平行光线通过眼的屈光系统在睫状肌放松状态时(即在调节静息状态下)恰好聚焦于视网膜上。
光学特点:①平行光线聚焦在视网膜上②远点位于眼前远穷远,视网膜与无穷远共轭。
B:近视眼:由于眼轴太长或屈光力太强而使平行光线聚焦于视网膜的前方,称为近视。
眼轴长是因眼球过度生长,角膜曲率半径过小或晶体小造成的屈光力过强是生长不足的表现,每一种近视以上两种都可能同存在,(近一步阐述近视)光学特点:①平等光线聚焦在视网膜前,视网膜由发散光形成模糊圈。
②平等光线要经过发散透镜发散才能聚焦在视网膜(即凹透镜)此适当的发现透镜即为矫正此近视的度数。
③调节范围小,看远点以外的物体不用调节,看近于远点的物体才需调节④高度近视看得太近因会聚过度也会出现眼疲劳。
近视眼的远点:远点位于被检眼前真实一点,眼前远点与视网膜共轭。
即近视眼远点在眼球前方的距离等于矫正近视所需凹透镜的焦距。
例如:近视-2.0D的远点,在眼球前方(1/2)-4.0D的远点在眼球前方25cm。
-10.0D的远点在眼球前方10cm。
近视度数越高,远点离眼球的距离越短。
前已述及远点是代表眼球的屈光状态及程度,检影法即为确定该眼球远点位置的方法。
操作:检查者与被检者对坐,相距(1m或65cm)右物持灯光照到被检者的眼内,移动检影镜,观察由被检眼光线移动方向,形成和运动速度即可决定屈光的性质,如果用不同的屈光度镜片,分别中和不同经线的屈光力,可测得我性质及度数(检查者必须有较好视力,与其本身屈光不正及调节无关)C:远视眼:由于眼轴过短或由于屈光力不足而使平行光线聚焦于视网膜之后方,称为远视。
正常人在一生过程中屈光度数是有一些变化的,如以远视而方,在小孩时度数比较高,而进入青壮年度数渐低,在老年期度数又略有增加。
光学特点:①平行光线聚焦在视网膜后②除非在眼前加适当的凸透镜或使用调节加强眼球屈光力,否则不论远近物体均不能在视网膜上清晰成像。
远点位于被检眼后虚拟的一点,眼后远点与视网膜共轭。
即远视眼的远点在眼球后方的距离等于矫正远视眼凸透镜焦距:例:1D远视的远点在眼球后方1米2D远视的远点在眼球后方0.5米3D远视的远点在眼球后方0.1米D:屈光度:从被检眼的远点到该眼主点的线性距离的倒数等于该眼的屈光不正度数。
远点的距离与眼的屈光不正度数呈倒数关系,即屈光不正度数越高,远点距离越近,屈光不正度数和越低,远点距离越远。
作业:掌握检影验光的基本原理首先复习上节课内容四、检影验光法的光学原理1.检影镜的系统:照明系统:起于检影镜的灯泡,终止于病人的眼底。
观察系统:起于被检眼的眼底的光线,终止于检查者的眼底。
A:照明系统分五部分:a:真实光源b:高度数聚光镜c:反射镜d:显然光源e:病人的眼底检影镜发出的光束的聚散度取决于真实光源与聚光镜的F1之间的距离,可以直接移动检影镜套管的位置来改变聚散度。
1)真实光源位于聚光镜的F1内,即套管最下位时,形成的灯丝像即显然光源S‘位于检影镜的后面,离开检影镜的光束可发散光束。
2)真实光源位于聚光镜的焦点F1上即套管逐渐上移,形成的灯丝像即显然光源S‘位于无穷远,离开检影镜的光束为平行光束。
3)真实光源位于聚光镜的F1之外,即套管最上位时,形成丝源即显然光源S‘,位于检镜的前面,离开检影镜的光束为会聚光束,称为凹凸面镜作用。
会聚量决定于:光源S‘是在病人的眼底之后还是在检镜与病人眼底之间。
如果会聚量很小,将产生一个长焦距的凹面镜作用,灯丝象S位于病人的脑后。
如果会聚量很大,将产生一个短焦距的凹面镜作用,相当于灯丝象S位于一个被检眼与检影镜之间。
为了测定被检眼的屈光状态,我们使用检影镜分别在两种套管的位置:套管下位时相当于平面镜检影,套管上位时相当于凹面镜检影。
显然光源的移动和视网膜像:检影时,我们用带状光扫过被检眼的瞳孔(从左到右、从上到下或者其他任何方向),在瞳孔平面上观察眼底象的运动情况,可以用检影镜分别在两种套管的位置进行观察。
一般开始用平面镜检影(套管下位),在特殊情况下转换凹面镜检影(套管上位)。
确定显然光源S‘的位置以后,转动检影镜,就可以进行验光了。
每当我们使用平面检影镜(套管下位),眼底象总是与检影镜的运动方向相同当我们使用凹面检影镜(套管上位),眼底象总是与检影镜的运动方向相反。
B:检影镜的观察系统包括三部分:a:被检眼的眼底b:检影镜的窥孔c:检查者的眼底间接光源的光线离开被检眼时,受到被检眼的光学系统的折射,即被检眼屈光状态决定了离开被检眼光束的会聚点。
该光束总是聚焦在被检眼的远点上。
远点:是指被检眼放松调节时,与视网膜的共轭点。
正视眼:离开正视眼的光束是平行光束,远点位于眼前无穷远。
近视眼:离开近视眼的光束是会聚光束,将结焦于被检眼前真实的一点上。
远点是位于眼前真实的一点;远视眼:离开远视眼的光束是发散光束,可以想象为是从眼后的远点发出的。
远点是位于被检眼后的虚拟的一点。
在被检眼的眼底上,照亮光束的移动方向取决于检影镜光束的聚散度(由套管的位置控制);医生观察到的眼底反射象的移动则取决于被检眼的屈光状态(远点位置)。
2、套管位于平面检影镜位置,观察被检眼,医师在检影镜后通过反光镜中的小孔观看自眼底反射出来的亮光。
顺动:当将反光镜垂直及水平转动时,观看瞳孔区眼底反光的动向。
若射入光由上向下转动,所见之眼底反光亦由上向下移动,此称顺动。
逆动:倘若射入光由上向下移动,所见之眼底反光由下向上移动,此称逆动,水平方向移动时光的移动方向按同样道理判别。
顺动见于:远视、正视和低度近视。
逆动见于:>-1.0D的近视。
3、凹面反光镜检影镜(套管上位)产生与平面反光镜相反的作用。
套管上位时,远视眼、正视眼和低度近视眼观察到的是逆动,而近视眼观察到的则是顺动。
4、中和点:也称反转点。
检影法的基本原则是寻求“反转点”。
当病人之远点(或人工远点)恰位于医师眼时,此即反转点。
表现在检影过程中,由顺动变逆动,或由逆动变顺动,至此两种反方向运动的移行过程中有一“不动”阶段,此即反转点。