人教版高中生物必修三植物生长素的发现练习题
- 格式:docx
- 大小:162.31 KB
- 文档页数:6
植物生长素的发现一、选择题1.下列关于生长素与生长激素的描述,正确的是( )A.都是由内分泌腺分泌的B.都是蛋白质类的有机物C.都可直接参与细胞代谢D.都能促进相关生物的生长解析:选D 生长素为植物激素,化学成分为吲哚乙酸,生长激素为动物激素,化学成分属于蛋白质,都能促进生长。
植物激素是由植物体内的一定部位产生的,而不是由内分泌腺(植物体内无内分泌器官)分泌的。
动、植物激素都不能直接参与细胞代谢,而是起调节作用。
2.下列关于生长素及其发现实验的叙述,正确的是( )A.鲍森·詹森实验是将胚芽鞘尖端切下,并移至一侧,置于黑暗中培养B.拜尔实验的结论是证明胚芽鞘尖端产生的影响可以透过琼脂片传递给下部C.温特实验的结果证实:造成胚芽鞘弯曲的化学物质是吲哚乙酸D.1931年科学家首先从人尿中分离出具有生长素效应的化学物质解析:选D 鲍森·詹森实验是将琼脂片插入尖端下面,结论是胚芽鞘尖端产生的影响可以透过琼脂片传递给下部。
拜尔实验是将胚芽鞘尖端切下,并移至一侧,置于黑暗中培养,证明胚芽鞘的弯曲生长是因为尖端产生的影响在其下部分布不均匀造成的。
温特实验结果证实确实存在某种物质——生长素引起胚芽鞘弯曲生长。
1931年科学家首先从人尿中分离出具有生长素效应的化学物质,并确定是吲哚乙酸。
3.下列有关生长素的产生、运输和分布的叙述,错误的是( )A.生长素主要在幼嫩的芽、叶和发育中的种子中合成B.生长素是色氨酸经过一系列反应转变而成的C.生长素的极性运输只能从形态学上端运输到形态学下端D.生长素只分布于生长旺盛的部位解析:选D 生长素在植物体各器官中都有分布,但相对集中地分布在生长旺盛的部位。
4.为了验证单侧光照射会导致燕麦胚芽鞘中生长素分布不均匀这一结论,需要先利用琼脂块收集生长素,之后再测定其含量。
假定在单侧光照射下生长素的不均匀分布只与运输有关,下列收集生长素的方法(如图示)中,正确的是( )解析:选B 在单侧光的作用下,生长素的横向运输发生在胚芽鞘的尖端;生长素不能透过云母片;生长素在琼脂块中可进行扩散。
植物生长素的发现一、选择题1.下列关于植物生长素发现过程的叙述,错误的是A.达尔文根据实验提出,胚芽鞘尖端能产生吲哚乙酸,因而出现向光性B.鲍森•詹森通过实验证明胚芽鞘尖端产生的影响可以透过琼脂片C.拜尔的实验证明胚芽鞘的弯曲生长是因为尖端产生的影响在其下部分布不均匀造成的D.温特的实验证明胚芽鞘弯曲生长确实是一种化学物质引起的,并把这种物质命名为生长素2.下图是达尔文所进行的相关研究示意图,图甲为实验方案,图乙为实验结果。
下列关于该实验的叙述正确的是A.该实验的自变量是单侧光B.1号与2号装置的光源位置、孔径大小都是无关变量C.实验结果说明生长素具有两重性D.由实验结果可得出结论:胚芽鞘尖端能产生生长素3.如图表示丹麦科学家鲍森·詹森进行的实验的过程和结果,化学物质能够透过明胶却不能透过云母。
下列叙述错误的是A.两组实验均需要单侧光照射B.自变量是苗顶端与其下部联系是否被阻断C.本实验证明了生长素由苗顶端向下传递D.若要使实验更严谨,则需再设计空白对照4.侧芽部位的生长素浓度总是高于顶芽,但顶芽产生的生长素仍大量积累存于侧芽部位。
这说明生长素进入侧芽细胞的方式是A.横向运输B.极性运输C.被动运输D.主动运输5.图中一燕麦胚芽鞘被纸盒罩住,纸盒的左侧有开口,右侧有光源。
下列相关描述,不正确的是A.如果图中光源在左侧,燕麦胚芽鞘和纸盒固定不动,一段时间后,燕麦胚芽鞘向左弯曲生长B.如果固定图中纸盒,旋转燕麦胚芽鞘,一段时间后,燕麦胚芽鞘直立生长C.如果固定图中燕麦胚芽鞘,旋转纸盒,一段时间后,燕麦胚芽鞘向左弯曲生长D.如果将图中纸盒和燕麦胚芽鞘一起旋转,则燕麦胚芽鞘向纸盒开口方向弯曲生长6.为了验证苗尖端确实能产生促进生长的某种物质,用幼苗和琼脂块等材料进行实验时,对照实验的设计思路是A.完整幼苗分别置于单侧光照射和黑暗条件下B.苗尖端和未放过苗尖端的琼脂块分别置于幼苗切面的同一侧C.未放过苗尖端的琼脂块和放过苗尖端的琼脂块分别置于幼苗切面的同一侧D.苗尖端和放过苗尖端的琼脂块分别置于幼苗切面的同一侧7.荷兰科学家温特(F.W.Went)做了以下实验:把切下的胚芽鞘尖端放在琼脂块上,1 h~2 h后移去胚芽鞘尖端,将琼脂块放在去除尖端的胚芽鞘一侧,然后置于黑暗条件下培养,胚芽鞘逐渐向放置琼脂块的对侧弯曲生长。
第3章第1节一、选择题1.用燕麦胚芽鞘做向光性实验发现植物生长素产生的部位、感受光刺激的部位、向光弯曲的部位分别是( )A.胚芽鞘尖端、尖端下面的一段、向光一面B.胚芽鞘、胚芽鞘尖端、尖端下面的一段C.胚芽鞘尖端、胚芽鞘尖端、尖端下面的一段D.胚芽鞘尖端、向光一面、尖端下面的一段答案: C2.如下图,a、b、c为对胚芽鞘做不同处理的实验,d为一植株被纸盒罩住,纸盒的一侧开口,有单侧光照。
以下对实验结果的描述,正确的选项是 ( )A.a、b向光弯曲生长,c背光弯曲生长B.a直立生长,b、c向光弯曲生长C.图d中如果固定植株,旋转纸盒一段时间后,植株向左弯曲生长D.图d中如果将纸盒和植株一起旋转,那么植株向纸盒开口方向弯曲生长使胚芽鞘向光弯曲生长;图c中由于胚芽鞘没有尖端,对光不产生反响,胚芽鞘向右侧弯曲生长;图d 中固定植株,旋转纸盒,植株向右弯曲生长;如果将纸盒和植株一起旋转,光只能从开口进入,因此植株弯向纸盒开口方向生长。
答案: D3.从如下图的实验中,可以直接得出的结论是( )A.生长素能促进胚轴切段生长B.单侧光照引起生长素分布不均C.生长素只能由形态学上端向下端运输D.感受光刺激的部位是胚轴切段的顶端解析:由于此题中的单一变量是琼脂块中是否含有生长素,由实验结果可知生长素会对胚轴切段的生长起促进作用,而由于感光部位已被切除,所以胚轴切段没有出现弯曲生长的现象。
答案:A4.以下关于植物生长素的表达中,不正确的选项是()A.在植物体内生长素含量是很少的B.在植物体内生长素移动的方向是从形态学上端向形态学下端C.在植物体内生长素的运输不需要能量D.单侧光下燕麦胚芽鞘尖端的生长素可从向光侧横向运输到背光侧解析:以主动运输的方式由形态学上端向形态学下端进行极性运输,需要能量。
答案:C5.假设以下图中两个含生长素(IAA)的琼脂块和两个胚芽鞘尖端所产生的生长素含量相同,那么对一段时间后a、b、c、d、e、f、g空白琼脂块中生长素含量的分析正确的选项是()A.c>f=d=e>a=b=gB.f>a>d=e>b=g>cC.c>a=f>d=e>b=gD.f>a=b=d=e>g>c解析:由于含生长素的琼脂块和胚芽鞘尖端产生的生长素的量是一样的,由于a、b所在的胚芽鞘去除了尖端所以不会感受到单侧光,从而a、b中的生长素含量相等;d、e所在的胚芽鞘中含有云母片阻止了生长素的横向运输,所以d、e 中生长素的含量相等;由于c位于胚芽鞘形态学的上端,所以不会获得生长素,c中生长素的含量为零;f和g所在的胚芽鞘尖端发生了横向运输,从而使f侧生长素的浓度高于g侧。
人教版生物必修3第三章第一节植物生长素的发现同步训练(I)卷(练习)姓名:________ 班级:________ 成绩:________一、单选题 (共20题;共40分)1. (2分) (2016高二上·友谊期中) 如图是不同浓度的生长素对某植物根、芽、茎生长影响的示意图.下列相关叙述正确的是()A . a点所对应的生长素浓度对该植物芽的生长既不促进也不抑制,此时该植物芽不生长B . 若该植物茎表现出向光生长,则该植物茎向光侧的生长素浓度一定小于b点所对应的生长素浓度C . 据图可知,生长素对该植物根、芽、茎生长的影响都是低浓度抑制生长,高浓度促进生长D . 据图可知,该植物的根、芽、茎对生长素的敏感程度大小关系为茎>芽>根【考点】2. (2分) (2018高二下·阳高开学考) 下列关于人类探索科学奥秘历程中的实验方法及技术的叙述,不正确的是()A . 鲁宾、卡门在研究光合作用中氧气来自水还是二氧化碳时以及赫尔希,蔡斯利用T2噬菌体研究遗传物质时,都运用了放射性同位素标记法B . 沃森和克里克在研究DNA的结构时和高斯在研究种群数量的变化时都构建了相同的生物学模型C . 孟德尔在研究豌豆杂交实验时以及摩尔根在研究基因和染色体的关系时,都运用了假说—演绎法D . 鲍森·詹森和温特两位科学家在探讨植物向光性产生原因时都使用了琼脂做介质【考点】3. (2分)(2020·维吾尔模拟) 下列关于植物生命活动调节的叙述,正确的是()A . 棉花表现出顶端优势,与顶芽产生的生长素极性运输有关B . 植物的向光生长,能说明生长素作用的两重性C . 赤霉素能促进种子的萌发和果实的成熟D . 脱落酸可加速叶柄和果柄细胞分裂,促进叶片和果实脱落【考点】4. (2分) (2017高二下·金华期末) 下图为温特研究植物向光性的实验设计简图。
①〜⑥是在黑喑环境中对切去尖端的胚芽鞘进行的不同处理及实验结果。
知识点一生长素的发现过程1.下列利用胚芽鞘所做的实验中,能说明胚芽鞘尖端确实产生了“生长素”的是()答案D解析温特的实验设计证明了胚芽鞘尖端确实产生了某种化学物质,促进切去尖端的胚芽鞘弯曲生长。
2.如图所示,在燕麦胚芽鞘顶端的下部插入云母片(生长素不能透过),从右边用光照射,燕麦胚芽鞘的生长情况将是()A.直立向上生长B.向右弯曲生长C.向左弯曲生长D.不生长答案B解析由于云母片插入的位置偏下,不影响尖端生长素向背光侧转移,因此,背光侧的生长素浓度大于向光侧,生长速度大于向光侧,胚芽鞘弯向光源的方向生长。
3.某同学做了如图所示的实验,从实验结果可以直接得出的结论是() A.生长素进行极性运输B.单侧光照引起生长素分布不均匀C.生长素能促进植物生长D.感受光刺激的部位是胚芽鞘尖端答案C解析由实验甲中去除尖端的胚芽鞘上端放置的琼脂块含生长素,胚芽鞘直立生长,而实验乙中去除尖端的胚芽鞘上端放置的琼脂块不含生长素,胚芽鞘不生长,可推知生长素能促进植物的生长。
4.根据所学知识判断,下列说法错误的是() A.图中能直立生长的是①、④和⑥B.若探究植物的向光性,可设置①③进行对照C.若探究植物胚芽鞘的感光部位,应设置④⑥进行对照D.图中弯曲生长的是③⑤答案C解析根据生长素的有无和分布是否均匀可以判断:①直立生长,②不生长不弯曲,③向光弯曲生长,④直立生长,⑤向光弯曲生长,⑥直立生长。
设计实验时要遵循单一变量原则,若探究植物的向光性,可设置①③进行对照;若探究植物胚芽鞘的感光部位,应设置④⑤进行对照,④⑥不符合要求。
5.将切下的燕麦胚芽鞘顶部移到切口一侧,置于黑暗条件下,胚芽鞘的生长情况如图。
这个实验能证明() A.顶端在光下产生某种“影响物”B.“影响物”具有促进胚芽鞘生长的效能C.合成“影响物”不需要光D.背光一侧“影响物”分布多答案B解析本实验是置于黑暗条件下的,所以A、C、D错误。
知识点二生长素的产生、分布和运输6.在植物体内,合成生长素最旺盛的部位是() A.营养组织B.保护组织C.分生组织D.机械组织答案C解析合成生长素最旺盛的部位是幼嫩的芽、叶和发育中的种子,这些部位属于分生组织。
第三章第1节一、选择题1.对燕麦胚芽鞘进行如图处理:①胚芽鞘尖端套上不透光的锡箔小帽;②将尖端下部用锡箔遮住;③在尖端横向插入云母片;④在尖端横向插入琼脂片;⑤切去胚芽鞘尖端。
据图判断错误的是( )A.有单侧光照时仍直立向上生长的是①B.给予右侧光照时,弯向光源生长的是②④C.单侧光照时,不生长也不弯曲的是③⑤D.如把④放在匀速转盘上,并给予右侧光照,生长情况是向右弯曲生长[答案] D2.荷兰学者Frits Went于1928年把燕麦胚芽鞘尖端切下,放在琼脂薄片上,经1~2 h后移去胚芽鞘尖端,将琼脂小块放在去顶胚芽鞘一侧,然后置于黑暗条件下培养,胚芽鞘逐渐向放置琼脂块的对侧弯曲生长(如下图)。
该实验结果能直接证明的问题是( )①胚芽鞘顶端能产生影响生长的物质②该物质的化学成分是吲哚乙酸③影响生长的物质自顶端向下运输④单向光刺激使该物质在胚芽鞘内呈不均匀分布A.①②B.①③C.②④D.③④[答案] B3.为了研究单侧光引起的生长素分布不均匀的原因,科学家曾做了下列实验:①切取燕麦胚芽鞘的顶端,按下图所示分别插入云母片;②把A和B分别置于完整的琼脂块上,C 和D分别置于中间分开的琼脂块上;③再把A放在暗处,B、C、D沿箭头方向照光。
若A琼脂块中生长素的含量相对值为100,则B、C和D的各值如图所示。
下述关于单侧光引起生长素分布不均的结论,错误的是( )A.生长素在胚芽鞘的尖端合成B.胚芽鞘尖端是感受光刺激的部位C.生长素从向光一侧向背光一侧横向运输D.背光一侧生长素合成得多,向光一侧生长素合成得少[答案] D4.下图是4棵相同的蚕豆幼苗分别放在4个暗箱中一段时间,其中②号和④号暗箱分别在顶部和右侧开一孔,使光线能射入。
如果要研究光和茎生长的关系,可选择的装置是( )A.②和④B.③和④C.①和②D.①和③[答案] B5.为了验证胚芽鞘尖端确实能产生促进生长的某种物质,用胚芽鞘和琼脂块等材料进行实验时,对照实验的设计思路是( )A.完整胚芽鞘分别置于单侧光照射和黑暗条件下B.将胚芽鞘尖端和未放过尖端的琼脂块分别置于胚芽鞘切面的同一侧C.未放过尖端的琼脂块和放过尖端的琼脂块分别置于胚芽鞘切面的同一侧D.胚芽鞘尖端和放过尖端的琼脂块分别置于胚芽鞘切面的同一侧[答案] C6.20世纪30年代,科学家发现单侧光能引起某些植物体内生长素分布不均匀;20世纪80年代,科学家发现单侧光能引起某些植物体内抑制生长的物质分布不均匀。
植物生长素的发现一、选择题(每小题5分,共60分)1.植物向光性的形成,是由于单侧光使( )A.茎尖芽的顶端分生组织合成生长素的能力发生改变B.生长素在茎尖向光侧比背光侧含量高C.生长素在茎尖背光侧比向光侧含量高D.茎尖感光部位的感光能力发生改变【解析】单侧光影响生长素分布,不影响生长素合成,A错。
胚芽鞘尖端产生生长素,能够感受单侧光刺激,将生长素通过尖端横向运输,在背光侧分布较多,生长素在尖端两侧向下运输,导致尖端以下部位背光侧生长较快,表现为向光生长,B错,C正确。
单侧光不改变茎尖感光部位的感光能力,D错。
【答案】 C2.下图是用不透水的云母片以不同方式分别插入三株燕麦幼苗的胚芽鞘尖端部分,并分别从不同方向给以光照的示意图,培养一段时间后,胚芽鞘的生长情况将是( )A.甲不弯曲,乙不弯曲,丙向右弯曲B.甲向左弯曲,乙不弯曲,丙向左弯曲C.甲向右弯曲,乙不弯曲,丙向左弯曲D.甲向右弯曲,乙不弯曲,丙向右弯曲【解析】甲尖端被云母片隔断,生长素不能通过尖端横向运输,向下均匀运输,直立生长;乙尖端与尖端以下被云母片隔开,生长素不能向下运输,不生长。
丙尖端以下右侧被云母片隔开,生长素不能向右侧尖端以下运输,集中向左侧尖端以下运输,导致左侧生长快,表现为向右弯曲生长。
故A正确。
【答案】 A3.下图直接可以得出的结论有( )A.生长素能促进植物生长B.单侧光照引起生长素分布不均匀C.生长素能由顶端向下端运输D.感受光刺激的部位是胚芽鞘尖端【解析】图甲与图乙相比,可直接得出在接触过胚芽鞘的尖端,琼脂块可促使胚芽鞘的下部生长,即生长素能促进植物生长,A项正确。
【答案】 A4.下列关于植物生长素发现的过程,叙述错误的是( )A.达尔文根据实验提出,单侧光可以使胚芽鞘尖端产生吲哚乙酸,并可以传递到达胚芽鞘下部的伸长区,从而造成背光面生长快,引起向光弯曲生长B.詹森通过实验证明胚芽鞘尖端产生的刺激可以透过琼脂片C.拜尔的实验证明胚芽鞘的弯曲生长是因为尖端产生的刺激在下部分布不均匀造成的D.温特的实验证明造成胚芽鞘弯曲的刺激确实是化学物质,并命名为生长素【解析】单侧光照射使胚芽鞘的尖端产生某种刺激,当这种刺激传递到下部的伸长区时,会造成背光面比向光面生长快,因而出现向光性弯曲,而郭葛等人证明生长素的化学本质是吲哚乙酸,A错误;詹森在胚芽鞘的切面上放一个琼脂片,再将切下的尖端放上,并给予单侧光照射,植物弯向光源生长,证明胚芽鞘尖端产生的刺激可以透过琼脂片,B正确;拜尔切去胚芽鞘尖端并将尖端放回切面的一侧,在黑暗中生长一段时间,发现胚芽鞘弯向放尖端的对侧生长,是因为尖端产生的刺激在其下部分布不均造成的,C正确;温特的实验证明造成胚芽鞘弯曲的刺激确实是一种化学物质。
第1节植物生长素的发现一、单选题:1.下面是有关燕麦实验的示意图,图中所示燕麦胚芽鞘的某些部位纵向插入了云母片。
请分析图中a至f的琼脂块中,生长素含量正确的一组 ( )A.a<b、c=d、e=fB.a<b、c=d、e<fC.a<b、c<d、e=fD.a>b、c=d、e<f2.如图是燕麦胚芽鞘受到单侧光照射,下列叙述不正确的是()A.生长素由④向③移动 B.生长素由②向①移动C.生长素由①向③移动 D.③处生长比④处快3. 在5个相同的琼脂块上分别放置1~5个水稻胚芽鞘尖端,几小时后将这此琼脂块分别紧贴于5个切去尖端的胚芽鞘切面一侧,经暗培养后,测定胚芽鞘弯曲角度(如下图所示)。
正确的结果是 ( )琼脂块上胚芽鞘尖端数量(个)4.下图(1)表示燕麦胚芽鞘在单侧光照下的生长情况。
图(2)表示胚芽鞘对不同浓度生长素的不同反应,则图(3)中表示a、b两点生长素浓度变化的曲线应分别依次是( )A.①和② B.①和③ C.②和③ D.②和④5.如图为用燕麦胚芽鞘进行的向光性实验,下列叙述中正确的是 ( )A.不生长也不弯曲的是③④B.生长且向光弯曲的是②⑤C.生长但不弯曲的是①④D.生长且向左弯曲的是①⑤6.将一盆栽植物横放于地,则其水平方向的主根近地一侧生长素浓度变化的曲线为(图中虚线表示对根生长既不促进也不抑制的生长素浓度) ( )7.用适宜浓度的生长素和赤霉素的不同组合分别处理幼茎切段。
下图为幼茎切段的平均伸长量随时间的变化曲线。
据图可说明 ( )A.植物激素间具有协同作用B.植物激素间具有拮抗作用C.植物激素间具有反馈调节作用D.植物激素间具有连锁调节作用[8.对燕麦胚芽鞘进行如图处理:①的胚芽鞘尖端套上不透光的锡箔小帽;②将尖端下部用锡箔遮住;③在尖端横向插入锡箔;④在尖端横向插入琼脂片;⑤切去胚芽鞘尖端。
请据图判断下列哪一项是错误的 ( )A.有单侧光照时仍直立生长的是①B.给予右侧光照时,弯向光源生长的是②④C.单侧光照时,不生长也不弯曲的是③⑤D.如把④放在匀速转盘上,并给予右侧光照,生长情况是向右弯曲生长9.假设将一株正在生长的植物水平放在太空中飞行的上的暗箱内,暗箱朝向地心的一侧开一个小孔,小孔附近放一光源(如图),一段时间后,该植物茎的生长方向是 ( )A.背地生长B.向水平方向生长C.向光生长D.无法确定10.取生长状态一致的燕麦胚芽鞘,分为a、b、c、d四组。
知识点一生长素的发现过程1.下列利用胚芽鞘所做的实验中,能说明胚芽鞘尖端确实产生了“生长素”的是()答案D解析温特的实验设计证明了胚芽鞘尖端确实产生了某种化学物质,促进切去尖端的胚芽鞘弯曲生长。
2.如图所示,在燕麦胚芽鞘顶端的下部插入云母片(生长素不能透过),从右边用光照射,燕麦胚芽鞘的生长情况将是()A.直立向上生长B.向右弯曲生长C.向左弯曲生长D.不生长答案B解析由于云母片插入的位置偏下,不影响尖端生长素向背光侧转移,因此,背光侧的生长素浓度大于向光侧,生长速度大于向光侧,胚芽鞘弯向光源的方向生长。
3.某同学做了如图所示的实验,从实验结果可以直接得出的结论是()A.生长素进行极性运输B.单侧光照引起生长素分布不均匀C.生长素能促进植物生长D.感受光刺激的部位是胚芽鞘尖端答案C解析由实验甲中去除尖端的胚芽鞘上端放置的琼脂块含生长素,胚芽鞘直立生长,而实验乙中去除尖端的胚芽鞘上端放置的琼脂块不含生长素,胚芽鞘不生长,可推知生长素能促进植物的生长。
4.根据所学知识判断,下列说法错误的是()A.图中能直立生长的是①、④和⑥B.若探究植物的向光性,可设置①③进行对照C.若探究植物胚芽鞘的感光部位,应设置④⑥进行对照D.图中弯曲生长的是③⑤答案C解析根据生长素的有无和分布是否均匀可以判断:①直立生长,②不生长不弯曲,③向光弯曲生长,④直立生长,⑤向光弯曲生长,⑥直立生长。
设计实验时要遵循单一变量原则,若探究植物的向光性,可设置①③进行对照;若探究植物胚芽鞘的感光部位,应设置④⑤进行对照,④⑥不符合要求。
5.将切下的燕麦胚芽鞘顶部移到切口一侧,置于黑暗条件下,胚芽鞘的生长情况如图。
这个实验能证明()A.顶端在光下产生某种“影响物”B.“影响物”具有促进胚芽鞘生长的效能C.合成“影响物”不需要光D.背光一侧“影响物”分布多答案B解析本实验是置于黑暗条件下的,所以A、C、D错误。
知识点二生长素的产生、分布和运输6.在植物体内,合成生长素最旺盛的部位是() A.营养组织B.保护组织C.分生组织D.机械组织答案C解析合成生长素最旺盛的部位是幼嫩的芽、叶和发育中的种子,这些部位属于分生组织。
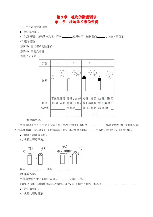
第3章植物的激素调节第1节植物生长素的发现一、生长素的发现过程1.达尔文实验。
(1)发现问题:植物的向光性,即在________的照射下,植物朝向______方向生长的现象。
(2)进行实验。
①取材:金丝雀草的胚芽鞘。
②条件:单侧光照射。
③操作及现象。
(3)得出结论。
胚芽鞘弯曲生长的部位是尖端下部,感受光刺激的部位是____________,单侧光照射使胚芽鞘的尖端产生某种刺激,当传递到胚芽鞘尖端以下时,会造成背光面比______生长快,因而出现向光性弯曲。
2.鲍森·詹森的实验。
(1)实验过程及现象。
现象:____________ 现象:____________(2)实验结论。
胚芽鞘尖端产生的影响可以透过________传递给下部。
(如果把透水的琼脂片换成不透水的云母片,胚芽鞘生长情况一样吗?________________________。
) 3.拜尔的实验。
(1)实验过程与现象。
实验条件:______中。
(2)实验结论。
胚芽鞘弯曲生长,是因为尖端产生的影响在其下部__________造成的。
4.温特的实验。
结论:胚芽鞘尖端能产生某种化学物质,会造成胚芽鞘弯曲生长。
这种化学物质被命名为________。
5.1946年人们才分离并鉴定出生长素的化学本质为________。
6.植物激素的含义:由________产生,能从产生部位运送到作用部位,对植物的________有显著影响的微量有机物。
答案:1.(1)单侧光光源(2)③向光弯曲生长不生长不弯曲直立生长向光弯曲生长(3)胚芽鞘的尖端向光面2.(1)不生长不弯曲向光弯曲生长(2)琼脂片不一样。
胚芽鞘不生长不弯曲3.(1)黑暗(2)分布不均匀4.朝对侧弯曲生长不弯曲不生长生长素5.吲哚乙酸6.植物体内生长发育二、生长素的产生、运输和分布1.合成部位:幼嫩的芽、叶和____________。
2.来源:由________转变而来。
3.运输方向与方式。
第1节植物生长素的发现练习题一、选择题1.如图是一组探究金丝雀虉草胚芽鞘生长情况的实验,每组处理方法不同,其中能说明“感受光刺激的部位在胚芽鞘尖端的是()2.匈牙利学者拜尔(Paal)在1914一1918年间进行植物生长的实验研究,曾在黑暗条件下,将切下的燕麦胚芽鞘顶部移到切口的一侧,胚芽鞘会向另一侧弯曲生长(如图)。
这个实验主要证实()3.下列是关于生长素的有关实验,全部给予右侧光照结果不向光弯曲生长的是()Array A.(2)(3)(5)B.(2)(3)(5)(7)C.(2)(3)(5)(6)(7)D.(2)(3)(5)(6)4.如图表示一项关于生长素的研究实验,关于实验结果的叙述正确的是()将纸盒和植株一起旋转,植株的生长状况是丙,则甲、乙、丙分别代表()6.如图将胚芽鞘X尖端以下切取PQ一段后倒放构成胚芽鞘Y,右侧光照,胚芽鞘Y的弯曲情况将是()7.右图是燕麦胚芽鞘受到单侧光照射的示意图,对此图的叙述中,下列说法不正确的是()8.在方形暗箱内放一盆幼苗,暗箱一侧开一小窗,固定光源可从窗口射入。
将暗箱放在旋转器上水平旋转,保持每15min匀速旋转一周,则一星期后幼苗的生长情况如图所示为9.从图中直接可以得出的结论有()A.生长素能促进植物生长B.单侧光照引起生长素分布不均匀C.生长素只能由形态学上端向形态学下端运输D.感受光刺激的部位是胚芽鞘尖端10.下列有关生长素的叙述,不正确的是()A.分生组织是合成生长素最旺盛的部位B.生长素大部分集中在生长旺盛的部位C.感受光刺激的部位是胚芽鞘的尖端,向光弯曲生长的部位是尖端下面一段D.单侧光照能使生长素在向光一侧分布多11.对燕麦胚芽鞘进行如图处理:①的胚芽鞘尖端套上不透光的锡箔小帽;②将尖端下部用锡箔遮住;③在尖端横向插入锡箔;④在尖端横向插入琼脂片;⑤切去胚芽鞘尖端。
请据图判断下列哪一项是错误的A.有单侧光照时仍直立向上生长的是①B.给予右侧光照时,弯向光源生长的是②④C.单侧光照时,不生长也不弯曲的是③⑤D.如把④放在匀速转盘上,并给予右侧光照,生长情况是向右弯曲生长12.在一个切去尖端的燕麦胚芽鞘上放上含有生长素的琼脂块,用单侧光照射,胚芽鞘只生长不弯曲。
第1节植物生长素的发现练习题
一、选择题
1.如图是一组探究金丝雀虉草胚芽鞘生长情况的实验, 每组处理方法不同,其中能说明“感
受光刺激的部位在胚芽鞘尖端的是
()
扎②与③
B.①与② C ①与③ D.③与④
2.匈牙利学者拜尔(Paal )在1914 一 1918年间进行植物生长的实验研究,曾在黑暗条件 下,将切下的燕麦胚芽鞘顶部移到切口的一侧,胚芽鞘会向另一侧弯曲生长(如图) 实验主要证实
A .顶端能产半,臬种“影响闕r
B 合成**影响物初不需夏光
U “齡响物:冥有促进胚芽梢牛怅的效应 a 使背光一IT 影响分布芈
3•下列是关于生长素的有关实验,全部给予右侧光照结果不向光弯曲生长的
是
A. ( 2) ( 3) ( 5)
C. ( 2) ( 3) ( 5) ( 6) ( 7) 4•如图表示一项关于生长素的研究实验,关于实验结果的叙述正确的是(
人M 灶谒比N tfe
K N 怏得比M 快
C. M 哼向一悌而N 下畔曲 l>. N 蚣㈣一宿伺M 不育曲
5•如图所示,一植株被纸盒罩住,纸盒的一侧开口,有单侧光照,固定植株,旋转纸盒, 一段时间后,植株的生长状况是甲;如果固定纸盒,旋转植株,植株的生长状况是乙;如果 将纸盒和植株一起旋转,植株的生长状况是丙,则甲、乙、丙分别代表
()
① 未经处理。
这个 ()
it
三
B. (2) ( 3) (5) ( 7) D. (2) ( 3) (5) (6)
P 的I 实骑
三
三
I
九貢立生兴*向右弯曲生悅、弯向盒片口力向生検
B.
向左弯曲生长、饉立生长、弯向盒开口方向生长
C.阿右弯曲生长'向左弯曲生民、直立生长
D.向右弯曲空长*肓立牛长*弯向盒开口方向生长
6.如图将胚芽鞘X尖端以下切取PQ—段后倒放构成胚芽鞘Y,右侧光照,胚芽
鞘Y的弯曲情况将是
九向左
B.向右
向下
D.彳、驾曲
7 •右图是燕麦胚芽鞘受到单侧光照射的示意图,对此图的叙述中,下列说法不正确的是
&在方形暗箱内放一盆幼苗,暗箱一侧开一小窗,固定光源可从窗口射入。
将暗箱放在旋
10.下列有关生长素的叙述,不正确的是
感受光刺激的部位是胚芽鞘的尖端,向光弯曲生长的部位是尖端下面一段
C.生长素只能由形态学上端向形态学下端运输
D.感受光刺激的部位是胚芽鞘尖端
A.分生组织是合成生长素最旺盛的部位
B.生长素大部分集中在生长旺盛的部位
C.
D.单侧光照能使生长素在向光一侧分布多
扎空快當由①向③務勒
由②向①科功
「住氏真曲①向③移动
9.从图中直接可以得出的结论有
股时电§
甲乙
富件生怅
It
A生长素能促进植物生长 B.单侧光照引起生长素分布不均匀
切去墀端
的胚芹鞘
转器上水平旋转,保持每15min匀速旋转一周,则一星期后幼苗的生长情况如图所示为
叨去尖饶I
的莊聲銅u
13. 用燕麦胚芽鞘及幼苗⑦⑧进行如下实验,一段时间后,会引起弯曲现象的是(T 表示单
14.
图1表示有关生长素的一项实验。
经过一段时间后,图
2中甲、乙、丙、丁四个切去尖
端的胚芽鞘中弯曲程度最大的是 () A .甲
B
.乙
C
.丙
D .丁
胚芽料尖端
EL SL Fl IH1
图1
图2
15.下图示燕麦胚芽鞘进行的向光性实验(锡箔套不透光,云母片不透水)。
图中弯向光
源的是
11.
对燕麦胚芽鞘进行如图处理: ①的胚芽鞘尖端套
上不透光的锡箔小帽; ②将尖端下部用
锡箔遮住;③在尖端横向插入锡箔;④在尖端横向插入琼脂片;⑤切去胚芽鞘尖端。
请据图判断下列哪一项是错误的
A. 有单侧光照时仍直立向上生长的是①
B. 给予右侧光照时,弯向光源生长的是②④
C. 单侧光照时,不生长也不弯曲的是③⑤
D •如把④放在匀速转盘上,并给予右侧光照,生长情况是向右弯曲生长
12. 在一个切去尖端的燕麦胚芽鞘上放上含有生长素的琼脂块,用单侧光照射,胚芽鞘只生 长不弯曲。
这一现象说明 (
)
① 生长素能促进植物生长;②单侧光引起生长素分布不均匀;③植物生长具有向光性; ④感受光剌激的部位是尖端;⑤生长素能由顶端运输到下部 A .①②③
B .②③④
C .①④⑤ D.③④⑤
广
■4---
<4—
A
r
—
*
A .②⑤⑦
B .①②③⑤⑧
® @ ©
C .①③④⑥⑦ D.②⑤⑧
團L-T
旬逮*转
O
16.图甲表示燕麦胚芽鞘在单侧光照下的生长情况,图乙表示胚芽鞘对不同浓度生长素的不 同反应,则丙中表示 a 、b 两点生长素浓度变化的曲线应分别是 ( ) * JE
■ i 企1
K Ml
a 、 ti s. A .①和② B .①和③ C .②和④ ◎ .非选择题: D .③和④ 16.科学研究发现,植物之所以能够显示出向光性,是因为在单侧光线的照射下,生长素在 背光一侧比向光一侧分布多, 从而使背光侧生长加快, 弯向光源。
背光侧生长素分布多的原 因是生长素的横向运输。
为探索生长素的横向运输发生 在尖端还是尖端以下的一段还是两者都可发生,某同学 进行了以下实验,请补充实验步骤、预测结果并得出结 论。
(1)材料与用具:直立生长的燕麦胚芽鞘若干、 的云母片若 不透水 F (可插入胚芽鞘)、台灯、一侧开孔的不透光纸盒。
(2)实验步骤:(请补充②乙组和丙组处理方法) ①将生长状况相同的胚芽鞘分成数量相等的四组,标号甲、乙、丙、丁。
②甲组在胚芽鞘的尖端插入云母片(如图) ;乙组 丙组 ,丁组不做处理。
③将甲、乙、丙、丁四组置于纸盒中,给单侧光照,适宜条件下培养。
(3)结果预测及结论:
17.17 •看图请回答下列问题:对燕麦胚芽鞘如下图处理:
小块⑦切去尖端,在切口上放一含有一定浓度生长素的琼脂小块,放在暗盒里⑧切去胚芽鞘
尖端,放在暗盒里。
都用单侧光照射。
(1 )有单侧光照射时,仍直立生长的有 _________________________________________ 。
(2)_________________________________________________ 弯向光源生长的有。
(3)不生长、不弯曲的有______________________________________________________ 。
(4 )如把④放在匀速转盘上,给予右侧光照,它的生长情况是 ________________________________________ 。
(5)向光弯曲生长的原因是__________________________________________________________________________
(6)以上实验说明,植物的茎具有_______________________________ ,感受光刺激的部位
在_______________________________________________________________ ,向光弯曲生长的部位
在______________________________________________________________________ 。
胚芽鞘尖端能够产
生_________________________________________________________________ ,从尖端运输到下部,
答案:
一、选择题
1C 2C 3C 4A 5B 、6D 7A 8B 9A 10D 11.D 12.C 13.D 14.A 15.B 16.C 二、简答题
16.(2)②乙组:只在尖端下面插入云母片,丙组:在尖端及尖端下面一段都插入云母片
(3)①甲、丙组不向光弯曲生长,乙丁组向光弯曲生长,生长素横向运输部位是尖端。
②乙、丙组不向光弯曲,甲乙组向光弯曲生长,生长素横向运输的部位是尖端下面的一段
③丙组不向光弯曲,甲、乙、丙三组都向光弯曲生长,生长素横向运输的部位是尖端和尖端的下面一段。
17.(1) 1.6.7 (2) 2.4 ( 3) 3.5.8 ( 4)直立向上生长 (5)单侧光使生长素在背光一侧分布多,向光侧分布少,背
光一侧比向光一侧生长快,
结果即向光源一侧弯曲( 6)向光性;胚芽鞘尖端;尖端下面一段;生长素;促使下部生长。