电力系统及其自动化专业硕士研究生课程设置
- 格式:doc
- 大小:138.00 KB
- 文档页数:6
南昌大学电力系统及其自动化专业硕士研究生培养方案一、培养目标、基本学制、培养方式与应修学分培养目标:掌握电气工程学科领域内坚实的理论基础、系统的专业知识及必要的技术技能,了解本学科的学科前沿、发展动态及生产实际问题,掌握一门外语,有较强的计算机运用能力,具有本学科领域内从事科研、教学及专业技术工作的能力。
具有实事求是和严谨的科学作风,具备分析问题、解决问题及自主创新能力。
基本学制:2.5年。
研究生可以根据自身的具体情况适当延长或缩短在校学习时间,在校学习时间为2至4年。
培养方式:推行导师负责制,导师有责任全面关心学生成长,既教书又育人。
导师根据培养方案的要求,给每位学生制订个性化的培养计划,指导学生进行全面系统的科学研究训练,充分挖掘学生的各种潜能。
采取理论学习与科学研究或工程实践相结合的方法,要使学生既牢固掌握基础理论和专业知识,又要掌握科学研究和工程实践的方法和技能。
实行学分制,充分发挥学生学习的主观能动性。
应修学分:总学分不少于73 学分,其中课程学习不少于32 学分(必修课不少于18学分),必修环节8 学分,学位论文33学分。
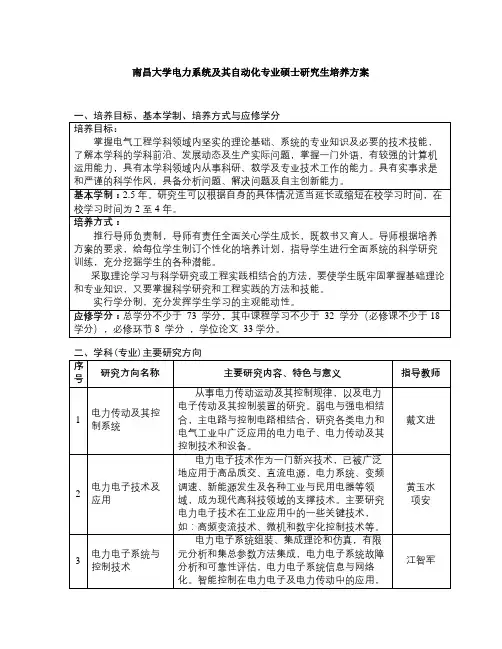
二、学科(专业)主要研究方向序号研究方向名称主要研究内容、特色与意义指导教师1 电力传动及其控制系统从事电力传动运动及其控制规律,以及电力电子传动及其控制装置的研究。
弱电与强电相结合,主电路与控制电路相结合,研究各类电力和电气工业中广泛应用的电力电子、电力传动及其控制技术和设备。
戴文进2 电力电子技术及应用电力电子技术作为一门新兴技术,已被广泛地应用于高品质交、直流电源,电力系统、变频调速、新能源发生及各种工业与民用电器等领域,成为现代高科技领域的支撑技术。
主要研究电力电子技术在工业应用中的一些关键技术,如:高频变流技术、微机和数字化控制技术等。
黄玉水项安3 电力电子系统与控制技术电力电子系统组装、集成理论和仿真,有限元分析和集总参数方法集成,电力电子系统故障分析和可靠性评估,电力电子系统信息与网络化。
电力系统及其自动化方向硕士生培养方案(专业代码:080802)(200709版)本学科建于1952年,1960年开始招收研究生,是国内高校中首批有权授予硕士学位的学科之一。
1993年获博士学位授予权,1996年被评为上海市教委重点学科。
现有教授6人,其中博导6人。
副教授12人。
本学科以电力系统为研究对象,涉及电力系统分析、规划、控制、自动化和保护各个领域。
研究方向以电力系统现代化为目标,进行计算机离线计算和仿真,在线监测、控制和网络通讯,新型电力电子器件在电力系统中应用等多方面研究。
本学科拥有数百台微机及网络系统、动态模拟实验室、计算机继电保护与自动、远动实验室等。
研究课题多来自国家自然科学基金、国家电力公司,各省、市电力公司以及发电、用电单位。
一、培养目标学位获得者在电力系统及其自动化学科上掌握坚实的基础理论和系统的专门知识,了解国内外电力系统及其自动化领域的现状和发展方向,具有从事科学研究工作或独立担负专门技术工作的能力,能用外语阅读专业书刊,并具有一定的听、读能力。
二、主要研究方向电力系统分析与仿真 2. 电力系统规划 3. 电力市场 4. 综合自动化与继电保护5. 新理论与新技术在电力系统中的应用等三、学制和学分全日制硕士研究生学制为二年半;总学分≥32,其中学位课学分≥19。
硕士生的课堂课程教学计划一般应在第一学年内完成四、课程设置课程类别课程代码课程名称学分开课时间组号备注学位课G071503 计算方法 3.0 秋学位课G071507 数学物理方程 3.0 秋学位课G071532 应用泛函分析 3.0 春学位课G071536 高等计算方法 2.0 春学位课G071552 应用近世代数 3.0 春学位课G071555 矩阵理论 3.0 秋学位课G071556 近代矩阵分析 2.0 春学位课G071559 最优化理论基础 3.0 秋学位课G071562 基础数理统计 2.0 秋学位课G071563 时间序列与多元分析 2.0 春学位课G071564 应用随机过程 3.0 秋学位课G090501 自然辩证法概论 2.0 春,秋必修学位课G090503 科学社会主义理论与实践 1.0 春,秋必修学位课G140501 英语 3.0 春,秋必修学位课X031499 专业英语 1.0 春、秋必修学位课X031505 电力系统安全分析 2.0 春学位课X031506 电力系统可靠性 2.0 春学位课X031507 计算机继电保护导论 2.0 春学位课X031508 现代控制理论 3.0 春学位课X031522 电力系统暂态分析 3.0 秋学位课X031523 电力系统稳态分析 3.0 春学位课X031524 电能质量 2.0 秋非学位课F031506 电力系统规划 2.0 春非学位课F031507 电力电子技术在电力系统中的应用 2.0 秋非学位课F031508 超高压输电线继电保护 2.0 秋非学位课F031510 电力系统面向对象建模技术 2.0 春非学位课F031512 数学在电力系统中的应用 2.0 春非学位课F031513 灵活交流输电技术实验 2.0 秋非学位课F031514 电力市场导论 2.0 春非学位课F031515 大系统优化理论在电力系统中应用 2.0 春非学位课F031540 电力系统数字仿真软件应用 3.0 春非学位课F031541 电力系统辨识 2.0 春非学位课F031542 配电自动化系统 2.0 春非学位课F031544 电站综合自动化系统 2.0 春非学位课F031547 电力系统自动控制新技术 2.0 秋非学位课S031501 学术报告会或讨论会 2.0 春秋必修五、中期考核硕士研究生在第四学期初一个月内需进行一次全面考核,检查其课程学习的学分和级点是否满足要求,决定是否可进入学位论文阶段。
电气工程及自动化硕士课程的设置会因不同大学而有所不同,但一般包括以下几个方面的课程:1. 电力系统分析与控制:介绍电力系统的基本理论、分析方法和控制技术,包括电网结构、电力负荷预测、稳态分析、暂态分析、电力系统稳定性分析与控制等内容。
2. 智能控制与优化:介绍智能控制的基本原理、方法和应用,包括神经网络控制、模糊控制、遗传算法优化、机器学习等内容,以及它们在电气工程和自动化领域中的应用。
3. 信号处理与数据分析:介绍信号处理和数据分析的基本理论和方法,包括数字信号处理、滤波技术、谱分析、时频分析、小波分析等内容,以及它们在电气工程和自动化领域中的应用。
4. 电力电子技术与应用:介绍电力电子技术的基本原理、设备和应用,包括交流电力电子装置、直流电力电子装置、电力电子变换器、PWM调制技术等内容。
5. 控制系统工程:介绍控制系统工程的基本理论和方法,包括系统建模与仿真、控制系统设计、实时控制、控制器实现等内容,以及它们在自动化领域中的应用。
6. 计算机控制技术:介绍计算机控制技术的基本原理和应用,包括控制算法、计算机网络、分布式控制系统、实时操作系统等内容,以及它们在自动化领域中的应用。
7. 电力系统保护与控制:介绍电力系统保护和控制的基本理论和方法,包括电力系统故障检测、保护和控制技术、智能保护设备等内容。
8. 机电一体化技术:介绍机电一体化技术的基本理论和应用,包括传感器技术、执行器技术、机器人技术、智能制造等内容。
9. 系统可靠性分析:介绍系统可靠性分析的基本理论和方法,包括系统可靠性评估、故障诊断和容错技术、可靠性优化等内容。
以上仅是电气工程及自动化硕士课程的一些常见课程,具体情况还需要根据学校和专业来确定。
如果您有更具体的问题,可以咨询相关学校或教师,获取更详细的信息。
电力系统及其自动化学科硕士研究生培养方案学科代码:080802 校内编号:203一级学科:电气工程培养单位:电气与自动化工程学院一、学科简介与研究方向电气工程电力系统及其自动化学科学科主要研究:电能生产、传输及其应用过程中所涉及的科学与工程技术问题;各类电气设备的设计、制造、运行、测量和控制等相关方面的科学与工程技术问题。
天津大学电气工程电力系统及其自动化学科现有中国工程院院士1名,长江学者特聘教授1名,教授10名,副教授12名。
有教育部重点实验室一个。
近年来,该学科人员获国家级科技进步奖一项,省部级一等奖6项,在电力系统稳定性、分布式电源、故障检测等研究方向处于国际先进和国内领先地位。
该学科的研究方向有:1.电力系统安全性分析;2.电力系统保护与控制;3.电力系统规划、运行和控制理论及方法;4. 分布式发电供能系统。
二、培养目标1.培养学生热爱祖国,拥护党的基本路线,遵纪守法,品行端正,并具有艰苦奋斗、为人民服务和为社会主义建设事业献身的精神;2.培养学生成为我国社会主义建设事业需要的,德、智、体全面发展的高层次专门人才:同时应掌握本学科坚实的基础理论和系统的专门知识,掌握相应的技能和方法,具有从事科学研究工作或独立担负专门技术工作的能力。
三、学习年限工学硕士的学习年限为2.5年,其中课程学习时间大致为一年。
四、课程设置与学分要求硕士生在学期间课程学习的总学分数应不少于27学分。
其中,学位课不少于13学分,必修课不少于6学分,选修课不少于8学分。
五、学位论文硕士生学位论文工作按天津大学关于学位论文工作的相关规定执行。
硕士生在学期间要求发表一篇核心学术期刊论文。
系主任:分委会主席:年月日年月日学院公章。
电力系统及其自动化考研科目电力系统及其自动化是电力工程领域的重要学科,对于电力行业的发展至关重要。
在电力系统及其自动化的考研科目中,包含了电力系统分析、电力系统保护与自动化、电力系统稳定与控制、电力市场与电力系统经济等相关内容。
首先,电力系统分析是电力系统及其自动化考研科目中的基础课程之一。
电力系统分析主要对电力系统的组成部分进行深入研究,包括电力发电、输电、配电等环节的分析与优化。
通过学习电力系统分析,可以了解电力系统的基本结构和运行机理,为进一步学习电力系统的保护与自动化提供了基础。
其次,电力系统保护与自动化是电力系统及其自动化考研科目中的重要内容之一。
电力系统保护与自动化是保障电力系统安全稳定运行的关键技术,它通过对电力系统的监测和控制,实现电网故障的快速检测和隔离,确保不影响整个系统的稳定性。
电力系统保护与自动化的学习内容包括故障检测与隔离技术、保护装置的原理与应用、自动化控制技术等。
通过学习这些内容,掌握电力系统保护与自动化的基本原理和应用技术,为电力系统的运行和管理提供有效的保障。
此外,电力系统稳定与控制也是电力系统及其自动化考研科目中的重要内容。
电力系统稳定与控制是研究电力系统在各种扰动下维持稳定运行的理论和方法。
学习电力系统稳定与控制,可以了解电力系统动态响应的基本原理和控制策略,掌握电力系统的稳定性分析与评估方法,为电力系统的可靠性提供保证。
最后,电力市场与电力系统经济也是电力系统及其自动化考研科目中的重点内容之一。
随着电力市场化改革的不断推进,电力市场与电力系统经济的重要性日益凸显。
学习电力市场与电力系统经济,可以了解电力市场的运行机制和规则,研究电力市场交易与定价模型,掌握电力系统的经济运行与调度方法,为电力供需平衡和经济效益最大化提供理论依据。
总之,电力系统及其自动化考研科目涵盖了电力系统的各个方面,包括电力系统的分析、保护与自动化、稳定与控制以及市场与经济等内容。
通过学习这些科目,可以全面理解电力系统的运行和管理,为电力行业的发展和电力工程技术的创新提供支持。
电力系统及其自动化(080802)Power System and its Automation学科门类:工学(08)一级学科:电气工程(0808)电力系统及其自动化学科属电气工程一级学科,主要研究电能的产生、变换、输送、分配的理论,电力系统的规划、运行规律,以及相应的测量、保护和控制技术。
我校电力系统及其自动化学科成立于1987年,经过多年的发展,已在电力系统运行分析与控制、地区电力系统自动化、电力系统故障诊断、电力电子与电力传动、电工理论与新技术等方面取得显著成果。
近年来,本学科正在主持国家杰出青年基金,已完成国家自然科学基金等国家级项目多项,发表高水平学术论文300余篇,出版专著10多部,获国家、省部级科技进步奖多项。
本学科科研条件良好,建有“电力系统动态模拟”和“电力系统健康诊断”两个实验室,拥有“电力系统自动化”和“电力电子与电气新技术”两个研究所。
一、培养要求本学科培养适应我国国民经济发展和社会主义建设需要的,德、智、体全面发展的电力系统及其自动化学科高级专门人才。
学位获得者应坚持四项基本原则,热爱祖国,品行端正;具有电力系统及其自动化方面坚实宽广的理论基础和系统深入的专门知识;具有独立从事本学科的科学研究或解决工程重大技术课题的能力,并在科学或专门技术上做出创造性的成果;能熟练掌握和运用计算机及先进的研究手段;至少掌握一门外国语,能熟练地阅读本专业的外文资料,具有一定的写作能力和进行国际学术交流的能力;毕业后可在高等学校、研究院(所)、企业或政府部门从事教学、科研或技术创新和管理工作。
二、主要研究方向1、电力系统运行与控制(Power System Operation and Control)2、地区电力系统自动化(Automation of Distribution Power Systems)3、电气设备故障诊断与信息处理(Fault Diagnosis and Information Processing for Electrical Equipments )4、新型交直流电气传动系统(Novel AC/DC Electrical Drive System)5、可再生能源发电系统(Renewable Energy Conversion System)三、学分要求博士生课程总学分为18个学分,其中学位课程为12个学分,非学位课程为6学分。
考研电力系统及其自动化的专业解读考研电力系统及其自动化的专业解读我们在准备考研的电力系统及其自动化的专业报考时,要了解好这个专业的发展情况。
店铺为大家精心准备了考研电力系统及其自动化的专业分析,欢迎大家前来阅读。
考研电力系统及其自动化专业介绍一、专业解析(一)学科简介电力系统及其自动化(电力工程及其自动化)是我们电力系统一直以来力求的发展方向,它包括:发电控制的自动化(AGC已经实现,尚需发展),电力调度的自动化(具有在线潮流监视,故障模拟的综合程序以及SCADA系统实现了配电网的自动化,现今最热门的变电站综合自动化即建设综自站,实现更好的无人值班.DTS即调度员培训仿真系统为调度员学习提供了方便),配电自动化(DAS已经实现,尚待发展).本专业是强电和弱电、计算机技术与电气控制技术交叉渗透的综合型学科专业。
培养具有扎实的数学、物理和电气信息基础知识,在电气工程与信息领域从事电力系统运行与控制、信息处理、试验分析、研制开发等工作的复合型高级工程技术人才。
(二)培养目标培养在电力系统及其自动化领域能独立从事科研、教学、管理等工作的德智体全面发展的高层次专门人才。
具体要求是:1.具有电力系统及其自动化方面坚实的理论基础和系统的专业知识,了解本学科有关研究领域的国内外学术现状和发展方向;具有独立分析和解决本学科的专门技术问题的能力。
2.较为熟练地掌握一门外国语,能阅读本专业的外文资料。
3.具有健康的体魄和心理素质。
(三)研究方向各招生单位研究方向和考试科目不同,在此以华北电力大学为例:01电力系统分析、运行与控制02电力系统安全防御与恢复控制03电力经济分析04电力系统规划与可靠性05智能技术及其在电力系统中的应用06电力系统继电保护07电力系统自动化技术08电力系统故障分析与诊断09高压直流输电与柔性输配电技术10现代电能质量分析与控制技术11电力系统电磁兼容12特高压输变电技术(四)考试科目① 101政治② 201英语③ 301数学一④ 822电力系统分析基础二、推荐院校以下院校是该专业研究生院实力较强者,建议选报:华北电力大学、清华大学、西安交通大学、华中科技大学、西南交通大学、天津大学、浙江大学、武汉大学、华南理工大学、山东大学、哈尔滨工业大学、四川大学。
电气工程及自动化硕士开设课程全文共四篇示例,供读者参考第一篇示例:电气工程及自动化是一门涵盖电力系统、电子技术、控制系统等领域的综合性学科,与现代工业生产密切相关。
随着科技的发展和产业的进步,电气工程及自动化领域的专业人才需求不断增长。
因此,越来越多的学生选择攻读电气工程及自动化硕士学位,以满足行业的需求。
在电气工程及自动化硕士学位课程中,学生将学习电力系统分析与设计、电子技术、控制系统、传感器技术、机器学习等相关课程。
通过系统化的学习和实践,学生将获得扎实的专业基础和综合能力,为日后在电气工程及自动化领域取得成功打下坚实基础。
课程设置方面,电气工程及自动化硕士学位的核心课程通常包括电力系统分析与设计、电子电路设计、微电子技术、数字信号处理、控制系统设计与应用、工业自动化控制、传感器技术、机器学习与人工智能等。
这些课程将涵盖电力系统、电子技术、控制系统等领域的基础知识和专业技能,为学生建立扎实的学术基础。
除了核心课程外,电气工程及自动化硕士学位课程还包括选修课程和实践课程。
选修课程通常会根据学生的兴趣和专业方向设置,如信号处理、智能仪器、能源管理等。
实践课程则注重培养学生的动手能力和实践经验,如实验室实践、项目设计、实习等。
通过选修课程和实践课程的学习,学生将进一步加深对电气工程及自动化领域的理解和掌握。
在课程设置上,电气工程及自动化硕士学位还注重跟踪行业最新动态和科研进展,为学生提供前沿的知识和技能培训。
同时,学校和企业还会联合开设符合市场需求的实践课程,如产业对接、实验室项目、创新创业实践等,为学生提供更多的实践机会和专业发展支持。
总的来说,电气工程及自动化硕士学位课程通过丰富多样的核心课程、选修课程和实践课程,为学生提供了全面的学术培训和专业技能培养。
通过系统化的学习和实践,学生将具备扎实的专业知识和综合能力,为日后在电气工程及自动化领域取得成功奠定坚实基础。
希望越来越多的学生能够选择攻读电气工程及自动化硕士学位,为行业的发展和进步贡献自己的力量。
考研专业解读电力系统及其自动化考研专业解读:电力系统及其自动化电力系统及其自动化是一个涉及能源、电力、传输、控制等多个领域的重要学科。
本文将详细解读电力系统及其自动化专业,包括其背景和意义、专业课程设置、就业前景等方面,为考研学子提供全面的了解和参考。
1. 电力系统及其自动化专业背景与意义电力系统及其自动化专业是电力工程领域的一个重要分支,涉及到电力系统的规划、运行、控制和保护等方面。
随着电力需求的增长和智能电网建设的推进,电力系统及其自动化专业具有重要的实际意义。
首先,电力系统及其自动化专业有助于提高电力供应的稳定性和安全性。
通过学习电力系统的分布、传输和控制方式等内容,能够掌握电力系统的设计、运行和维护技术,从而提高电网的性能和质量。
其次,电力系统及其自动化专业有助于推动能源的可持续发展。
在学习的过程中,学生将了解到各种可再生能源的利用方法,掌握电网的调度、优化和管理技术,为实现电力的高效利用和能源的清洁化做出贡献。
最后,电力系统及其自动化专业有助于培养综合素质和创新能力。
通过学习电力系统的理论与应用知识,学生将具备较强的分析和解决问题的能力,培养创新思维和实践能力,在电力领域或相关工程领域具有竞争力。
2. 电力系统及其自动化专业课程设置电力系统及其自动化专业的课程设置主要包括以下几个方面:(1) 基础课程:电路与电磁场、信号与系统、数学建模与计算等。
这些基础课程为学生提供电力系统及其自动化专业学习的理论基础,为后续专业课程打下坚实的基础。
(2) 专业核心课程:电力系统分析、电力系统运行与控制、电能计量与监测等。
这些课程主要介绍电力系统的基本原理、运行模式、控制策略以及电能计量的理论与技术,培养学生对电力系统的理解和应用能力。
(3) 专业选修课程:电能质量、智能电网技术、电力市场与规划等。
学生可以根据自己的兴趣和发展方向选择相应的选修课程,拓宽专业知识面,加强对电力系统及其自动化专业前沿技术和发展趋势的了解。
电力系统专业课设置
电力系统专业课设置包括电力工程基础、电力系统分析与计算、电力系统自动化、电力系统保护与控制、电力系统规划与运行管理、电力市场与经济、可再生能源与智能电网等内容。
其中,电力工程基础包括电力电子技术、电机与变压器、电力电缆等;电力系统分析与计算包括电力系统分析方法、电力系统稳定分析、电力系统短路分析等;电力系统自动化包括电力系统SCADA系统、电力系统调度自动化、电力系统远动技术等;电力系统保护与控制包括电力系统故障保护、电力系统安全稳定控制等;电力系统规划与运行管理包括电力系统规划、电力系统运行管理等;电力市场与经济包括电力市场化、电力市场竞争等;可再生能源与智能电网包括风电、光伏、生物质能等可再生能源技术,以及智能电网技术、储能技术等。
这些课程的设置,旨在培养电力系统专业人才,提高其在电力系统领域的技术水平和实践能力。
- 1 -。
电力系统及其自动化专业硕士研究生培养方案1. 所属学院:电气与自动化工程学院学科、专业代码:080802 获得授权时间:1984年2.学科、专业简介本学科是安徽省重点学科,在电力系统规划与可靠性、电力系统运行与控制、电力系统继电保护及调度自动化、新能源发电技术等方面具有明显的特色,在同行中有较大影响,已形成了一个由中青年骨干教师和博士组成的学术梯队。
该学科近年来承担了多项国家973、863、科技部国际合作项目、国家自然科学基金重点项目和面上项目、教育部科学研究重大项目和和大量企业委托项目,科研成果被电力部门广泛采用,获得省级科技进步和自然科学奖多项,近年来在国内外重要期刊和国际学术会议上发表论文200余篇,被国际著名检索机构收录数十篇。
本专业毕业的研究生主要分布在电力部门、高等院校和科研院所从事电力系统的规划、运行、设计和和技术研发等工作。
3. 培养目标硕士研究生的培养必须坚持德、智、体全面发展的方针。
在整个培养过程中应在强调基础理论和专业知识学习的同时,重视综合素质、创新能力和创业精神的培养,提高分析问题和解决问题能力。
要求做到:1、热爱祖国,拥护中国共产党的领导,学习掌握马克思列宁主义、毛泽东思想、邓小平理论和“三个代表”重要思想,学习实践科学发展观;遵纪守法,品行端正,具有开拓进取、严谨求实的科研作风,能积极为社会主义现代化建设服务;2、在本门学科上掌握坚实的基础理论、系统的专业知识和必要的技能;具有从事本科学研究工作、教学工作和独立担负本门学科领域内专门技术工作的能力;能熟练运用计算机,在所从事的研究方向的范围内了解本学科的科学技术发展现状和趋势;能运用一门外国语,熟练地阅读专业文献资料和撰写论文摘要;3、积极参加体育锻炼,具有健康的体魄。
4. 主要研究方向(1)电力系统规划与可靠性(2)电力系统分析与运行(3)电力系统继电保护与调度自动化(4)新能源和分布式发电技术(5)电能质量及用户电力技术5. 学制及学分学制2.5年;课程规定总学分为28-32学分,学位课程学分为16-18学分。
电力系统及其自动化专业硕士学位研究生课程设置学科代码:080802 学科名称:电力系统及其自动化电力系统及其自动化专业硕士学位研究生培养方案一、培养目标本学科主要为高等院校、科研院所、电力企业培养从事电力系统运行、分析和控制的理论研究,以及各种测量、控制技术与方法研究和仿真系统开发与设计等方面的高级专门人才。
获得硕士学位,应在电力系统及其自动化学科领域内掌握坚实的基础理论和系统的专门知识,熟悉国内外电力系统及其自动化领域中科学技术的发展动向;具有创新意识和从事科学研究、教学工作或独立担负专门技术工作的能力;能用一门外国语比较熟练地阅读专业资料及撰写科研论文;具有严谨求实的科学作风和健康的体格、健全的心理。
二、研究方向主要结合国家能源基地尤其是内蒙古电网的发展战略趋势和地区经济建设的需要,本着既要相对稳定又要跟上学科前沿发展的精神,注重与其它学科相互交叉渗透,加强应用性课题的研究。
本学科研究范围涉及电力系统仿真系统的研制、电力系统运行方式规划、电力系统安全稳定措施和自动化控制技术的研究与装置的研制、风力发电技术及并网和可靠性研究、高压设备试验及故障诊断技术研究、设备运行状态的红外检测诊断技术和分析、设备防雷和防污、谐振、串联补偿技术的应用等。
本学科主要研究方向是:1、电力系统安全稳定分析与系统仿真2、高压设备及电力系统试验测量技术3、电力系统计算机控制三、学制研究生学习年限为2-3年,一般为2.5年。
研究生的课程学习不超过一年,科学研究和撰写论文工作时间不少于一年(从开题报告算起)。
少数品学兼优的学生可两年完成学业。
研究生课程学习完成后,按培养目标要求由学院进行中期考核,经全面评定,品德、成绩良好,具有一定科研能力的硕士生进入学位论文阶段,学习成绩较差或明显表现出缺乏科研能力的研究生,或因其他原因不宜继续攻读学位者应终止培养。
四、课程设置硕士生培养实行学分制,除马克思主义理论课、第一外国语和另行规定的课程外,一般课程每18学时计1学分。
电力系统及其自动化专业
硕士学位研究生课程设置
学科代码:080802 学科名称:电力系统及其自动化
电力系统及其自动化专业硕士学位研究生培养方案
一、培养目标
本学科主要为高等院校、科研院所、电力企业培养从事电力系统运行、分析和控制的理论研究,以及各种测量、控制技术与方法研究和仿真系统开发与设计等方面的高级专门人才。
获得硕士学位,应在电力系统及其自动化学科领域内掌握坚实的基础理论和系统的专门知识,熟悉国内外电力系统及其自动化领域中科学技术的发展动向;具有创新意识和从事科学研究、教学工作或独立担负专门技术工作的能力;能用一门外国语比较熟练地阅读专业资料及撰写科研论文;具有严谨求实的科学作风和健康的体格、健全的心理。
二、研究方向
主要结合国家能源基地尤其是内蒙古电网的发展战略趋势和地区经济建设的需要,本着既要相对稳定又要跟上学科前沿发展的精神,注重与其它学科相互交叉渗透,加强应用性课题的研究。
本学科研究范围涉及电力系统仿真系统的研制、电力系统运行方式规划、电力系统安全稳定措施和自动化控制技术的研究与装置的研制、风力发电技术及并网和可靠性研究、高压设备试验及故障诊断技术研究、设备运行状态的红外检测诊断技术和分析、设备防雷和防污、谐振、串联补偿技术的应用等。
本学科主要研究方向是:
1、电力系统安全稳定分析与系统仿真
2、高压设备及电力系统试验测量技术
3、电力系统计算机控制
三、学制
研究生学习年限为2-3年,一般为2.5年。
研究生的课程学习不超过一年,科学研究和撰写论文工作时间不少于一年(从开题报告算起)。
少数品学兼优的学生可两年完成学业。
研究生课程学习完成后,按培养目标要求由学院进行中期考核,经全面评定,品德、成绩良好,具有一定科研能力的硕士生进入学位论文阶段,学习成绩较差或明显表现出缺乏科研能力的研究生,或因其他原因不宜继续攻读学位者应终止培养。
四、课程设置
硕士生培养实行学分制,除马克思主义理论课、第一外国语和另行规定的课程外,一般课程每18学时计1学分。
硕士生在学期间必须完成的总学分数不应低于32分。
具体分布如下:
1、必修课:
马列主义理论课(2门) 3学分
第一外国语 4学分
学位基础课(不少于3门)不少于8学分
学位专业课(不少于2门)不少于6学分
体育课 1学分
前沿专题讲座(含讨论班) 1学分
文献阅读及读书报告 1学分
教学实践 2学分
2、选修课:
专业选修课(不少于2门)不少于4学分
跨学科选修课(不少于1门)不少于2学分
3、补修课程:
仅对跨学科考入或以同等学力考入、本科阶段为、未开设相关课程的研究生开设,一般应在导师指导下补修2-3门本科课程。
补修课只记成绩,不计入研究生阶段的总学分。
五、学位论文
学位论文工作是使研究生受到科学研究的全面训练,是培养从事科学研究或担负专门技术工作能力的重要环节。
对硕士生论文的指导,采取导师负责与集体培养相结合的方式,提倡组成指导小组,既要发挥导师的专长和主导作用,同时又要注意发挥指导小组及教研室其他人员的作用。
硕士生应在第三学期或第三学期结束前,提交文献总结及选题报告。
论文选题应当是从学科领域提出的对国民经济发展或科技进步具有理论和实际应用价值的课题,鼓励硕士生选择面向工程实际、直接为国民经济服务的课题。
对硕士生论文的要求:
1、论文工作应采用先进的实验手段、科学的研究方法,对所研究课题应有新的见解,使硕士生在科研方面受到较全面的基本训练。
对某些理论或生产技术问题力求在理论上或实践上对社会的发展具有一定的意义,论文中对新见解有相当深度的阐述。
2、论文工作必须有一定的难度、深度、广度和工作量。
论文应当是由本人独立完成,要求概念清楚、立论正确、计算无误、数据可靠、文句简练、图表精确、计量单位正确,要
能表明作者具有从事科学研究或独立担负专门技术工作的能力,从文献综述、选题报告、确定合理的研究方案、进行数据处理到得出科学的结论等环节,均应表明作者具有分析问题和解决问题能力。
3、论文一般应包括立题依据(调查研究和文献综述)、实验方法、数据处理、理论分析及结论,文末应附有参考文献及科学研究过程中经过整理的原始数据。
学位论文按《中华人民共和国学位条例暂行实施办法》组织答辩。
答辩通过以后,经学校学位评定委员会讨论批准后,可获得硕士学位。
六、其它
本修订方案自2008年9月开始执行,在执行过程中,将根据国家教育部及内蒙古工业大学的有关新规定做出相应的调整。