(整理后的)分析与预测试卷(绝密)
- 格式:doc
- 大小:64.50 KB
- 文档页数:3
湖北省中考语文绝密预测试卷一、积累与运用(20分)1.下面句子中有两个错别字,请改正后用正楷字将整个句子抄写在“田”字格中。
(2分)龙飞蛇午升平岁燕语莺歌胜世春2.给下面一句话中加点字注音。
(2分)襄阳自古就是交通咽.()喉,解放后,更是成为连接东西南北的重要交通枢.()纽。
3.下列句子中加点成语运用正确的一项是()(2分)A.比尔·盖茨在采访中说,自己能够正视一个没有软件的未来,因为有人可能正在致力于带来某种具有石破天惊....意味的创新。
B.峨眉山是闻名中外的旅游胜地,素有“峨眉天下秀”之誉。
山山有奇景,十里不同天,巍峨磅礴的重峦叠嶂,令许多游客流连忘返....。
C.新的课程标准要求,既要重视知识和能力,又要重视情感态度和价值观,因为二者形影不离....,同样重要。
D.北京电视台的几个经济类节目都办得惟妙惟肖....,显示出编导很有水平。
4.下列句子没有语病的一项是()(2分)A.我们通过这次社会实践活动,磨炼了意志,增长了见识。
B.在如何上好阅读课的问题上,语文老师听取了同学们广泛的意见。
C.他是大家公认的才子,能写出很好的美妙诗篇。
D.在当下,我们必须重视并加大少儿电视法制节目的改革创新力度,充分发扬普法教育的传媒效果。
5.下面是关于中国朝鲜族农乐舞的介绍,下列句子排列正确的一项是()(2分)中国朝鲜族农乐舞是集演奏、演唱、舞蹈于一体,反映传统农耕生产生活中祭祀祈福、欢庆丰收的民间表演艺术。
①场面热烈奔放,民族特色鲜明。
②舞者伴随唢呐、洞箫、锣鼓的节拍欢歌起舞,表达了追求吉祥幸福的美好愿望。
③舞前踩地神祭祀,表达了尊重自然、依靠自然的原始信仰。
④农乐舞已融入中国朝鲜族的血脉,成为社会文化生活中的艺术瑰宝。
⑤舞蹈具有生态、纯朴、粗犷、和谐的特征。
A.②①⑤③④B.②⑤③④①C.⑤②③④①D.⑤③②①④6.名著阅读。
(2分)从这一天起,保尔把整个身心扑在这部书的创作上。
他缓慢地,一行又一行,一页又一页地写着。
黑龙江省中考生物绝密预测试卷温馨提示:1.请考生将各题答案均涂或写在答题卡上,答在试卷上无效。
2.生物试卷共五道大题,总分100分,考试时间90分钟。
一.单项选择(本题共35小题,其中1---20题每题1分,21--35每小题2分,共50分)1.自然界因为有了生物而充满生机,下列各项属于生物的是()A、地里钻出的竹笋B、恐龙化石C、不断长大的钟乳石D、珊瑚礁2.202X年乌兹别克斯坦将国宝“汗血宝马”做为友谊使者赠送给我国。
马在生态系统中属于()A. 消费者B.生产者C.分解者D.捕食者3.“草盛豆苗稀”体现的草与豆苗之间的关系是()A.合作B.竞争C.捕食D.共生4.下列图片中在结构层次上与其他三幅图片不同的是()A.B.C.D.5.俗语“螳螂捕蝉,黄雀在后”所描述的食物链是()A、蝉→螳螂→黄雀B、蝉→螳螂→黄雀→人C、树→蝉→螳螂→黄雀D、阳光→树→蝉→螳螂→黄雀6.搬开庭院中的石块,鼠妇很快就爬走了。
这时影响鼠妇生活的非生物因素是()A.光B.温度C.空气D.水分7.某校生物兴趣小组使用显微镜观察人体口腔上皮细胞,欲使视野中看到的细胞数目最少应该选择的镜头组合是()A、甲和丙B、甲和丁C、乙和丙D、乙和丁8.将浸泡后的玉米种子从中央纵向剖开,在剖面上滴一滴碘液,被染成兰色的是()A、胚乳B、子叶C、胚D、胚芽9.同学们喜欢吃的鸡翅由皮肤、皮下脂肪、肌肉、肌腱、骨、神经等构成。
从构成生物体的结构层次来看,鸡翅应属于()A、细胞B、组织C、器官D、系统10.用消毒牙签刮取部分口腔上皮细胞制作的玻片标本属于()A、临时切片B、临时装片C、临时涂片D、永久装片11.移栽植物时,常常选择在阴天或傍晚时移栽。
这是为了降低植物的()A.光合作用B.呼吸作用C.吸收作用D.蒸腾作用12.小明养鱼时,在鱼缸中放了一些水草。
这样做的目的是()A.为了美观B.控制温度C.提供氧气D.遮挡阳光13.栽花或种庄稼都需要经常松土。
江苏省中考历史绝密预测试卷注意事项:在答题前,请认真阅读本注意事项及各题的答题要求1.本试卷包含选择题(第1—25题)和非选择题(第26—28题)二部分。
2.请用蓝色或黑色墨水笔答题,答案全部写在答题纸的相应位置里,在其它位置答题一律无效。
3.交卷时只需交答题纸。
一、选择题(本大题共25小题,每小题1分,共25分。
注:每小题只有一个正确答案,请将其字母代号填涂到答题纸的相应位置内。
)1.“已经普通使用磨制石器,在世界上最早种植粟,住半地穴式房屋。
”这比较典型地反映了我国▲流域的原始农耕生活。
A.珠江 B.长江 C.淮河 D.黄河2.下列中国古代的经济政策中,属于汉武帝时期的是A.奖励耕战B.规定全国统一使用圆形方孔铜钱C.将盐铁经营权收归中央D.减轻农民的赋税劳役3.《魏书•高祖纪》记载:“年三十以下,见在朝廷之人,语音不听仍旧。
若有故为,当降爵黜官。
”此处的“高祖”是指A.刘邦B.曹操C.刘备 D.拓跋宏4.在中央设宣政院,负责管理藏族的行政事务,开始于A.汉朝B.唐朝 C.元朝D.清朝5.从“戚继光抗倭”、“文字狱”、“闭关锁国”可以看出明清时期A.中外的交往与冲突B.君主集权的强化C.统一多民族国家的巩固D.社会的危机6.“洋人好比一只鹰,黄毛高鼻绿眼睛。
鹞鹰凶恶怕弓打,洋人怕的是红头军”。
与该民歌相对应的历史事件是A.林则徐虎门销烟“它是敌我相持阶段中一次更大规模的反扫荡的战役反攻”——毛泽东《时局与边区问题》B .太平军抗击洋枪队C .邓世昌黄海撞日舰D .义和团抗击八国联军7.下列图片所反映的历史事件,按发生的时间先后顺序排列,正确的是A .①②③④B .④③②①C .②①④③D .③④①②8.中共六届七中全会通过的《决议》指出某会议“集中全力纠正了当时具有决定意义的军事上和组织上的错误,……是中共党内最有历史意义的转变。
”该会议是 A .中共一大 B .遵义会议 C .中共七大 D .十一届三中全会 9.右图是1940年8月对某一战役的估计, 该战役是A .平型关大捷B .台儿庄战役C .百团大战D .挺进大别山10.下列人物中,既参加了西安事变的和谈,又参加了重庆谈判的中共领导人是 A .叶挺 B . C .周恩来 D .彭德怀 11.下列企业中,反映了19世纪末20世纪初中国近代民族工业曲折发展的是 A .江南制造总局 B .汉阳铁厂 C .湖北织布局 D .大生纱厂①北伐战争 ②中共一大召开 ③井冈山会师 ④南昌起义12.“南海吹来改革风,九天降下开放雨。
浙江省中考化学绝密预测试卷本卷可能用到的相对原子质量:H-1 C-12 O-16 Na-23 Cl-35.5 Ca-40Zn-65 Ag-108温馨提示:请仔细审题,细心答题,相信你一定会有出色的表现!试卷Ⅰ一、选择题(本题有15小题,每小题4分,共60分。
请选出一个符合题意的正确选项,不选、多选、错选均不给分)1.据报道,我国有多个牌子的卷烟被检测出铅、镉等重金属成分,这里所说的铅、镉成分应理解为A.原子B.分子C.元素D.单质2. 科学实验要规范操作,下列初中科学实验操作你认为不正确...的是A.二氧化碳的验满B.倾倒液体C.检验气密性D.加热液体3.某人得了流行性感冒,为了防止传染给别人,他采取了以下一些做法,其中合理的是A.去公共场所,戴上口罩B.给家里人吃大量的感冒药预防C.与他人共用水杯、餐具D.对着他人打喷嚏4.地球是人类生存的家园。
目前有关地球的叙述错误..的是A.火山和地震都是地壳变动的表现B.全球由六大板块组成C.地球上的水是循环不息的,不必担心水资源匮乏D.地球有地壳、地幔和地核的圈层结构5. 爱养花的小妍发现自己种的一种花卉会抽出茎,并在节间处长出气生根,形成新植株。
该花卉的这种繁殖方式是A.种子繁殖B.有性生殖第5题图C.营养繁殖D.植物嫁接6.如图所示,从这叠书中抽出书本甲时用的力要比乙小(其余书本不拿掉),其原因是A.甲的质量小B.甲受到的摩擦力小C.甲的受力面积小D.甲的表面比较粗糙甲乙第6题图第7题图第8题图7.如图所示,O 为杠杆AB 的支点,A 端挂一重物G ,图中能使杠杆在水平位置平衡的最小的拉力是 A .F 1B .F 2C .F 3D .F 48. 如图所示,在研究光的反射定律实验中,为了进一步研究光路是可逆的,接下来的操作是 A .沿ON 前后转动板F B .将光线改为从BO 射入 C .改变光线OB 与ON 的夹角 D .改变光线AO 与ON 的夹角9.风力测定仪是由风叶和改装的电流表构成,风力越大,风叶转动越快,电流表读数也越大。
绝密★启用前2023年高考押题预测卷01【山东卷】物理注意事项:1.答卷前,考生务必将自己的姓名、考生号等填写在答题卡和试卷指定位置。
2.回答选择题时,选出每小题答案后,用铅笔把答题卡上对应题目的答案标号涂黑。
如需改动,用橡皮擦干净后,再选涂其他答案标号。
回答非选择题时,将答案写在答题卡上,写在本试卷上无效。
3.考试结束后,将本试卷和答题卡一并交回。
一、单项选择题:本题共8小题,每小题3分,共24分。
每小题只有一个选项符合题目要求。
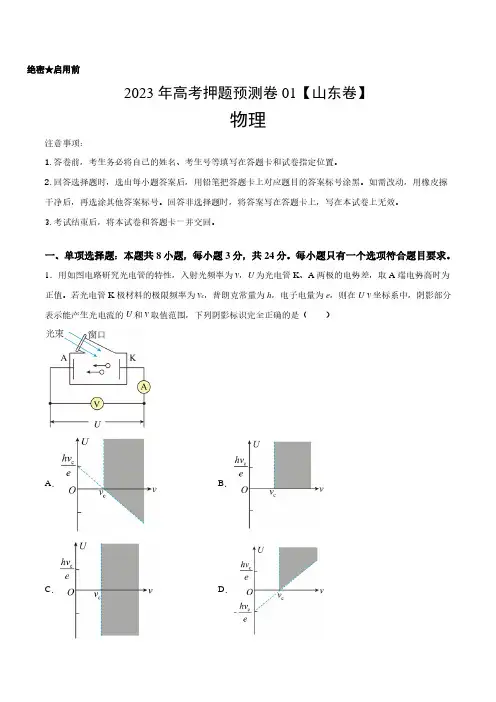
1.用如图电路研究光电管的特性,入射光频率为ν,U为光电管K、A两极的电势差,取A端电势高时为正值。
若光电管K极材料的极限频率为νc,普朗克常量为h,电子电量为e,则在U-ν坐标系中,阴影部分表示能产生光电流的U和ν取值范围,下列阴影标识完全正确的是()A.B.C.D.2.某课外活动小组设计了如图所示的实验装置,光滑水平轻杆固定在竖直杆的O 点,在水平轻杆上离O 点为L 处固定一个小的轻质定滑轮P ,现将长为3L 的光滑轻细线一端固定在O 点,另一端通过轻质滑轮P 与质量为m 的滑块A 相连,在轻细线上通过轻的光滑滑轮Q 挂上滑块B ,装置静止时,三角形OPQ 刚好构成一个等边三角形,下列说法正确的是( )A .可求得滑块B 的质量为m B =mB .若将O 点处的线端沿水平杆向右缓慢移动14L ,则细线拉力大小减小,滑块A 下降 C .若将O 点处的线端沿竖直杆向下缓慢移动14L ,则细线拉力大小不变,滑块A 上升 D .若将O 点处的线端沿竖直杆向下缓慢移动14L ,则细线拉力大小不变,滑块A 高度不变 3.某一质检部门为检测一批矿泉水的质量,利用干涉原理测定矿泉水的折射率。
方法是将待测矿泉水填充到特制容器中,放置在双缝与荧光屏之间(之前为空气),如图所示,特制容器未画出,通过比对填充后的干涉条纹间距x 2和填充前的干涉条纹间距x 1就可以计算出该矿泉水的折射率。
辽宁省中考语文绝密预测试卷考试时间150分钟,满分150分一、积累与运用(满分30分)1.下列加点字注音完全正确的一项是()(2分)A.热忱.(chén)淳.朴(chún)童稚.(zhì)锲.而不舍(qì)B.和煦.(xù)豁.亮(huò)粗犷.(kuàng)惟妙惟肖.(xiào)C.拮据.(jū)发酵.(jiào)提.防(dī)参差.不齐(cī)D.汲.取(jí)憎恶.(è)匿.名(nì)称.心如意(chèn)2.下列词语中,书写完全正确的一项是()(2分)A.奔弛待遇追溯再接再厉B.干燥蔓延书籍无精打采C.和谐秘决闲暇焕然一新D.婉约吟诵尊命鸦雀无声3.下列句中加点词语使用不恰当...的一项是()(2分)A.三十年来,社会沧桑巨变....,《读者》做精神家园守望者的宗旨却始终未变。
B.炮轰食品行为,维护百姓餐桌安全,是时代赋予新闻工作者义不容辞....的责任。
C.网络交友已是许多人玩腻了的游戏,可有些年轻人依然乐此不疲....,一个个前赴后继地扎进去。
D.为保障游客权益,是游客在参差不齐....的旅游信息中不受骗,国家大力整顿了旅游市场。
4.依次填入下列横线处的词语,最恰当的一项是()(2分)散文犹如中国文学园地中的一朵奇葩,在几千年的发展中,留下了许多________的经典名作,________着一代代炎黄子孙,每一篇佳作都是历史的折射,记录着历史的________。
我们从中不仅能________文学的精髓,还能了解时代的变迁。
A.不言而喻滋润苦痛获取 B.脍炙人口滋养沧桑汲取C.不可名状养育磨难吸取 D.家喻户晓培养苦难吸收5.选出下列句子顺序排列正确的一项()(2分)①可以说,想象力应用多少是评价一个人智力高低的标准之一。
②人的大脑具有四个功能部位:感受区、贮存区、判断区和想象区。
浙江省中考英语绝密预测试卷卷I说明:本卷有三大题,共55分。
一、单项填空(本题有10小题,每小题1分,共10分)请从A、B、C、D四个选项中选出可以填入空白处的最佳答案。
1.I saw an accident th is morning. Luckily, __________ driver of the car wasn’t hurt.A. aB. anC. theD. /2.PM2.5 is becoming a serious __________ in our daily life. We should try to solve it.A. chanceB. problemC. opinionD. program3.—Apple Watch is going to be on sale on April 24. Would you like to get one?—Oh, I’d love to, but I can’t afford it. It’s said that it costs __________¥2,588 and ¥126,800.A. betweenB. fromC. withD. at4.—What do you think of your new English teacher?—She is really __________. She always has a smile on her face and is ready to help us.A. nervousB. funnyC. strictD. friendly5.—Remember the first time we met in the school, Lily?—Of course, I do. You __________ stories to your classmates under a tree at that moment.A. tellB. toldC. were tellingD. have told6.If you can’t decide which of the two books to borrow, why don’t you take__________? I won’t read them thismonth.A. bothB. allC. anyD. either7.—Attention, please! The plane has to be __________ because of the heavy rain!—Oh, bad luck! We have to wait.A. put upB. put awayC. put onD. put off8.—Did you see “Running Man” last night?—Yes. I will never miss it __________ I have something really important to do.A. ifB. unlessC. whenD. because9.—My mother’s birthday is coming. I don’t know __________.—What about making a birthday cake for your mother? It’s really special.A. where can I get a gift for herB. where I can get a gift for herC. what gift can I get for herD. what gift I can get for her10.—Jenny, I’m afraid I might arrive a little bit late for the party.—__________. We’ll wait for you.A. Never mindB. You’re welc omeC. I’m afraid notD. That’s right二、完形填空(本题有15小题,每小题1分,共15分)The first time I saw Suzy Khan, I knew I had to help her.Suzy was an orphan*from Africa. She had just been adopted* by a nice family intown. The ___11___ believed that she should be with American kids. This was thebest way for her to learn American ways of life. She was really small for ___12___age of 12. The boys in my class often made fun of her. She would ___13___ a book toread, with tears dropping on the pages. I looked down at this tiny girl, hoping that I ___14___ help her.One day, I saw that Suzy looked at a picture of a train in her geography book, and in her notebook, she soon made a ___15___ copy.I was surprised and thought that she could do something in the coming Art Festival. So, I took her to see the ___16___ teacher, Miss Parker, and showed her what Suzy had drawn. “Wow, it’s wonderful,” said Miss Parker. Then she ___17___ a poster* she had painted for the Art Festival. “I need more of these, ___18___ I just don’t have enough time. Could you help me, Suzy?”On the day of the Ar t Festival, Suzy’s posters were ___19___ ---- all over the hall and all over the school, each one different.At the end of the show, Mr Brown, the headmaster, said, “___20___, we have a spec ial prize. I’m sure you’ve all noticed the beautiful posters.” Everyone nodded. “One of our students___21___ them.”I could hear everyone whispering*, “___22___ in our school could draw that well?”Mr. Brown waited a while ___23___ saying, “Sinc e this student worked so hard on the posters, she should be given a ___24___, too. This great artist is our new student ---- Suzy Khan!”Mr. Brown thanked her for all the wonderful posters and gave her an artist’s set. “Thank you,” Suzy cried. Everyone started to clap their hands. I looked at her ___25___ face. I knew then she was going to be all right.11. A. girl B. family C. teacher D. student12. A. my B. its C. his D. her13. A. buy B. leave C. open D. borrow14. A. must B. could C. might D. should15. A. boring B. strange C. useful D. perfect16. A. art B. math C. science D. English17. A. laughed at B. pointed at C. paid for D. looked for18. A. so B. and C. but D. or19. A. nowhere B. anywhere C. somewhere D. everywhere20. A. First B. Next C. Second D. Finally21. A. found B. received C. painted D. bought22. A. Who B. How C. What D. When23. A. after B. about C. before D. through24. A. prize B. picture C. book D. poster25. A. angry B. excited C. nervous D. friendly四、阅读理解(本题有15 小题,每小题2分,共30分)ARecently, a Chinese magazine reported ten most-visited museums in the world. Here are two of them.The Metropolitan Museum of Art (short for the Met) is in New York City.It is the largest art museum in the United States and one of the ten largest in theworld. The museum was founded* in 1870 and opened onFebruary 20, 1872.It has a large collection, with more than two million works.There are not only ancient Egyptian* collections which enjoy more than 4,000 years of history,but also paintings from nearly all the famous European artists. You can also find a large numberof Asian, African, and American modern arts in the Met.The State Hermitage is in Saint Peterurg, Russia. It is one of the oldest museums in the world. The museum was founded in 1764 by Catherine the Great and has been open to the public since 1852.As a museum of art and culture, the Hermitage has 5 separate buildings with 460 rooms. The fantastic buildings are of great historical importance in themselves. There ar e about 3 million works. The collection shows both ancient and modern culture of Asia, Africa, and Europe.26.When did the Metropolitan Museum of Art open to visitors?A. 1764B. 1852C. 1870D. 187227.The State Hermitage is a museum of __________.A. art and historyB. science and cultureC. art and cultureD. science and history28.Only the Metropolitan Museum of Art has works from __________.A. AmericaB. AsiaC. AfricaD. EuropeBSome people make you feel comfortable when they are around. You spendan hour talking to them and feel as if you have known them half your life. Thesegood talkers have something in common. And once we know what it is, we cantry to do it ourselves.First of all, good talkers ask questions. Almost anyone, no matter how shy heis, will answer a question. One well-known businesswoman says, “At business lunches, I always ask people what they did that m orning. It's a common question, but it will get things going.” From there you can move on to other matters—sometimes to really personal questions. And how he answers will let you know how far you can go.Second, once good talkers have asked questions, they listen to the answers. Your questions should have a point. This helps to tell what kind of person you are talking to. And to find out, you really have to listen carefully. Real listening at least means some things. It means not to change the subject of conversation very often. If someone sticks to one topic, you can know that he’s really interested in it. Besides, real listening also means not just listening to words, but to tones* of voice. If the voice sounds boring, then, it's time for you to change the subject.Finally, good talkers know well how to deal with the moment of leaving. If you're saying good-bye, you may give him a friendly handshake and say, "I've really enjoyed meeting you." If you want to see that person again, don't keep it a secret. Let people know what you feel, and they may walk away feeling as if they've known you half their life.29.Most people will __________ no matter how shy he is.A. make you comfortableB. become good talkersB. ask many questions D. answer a question30.You should ________ to know what kind of the person you are talking to.A. have business lunche s with himB. listen to the answer carefullyC. share your secret with himD. give him a friendly handshake31.A real listener is a person who _______.A. knows when they should change the topicB. never changes the subject of the talkC. is good at making any topic interestingD. always makes his voice sound boring32.Which of the following might a good talker say while he is leaving?A.“What did you do this morning?”B. “I think it’s time to go now. Good-bye!”B.“The weather is really nice today!” D. “I am looking forward to seeing you again”COmar Samra was born in London to Egyptian parents. The family returned toEgypt when Omar was just a few months old. Samra was very sick when he was alittle child. A doctor told him that he could become healthier, only if he keptexercising. So he began running, and then boating and playing basketball.However, he found it difficult to keep them up and none of those worked. Later,he soon fell in love with mountaineering, which finally helped him beat the illness.The first time he tried mountainee ring was at the age of 16 at a summer camp in Switzerland. “It was my first time wal king in snow,” he says. “The whole mountain world was new to me, but strangely I felt that I belonged there.”In 2007, Omar Samra decided to climb Mount Qomolangma, the world’s highest mountain. When he was 7,300m up Qomolangma, he discovered the dead mountaineer."It was early in the morning, and one person from another team went ahead of us. When we got close to him we realized that he died about 10 to 15 minutes before," he says.More than 250 people had died trying to climb Qomolangma, because of accidents or illness caused by the high altitude* and low temperatures.Yet he wasn’t struck down by fear. “I was so scared that I couldn't move," he says. Finally able to calm down, and knowing that nothing could be done for the man, Mr Samra and his group continued their ascent to the mountain top.A few days later, on 17 May , Mr Samra, aged 28 at the time, became the first Egyptian who went to the top of Qomolangma.The dream he had held for 12 years came true. This made him believe that through hard work and beating his fears, a person can achieve whatever he wants, and reach anything he sets his mind to.33.Which of the sport most possibly helps Samra get healthy?A. Running.B. Boating.C. Playing basketball.D. Mountaineering.34.Which of the following is TRUE according to the passage?A. Samra didn’t enjoy his first mountaineering at all.B. Mountaineers might die from the low temperature.C. Samra gave up climbing when he saw the dead man.D. Egyptians had been to the top of Everest before .35.What does the underlined word ascent probably mean?A. Moving up.B. Slowing down.C. Looking up.D. Walking down.36.This passage is written to tell us that _______.A. climbing mountains makes a fit and healthy manB. it is often very dangerous to climb QomolangmaC. one can achieve dreams through beating the fearsD. everyone can climb Qomolangma through hard workDButterflies* are some of the most beautiful insects in the world. However, what interests the scientists most is not their fascinating looks, but how they sense the nature. They use their senses of sight,touch, hearing, smell, and taste to find food, lay eggs in good places, and avoid hungryenemies.Butterflies have large compound eyes. This allows them to see in all directionswithout turning their heads. Like most insects, butterflies are very near-sighted. They aremore likely to notice a sea of flowers than a single plant. Butterflies do not “see” colorssuch as red, green, and yellow. They are color blind. But they can sense sunlight, which tells them the direction that the sun is shining. The light presented on many flowers guides butterflies to honey.How do butterflies smell? Butterflies have a very well-developed sense of smell, but it is not in their noses, since they don't have one. Sense organs* are in their feet, and many other parts of the body. They can help butterflies find their favorite flower honey food.Do butterflies use their mouths to taste t he food they find? Not really. Butterflies’ feet have sense organs that can taste the sugar in flower honey. They let the butterflies know if there is something tasty. To lay their eggs, some female butterflies carefully choose plants by tasting to find proper places. They feed their babies using a long tube*, and they get all their food from this tube as well.Butterflies don't have ears. Instead, they “hear” sounds through their wings by sensing changes in sound vibrations*. Sensory hairs are all over butterflies’ body. The hairs are very helpful by letting them feel the environment. For example, the hairs give butterflies information about the wind when they’re flying.Butterflies may have senses we don't even know about yet, because their body is very different from ours. Therefore, it is difficult to understand when we use our own human senses to study it.37.Which of the following might a butterfly see first?A. A sunflower.B. Lots of roses.C. Two red apples.D. A piece of leaf.38.From the passage we know that butterfl ies ____________.A. can use the nose to find flower honeyB. use mouth to taste sugar in flower honeyC. can use their feet to feed their babiesD. use hairs to know the direction of wind39.The last paragraph tells us ___________.A. butterflies have more senses than humansB. butterflies give great help to human beingsC. it is hard to know all the senses of butterfliesD. human senses are good for studying butterflies40.Which might be the best title for the passage?A. The Habits of ButterfliesB. The Life of ButterfliesC. The Senses of Butterflies C. The Beauty of Butterflies四、任务型阅读(本题有5 小题,每小题1分,共5分)Ted是我们学校的外教,他想参加周末开展的各项免费活动,以下是他问的五个问题(41~45),请从下列周末免费活动信息栏A~F六条信息中找出相应的内容回答他的问题(其中有一项为多余选项)。
广东省中考英语绝密预测押题试卷说明:本试卷共9页,答题卷2页,满分120分,考试时间为100分钟。
第一卷(共四大题,共85分)一、听力理解A. 听句子(本大题共5小题,每小题1分,共5分)根据句子的内容和所提的问题,选择最符合题意的图画回答问题。
每小题听一遍。
( )1. Where are the 30% of people from?( )2. Which subject is the girl helped?( )3. What is the boy talking about?( )4. What did the girl break?( )5. When should you come here? B.听对话(本大题共10小题,每小题1分,共10分)回答每段对话后面的问题,在各题所给的三个选项中选出一个最佳答案。
每段对话听两遍。
听第一段对话,回答第6小题。
( )6. How does May usually go to school?A. On foot.B. By bus.C. By bike.听第二段对话,回答第7小题。
( )7. What does the woman want to do?A. To make great progress.B. To go to school.C. To spend a nice vacation.听第三段对话,回答第8小题。
( )8. How far is the nearest post office?A. Just around 200 meters.B. About 20 kilometers.C. About 20 minutes’ walk听第四段对话,回答第9小题。
( )9. What size bowl of noodles with chicken and vegetables does the lady want?A. Large.B. Small.C. Medium.听第五段对话,回答第10小题。
山东省中考英语绝密预测押题试卷考生注意:1、本卷满分150分,考试时间120分钟.2、请在密封线内填写学校、班级、姓名、考号。
第一部分听力理解(满分30分)Ⅰ.关键词语选择(共5小题,每小题1分,满分5分)你将听到五个句子。
请在每小题所给的A、B、C三个选项中选出一个你所听到的单词或短语。
每个句子读两遍。
1.A.Seen.B.Thin.C.Scene.2.A.Tasty.B.Salty. C.Crispy.3.A.Produce.B.Practice.C.Pronounce.4.A.Permission. B.Suggestion.C.Organization.5.A.Hang out.B.Hold out.C.Hand out.Ⅱ.短对话理解(共10小题,每小题1分,满分10分)你将听到十段对话,每段对话后有一个小题。
请在每小题所给的A、B、C三个选项中选出一个最佳选项。
每段对话读两遍。
6.What's Jim's favorite sport?7.What's the weather like tomorrow?8.What does the woman say to the man?9.What time will the Mane take off?10.Who is Linda?11.What does the man's new neighbor like?A.He likes cleaning the garden.B.He likes animals.C.He likes flowers and plants.12.How is the weather today?A.Cloudy.B.Rainy.C.Snowy.13.What does the man advise the woman to do?A.To listen to the radio.B.To listen to tapes.C.To listen to the teacher.14.Who will get the gift?A.Ann.B.Ann's mother.C.Ann's father.15.How often does the boy go to his hometown?A.Twice a month.B.Twice a year.C.Once a year.Ⅲ.长对话理解(共5小题,每小题1分,满分5分)你将听到两段对话,每段对话后有几个小题。
一、单项选择题 ( 本大题共20小题,每小题2分,共40分 ) 在每小题列出的四个选项中只有一个选项是符合题目要求的,请将其代码填在题后的括号内,错选或未选均无分。
( )1. 信息分析与预测首先产生于下列那个领域A . 科技信息领域 B. 竞争情报领域 C. 技术经济领域 D. 市场信息领域( )2. 下列哪类课题是信息分析与预测的主要来源A. 上级主管部门下达的课题 B . 信息用户委托的课题 C . 信息分析与预测人员提出的课题 D. 以上三者都是 ( )3. 风靡全球的因特网蕴含的大量信息属于A. 印刷型文献B. 缩微型文献 C . 机读型文献 D. 声像型文献 ( )4. 社会调查的主要方法是A. 现场调查B. 访问调查C. 样品调查 D . 问卷调查 ( )5. 信息分析与预测的主要环节依次是A. 信息搜集→课题选择→产品制作和利用→信息整理、评价和分析B. 信息搜集→课题选择→信息整理、评价和分析→产品制作和利用 C . 课题选择→信息搜集→信息整理、评价和分析→产品制作和利用 D. 课题选择→信息搜集→产品制作和利用→信息整理、评价和分析( )6. 为了防止信息搜集过程中过量“信息垃圾”的出现,信息搜集应具有A. 新颖性B. 可靠性C. 科学性 D . 针对性 ( )7. “年度总结”属于下列哪一种报告形式A. 述评性研究报告 B . 综述性研究报告 C. 预测性研究报告 D. 背景性研究报告( )8 . 问卷调查设计问题的数量应控制在( )以内比较合适A . 25 B. 40 C. 50 D. 60( )9. 德尔菲法的核心是A. 匿名性 B . 反馈性 C. 统计性 D. 收敛性( )10. “小黄要么穿白色泳衣,要么穿蓝色泳衣;小黄不是穿白色泳衣→小黄穿蓝色泳衣”这个过程运用的是A. 常规推理B. 归纳推理 C . 选言推理 D. 假言推理( )11. 鱼刺图是( )常用的方法A . 因果分析 B. 表象和本质分析 C. 相关分析 D. 典型分析( )12. 对某方案在总体方案中所占最佳比重预测结果的数据处理应用( )来表示A. 算术平均值B. 满分频率 C . 直方图 D. 上下四分位点 ( )13. 利用交叉影响分析法解决问题的关键是A. 估计原先事件发生的概率 B . 确定各事件之间的影响程度 C. 计算事件受影响后发生的概率 D. 分析得出预测结果( )14. 对于一元线性回归分析描述不正确的是A. 一元线性回归分析主要用于研究两个变量之间的线性相关关系B. 一元线性回归方程的系数采用最小二乘法求解C. 点必落在回归直线方程上D . 一元线性回归分析中的回归平方和越小,说明直线拟合得越好),(y x()15. 关于时间序列分析描述正确的是A. 时间序列就是依时间次序排列起来的统计数据序列B. 龚珀兹曲线是对称型生长曲线C. 可以运用移动后的平均值直接进行时间序列的预测D. 同季平均法是分析具有季节变化的时间序列并进行预测的方法()16. 移动平均法中,跨度n越(),移动平均值对随机影响的敏感性越低,平滑作用越强A. 小B. 大C. 无影响D. 以上都可以()17. 对于修正指数曲线Y=K-AB t,若数据点为15个,则采用三段和值法求解系数B时应开()次方A. 3B. 5C. 7D. 15()18. 当企业内部劣势明显、外部机会较大时应当考虑A. SO战略B. ST战略C. WO战略D. WT战略()19. 显著性水平α=0.02时,表示置信程度为A. 2%B. 20%C. 98%D. 80%()20. 美国施乐公司在遭受日本复印机价格攻击时通过()方法扭转了局面并取得了巨大的成功A. SWOT法B. 定标比超C. 开发新产品D. 攻击对方二、填空题( 本大题共12小题,每空1分,共20分)21. 信息分析与预测的根本目的是。
军队文职招聘(数学1)考前密押预测五套卷之(二)含解析一、单选题1.A、过点(1,-1,0),方向向量为2i+j-kB、过点(1,-1,0),方向向量为2i-j+kC、过点(-1,1,0),方向向量为-2i-j+kD、过点(-1,1,0),方向向量为2i+j-k答案:A2.曲线y=y(x)经过原点且在原点处的切线与直线2x+y=6平行,而y=y(x)满足方程y″-2y′+5y=0,则此曲线的方程为()。
A、AB、BC、CD、D答案:D解析:3.设A是S×6矩阵,则()正确。
A.若A中所有5阶子式均为0,则秩R(A)=4B.若秩R(A)=4,则A中5阶子式均为0A、若秩RB、=4,则A中4阶子式均非0C、若A中存在不为0的4阶子式,则秩尺D、=4答案:B解析:矩阵的秩是该矩阵最高阶非零子式的阶数。
4.下列各选项正确的是().A、B、C、D、答案:A解析:5.A、等价无穷小B、同阶但非等价的无穷小C、高阶无穷小D、低阶无穷小答案:B解析:故f(x)是g (x)的同阶但非等价无穷小,故应选B项。
6.A、AB、BC、CD、D答案:C7.设,则a21的代数余子式a21的值为().A、1B、-1C、2D、-2答案:A解析:8.设向量组Ⅰ可由向量组Ⅱ:线性表示,下列命题正确的是()A、若向量组Ⅰ线性无关,则r≤sB、若向量组Ⅰ线性相关,则r大于sC、若向量组Ⅱ线性无关,则r≤sD、若向量组Ⅱ线性相关,则r小于s答案:A解析:9.设随机变量X服从正态分布N(μ,1).已知P(X≤μ-3)=c,则P(μ<x<μ+3)等于().A、2c-1B、1-cC、0.5-cD、0.5+c答案:C解析:由于P(X≤μ-3)=Φ((μ-3)-μ)=Φ(-3)=c,因此,P(μ<X<μ+3)=Φ((μ+3)-μ)-Φ(μ-μ)=Φ(3)-Φ(0)=[1-Φ(-3)]-0.5=(1-c)-0.5=0.5-c.故选C.10.A、AB、BC、CD、D答案:C解析:11.函数f(x)在[0,+∞)上连续,在(0,+∞)内可导,且f(0)<0,f′(x)≥k>0,则在(0,+∞)内f(x)()。
山东省中考语文绝密预测试卷本试卷满分150分,考试时间150分钟。
一、积累运用(34分)1.下列词语中,加点字的注音有误的一项是A.沉淀.(diàn)荣膺.(yīng)吹毛求疵.(cī)B.炽.(zhì)痛挑衅.(xìn)鲜.(xiān)为人知C.契.(qì)机狩.(shòu)猎锲.(qiè)而不舍D.祈.(qí)祷瞬.(shùn)间颔.(hàn)首低眉2.下列词语中,没有错别字的一组是(2分)A.赃物炼达通宵达旦姗姗来迟B.名讳辐射左右逢圆言行相顾C.托辞清洌隐姓埋名离民百姓D.委实浓阴险象迭生坚持不懈3.下列句子没有语病的一项是(2分)()A.柏林爱乐乐团演出贝多芬的交响乐作品,气势磅礴,乐音沸沸扬扬。
B.焦裕禄虽然离开我们50年了,但他的事迹永远为人们传颂。
C.由于这篇文章,使我们认识到吸烟的害处有多大。
D.教孩子面对挫折,并从失败中取得教训,是现代教育中极关键重要的课题。
4.下列句子中,标点符号使用正确的一项是A.《时间都去哪儿了》在唱响我们心灵深处温存记忆的同时,也让我们思索应该怎样度过自己的一生?B.学校对面三、四百米处是一家网吧,有的学生考完试就来到这里“减压”,一些家长颇感担忧。
C.中国有句古话:“宁为太平犬,不做离乱人”。
这是亲身经历了国破家亡的人的痛切之言。
D.桃花开了,红得像火;梨花开了,白得像雪;郁金香也开了,黄色、紫色交相辉映:好一派万紫千红的灿烂春光。
5.选出下列句子排序正确的一项(2分)①该地区的动植物生存几率要大于世界其他地区的动植物。
②特别是当气候变暖时,其他天敌鸟类的迁入将更加危及这种稀有鸟类的生存。
③欧洲是自然环境受全球气候变化影响最小的地区。
④生活在英国苏格兰地区的特有鸟类红嘴雀,由于气候和环境的变迁,在未来将很难存活下去。
⑤即便如此,在气候变暖的影响下,欧洲地区四分之一的鸟类和11%~l7%的植物也将在未来逐渐灭绝。
绝密★启用前2023年高考押题预测卷01【全国乙卷】物理(考试时间:55分钟 试卷满分:110分)注意事项:1.本试卷分第Ⅰ卷(选择题)和第Ⅱ卷(非选择题)两部分。
答卷前,考生务必将自己的姓名、准考证号填写在答题卡上。
2.回答第Ⅰ卷时,选出每小题答案后,用2B 铅笔把答题卡上对应题目的答案标号涂黑。
如需改动,用橡皮擦干净后,再选涂其他答案标号。
写在本试卷上无效。
3.回答第Ⅱ卷时,将答案写在答题卡上。
写在本试卷上无效。
4.考试结束后,将本试卷和答题卡一并交回。
第Ⅰ卷二、选择题:本题共8小题,每小题6分。
在每小题给出的四个选项中,第14~18题只有一项符合题目要求,第19~21题有多项符合题目要求。
全部选对的得6分,选对但不全的得3分,有选错或不答的得0分。
14.挂灯笼的习俗起源于两千多年前的西汉时期,现已成为中国人喜庆的象征。
某次挂灯笼的情景如图所示,准备由3根等长的轻质细绳悬挂起2个质量均为m 的灯笼,用水平力F 拉BC 细绳使系统处于静止状态,另外两根细绳与水平面所成的角分别为1θ和2θ.下列关系式正确的是( )A .1sin OA mg F θ=B .2tan AB mg F θ=C .12tan 2tan θθD .12sin mg F θ=15.如图,地球与月球可以看作双星系统,它们均绕连线上的C 点转动,在该系统的转动平面内有两个拉格朗日点L 2、L 4,位于这两个点的卫星能在地球引力和月球引力的共同作用下绕C 点做匀速圆周运动,并保持与地球月球相对位置不变,L 2点在地月连线的延长线上,L 4点与地球球心、月球球心的连线构成一个等边三角形。
我国已发射的“鹊桥”中继卫星位于L 2点附近,它为“嫦娥四号”成功登陆月球背面提供了稳定的通信支持。
假设L 4点有一颗监测卫星,“鹊桥”中继卫星视为在L 2点。
已知地球的质量为月球的81倍,则( )A .地球球心和月球球心到C 点的距离之比为81:1B .地球和月球对监测卫星的引力之比为9:1C .监测卫星绕C 点运行的加速度比月球的大D .监测卫星绕C 点运行的周期比“鹊桥”中继卫星的大16.如图所示,足够大水平圆板可绕圆心处的竖直轴以角速度ω匀速转动,圆板上叠放有两物块,下面的大物块质量为M =km ,上面的小物块(可视为质点)质量为m ,小物块和转轴间有一恰好伸直的水平轻绳,轻绳系在套住转轴的光滑小环上,小环被卡在轴上固定高度h 处,轻绳长度L =2h 。
《信息分析与预测》期末试卷(A)卷一、单选题(每题2分,共26分)1.信息分析的最终目的是:a.为科学决策提供服务b.为R&D提供服务c.为市场开拓提供服务d.通过已知信息揭示客观事物运动的规律2. 我国的信息分析与预测工作在服务方式上的改变是:a.全盘无偿服务转向有偿服务b.有偿服务转向全盘无偿服务c.从无偿服务转向以无偿服务为基础,有偿服务为主流的服务方式d.从传统服务转向全盘无偿服务3. “年度总结”属于以下哪种类型的报告:a.述评性的研究报告b.综述性的研究报告c.预测性的研究报告d.评估性的研究报告4. 军事情报属于:a.白色文献b.黑色文献c.灰色文献d.蓝色文献5. 德尔菲法合适的专家人数一般为:a.10到15人b.15到25人c.15到50人d.至少50人以上6. 当企业内部弱点较多,外部威胁较大时我们应该考虑:a.SO战略b. ST战略c. WO战略d. WT战略7. 信息收集制定一个比较详细和周密的计划,一般要考虑:a.3W2Hb. 5W1Hc. 3W3Hd.4W1H8. 信息收集制定一个比较详细和周密的计划,一般要考虑:a.3W2Hb. 5W1Hc. 3W3Hd.4W1H9. 消息类产品中必须存在的是:a.导语b.结尾c.主体d.背景材料10. 收集非文献信息的主要途径是:a.追溯检索法b.社会调查法c.系统检索法d.浏览检索法11.表现客观事物各种现象之间的一种普遍联系形式的是:a.因果分析b.表象和本质分析c.典型分析d.相关分析12.追溯检索法检索的难点是:a.专家的选择b.引文的选择c.参考文献的选择d.初始文献的选择13.问卷调查的质量取决于:a.提问的内容b.调查表的设计质量及效果c.提问的方式d.调查表的难易程度二、名词解释(每题4分,共12分)1.头脑风暴法2. 必要条件假言推理及其规则3.加机德尔菲法三、简答题(每题5分,共20分)1.简述信息分析的特点?2.简述德尔菲法的特点?3.简述产品差异化战略的特点?4.简述SWOT战略中SO战略及ST战略的特点?四、计算题(第1题10分,第2题20分,共30分)1.某车间200名工人日产量资料如下表:请据以计算平均日产量(列出计算公式)2.某厂资料如下表:请据以计算第四季度人均增加值(列出计算公式)五、综合分析题(12分)1.假设以家庭为单位某种商品的年需求量D与该商品价格P之间的一组调查数据如下表所示:请用相关经济理论及回归思想分析该表,并解出相应的回归方程。
湖北省中考生物绝密预测试卷请将正确答案填在答题卡上一、选择题(每题只有一个选项符合题意,每题1分,共10分)1.下列说法,最为确切的是A、细胞是所有生物体结构和功能的基本单位B、细胞核内贮存着生物全部的遗传物质C、组织的形成是细胞分化的结果D、从构成生物体的结构层次上分析,骨骼肌属于组织2.细胞核在生物的遗传中具有重要的作用,下列与遗传相关的结构单位按由大到小的顺序排列正确的是A、细胞核染色体DNA 基因B、细胞核基因DNA 染色体C、细胞核DNA 染色体基因D、基因细胞核DNA 染色体3.有一种鸟类的生活习性是白天休息,夜晚觅食,到秋天从北方飞往南方越冬,影响这两种习性的生态因素依次是A、阳光、温度B、温度、阳光C、温度、水分D、水分、温度4.某生态系统中四种生物的数量关系如图所示。
假设这四种生物只构成一条食物链,在一段时间内,如果甲的数量增加,最可能引起的变化是A、乙和丙的数量增加B、丙和丁的数量增加C、乙、丙和丁数量减少D、乙和丁数量增加5.图示可以简洁、直观地表示生物的生理过程,图示一片正常进行生理活动的叶片,图中①②③④分别代表与不同生理活动有关的物质,箭头表示物质进出的方向。
下列有关说法错误的是A、若为光合作用示意图,则①②③④分别是二氧化碳、氧气、水、有机物B、若为呼吸作用示意图,则①②③④分别是氧气、二氧化碳、有机物、水C、若为蒸腾作用示意图,则②指的是水蒸气D、绿色植物在白天进行光合作用和蒸腾作用,晚上进行呼吸作用6.玉米种子在萌发过程中,所需营养物质的来源及最先突破种皮的结构依次是A、子叶胚芽B、子叶胚根C、胚乳胚根D、胚乳胚芽7.与松鼠相比,松树没有的结构层次是A.细胞B.组织C.器官D.系统8.发育成果皮、种子的结构依次是A.子房、胚珠B.子房壁、子房C.子房、子房壁D.子房壁、胚珠9.家谚说:“有收无收在于水,收多收少在于肥。
”这说明植物的生活需要( )A、水和无机盐B、有机物C、维生素D、适宜的温度10.下列关于生物基本特征的叙述,正确的是()A.生物都由细胞构成B.生物都能繁殖C.生物都需要以其他生物为食D.生物都能进行光合作用二、填空题(每空1分,共15分)21.下图是验证光合作用需要二氧化碳的实验装置示意图,据图回答下列问题:⑴经脱色和碘液处理后,A叶片的变化是____________________;说明A叶片进行了____________________。
北京房山区2025届高考全国统考预测密卷数学试卷注意事项1.考试结束后,请将本试卷和答题卡一并交回.2.答题前,请务必将自己的姓名、准考证号用0.5毫米黑色墨水的签字笔填写在试卷及答题卡的规定位置. 3.请认真核对监考员在答题卡上所粘贴的条形码上的姓名、准考证号与本人是否相符.4.作答选择题,必须用2B 铅笔将答题卡上对应选项的方框涂满、涂黑;如需改动,请用橡皮擦干净后,再选涂其他答案.作答非选择题,必须用05毫米黑色墨水的签字笔在答题卡上的指定位置作答,在其他位置作答一律无效. 5.如需作图,须用2B 铅笔绘、写清楚,线条、符号等须加黑、加粗.一、选择题:本题共12小题,每小题5分,共60分。
在每小题给出的四个选项中,只有一项是符合题目要求的。
1.设01p <<,随机变量ξ的分布列是ξ 1-0 1P1(1)3p - 2313p 则当p 在23(,)34内增大时,( )A .()E ξ减小,()D ξ减小B .()E ξ减小,()D ξ增大C .()E ξ增大,()D ξ减小D .()E ξ增大,()D ξ增大2.如下的程序框图的算法思路源于我国古代数学名著《九章算术》中的“更相减损术”.执行该程序框图,若输入的a ,b 分别为176,320,则输出的a 为( )A .16B .18C .20D .153.在复平面内,复数(2)i i +对应的点的坐标为( ) A .(1,2)B .(2,1)C .(1,2)-D .(2,1)-4.已知复数为纯虚数(为虚数单位),则实数( )A .-1B .1C .0D .25.函数()sin()(0)4f x A x πωω=+>的图象与x 轴交点的横坐标构成一个公差为3π的等差数列,要得到函数()cos g x A x ω=的图象,只需将()f x 的图象( )A .向左平移12π个单位 B .向右平移4π个单位 C .向左平移4π个单位 D .向右平移34π个单位 6.抛物线2:2(0)C y px p =>的焦点为F ,点()06,A y 是C 上一点,||2AF p =,则p =( )A .8B .4C .2D .17.已知非零向量a ,b 满足()2a b a -⊥,()2b a b -⊥,则a 与b 的夹角为( ) A .6π B .4π C .3π D .2π 8.已知数列满足,且,则数列的通项公式为( ) A .B .C .D .9.已知三点A (1,0),B (03),C (23,则△ABC 外接圆的圆心到原点的距离为( ) A .53 B 21C 25D .4310.下列说法正确的是( )A .“若1a >,则1a >”的否命题是“若1a >,则21a <”B .在ABC 中,“A B >”是“sin sin A B >”成立的必要不充分条件 C .“若tan 1α≠,则4πα≠”是真命题D .存在0(,0)x ∈-∞,使得0023x x <成立11.已知x ,y 满足约束条件020x y x y y -≥⎧⎪+≤⎨⎪≥⎩,则2z x y =+的最大值为A .1B .2C .3D .412.已知数列{}n a 的前n 项和为n S ,且14121n n S a n +-=-,11a =,*n N ∈,则{}n a 的通项公式n a =( )A .nB .1n +C .21n -D .21n二、填空题:本题共4小题,每小题5分,共20分。
信息分析与预测
1、选题应严格按照科学的程序进行,课题初步指出后必须进行课题的,最终选定课题后还
要以开题报告的形式反映出来,并拟定。
2、信息搜集的两个基本途径是、。
3、文献信息源按照载体的不同可分为印刷型文献、、电子型文献和。
4、信息整理是对信息的初级加工,包含和两个层次。
5、根据信息分析与预测产品的内容及其制作特点,可分为、数据类产品和。
6、信息分析与预测产品的评价主要从理论意义和两方面进行。
7、层次分析法的独特性在于递阶层次结构、和一致性检验三个方面。
8、美国兰德公司创立了著名的。
9、商品市场按其满足需要的性质可分为、两大类。
10、是对产品消费后产生的最终效果进行的一种长远评价。
11、推理是由一个或几个已知判断推出的思维形式,推理三要素包括、、。
12、文献计量学的研究内容大致包括、方法和三部分。
13、指数平滑法考虑到时间序列上数据的价值不同,对移动平均法进行了改进,因此指数平滑法的实质
是。
14、生长曲线包含两种:和,前者属于对称型生长曲线。
1、信息分析的最终目的是( D)
A. 为科学决策提供服务
B. 为R&D提供服务
C. 为市场开拓提供服务
D. 通过已知信息揭示客观事物的运动规律
2、我国信息分析与预测工作在服务方式上的转变(C )
A. 全盘无偿服务转向有偿服务
B. 有偿服务转向全盘无偿服务
C. 从无偿服务转向以无偿服务为基础、有偿服务为主流的服务新方式
D. 传统服务转向全盘无偿服务
3、信息分析与预测的主要环节依次是(C )
A. 信息搜集→课题选择→产品制作和利用→信息整理、评价和分析
B. 信息搜集→课题选择→信息整理、评价和分析→产品制作和利用
C. 课题选择→信息搜集→信息整理、评价和分析→产品制作和利用
D. 课题选择→信息搜集→产品制作和利用→信息整理、评价和分析
4、课题选择时当社会效益和经济效益发生冲突,应当坚持( A)原则
A. 社会效益优先
B. 经济效益优先
C. 政治性优先
D. 必要性优先
5、搜集非文献信息的主要途径是( D)
A. 系统检索法
B. 追溯检索法
C. 浏览检索法
D. 社会调查
6、为了防止信息搜集过程中过量“信息垃圾”的出现,信息搜集应具有(D )
A. 新颖性
B. 可靠性
C. 科学性
D. 针对性
7、目前要搜集哪种手提电脑的品牌最好,最好的调查法是(B )
A. 现场调查
B. 问卷调查
C. 访问调查
D. 样品调查
8、军事情报属于(C )
A. 白色文献
B. 灰色文献
C. 黑色文献
D. 蓝色文献
9、年度总结属于下列报告中的(B )
A. 述评性研究报告
B. 综述性研究报告
C. 预测性研究报告
D. 背景性研究报告
10、问卷调查的质量和效果取决于(C )
A. 提问的内容
B. 提问的方式
C. 调查问卷的设计质量和效果
D. 提问的顺序
11、问卷调查设计问题的数量应控制在(A )以内比较合适
A . 25 B. 40 C. 50 D. 60
12、表明客观事物之间及事物的各种现象之间普遍联系的分析方法是( A )
A . 因果分析 B. 表象和本质分析 C. 相关分析 D. 典型分析
13、通过比较我国海关进出口商品总额历年的变化情况,可以看出其增长的趋势,并间接反映出我国海关
进出口政策,这是利用了比较的( C )作用
A. 揭示事物的水平
B. 揭示事物之间的差距
C . 认识事物发展的过程和规律 D. 判定事物的优劣和真伪
14、“小黄要么穿白色泳衣,要么穿蓝色泳衣;小黄不是穿白色泳衣→小黄穿蓝色泳衣”这个过程运用的是
( C )
A. 常规推理
B. 归纳推理 C . 选言推理 D. 假言推理
15、( C )是德尔菲法的核心
A. 匿名性
B. 收敛性 C . 反馈性 D. 统计性
16、德尔菲法中对事件实现时间预测结果数据处理的常用方式是(A )
A . 上下四分位点 B. 直方图 C. 折线图 D. 散点图
17、用来分析当某一事件发生时,其他事件因受到影响而发生何种形式变化的方法是( B )
A. 头脑风暴法 B . 交叉影响分析法 C. 德尔菲法 D. 专家小组调查法
18、下列不属于半定量方法的是(D )
A. 层次分析法
B. 综合评分法
C. 模糊综合评价法 D . 分析综合法
19、移动平均法中,跨度n 越(B ),移动平均值对随机影响的敏感性越低,平滑作用越强
A. 小 B . 大 C. 中等 D. 无影响
20、当企业内部弱点很多、外部威胁较大时应当考虑(D )
A. SO 战略
B. ST 战略
C. WO 战略 D . WT 战略
21、对于修正指数曲线Y=K-AB t ,若数据点为15个,则采用三段和值法求解系数B 时应开( B )次方
A. 3 B . 5 C. 7 D. 15
22、用来描述事物发生、发展和成熟全过程的方法是(C )
A. 多项式曲线法
B. 指数曲线法 C . 生长曲线法 D. 包络曲线法
23、一个时间序列同时受到趋势因素、随机因素、季节因素的影响时,通过作跨度为4的移动平均可以消
除(C )影响
A. 季节因素
B. 趋势因素 C . 季节和随机因素 D. 趋势和随机因素
24、竞争情报与工业间谍的区别在于它具有( C )
A. 对抗性
B. 谋略性 C . 合法性 D. 动态性
25、美国施乐公司在遭受日本复印机价格攻击的时候通过(B )方法扭转了局面并取得了巨大的成功
A. SWOT 法 B . 定标比超 C. 开发新产品 D. 攻击对方
1、下列属于消息类产品的是( BC )
A. 手册 B . 快报 C . 动态 D. 年鉴
2、下列属于年鉴组成部分的是( ABC )
A . 前言
B . 主体
C . 便览 D. 结论
3、对于一元线性回归分析描述正确的是( ABC )
A . 一元线性回归分析主要用于研究两个变量之间的线性相关关系
B . 一元线性回归方程的系数采用最小二乘法求解
C . 点必落在回归直线方程上 D. 一元线性回归分析中的回归平方和越小,说明直线拟合得越好
4、关于时间序列分析描述正确的是( ABD )
A . 时间序列就是具有均匀时间间隔的依时间次序排列起来的统计数据
B . 龚珀兹曲线是非对称型生长曲线
C. 可以运用移动后的平均值直接进行时间序列的预测
),(y x
D . 同季平均法是分析具有季节变化的时间序列并进行预测的方法
5、下列属于市场信息特点的是( ABCD )
A . 来源广泛
B . 目的明确
C . 复杂性
D . 多样性
1、 什么是文献计量学以及文献计量学方法中的三大基本原理。
2、简述一元线性回归分析法的基本步骤。
3、简述分析和综合的概念及关系。
某毕业生在找工作期间,已有三个单位表示愿意录用他,该生一时拿不定主意,于是根据已有信息建立了一个层次分析模型,如下图所示:
1 1/4 1/
2 该生对各工作在发展前途方面构造了一个判断矩阵 B = 4 1
3 ,
2 1/
3 1
(矩阵维数n=3时,RI=0.58)
目标层 准则层 方案层。