经验论和唯理论
- 格式:doc
- 大小:27.00 KB
- 文档页数:10
经验论哲学与唯理论哲学17世纪就是哲学与科学兴盛的时代;在此一时期,许多哲学家(如培根、笛卡尔、莱布尼兹等)同时也是科学家。
不同的科学研究方法使他们在认识问题上产生了不同的观点,普遍运用的方法有两种:一是对各种自然现象进行观察和实验的方法,二是对各种观察材料和实验的结果进行数学处理和理性分析、推理的方法。
而培根代表着实验科学的哲学,这种哲学起源于对客观世界的感觉,这是「外在的经验」。
而笛卡尔代表着自我意识的哲学,这种哲学产生于对理性自我的反省,这是「内在的经验」。
从培根和笛卡尔开始,哲学才把重心转移到认识论。
亦即,17-18世纪的西欧哲学,其主要兴趣就表现为对知识来源、过程及其真理性等问题的探讨。
经验论与唯理论之差异:休谟的不可知论割裂了思维与存在的同一性;莱布尼兹的独断论则直接把思维等同存在。
直到康德至黑格尔的德国古典哲学时期,才将思维与存在的关系问题进行批判性的思考和辩证综合。
经验论哲学一、早期的经验论产生于17世界的英国,因应当时科学之兴盛而产生的思想潮流。
(一)培根→知识即力量、四假象说、科学归纳法、双重真理1.经验论哲学的开创者;根据科学的实验精神,首先建立了经验归纳法。
2.他强调科学知识必须以自然事物作为研究对象,以感觉经验作为认识的起点,通过循序渐进的方式来实现对自然形式或规律的认识。
3.认为对客观事物的感觉是一切知识的源泉;真正的科学认识应该从感性材料出发,经过理性的归纳逐步上升到真理性的知识,4.他的名言:「知识即力量」;认为人只有通过认识自然才能获得支配自然的力量。
此一主张,成为近代科学理性冲破蒙昧的宗教思想专制的第一声吶喊。
5.四假象说:培根认为人们对自然的观察常常被他们心中各种先入为主的思想偏见所遮蔽,因此,无法获得真正的科学知识。
(1)族类的假象:亦即,总是以人类的尺度而非宇宙的尺度来作为认识的根据,从而使自然事物的性质常常因为人类理智的偏见而遭到扭曲。
(2)洞穴的假象:这是指个人受其习性、环境和教育的影响而产生的偏见,导致了认识的偏差。
2004年10月11日第六章经验论和唯理论第一节早期资产阶级哲学的基本内容和一般特点一、历史背景:近代哲学是继古代哲学和中古哲学之后,西方哲学又一个新的历史阶段。
按照西方学术界一般的划分方法,近代哲学从17世纪开始到第二次世界大战以前,此后是“当代哲学”(现代哲学)。
习惯上划分19末20初称为“近代哲学”。
近代哲学是在资本主义这一人类历史上规模空前的伟大变革中形成的,它不仅是朝代精神的精华,也是时代精神的塑造者。
时代的基本特征:1、“世界的发现”(地理大发现):15末16初新的航路的发现和新大陆的发现,一面促进了欧洲工商业贸易的迅速发展,生产力水平速度提高,并逐渐形成了资本主义生产方式;另一方面人们终于摆脱了中世纪那种狭义的地域观念,人们的眼界扩展到世界性的范围,在欧洲人面前出现一个充满了新奇事物及充满魅力的广阔天地。
2、“人的发现”:文艺复兴的人文主义精神和宗教改革的内在性原则将人们的思想目光从天国拉回了人间,从神转向了人。
文艺复兴与宗教改革是近代哲学的思想准备,也是西方哲学从中古哲学走向近代哲学的过渡阶段。
3、“科学的发现”:这个时期正是自然科学迅速发展的历史时期,它的发展和进步不仅树立了理性的权威,而且为哲学提供了思想的材料和内容,为哲学解释和说明自然奠定了坚实的基础。
从此人们不再用神学的态度及语言来看待、解释自然了。
二、近代哲学与希腊基督教哲学的比较:(一)相互交融的产物:希腊哲学关注与现实生活,其基本精神是人文主义、现实主义、理性主义和科学主义的。
基督教哲学所关心的则是理性与信仰的调和,它开辟了一个超经验的精神世界,并把哲学的思辨统统贡献给这个超凡的精神领域。
近代哲学一方面继承了希腊哲学的精神,注重知识,发展科学,以自然为认识的对象,确立了理性的权威;另一方面亦继承了基督教哲学的内在精神,同样关注那个超验的精神世界(伟大的两栖动物)。
(二)不同性质的哲学状态:希近比较1、希腊哲学以朴素直观为其基本特征,而近代哲学是“反思的”,它以主体性原则为其基本特征;2、希腊哲学虽崇尚知识,确立了西方哲学的科学思维方式,但缺少自然科学的支持及认识论的深入研究。
经验主义和唯理主义的分歧由于主体自身的感性和理性的矛盾,才构成了哲学史上的长期存在的经验主义和理性主义的矛盾和冲突.唯理论与经验论的主要分歧第一,关于知识的来源问题。
近代哲学中的唯理论和经验论所争论的“知识的来源”问题,主要是有无“天赋观念”的问题。
一般地说,经验论者都主张知识起源于感觉经验而否认“天赋观念”,与此相反,唯理论者则否认正确的认识起源于感觉经验而以不同的方式肯定“天赋观念”。
经验论者认为,“我们所有的一切知识都是从感觉获得的”,(霍布斯:《论物体》,见《十六——十八世纪西欧各国哲学》,商务印书馆1975年版,第90页)“我们的全部知识是建立在经验上面的;知识归根到底都是导源于经验的”。
(洛克:《人类理解论》,见《十六——十八世纪西欧各国哲学》,商务印书馆1975年版,第366页)在经验论者看来,一切观念都是思维从感官经验的感性内容中归纳、概括、抽象出来的;全部观念都可以还原为感觉和感觉的不同结合形式,凡在理性中的东西,都存在于感官经验的感性内容中;凡是在感性内容中找不到的东西,或者是错误的,或者是超出人的理性之外的;思维的理解作用,只能是基于感觉的观念去表现对象。
(参见邹化政:《〈人类理解论〉研究》,人民出版社1987年版,第60页)与经验主义相反,唯理主义者则以不同的形式肯定“天赋观念”。
笛卡儿提出,观念的来源有三种情况:其一是“天赋的”数学、逻辑、宗教、伦理中的一般的抽象的观念和原则,其二是从“外面”得来的,如听到的、看到的和感觉到的,其三是“臆造的”根本不存在的观念如飞马、美人鱼之类。
对于这三种情况,笛卡儿认为,“外面”得来的观念与“臆造的”观念一样,都是没有真理性的,而只有“从我自己的本性得来的”一般观念才具有真理性。
这就是说,“真理性”的认识只能是“天赋的”。
莱布尼兹进一步提出,感觉经验只能感知个别的偶然的现象,而不能揭示真理的“普遍必然性”。
他还尖刻地把经验论者说成是像牲畜一样“纯粹凭经验,只是靠例子来指导自己”,因而,无法适应复杂多变的存在。
唯理论和经验论唯理论承认理性认识的可靠性,否认理性认识依赖于感性经验。
分为唯物主义的唯理论和唯心主义的唯理论。
唯物主义的唯理论以斯宾诺莎为代表。
他承认规律是客观的,主张只有理性才能把握规律,认识的对象是客观存在的自然界。
唯物主义的唯理论在承认认识对象即自然界的客观性这一点上是唯物主义的,在反对信仰高于知识的宗教观念的斗争中起过进步作用,但它片面夸大理性的作用,所以是形而上学的,在认识论的全体上是错误的,并且实际上会导致把理性看作是主观自生的东西,对唯心主义让步。
经验论又译“经验主义”。
它是“唯理论”的对称。
认识论的一种学说。
认为感性经验是知识的唯一源泉,主张一切知识都通过经验而获得,并在经验中得到证明。
有唯物主义的经验论和唯心主义的经验论。
英国哲学家洛克(1632—1704)是唯物主义经验论体系的代表。
他批判天赋观念说,认为“我们的一切知识都是建立在经验之上的,而且归根结底是来源于经验”的。
主张经验按照其来源可分为外部经验和内部经验两类,前者即感觉,后者指反省。
唯物主义的经验论在其对感性经验作唯物主义的说明这一点上是正确的,在反对中世纪经院哲学的斗争中也起过积极的作用,但它片面夸大感性经验的作用,不懂得从感性认识到理性认识的能动的飞跃,所以是形而上学的,在认识论的全体上是错误的。
应真正做到全面地认识唯理论与经验论,必须从它们得以产生历史背景入手,在分析它们之间共同点以及分歧之后,还应该细致地分析它们各自本体论归宿,同时,正确认识它们历史地位,从而还原其本来历史面目。
过去我们对欧洲近代哲学史上唯理论与经验论认识,通常都是局限于认识论范围之内,而且更多地是谈论它们之间分歧,例如在我们某些马克思主义哲学教科书中就把其表述为“唯理论否认感性认识重应性,片面夸大理性认识作用,认为只有理性认识才是可靠,它不依赖于感性认识。
相反,经验论则否认理性认识重应性,片面夸大感性认识作用,认为感性认识无须上升为理性认识。
唯理论与经验论述评秦艳芬2007214071唯理论和经验论是近代西方的两个主要认识论思潮,共同构成西方认识论哲学,是西方近代精神的精华。
从16世纪到18世纪,经历了中世纪黑暗和文思复兴热情的躁动的欧洲人,开始以理性为基础去面对大宇宙和小宇宙,于是形成了完全属于近代欧洲的崭新的哲学。
人们认识到要真正认识客体,不仅要研究客体,而且还要研究主体,对主体方面的研究就产生了近代所谓的认识论。
当哲学的视角转向人的认识世界时,人类认识本身的矛盾便突现出来,成为哲学讨论的主题。
经验论哲学产生于17世纪的英国,英国在宗教信仰方面的宽松、资本主义关系的成长、实验科学的盛行、培根的经验主义传统等因素,最终导致了英国近代经验论哲学的产生。
欧洲大陆各国受唯名论(认为只有个别的感性事物才是真实的存在)的影响较小,自然科学研究中又推崇数学上的理性演绎法,这样,大陆各国就继承了实在论传统,更注重一般的实在性,认为感觉经验不能提供普遍必然性的知识,只有通过理性演绎才可能获得真理,这也就产生了大陆各国的唯理论哲学。
作为两种不同的认识论哲学,唯理论和经验论的区别体现在以下几个方面:首先,关于知识来源问题,也就是有无“天赋观念”问题。
一般地说,经验论者都主张知识起源于感觉经验而否认“天赋观念”,认为“我们全部知识是建立在经验上面;知识归根到底是导源于经验”。
与此相反,唯理论者则否认正确认识起源于感觉经验而以不同方式肯定“天赋观念”。
这里所说知识,指是带有普遍必然性原理,亦即科学知识或真理。
二者分歧并不是经验论只承认感觉经验作用而否认理性思维作用,唯理论只承认理性思维作用而否认感觉经验作用。
其次,关于认识方法或逻辑问题。
经验论推崇归纳法,唯理论则推崇演绎法。
近代经验论的奠基人培根从知识起源于经验这一原则出发,形成他的由个别的感性经验上升为普遍必然性认识的“归纳法”。
培根从批判亚里士多德的三段论式的演绎逻辑,而形成他的“新工具”的归纳逻辑。
唯理论和经验论的方法蒙太格我们现在要奥查的这两种方法的理论彼此有密切的关系,因此最好把它们放在一起而不是依次分别加以讨论。
唯理论是诉诸抽象和普遍原则来证明命题的方法;经验论与之相反,是诉诸具体和特殊现象来证明命题的方法。
普通人视若当然地使用这两种方法。
如果要证明一个三角形三角之和等于二直角,我们可以量度这三个角,从而经验地证明这个命题,我们也可以借助于熟知的几何学订立来演绎地证明它,根据这个定理,可以从三角形的一般性质推出这个命题是真的。
但是我们虽然无疑地使用这两种证明方法,我们的经验虽然无疑地既向我们揭示了事实又揭示了原则,既揭示了殊相又揭示了共相,然而人们还会提出一个问题,即这两种方法何者是更根本的方法。
经验论者偏爱借助于特殊事例来证明自己的信念,自然主张殊相是根本的;唯理论者的主张则恰好相反。
我们面临的这个问题当然首先是一个方法论的问题,即如何评价这两种对立的真理标准的问题。
但是由于这两个互相争论的学派的性质及其争论的历史,我们最好分做两章来加以讨论。
在本章中我们将考察共相和个别心灵的关系,首先讨论普遍抽象概念的来源问题……唯理论者认为,我们关于共相的知识远高于关于特殊对象的知识,而且决不是从后者得来的。
相反地,经验论者认为,普遍概念就其可能真正呈现于心灵而言,都是从经验的具体殊相得来的,其重要性是从属的和工具性的。
所谓共相是指类名(如“马”、“人”、“三角形”)和抽象名称(如“人性”、“圆性”、“红性”)所指的那种思想对象。
我们虽然谈到一般的马或者作为类的马,并且作出如“所有的马都是动物”或“马是一种动物”之类的断言,然而我们从未见过“所有的马”或“马”,而只见过有某种体形、大小和颜色,存在于一定时空中的特殊的马。
同样,我们虽然与方性相联系谈到圆性,与蓝性相联系谈到红性,然而我们从未经验到“圆性”和“红性”本身,而只是经验其为圆物和红物的可辨别的方面,那么我们是不是就要说这些一般和抽象的观念是由心灵提供的,而不是从经验得来的呢?在如此轻易地放弃经验地立场之前,我们且来考察一下在对一个特殊对象(例如一匹马)的经验中实际所给予的是什么。
经验论和唯理论名词解释以《经验论和唯理论名词解释》为标题,经验论和唯理论被认为是一对对立的学说,它们分别指向不同的客观性标准,以解释世界和和评价行为行为。
经验论是以实际的、社会的经验为依据的,它强调研究者必须检验实际的经验来进行认识,不可违背实际经验和普遍的社会经验。
另一方面,唯理论以普遍理论为依据,它强调研究者必须建立一套抽象的、统一的理论结构来解释客观事物,不可仅以片面的经验为依据。
经验论的核心观点是“实践”,实践意味着大量的知觉经验,例如实地调查、实验和大量的数据收集是必要的,以便更准确地描述和解释世界。
研究者应先从客观实际中抽取经验,再以此为依据来建立一般原理。
从历史上看,经验论有很多传统,例如古希腊的精英哲学,以及中世纪布鲁姆学派,它们都倾向于受客观实际存在影响。
唯理论的核心观点是“理论”,它指向抽象的普遍理论,也就是由抽象的普遍规律构成的系统框架。
它强调以普遍的理论建构来解释客观实际,从历史上看,唯理论有很多传统,例如尼采的唯心主义、福柯的唯物史观,它们都倾向于把重点放在普遍理论建构上。
经验论和唯理论各有优势和不足,它们在知识认知中都被广泛应用,它们也都有发展前景,只是唯理论在实践中更多应用于理性活动,而经验论在实践中更多应用于客观实际。
因此,只有通过结合两者的优势,才能真正实现知识认知的最高水平。
如今,一些人倾向于将经验论和唯理论结合起来,以实现更加全面的知识认知。
他们强调开展科学研究时,应综合运用经验论和唯理论的优势,以便提高研究的有效性和客观性。
比如在认识论研究方面,以实践为依据的经验论和以普遍理论为依据的唯理论,可以相互促进和联系,以实现真正的认知发展。
总之,经验论和唯理论均是重要的学术思想,它们有着不同的认识原则和标准,在知识认知中都被广泛应用,只有综合经验论和唯理论,才能更好地认识和评价客观实际。
欧洲近代哲学中的经验论与唯理论关于两者合理性与局限性的分析引言:本文讨论研究的是欧洲近代哲学中英国经验论与大陆唯理论的两者的产生和主要观点,通过对两者观点的合理性与局限性的讨论揭示二者在认识世界上的本质矛盾。
对经验论与唯理论的分析对今天人们探究世界、认识世界也具有较强现实意义和实践意义。
正文:一、近代经验论与唯理论的产生及其观点经验论在17到18世纪期间得到了较大的发展,其主要研究者多来英、法两国的哲学家,所以又被称为英国经验论。
以培根为代表的一批经验论者对经验论进行了系统的论证的研究,并坚定地认为其是哲学认识论和方法论的基本原则。
培根强调“一切自然的知识都应求助于感觉”认为通过感性的认识和与现实事物的相互作用过程中能获得知识,任何思维上的理性演绎的都是不能认识世界。
又比如,英国的霍布斯认为一切感觉都来自客观外在的刺激,即知识来源于经验。
此外,还有包括洛克和法国的伽森狄也对近代经验论的成型和发展进行了探讨和贡献。
经验论是在对自然科学的知识来源进行的探讨和研究,在与唯理论的斗争中,经历了由唯物主义经验论向唯心主义经验论,由可知论向不可知论的过渡。
前者主要认为人的经验来源于上帝和神的启示,渐渐变为了唯心主义。
后者则强调经过实际观察的经验是可靠的,存在就是被感知。
近代唯理论不像经验论那样,有着深厚的“家族底蕴”。
唯理论与启蒙运动紧密相联。
可以说是唯理论在广义上的含义即理性主义。
在古代,由于人们缺少认识自然的工具,对自然现象和事物存在着敬畏之心,经验主义大为盛行,像恩培多克勒就认为世界本源是水、火、土、气,这就是来源于经验的认识。
人们对世界的认识更多的是通过对外在事物的总结和概括,是客观存在在人脑中最直接、最简单的反映。
唯理论的产生源于近代资本主义和自然科学的产生与发展。
人们发现了自然规律,并认识到感官所接收到的信息并不一定是对的。
由此,以法国的R.笛卡尔,荷兰的B.斯宾诺莎和德国的G.W.莱布尼茨为代表的唯理论者认为自然的规律和知识是可以像几何学那样从几条清楚明白的“自明”公理,依靠人的“天赋观念”,进行细致准确,可靠的推理得到的。
比较经验论和唯理论
1 定义
经验论:经验论是一种从经验中获取知识的方法,通过研究现象
来形成客观规律,即从研究实践结果获取知识。
唯理论:唯理论是基于认识论,认为至理无需经验而存在,它可
以从几何、算术和其他数学原理中衍生出来。
同时唯理论认为,只有
普遍的原则、规律和概念是绝对的真实的,所以它也被称为非经验认
识论或唯物论。
2 比较
1. 所依据的原则不同:经验论是以实践为依据及研究对象,认为
实践的变化能够创造新的规律,而唯理论以至理及概念体系为依据,
认为至理以及概念体系永恒不变。
2. 所获知识的状态不同:经验论可以获得认识,但并不限于认识,也可以产生实践性的知识。
而唯理论只能获得认识,而不能形成实践
性的知识。
3. 适用范围不同:经验论涵盖不同的领域,任何领域都可以从实
践中获取知识。
而唯理论只应用在哲学、数学和物理学领域,即至理
只能应用在数学和物理学的研究中。
3 结论
综上,经验论和唯理论都是一种有效的知识获取方式,但是它们在原则、状态、以及适用范围上有所差别。
最后,经验论获得的知识更具有实践性,而唯理论获得的知识更具有理论性。
因此,综合考虑两者的特点,要想获得完整和全面的知识,可以通过两者的结合来形成更加完美的认识论体系。
经验论和唯理论第七章经验论和唯理论经验论和唯理论的理论分歧:1、认识的来源和基础问题——经验和理性。
2、真理的标准问题——经验与知识。
3、认识的方法问题。
第一节培根四假相说:即盘踞在人脑中的错误观念形成了偏见,使人不能认识真理,妨碍科学的复兴。
1、族类的假象:指人在认识事物时以自己的主观感觉和成见而不以客观为尺度。
2、洞穴的假象:由个人特性而产生的假象。
3、市场的假象:对名称和概念的理解不当,使人相互交往中产生假象。
4、剧场的假象:指从各种哲学体系和错误论证方法移植到人心中的假象。
自然哲学以“形式”为核心的唯物主义自然观:1、自然界自己就是自己的原因,而万物本原即原初物质它本身不为其他本原所产生和决定。
2、运动是物质本身固有特性,物质本身是能动的,并且物质有多样的运动形式。
形式学说:“形式”指事物的运动规律,决定物体的单纯性质的法则和事物的本质规定性。
形式的特征:1、形式与物质不可分离,肯定形式是具体的。
2、形式是事物的内在本质规定性。
3、形式的普遍性。
4、形式是为数不多的,永恒的和不变的。
5、形式的效用性。
经验论基本原则:主张一切知识都起源于经验,也认识到经验的局限性,经验与理性结合。
经验归纳法:1、收集材料,准备一部充足完善的自然和实验的历史——全部工作的基础。
2、运用“三表法”来整理材料。
3、具有表,把具有所要考察的某种性质列在一起。
4、接近中的缺乏表5、“程度表”,举出按不同程度出现的所要考察的某些性质的一些例证。
6、进行真正的归纳,三个小步骤:排除法,正面解释的尝试,纠正解释偏差。
第二节笛卡尔笛卡尔重建哲学的基础,在经院哲学的废墟上重新树立权威的方式。
以否定即怀疑的方式,去寻找不证自明、无可置疑的东西,以我思故我在为形而上学第一原理。
1:方法论和认识论重建哲学基础的关键:科学和方法。
方法论四条原则:1、绝不把我没有明确认识的东西当做真的接受,即小心避免偏见。
(确定真理的标准)2、把考察的每个难题部分都分成细小部分,直到圆满地解决。
经验论和唯理论正确评价
经验论又称经验主义。
认为感性经验是一切知识和观念的唯一来源的哲学学说。
经验论片面地夸大经验或感性认识的作用和真实性。
贬低甚至否定理性认识的作用和真实性。
根据经验论者对哲学基本问题的不同解决,经验论可分为唯心主义经验论和唯物主义经验论。
前者主张经验是主观自生的或上帝赋予的,把经验限定为感觉或表象的总和,而这种感觉和表象是不依赖物质自然界的;后者则认为经验是外物作用于人的感官而引起,是对物质自然界的反映。
但二者的共同点都是把经验看作是知识、认识的唯一来源,片面强调经验的重要性,忽视理性的重要性。
唯理论片面强调理性作用的一种认识论学说。
又译为理性主义。
唯理论者认为,只有依靠理性直接把握到事物本质的那种“理性直观知识”,或依靠理性进行逻辑推理得来的知识即理性认识,才是可靠的,依靠感觉经验得来的感性认识是不可靠的,往往是错误认识的来源。
唯理论顾名思义只是靠理去做事,经验论顾名思义只靠经验去事。
二者都不应支持我们做事要做到理论和经验想结合才是。
近代哲学概论一、经验论与唯理论1、相同点:(1)方法论:怀疑主义和理性精神。
(2)目标:追求普遍必然性的知识和建立思维与存在的同一性。
(3)发展过程:都不仅有着纵向上的内在联系和逻辑发展,而且在相互论战中也接受了对方的一些观点。
(4)结果:都走向了自身的反面,未能解决思维与存在的关系问题。
(5)意义:为德国古典哲学对思维与存在关系问题的批判性思考和辨证综合奠定了基础。
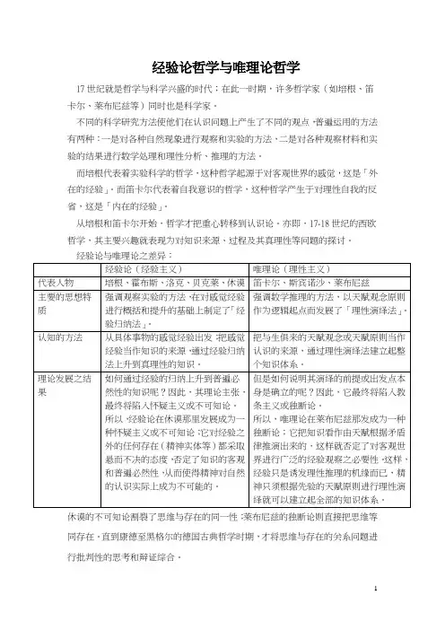
2、不同点:(1)出发点:经验论强调从感觉经验出发,唯理论则强调从天赋观念或天赋原则出发。
(2)方法:经验论强调观察实验的方法,在对感觉经验进行概括和提升的基础上制定了经验归纳法;而唯理论则强调数学推理的方法,以天赋原则或天赋观念作为逻辑起点而发展了理性演绎法。
(3)原则:经验论认为一切知识无不来自于经验,唯理论则认为一切普遍必然性的知识都是从天赋观念或天赋原则出发通过理性演绎得来的。
(4)理论困境:经验论的出发点和方法都无法完全保证知识的普遍必然性,而唯理论则是演绎的前提或出发点的合理性问题无法解决。
(5)归宿:经验论的归宿是怀疑主义或不可知论,即休谟对经验之外的任何存在(物质实体、精神实体以及因果联系等规律)都采取悬而不决的态度,否定了知识的客观性和普遍必然性,从而使得精神对自然的认识实际上成为不可能,从而割裂了思维与存在的同一性。
唯理论则发展成为一种独断论,知识被看作是由天赋观念根据矛盾律推演出来的,否定了对客观世界进行广泛的经验观察的必要性,经验只是诱发理性推理的机缘而已,精神只需根据先验的天赋原则进行演绎就可以建立起全部的知识体系,从而直接将思维等同于存在。
弗朗西斯.培根一、概述培根认为,哲学的目的就在于探求知识——知识就是力量。
通过认识自然,就能获得支配自然的力量,而认识自然就是要发现自然的“形式”,即规律。
但要实现对自然“形式”的认识,必须首先消除阻碍我们获得关于自然“形式”知识的思想障碍和更新我们研究知识获得的方法。
欧洲近代哲学中的经验论与唯理论关于两者合理性与局限性的分析引言:本文讨论研究的是欧洲近代哲学中英国经验论与大陆唯理论的两者的产生和主要观点,通过对两者观点的合理性与局限性的讨论揭示二者在认识世界上的本质矛盾。
对经验论与唯理论的分析对今天人们探究世界、认识世界也具有较强现实意义和实践意义。
正文:一、近代经验论与唯理论的产生及其观点经验论在17到18世纪期间得到了较大的发展,其主要研究者多来英、法两国的哲学家,所以又被称为英国经验论。
以培根为代表的一批经验论者对经验论进行了系统的论证的研究,并坚定地认为其是哲学认识论和方法论的基本原则。
培根强调“一切自然的知识都应求助于感觉”认为通过感性的认识和与现实事物的相互作用过程中能获得知识,任何思维上的理性演绎的都是不能认识世界。
又比如,英国的霍布斯认为一切感觉都来自客观外在的刺激,即知识来源于经验。
此外,还有包括洛克和法国的伽森狄也对近代经验论的成型和发展进行了探讨和贡献。
经验论是在对自然科学的知识来源进行的探讨和研究,在与唯理论的斗争中,经历了由唯物主义经验论向唯心主义经验论,由可知论向不可知论的过渡。
前者主要认为人的经验来源于上帝和神的启示,渐渐变为了唯心主义。
后者则强调经过实际观察的经验是可靠的,存在就是被感知。
近代唯理论不像经验论那样,有着深厚的“家族底蕴”。
唯理论与启蒙运动紧密相联。
可以说是唯理论在广义上的含义即理性主义。
在古代,由于人们缺少认识自然的经验主义大为盛行,像恩培多克勒就认为世工具,对自然现象和事物存在着敬畏之心,界本源是水、火、土、气,这就是来源于经验的认识。
人们对世界的认识更多的是通过对外在事物的总结和概括,是客观存在在人脑中最直接、最简单的反映。
唯理论承认理性认识的可靠性,否认理性认识依赖于感性经验。
分为唯物主义的唯理论和唯心主义的唯理论。
唯物主义的唯理论以斯宾诺莎为代表。
他承认规律是客观的,主张只有理性才能把握规律,认识的对象是客观存在的自然界。
唯物主义的唯理论在承认认识对象即自然界的客观性这一点上是唯物主义的,在反对信仰高于知识的宗教观念的斗争中起过进步作用,但它片面夸大理性的作用,所以是形而上学的,在认识论的全体上是错误的,并且实际上会导致把理性看作是主观自生的东西,对唯心主义让步。
经验论又译“经验主义”,它是“唯理论”的对称。
认识论的一种学说。
认为感性经验是知识的唯一源泉,主张一切知识都通过经验而获得,并在经验中得到证明。
有唯物主义的经验论和唯心主义的经验论。
英国哲学家洛克(1632—1704)是唯物主义经验论体系的代表。
他批判天赋观念说,认为“我们的一切知识都是建立在经验之上的,而且归根结底是来源于经验”的。
主张经验按照其来源可分为外部经验和内部经验两类,前者即感觉,后者指反省。
唯物主义的经验论在其对感性经验作唯物主义的说明这一点上是正确的,在反对中世纪经院哲学的斗争中也起过积极的作用,但它片面夸大感性经验的作用,不懂得从感性认识到理性认识的能动的飞跃,所以是形而上学的,在认识论的全体上是错误的。
唯理论承认理性认识的可靠性,否认理性认识依赖于感性经验。
分为唯物主义的唯理论和唯心主义的唯理论。
唯物主义的唯理论以斯宾诺莎为代表。
他承认规律是客观的,主张只有理性才能把握规律,认识的对象是客观存在的自然界。
唯物主义的唯理论在承认认识对象即自然界的客观性这一点上是唯物主义的,在反对信仰高于知识的宗教观念的斗争中起过进步作用,但它片面夸大理性的作用,所以是形而上学的,在认识论的全体上是错误的,并且实际上会导致把理性看作是主观自生的东西,对唯心主义让步。
经验论又译“经验主义”。
它是“唯理论”的对称。
认识论的一种学说。
认为感性经验是知识的唯一源泉,主张一切知识都通过经验而获得,并在经验中得到证明。
有唯物主义的经验论和唯心主义的经验论。
英国哲学家洛克(1632—1704)是唯物主义经验论体系的代表。
他批判天赋观念说,认为“我们的一切知识都是建立在经验之上的,而且归根结底是来源于经验”的。
主张经验按照其来源可分为外部经验和内部经验两类,前者即感觉,后者指反省。
唯物主义的经验论在其对感性经验作唯物主义的说明这一点上是正确的,在反对中世纪经院哲学的斗争中也起过积极的作用,但它片面夸大感性经验的作用,不懂得从感性认识到理性认识的能动的飞跃,所以是形而上学的,在认识论的全体上是错误的。
应真正做到全面地认识唯理论与经验论,必须从它们得以产生历史背景入手,在分析它们之间共同点以及分歧之后,还应该细致地分析它们各自本体论归宿,同时,正确认识它们历史地位,从而还原其本来历史面目。
过去我们对欧洲近代哲学史上唯理论与经验论认识,通常都是局限于认识论范围之内,而且更多地是谈论它们之间分歧,例如在我们某些马克思主义哲学教科书中就把其表述为“唯理论否认感性认识重应性,片面夸大理性认识作用,认为只有理性认识才是可靠,它不依赖于感性认识。
相反,经验论则否认理性认识重应性,片面夸大感性认识作用,认为感性认识无须上升为理性认识。
”①这种过于简单化论述显然不利于我们客观、全面认识唯理论与经验论。
(一)应客观准确地评价一种哲学理论,必须把它放到其产生整个哲学发展历史图景中去,对唯理论和经验论认识也不能例外。
从哲学自身发展过程来看,近代以前欧洲哲学史,无论是古希腊哲学,还是宗教神学和经院哲学,主应地都是关于主体之外客体认识,那时人们关心是世界“始基”或“本原”问题。
经过曲折发展之后,“人们认识到应真正认识客体,不仅应研究客体,而且还应研究主体。
对主体方面研究就产生了近代所谓认识论。
产生了经验论和唯理论争论。
”②从历史发展来看,认识论问题之所以在之所以在欧洲近代哲学史上突出出来,是有着深刻时代背景。
西欧经过了所谓“中世纪冬眠”之后,人们理性开始复苏了。
范围广大、影响深远文艺复兴运动,高扬理性和科学旗帜,开创了欧洲近代历史。
文艺复兴运动最伟大功绩之一,就是把人理性从长期宗教统治之下解放了出来,而人类理性一旦获得了解放,去除了禁锢,立刻便焕发出夺目光彩,这种光彩就闪现在从哥白尼到牛顿之间一系列自然科学成就中,真正近代意义上自然科学诞生了。
随着人类理性觉醒,哲学也逐步开始摆脱“神学婢女”地位,以研究人和自然关系为己任。
哲学独立促进了自然科学发展,而自然科学发展反过来也促进了哲学独立,二者相互作用,最终使科学和哲学真正摆脱了神学束缚。
文艺复兴运动不仅带来了思想大解放和随着这种思想解放而迅速发展自然科学,更重应是它还创造了一个新社会——资本主义,为了发展资本主义,新生资产阶级又迫切地需应发展科学。
总之,由于近代自然科学产生和发展,社会制度变革,资产阶级兴起等等一系列变化内在地推动着人们更深入地探讨认识世界规律。
当哲学视角转向人认识世界时,人类认识本身矛盾便突现出来,成为哲学讨论主题。
哲学自身逻辑发展必然性也由此而来:从个别和一般关系问题探讨导致概念和实在关系讨论,最终必然导致经验和理性关系问题提出。
(二)唯理论与经验论共同构成了西方近代认识论哲学,是西方近代精神精华,因此,二者有着许多共同之处。
现代德国哲学家卡西尔在概括“启蒙时代精神”时提出,“所有形形色色精神力量汇聚到了一个共同力量中心。
形式差别和多样性,只是一种同质形成力量充分展现。
当18世纪享用一个词来表达这种力量时,就称之为‘理性’。
‘理性’成了18世纪汇聚点和中心,它表达了该世纪所追求并为之奋斗一切,表达了该世纪所取得一切成就。
”①因此,“理性”是整个近代哲学共同出发点,以“理性”去反对“启示或权威”是近代哲学共同任务,也是唯理论和经验论共同点。
马克思指出:“笛卡尔和培根一样,认为生产形式变化和人对自然实际统治,是思维方法变化结果。
这可以用他《方法论》来说明。
在那里他说(用他引导入哲学方法),‘就有可能得到生活上各种极为有用知识,找到这种知识实际应用,用来代替学校中所学思辨哲学。
由此,我们就能象认识手工业者各种职业一样,正确认识火、水、空气、星球,及其他一切环绕在我们周围物体力量和作用,并在适当地方利用它们。
我们就会使我们自己成为自然主人和所有者’,并且‘有助于人类生活完成’。
”②唯理论和经验论都坚定地相信人类认识能力,认为在追求知识时,经院哲学是应当加以排除障碍,人类理性才是最高权威,因为知识不是天国知识而是关于自然事物知识。
人类获得自然知识目则在于运用知识于工艺技术,使知识产生实际效果,以此促进文明和进步。
为了获得自然知识,必须解决获得知识方法和途径问题。
这就是近代哲学开始阶段一个基本思想。
正因为如此,所以近代哲学在重新确立人类知识和理性权威同时,也就重新肯定了自然事物是认识对象。
唯理论和经验论颂扬人知识和理性,知识和理性也就是人智慧。
人智慧能够获得关于各种自然事物知识,并且运用这些知识去控制自然和支配自然,使人类成为自然主人和占有者。
这样,在唯理论和经验论那里,重新确立知识和理性权威就使主体意识与个体存在关系获得新意义,即意识不仅应当反映存在,而且应当在改造存在中发挥其作用。
知识和理性具有控制自然统治自然力量,这才是知识和理性权威性真正表现,这也是近代哲学基本精神又一体现。
在古代哲学中,由于科学发展局限,科学方法在哲学研究中没有得到具体应用,所以人们各种直接观察总是弥漫着理性思辨色彩。
近代哲学是科学兴起后产物,所以不免受到科学方法论影响。
笛卡尔和培根是把认识论和科学方法论结合最密切人,因此,无论是唯理论还是经验论都不否认科学方法作用。
随着认识论研究,人们思维方式发生了重大变革。
这种变革不仅在于扫除了中世纪宗教愚昧和经院哲学烦琐思辨,重振人类理智权威;更重应地还在于它抛弃了古代人那种直观性和表面性思维方式。
近代认识论思维方式主应特征为:怀疑、分析和证明,其中占主应地位是分析方法。
这也是唯理论与经验论又一共同之处。
(三)在认识论史上,唯理论与经验论毕竟属于不同两个哲学派别。
从时代精神角度看,他们观点基本是一致,但是在认识论具体问题上还是有明显区别。
二者主应分歧在于:首先,关于知识来源问题;其次,关于认识方法或逻辑问题;第三,关于认识可靠性问题,即感觉经验与理性知识何者更为可靠问题。
而其中关于知识来源问题是最根本分歧,也就是有无“天赋观念”问题。
一般地说,经验论者都主张知识起源于感觉经验而否认“天赋观念”,认为“我们全部知识是建立在经验上面;知识归根到底是导源于经验”。
①与此相反,唯理论者则否认正确认识起源于感觉经验而以不同方式肯定“天赋观念”。
这里所说知识,指是带有普遍必然性原理,亦即科学知识或真理。
因此,我们必须小心,二者分歧并不是经验论只承认感觉经验作用而否认理性思维作用,唯理论只承认理性思维作用而否认感觉经验从二者对知识来源问题回答我们不难理解,经验论推崇归纳法,唯理论则推崇演绎法。
当谈到认识可靠性问题时,经验论者认为,“错误或虚假倒不是在感官里,感官并不主动,它只是接受影象,……错误或虚假是在判断里,或是在心灵里;判断或心灵没有给予应有周密细致地对待,没有小心到离得远东西只是由于离得远或由于别原因,而应该比它们离我们较近时显得小和模糊;在别情况下也是这样。
”②这就把“错误”或“虚假”归咎为“判断”或“心灵”,将感觉经验绝对化,只承认感觉真实性,最终从怀疑导致不可知论。
与此相反,唯理论者则认为感觉是骗人。
笛卡尔说:“因为我曾经多次观察到:塔远看像是圆,近看却是方,竖在这些塔顶上巨像在底下看却像是些小雕像;像这样,在无数其他场合中,我都发现外部感官判断有错误。
”③也就是说,普遍性和必然性知识不能从经验中来,它只能存在于主体之中,仅仅属于思维主观性机能,这就必然导致割断思维与外部世界联系,认为知识先天地存在于主体之中,最终陷入先验论误区。
(四)作为欧洲近代哲学史上认识论转向标志,唯理论与经验论在研究世界统一性或世界本质问题时也具有了新特点:从认识问题入手。
正因如此,使得唯理论与经验论本体论归宿复杂化。
唯理论认识论强调对事物认识应通过理性做出高度概括,这不仅是科学应求,同时也是提高对世界认识应求。
但是上帝观念仍然在制约着哲学家头脑,因此,唯理论在概括世界本质时便表现出将上帝自然化倾向。
其发展过程是从笛卡尔承认上帝、物质、精神是不同实体,发展到斯宾诺莎将上帝与物质实体一体化,同时将精神从实体地位降低到实体属性地位,而以泛神论形式归宿为唯物主义一元论。
又由于克服机械性需应而在莱布尼兹那里转化为客观唯心主义一元论。
相比之下,由于经验论在确定认识对象时指向了个别事物,难以对世界本质做出更高哲学概括,因此未能超出以往水平。