2019中考语文模拟试卷(十五)(附答案)
- 格式:doc
- 大小:5.89 MB
- 文档页数:11
机密★启用前2019年初中学业水平考试语文模拟试题卷时量:150分钟满分:120分注意事项:1.答题前,请按要求在答题卡上填写好自己的姓名和准考证号。
2.答题时,切记答案要填在答题卡上,答在试题卷上的答案无效。
3.考试结束后,请将试题卷和答题卡都交给监考老师。
一、语言文字积累与运用(共29分)(一)单项选择题(共12分,每小题3分)1.下面各组词语中加点字的注音,全都正确的一项是()A.禀赋(bǐn)啜泣(chuò)潸然泪下(sān)B.澎湃(pài)甬道(yǒng)露出马脚(lù)C.脱臼(qiù)热衷(zhōng)颓垣断壁(yuán)D.纽带(niǔ)绽出(diàn)擅自做主(sh àn)2.下列词语中,没有错别字的一项是()A.辗转死心塌地琐屑虎视眈眈B.笨拙一代天娇勾勒老谋深算C.附和绫罗绸缎糟粕兵慌马乱D.震摄举止泰然岔开钻牛脚尖3. 依次填入下面一段文字横线处的语句,衔接最恰当的一组是()研究中国文化、探究中国文化精神,_____________,____________。
___________,___________,___________。
①注重田野调查②而要植根大地、连通地气③为此,要坚持“读万卷书,行万里路”④切不可坐在书斋里⑤一双脚丈量写在大地上的中华文化血脉A.③②⑤①④B.③④②⑤①C.④②③①⑤D.④③②①⑤4.下列各句中,没有语病的一项是()A.近日,10名中国游客在泰国旅游,遭遇导游强制消费和辱骂一事引起了泰方关注。
B.随着自贡彩灯产业的壮大和对外文化贸易的发展,也遇到了产业发展的瓶颈问题。
C.善待自然就是善待自己,自然生态环境保护得好决定着灾害发生时损失的大小。
D.中国高铁成功投入运营并获得快速发展,关键在于科学技术起到了决定性的作用。
(二)按原文默写(共8分,每空1分)5.①但愿人长久,。
(苏轼《水调歌头》②,窥谷忘反。
文学类文本阅读专题龙岩质检(三)阅读下面的文字,完成10-14题。
(22分)“利胚”师傅老葛明前茶①“小时候,家中还没有洗衣机,洗了粗重的床单被罩,母亲都喊孩子们去帮忙绞拧。
但她不许我沾手,因为,我要学利胚。
”②三十年前,老葛还是小葛的时候,就深受管束,父母不让他掰手腕玩,不让他帮家里割稻子、扬谷子、捣年糕,不让他做任何有可能扭到手腕,或导致手部震颤的活计,原因就是“你师父说的,孩子的手腕要是不小心吃到力,利胚这一行就不能做了”。
③利胚,是制作薄胎瓷的重要一环。
以一只敞口薄胎白瓷碗为例,拉胚师傅做好器型以后,碗还是混沌初开的模样,厚墩墩的,憨态可掬,碗口、碗腰、碗底处都有少许蓄泥,拿在手上有点坠手。
而利胚就是把这胚体尽可能地削薄,只留下薄薄的一层胎骨。
一只一百克的碗,利胚后只剩不到二十克。
在利胚的过程中,器型的风骨开始呈现。
清冷孤傲的气韵,并非上品,极品薄胎瓷看上去有一种很柔和的暖,“微微冒汗”。
这种毫不孤冷的视觉效果,完全由利胚师傅所赋予的弧线来体现。
④利胚的第一步是磨刀,小葛上到小学六年级,就开始学习磨刀。
光这一步就学了两年。
利胚用的刀,其实都是用细长的钢条再次淬火,经锻打锉磨而成。
师父不会把他用熟了的刀给你,因为你使不惯。
每个人的手形不一样,利胚的速度不一样,“咬刀”的习惯也不一样。
老葛跟我解释说,瓷器的造型和弧线千变万化,所以刀刃的弧度必须跟随器型变化。
胚体越修越薄,刀刃越要与泥胚的弧线咬合得天衣无缝,不然,“哧”的一声,你精修了两个钟头的胚体,一秒钟就被修废了。
⑤三十年光阴倏忽过去,小葛变成老葛,跟随他的利胚刀,从二三十把,变成一百多把,板刀、条刀、挽刀、底足刀、外形刀、蝴蝶刀,这些刀就像他的兵器一样,每天都要在手中掂量磨砺。
老葛在他的工匠生涯中,养成了习惯:每天都要磨刀,一磨就是一下午。
从他吃完午饭开始磨刀,家人就知道,无事不可扰乱他的心神。
这三十年,老葛成长为顶尖的利胚师傅,靠的就是高度的自律:他从不喝酒,因为酒精容易使手腕震颤;他不看情节粗暴的影视剧,怕自己沉溺分神;他也从不在白天工作,因为利胚时需要绝对的心神宁静。
2019年九年级中考语文模拟试卷含答案一、选择题(每小题2分,共10分)1、下列加点字注音有误的一项是()A、收敛.(liǎn)着.急(zháo)陨.落(yǔn)越俎.代庖(zǔ)B、雏.形(chú)惬.意(qiè)拮据.(jū)面面相觑.(qù)C、玄.虚(xuán)慰藉.(jí)炽.痛(zhì)戛.然而止(jiá)D、绮.丽(qǐ)蓦.然(mò)哂.笑(shěn)义愤填膺.(yīng)2、下面词语中书写完全正确的一项是()A、诘责更胜一筹禁锢恪尽职守B、亵渎龙吟凤秽清洌通宵达旦C、阑语相得益彰混淆翻来覆去D、惬意神秘莫测沉缅断壁残园3、下列句子中加点成语使用不正确的一项是(),莫衷一是。
A、大家七嘴八舌地商量着,众说纷纭....B、参加全球财富论坛的多是经济界叱咤风云的人物。
....。
C、网传天然气要涨价,争先恐后前往燃气公司营业厅购气的市民济济一堂....。
D、何大学问每趟赶马回来,一心盼家,最大的盼头就是享受天伦之乐....4、下列各句没有语病的一项是()A、通过加大对市场上各类食品安全的监管力度,使得许多不法商家纷纷被曝光。
B、一种有效的击溃癌细胞的方式是不供给癌细胞繁殖所需的食物,即饿死癌细胞。
C、面对错综复杂的局面,我们一定要认真研究,仔细调查,不可掉以轻心。
D、莱芜通过加大文旅产业融合发展力度和起点的方式,实现了旅游业的跨越发展。
5、下列对诗歌分析不正确的一项()偶题朱熹青山门外翠紫堆,幅巾①终日面崔嵬②。
只看云断成飞雨,不道云从底处③来。
【注】:①幅巾:古代文人用绢一幅束发,称为幅巾,为一种表示儒雅的装束。
②崔嵬:山高大不平,这里指山。
③底处:何处。
A、“幅巾”是古代文人一种儒雅的装束,诗中借此交代诗人的身份与闲适、高雅的生活情趣。
B、“终日”一词,含蓄地表达了诗人厌倦读书生活,希望早日得到朝廷重用的急迫心理。
2019年河北省中考语文模拟试卷第一部分(1-5题21分)1.在下列横线上填写出相应的句子(每空1分,共6分)(1)关关雎鸠,_________。
__________,君子好逑。
(《诗经·关雎》)(2)_______,_________,以中有足乐者,不知口体之奉不若人也。
(宋濂《送东阳马生序》)(3)《论语·学而》中,表明一个有修养之人的心境不受别人影响的句子是:______,_________。
【答案】(1)在河之洲窈窕淑女(2)余则缊袍敝衣处期间略无慕艳意(3)人不知而不愠不亦君子乎(每空1分,有错该空不给分)2.给加着重号的词语注音,根据注音写出相应的词语。
(每小题1分,共4分)(1)愿我们的友谊()地久天长。
(2)用解剖()麻雀的办法寻找解决问题的最佳方案。
(3)青少年________(chén nì)于游戏有害身心健康。
(4)宇宙中还有太多的_________(ào mì)等待我们去探索。
【答案】yǒuyì jiěpōu 沉溺奥秘(每小题1分,有错该小题不给分)3.给下列句子排序,最合理的一项是()(3分)①“直言不讳”很好,“婉言动听”有时候也需要。
②说话的方式很多,这里介绍两种:直言和婉言。
③所用词语的意思与所要表达的实际意思一致,直截了当,就是直言。
④批评别人或者不同意别人的意见,要尽量避免用直言,而采用委婉含蓄的语言形式。
⑤说话要讲究方式,但是违背真实的原则,一味地追求说话的方式,是不足取的。
[来源:学|科|网]⑥对于有些事物,人们一般不愿意直接说明白,而用一些相应的同义词委婉曲折地表达出来,这就是婉言。
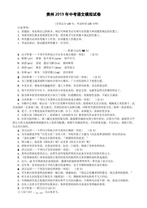
⑦我们现在的社会,抛弃了旧社会许多不必要的繁文缛节、虚伪客套,要求在有礼貌和互相尊重的前提下直截了当地交流思想,交换意见,A. ⑤②③④⑦①⑥B.②③⑦①⑥④⑤C.⑤②③⑦④①⑥D.②③⑦⑤⑥④①【答案】B4. 欣赏下面这幅书法作品,回答(1)-(2)题(4分)(1)下面对这幅书法作品的赏析,不争正确的一项是()A.意态生动,变化自然,使人白看不厌。
贵州2019年中考语文模拟试卷(全卷总分150分,考试时间150分钟)注意事项:1.答题前,务必将自己的姓名、座位号和准考证号填写在答题卡和试题卷规定的位置上。
2.须使用黑色墨水笔或黑色签字笔,将答案书写在答题卡规定的位置上。
3.所有题目必须在答题卡上作答,在试题卷上答题无效。
4.考试结束后,将试题卷和答题卡一并交回。
一、积累与运用(30分)1.汉字积累——下列字形和加点字注音全部正确的一项是( )(3分)A.脸颊.(jiá)徘徊钻.牛角尖(zuàn) 锐不可当B.澎湃.(pài) 甬道露.出马脚(lòu) 颓垣断壁C.琐屑.(xuè) 推祟潸.然泪下(shān) 衰草连天D.祈.祷(qí) 赃务引颈.受戮(jǐng) 刮目相看2.词语积累——下列句子中加点的词语使用不恰当的一项是( )(3分)A.为了把遵义建设成黔川渝结合部中心城市,广大市民纷纷立下海誓山盟....。
B.乡里乡亲,难免有些磕磕绊绊....。
遇上大事情,有法律有政策,该怎样就怎样。
C.每个音符在空中打斗,而奏乐的人却各玩各的,相安无事....,这最是昆明人性格的明证了。
D.他为那本很受欢迎的获奖小说写了续篇,但遗憾的是,续篇相形见绌....,不能让人满意。
3.文化积累——下列关于名著和文化常识的表述正确的一项是( )(3分)A.巾帼不让须眉。
梁山泊一百零八位英雄中有四位女性,按排座次先后分别是:矮脚虎王英的妻子,武艺高强的一丈青扈三娘,侠义敢为、开酒店的母大虫顾大嫂,同样曾开酒店的母夜叉孙二娘和一枝花蔡庆。
B.老子、庄子都是道家学派的代表人物。
庄子,名周,宋国蒙人,春秋时哲学家。
C.长篇小说《骆驼祥子》、叙事散文《济南的冬天》都是现代作家老舍先生的代表作。
D.在西天取经路上,唐三藏先来到西梁女国,被貌赛西施的女国王相中招亲,后到天竺国,被假冒天竺国公主的玉兔妖精将绣球抛在头上欲招为配偶。
2019年中考语文学业模拟试卷带答案(总14页)--本页仅作为文档封面,使用时请直接删除即可----内页可以根据需求调整合适字体及大小--2019年中考语文学业模拟试卷一、基础(24 分)1、根据课文默写古诗文。
(10分)⑴,关山度若飞。
”(《木兰诗》)(1分)⑵峰峦如聚,,山河表里潼关路。
(张养浩《山坡羊潼关怀古》(1分)⑶,月如钩,。
(李煜《相见欢》)(2分)⑷国家发展,人类进步从来都离不开人才的巨大作用,在“千里马”识用上,要尽可能避免出现韩愈在《马说》中令人痛心的情形:“,,不以千里称也”。
(2分)⑸把杜牧的《赤壁》默写出来。
(4分),。
,。
2、根据拼音写出相应的词语。
(4分)⑴邓稼先是中华民族核武器事业的奠基人和开拓者。
张爱萍将军称他为“‘两弹’yuán xūn( )”。
⑵船舱鼓鼓的,又像一个rěn jùn bù jīn( )的笑容,就要绽开似的。
⑶而你想知道,我对英法的这个胜利会给予多少zàn yù()。
⑷自信力的有无,状元宰相的文章是bù zú wéi jù()的,要自己去看地底下。
3、下列句子中加粗词语使用不恰当的一项是()(3分)A. 那一片草甸,到了春天,绿茵茵的草丛中点缀着五颜六色的野花,真是美!B. 有些地方官员对上级政策阳奉阴违,真该被批评惩罚!C.在“我是歌手”的舞台上,林志炫的服装精致得体,简直天衣无缝。
D. 希望阳江市政府不负众望,走出一条城乡统筹发展的创新之路。
4、下列对病句的修改不正确的一项是()(3分)A.共享单车管理难题能否得到解决,关键在于有关部门制定有效的管理措施。
(在“制定”前加上“能否”。
)B.假期出游,怎样才能避免合法权益不受侵害,有关部门对此作了相关提示。
(删掉“不”字。
)C.事实证明,经过艰苦生活磨炼的人更善于战胜各种困难和挫折的能力。
(删掉“经过”。
)D.我市要全面加强海洋生态文明建设,提高海洋资源开发利用的效率和范围。
湖北省随州市高新区2019年中考模拟语文试卷2019中考模拟考试语文试题一、现代文阅读(26分)(一)论述类文本阅读·阅读下面的文章,完成1~4题(10分),《朗读者》为什么能海内存知己文化读书类节目《朗读者》自播出以来,成为荧屏上的一股“综艺清流”。
在德国法兰克福书展上,《朗读者》节目同名图书与来自俄罗斯、印度、阿尔巴尼亚等国家的出版社签订了版权合作协议,推荐经典、推广阅读、推动中国文化“走出去”。
有人说: 6个国家,8种语言,中国文学之灯点亮了法兰克福。
文学是透视中国的一扇窗,透过它,可以看到秦砖汉瓦,看到时代的脚步,感受到发展的脉搏。
好的文学永远拥有直抵人心的力量。
苏东坡的“大江东去,浪淘尽,千古风流人物”。
巴金的“我的心常常在黑暗的海上飘浮,要不是得着灯光的指引,它有一天也会永沉海底”,路遥的“即使最平凡的人,也要得为他那个世界的存在而奋斗”……透过朗读者之口,这些跨越古今的锦绣文字,勾勒出几千年的悲欢离合、时移世易,让人从中领略到中国文化薪火相传沉淀下的精髓。
如果说“朗读”二字说的是文字,“者”讲的则是人。
节目里,有把大半辈子献给改革开放的先锋人物,有白手起家闯出一片天的民营企业家,有以壁画为伴的考古学家,也有备受瞩目的话剧演...是他们,搭建出活力四射的当代中国:也是他们,让这个节目富有时代气息。
随着《朗读者》走出国门,一些中国发展的见证者、亲历者也来到前台的镁光灯下,让外国读者不仅从文字中阅读中国,更通过与“时代的领读者”对话,感知一个立体的中国。
曾有人质疑:呈现在外国人眼前的中国文物、诗词古籍、地域景观和特色美食,满足了西方观众对异质文明的好奇,美则关矣,但这些文明“奇观”无法激荡思想、打动灵魂。
书展上,《朗读者》的制作人与德国友人用中德文分别朗诵了散文《写给母亲》,令在场观众潸然泪下。
关于母亲的文字,把爱与爱连在一起,也把中国与外国连在一起。
此外,陪伴、遇见、礼物等主题词也在节目中先后出现,勾起观众对于亲情、爱情乃至家国情的共情与思考。
2019年中考语文模拟试卷及参考答案(时间:120分钟满分:150分)(一)语言积累(12分)1.补写出下列句子中的空缺部分。
(12分)(1)悠哉悠哉,。
(《诗经·关雎》)(1分)(2)水何澹澹,。
(曹操《观沧海》)(1分)(3),忽复乘舟梦日边。
(李白《行路难(其一)》)(1分)(4),秋天漠漠向昏黑。
(杜甫《茅屋为秋风所破歌》)(1分)(5)怀旧空吟闻笛赋,。
(刘禹锡《酬乐天扬州初逢席上见赠》)(1分)(6)塞下秋来风景异,。
(范仲淹《渔家傲·秋思》)(1分)(7)我报路长嗟日暮,。
(李清照《渔家傲·天接云涛连晓雾》)(1分)(8)子在川上曰:“,不舍昼夜。
”(《<论语>十二章》)(1分)(9),出则无敌国外患者,国恒亡。
(《生于忧患,死于安乐》)(1分)(10)苟全性命于乱世,。
(诸葛亮《出师表》)(1分)(11)《白雪歌送武判官归京》中诗人用春景比喻冬景,写出大雪骤降之壮美的两句是:“,。
”(2分)(二)语言运用(8分)2.下列文学常识说法正确的一项是()(2分)A.《诗经》多采用重章叠句的形式,其主要表现手法是风、雅、颂。
B.《变色龙》《列夫·托尔斯泰》是俄国著名短篇小说家契诃夫的作品。
C.端木蕻良的《土地的誓言》写于抗战时期,表达了深沉的家国情怀。
D.《礼记》《孟子》《列子》《淮南子》均为战国时期的儒家经典论著。
3.阅读下面的文字,按要求作答。
(6分)自古以来,在诗文中,秋天使人联想的是肃杀,是萧瑟①(A sè B shè),是荒林,是萋草。
然而,秋虽没有春天的阳气勃勃,也没有,也不像,却也别有一番(甲)(A 一次B一种)滋味:刘禹锡偏爱“晴空一鹤排云上,便引诗情到碧霄”的豪气,林语堂欣赏秋天里月正圆、蟹正肥、桂花皎洁,郁达夫钟(乙)(A聚集B深厚)情蓝色或白色牵牛花底几根疏疏落落的秋草,史铁生难忘烂漫热烈泼泼洒洒的北海菊花,林清玄向往的却是秋日薄②(A báo B b ó)暮、用菊花煮竹叶青、人与海棠俱醉……(1)为文中①②处加点字选择正确的读音,只填序号。
2019 年中考语文模拟试题一、积累与运用(30 分)1.下列词语中加点宇的宇音、字形完全正确的( )(2 分)A.畅想(chàng) 棱角(líng) 险俊(jùn) 销声匿迹(xāao)B.倾倒(qīng) 烘托(hōng) 稀罕(hān) 容光涣发(huàn)C.豁达(huò) 赐教(cì) 勾勒(lè)老谋深算(móu)D.处理(chù)宽敞(chǎng) 键谈(jiàn)举世闻名(wén)2.依次填入下面句子横线处的词语最恰当的一项是( ) (2 分)生活中,面对别人的困难,有的人总是一副的姿态。
殊不知,自私导致自伤,没有一个人能够到一生不会遇到任何困难.,如果大家都别人的困难,那么当自己遇到困难时,叉能指望谁来帮助呢?切记,助人即是自助。
A.事不关己所以幸福无视B.心安理得因为幸福漠视C.心安理得所以幸运无视D.事不关己因为幸运漠视3.依次填入下面一段文字模线处的语句,衔接最恰当的一项是( ) (2 分)生命永远都是那么光鲜,它不会因岁月的流逝而变质,。
①这样才能感受到生命的无限魅力②所以,我们不能任梦想流失③也不会因人的成败得失而停滞④而应努力提高自身素质,增强自身能力A.②④③①B.③②④①C.③④①②D.②①③④4.下列各项中表述有误的一项是( )(2 分)A.《登飞来峰》的作者王安石,是宋代著名的思想家、政治家、文学家。
B.《毛泽东的少年时代》的作者埃德加·斯诺,是美国记者、作家。
C.叶圣陶是现代文学家、语文教育家,我们学过他的作品《桥梁远景图》。
D.《钦差大臣(节选)中众官员读了假钦差的信件后,极力为自己开脱。
5.走近名著。
(3 分)(1)根据要求填空。
(1 分)他经受了这初次的打击,正如他在学习拳击时经受了朱赫来初次的打击一样:当时他虽然倒下去,可是立刻就站了起来。
初三年语文模拟试卷(全卷共6页,23小题;完卷时间120分钟;满分150分)班级号数姓名一、积累与运用(20分)1、补写出下列句子中的空缺部分。
(12分)(1)参差荇菜,,窈窕淑女,钟鼓乐之。
(《诗经·关雎》)(2)(3《邹忌讽齐王纳谏》)(4(杜甫《茅屋为秋风所破歌》)(5)(6),铜雀春深锁二乔。
(杜牧(赤壁》)(7)伤心秦汉经行处,。
(张养浩《山坡羊·潼关怀古》)(8)四面歌残终破楚,。
(秋瑾《满江红》)(9)《过零丁洋》中写出了国家和个人境遇的诗句是,。
(10)《醉翁亭记》中体现全文核心及醉翁命名之意的句子是,。
2.下列文化文学常识说法正确..的一项是()。
(2分)A.《孟子》是“四书”之一,作者是孟子,记载有孟子及其弟子的教育、哲学等思想观点和政治活动。
B.铭是一种刻在器物上用来警戒自己、称述功德的文字,后来成为一种文体。
如刘梦得的《陋室铭》。
C.雨果是19世纪前期的英国作家,被人们称为“法兰西的莎士比亚”,主要作品有《巴黎圣母院》等。
D. 书法艺术产生于殷商时期的甲骨文,记载祭祀等活动。
书法字体演变依次是隶、篆、楷、行、草。
3.阅读下面的文字,按要求作答。
(6分)我住在风雅颂书局的民宿里。
民宿在五店市,栖身在一群老建筑中。
月洞门进去,有小小院落。
红红的院墙上攀着三角梅。
在南方,见多了这花,它一旦开起来就没完没了,用甲(A、气势磅礴,B、汹涌澎湃)来说它,一点不过头。
打扮得又艳丽又妖娆.①(A.náo,B.ráo),或一身红彤彤的红,或一身富贵昂扬的紫,或一身橘色,或一身素白。
它让人误以为它就是乙(A、风流倜傥,B、风华绝代)的,真是聪明得有些狡黠.②(A、xiá, B、xié)了,鬼精灵般的。
其实呢,它的花朵,细小得很,乳黄,藏在艳丽的三枚苞片间。
如它这般懂得包装自己的花,少见。
我每回见,每回都要惊诧惊喜。
丙①这也是好的。
②花架下安放着一架秋千,秋千上没人荡的时候,就荡清风,荡日影,荡星光,荡雨声。
2019年中考语文模拟试卷一、积累(36分)1. 默写。
(16分)① ,二十三年弃置身。
(刘禹锡《酬乐天扬州初逢席上见赠》)②,去年天气旧亭台。
(晏殊《浣溪沙》)③蓬山此去无多路,。
(李商隐《无题》)④潮平两岸阔,。
(王湾《次北固山下》)⑤,直挂云帆济沧海。
(李白《行路难》)⑥晴空一鹤排云上,。
(刘禹锡《秋词》)⑦,可以为师矣。
(《论语》)⑧,千里共婵娟。
(苏轼《水调歌头·明月几时有》)⑨白居易的《钱塘湖春行》中,诗人细致捕捉动物活动来展现初春生机的两句诗是“,”。
⑩(白雪歌送武判官归京》中以花喻雪,巧妙地写出了边塞特有美景的诗句是,。
⑾乡愁,是萦绕在诗人心中挥之不去的情愫。
崔颢登楼远眺,把乡愁揉进浩渺的烟波,低叹:“ ? 。
”⑿杜甫的《春望》中“烽火连三月,家书抵万金”与他的《月夜忆舍弟》一诗中“ , ”一句表达的意思相近。
2.阅读名著片段,回答问题。
(4分)①“万卷经书曾读过,平生机巧心灵,六韬三略究来精。
胸中藏战将,腹内隐雄兵。
谋略敢欺诸葛亮,陈平岂敌才能,略施小计神惊……——《水浒传》这首《临江仙》赞美的是梁山好汉_____________,他的足智多谋不仅体现在智取生辰纲,还体现在_________________、智取文安县等。
(2分)②“婚礼不能继续举行,我宣布这个婚烟有不可超越的障碍存在!”牧师抬起头来看看说话的人,哑口无言地站着。
罗切斯特先生微微动了一下,仿佛他脚下发生了地震似的……——(简·爱)这是罗切斯特和简·爱在教堂举行婚时出现的一场风波。
从国外赶回英国阻止这场婚礼举行的人是___________,选段中“不可逾越的障碍”指的是________ _。
(2分)3.阅读下面的文字,完成(1)一(2)题…(5分)诗歌是文学殿堂里一颗cuǐ璨的明珠.优秀的诗歌可以飞越时间的长河和不同的国度,拨动人们的心弦.她如决美的天籁,拂去尘世的喧嚣;她如千年的佳酿,蕴藏醉人的芳香.徜徉其间,我们的情感将在潜移默化中得到熏陶,我们的思想将在孜孜求索中变得深邃(1)根据拼音写出相应的汉字,给加点的字注音。
上海市徐汇区2019年中考一模语文试卷(满分150分,考试时间100分钟)一、文言文(39分)(一)默写(15分)1.马作的卢飞快,。
(辛弃疾《破阵子·为陈同甫赋壮词以寄》)2. ,小桥流水人家,古道西风瘦马。
(马致远《天净沙·秋思》)3.晨兴理荒秽,。
(陶渊明《归园田居》)4. ,不耻下问,是以谓之文也。
(《孔孟论学》)5.浮光跃金,。
(范仲淹《岳阳楼记》)【分析】本题考查名篇名句默写,对于文质兼美的名言名句,多数同学能熟读成诵,但在考试中却得不到分,其中一个重要原因是生僻字、难写字书写有误,一字之差,导致丢分,实在遗憾。
这就要勤于动笔,重点突破。
【解答】答案:(1)弓如霹雳弦惊(重点字:霹);(2)枯籐老树昏鸦(重点字:籐);(3)带月荷锄归;(4)敏而好学;(5)静影沉璧(重点字:璧)。
【点评】1、要整体背诵,不要孤立记诵名句。
2、古代诗歌、散文名篇里的名句都要同等重视。
3、要记忆准确,默写正确。
要格外注意难写、易混易错的字。
4、要在理解的基础上记忆背诵。
只有理解了的东西才能记得牢。
5、平时背诵既要“口到”,更要“心到”“手到”。
6、要把握字的准确读音,要克服粗心的毛病、要日积月累,学以致用。
(二)阅读下面这首词,完成第6-7题(4分)诉衷情【宋】陆游当年万里觅封侯,匹马戍梁州。
关河梦断何处,尘暗旧貂裘。
胡未灭,鬓先秋,泪空流。
此生谁料,心在天山,身老沧洲。
6.词中“关河”指的是。
(2分)7.下列理解不恰当的一项是( )(2分)A.“当年”“匹马”两句尽显词人只身远征建功立业的豪情。
B.“尘暗旧貂裘”借用苏秦的典故表达抱负无处施展的惆怅。
C.“泪空流”既体现了词人内心的痛苦,又表现出对朝廷的不满。
D.“身老沧洲”表达词人虽已暮年,但仍想征战沙场的豪迈情怀。
【分析】《诉衷情•当年万里觅封侯》出自《放翁词》,作者是南宋词人陆游。
此词描写了作者一生中最值得怀念的一段岁月,通过今昔对比,反映了一位爱国志士的坎坷经历和不幸遭遇,表达了作者壮志未酬、报国无门的悲愤不平之情。
2019年人教部编版九年级中考语文模拟试卷含答案(全卷总分120分,考试时间150分钟)注意事项:1.答题前,务必将自己的姓名、座位号和准考证号填写在答题卡和试题卷规定的位置上。
2.须使用黑色墨水笔或黑色签字笔,将答案书写在答题卡规定的位置上。
3.所有题目必须在答题卡上作答,在试题卷上答题无效。
4.考试结束后,将试题卷和答题卡一并交回。
一、积累与运用(共26分)1、下列加点字的读音全部正确....的一项是()(2分)A.校.对(jiào)红晕.(yùn)着.意(zhuó)自吹自擂.(lěi)B.勾.当(gòu ) 解.元(jiè)报帖.(tiě)孜.孜不倦(zī)C.拙.病(zhuō ) 珐.琅(fà)朴.刀(pú)冠.冕堂皇(guān)D.愧赧.(n?n)镌.刻(juān)麈.尾(zh?)抽丝剥.茧(bāo)2、下列词语中书写全部正确....的一项是()(2分)A.遵循端详秘诀形销骨立B.褴褛汲取濡养郑重其是C.亵渎吹虚佝偻泉香酒冽ZXXKD.游弋嬉戏坍蹋前仆后继3、下列各句中加点的词语使用正确....的一项是()(2分)A.三年时光匆匆而过,在毕业晚会上,同学们回首往事,怀古伤今....,不仅潸然泪下。
B.近几年,黄石相继建成了父子山、柯尔山、熊家境等登山步道,不言而喻....,市政府对全民健身是越来越重视了。
C.学校开运动会的前一天,初三学生箪食壶浆....,做好了赛前的一切准备。
D.他善于读书,常常能从书中断章取义....地运用到自己的作文中。
4、下列句子没有语病....的一项是()(2分)A.我们在学习上即使取得了很大的成绩,但绝不能骄傲自满。
B.苏州园林的修建自出心裁,怎能不令人不惊叹呢?C.在学习过程中,我们要随时发现并努力改正自己的缺点。
D.为了提高传统文化特色,学校举办了“戏曲进校园”的活动。
5、填入文段空格中的句子,衔接最恰当...的一项是()(2分)你的话语应该是一缕包含早春气息的柔风,;你的表白应该是田野爆裂的豆荚,;你的辩答应该是凭借原则的盾牌,;你的呐喊应该是仰仗正义的力量,。
2019年初中毕业升学考试第一次模拟考试十五2019年初中毕业升学考试第一次模拟考试参考答案及评分标准书写(5分)一、积累(18分)1.(4分)卑愤妆缚(评分标准:每空1分,错字、别字等均不给分)2.(11分)①仁者不忧②舍生而取义者也③人生自古谁无死④留取丹心照汗青⑤相顾无相识⑥长歌怀采薇⑦皆若空游无所依⑧不以物喜⑨不以己悲⑩一川烟草⑪满城风絮(评分标准:每空1分,错字、别字、漏字、添字等均不给分)3. (3分)B(“世先生”是对有世交的平辈的尊称)二、阅读(59分)(一)名著阅读(10分)4.(1)(2分)五庄观行者窃人参(评分标准:本空2分,若答“五庄观大圣窃人参”得1分,其余答案不给分)(2)(4分)示例一:我不赞同这种看法。
《西游记》里说他是“睡梦里听见说吃好东西,就醒了”的角儿。
猪八戒在取经路上的吃相:吃人参果,猪八戒“囫囵吞”,不知其味;通天河、陈家庄、女儿国等地,通过与唐僧等人的“吃相”、“吃法”的比较——唐僧先念斋经再吃,猪八戒放开喉咙,大吃特吃,还连呼“添饭,添饭”。
情节上虽同为写吃,看似重复,实则是以夸张的手法写猪八戒在“吃”上大显神威,把一个害了馋痨的猪八戒描写得可谓有声有色,让我们看到一个率真可爱、不掩饰真性情的“吃货”形象,造成了一种幽默风趣的效果。
同时,作者极尽夸张地刻画取经路上好吃、贪嘴的猪八戒,为与取经后胃口变小的净坛使者形成对比反差,象征着八戒身上的世俗欲望被摒除的过程,隐含着《西游记》的主题,所以本书写到八戒饮食处,并不“都俗,且重复,可厌”。
示例二:我赞同这种看法。
《西游记》里说他是“睡梦里听见说吃好东西,就醒了”的角儿。
猪八戒在取经路上的吃相:吃人参果,猪八戒“囫囵吞”,“却白着眼胡赖”问悟空和沙僧吃的是什么,什么味儿;三清观里八戒“不论生熟,拿过烧果来,张口就啃”;通天河、陈家庄、女儿国等地,通过与唐僧等人的“吃相”、“吃法”的比较——唐僧先念斋经再吃,猪八戒却放开喉咙,大吃特吃,还连呼“添饭,添饭”。
在重复的情节中,让我们看到一个粗鄙、嘴馋、贪婪的形象,实在让人喜欢不起来。
八戒饮食处,确实“都俗,且重复,可厌”。
(评分说明:“联系情节——至少要重复两个情节”2分,“人物形象”2分,答出这两方面即可得满分。
表述不佳,酌情扣分。
)5.(4分)示例:范进是一个虚伪的人。
他在为其母守丧期间,不用所谓象征奢靡的银箸和象牙筷子,按说也不应吃荤菜,但他却捡大虾丸子吃,可见他心口不一,虚伪之极(2分)。
纵观全书,他热衷功名,几十年皓首穷经,只为了考取功名;他猥琐、卑微,没有中举时,在胡屠户面前唯唯诺诺,大气不敢出;中举后变得庸俗虚伪,比如对周进嘱咐要照顾的荀玫特别用心。
总之,他是一个人格被扭曲的腐儒的形象(2分)。
(评分说明:“结合选段+人物形象”2分,“结合其他章节+人物形象”2分,两处“人物形象”也可总结作答。
共4分,表述不佳,酌情扣分。
)(二)文学作品阅读(18分)6.(3分)C(原文为“故意拽着他的袖子要把眼泪鼻涕往上抹”,C项少了个“要”字,语意改动。
)7.(3分)A句,示例1 :将重音落在“安分”上。
贾平凹在书信里提到,“文坛上山高水远,风来雨去,人活得太累”,他希望女儿简单而安静地生活;“安康平顺,岁月静美”这是一位父亲对女儿最平实也是最深沉的祝愿。
重读“安分”,读出父亲不忍女儿活得辛苦的关爱和深意。
示例2:将重音落在两个“养”字上。
诗可以“养人”,读出父亲对女儿的一份期望,期望女儿在诗歌创作中找到自己的精神归宿,实现自己的梦想;但诗不可以“养家”,可以感受一位父亲从自己的经历出发,对女儿靠诗歌创作去生活的担忧。
两个“养”重读,可以感受到一位深爱子女的父亲的矛盾心理。
B句,示例1:将重音落在“侧着”“看着”两个动字上,读出父亲宛然可见的情态,读出父亲的爱女之心、舐犊之情。
示例2:将重音落在“柔软”上。
重读“柔软”,让人似乎能耳闻父亲的声音,让人感受到父亲语气的柔和、情感的丰富,体会到贾平凹对女儿深深的疼爱。
(评分标准:写出重音1分,原因分析2分。
仅写出重音未作分析不得分。
言之成理即可)8.(4分)示例:A句贾平凹用“麦子”为比喻,巧妙地告诉女儿要“培养和聚积能量”“万不可张狂轻佻”。
B句贾浅浅用“莲”做比喻,告诉父亲她读懂了“诗可以养人,不可以养家,安分过一般日子吧”这句话的含义。
父女之间的交流使用比喻,两人相信对方都能意会自己意思,有一种心灵相通、心领神会的美妙之感,增加了对话的微妙意味;同时,也让信笺语言含蓄灵动,增强了可读性。
(评分标准:结合内容分析两个比喻的表达效果各1分,总写比喻的妙处2分。
表述不佳,酌情扣分。
)9.(8分)本题分层赋分。
第一层(8-7分)结合百度百科·艾青,联系自己阅读《艾青诗选》的经验,全面理解“做好人”“过好你的日子”与“才是诗人”的内涵与关联,做出有逻辑、有联系地表达。
示例:“做好你的人,过好你的日子,然后你才是诗人。
”贾平凹对女儿这般说,是要告诫女儿:只有在生活的磨砺中不断地汲取经验,用创作来丰富自己的生活,充实自己的精神境界,从而提升自我,才是一位诗人应该有的追求(2分)。
艾青就是一位有着这样追求的诗人,他一生命运多舛,自幼被一位贫苦的妇女养育,多次入狱,1957年被错划为右派。
但面对这些艰难,艾青并未屈服,无论在烽火连天的战乱岁月,还是在解放后的生活中,写作都是他生活的一部分,他借助他的诗来思考人生、思考社会,倾诉自己对祖国和人民深深的爱(2分)。
《大堰河——我的保姆》抒发他对抚养自己的保姆深沉的怀念;《我爱这土地》、《雪落在中国的土地上》等诗抒发了对这片土地最诚挚的热爱;《向太阳》、《火把》等诗借助太阳、火把等意象,表达自己对光明的向往和追求(2分)。
艾青在自己的诗歌创作中找寻自己人生的方向,不断充实自己的精神,他就是贾平凹认为的这样一位先“做好”人,再“过好”日子的诗人(2分)。
第二层(6-5分)结合百度百科·艾青,联系自己阅读《艾青诗选》的经验,比较全面地理解“过好你的日子”的内涵。
示例:“做好你的人,过好你的日子,然后你才是诗人。
”贾平凹对女儿这般说,是要告诫女儿:只有在生活的磨砺中不断地汲取经验,用创作来丰富自己的生活,才是一位诗人应该有的追求。
艾青就是一位有着这样追求的诗人,他一生命运多舛,自幼被一位贫苦的妇女养育,多次入狱,1957年被错划为右派,但面对这些艰难,艾青并未屈服,他在生活中磨砺自我,汲取诗情,无论在烽火连天的战乱岁月,还是在解放后的生活中,写作都是他生活的一部分,他用他的诗来思考人生,思考社会,来倾诉自己对祖国和人民的情感。
艾青在生活的磨砺中不断地汲取经验,用创作来丰富自己的生活,他就是贾平凹认为的诗人。
第三层(4-3分)未结合百度百科·艾青,或未联系自己的阅读经验,对“做好人,过好你的日子,才是诗人”做出比较表面的理解。
示例1:艾青的一生命运多舛,自幼被一位贫苦的妇女养育,多次入狱,1957年被错划为右派,但面对这些艰难,艾青并未屈服,他在生活中磨砺自我,汲取诗情,无论在烽火连天的战乱岁月,还是在解放后的生活中,写作都是他生活的一部分,他用他的诗来思考人生,思考社会,来倾诉自己对祖国和人民的情感,所以,他就是诗人。
示例2:艾青的诗歌是他对人生、对生活的思考,是他自己精神世界的提升和充实。
《大堰河——我的保姆》抒发他对抚养自己的保姆的深沉的怀念,《我爱着这土地》《雪落在中国的土地上》等诗,抒发这片土地最诚挚的热爱,《向太阳》《火把》等诗用太阳、火把等象征性的事物,表达自己对光明、希望的向往与追求,即使在经历了磨难之后,他依然在《光的赞歌》《归来的歌》等诗中礼赞光明,思考人生。
艾青在自己的诗歌创作中找寻自己人生的方向,不断充实自己的精神,他就是诗人。
第四层(2-1分)对“做好人,过好你的日子,才是诗人”的理解很肤浅,未联系百科的艾青生平和自己阅读《艾青诗选》的经验。
示例1:只要过好日子,实现自己的精神追求,就是诗人。
示例2:只要不断坚持创作,让自己的生活过好,就是诗人。
第五层(1—0分)对“过好你的日子,才是诗人”的理解错误,无论是否联系百科的艾青生平和自己阅读《艾青诗选》的经验。
示例:艾青是诗人,但他没有过好日子,颠沛流离,遭受过监禁的生活,所以不是贾平凹口中的诗人。
(三)非文学作品阅读(12分)10.(2分)①中国人吃的名目繁多。
②中国人吃的范围广。
③中国人吃的方法多。
④吃的重要性。
(评分标准:写三点即得2分,写出一点得0.5,写出两点得1分。
)11.(3分)A处:示例1(品析型):大量例举(铺陈排比)让人匪夷所思的吃的东西,印证了中国人吃的范围之广,对中国民族吃的不加分辨加以批判。
示例2(质疑型):作者为何要如此这般不厌繁杂地罗列中国人的“珍馐”?示例3(思考型):此等“珍馐”,越罗列,越令人反胃。
惊之,批之……B处:示例:这句话在夸张中,见出中国人的确善吃!然而思考之余,不禁要问:厨刀真的能领先其他刀吗?真的值得自豪吗?似乎言过其实。
(评分标准:批注类型不限,言之成理,有独到见解,即可。
表述不清,酌情扣分。
)12.(3分)文章表面上是对中国人善吃的赞美,实际上隐含着对国人只重吃、不重精神文化建设的善意的批判(1分)。
文中多次提到“中国”一词,将善吃提到国家、民族的层面,是对民族文化、国民性的反省。
夏丐尊多处将中国与他国、他民族的吃进行对比,写出中国人吃的范围之广、方法之多、吃字意义之复杂,在对比中隐含对国人只重视吃、盲目重视吃的不满。
文中“中国是饿鬼道降生”“中国厨刀征服世界”“连月亮也要吃”等,作者多次通过反话正说(反语)表达对国人重吃、“善吃”的讽刺(2分)。
(评分标准:观点1分,对比或反语的作用2分,言之成理即可。
)13.(4分)我认为在食物极大丰富的今天,我们仍应奉行勤俭节约这一中华民族的传统美德(1分)。
本文以幽默讽刺的语言描绘出中国人嗜吃成性的社会风俗画,写出中国人吃的名目之繁、范围之广、方法之多,看似是对国人善吃的赞美,实则奢侈浪费的反感与忧虑(1分)。
链接材料中晓燕吃得浪费、吃得奢侈,而且已成习惯;而萍萍则连一颗米粒、一星菜叶都不浪费。
一奢一俭,两两对比,启示我们在经济发达的今天,要吃得健康,但不应奢侈浪费。
人间真味是至简,节俭是一种美德,是一种社会正能量(2分)。
(评分标准:“表明看法”得1分,结合课文、链接材料一、链接材料二各得1分,共4分。
言之成理,即可。
表述不清,酌情扣分。
)(四)古诗文阅读(19分)14.(3分)⑴B ⑵ C ⑶B15.(3分)长江水很大一部分是峨眉山上的雪水,我平时吃喝沐浴都是从江里打水,为什么一定要回家呢!(评分标准:重点词语“焉”、“何必”、“归乡”要准确翻译,各占0.5分,语句通顺即可。