GPS在长大隧道测量中应用
- 格式:doc
- 大小:34.50 KB
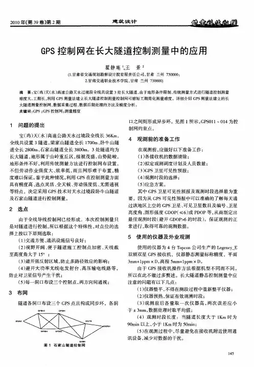
- 文档页数:7
GPS在隧道工程控制测量中的应用摘要:隧道控制测量的主要目的是控制隧道横向和高程贯通误差,确保隧道开挖中线正确贯通,隧道控制测量分为地上、地下以及地上与地下联测三个部分。
地面控制测量的精度直接影响隧道的贯通误差,决定隧道施工的顺利贯通和工程质量。
关键词:GPS;控制测量;应用1 GPS隧道控制测量1.1 工程概况该隧道是某大型煤矿的重要工程, 它包含主平硐和排矸平硐, 巷道全长3700多米,设计高度为5m。
测区植被覆盖高、通视条件较差、地形起伏大。
1.2 布网设计通过对矿区和洞口的踏勘,对这一地区的地形地貌的全面了解和分析后,为减小投影变形对相对坐标成果的影响,同时保证施工期间对洞口控制点的稳定性进行常规检测。
主平硐和排矸平硐口各设了3 个高程相当且相互通视的GPS控制点,GPS1、GPS2、GPS3、GPS4、GPS5、GPS6,WJS和HSS为已知国家等级控制点。
图1 GPS控制网示意图1.3 GPS 的外业观测实际作业中采用3台中海达HD8200接收机按照静态测量的方法进行。
观测严格执行调度计划, 按规定时间进行同步观测。
在进行GPS观测时,应注意以下几点:①根据卫星可见性预报, 选择最佳观测时段(上午9-11时、下午15-19时)进行GPS观测。
②天线高在观测时段前后, 从3 个方向分别量取,误差≤2mm,采用算术平均值。
③卫星高度截止角≥15°,2≤PDOP≤3 ,接收卫星数>5。
④为确保控制网实测精度, 每个时段观测时间均大于120min,基线较长时可适当延长观测时间。
⑤观测时, 不要在天线附近使用对讲机或移动电话,以减少信号干扰。
1.4 GPS 测量的数据处理与精度分析在外业采集了合格的数据以后, 采用HDS2003 中文版软件进行基线解算及控制网的平差。
1.4.1 基线处理剔除记录时间短于10min 及出现周跳部分的卫星数据,进行基线解算:①在采用多台接收机同步观测的一同步时段中,可采用单基线模式解算,也可以只选独立基线按多基线处理模式统一解算。
GPS 定位技术在长大隧道测量中的应用李志平 徐 辉(中铁隧道集团有限公司工程管理部 河南洛阳 471009)摘 要 根据在某山区长大隧道利用GPS 定位技术建立精密工程控制网的作业过程,分析了影响其精度的关键因素,并提出了解决的途径。
关键词 GPS 定位技术 控制网 数据处理1 GPS 网的布设1.1 GPS 控制测量的前期准备工作内容包括:提出项目、技术设计、搜集整理测绘资料、检验仪器、踏勘及选点埋石。
注意事项:一般隧道工程GPS 控制网为D 级网,选点时要保证GPS 点位之间至少两两通视,便于相互检核,利于施工引测和放样复核。
施工现场附近GPS 点位≥3个。
1.2 星历预报的重要性在山区进行GPS 作业,由于山坡、石壁、树木的遮挡非常严重,导致可观测卫星较少,卫星几何图形不够理想,视场偏小,部分卫星的整周模糊度难以确定,精度偏低。
用一般方法进行星历预报,有时预报可见6颗卫星,但实际上只能有效观测到4颗甚至3颗卫星。
在选择最佳观测时段时,需用高等级的PDOP ≤6衡量,以获得最佳观测结果。
1.3 确定作业方案1.3.1 布网方案的确定山区长大隧道呈狭长带状,一般采取三角形网与环行网结合传递的方式,构成带状控制网。
下面是对某长大隧道进行GPS 控制测量时采取的两种布网方案:图1 某长大隧道GPS 精密工程控制网概略示意图 两套方案相比,方案一的优点是充分体现了GPS 测量的优越性;缺点是受观测时段、点位周边条件影响较大,且网形边长分布不太均匀,容易使观测精度降低。
一般适用于长大及以下等级隧道。
方案二的优点是网形边长更趋近分布均匀,受观测时段、点位周边条件影响小;缺点是要增加许多观测工作量。
因此,除非在特长大隧道或观测条件非常困难的情况下,一般不采用第二套方案。
1.3.2 最佳观测时段长度的选取最佳观测时段长度不仅与测边长度、测量精度等级有关,而且与点位周围观测条件有关,当点位周围障碍物多、遮挡严重,视场较为狭小时,需在《各级GPS 测量作业的基本技术要求》里规定时段长度基础上增加10min ~30min 。
GPS系统在隧道测量中的应用探讨摘要从目前的GPS系统发展情况来看,因为其速度快、精确度高等特点,使得其在工程测量、海洋测绘、航空摄影测量等诸多领域得到广泛的应用。
根据笔者经验,针对隧道工程测量中的GPS的实际应用,进行探讨。
关键词GPS;隧道;测量目前,全球卫星定位系统正在发展与全面的建成,也给测绘与导航带来了一场新的技术性革命。
GPS大量用于测绘、气象、水利、军事等多个方面,而在城市控制网的建立,改造以及大地的测量中已有较为广泛的运用。
随着观测、数据的处理正日益完善,在隧道的测量控制当中,GPS已经得到了越来越广泛的运用。
1 GPS的工作原理及测量优点将GPS测量技术与常规测量技术相比:①使用GPS的观测精度在一般的情况之下,相比常规测量都明显偏高;②使用GPS进行测量,不再需要进行测站间的相互通视,可以根据事情的具体情况来确定点位,从而让测量工作更加的方便、灵活;③随着GPS技术不断的进步、不断的完善,在使用GPS进行测量的时候,对于静态相对定位,每一站仅仅需要30min左右的时间就足够,而动态的相对定位则只需要几秒钟就能够完成;④随着科技的发展,GPS接收机已经拥有越来越高的智能化,对于从事观测的技术人员,只需要简易的操作,GPS接收机就能够自行的进行隧道的观测与结果记录;⑤GPS测量不受任何时间、地点、天气的约束,能够随时的进行观测;⑥GPS测量能够将测站点的三维坐标精确的测定出来,精度已经能够满足四等水准测量的要求。
2 GPS测量应用实例2.1 工程概况隧道工程的山上树木较多、地形相对复杂、无论是通视还是行走都不方便。
为了此工程的前期设计以及后期的施工方便,首先需要建立出首级的控制网。
在前期的设计当中,考虑到通视、行走、工期等各方面的原因影响着施工进度,另外,为了提高施工的测量精度,此工程决定采用GPS测量技术。
2.2 GPS测量的外业观测及实施对于GPS控制点的布设原则如下。
1)为了让GPS的控制点的坐标与隧道的设计坐标能够统一,方便在施工期间计算放样的数据,在曲线隧道的每一个切线之上或者是在直线隧道的中心线之上,都应该布置两个用于测量的GPS控制点。
GPS在线路勘测及隧道贯通中的应用摘要:线路勘测、管线测量及隧道贯通测量是铁路、交通、输电、通讯等工程建设中重要的工作。
传统测量方法在网形式布设、误差控制等多方面带来很大问题。
同时传统方法作业时间也比较长,直接影响了工程建设的正常进展。
本文将探讨GPS在线路勘测及隧道贯通中的应用。
关键词:GPS线路勘测隧道贯通GPS测量线路平断面图,是比全站仪更先进的测量方法和手端。
在线路勘测应用中已经比较成熟,可以大大减少生产成本,减轻作业人员的劳动强度。
而且自动化程度高、省工省时、精度高、全天候,提高了测量速度和企业效益。
一、GPS用于线路勘测的优势线路勘测设计分为:初勘(初步设计)和终勘定位(施工图设计)两个阶段。
电力线设计部门根据小比例尺地图大致设计一条由某地到另一地的电力线路,设计原则为电力线不跨居民区、不能紧挨着沟、道路等平行前进、尽量不穿过大面积森林、尽量不和同等级电力线交叉等。
但是,由于地图比例尺比较小、地图也比较老,所以不能正确反映线路经过地区的地物情况,这样就必须到实地选线勘测。
线路工程终勘阶段要完成三大任务:定线、平面测量和断面测量,塔基断面测量。
其中定线测量要求根据设计坐标定出转角点、落实设计线路、并根据地形地貌设置一定的直线桩和平断面测量需要的方向桩。
在勘测的过程,要一直沿着设计线路从头走到尾,在此确定出什么地方线路是一定不能经过的,而什么地方又是线路一定要经过的。
在房屋较密集、通视条件较差的地区,应用GPS定线,可减少房屋拆迁量和转角数量,加快选线速度,从而大幅度降低线路造价和赔偿费用,提高工作效益并保证质量。
GPS拥有彼此不通视条件下远距离传递三维坐标的优势,并且不象导线测量那样产生误差积累。
GPS作为一种先进的测量工具,对于长距离大范围作业来说肯定是一种发展趋势。
个人认为GPS同全站仪相比最大的优势在于没有通视问题,另外是可单人作业省人力,测量速度也快。
二、隧道贯通中的GPS应用隧道施工控制网是为隧道施工提供方向控制和高程控制的,一般由洞口点群和两洞口之间联系网组成。
GPS技术在隧道控制测量中的应用研究摘要:现GPS已广泛应用于各个行业,如公路、水运、铁路、隧道控制测量及国防建设等各个域当中。
文章首先介绍了GPS的工作原理及其优势,接着以一具体的工程实例来阐述如何在隧道工程当中运用GPS的技术来进行隧道控制测量,最后针对GPS在隧道控制测量中的应用体会进行了总结。
关键词:GPS 技术隧道控制测量应用研究0.引言隧道是组成我国公路运输的一个重要部分,隧道洞外控制网测量是保证洞内施工的精准性及安全性直接关系着整个公路建设的安全性和经济效益,同时也与广大施工人群的生命财产安全有着密切联系,所以在对隧道进行施工前一定要做好隧道控制测量。
传统的隧道控制测量方法主要是三角测量法及精密导线法[1],但是这些方法受外部条件的影响较大,因此现在多使用GPS技术。
1.GPS的工作原理及优势全球定位系统由三部分组成:空间部分(GPS卫星)、地面监控部份和用户部分。
GPS卫星可连续向用户播发用于进行导航定位的测距信号和导航电文,并接收来自地面监控系统的各种信息和命令以维持系统的正常运转。
地面监控站跟综GPS卫星,确定卫星的运行轨道及卫星钟改正数,进行预报后,再按规定格式编制成导航电文,并通过注入站送往卫星。
用户则用GPS接收机来测定从接收机至GPS卫星的距离,三维运动速度和钟差等参数。
[2]传统的隧道控制测量方法在使用的过程当中受到如地形、地貌、通视条件等外部环境的影响较大,不仅不利于平面观测,而且也不利于控制网点的选择,同时还会影响控制网的布设,由GPS工作原理可知GPS技术则不会受这些因素的限制。
相比于传统的测量方法,在隧道控制测量过程当中应用GPS技术主要具有以下优势:第一,不需要观测站之间的相互通视。
GPS技术所要求的通视要求相对较低,这不但大大减少了测量成本,而且有效节约了作业时间,同时还可依照施工的具体需求来选择点位,使测绘工作更加方便灵活。
第二,定位精度更高。
通常而言,若隧道的基线处50km以内,那么使用GPS技术的作业精度可保持在1×10-6-2×10-6之间[3,而且随着时间的不断增加,其对精度的控制会越来越准确,相比于传统的测绘方法,其对精度的控制显然更高,这也是传统测绘方法无法比拟的。
铁路隧道洞外平面控制测量中GPS应用的技术探讨摘要: GPS能有效地作为隧道洞外平面施工控制的一种测量手段,垂线偏差的影响不容忽视,本文详细阐述了为消除此项影响,洞口控制点尽量位于同一高程面的原因。
并通过实例,介绍了作者采用GPS技术在铁路隧道洞外平面控制测量的有关经验并做了精度分析。
关键词:GPS;垂线偏差;隧道洞外平面控制Abstract: GPS can effectively as method for outside tunnel construction plane control, the deflection of the vertical impact can not be ignored, this paper describes in order to eliminate the effect, and the reason of the control point is located at the same elevation. And through the example, introduces the GPS technique in railway tunnel plane control survey outside the relevant experience and the precision is analyzed.Key words: GPS; vertical deviation; outside tunnel plane control铁路隧道控制测量的主要目的,就是保证铁路隧道两个或两个以上的开挖面在相向施工中,使其中线符合线路平面和纵断面的设计要求,在允许误差范围内正确贯通。
本文将重点探讨铁路隧道洞外平面控制测量中GPS的相关应用及精度问题。
并通过红岭隧道作为实例,分享有关经验。
1、隧道平面控制测量的特点及应用GPS技术时应考虑的问题隧道控制网是施工控制测量网,与国家控制网及局部测图控制网有以下明显的区别:⑴为便于计算施工放样数据,一般采用独立坐标系;⑵控制网的基准面为某一高程的重力水准面,而非椭球面。
GPS在隧道控制测量中的应用探析作者:邱颖新来源:《中国科技博览》2013年第33期摘要: GPS(全球定位系统)广泛应用在现代科技社会的各个研究领域,它以精度高、速度快、效益显著等优势,从常规测量方法中脱颖而出,广泛应用于大地测量、工程测量、变形观测等诸多领域。
本文根据GPS在隧道工程测量中的应用,简述了它的测量原理和优点,并对如何更好地将GPS应用于隧道工程测量作了总结。
关键词:隧道测量 GPS 应用分析中图分类号:U452.1+7一、隧道测量技术和GPS测量技术的发展1.1 隧道测量技术隧道测量技术在过去的几十年中有了很多突破与创新,测量仪器朝着体积小重量轻效率高自动化的方向发展。
最具代表性的便是全站仪和GPS以及计算机技术的广泛使用。
隧道测量的工作范围越来越广泛,比如贯通测量、断面测量、运营隧道内表面状态检测等。
因此,合理选择测量技术,对整个工程的成败盈亏以及工作量的大小起着关键作用[1]。
1.2 GPS测量技术GPS在测绘行业中的普遍应用,使得原本繁重的外业观测任务简便。
GPS卫星定位技术达到厘米级的定位精度极大地满足了测量要求,即使是用于监测大坝变形的GPS接收机,也能达到毫米级或者亚毫米级的精度。
GPS能在高精度标准下实现全天候24小时实时观测。
在经济效益方面,GPS卫星定位技术将会大大减小工程费用。
由于GPS技术对网形没有通视的要求,它的实用性和技术优势是传统测绘仪器设备所没有的,因此,它在隧道工程中的应用越来越广泛。
二、GPS的工作原理和测量优点2.1 工作原理接收机、数据处理软件及其终端设备(如计算机)组成了GPS用户设备。
选择有一定卫星高度截止角的待测卫星信号,利用接收机捕获信号,跟踪卫星运行,并对信号进行处理,如交换放大,再在计算机和相应软件上进行数据处理。
根据测量中的距离交会原理,经基线解算、网平差,解算出接收机中心(测站点)的三维坐标。
2.2 测量优点GPS技术所具备的优势主要通过以下六个方面体现:观测时间短、定位精度高、成本费用少、操作简便、无环境限制全天候作业以及提供三维坐标成果。
沈阳建筑大学毕业论文毕业论文题目GPS在隧道平面控制测量中的应用学院专业班级土木工程学院测绘07-02班学生姓名李晓卫性别男指导教师刘茂华职称讲师2011 年06 月16 日摘要随着传统测绘技术向数字化测绘技术转化,面向21世纪的我国测量技术的发展趋势和方向是:测量数据采集和处理的自动化、实时化、数字化;测量数据管理的科学化、标准化、规格化;测量数据传播与应用的网络化、多样化、社会化。
GPS技术、RS技术、GIS技术、数字化测绘技术以及先进地面测量仪器等将广泛应用于测量中,并发挥其主导作用。
GPS应用在隧道贯通工作中,很大程度上提供稳定性,方便性等保障。
特别是在特长隧道中的应用,由于GPS无需通视,与传统的测量手段相比较具有很多的优越性。
本文以铁背山隧道施工GPS控制网的建立及测量数据为例,在GPS控制测量的理论基础上和相关的技术规范条件下,论述了隧道贯通新的测量方法,。
依据规范要求,搜集测区相关资料,制定了一合理控制网,利用GPS测量方法对该测区控制网进行了观测,并对观测数据进行了一些技术处理,在满足各种条件的基础上,此方法与传统观测相比,不仅有强大的优势,而且处理后的精度也完全能够达到相关要求。
关键词:GPS;控制网;隧道工程测量AbstractTransforms along with the traditional mapping technology to the digitized mapping technology, face the 21st century our country project survey technology trend of development and the direction is: Survey data acquisition and processing automation, solid current events. Survey data management scientific style, standardization, standardization; Survey data dissemination and application network, diversification, The GPS technology, the RS technology, the GIS technology, the digitized mapping technology as well as the advanced ground survey instrument and so on will be widespread apply in the project survey, and will display its leading role.GPS used in the tunnel through work, largely to provide stability, convenience and other support. Especially in the long tunnel application, no need to pass as the GPS, and compared to the traditional means of measurement has many advantages.In this paper, Tiebei Shang Rail Tunnel GPS control network and measurement data, for example, the GPS control survey of the theoretical basis and technical specifications related conditions, discusses a new measurement method through the tunnel. According to specifications, test area to collect relevant information, formulate a reasonable control of the network, the use of GPS measurement control network of the survey area were observed, and observed a number of technical data processing to meet a variety of conditions, based on This method is compared with the traditional observation, not only has a strong advantage, but the precision of treatment can fully meet the relevant requirements.Key word:GPS;Tunnel To construct;Tunneling survey目录第一章绪论 (1)1.1 GPS技术发展现状 (1)1.1.1 GPS的市场应用状况和市场需求分析 (2)1.1.2 国内市场状况 (2)1.1.3 巨大的市场空间 (3)1.1.4 不成熟的消费市场 (4)1.2 GPS在隧道控制测量中的发展现状 (5)1.3 本文研究的目的和意义 (5)第二章 GPS的原理与应用 (7)2.1 GPS系统的组成 (7)2.1.1 GPS卫星星座 (7)2.1.2 地面监控系统 (7)2.1.3 GPS信号接收机 (8)2.2 GPS的定位原理 (9)2.3 GPS系统的特点 (10)2.3.1 定位精度高 (10)2.3.2 观测时间短 (10)2.3.3 测站间无须通视 (10)2.3.4 可提供三维坐标 (10)2.3.5 操作简便 (11)2.3.6 全天候作业 (11)2.4 GPS测量相关规范 (11)2.4.1 级别划分 (11)2.4.2 测量精度 (11)2.4.3 GPS网布设的基本原则 (12)2.4.4 观测基本技术规定 (14)2.4.5 外业数据质量检核 (15)2.4.6 GPS网平差 (16)第三章控制网的概述 (18)3.1 布设测量控制网应遵循的原则 (18)3.2 控制网布设的一般过程 (18)3.2.1 准备工作 (18)3.2.2 确定布网方案 (19)3.3 编写技术设计说明书 (19)3.4 造标埋石 (19)3.5 外业观测 (19)3.6 内业计算 (20)3.7 编写技术总结 (20)第四章 GPS在隧道平面控制测量中的应用 (21)4.1 GPS隧道控制网选点要求 (21)4.2 GPS控制网网型设计 (21)4.3 GPS隧道控制测量实例 (22)4.3.1 工程概况 (22)4.3.2 布网设计 (22)4.3.3 GPS的外业测量 (23)4.3.4 GPS测量的数据处理和精度分析 (24)第五章结论 (36)5.1 经济技术分析 (36)5.2 结论及展望 .......................................... 错误!未定义书签。
浅谈隧道GPS施工测量摘要:作为隐蔽工程,隧道测量的精度对整个隧道工程施工有着很重要的控制作用,本文以美国天宝4600ls为例对gps测量在隧道施工中的测量应用予以介绍和分析。
关键词:隧道施工测量 gps应用中图分类号:[tu198+.2]文献标识码: a 文章编号:1总述本项目采用gps静态定位进行控制测量,测量使用四台美国天宝4600ls单频gps接收机,平面标称定位精度为5mm+1ppm,基线解算软件采用随机软件tgoffice。
根据隧道长度和横向贯通误差精度要求,本隧道控制网应按二级gps网的精度要求布设和施测。
2 隧道gps网的网型优化布设控制网时,各开挖洞口布设的gps点不应少于3个,为便于使用常规测量方法进行检测,加密和恢复,各开挖洞口布设的三点间至少应有一个点能与其它两点通视,并且隧道定向边距离应大于300米,以满足施工中的常规检测和提高进洞方位角的传递精度。
对于铁路直线隧道,应在进出口定测中线上,布设两个控制点,以便于建立施工坐标系,曲线隧道应在每一切线上布设两个点,以便精确计算曲线偏角和施工放样数据。
对于公路隧道,应在进出口各连测一个线路定测导线点,以便确定隧道gps 点与线路导线点的关系,测定和调整隧道控制测量与线路测量的连接误差。
隧道gps网应采用网连式的布网方法,应通过独立基线构成闭合图形,网中不应存在自由基线,自由基线不具备发现粗差的能力。
某一闭合条件中的基线数不可过多,避免导致各边中粗差在求闭合差时相互抵消,不能起到发现粗差的作用。
网中各点最好至少应通过三条独立基线,以保证检核条件,提高网的可靠性,使网的精度、可靠性较均匀。
本隧道由于长隧道施工周期长,控制点使用时间较长,为便于在隧道施工期间对洞口控制点的稳定性进行常规检测,进出口各设了4个gps控制点,其中e004、eo11-1为线路定测导线点。
gps控制点点位选择的好坏,对gps控制网的精度影响很大,通过对隧道进出口进行实地踏勘,点位均设在山顶稳定的基岩上,视野开阔,没有高度角大于15°的障碍物,远离高压线及大功率无线电发射源,隧道定向边进出口均大于500米。
GPS测量在隧道施工中的应用1、概述蛤蟆岭隧道位于铜陵至九江新建铁路第1合同段,为单线隧道,全长3765m,隧道进口位于直线上,出口位于曲线上,中部为缓和曲线段段,隧道分进出口两个工作面相向开挖。
测区气候属亚热带季风气候区,温暖湿润、光照充足。
测区位于皖南地区山区,植被覆盖高、森林茂密、交通不便,常规测量通视条件相当困难。
因此,采用GPS静态定位进行控制测量,测量使用四台美国天宝4600LS 单频GPS接收机,平面标称定位精度为5mm+1ppm,基线解算软件采用随机软件TGOffice。
2、蛤蟆岭隧道GPS网的精度设计根据隧道长度和横向贯通误差精度要求,参照《公路全球定位系统(GPS)测量规范》JTJ/T066-98,蛤蟆岭隧道控制网应按二级GPS网的精度要求布设和施测,技术指标如下:卫星高度角≥15°数据采集间隔≥15秒观测时间≥60分点位几何图形强度因子(GDOP)≤6重复测量的最少基线数≥5%施测时段数≥2有效观测卫星总数63、蛤蟆岭隧道GPS网的网型优化与常规地面平面控制网一样,GPS网布设的原则是保证隧道按设计精度正确贯通,从洞口投点给出精确的进洞方向以指导隧道开挖。
在布设控制网时,各开挖洞口布设的GPS点不应少于3个,为便于使用常规测量方法进行检测,加密和恢复,各开挖洞口布设的三点间至少应有一个点能与其它两点通视,并且隧道定向边距离应大于300米,以满足施工中的常规检测和提高进洞方位角的传递精度。
对于铁路直线隧道,应在进出口定测中线上,布设两个控制点,以便于建立施工坐标系,曲线隧道应在每一切线上布设两个点,以便精确计算曲线偏角和施工放样数据。
对于公路隧道,应在进出口各连测一个线路定测导线点,以便确定隧道GPS点与线路导线点的关系,测定和调整隧道控制测量与线路测量的连接误差。
隧道GPS网应采用网连式的布网方法,应通过独立基线构成闭合图形,网中不应存在自由基线,自由基线不具备发现粗差的能力。
GPS在长大隧道测量中的应用研究摘要:gps由于其建网快捷,方便的特点,现已广泛应用于长大隧道的测量工程中。
本文以具体工程实例,介绍了gps的选点与布网设计,gps在长大隧道控制测量中的主要问题及解决方法,gps
测量数据的处理。
关键词:gps,长大隧道,控制测量,应用研究
1 引言
在隧道施工中众多测量项目中,隧道施工中的线路测量至关重要。
它不仅关系到隧道是否沿设计路线,而且还影响着隧道是否能在允许条件下正确贯通。
传统的隧道控制网建设中多采用全站仪等设备,但这种传统的方法不仅劳动强度高,而且还受隧道内能见度的影响。
采用gps建立测量控制网,不仅具有快捷的优点,而且建网灵活,劳动强度小,受外界干扰小,因而现在被广泛地应用于长大隧道的控制网建立中[1]。
2 工程实例
某高速公路天水境内段总长36km,区段内共设计3隧道,梁家山隧道、卧牛山隧道、石家山隧道,其全长分别为1700m,2800m,3800m。
梁家山隧道为长大隧道,地形属于山岭重丘区,山势陡峻,植被茂盛,地形条件不好,不适合采用传统测量方法进行控制网布设置。
采用传统布网方法不但劳动作业强度高、而且难于布网,网形精度也难以保证。
因而决定采用gps进行布网。
3 选点与布网设计
3.1 选点
选点布网是cps测量中的一项基础性工作,点位的选择是否正确合理对布网工作的顺利进行和测量的精度具有重要意义。
由于隧道施工采用两端同时向中间开挖的方法,因此在隧道两端都需要设置控制点,经过综合考虑与论证,在隧道两端分别布设两个控制点。
在布点时应按以下原则布置[2]:
1. 视野开阔、便于隧道施工控制点加密、天线高度截止角大于15°;
2. 交通方便、通讯设施信号良好;
3. 避开高压输电线路、大功率无线电发射台等,防止对卫星信号产生干扰;
4. 避开强反射区域,防止多路径效应的影响;
5. 地面基础稳定,利于点位的保存。
采用定测d级网成果对隧道控制点进行放样,放样点纳入隧适独立控制网进行测量、控制,实现了隧适独立控制网与定测d级网的无缝衔接。
根隧道的gps控制网利用己有的控制点进行相对定位,以边连接的方式进行布设。
实测gps控制点7个,其中已知点3个,未知点4个,组成多边异步环3个,同步环5个,基线总数20条,其中必要基线6条,独立基线10条,多余基线4条。
gps控制网形图如图1所示。
gps测量采用3台legency_e双频双星gps接收机。
图1 gps控制网形图
4 gps在长大隧道控制测量中的主要问题及解决方法
4.1 多路径效应的影响
由于gps信号射到其他物体上会反射到gps接收天线上,因而会对gps信号直接射至gps接收天线上产生直接干扰,这种干扰称为多路径效应。
多路径效应会造成测量中的误差,而误差的大小主要取决于用户天线抗衡反射波的能力和反射波的强弱。
在一般的情况下,多路径效应产生的误差可达5~9cm,在反射波较强的情况下可达到15cm。
大量实践证明,观测值中出现的很多周跳均为多路径效应引起,因而必须削弱多路径效应的影响[3]。
在gps选点布网时,要注意避免反射现象,如河道、池塘、山谷、沙滩等地形地貌都会构成反射现象,可采取提高天线高度和其他措施,同时也要避免高电磁物体对gps接收信号的干扰。
4.2 垂线偏差对隧道控制网的影响
由于隧道多位于山区,各点的垂线偏差很难准确测定,致使以垂线为准的施工测量无法与以法线为准的gps成果相一致。
而隧道在贯通中的精度主要依赖方向观测的精度,而如何消除或减弱垂线偏差的影响是其关键性的问题。
为了保证隧道贯通的精度要求,应在gps网的控制下建立导线,导线在空间测量精度为5+1×s(mm),空间向量方位角测量精度为1″+1″/s。
导线测量的方向观测值变化到工程椭球面上的计算包
括:由法截弧方向化为大地线方向的改正、由于照准点高程所引起的改正、垂线偏差改正。
由于各导线边较短,由法截弧化至大地线方向的改正,以及方向值由工程椭球面变化至高斯平面的方向变化也可略去。
因为投影面己升至测区平均高度,因而各控制点的大地高不会太大,故由于照准点高程所引起的改正,可忽略不计。
至此,只剩下垂线偏差改正:
(1)
式中:和为测站点j处的垂线偏差分量;为ji边的方位角;为ji边的高度角。
对洞外的联系测量,为了减弱垂线偏差对隧道控制网量测精度的影响,可在选点时保证前后视方向的高度角大致为零,即gps联测导线边与定向边大致水平,这样可保证使进洞方向和横向贯通误差受垂线偏差影响产生的改正为零。
采用这一方法最简单,而又有效的,在实际工作中应尽量采用。
但由于隧道进出口大多处于深山峡谷之中,为提高引向洞内的精度,gps定向边需保持通视且间距不能太短,同时gps点的上空视野要开阔,以保证卫星信号的正常收视,故很难在洞口等高面处选择至少两个gps点。
为解决上述问题,可将gps定向边移至正洞口外的、与正洞口等高处。
而对于洞内导线测量,正好满足观测角值的垂线偏差为零。
5 数据处理
5.1 粗加工
5.1.1 原始观测数据的下载
一般采用接收机生产厂商提供的数据处理程序均可以直接从接收机中接收gps原始观测值数据,当数据处理软件不能直接处理原始数据时,首先要对数据格式进行转换,最常用的格式为rinex格式。
5.1.2 外业输入数据的修改与检查
检查项目包括测点号、站名、天线高及测站坐标等,其检查的目的是为避免外业误操作。
5.2 基线向量的解算
5.2.1 设定基线解算的控制参数
基线解算的控制参数用以确定数据处理软件采用何种处理方法来进行基线解算,是非常重要的环节,通过控制参数的设定,可以实现基线的精化处理。
参数选取方法如下[4]:
①卫星高度角的选择:当测站一侧的卫星信号被遮挡时,需适当增大截止高度角,可使观测卫星的分布较为对称,有助于减少大气延迟误差与多路径误差的影响。
当测站周围比较开阔,截止高度角取15°效果较好。
②收敛标准:双差分为0.0001m,三差分为0.01m。
③观测值粗差排除限制参数:。
④模糊度固定标准:;当时,表示本条基线接受的数据中存在着不良卫星的观测值,应当进行人工剔除。
⑤rms指标:双频<0.02m,单频<0.03m。
5.2.2 基线解算
基线解算数据分析软件采用topcon公司生产的pinnacle软件,通过该软件只需对点属性进行定义后,即可对基线进行自动处理。
当基线处理完后,查看基线处理信息,在这里需要查看基线最好的ratio值及精度rms值,如果这两项值没有达到精度的要求,则要对本基线边进行删星、开窗、高度角调整等操作,对在观测时段内误差较大的卫星进行删除处理。
5.3 基线向量网平差
当基线解算合格后,将所有基线边选中拖入网平差栏,进行平差计算。
在这个步骤应进行检验异步环、同步环指标的检验。
在梁家山隧道控制测量网中,共有5个同步闭合环。
其中相对误差小于1×10-6的2个,介于1×10-6-2.5×10-6之间的3个。
利用天水境内控制网中的sd1、sd2、sd3和sd4作为约束控制点。
经过平差处理,可得梁家山隧道gps控制网的平面坐标结果。
边长中误差最小值为0.3mm,最大值为1.5mm。
满足《公路全球定位系统(gps)测量规范》中规定。
6 结语
采用gps建立长大隧道测量控制网,具有布网方便、劳力强度小、量测结果精度高、点位精度比较均匀等优点。
在选点是要注意垂线偏差对隧道控制网的影响,在数据处理过程中,要灵活应用gps
的开窗、删星等特点,提高点位精度。
注:文章内所有公式及图表请用pdf形式查看。