2021国考申论归纳概括和提出对策题干和材料特点
- 格式:doc
- 大小:24.50 KB
- 文档页数:1
国家公务员考试申论模拟试卷(答案在后面)一、题目一(归纳概括题型)【背景材料】近年来,随着城市化进程的加快,我国城市交通拥堵问题日益严重。
为了缓解这一状况,一些城市采取了多种措施,如扩大公共交通规模、优化交通信号、鼓励绿色出行等。
然而,问题并未得到根本解决。
为此,某城市政府决定开展一项关于城市交通拥堵治理的调研活动,以期找到更加有效的解决方案。
【题目】请根据上述背景材料,结合实际,撰写一篇以“城市交通拥堵治理:现状、问题与对策”为题的申论文章。
要求:1.论述清晰,观点明确;2.结构完整,逻辑严密;3.结合实际,具有一定的参考价值;4.字数不少于1200字。
二、题目二(综合分析题型)材料:随着我国经济的快速发展,城市化进程不断加快,城市人口不断增加,城市交通拥堵问题日益严重。
为了缓解城市交通拥堵,各地政府纷纷采取了一系列措施。
以下为某市交通管理部门在缓解城市交通拥堵过程中采取的一些措施:1.优化交通信号灯配时,提高道路通行效率;2.发展公共交通,增加公交车辆和线路,提高公交服务水平;3.推广绿色出行方式,鼓励市民乘坐公共交通工具、骑自行车或步行;4.严格查处违规停车、占用应急车道等违法行为;5.建设立体停车场,缓解停车难问题;6.对城市道路进行改造,增加道路容量,提高道路通行能力。
问题:根据材料,分析某市交通管理部门在缓解城市交通拥堵过程中采取的措施及其效果,并针对现有问题提出改进措施。
三、题目三(提出对策题型)阅读以下材料,回答问题。
材料一:近年来,随着我国经济的快速发展,城市化进程不断加快,城市交通拥堵问题日益严重。
为缓解城市交通拥堵,政府部门采取了一系列措施,如优化交通规划、加强公共交通建设、推广绿色出行等。
然而,尽管取得了一定的成效,但城市交通拥堵问题依然存在,尤其在早晚高峰时段,交通拥堵现象更为严重。
材料二:某市在解决城市交通拥堵问题上,采取了一系列创新措施。
首先,加大公共交通投入,提高公交、地铁的运力,降低票价,鼓励市民绿色出行。
公务员申论考试归纳概括题要点申论的分差可以很大,而且一样情形下,在申论上大家都会有很大的提升空间,大家不要轻易舍弃。
下面作者给大家带来关于公务员申论考试归纳概括题要点,期望会对大家的工作与学习有所帮助。
公务员考试归纳概括需要注意什么一、“题干”忠于“题干”要求做到审题时要审清问数和特别要求。
从命题趋势来看,近几年归纳概括题目提问情势逐渐创新,有的时候会以两问的情势来考察考生,例如202X年副省第一题要求“概括全国‘两会’代表委员们所关注的若干问题,及其所给出的具体建议”,很多考生由于未注意到是两问只写出了“建议”,造成失分,所以一定要忠于“题干”,问几问答几问;其次,要看清特别要求,归纳概括题目的特别要求常常为“分条归纳”、“分类公道”,例如202X年副省第一题的要求中第一条便是“分条归纳概括”,这表明此题如果没有分条将会失去2-5分的分条分数,因此考生一定不能忽视要求中的特别要求,它常常是考官给分的标准。
二、“材料”申论作答原则告知我们要以材料为王,这一原则在归纳概括题目中可谓表现的淋漓尽致。
归纳概括题90%的要点一定是来源于给定资料的,考生切不可对要点进行过分加工或自由编辑,很多时候考生面临的问题并不是脱离材料,而是从材料中找到的要点太多或者太少,没法肯定正确的要点由几条,这个时候建议大家遵守这样一个原则:一段一个要点,或一人一个要点,或一个案例一个要点。
以这样的标准去删选你不肯定的要点会更加公道一些。
三、“简洁”由于归纳概括题目是最基础、最简单的题目,因此它一样都在试卷第一题的位置,第一题位置的题目一样分数最低、字数最少,一样为10分、150字,所以这样的归纳概括题必定会在“全面、准确”之外要求“简明”,体现在作答上便是要精简你的要点,符合字数要求,在此,作者建议考生归纳概括题目要点一样要保持在五条左右,每条30-50字,当你的字数过量、要点过量时,可以推敲一下适当合并,将要点保持在五条左右。
公务员申论概括题应答技巧(精选3篇)公务员申论概括题应答技巧【篇1】1、借用主导思想最好能够借用一些马克思、邓小平和毛泽东思想中分析问题和解决问题的一些基本观点。
比如一分为二,主要矛盾和次要矛盾、矛盾的主次方面、两手抓等等。
2、字迹要清楚,字数要适当字迹清楚点,自己写字实在太难看,那么就下点功夫练练字,答题时切忌废话连篇,字数要适当,不要像老太太“裹脚布子”自己领悟吧.....3、多看申论范文一定要承认人家的优秀,多看几篇好例文、好范文,多读读,看看。
学习人家是怎么写的,别人走过的成功路,完全是可以搬过来自己运用的。
4、要冷静,要自信考试最怕紧张,一定要调整好自己的心态,有时候心态好了,分数也会顺很多!公务员申论概括题应答技巧【篇2】概括题主要类型概括类题型主要有概括主要问题和概括主要内容两种。
主要问题和主要内容有一定的联系和区别。
联系就是二者都要客观的进行概括。
在某种极端的情况下,概括主要内容就是概括主要问题。
区别主要是在内涵、外延、作答思路上的区别。
内涵是指概念的本质属性。
外延是指概念的范围,即包括什么。
那么主要内容的内涵就是指材料涉及的各个方面的要点。
主要问题的内涵是指政府工作中的缺点不足和急需改进的地方。
在外延上,主要内容的范围是大于主要问题的。
在作答思路上,概括主要内容的基本原则是要有逻辑的贯穿要点。
首先要有一个主线,即提出问题—分析问题—解决问题。
其又分为两个小思路:第一,提出问题—说明情况—分析原因—解决对策。
第二,缘起—现状—原因分析—结论。
另外一个主线是按照事情的发展顺序即:产生—发展—高潮。
比如PPA事件就可以按这种思路进行概括。
第三条主线是按照事件的构成因素进行概括。
比如食品安全问题。
其构成因素包括采购—加工—生产—销售。
第四种思路就是灵活概括。
概括题答题思路概括主要问题的思路有罗列法和围绕主要问题展开法。
罗列法就是把主要问题逐条列出来。
在形式上应采用“第一,第二,第三……”或“一是,二是,三是……”等规范写法,杜绝使用阿拉伯数字或大写的“一,二,三……”等不规范的写法。
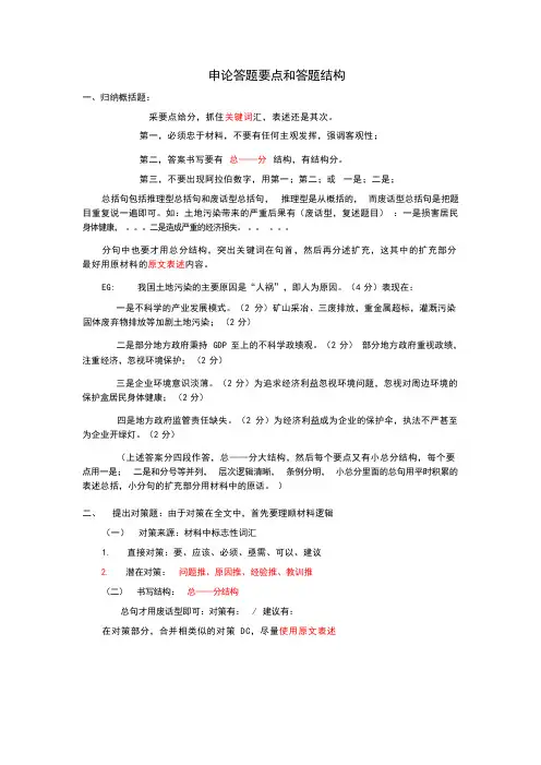
申论答题要点和答题结构一、归纳概括题:采要点给分,抓住关键词汇,表述还是其次。
第一,必须忠于材料,不要有任何主观发挥,强调客观性;第二,答案书写要有总——分结构,有结构分。
第三,不要出现阿拉伯数字,用第一;第二;或一是;二是;总括句包括推理型总括句和废话型总括句,推理型是从概括的,而废话型总括句是把题目重复说一遍即可。
如:土地污染带来的严重后果有(废话型,复述题目):一是损害居民身体健康,。
二是造成严重的经济损失。
分句中也要才用总分结构,突出关键词在句首,然后再分述扩充,这其中的扩充部分最好用原材料的原文表述内容。
EG: 我国土地污染的主要原因是“人祸”,即人为原因。
(4 分)表现在:一是不科学的产业发展模式。
(2 分)矿山采冶、三废排放,重金属超标,灌溉污染固体废弃物排放等加剧土地污染;(2 分)二是部分地方政府秉持 GDP 至上的不科学政绩观。
(2 分)部分地方政府重视政绩,注重经济,忽视环境保护;(2 分)三是企业环境意识淡薄。
(2 分)为追求经济利益忽视环境问题,忽视对周边环境的保护盒居民身体健康;(2 分)四是地方政府监管责任缺失。
(2 分)为经济利益成为企业的保护伞,执法不严甚至为企业开绿灯。
(2 分)(上述答案分四段作答,总——分大结构,然后每个要点又有小总分结构,每个要点用一是;二是和分号等并列,层次逻辑清晰,条例分明,小总分里面的总句用平时积累的表述总括,小分句的扩充部分用材料中的原话。
)二、提出对策题:由于对策在全文中,首先要理顺材料逻辑(一)对策来源:材料中标志性词汇1. 直接对策:要、应该、必须、亟需、可以、建议2. 潜在对策:问题推、原因推、经验推、教训推(二)书写结构:总——分结构总句才用废话型即可:对策有:/ 建议有:在对策部分,合并相类似的对策 DC,尽量使用原文表述三、作文主题不跑、开头要好、结尾有升华分论点:问题的防:政府政绩观、发展模式、:转变发展观念,吹响。
公务员申论题型特点及写作技巧在公务员考试中,申论占据着重要的地位,它是考查考生综合能力和素质的关键环节。
了解申论的题型特点,并掌握相应的写作技巧,对于考生取得优异成绩至关重要。
一、申论题型特点1、归纳概括题归纳概括题通常要求考生对给定材料中的相关内容进行总结和提炼,准确概括出主要信息。
这类题目考查考生的阅读理解和归纳能力,需要从繁杂的材料中提取关键要点,并用简洁明了的语言进行表述。
2、综合分析题综合分析题要求考生对给定材料中的某个观点、现象或问题进行深入分析,阐述其内涵、原因、影响等。
考生需要具备较强的逻辑思维和分析能力,能够从不同角度思考问题,并进行有条理的阐述。
3、提出对策题提出对策题主要考查考生解决实际问题的能力。
考生需要根据给定材料中所反映的问题,提出切实可行的解决措施和建议。
对策要有针对性、可行性和可操作性。
4、贯彻执行题贯彻执行题通常会设定一个具体的工作场景,要求考生根据给定的身份和任务,撰写一份公文或应用文。
这类题目考查考生对各类公文格式和语言的掌握程度,以及对实际工作的了解和处理能力。
5、申发论述题申发论述题也就是我们常说的大作文,要求考生围绕给定的主题,结合材料内容,展开论述,表达自己的观点和见解。
它是对考生综合能力的全面考查,包括立意、论证、语言表达等方面。
二、申论写作技巧1、认真审题审题是申论写作的第一步,也是至关重要的一步。
考生需要仔细阅读题目要求,明确作答的任务、范围、对象和条件等,确保答题方向的准确性。
2、阅读材料在阅读给定材料时,要做到快速浏览、抓住重点。
可以通过标记关键词、关键句的方式,对材料进行梳理和归纳,为后续的写作提供素材和依据。
3、确定立意立意是文章的核心和灵魂。
考生要根据题目要求和材料内容,确定一个清晰、准确、深刻的立意。
立意要符合主流价值观,具有一定的思想高度和深度。
4、搭建框架在写作之前,先搭建一个合理的框架。
可以采用总分总的结构,开头提出观点,中间进行论证,结尾总结升华。
国考申论五大题型一、归纳概括题归纳概括题是申论考试中的基础题型,也是最为简单的题型。
主要考察考生对于给定资料的理解和归纳能力,要求考生能够准确、全面地概括出资料中的信息。
解题思路:1.仔细阅读给定资料,理解资料内容,把握资料主题。
2.找出资料中的关键信息,如数字、时间、地点等。
3.根据题目要求,对关键信息进行归纳概括,写出答案。
二、综合分析题综合分析题是申论考试中的重要题型之一,主要考察考生对于给定资料的理解和分析能力,要求考生能够对资料进行深入的分析和解读,并在此基础上提出自己的见解和看法。
解题思路:1.仔细阅读给定资料,理解资料内容,把握资料主题。
2.分析资料中的各个要素,如背景、问题、原因、影响等。
3.根据题目要求,对各个要素进行分析和综合,提出自己的见解和看法。
三、提出对策题提出对策题是申论考试中的重要题型之一,主要考察考生对于给定资料的理解和解决实际问题的能力,要求考生能够在分析问题的基础上,提出切实可行的解决方案。
解题思路:1.仔细阅读给定资料,理解资料内容,把握资料主题。
2.分析资料中反映的问题,明确问题的性质和原因。
3.根据题目要求,提出切实可行的解决方案,并说明理由。
四、应用文写作题应用文写作题是申论考试中的重要题型之一,主要考察考生对于应用文体的写作能力和表达能力,要求考生能够根据题目要求,写出符合规范的应用文。
解题思路:1.仔细阅读题目要求,明确写作任务和写作目的。
2.分析给定资料,找出与写作任务相关的信息。
3.根据写作目的和写作要求,编写提纲或草拟初稿。
4.检查语法、拼写、标点等细节问题,并进行修改和完善。
5.完成终稿并仔细检查一遍后提交。
五、文章论述题文章论述题是申论考试中的最高级别题型,主要考察考生对于给定资料的理解和分析能力,要求考生能够结合自己的见解和看法,写出有深度、有思想、有逻辑的文章。
解题思路:1.仔细阅读给定资料,理解资料内容,把握资料主题。
2.分析资料中的各个要素,如背景、问题、原因、影响等。
公务员申论概括与分析技巧在公务员考试中,申论是一项重要的科目,而概括与分析能力更是申论答题中的关键。
具备良好的概括与分析技巧,不仅能够准确理解材料的主旨和要点,还能有条理地进行阐述和论证,从而提高申论成绩。
下面就来详细探讨一下公务员申论概括与分析的技巧。
一、概括技巧1、准确理解材料首先,要对给定的材料进行仔细阅读,确保理解其含义。
这包括理解每句话的意思、段落之间的逻辑关系以及整个材料的主题。
在阅读过程中,可以标记出关键信息和重点语句,为后续的概括做准备。
2、提取关键信息在理解材料的基础上,提取出关键信息。
这些关键信息通常包括重要的人物、事件、观点、数据等。
可以通过圈画、批注等方式将其突出显示。
3、去除冗余内容材料中可能会存在一些冗余、重复或者与主题无关的内容,要将这些内容去除,只保留对概括有用的核心信息。
4、整合归纳将提取出来的关键信息进行整合归纳,按照一定的逻辑顺序进行排列。
可以采用分类、分层、总分等方式进行整合,使概括的内容具有条理性和系统性。
5、语言简洁明了概括的语言要简洁明了,避免冗长和复杂的表述。
使用简洁准确的词语和句子,能够清晰地表达出材料的主要内容。
例如,给定一段关于城市交通拥堵问题的材料,我们可以这样概括:“材料主要探讨了城市交通拥堵的现状,包括道路狭窄、车辆增多、交通规划不合理等原因,以及造成的出行困难、环境污染等影响,并提出了加强交通规划、发展公共交通等解决措施。
”二、分析技巧1、明确分析对象在进行分析之前,要明确分析的对象是什么,是某个问题、某种现象还是某个观点。
只有明确了对象,才能有针对性地进行分析。
2、多角度思考从不同的角度对分析对象进行思考,如政治、经济、社会、文化、法律等方面。
多角度的分析能够使我们更全面、深入地理解问题。
3、运用因果关系分析问题时,要善于找出事物之间的因果关系。
明确是什么导致了某种结果,或者某种结果是由哪些原因造成的。
通过因果关系的分析,可以更好地揭示问题的本质。
申论题型和答题技巧归纳概括题
申论考试中的概括题相对较为常见,考生需要掌握一定的答题技巧。
以下是申论概括题型和答题技巧的归纳概括:
一、概括题的特点
1. 通常要求考生根据文章内容选择1-2个最适合的概括句。
2. 概括句通常要求简明扼要地概括文章的中心思想或主旨。
3. 概括句的选取需要根据文章的结构、内容和语言综合判断。
二、概括题的解题方法
1. 抓住文章的中心思想或主旨,辨析文章的主次关系;
2. 理解文章的逻辑结构,把握文章中的重点、难点和亮点;
3. 理解文章的语言表达,掌握文章的表述方式和语言特点;
4. 根据文章的结构、内容和语言特点挑选最恰当的概括句,尽量简明扼要地概括文章的中心思想或主旨。
三、概括题的答题技巧
1. 通读全文,理解文章的中心思想和主旨;
2. 在理解文章的基础上,缩小概括句的选取范围,选择几个最有可能成为概括句的句子;
3. 结合选取的几个句子,判断哪一个句子最贴切地概括了文章的中心思想或主旨;
4. 如果需要选择两个概括句,一定要注意两个概括句之间的关联性和逻辑性。
以上是申论概括题型和答题技巧的归纳概括,希望对考生有所帮
助。
申论考试计策题讲授申论考试备考题型解答是有难度的,考生得区分清楚每道题的答题规律和角度,熟练运用知识点,答题规范,这样才能使得答题的正确率更高。
下面作者给大家带来关于申论考试计策题讲授,期望会对大家的工作与学习有所帮助。
申论考试计策题讲授一、审题坚持“问什么答什么”原则问什么答什么,要求考生明确题目的核心问题,是直接提出切实可行的计策建议,还是扼要概括材料中反应的问题,并提出切实可行的计策建议。
除认真阅读题干外,还要注意是否存在特别要求。
【解析】以国考中显现的历年题目为例,发觉共显现有以下几种不同的问法:第一种,如202X年市地题目:“如果你是沙洲市市场服务中心工作人员,请根据给定资料4分别梳理三个市场存在的问题,并提出相应的解决措施。
(25分)要求:问题梳理全面、准确;所提措施有针对性、切实可行;不超过500字。
”可得知,此题总共有两问,第一要概括问题,其次再提出计策。
第二种,如202X年副省题目:“给定资料1反应的问题需要妥善处理,假定你是某市政府职能部门的一位工作人员,领导安排你处理此事,请你提出解决问题的具体措施。
(20分)要求:条理清楚,所提措施具体、有针对性。
不超过400字。
”可得知,此题总共只有一问,只需要从材料中梳理后,写出能够解决问题的计策即可。
第三种,如202X年市地题目:反应了T市市民出行中存在的许多问题,假定你是市交管局聘请的视察员,请就这些问题提出解决建议,呈送市领导有关部门参考。
(20分)要求:对存在的问题概括准确、扼要;所提建议具体简明、有针对性、切实可行;不超过400字。
”可得知,此题依然是需要作答两问,概括问题并提出计策。
考生若只关注题干而忽视要求中的“对存在的问题概括准确、扼要”,则会作答内容不完全。
二、计策表述坚持“可操作性强”要求计策的来源要坚持从材料中阅读得出,切忌漫无目的地书写。
建议考生依照“所有要点都在材料中”的原则,找全直接计策表述;若无直接计策,即“要”“应当”“建议”等直接计策词、中央政策文件、领导人讲话等表述,则需要考生找全材料内显现的所有跟题干内容相干的问题、原因、体会、教训等表述,进行反推,形成计策。
公务员申论考试小题型解读随着202X年国考显现新变化,申论考试对于机关实务、问题处理的考察比重增加。
更加侧重于考察考生发觉问题,解决问题的能力。
下面作者给大家带来关于公务员申论考试小题型解读,期望会对大家的工作与学习有所帮助。
公务员申论考试小题型解读一、归纳概括归纳概括题目在大纲中对应的能力划分是阅读知道能力。
在试卷中的体现更多是需要我们从一篇材料中提炼中单一的肯定要素,比如:概括材料中显现的问题。
在早期备考时需要注意:①明确找什么东西。
题干要求是寻觅问题还是原因,方向不同,找的东西也不同;②找全全部的信息。
有时候的问题不会直接出现,而是通过一些隐晦的表述出现。
如存在瓶颈、有不如人意之处,这样的表述更多在暗示我们存在问题,在作答中需要提高敏锐性。
二、提出计策提出计策题目在大纲中对应的能力是发觉与解决问题能力。
在试卷中的体现是需要我们找到材料中包蕴的问题并根据材料、根据自身日常知识积存就问题给出解决思路。
在早期备考时需要注意:①避免落入题干中的陷阱。
梳理开来,常见两种陷阱情形,第一种,题干中说,给定资料一中问题需要妥善处理,结合给定资料给计策。
这种情形下的“给定资料”是指全部资料。
第二种,题干中给出不同身份,常见身份有建言献策与亲力亲为两种,建言献策更多是以解决问题为导向,不推敲权限,但亲力亲为会触及到权限的问题。
②注意关注日常生活中的常见问题及解决方法,为后期自己答题提供储备。
三、综合分析综合分析题目在大纲中对应的能力是综合分析能力。
在试卷中的体现是可能会让我们去评判一个社会现象或者去分析一句话。
在早期备考中我们需要注意的是:①理清该题目与前两种题目的区分。
归纳概括是有明确方向的,回到材料只找问题或者只找原因,而综合分析题多会让我们分析一个社会现象,因此,与这个社会现象有关的问题、原因、影响可能都是答案要点。
②综合分析题对逻辑要求较高,现在可多看看新闻评论,多关注人民日报评论等媒体。
四、贯彻实行贯彻实行题在大纲中对应的能力是贯彻实行能力。
一、“给定资料2”揭示了当前社会心理方面存在若干“缺失”, 请对此予以归纳概括。
(10分)规定:全面精确, 分条归纳, 不超过150字。
【解题思路】【阅读题干, 审清题意】阅读题目, 本题规定归纳概括“‘给定资料2’揭示当前社会心理方面存在若干‘缺失’”。
题干已经限定了作答范畴, 即“给定资料2”, 规定全面精确, 分条归纳, 因此要注意不要漏掉要点, 且要将同类项合并后分条表述。
字数不超过150字, 一定要语言精炼。
阅读材料, 提取要点资料2第二段简介了在职工作人员压力较大, 产生职业倦怠, 特别是特定职业群体容易紧张、焦急和抑郁, 属于轻松感缺失。
第三段则重要简介了因各种体制机制还不够完善导致公平感缺失问题。
第四段虽然也描述了焦急、恐惊、迷茫心理, 但是落脚点在信任和诚信危机, 安全感缺失。
第五段一方面简介了“白领阶层”焦急心理, 此处可同第二段在职工作人员焦急心理相合并;第五段随后简介了收入较低人群及心理“无根”人群等孤单无助感, 属幸福感缺失, 精神空虚迷茫。
第六段则重要阐述心理健康疾病复发增高, 社会对心理疾病存有偏见和歧视, 属于同情感缺失。
加工要点, 组织答案对以上要点进行合并、加工, 可从轻松感缺失、公平感缺失、安全感缺失、幸福感缺失、同情感缺失五个方面分别组织。
【参照答案】重要体现为: 一是轻松感缺失。
大某些职业群体易紧张、焦急。
二是公平感缺失。
一某些人接受不公平信息产生心理失衡, 且不断传递。
三是安全感缺失。
特定人群社会陌生感增长, 归属感减少, 浮现公众信任危机。
四是幸福感缺失。
社会转型期急剧变化易引起迷茫恐惊心理。
五是同情感缺失, 社会对心理疾病存有偏见和歧视。
二、谈谈“预先失败”这一概念在“给定资料4”中含义。
(10分)规定: 全面、精确, 不超过200字。
【解题思路】题目规定谈谈“预先失败”这一概念在“给定资料4”中含义, 咱们需重点研读“给定资料4”。
里面提届时下人们各种各样跟风行为, 指出这问题是源于“依赖”, 正好凸显“预先失败”。
国家公务员考试申论(地市级)自测试卷(答案在后面)一、题目一(归纳概括题型)【题目】假设你是某县自然资源局的干部,现需要就当地村民擅自占用基本农田进行房屋建设的问题起草一份情况报告。
请根据以下材料,完成以下要求:材料:1.近年来,我国实行最严格的耕地保护制度,取得了显著成效。
然而,部分地区的农村村民擅自占用基本农田进行房屋建设,导致耕地面积减少,违反了国家对耕地保护的相关规定。
3.经调查,该村村民王某在建设过程中并未取得县级土地管理部门审批手续,属于擅自占用基本农田。
要求:1.以县自然资源局的文件形式,起草一份关于该事件的情况报告。
2.报告中应包括以下内容:事件基本情况、村民擅自占用基本农田的原因、对当地农业产业发展的影响、对耕地保护的措施建议。
二、题目二(综合分析题型)【给定材料】材料一:近年来,随着我国经济的快速发展,城市化进程不断加快,城市规模不断扩大,城市人口不断增加,城市基础设施建设面临前所未有的压力。
为了解决城市交通拥堵问题,各地政府纷纷采取了一系列措施,如扩建道路、建设地铁、加强公共交通管理等。
然而,这些措施在实施过程中也引发了一些争议,如道路扩建是否会影响周边环境、地铁建设是否会影响居民生活等。
材料二:为改善城市空气质量,我国政府提出了一系列环保政策,如减少燃煤、提高清洁能源使用比例、加强工业污染治理等。
然而,这些政策的实施效果并不理想,空气质量问题仍然严峻。
同时,环保政策的实施也面临一些挑战,如企业环保意识不足、环保执法力度不够等。
材料三:当前,我国农村地区面临着人才流失、基础设施落后、公共服务不足等问题。
为了解决这些问题,政府采取了一系列措施,如加强农村基础设施建设、提高农村公共服务水平、实施乡村振兴战略等。
然而,这些措施在实施过程中也面临一些困难,如资金投入不足、政策执行不到位等。
【题目】结合给定材料,谈谈你对当前我国城市、环保、农村发展面临的挑战及对策的认识。
三、题目三(提出对策题型)题目背景:近年来,某市在推进城市化进程的过程中,居民对于空气质量问题非常关注。
国家公务员考试申论(副省级)复习试题(答案在后面)一、题目一(归纳概括题型)材料:近年来,随着我国经济的快速发展,城市化进程不断加快,城市人口不断增加,城市基础设施建设和公共服务需求日益增长。
然而,在城市快速发展的同时,一些问题也随之而来,如交通拥堵、环境污染、住房紧张、教育资源不足等。
这些问题不仅影响了市民的生活质量,也制约了城市的可持续发展。
为了解决这些问题,我国政府采取了一系列措施,如推进新型城镇化、加强城市基础设施建设、优化城市公共服务等。
以下为某城市在解决上述问题时的一些具体做法和成效。
1.某城市政府为缓解交通拥堵问题,采取了以下措施:(1)加大公共交通投入,提升公共交通服务水平;(2)实施“公交优先”政策,提高公共交通出行比例;(3)鼓励市民绿色出行,开展低碳出行活动;(4)对私家车进行限行和限号,降低城市交通压力。
2.某城市政府为改善环境污染问题,采取了以下措施:(1)加大对污染企业的监管力度,严格环境执法;(2)推进产业结构调整,发展绿色低碳产业;(3)开展城市绿化工作,提高城市绿化覆盖率;(4)加强环保宣传教育,提高市民环保意识。
3.某城市政府为缓解住房紧张问题,采取了以下措施:(1)加大住房保障力度,完善住房保障体系;(2)鼓励发展共有产权房、租赁住房等多元化住房供应;(3)加强房地产市场监管,遏制房价过快上涨;(4)优化住房用地供应结构,提高住房用地利用效率。
4.某城市政府为解决教育资源不足问题,采取了以下措施:(1)加大教育投入,改善学校基础设施;(2)推进义务教育均衡发展,缩小城乡、区域间教育差距;(3)加强教师队伍建设,提高教师待遇;(4)鼓励社会资本投入教育领域,发展民办教育。
问题:1.结合材料,分析某城市政府采取的措施在解决交通拥堵、环境污染、住房紧张、教育资源不足等问题方面取得的成效。
2.针对上述问题,谈谈你对政府如何更好地解决城市问题的看法。
二、题目二(综合分析题型)材料一:近年来,随着我国经济的快速发展,人民生活水平不断提高,但与此同时,环境污染、资源枯竭、生态破坏等问题日益突出,严重影响了人民群众的生活质量和身心健康。
申论参考模板一、申论是什么申论啊,就像是一场跟文字的有趣对话。
它可不像我们平时写日记那么随意,而是要根据给定的材料,有条理地表达自己的观点呢。
比如说给你一个社会现象,像现在年轻人都爱点外卖这个事儿,你就得分析它背后的原因,可能是大家工作忙啦,或者是外卖种类多又方便啥的。
然后还要提出一些解决办法,像让外卖平台加强对商家卫生的监管之类的。
二、申论的题型1. 归纳概括题这就像是在材料里找宝藏。
比如说材料里讲了好多关于城市交通拥堵的问题,你就要把造成拥堵的原因,像私家车增多、道路规划不合理等这些内容找出来,然后简洁明了地写出来。
这部分题目可能占20分左右哦。
2. 提出对策题就像你是一个城市的小管家,面对前面提到的交通拥堵问题,你得想出一些好点子来解决。
可以是鼓励大家绿色出行,增加公共交通的线路和班次等。
这类型的题目大概30分呢。
3. 综合分析题这题有点像解谜。
比如给你一句话“绿水青山就是金山银山”,你要分析它的含义,在实际中的体现,像有些地方发展生态旅游,既保护了环境又带动了经济发展。
这种题可能占30分。
4. 申论作文这是重头戏,占个20分左右呢。
就像写一篇有深度又有趣的小论文。
你得有一个清晰的论点,像我觉得在发展经济的同时要注重文化传承。
然后要有一些论据来支持,比如可以讲讲某个古镇在发展旅游的时候保留了古老的建筑和传统的手工艺,这样既有吸引力又传承了文化。
三、答题小技巧1. 认真阅读材料材料是申论的宝贝,要读得仔仔细细的。
可以边读边做一些小标记,把重要的内容圈出来。
2. 注意逻辑回答问题的时候要有条理,不要东一句西一句的。
就像我们说话要有个先后顺序,先说啥后说啥很重要。
3. 多积累素材平时可以多看一些新闻,像人民日报、新华网之类的,积累一些好的例子、数据等,这样在写作文的时候就能信手拈来啦。
四、平时的准备1. 练字字写得好看就像人长得漂亮一样,会给阅卷老师一个好印象。
可以每天抽出一点时间来练练硬笔书法。
2024年国家公务员考试申论(行政执法)自测试题(答案在后面)一、题目一(归纳概括题型)【背景材料】随着城市化进程的加快,我国各地政府为了改善城市环境,提升居民生活质量,纷纷开展了城市绿化、美化工作。
然而,在绿化美化过程中,一些地方出现了“大树进城”的现象,即从其他地区移植大树到城市,以期快速提升城市绿化水平。
这一现象在带来一定积极效果的同时,也引发了一些争议。
【题目】请结合实际,针对“大树进城”现象,谈谈你的看法。
要求观点明确,论述充分,条理清晰,字数在800字左右。
二、题目二(综合分析题型)背景材料:某市为了改善城市环境,提高市民生活质量,决定在全市范围内开展一项环境治理专项行动。
专项行动主要包括以下措施:1.加强城市绿化,增加公园和绿地面积,提高空气质量;2.整治城市“六乱”,即乱扔垃圾、乱贴乱画、乱停乱放、乱堆乱放、乱挖乱建、乱泼乱倒;3.严格规范建筑工地管理,减少扬尘污染;4.加强对餐饮业油烟排放的治理,减少油烟对周边居民的影响;5.强化对交通噪音的治理,改善市民休息环境。
问题:假设你是该市城市管理综合执法局的一名执法人员,在专项行动中,你遇到了以下情况:案例一:在某居民小区,部分居民私自占用公共绿地种植蔬菜,影响了小区的整体环境。
你作为执法人员,应该如何处理?案例二:在整治城市“六乱”过程中,你发现一家餐饮店油烟排放严重超标,对周边居民生活造成影响。
你应该如何处理?案例三:在查处建筑工地扬尘污染时,你发现工地负责人对扬尘治理措施不重视,存在敷衍了事的现象。
你应该如何处理?请结合背景材料和上述案例,分别阐述你的处理措施,并说明理由。
三、题目三(提出对策题型)材料一:近年来,随着城市化进程的加快,城市交通拥堵问题日益突出。
据统计,我国城市交通拥堵现象严重,给市民出行带来了极大不便,也对城市形象和居民生活质量产生了负面影响。
为缓解城市交通拥堵,各地政府采取了多种措施,如优化公共交通、加强交通管理、限制车辆出行等。
申论考试归纳概括题型解析归纳概括题型作为申论考试的基础能力考核,其作为基础题型其难度相较于其他题型来说较低,但其背后考核的阅读知道、归纳概括及总结提炼等能力却也是其他题型的基础能力。
下面作者给大家带来关于申论考试归纳概括题型解析。
申论考试归纳概括题型解析第一步:明确题型抓住对象方向不对努力白费,运用解题方法破题的条件是明确题型。
当题干中让我们找一个单一要素时,便可以明确本道题目是一道归纳概括题。
而归纳概括题目的核心就是明确概括对象,其概括对象多以问题、原因、影响等提示性辞汇示人,在材料梳理时需重点关注提示性辞汇。
第二步:肯定材料划定范畴材料为王是申论作答的基本原则,题干中显现的材料范畴无疑为作答划定界限。
它虽不起眼容易忽视,但其作用却举足轻重,这一范畴不仅能大幅减少阅读负担,而且能明确答案出处,帮助我们进一步拨开答案要点的重重迷雾。
第三步:明确题干限定信息题干限定信息一样位于概括对象之前,可能会通过主体限定,如地名、人名等,或要素限定,如做法、结果及背景等示人,其与概括对象均为归纳概括破题的核心。
明确题干限定信息,才能知晓在材料需概括什么要点。
第四步:公道排序梳理思路将上述三个步骤梳理出来的碎片信息依照“材料范畴+限定信息+概括对象”的顺序串连,便能够理清归纳概括题型的作答思路。
在材料梳理中掌控这一作答思路,方能抓住答案要点。
建议同学们将作答思路写在给定材料的上方,保证梳理材料时注意力高度集中,不会由于来回翻阅试卷而影响答题节奏。
为帮助大家知道,特选取以下题目作为示范:1.明确题型抓住对象:题干显现“归纳概括”字眼且概括对象为主要原因,明确该题目为归纳概括题;主要原因是指造成某种结果或者引发某种事情的条件,因此在材料梳理中不仅需关注原因词,还需关注结果之前显现的因素。
2.肯定材料划定范畴:答案一定出自于这两则材料。
3.明确题干限定信息:题干中第一个限定词为主体限定,即老姚、老唐等基层干部,原因的显现一定离不开这些主体。
2021国考申论归纳概括和提出对策题干和材料特点
1.归纳概括:
归纳概括作为必考题,所以同学们都很重视,但是近几年从考情来看,归纳概括命题的方式比较新颖,与之前的单纯问题、原因等有所区别,进而出现一些创新的问法,诸如:概括变化、以及美丽与忧愁等。
例如:2019省考县乡题,概括赵家村改革开放以来发生的变化。
这里的变化就是一个新颖的问法,那么同学就要注意什么是变化,变化生活常见,比如胖瘦变化等,也就是与之前不一样的地方,那么也就是改革开放后(1978年)发生的事情,所以就可以明确分析的方向,到材料中进行分析啦。
同时归纳概括材料也在发生变化,多为案例型材料,直接的要点比较少,需要引用理论部分所讲的综合概括,进行本质概括就可以啦,虽然有难度但是多加练习就会熟练了。
2.提出对策:
提出对策之前一直被考生多忽略的题型,但是在2020国考中,提出对策再次出现在视野中,所以要引起重视,一般提出对策的题目设计:题干中给出明确的解决对象,限定做法身份,作答时就要结合身份啦。
针对提出对策我们理论中讲直接对策、原因问题推对策、经验教训推对策;很多同学在分析材料中发现问题就自己推对策了,这是一个误区,一点要优先书写直接对策,没有直接对策再根据原因问题推对策。
一般对策的来源直接对策与间接对策呈现交叉混合式出题。
来自于原文材料中的直接对策,也有通过原文的问题要点表述进行推导得出的间接对策;以及个别题目材料的要点来源需要从全篇寻找。