项目基坑围护及桩基合同协议书
- 格式:docx
- 大小:454.62 KB
- 文档页数:62
基坑支护工程合同范本一、项目概述本合同由承包方(以下简称“甲方”)与发包方(以下简称“乙方”)就基坑支护工程(以下简称“工程”)的开展达成一致,并约定相关责任和权益。
二、合同条款2.1 工程范围1.项目名称:【项目名称】;2.工程内容:包括但不限于基坑开挖、支护系统搭建、地下水处理等;3.工作地点:【工作地点】。
2.2 工期要求1.本次工程预计工期为【工期】自合同生效之日起;2.在工程实施过程中,若出现不可抗力或其他无法控制的情况,造成工期延误的,双方应友好协商处理。
2.3 技术和质量要求1.乙方应按照国家和相应行业标准执行工程,确保工程的技术和质量要求;2.乙方应按照工程标准和设计要求配备相应的设备和人员;3.如在工程实施中发现任何质量问题,甲方有权要求乙方立即整改。
2.4 工程报价及付款方式1.工程总价为【总价】;2.付款方式为【付款方式】,具体分期付款协议详见附件。
2.5 施工安全和保险1.乙方必须遵守相关的施工安全法规,确保工程实施期间的施工安全;2.甲方可要求乙方购买相应的工程保险,确保工程期间发生的意外事故得到妥善处理。
2.6 材料配送和管理1.甲方和乙方应共同制定合理的物资配送计划,确保工程物资的按时到达;2.乙方应对工程材料进行管理,确保材料的质量和数量。
2.7 违约责任1.任何一方违反本合同条款的,应按照相应法律法规承担相应的违约责任;2.因不可抗力造成合同无法履行的,双方应友好协商解决。
2.8 终止条件1.在以下情况下,本合同将自动终止: - 工程完成; - 双方协商一致解除合同; - 法律法规规定的其他情况。
2.合同终止后,双方应进行结算并处理相关事宜。
三、其他条款1.合同附件:本合同附件包括但不限于: - 工程设计图纸; - 工程分期付款协议; - 工程保险相关文件; - 其他双方认可的文件等。
2.合同解释权:本合同的解释权归甲方和乙方共同所有。
四、签署甲方(发包方):_____________乙方(承包方):_____________日期:_____________注:本合同一式两份,双方各持一份,具有同等法律效力。
基坑支护施工的合同范本1. 合同背景本合同是本方作为委托方与承包方就基坑支护施工进行的协议。
合同双方经平等协商,根据相关法律法规及规定,就工程的范围、价格、质量、进度、责任等事项达成一致,并签订本合同。
2. 定义与缩写•基坑支护施工:指对建筑、土木工程等基坑进行的支护与保障工作。
•承包方:指受委托方雇佣的承包商或施工单位。
•委托方:指项目业主或委托业主,即本方。
3. 合同条款3.1 服务范围与工作内容1.承包方将负责基坑支护施工的全部工作,包括但不限于基坑支护设计、地下水处理、土方开挖和处理、支护结构设置和拆除、施工现场管理等。
2.承包方应按照本合同约定的工期和质量标准完成基坑支护施工,确保施工工程符合相关法律法规和技术要求。
3.2 工程期限1.基坑支护施工预计工期为天(具体时间根据实际情况协商确定),自合同签署之日开始计算,承包方应按照合同约定的工期完成施工。
2.如因不可抗力等特殊情况导致工期延误,承包方应及时向委托方报备,并提出合理的解决方案。
3.3 工程质量和验收标准1.承包方应按照国家有关技术标准和规范要求,确保基坑支护施工质量符合相关标准。
2.委托方有权对基坑支护施工进行质量检查和验收,承包方应积极配合并整改不符合要求的部分。
3.4 工程价格与支付方式1.基坑支护施工总造价为元(具体金额根据实际合同确定),双方确认该价格为固定价格,不得擅自调整。
2.工程款项支付方式为%的首付款和%的进度付款。
首付款应在合同签订后3天内支付,进度付款按照工程进度和支付比例进行支付。
3.5 合同变更和解除1.如需对合同进行变更,应经双方协商一致,并以书面形式确认。
变更后的内容与原合同具有同等效力。
2.如因不可抗力等原因,导致合同无法履行,双方应及时协商解决。
如协商无果,可根据相关法律法规终止合同。
3.6 违约责任1.任何一方未履行本合同约定的义务,应承担相应的违约责任。
2.如承包方未按约定工期和质量要求完成基坑支护施工,应按实际工期延误的天数支付相应的违约金。
基坑支护施工的合同范本(5篇模版)第一篇:基坑支护施工的合同范本我们都知道在进行基坑支护施工的时候需要签订相关的合同,那么怎样的合同才规范呢?以下是小编整理的关于基坑支护施工合同范本,欢迎阅读。
承包人(甲方):分包人(乙方):甲方将淮安市汽车生活广场综合楼工程深基坑支护工程委托乙方施工,为了明确双方的安全生产、文明施工责任、确保施工安全文明,双方在签订分包合同的同时签订本协议,双方必须严格执行。
一、分包工程项目:分包工程名称:淮安市汽车生活广场综合楼工程深基坑支护工程工程分包工程地点:淮安市清河区水渡口大道与飞耀路交叉口分包方式:包工、包料(水泥、混凝土、钢材、碎石、砂)、包机械设备、包安全、包质量、包工期、包文明施工。
分包工程承包范围:淮安市汽车生活广场综合楼工程全部深基坑支护工程及基坑降水工程。
二、甲方职责:1、负责审查乙方的施工资质和乙方的安全资质,审查合格后方可签订分包合同、进场施工。
2、负责向乙方负责人贯彻国家、上级主管部门和公司有关劳动保护、安全生产、文明施工和消防工作的各项法规、条例、规定及各项规章制度。
3、向乙方负责人详细介绍工程的安全要求和注意事项。
4、审核乙方的安全施工方案和安全技术措施并监督执行。
5、对乙方实施监督检查,对不遵守安全操作规程、安全生产行为的有权要求乙方整改并进行经济处罚。
三、乙方职责:1、乙方在开工前向甲方和监理申报乙方的施工资质和安全生产许可,经审查合格后方可进场施工。
2、乙方应有完整的安全管理组织,按照规定配备专职的安全管理人员,应有各种安全操作规程,特种作业工人的审证考核制度及各级安全生产岗位责任制并定期安全检查制度、安全教育制度等,机械、焊接的安全生产操作规程应在桩机醒目处悬挂。
3、乙方在开工前应根据本工程特点编制安全施工方案,制订有针对性的安全技术措施报甲方审批,乙方必须严格按照批准的施工方案和安全技术措施的有关安全要求施工。
4、乙方进场施工前,必须对全体施工人员进行安全教育,按分包工程特点,依据安全生产操作规程提出具体的措施,没有接受安全教育的人员,一律不得参加施工。
基坑支护施工合同3篇篇1基坑支护施工合同一、合同双方甲方:(委托方)地址:法定代表人:联系电话:乙方:(施工方)地址:法定代表人:联系电话:二、合同对象甲方委托乙方在合同约定的工期内,对甲方提供的工程基坑进行支护施工,确保基坑工程的顺利进行,保证工程质量和安全。
三、合同内容1、工程范围:本合同所指的基坑支护工程范围包括但不限于:基坑围护结构的设计、施工和监理;基坑支撑系统的搭建和拆除;基坑降水和排水工程;基坑临时围挡和道路施工等。
2、工程标准:乙方应按照国家相关标准和规范执行基坑支护工程,确保施工质量符合相关要求。
3、工期要求:乙方应按照合同约定的工期,合理安排施工进度,保证工程按时竣工。
4、造价合同:甲乙双方达成一致的造价合同,并按照合同要求结算工程款项。
5、安全保障:乙方应制定施工安全计划和应急预案,确保施工过程中不发生安全事故。
6、材料和设备:乙方应按照合同约定使用符合国家标准的材料和设备,保证工程质量。
7、验收标准:甲方有权对基坑支护工程进行验收,乙方应配合完成验收工作,确保工程质量合格。
8、保修期:基坑支护工程竣工后,乙方应提供一定的保修期,确保工程质量。
四、合同违约责任1、任何一方未按合同约定履行义务的,应承担相应的违约责任;若因合同违约造成损失的,违约方应承担赔偿责任。
2、如乙方未按约定工期完成工程的,每延迟一天,应按照合同总造价的千分之三进行赔偿。
3、如乙方使用劣质材料或设备,或施工质量低劣,导致基坑支护工程质量不合格的,乙方应承担返工责任,并承担相关费用。
五、解决争议本合同履行过程中如发生争议,应协商解决;如协商不成的,可通过友好协商、仲裁或诉讼等方式解决。
六、合同变更1、经双方协商一致,可对本合同内容进行修改或补充;修改或补充的内容应以书面形式确认。
2、未经双方书面协商一致,不得随意变更合同内容。
七、其他事宜1、本合同自双方盖章后生效,有效期为工程竣工并经甲方验收合格之日起;2、本合同一式两份,甲乙双方各执一份,具有同等法律效力;3、本合同内容如有补充或修改,应经双方书面确认,并具有法律效力。
基坑支护施工合同范本(2)1. 合同双方甲方:[甲方名称]乙方:[乙方名称]2. 项目概述根据甲方要求,乙方将承担基坑支护施工任务。
双方达成协议,以确保项目顺利进行。
3. 工程内容•乙方将负责根据甲方的要求,进行基坑支护工程的设计、施工和监理。
•乙方将根据相关法律法规和标准,确保施工质量和工程安全。
•乙方将提供所需材料和人力,并组织施工过程。
4. 工程进度•双方一同商定的工期为[工期],乙方保证按照合同约定的时间完成工程。
•如因甲方原因导致延迟工程进度的,乙方有权要求适当的补偿和合理的工期延长。
•如因乙方原因导致延迟工程进度的,乙方将负责承担相应的赔偿责任。
5. 施工标准和质量保证•施工过程中,乙方将严格按照相关标准和要求进行施工,确保施工质量符合甲方要求。
•乙方将根据合同约定,提供工程保修服务。
在保修期内,乙方将免费维修由乙方施工造成的质量问题。
•在合同履行过程中,如出现质量问题,甲方有权提出书面整改要求,乙方将在收到整改通知后及时采取措施。
6. 工程费用和支付方式•工程费用为[工程费用],甲方将根据工程进展完成情况进行阶段性支付。
•甲方按照支付方式向乙方支付工程款项:–阶段一:施工开始前支付工程款项的[支付比例]%,合计金额为[支付金额]。
–阶段二:工程完成50%时支付工程款项的[支付比例]%,合计金额为[支付金额]。
–阶段三:工程完成100%时支付工程款项的[支付比例]%,合计金额为[支付金额]。
–阶段四:保修期结束后,甲方支付工程款项的[支付比例]%,合计金额为[支付金额]。
7. 变更和索赔•双方一致同意,在合同履行过程中可能会发生一些不可预见的变更,如需变更,应由双方协商解决,并签订变更协议。
•双方如对工程费用、工期等方面的问题存在争议,应及时协商解决。
如协商不成,可通过仲裁或法律途径解决。
8. 违约责任和解决方式•在合同履行中,如一方违约,应承担相应的违约责任。
•双方应本着友好合作的态度,通过协商解决合同履行过程中的争议。
基坑围护合同合同范本。
合同编号,【编号】。
甲方(委托方),【甲方名称】。
地址,【地址】。
联系方式,【联系方式】。
乙方(承包方),【乙方名称】。
地址,【地址】。
联系方式,【联系方式】。
鉴于甲方拟开展基坑围护工程,现委托乙方进行相关工程施工,双方经协商一致,达成如下合同:一、工程内容。
1.1 乙方应按照甲方要求,对基坑进行围护工程,包括但不限于基坑支护、排水系统安装等。
1.2 乙方应确保施工过程中的安全和质量,严格按照相关标准和规定进行施工,保证工程的合法性和有效性。
二、工期及付款。
2.1 工程施工期限为【具体工期】,乙方应按期完成工程,并保证工程质量。
2.2 甲方应根据工程进度及质量,按照约定的付款方式及时支付工程款项。
三、合同变更。
3.1 若在施工过程中需要对合同内容进行变更,须经双方协商一致,并签订书面变更协议。
四、违约责任。
4.1 若乙方未能按时完成工程或工程质量不符合要求,应承担相应的违约责任,并赔偿甲方因此造成的损失。
4.2 若甲方未能按约定支付工程款项,应承担相应的违约责任,并赔偿乙方因此造成的损失。
五、法律适用及争议解决。
5.1 本合同适用中华人民共和国法律。
5.2 因本合同引起的争议,双方应通过友好协商解决;协商不成的,应提交至合同签订地人民法院诉讼解决。
六、其他。
6.1 本合同自双方签字盖章之日起生效,至工程竣工验收合格之日止。
6.2 本合同一式两份,甲乙双方各执一份,具有同等法律效力。
甲方(盖章),___________ 日期,___________。
乙方(盖章),___________ 日期,___________。
基坑围护工程承包合同6篇篇1甲方(发包方):___________________乙方(承包方):___________________根据《中华人民共和国合同法》等相关法律法规的规定,为确保基坑围护工程的质量和安全,甲乙双方经友好协商,达成以下合同协议:一、工程概况1. 工程名称:基坑围护工程2. 工程地点:___________________3. 工程内容:基坑支护、土方开挖、排水工程等二、承包方式乙方采用包工包料的方式承包本工程,包括但不限于提供劳动力、材料设备、技术支持等。
三、合同工期1. 工程开工日期:_______年____月____日2. 工程竣工日期:_______年____月____日3. 如有特殊情况,双方可协商顺延工期。
四、工程质量1. 乙方应严格按照国家相关标准和规范进行施工,确保工程质量。
2. 甲方有权对乙方的施工过程进行监督,如发现质量问题,有权要求乙方进行整改。
3. 工程竣工后,乙方应提供完整的技术资料和验收报告,供甲方验收。
五、工程造价及支付方式1. 工程总造价:人民币________元(大写:_________元整)。
2. 支付方式:甲方应按合同约定支付工程进度款,乙方应提供合法有效的发票。
3. 甲方在收到乙方提交的结算报告后,应及时审核并支付尾款。
六、安全施工1. 乙方应制定安全施工措施,确保施工现场安全。
2. 乙方应对施工现场的工人进行安全教育和培训。
3. 如因乙方原因造成安全事故,乙方应承担全部责任。
七、违约责任1. 若甲方未按合同约定支付工程款,应支付逾期付款利息。
2. 若乙方未按合同约定完成工程,应承担违约责任,并赔偿甲方损失。
3. 若因乙方施工质量问题导致工程返工或整改,乙方应承担全部责任和费用。
八、其他事项1. 本合同自双方签字盖章之日起生效。
2. 本合同一式两份,甲乙双方各执一份。
3. 本合同未尽事宜,双方可另行签订补充协议,补充协议与本合同具有同等法律效力。
基础基坑支护合同协议书这是小编精心编写的合同文档,其中清晰明确的阐述了合同的各项重要内容与条款,请基于您自己的需求,在此基础上再修改以得到最终合同版本,谢谢!基础基坑支护合同协议书甲方(以下简称“甲方”):乙方(以下简称“乙方”):鉴于甲方需要进行基坑支护工程,乙方具有相应的资质和能力完成该工程,经双方友好协商,特订立本合同,以便共同遵守。
一、工程内容1.1 工程名称:_____________1.2 工程地点:_____________1.3 工程规模:_____________1.4 工程性质:_____________二、工程期限2.1 工程开工日期:_____________2.2 工程竣工日期:_____________三、工程质量3.1 乙方应按照甲方的要求和国家相关标准进行施工,保证工程质量。
3.2 工程质量标准:_____________四、工程造价4.1 基坑支护工程的总投资为人民币(大写):_____________元整(小写):_____________元。
4.2 乙方应按照甲方的要求进行施工,不得擅自增加工程造价。
五、付款方式5.1 甲方按照工程进度分阶段支付工程款。
5.2 付款比例:_____________5.3 付款时间:_____________六、违约责任6.1 乙方如未能按照合同约定的时间、质量完成工程,应承担相应的违约责任。
6.2 甲方如未能按照合同约定的时间支付工程款,应承担相应的违约责任。
七、争议解决7.1 双方在履行合同过程中发生的争议,应首先通过友好协商解决。
7.2 如协商不成,任何一方均有权向合同签订地人民法院提起诉讼。
八、其他约定8.1 双方应遵守国家相关法律法规,不得违法施工。
8.2 双方应保守合同中的商业秘密,不得泄露给第三方。
8.3 本合同一式两份,甲乙双方各执一份。
甲方(盖章):_____________ 乙方(盖章):_____________代表(签名):_____________ 代表(签名):_____________签订日期:_____________。
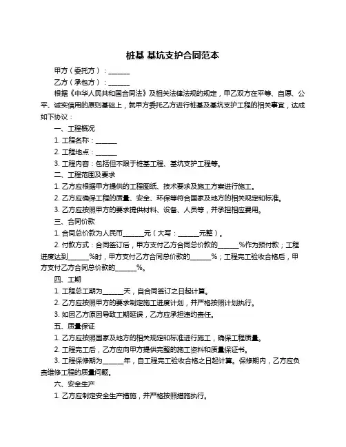
桩基基坑支护合同范本甲方(委托方):_______乙方(承包方):_______根据《中华人民共和国合同法》及相关法律法规的规定,甲乙双方在平等、自愿、公平、诚实信用的原则基础上,就甲方委托乙方进行桩基及基坑支护工程的相关事宜,达成如下协议:一、工程概况1. 工程名称:_______2. 工程地点:_______3. 工程内容:包括但不限于桩基工程、基坑支护工程等。
二、工程范围及要求1. 乙方应根据甲方提供的工程图纸、技术要求及施工方案进行施工。
2. 乙方应确保工程的质量、安全、环保等符合国家及地方的相关规定和标准。
3. 乙方应按照甲方的要求提供材料、设备、人员等,并承担相应费用。
三、合同价款1. 合同总价款为人民币_______元(大写:_______元整)。
2. 付款方式:合同签订后,甲方支付乙方合同总价款的_______%作为预付款;工程进度达到_______%时,甲方支付乙方合同总价款的_______%;工程完工验收合格后,甲方支付乙方合同总价款的_______%。
四、工期1. 工程总工期为_______天,自合同签订之日起计算。
2. 乙方应按照甲方的要求制定施工进度计划,并严格按照计划执行。
3. 如因乙方原因导致工期延误,乙方应承担违约责任。
五、质量保证1. 乙方应按照国家及地方的相关规定和标准进行施工,确保工程质量。
2. 工程完工后,乙方应向甲方提供完整的施工资料和质量保证书。
3. 工程保修期为_______年,自工程完工验收合格之日起计算。
保修期内,乙方应负责维修工程的质量问题。
六、安全生产1. 乙方应制定安全生产措施,并严格按照措施执行。
2. 乙方应负责工程现场的安全生产管理,确保工程安全。
3. 如因乙方原因导致工程安全事故,乙方应承担相应责任。
七、违约责任1. 任何一方违反合同约定,应承担违约责任,向守约方支付违约金,并赔偿因此给守约方造成的损失。
2. 甲方未按时支付合同价款,每逾期一天,应向乙方支付逾期付款金额的_______%作为滞纳金。
桩基维护施工合同范本
甲方:(委托方名称)
地址:(委托方地址)
联系人:(委托方联系人)
电话:(委托方联系电话)
乙方:(承包方名称)
地址:(承包方地址)
联系人:(承包方联系人)
电话:(承包方联系电话)
为明确双方的权利和义务,经双方友好协商,就甲方委托乙方进行桩基维护施工一事,达成如下协议:
一、工程内容
1.乙方接受甲方的委托,按照相关规范和要求,对桩基进行维护施工。
2.具体维护内容包括但不限于:检测桩基的稳定性,修补和加固损坏部位,清理桩基周围的杂物等。
3.工程地点为:(具体地址)
二、工程质量和安全
1.乙方应按照相关标准和要求,保证施工质量,确保维护后的桩基稳固可靠。
2.乙方应遵守相关安全规定,做好施工安全防护,确保施工过程安全。
三、工程期限和费用
1.工程期限为:(具体日期),如遇特殊情况需延期,应提前与甲方协商并获得同意。
2.工程费用为:(具体金额),甲方应按约定时间支付给乙方。
四、责任和保障
1.若因乙方施工质量问题导致桩基发生安全事故,乙方应承担相应的赔偿责任。
2.双方应共同维护工程现场的秩序,保障施工的顺利进行。
五、其他约定
1.本合同一式两份,甲乙双方各执一份,具有同等效力。
2.如有未尽事宜,双方可另行协商解决。
甲方(盖章):乙方(盖章):签订日期:年月日签订日期:年月日
以上内容经双方确认无误后生效。
(以下空白处为合同签字)。
基坑维护工程合同范本甲方(委托方):________________乙方(承包方):________________根据《中华人民共和国合同法》及相关法律法规的规定,甲乙双方在平等、自愿、公平、诚实信用的原则基础上,就甲方委托乙方进行基坑维护工程的相关事宜,达成如下协议:一、工程概况1.1 工程名称:________________1.2 工程地点:________________1.3 工程内容:基坑维护工程,包括但不限于基坑支护、降水、土方开挖、回填等。
二、工程范围及要求2.1 工程范围:乙方应按照甲方提供的施工图纸及工程量清单完成本合同项下的全部工程内容。
2.2 工程要求:乙方应确保工程质量符合国家相关标准和行业标准,满足甲方的要求。
三、合同价款3.1 合同总价款为人民币(大写):________________元整(小写):________________元。
3.2 付款方式:合同签订后,甲方支付乙方合同总价款的______%作为预付款;工程进度达到______%时,甲方支付乙方合同总价款的______%;工程完工验收合格后,甲方支付乙方合同总价款的剩余部分。
四、工期4.1 工程总工期为______天,自______年______月______日起至______年______月______日止。
4.2 乙方应按照甲方的要求和工程进度计划组织施工,确保工程按期完成。
五、质量保证5.1 乙方应严格按照国家相关标准和行业标准进行施工,确保工程质量。
5.2 乙方应提供工程所需的材料、设备的质量证明文件,并接受甲方的检验。
六、安全生产6.1 乙方应严格遵守国家有关安全生产的法律、法规和标准,采取有效措施确保施工现场的安全。
6.2 乙方应负责办理与工程相关的安全生产手续,并承担由此产生的费用。
七、违约责任7.1 乙方未能按期完成工程的,应向甲方支付违约金,违约金为合同总价款的______%。
7.2 乙方提供的材料、设备不符合质量要求的,应负责更换或修复,并承担由此产生的费用。
基坑围护施工合同范本甲方(发包方):名称:______________________法定代表人:________________地址:____________________联系方式:________________乙方(承包方):名称:______________________法定代表人:________________地址:____________________联系方式:________________一、工程概况1. 工程名称:[项目名称]基坑围护工程2. 工程地点:[具体地点]3. 工程内容:包括但不限于土钉墙、灌注桩、止水帷幕、锚杆等基坑围护工程的施工,具体内容以施工图纸及相关技术要求为准。
4. 工程规模:基坑面积约为[面积数值]平方米,周长约为[周长数值]米,开挖深度为[深度数值]米。
二、合同工期1. 开工日期:[预计开工日期],以甲方书面通知为准。
2. 竣工日期:[预计竣工日期],总工期为[工期天数]日历天。
3. 如遇不可抗力或其他不可预见、不可避免的因素,导致工期延误,经甲方书面确认后,工期相应顺延。
三、工程质量与验收1. 工程质量标准:符合国家及地方现行的有关基坑围护工程施工及验收规范的合格标准。
2. 乙方应严格按照施工图纸及相关技术要求进行施工,确保工程质量。
3. 工程竣工后,乙方应提交竣工验收报告,甲方应在收到报告后的[验收期限]日内组织相关部门进行验收。
4. 如工程质量不符合要求,乙方应在规定的时间内返工,直至达到合格标准,返工费用由乙方承担。
四、合同价款及支付方式1. 本工程合同总价为人民币(大写)[合同总价大写金额]元(小写:¥[合同总价小写金额]元)。
此价格为固定总价,包含但不限于材料费、人工费、机械设备费、管理费、利润、税金等一切费用。
2. 付款方式:合同签订后[预付款比例]%作为预付款,计人民币(大写)[预付款大写金额]元(小写:¥[预付款小写金额]元);工程进度达到[进度款支付节点 1]时,支付合同总价的[进度款支付比例 1]%,计人民币(大写)[进度款 1 大写金额]元(小写:¥[进度款 1 小写金额]元);工程进度达到[进度款支付节点 2]时,支付合同总价的[进度款支付比例 2]%,计人民币(大写)[进度款 2 大写金额]元(小写:¥[进度款 2 小写金额]元);工程竣工验收合格后,支付合同总价的[竣工款支付比例]%,计人民币(大写)[竣工款大写金额]元(小写:¥[竣工款小写金额]元);剩余合同总价的[质保金比例]%作为质量保证金,在质保期届满后无质量问题的情况下,一次性无息支付,计人民币(大写)[质保金大写金额]元(小写:¥[质保金小写金额]元)。
基坑围护施工合同范本甲方(发包方):_____________________乙方(承包方):_____________________鉴于甲方需进行基坑围护工程施工,乙方具备相应的施工资质和能力,双方本着平等自愿、诚实信用的原则,经协商一致,特订立本合同,以资共同遵守。
第一条工程概况1.1 工程名称:_____________________1.2 工程地点:_____________________1.3 工程内容:_____________________1.4 工程规模:_____________________1.5 工程质量要求:_____________________1.6 工程期限:_____________________第二条合同价款2.1 本合同总价款为人民币(大写):_____________________2.2 合同价款包括但不限于人工费、材料费、机械使用费、管理费、利润及税金等。
2.3 合同价款的支付方式和时间:_____________________2.4 合同价款的调整:_____________________第三条甲方的权利和义务3.1 甲方应按合同约定支付工程款。
3.2 甲方有权对乙方的施工进度和质量进行监督。
3.3 甲方应提供施工所需的场地、水电等条件。
3.4 甲方应协助乙方解决施工过程中出现的外部协调问题。
第四条乙方的权利和义务4.1 乙方应按照合同约定的工程内容、规模、质量和期限完成施工。
4.2 乙方应保证施工过程中的安全,遵守国家有关安全生产的法律法规。
4.3 乙方应自行承担施工过程中的人工、材料、机械等成本。
4.4 乙方应保证施工质量,对施工过程中发现的问题及时整改。
第五条工程验收5.1 工程竣工后,乙方应向甲方提交工程验收申请。
5.2 甲方应在收到验收申请后____天内组织验收。
5.3 工程验收合格后,双方应签署工程验收合格证明。
第六条违约责任6.1 如甲方未按合同约定支付工程款,应按未付款项的____%向乙方支付违约金。
基坑围护施工合同范本甲方(发包方):__________________法定代表人:__________________地址:__________________联系方式:__________________乙方(承包方):__________________法定代表人:__________________地址:__________________联系方式:__________________鉴于甲方拟对[项目名称]的基坑进行围护施工,乙方具备相应的施工资质和能力,双方经友好协商达成如下协议:一、工程概况1. 工程名称:[具体基坑围护工程名称]2. 工程地点:[详细地点]3. 工程范围:按照甲方提供的设计图纸及相关要求进行基坑围护施工,包括但不限于土钉墙、灌注桩、地下连续墙等。
二、工程期限1. 开工日期:____年__月__日2. 竣工日期:____年__月__日3. 如遇不可抗力或甲方原因导致工期延误,经双方协商确认后,工期相应顺延。
三、工程质量及验收1. 乙方应严格按照国家相关标准、规范及甲方要求进行施工,确保工程质量达到合格标准。
2. 施工过程中,甲方有权随时进行质量检查,乙方应积极配合。
3. 工程竣工后,由双方共同组织验收,验收合格后办理工程结算。
四、工程价款及支付1. 工程总价款为人民币______元(大写:______元整)。
2. 支付方式:(1)合同签订后__日内,甲方向乙方支付合同总价的__%作为预付款;(2)工程进度达到__%时,甲方向乙方支付合同总价的__%;(3)工程竣工验收合格后__日内,甲方向乙方支付合同总价的__%;(4)剩余合同总价的__%作为质保金,在质保期满后无质量问题的情况下无息退还。
五、双方的权利和义务1. 甲方的权利和义务(1)提供施工所需的场地、水、电等条件;(2)按合同约定支付工程价款;(3)协助乙方协调与其他相关单位的关系。
2. 乙方的权利和义务(1)按合同约定的时间、质量要求完成施工任务;(2)遵守施工现场的管理规定,做好安全防护工作;(3)负责施工过程中的垃圾清运;(4)按照国家规定承担工程质量保修责任。
支护桩基合同7篇篇1甲方(发包方):____________________乙方(承包方):____________________根据《中华人民共和国合同法》及其他相关法律法规的规定,甲乙双方在平等、自愿、公平、诚实信用的原则基础上,就乙方承包甲方支护桩基工程事宜,达成如下协议:一、工程概况1. 工程名称:____________________支护桩基工程。
2. 工程地点:____________________。
3. 工程内容:支护桩基础施工,包括钻孔、钢筋笼制作与安装、混凝土浇筑等。
二、合同工期1. 工程开工日期:XXXX年XX月XX日。
2. 工程竣工日期:XXXX年XX月XX日。
三、工程价款及支付方式1. 工程总价:人民币________元整(¥________元)。
2. 支付方式:甲方在工程竣工并通过验收后支付乙方工程款项。
具体支付比例为工程总价的百分之九十(90%),剩余百分之十(10%)作为质量保证金,一年后支付。
四、工程质量及验收标准1. 乙方应按照相关国家规范、标准以及甲方要求进行施工,确保工程质量。
2. 验收标准:按照《建筑工程施工质量验收统一标准》及相关规范进行验收。
3. 乙方应提供完整的施工资料,包括施工图纸、技术资料等。
五、甲方责任1. 甲方应按时提供施工所需的水电等基础设施。
2. 甲方有权对乙方的施工过程进行监督,确保工程质量。
3. 甲方应按合同约定支付工程款项。
六、乙方责任1. 乙方应按时提交施工方案,并经甲方审核同意后实施。
2. 乙方应确保施工现场安全,采取必要的安全防护措施。
3. 乙方应按时完成工程施工,确保工期。
4. 乙方应对施工过程中的质量问题负责,并负责保修。
七、违约责任1. 若因乙方原因造成工期延误,乙方应承担违约责任,并支付相应的违约金。
2. 若甲方未按合同约定支付工程款项,应承担违约责任。
3. 若因甲乙双方原因导致工程出现质量问题,双方应共同承担责任。
地基基础基坑围护工程合同甲方(建设单位):_______________乙方(施工单位):_______________鉴于甲方需进行地基基础及基坑围护工作,经过双方友好协商,依据《中华人民共和国民法典》及相关法规,达成以下合同条款:一、工程概况:1. 工程名称:_______________2. 工程地点:_______________3. 工程内容:包括但不限于地基挖掘、土方处理、基坑支护、地下水控制、周边环境保护等。
4. 工程质量标准:按照国家现行相关规范及设计要求执行。
二、合同价格:1. 合同总价为人民币(大写)_______元整(¥_______)。
2. 价格包含所有材料费、人工费、机械使用费及其他直接费用。
3. 如遇特殊情况导致成本增加,双方应重新协商确定增减金额。
三、施工周期:1. 开工日期:自____年____月____日起2. 竣工日期:至____年____月____日止3. 如遇不可抗力因素导致工期延误,乙方应及时通知甲方,并经甲方同意后适当顺延工期。
四、付款方式:1. 预付款:合同签订后7日内,甲方支付合同总价的10%作为预付款。
2. 进度款:工程进度达到50%时,甲方支付合同总价的40%。
3. 竣工款:工程完工并通过验收后,甲方支付剩余的50%款项。
4. 最终结算:工程全部完工并通过最终验收后,根据实际完成的工作量进行最终结算。
五、违约责任:1. 如甲方未按约定时间支付款项,应按逾期天数向乙方支付违约金。
2. 如乙方未按约定时间完成工程或工程质量不符合要求,应负责修复或重做,直至满足质量标准。
六、争议解决:因履行本合同所发生的一切争议,双方应首先通过协商解决;协商不成时,可提交至合同签订地的人民法院诉讼解决。
七、其他约定事项:1. 双方可根据项目实际情况补充具体条款。
2. 本合同一式两份,甲乙双方各执一份,具有同等法律效力。
3. 本合同自双方授权代表签字盖章之日起生效。
甲方代表(签字):_______ 日期:____年____月____日乙方代表(签字):_______ 日期:____年____月____日。
桩基围护设计合同合同编号: [填写合同编号]签订日期: [填写签订日期]甲方(委托方):- 名称:- 统一社会信用代码:- 地址:- 法定代表人:- 联系电话:乙方(设计方):- 名称:- 统一社会信用代码:- 地址:- 法定代表人:- 联系电话:鉴于:甲方需要进行桩基工程和基坑围护结构的设计工作,乙方具备相应的设计资质和能力,双方经友好协商,达成如下协议:第一条设计项目- 工程名称:[工程名称]- 工程地点:[工程地点]- 设计范围:桩基工程设计、基坑围护结构设计。
第二条设计依据- 国家及地方现行的建筑规范和标准。
- 甲方提供的工程勘察报告、工程设计平面布置图、桩基结构施工图及相关技术资料。
第三条设计周期- 自合同签订之日起,乙方应在[具体时间]内完成初步设计。
- 详细设计阶段应在[具体时间]内完成并提交设计成果。
第四条设计费用与支付- 设计总费用为人民币[金额]元整。
- 付款方式:合同签订后支付[百分比]%作为预付款,初步设计完成支付[百分比]%,详细设计完成并提交全部图纸后支付剩余款项。
第五条甲方权利与义务- 提供必要的工程资料和技术要求。
- 对设计成果进行审阅并提出修改意见。
- 按合同规定支付设计费用。
第六条乙方权利与义务- 按照国家相关标准和甲方要求进行设计。
- 按时提交设计成果,并对设计质量负责。
- 根据甲方反馈进行必要的设计修改。
第七条知识产权- 设计成果的知识产权归甲方所有。
- 乙方保留署名权和作品发表权。
第八条违约责任- 任何一方违反合同条款,应承担违约责任,包括但不限于支付违约金、赔偿损失。
第九条争议解决- 双方因合同发生争议,应首先通过友好协商解决;协商不成,可提交[指定仲裁机构]仲裁或向[指定法院]提起诉讼。
第十条其他条款- [根据实际情况添加其他条款]第十一条生效条件- 本合同自双方签字盖章之日起生效。
甲方(签字/盖章): [甲方签字]乙方(签字/盖章): [乙方签字]签订地点: [填写签订地点]。
项目基坑围护及桩基合同协议书TPMK standardization office【 TPMK5AB- TPMK08- TPMK2C- TPMK18】上海某项目工程基坑围护及桩基专业分包工程合同编号:cscec-2b-QPWDM-ZYFB-002甲方:乙方:签订地点:上海市日期:第一章.合同双方及法律依据第1条.甲、乙双方第2条.合同依据的法律和文件第二章.合同文件第3条.合同文件及优先顺序第4条.合同文件使用的语言、交换文书的语言第5条.合同文件适用的标准、技术规范第三章.工程概要第6条.工程名称与地址第7条.工程概况第四章.工程范围第8条.合同工程范围第9条.合同方式第10条.转让、转包和再分包第五章.工程价款第11条.分包工程价款第12条.工程预付款第13条.工程款的支付第14条.保修金第六章.工程结算第15条.结算准则第16条.设计变更的价款第17条.工程结算书第七章.工程工期第18条.本工程工期第19条.总工期的延长第20条.进度计划及工程施工计划第21条.暂停施工第22条.工期延误第23条.变更设计不影响总工期的原则第八章.工程质量第24条.工程质量等级第25条.检查和返工第26条.隐蔽工程验收第九章.材料采购和供应第27条.甲方供材料第28条.乙方采购材料以及材料确认第29条.材料代换第十章. 工地、工程及其管理第30条.施工组织设计及施工方案第31条.施工管理组织及施工人员撤换第32条.工地确认与移交第33条.临时设施第34条.材料、施工机械设备第35条.提供图纸和设计交底第36条.设计变更第37条.工地管理第38条.环境保护及文物第39条.安全施工第40条.安全保证金第41条.施工配合第42条.通知、指令及紧急情况处理第43条.处罚第十一章. 保险及履约担保第44条.人身财产的损伤和对甲方的保障第45条.保险第46条.履约保函或保证金第十二章. 竣工验收与保修第47条.竣工验收与工程交接第48条.保修第十三.章. 不可抗力与特殊风险第49条.不可抗力第50条.特殊风险第51条.损失及修复费用的负担第十四章. 工程停建与缓建第52条.材料、设备及工程的移交第53条.人员的撤离和费用结算第十五章. 终止合同第54条.终止合同第55条.合同终止后的规定第十六章. 违约、争议与仲裁、索赔第56条.违约第57条.争议与仲裁第58条.索赔第十七章. 附则第59条.合同有效期第60条.未尽事宜之协商与合同修改第61条.合同份数本合同于2014年12月18日由中国建筑第二工程局有限公司(以下简称甲方),与青海省地质基础工程施工总公司上海分公司(以下简称乙方)签订。
经甲乙双方多次友好协商双方同意如下:第一章.合同双方及法律依据第1条.甲、乙双方1.1甲方:地址:甲方代表:1.2乙方:地址:乙方代表:1.3乙方项目经理(需有乙方授权)应由具备相应资质等级、有相关充足经验人员担任,并须取得甲方认可。
乙方项目经理应常住工地,甲方所有传达给项目经理的指示等将视为有效地传达给了乙方。
1.4经甲方认可的项目经理不得随意变更,若需变更,乙方应在10天前通知甲方,并将其后任资料呈报甲方,在得到认可后,方可变更,其后任应承担和继续履行乙方于合同中的责任和义务。
1.5若甲方认为乙方委派的项目经理不能胜任本工程的项目经理,乙方应无条件在甲方限期内(一周以内)予以更换,并不得以此为借口影响工期和增加费用。
1.6甲方的代表或项目经理变更时,甲方需在7天前通知乙方,其后任应继续履行甲方于合同中的责任和义务。
第2条.合同依据的法律和文件2.1本合同以下列法律、规定为依据:1. 中华人民共和国合同法;2. 中华人民共和国建筑法;3.上海市的有关工程建设的法律、条例和文件规定;4. 其他有关的法律和行政法规。
2.2本合同所依据的文件:本合同之签订基于上述法律、规定及议标过程中甲方所颁发的议标文件和双方认可之来往函件而签订。
2.3以本条所列的法律为原则,以本条所列的文件为依据,经甲乙双方充分协商后签订本合同。
第二章.合同文件第3条.合同文件及优先顺序3.1本合同由以下文件组成:1.本合同书;2.中标函或意向书;3.签订本合同之前,往来的文件及洽商记录;4.投标邀请书及报价须知;5.招标报价的质疑及解答;6.施工图纸;7.合同清单。
3.2当上述合同文件之间出现矛盾或不相一致时,按上述合同文件排列的先后顺序,以排列在前的合同文件为准。
3.3本合同书签订前,乙方已核对并明白了上述合同文件的内容和含义。
在合同执行过程中,若合同文件相互解释不一致或含义不明,则以甲方之解释为准。
第4条.合同文件使用的语言、交换文书的语言合同文件、来往函件、图纸等使用的语言为汉语。
第5条.合同文件适用的标准、技术规范5.1本合同适用的技术规范为国家和上海市的有关建设工程标准、规范及施工图特别技术要求。
乙方应按国家和上海市的建设工程标准、规范或施工图特别技术要求两者中较严、较高标准进行施工。
5.2国内没有相应的标准、规范时,甲方可要求乙方按甲方提出的特别技术要求进行施工,或乙方按甲方的要求在约定的时间提出施工工艺,经甲方批准后执行。
第三章.工程概要第6条.工程名称与地址6.1工程名称:上海某项目围护工程6.2工程地址:第7条.工程概况7.1 以下工程概况为大概说明,甲方不为其准确性负责:本工程为某项目工程,本项目总占地面积133.2亩,总建筑面积44.75万m2,其中地上31.46万m2,地下13.29万m2。
第四章.工程范围第8条.合同工程范围(以下简称“本工程”)8.1本工程承包方式:承包方式为:包工、包机、包辅材(不含甲方提供的水泥)、包工期、包质量、包安全和文明施工。
8.2 承包范围:B1-1区、B1-2区域基坑围护及桩基工程,具体区域划分以甲方为准,甲方对划分区域有保留权(甲方有权根据工程需要或视乙方的施工能力调整乙方的施工范围,乙方应无条件遵照甲方的指令执行并办理书面确认,否则视为乙方违约)。
8.3本工程合同范围的主要工作内容(包括但不限于以下工作内容):钻孔灌注桩、深搅桩、高压旋喷桩、砼护坡、灌注桩后注浆、SMW工法桩、钢格构柱安装。
(1)根据工程进度的需要,负责各种相关施工机械设备(包括配套设备)一次或多次进出场。
(2)乙方拟定承包范围内施工过程所需场地硬化或置换建筑垃圾方案(甲方根据实际情况确定)。
(3)甲方负责提供乙方基准点,乙方负责承包范围内各种桩、围护工程的放线、定位等工作。
(4)泥浆池、循环池的制作(开挖、砌筑),泥浆装车外运,完工后泥浆池(沟)的清除,装运及场地清理埋填整平,恢复原有地貌。
(5)泥浆外运:落实和确保泥浆运输车辆及卸点,办理泥浆场外运输手续,外运道路的保洁、确保运输泥浆顺利外运。
(6)钻孔灌注桩:a)成孔:含定位、破除垫层、挖孔、安放护筒、钻机移机、就位、钻孔、清孔清碴、泥浆制作或购买、泥浆护壁、外运等全部工作;b)现场制作钢筋笼,钢筋笼的倒运,下钢筋笼等全部工作,以及安拆导管、清孔,灌注商品混凝土等相关工艺流程。
(7)深搅桩:a)测量放线、钻机定位→预搅下沉,挖掘成槽;b)钻孔、空钻、安放注浆管、制备水泥浆→喷浆搅拌,下沉提升直至达设计桩顶等相关工艺流程。
(8)高压旋喷桩(水泥甲供):a)定位、挖土成槽、成孔、空钻;b)送浆、试喷检查、高喷作业、回灌、清洗管路、冲洗、清理地下障碍物。
(9)砼护坡(此项包工、包石子、包钢筋、包机械、包一切辅材,特别说明:仅水泥甲供)a)钢筋网制作、挂网、植筋;b)混凝土制作、运输、喷射、养护;c)泄水孔及泄水管的制作、安装;d)人工或机械清理边坡等相关工艺流程。
(10)灌注桩注浆:a)场地处理、定位;b)下注浆管、封口、配置浆液、加压注浆等相关工艺流程。
(11)SMW工法桩:a)型钢及相关机械进出场;b)型钢接长、型钢涂刷隔离剂;c)型钢打拔、形成空隙注浆填充等相关工艺流程。
(12)钢格构柱安装、吊装及施工用具、辅材等全部工作内容(甲方负责格构柱外加工到现场指定堆放场地);(13)桩基的砼充盈系数应控制在108%以内(包括超灌部分但超灌高度按照图纸要求),桩基钢筋损耗系数控制在102.5%以内(含措施筋);搅拌桩水泥实际用量控制在图纸理论用量范围以内。
水泥、砼及钢筋超过控制系数的部分由乙方承担,按甲方采购价进行赔偿,并且超过控制系数造成凿除的一切费用由乙方承担(以上控制系数若高于图纸明确控制系数,则以图纸控制系数为准)。
(14)乙方施工范围内的临时排水、排污和乙方承包范围内的安全和文明施工现场保洁。
(15)清理地下障碍物。
(16)一级配电箱后的取电所需要的电缆及配电箱均由乙方负责,夜间施工照明由乙方负责。
(17)桩孔的回填或安全防护(甲方仅提供钢管),及桩顶10cm以上砼的清除。
(18)在工程桩验收合格后10天内完成竣工资料和竣工图的编制工作,交工竣工资料等及相关工作内容。
(19)本工程还包括夜间施工申报手续及照明、安全文明施工、现场保洁、各种材料报验、检验批等所有交工竣工资料等及相关工作内容、除上述所列工作内容及附表中所列工作内容外一切与钻孔灌注桩、深搅桩、砼护坡、钻孔灌注桩后注浆、SMW工法桩、钢格构柱安装工程相关的工作内容,包括为抢工期而需要增加的其他措施费。
(20)本工程范围不但包括上述的直接工程,且包括为完成上述工程所需的辅助工程等一切工作内容(施工过程中挖机配合)以及后附合同清单内所包含工作内容。
第9条.合同方式:本合同为综合单价包干合同,开办费、措施费、管理费、利润、风险费等同时锁定综合在单价中,除合同约定外,均不作调整。
第10条.转让、转包和再分包在任何情况下,乙方不得将本工程的全部或部分转让或转包给他人,甲方在任何情况下有权随时否定乙方未经甲方同意的转让、转包和再分包,同时甲方有权追究乙方分包总价10%以上的违约责任。
第五章.工程价款第11条.分包工程价款工程量计算规则:按照合同清单计价规则(若合同清单中无对应计算规则,则按照GB50500-2013规则计算)。
11.1综合单价:具体工作内容及计算规则见后附清单。
本工程合同总价款暂定(以下简称“合同总价”)为RMB750万元(大写:柒佰伍拾元整)。
最终结算按照现场实际施工工程量计量。
11.2合同价款包括:1.本工程范围的所有工程的直接工程费、间接工程费、利润、规费、税金等所有费用;2.合同单价中已包括材料的损耗、增加机械设备及降效、抢工费、临时仓储、二次驳运、垃圾泥浆清理装外运、安全文明施工费、夜间施工申请费、清理地下的障碍物、标化工地等工作内容所需费用;3.与本工程有关的或为了完成本工程而必须的辅助工程和临时设施的搭建与拆除、机械设备进出场等一切费用;4.工程建设过程中,由国家建筑法、消防法、劳动法及国家、上海市的相关法律、规定、通知等所规定的分包单位应支付的综合保险费;5.施工过程中所有乙供材料的交易费、送检和实验费;6.本工程投标报价文件所要求的项目、条件和乙方投标书中所列的所有项目的费用;7.第41条款的施工配合费用均包括在合同单价中;8.为按时完成本工程所需的抢工费等均包括在合同单价中;9.桩基检测所需费用。