国内最好的涂层测厚仪
- 格式:pdf
- 大小:206.23 KB
- 文档页数:3
磁性涂层测厚仪使用方法
磁性涂层测厚仪(也称磁性涂层测厚仪)是一种用于测量金属表面涂层厚度的仪器。
其使用方法如下:
1. 首先,将磁性涂层测厚仪打开并进行校准。
校准过程包括将测厚仪的探头放置在已知厚度的标准样品上,并调整仪器上的校准按钮,使测厚仪显示出正确的厚度数据。
2. 将磁性涂层测厚仪的探头放置在待测试的金属表面涂层上。
确保探头与表面之间没有空隙,并确保其完全贴合在涂层上。
3. 保持探头与表面的接触,并按下测量按钮。
测厚仪会发出声音或以其他方式给出测量完成的信号。
4. 读取仪器上显示的厚度数据,即可得到涂层的厚度。
有些测厚仪还可以将数据存储到仪器中或通过无线方式传输到电脑或手机中。
需要注意的是,在使用磁性涂层测厚仪时,要确保所测金属表面为磁性材料,例如钢铁。
对于非磁性材料,如铝或不锈钢等,无法使用磁性涂层测厚仪进行测量。
另外,在使用测厚仪时,要注意保持测量环境的清洁和干燥,以确保测量结果的准确性。
涂层测厚仪Coating Thickness Gauge manual(大量程)说明书使用本产品前请阅读此说明书第一章概述本系列涂层测厚仪是大量程测厚仪,用于测量磁性金属材料表面涂镀层覆盖层物体厚度的专业无损检测仪器。
它采用磁性测厚方法,可无损地测量磁性金属基体(如:钢、铁)上非磁性覆层的厚度(如:镀锌、铬、锢、珐琅、橡胶、粉未、油漆、电泳、搪瓷、防腐层、防火涂层、喷塑、涂料等)。
本仪器符合以下标准 GB/T4956-2003《磁性基体上非磁性覆盖层厚度测量磁性法》。
本仪器采用广泛地应用于涂装行业、制造业、金属加工业、化工业、商检等检测领域。
第二章仪器特点⚫大量程测量特别适用于防腐涂层或薄型防火涂层测量⚫操作简单,测试速度快,灵敏度好,测量精度高⚫具有两种测试方式:连续(CONT INUE)和单次(SINGLE)测量方式⚫设有四个统计功能:最大值(MAX)、最小值(MIN)、平均值(MEA)、测量次数(No)⚫大容量存储,可存贮2000个测量数据,可分10组存储及查看数据⚫连接电脑进行通信,读出存贮数据进行保存或打印(适用U型主机) ⚫可采用二种校准方式:零点校准和两点校准⚫操作过程有蜂鸣声标示(单次测量方式)⚫自动识别铁基和非铁基底材⚫公英制转换μm/Mil⚫大液晶屏背光显示模式,低电压指示⚫手动/自动关机功能第三章技术参数A、测量范围:□0-6000μm □ 0-8000μm □0-9500μmB、使用环境:温度:0℃-50℃,湿度:20%RH—90%RH,无强磁场环境下使用C、最薄基体:0.4mmD、测量精度:±3%H+2μmE、分辨率:0.1μm /1μm(100μm以下为0.1μm,100μ以上为1μm)F、最小基体面积16*16mmG、最小曲率:凸5mm;凹25mmH、外形尺寸:130mm*70mm*24mmI、重量:100gJ、电源:三节(7号)碱性电池第四章屏幕显示说明第五章仪器使用方法说明仪器装上电池后,按下“”按键开机,等蜂鸣声响后,液晶显示屏上显示时,仪器自动进入测量状态,直接将测头垂直并快速紧压到工件表面的涂镀层上,仪器通过测头自动测量出涂层厚度,并通过显示屏把厚度值显示出来,(如图:,当前图示为当前测量结果102um,测量次数:20次)。
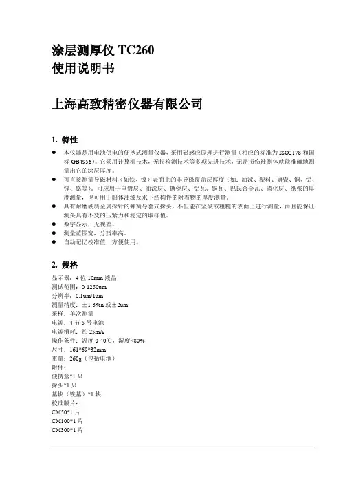
涂层测厚仪TC260使用说明书上海高致精密仪器有限公司1.特性●本仪器是用电池供电的便携式测量仪器,采用磁感应原理进行测量(相应的标准为ISO2178和国标GB4956)。
它采用计算机技术,无损检测技术等多项先进技术,无需损伤被测体就能准确地测量出它的涂层厚度。
●可直接测量导磁材料(如铁、镍)表面上的非导磁覆盖层厚度(如:油漆、塑料、搪瓷、铜、铝、锌、铬等)。
可应用于电镀层、油漆层、搪瓷层、铝瓦、铜瓦、巴氏合金瓦、磷化层、纸张的厚度测量,也可用于船体油漆及水下结构件的附着物的厚度测量。
●具有耐磨硬质金属探针的弹簧导套式探头,不但能在坚硬或粗糙的表面上进行测量,而且能保证测头具有不变的压紧力和稳定的取样值。
●数字显示,无视差。
●测量范围宽,分辨率高。
●自动记忆校准值,方便使用。
2.规格显示器:4位10mm液晶测试范围:0-1250um分辨率:0.1um/1um测量精度:±1-3%n或±2um采样:单次测量电源:4节5号电池电源消耗:约25mA操作条件:温度0-40℃,湿度<80%尺寸:161*69*32mm重量:260g(包括电池)附件:便携盒*1只探头*1只基块(铁基)*1块校准膜片:CM50*1片CM100*1片CM300*1片CM500*1片说明书*1份3.面板说明4.测量程序4.1轻按电源键,接通整机电源后,仪器自动进入测量状态。
注意:在打开电源时,本仪器自动进行自检。
为确保测量的准确性,打开电源时的3秒钟内,一定不要将测量探头放在铁基上,也不要将探头靠近铁基或其他磁性材料。
即:在打开电源时,探头一定要远离铁基或其他磁性材料。
4.2在确认校准正确的前提下,就可开始测量。
若对以前的校准有所怀疑的话,应再进行一次校准。
校准的具体方法详见仪器校准部分。
仪器一旦校准,校准结果将自动存贮在仪器中,下次开机测量时,可不必再次进行校准,除非对测量的准确性有所怀疑。
4.3将测量传感器压紧到被测涂层上,显示器上的值即为待测涂层的测量值。
Elcometer-345四键涂层测厚仪Elcometer-345F涂层测厚仪善于测量在钢或铁上的无磁性的涂层。
它可以用在涂漆,塑料,电镀,磁釉,硬铬和其他的如无电镀的镍的涂层。
Elcometer-345N涂层测厚仪善于测量在金属上的无磁性非金属性涂层。
它可以用在阳极氧化,涂漆,塑料等涂层。
Elcometer-345F/N涂层测厚仪可以提供上述F和N型两种测厚仪的测量种类。
但Elcometer-345F/.N涂层测厚仪只适用于两种分别测量。
作为附件,345可以在边上安装3针插座,以后可以下载读数信息到打印机、数据记录仪或计算机乃至其他的分析仪器。
这种工厂安装操作还包括一盏灯和一个蜂鸣器,来显示有一个有效的阅读信息被取得。
(见图1〕Elcometer-345涂层测厚仪Statistic(Stats)型内建了记录器,可以记忆10000条读数信息。
包装包括:345仪器(可选分离式探头〕操作说明标准膜片皮盒带皮盒电池注意:此仪器采用液晶显示,如果它的温度超过50摄氏度(华式120度〕,它可能被损坏。
它被放在强烈阳光照射下敞开的汽车上时这种情况可能发生。
电池安装:(见图2〕打开后盖按照标记放进两节电池到电池槽内。
电池就安装好了。
皮盒带安装:在没有数据输出操作时,扎带按照下一页的图示上的示意扎结。
探头连接:345型分离式涂层测厚仪在底部有一个4针插座。
插头上有一个红点,当它插入的时候应该和在插座外面的红记号排成一行。
要拔出这个插头,拉上外面的凸起套子,不要拧。
这将放开防止插头从插座中被拉出的联锁。
注意:在 Elcometer-345仪器没有和探头连接的时候,不要操作。
当仪器在开启状态时,不要卸下探头。
一般操作说明当345安装有整体探头时,探头接触测量表面时,仪器将开启。
如果是分离式测厚仪,连接上相配的探头。
F表示铁基层,N表示非铁基层。
分离式的F 探头有一个金属外部组件,分离的N 探头具有一个黑塑料的外部组件。
涂层测厚仪CM10系列涂层测厚仪宁波经济技术开发区凯诺仪器有限公司CM10系列-技术参数测量原理磁感应原理(Fe):测量钢、铁等铁磁金属基体上的非磁性涂镀层的厚度,如油漆层、各种防腐涂层、涂料、粉末喷涂、塑料、橡胶、合成材料、磷化层、铬、锌、铅、铝、锡、镉等。
涡流原理(NFe):测量铜、铝、不锈钢等非铁磁性基体上的所有非导电层的厚度,如油漆层、各种防腐涂层、涂料、粉末喷涂、塑料、橡胶、合成材料、氧化膜、磷化膜等。
技术参数仪器型号CM10F CM10FH CM10N CM10FN工作原理磁感应磁感应电涡流磁性涡流一体测量范围(um)0-30000-100000-20000-1500低限分辨力(um)0.1 0.1 0.1 0.1一点校准(um)±(2%H+2) ±(2%H+10) ±(2%H+2) ±(2%H+2)测试条件最小曲率半径(um) 1.5 10 3 1 最小面积的直径(um)7 40 5 3 基体临界厚度(mm)0.5 2 0.3 0.2显示高对比度段码液晶屏(LED背光)统计功能测量次数、最大值、最小值、平均值、标准偏差校准方式一点、两点校准工作温度-10℃~+50℃,有特殊要求可达-20℃自动关机3分钟无操作后自动关机电源两节1.5V AA电池,当电池电量不足时,有低电压提示重量含电池200g尺寸149mm×73mm×32mm (H×W×D)标准配置选配件CM10涂层测厚仪校准片标准探头铝基调零板校准片铁基调零板调零板橡胶护套操作手册两节AA电池合格证、装箱单仪器箱。
一、说明456涂镀层测厚仪可选择铁的、非铁的和双探头的。
铁探头是测量钢或铁表面非磁性涂层的厚度,它能在涂料、塑料、电镀、瓷漆、粉末、硬质铬合金和其它例如无电镀的镍的其它涂层上使用,非铁探头测量在非磁性金属上。
它们能在阳极电镀处理、涂料、涂层、粉末等铝、铜非瓷性的不锈钢上使用。
铁和非铁探头具有自动选择的功能。
这个测厚仪既有内置探头又有可分离的探头。
所有分离探头都可互换并且有一个PINIP键可选择,这样一个内置探头就可被插入分离探头的测厚仪上使用。
在电镀或金属(铝或锌)钢涂层上使用铁、非铁探头。
铁和非铁探头是安装在N模式,可用来测量在电镀、铝或锌喷在钢基体上的涂料、涂层。
在选择N模式前仪器必须社置成手动模式。
这个装置必须要校零并且在钢涂层样品上校准。
不要更换锌或铝的校零标准。
这将决定在电镀或金属钢涂层上已检查过的零位,在钢上的金属涂层栽50um以上应该是相一致的,并可能作为一个稳定的零位在金属层上。
1特征Elcometer456基本版本有一个图行显示、多种刻度选择,背光和红外线参数输出。
读数存储有标准和高级两种版本。
二、开始1.安装电池用拇指指甲在凹槽处向外打开电池门。
注意电池的极性。
可使用充电电池,但它们仅有碱性电池寿命的25-30%。
2.安装分离探头对准接头的键槽向上推。
这个接头会自动锁住。
注意:探头接头的设计准许在探头和仪器中进行一些移动。
这种故意的移动不会影响测量。
为了放下探头,抓住有凸边的部分,并从仪器处向外拉。
接头不是锁住的,释放探头。
装配PINIP:扭PINIP直到接头拧紧,并按顺时针方向旋转锁环11/2次锁紧。
注意:为了确保从探头处得到正确的传输数据并检测新的探头,安装分离探头时仪器必须关闭。
3.开关所有版本的EIcometer456可按功能键来开关。
内置探头的仪器可按表面的内置探头来开关。
4.软键软键的操作依靠上述例子的屏幕显示。
一些屏幕准许特点转换的壮态,例如开至关或选择或取消选择等等。
五种常见镀层测厚仪类型及测厚方法镀层测厚仪是一种常用的工具,用于测量各种物体表面的镀层厚度。
常见的镀层测厚仪类型有磁性涂层测厚仪、涡流涂层测厚仪、超声波涂层测厚仪、光学涂层测厚仪和放射性测厚仪。
下面将逐一介绍这些类型的测厚仪及其测厚方法。
1.磁性涂层测厚仪磁性涂层测厚仪主要用于测量金属表面的非磁性涂层厚度,如油漆、漆膜等。
它通过测量在测量位置上的磁场强度来确定涂层的厚度。
测厚仪工作时,将磁性涂层测厚仪放置在被测物体表面,仪器会产生一定强度的磁场,当磁场通过被测涂层时,由于涂层的存在,磁场会发生变化,通过测量磁场变化的大小,就可以确定涂层的厚度。
2.涡流涂层测厚仪涡流涂层测厚仪是用于测量金属表面涂层的工具。
它通过感应涡流的大小来确定涂层的厚度。
在测量过程中,测厚仪与被测物体表面接触,仪器会生成一定频率的交流电磁场,通过测量交流电磁场感应出来的涡流大小,就可以确定涂层的厚度。
3.超声波涂层测厚仪超声波涂层测厚仪是通过超声波的传播速度来确定涂层厚度的。
仪器会发射超声波,当超声波通过涂层时,会反射回来,通过测量超声波的传播时间和速度,就可以计算出涂层的厚度。
4.光学涂层测厚仪光学涂层测厚仪是用于测量透明涂层(例如玻璃、塑料等材料)的厚度。
测厚仪会发射一束可见光,当光线穿过透明涂层时,会发生反射和折射,通过测量反射和折射光的强度和角度,就可以计算出涂层的厚度。
5.放射性测厚仪放射性测厚仪是一种使用放射性同位素进行测量的测厚仪。
测厚仪内部放置有一个放射性同位素源,放射性同位素通过射线照射被测物体表面,当射线穿过涂层时,会发生衰减,通过测量射线衰减的程度,就可以确定涂层的厚度。
综上所述,常见的镀层测厚仪类型有磁性涂层测厚仪、涡流涂层测厚仪、超声波涂层测厚仪、光学涂层测厚仪和放射性测厚仪。
每种测厚仪都有其适用于不同材料和涂层类型的测厚方法,选择合适的测厚仪和测厚方法可以提高测量的准确性和精度。
涂层测厚仪MC-2000D操作使用说明目录第一章概论- - - - - - - - - - - - - - 2第二章应用方法- - - - - - - - - - - - 4第三章维护与检修- - - - - - - - - - -9附一装箱单- - - - - - - - - - - - - - - 10第一章概论一、仪器特点:MC-2000D型涂(镀)层测厚仪是高新技术的结晶,它采用单片机技术,精度高、数字显示、示值稳定、功耗低、操作简单方便、触摸按键、单探头全量程测量、体积小、重量轻;且具有存储、读出、统计、低电压指示、系统校准,其性能达到当代国际同类仪器的先进水平。
二、应用范围:本仪器采用磁性测厚法,可以方便无损地测量铁磁材料上非磁性涂层的厚度,如钢铁表面上的锌、铜、铬等镀层或油漆、搪瓷、玻璃钢、喷塑、沥青等涂层的厚度。
该仪器广泛应用于机械、汽车、造船、石油、化工、电镀、喷塑、搪瓷、塑料等行业。
三、工作原理:MC-2000D型涂(镀)层测厚仪采用电磁感应法测量涂(镀)层的厚度。
位于部件表面的探头产生一个闭合的磁回路,随着探头与铁磁性材料间的距离的改变,该磁回路将不同程度的改变,引起磁阻及探头线圈电感的变化。
利用这一原理可以精确地测量探头与铁磁性材料间的距离,即涂(镀)层厚度。
四、技术参数1、测量范围:10~9000um2、测量误差:<3%±1um3、最小示值:1um4、显示方式:4位液晶数字显示5、主要功能:(1).测量:单探头全量程测厚(2).存储、删除:可存入测量数据600个,对测量中的单个可疑数据进行删除,也可以删除存储区内的所有数据。
(3).读:读出已存入的测量数据(4).统计:设有三个统计量,平均值最大值最小值(5).校准:可进行系统校准(6).电量:具有欠压显示功能(7).打印:可打印测量值,选配微型打印机(8).关机:具有自动关机和手动关机两种方法6、电源:两节1.5v电池7、功耗:最大功耗100mw8、外形尺寸:124mm *50mm *24mm9、重量:150g(含电池)10、使用环境温度:0℃~+40℃相对湿度:不大于90%11、基体最小厚度:0.5mm12、基体最小平面的直径:7mm13、最小曲率半径:凸:1.5mm 凹:6mm14、欠电压指示:右上角显示""*临界厚度小:工件铁基厚度大于1mm时,其涂(镀)层厚度的测量不受铁基厚度影响。
序言尊敬的用户:您好!感谢您选购科电仪器的MC-3001系列涂层测厚仪,为了正确使用本仪器,请您在使用之前仔细阅读说明书,特别是有关“使用方法”和“注意事项”的部分。
如果您已经阅读完本说明书全文,建议您将此说明书进行妥善保管,与仪器一同放置或者放在您随时可以查阅的地方,以便在将来的使用过程中及时翻阅。
该产品使用说明书在需要时我们会作适当的修改,公司保留随时改进和革新仪器而不事先通知的权利。
本说明书的著作版权归我公司所有,未经我公司书面许可不得以任何目的、任何手段复印或传播书中的部分或全部内容。
欢迎登录目录第一章概论 (4)1.1仪器特点 (4)1.2工作原理 (4)1.3应用范围 (4)第二章仪器参数及功能 (5)2.1技术参数 (5)2.2主要功能 (6)第三章仪器操作 (7)3.1仪器准备 (7)3.2仪器简介 (7)3.2.1按键名称及作用 (7)3.2.2测量界面简介 (8)3.3使用方法 (8)3.3.1开机前准备 (8)3.3.2开机 (8)3.3.3测量 (9)3.3.4在测量状态下存储 (9)3.4菜单操作 (10)3.4.1数据 (10)3.4.2设置 (11)3.4.3显示 (12)3.4.4蓝牙 (13)3.4.5模式 (14)3.4.6探头 (16)3.4.7校准 (17)3.4.8速度 (19)3.4.9信息 (19)第四章影响测量的若干因素 (20)4.1基体的影响 (20)4.2试片的影响 (20)4.3磁场 (21)4.4附着物质 (21)4.5探头的放置 (21)4.6读数次数 (21)4.7注意事项 (22)第五章保养与维护 (22)5.1保养 (22)5.2电源检查 (22)5.3维护 (22)附一仪器及附件 (23)第一章概论1.1仪器特点MC-3001系列涂层测厚仪是分体式涂层测厚仪,根据探头类型的不同可以测量多种金属上面的涂层或镀层。
该仪器融入了科电专业的工业设计理念,使仪器操作更加人性化;一台主机可以配置多种探头,使仪器能更好的适用不同的工件;2.4寸高清TFT彩屏使测量显示更加清晰;蓝牙2.0无线通信方式使数据传输更加灵活;配有科电独创的“锁相环”技术,使仪器的测量更加稳定和精准;翻转显示、中英文显示、多种测量模式等特性,使仪器更加适合工业现场的工作需求,给客户提供了更多的便利。
P o s i T e c t o r_6000涂层测厚仪说明书-CAL-FENGHAI.-(YICAI)-Company One1新型Positector 6000说明书Positector 6000是手握电子式的无损检测仪器,用于检测各种金属表面涂层的厚度,快速而且精准。
整个仪器包括主机和探头工作原理F探头利用磁性原理测量磁性金属上面的非磁性涂层的厚度N探头利用涡流原理测量非磁性金属上面的非导电涂层FN探头是前两者的综合注意:带符号的说明可以在网站上面找到更多详细信息证明所有探头都带有校准证书,但是可能有些单位要求要定期对仪器进行重新校准,我们建议客户可以根据自己的经验和工作环境确定校准的周期,根据我们的经验和客户的反馈,建议这个周期为一年挂绳我们建议在使用中要扣上附件挂绳,美观而且必要时对仪器起保护作用贴膜LCD屏幕上面有层薄膜用来保护屏幕以防指纹以及其他刮痕,如果损坏或丢失,可以向厂家购买操作指南按键启动Positector 6000,为节省电能,如果仪器没有任何动作将在5分钟后关机,一切设置仍然保留1 取下红色的探头保护套2 按键开机,会听到一声蜂鸣3 将探头放在被测的涂层表面,下压探头直到有数据显示4 提起探头准备下次测量时,探头要离开被测表面至少5厘米的距离,以防磁性干扰注意:当记忆功能打开时,如果探头在一个地方反复测量时,只有最后一个数据被保存,扫描模式则会保存所有数据黄金法则首先测量没有涂层的板子,这种调零决定你的底材是否需要重新校准,然后把校准片放在这种裸露的底材上面测量以确保仪器测量在误差范围菜单操作菜单控制仪器功能,开机后按键进入菜单记忆统计校准设定仪器设定连接关机退出一些菜单项旁有一个小钩格,用于指示其当前状态。
√Positector为了加强仪器的操作,所有Positector的用户可以共享Positector 平台,Positector 是一种免费处为基础的网络应用系统。
EC-770涂层测厚仪作业指导书1.目的规范EC-770涂层测厚仪的操作程序,保证正确使用仪器,保证检测工作的顺利进行和设备安全。
2.适用范围EC-770涂层测厚仪,能同时测量磁性基材表面(如钢、铁等)的非磁性涂镀层(如油漆、陶瓷、铬等),以及非磁性金属基材表面的非导电涂镀层(如油漆等)。
本仪表内置高精密双探头,利用电磁感应和涡流效应,全自动探测基材属性,计算涂镀层厚度,并通过点阵液晶快速显示结果。
同时,测量数据可分组保存,并实时显示统计值。
用户可分别为每组设置上下限报警值、零校准、多点校准。
全新的多点校准和零校准,让您非常方便的随时进行校准。
标准化菜单,确保您非常容易的使用它。
3.主要技术指标EC-770套件包括:EC-770主机,铁基材,铝基材,标准校准片一套,USB 数据延长线,保修卡和说明书,两节1.5V AAA 电池。
3.1. 一般规格3.3. 基准条件下基本误差及性能指标4.操作规程4.1. 开关机按下开机旋钮实现开关机,旋钮指示“OFF”位置关机。
本仪表开机后15分钟自动关机,若再将功能旋钮转到“OFF”位置,将重新开机。
4.2. 电池电压检查开机后,如果LCD显示电池电压低符号“”,表示电池电量不足,请依照说明更换电池。
电池电力充足才能保证测量的精度。
4.3. 测量开机后,将设备探头探头对准被测物件表面,按下测试键,读取数值。
4.4.数据上传仪表所存数据可以上传电脑。
连接好电脑与仪表的数据线,仪表开机,运行数据软件,若软件显示串口打开并连接成功,即可以读取存储的历史数据,上传电脑并保存。
5.注意事项5.1. 关机,确认仪表处于关机状态。
5.2. 松开仪表底部电池盖上的四枚螺丝,打开电池盖5.3. 换上新电池,特别注意电池极性及规格,合上电池盖,拧紧螺丝。
5.4. 开机验证,否则重新操作。
6.维护和保养6.1. 不要将仪器浸入水中,仪器不防水,液体可能损坏电路,仪器应保持干净,没有灰尘和污染,仪器不可用任何商业清洗或去污剂来擦拭清洁。
香港希玛AR930 涂层测厚仪涂层测厚仪是一种用于测量涂层层厚度的设备,它能够帮助检测材料的质量和处理过程中是否存在问题。
在涂层行业中,涂层测厚仪广泛应用于汽车、航空、建筑等领域。
本文将介绍香港希玛AR930涂层测厚仪的特点和使用方法。
香港希玛AR930 涂层测厚仪的特点香港希玛AR930涂层测厚仪是一种精度较高的测量仪器,它具有以下特点:1. 高精度该测厚仪采用的探头具有高分辨率和高灵敏度,能够测量非常细微的涂层厚度。
它的测量范围从0至5000微米,满足了大部分工业应用的需求。
2. 多功能香港希玛AR930涂层测厚仪具有多种测量模式,如单点模式、多点模式和扫描模式等。
用户可以根据不同的需要选择相应的测量模式。
此外,该测厚仪还具有数据存储和数据传输等功能,方便对测量结果进行后续处理。
3. 易于操作该测厚仪操作简便,不需要进行复杂的校准操作,只需要将探头贴在待测材料上,即可进行测量。
此外,该测量仪器还可以和电脑、智能手机等设备进行联接,方便数据传输和管理。
4. 可靠性高香港希玛AR930涂层测厚仪具有较高的可靠性和稳定性,它经过严格的质量检测和测试,可以在复杂环境下正常工作,不易出现故障。
此外,该测量仪器还具有防水、防尘等功能,能够适应不同的使用场景。
香港希玛AR930 涂层测厚仪的使用方法使用香港希玛AR930涂层测厚仪需要进行以下操作:1. 连接电源首先需要将电源线插入电源插座,并将另一端插入测量仪器的电源接口,然后开启电源开关。
2. 选择测量模式根据实际需要,选择单点模式、多点模式或扫描模式等测量模式。
3. 放置探头将探头贴在待测材料上,确保它与材料表面保持垂直,然后进行测量。
4. 读取数据测量完成后,可以在屏幕上查看测量结果,也可以将数据存储到设备中,并进行后续处理。
需要注意的是,在使用该测量仪器时,应该避免测量带有凹槽、凸起或倾斜的材料,以及表面粗糙的材料。
综上所述,香港希玛AR930涂层测厚仪具有高精度、多功能、易于操作和可靠性高的特点,能够满足涂层行业中对测量精度和效率的需求。
喷塑喷粉厚度检测仪产品名称:OU3600涂镀层测厚仪∙产地:中国销售:沧州欧谱∙简介:OU3600涂层测厚仪是欧谱公司最新研发的新产品,是德国EPK/易高等同类产品的替代产品,与之前涂层测厚仪相比有以下主要优点:测量速度快:测量速度比其它TT系列快6倍;精度高:本公司产品简单校0后精度即可达到1-2%是目前市场上唯一能达到A级的产品,功能、数据、操作、显示全部是中文。
∙一、概述沧州欧谱OU3600涂层测厚仪是欧谱公司最新研发的新产品,是一种小型便携式仪器,磁性测厚仪也称涂层测厚仪、镀层测厚仪、涂镀层测厚仪。
其性能稳定、测量准确、重现性好、经济耐用,符合国家标准GB/T4957,多次通过国家技术监督部门的性能试验,获得计量器具制造许可证。
OU3600涂层测厚仪探头·测厚仪最容易损坏的部件是探头,本公司的OU3600涂层测厚仪对探头做了特殊的耐久性设计,具有防磕碰、防水、探头线防折曲等防护功能。
OU3600涂层测厚仪探头线·由于涂镀层测厚仪使用频率很高,探头线成为易损件。
一般国产仪器的探头用不多久就会出现故障,多数问题出在探头线上。
OU3600涂层测厚仪使用的探头线是在日本定做的。
这种导线最初用于机器人,规定可经受几百万次的曲折。
实践证明,这种探头线很少有因频繁曲折而损坏的。
二、主要特点:1. 零位稳定:所有涂层测厚仪测量前都要求校准零位,可以在随仪器的校零板或未涂覆的工件上校零。
仪器零位的稳定是保证测量准确的前提。
一台好的测厚仪校零后,可以长时间保持零位不漂移,确保准确测量。
2. 线性编辑:多数涂层测厚仪除了基础校零外,仪器本身没有线性编辑,使得测量重复性误差大,本仪器出厂加入线性编辑增加测量精度与重复稳定性。
3. 温度补偿:涂覆层厚度的测量受温度影响非常大。
同一工件在不同温度下测量会得出很大的误差。
所以好的测厚仪应该具备理想的温度补偿技术,以保证不同温度下的测量精度。
4. 独特的直流采样技术:使得测量重复性较传统交流技术有无可比拟的优越和提高。
高精度涂层测厚仪原理
高精度涂层测厚仪是一种用于测量金属表面涂层厚度的工具。
其工作原理是通过电磁感应原理测量涂层与底材之间的磁场变化,进而计算出涂层的厚度。
具体而言,当高精度涂层测厚仪移动至需要测量的位置时,其探头会释放出一个高频的电磁场。
该电磁场会穿过涂层并达到底材,同时在涂层与底材之间形成一个纵向和环绕性的磁场。
这个磁场会在涂层与底材之间产生一个电压,进而引发涂层中的感应电流,在涂层与底材之间形成一个对应涂层厚度的反向磁场。
高精度涂层测厚仪通过测量这个反向磁场的大小来计算出涂层厚度。
在测量过程中,系统会把反向磁场的大小与一组基准值进行比较,这些基准值已经事先校准并存储在仪器中。
计算出涂层厚度之后,测量结果会显示在仪器的显示器上。
需要注意的是,高精度涂层测厚仪具有一定的误差范围,这些误差可能来自于仪器本身或者被测量物体的特性。
因此,在使用高精度涂层测厚仪进行测量时,需要采用多次测量和校准的方法来提高测量精度和准确性。
总之,高精度涂层测厚仪是一种便利且高效的工具,可以满足工业生产和质量控制等领域对于涂层厚度的精确测量需求,并在实际生产中得到广泛应用。
涂层测厚仪EDKORS TC980使用说明1开/关仪器说明:仪器没有专门的开关。
打开仪器当仪器放在工件上时自动开启。
如果仪器放在非铁磁性或不导电材料上,显示屏会显示“Er6”,然后显示四个水平短线而不显示任何读数。
另一种开机方法是按[OK]键。
请注意!不要通过手指压迫传感器来开启仪器!这样可能会导致错误的测量结果。
关闭仪器/自动关闭一分钟不使用,仪器会自动关闭。
(关闭=仪器没有任何显示)。
2测量涂镀层厚度1.仪器开启后,把仪器放在要测量工件上,等待仪器发出测量声响。
这种方式可以自动开启仪器。
2.把仪器提高工件。
测量声响后显示读数。
说明:若太早提起仪器(未有声响前),错误信息“Er6”会出现。
重复步骤1。
3.当仪器已在开启状态时,读数会马上显示。
仪器放在测量工件上及提起后均有显示。
用MP0测量3显示仪器内储存的测量数据仪器最多可以储存999个测量数据。
1.用[]键或[]键可翻看测量数据。
2.翻过第一个或者最后一个测量数据后,屏幕将显示并维持1秒钟左右。
任何时候您都可以继续测量。
4删除所有测量数据1.按[]或[]键。
2.按[CAL]键。
“del”即删除将显示2秒钟。
3.在“del”显示的时候按[OK]键。
仪器内所有测量数据将被删除。
当“del”不显示的时候按[OK]键将无任何反应。
5归一化归一化用来对测量仪器进行调整。
归一化需要未镀过的底材,而且底材的形状和物料必需和被测量的工件一致。
说明:归一化会删除所有的内存数据。
归一化仪器(前提:仪器处于开启状态)1.按[CAL]键.显示"Base"(即“未镀过的底材”).2.在底材上测量五次左右每次测量后,会显示当前的读数。
3.按两次[OK]键.屏幕显示“Er17”,忽略它。
完成归一化程序。
6校准校准需要有下面几项东西:底材(形状和底材物料要与待测部件一致)和一片标准片(仪器随机的75µm左右标准片)。
说明:校准将删除内存中的所有读数。
MiniTest 600Advancing with Technology • •耐用、经济的统计型涂层测厚仪用于钢铁上的所有非磁性涂层镀层,如油漆、塑料、搪瓷、铬、锌等。
• 用于非铁金属(铝、锌、铜等)上的所有绝缘涂层,如阳极氧化膜、油漆、涂料等。
全新数据统计分析方案!两用探头自动切换到正确的金属基体:铁/非铁涂层测厚仪MiniTest 600 –114-A 1 05/2011 S p e c i f i c a t i o n s s u b j e c t t o c h a n g e w i t h o u t n o t i ce最耐用、高精度、统计分析方便技术规格测量范围 F型 (铁基体) 0 - 3000 μmN型 (非铁基体) 0 - 2000 μm FN型 (两用探头) 0 - 2000 μm精确度 ± (2 % 读值 + 2 μm)最小曲率半径 5 mm (凸) 25 mm (凹)最小测量面积 Φ 20 mm 最小基体厚度 0.5 mm (F) 50 μm (N) 显示 LCD 128×64 液晶测量单位 公制/英制 可选校准 标准校准,一点校准,两点校准数据接口 USB 环境温度 主机: 0 - 50 ℃探头:-10℃ - 70℃体积 / 重量 主机:64 mm x 115 mm x 25 mm探头:Φ 15 mm x 62 mm / 270 g 电源 2 节AA电池统计分析 实时统计;读值个数,最大、最小、平均值,标准方差;最大批组数10个,每组存储量1000个;自由设置块统计数,实现二次统计功能应用描述配置可选配件测量小工件的高精度探头支架充电电池及充电器多种规格的厚度标准箔主机带指定的探头及两节电池零板及厚度标准箔操作说明书软包数据传输软件及USB连接线这种简洁、实用的便携式涂层测厚仪是专为无损、快速、精确测量涂层厚度而设计外置一体式的设计, 探头将1米长的电缆与主机连接,最新研制的探头顶部由非常耐磨的硬质材料制成,保证长期使用不损MiniTest 600测厚仪,尤其适用于汽车、造船、桥梁建设以及建筑型材、制造工业的防腐涂镀层测量。
国内最好的涂层测厚仪
产品名称:OU3600涂镀层测厚仪
∙产地:中国销售:沧州欧谱
∙简介:OU3600涂层测厚仪是欧谱公司最新研发的新产品,是德国EPK/
易高等同类产品的替代产品,与之前涂层测厚仪相比有以下主要优
点:测量速度快:测量速度比其它TT系列快6倍;精度高:本公司
产品简单校0后精度即可达到1-2%是目前市场上唯一能达到A级的
产品,功能、数据、操作、显示全部是中文。
∙
一、概述
沧州欧谱OU3600涂层测厚仪是欧谱公司最新研发的新产品,是一种小型便携式仪器,磁性测厚仪也称涂层
测厚仪、镀层测厚仪、涂镀层测厚仪。
其性能稳定、测量准确、重现性好、经济耐用,符合国家标准GB/T4957,
多次通过国家技术监督部门的性能试验,获得计量器具制造许可证。
OU3600涂层测厚仪探头
·测厚仪最容易损坏的部件是探头,本公司的OU3600涂层测厚仪对探头做了特殊的耐久性设计,具有防
磕碰、防水、探头线防折曲等防护功能。
OU3600涂层测厚仪探头线
·由于涂镀层测厚仪使用频率很高,探头线成为易损件。
一般国产仪器的探头用不多久就会出现故障,多
数问题出在探头线上。
OU3600涂层测厚仪使用的探头线是在日本定做的。
这种导线最初用于机器人,规定
可经受几百万次的曲折。
实践证明,这种探头线很少有因频繁曲折而损坏的。
二、主要特点:
1. 零位稳定:所有涂层测厚仪测量前都要求校准零位,可以在随仪器的校零板或未涂覆的工件上校零。
仪器零位的稳定是保证测量准确的前提。
一台好的测厚仪校零后,可以长时间保持零位不漂移,确保准确
测量。
2. 线性编辑:多数涂层测厚仪除了基础校零外,仪器本身没有线性编辑,使得测量重复性误差大,本仪器
出厂加入线性编辑增加测量精度与重复稳定性。
3. 温度补偿:涂覆层厚度的测量受温度影响非常大。
同一工件在不同温度下测量会得出很大的误差。
所以
好的测厚仪应该具备理想的温度补偿技术,以保证不同温度下的测量精度。
4. 独特的直流采样技术:使得测量重复性较传统交流技术有无可比拟的优越和提高。
OU3600涂层测厚仪是德国EPK/易高等同类产品的替代产品,与之前涂层测厚仪相比有以下主要优点:
1. 测量速度快:测量速度比其它TT系列快6倍;
2. 精度高:本公司产品简单校0后精度即可达到1-2%是目前市场上唯一能达到A级的产品,其精度远高于国内同类,比EPK等进口产品精度也高;
3. 稳定性:测量值的稳定性和使用稳定性优于进口产品;
4. 功能、数据、操作、显示全部是中文OU3600覆层测厚仪
三、适用范围
OU3600涂层测厚仪采用了磁性和涡流两种测厚方法,可无损地测量磁性金属基体( 如钢、铁、合金和硬磁性钢等)上非磁性覆盖层的厚度(如铝、铬、铜、珐琅、橡胶、油漆等)及非磁性金属基体(如铜、铝、锌、锡等)上非导电覆盖层的厚度(如:珐琅、橡胶、油漆、塑料等)。
本仪器广泛地应用在电镀、防腐、航天航空、化工、汽车、造船、轻工、商检等检测领域。
是材料保护专业必备的仪器。
OU3500型在OU3100型涂层测厚仪基础上增加以下功能
1.OU3500型分辨力提升到0.1um
2.分体式设计,自由更换6种针对不同涂层厚度设计的探头
3.背光设计更适合光线暗的环境使用
4.储存500组数据功能,方便用户查看
5.测量次数、最大值、最小值、平均值、上下限设制
6.OU3600型增加与电脑连接功能,可以方便的连接电脑直接测量数据。