类图
- 格式:docx
- 大小:97.56 KB
- 文档页数:15
类图的概念一、概述类图(Class Diagram)是描述类、接口、协作以及它们之间关系的图,用来显示系统中各个类的静态结构。
类图是定义其他图的基础,在类图基础上,可以使用状态图、协作图、组件图和配置图等进一步描述系统其他方面的特性。
类图包括7个元素:类(Class)、接口(Interface)、协作(collaboration)、依赖关系(Dependency)、泛化关系(Generalization)、关联关系(Association)以及实现关系(Realization)。
二、类类定义了一组有着状态和行为的对象。
其中,属性和关联用来描述状态。
属性通常用没有身份的数据值表示,如数字和字符串。
关联则用有身份的对象之间的关系表示。
行为由操作来描述,方法是操作的实现。
对象的生命期则由附加给类的状态机来描述。
1、名称:类的名称是每个类中所必有的构成元素。
2、属性(Attribute)(1)可见性:类中属性的可见性主要包括公有(public)、私有(Private)和受保护(Protected)。
在UML中,公有类型的用“+”表达,私有类型用“-”表达,而受保护类型则用“#”表达。
UML 的类中不存在默认的可见性,如果没有显示任何一种符号,就表示没有定义该属性的可见性。
(2)属性名:按照UML的约定,单字属性名小写。
如果属性名包含多个单词,这些单词要合并,且除了第一个单词外其余单词的首字母要大写。
(3)属性字符串。
属性字符串用来指定关于属性的其他信息,例如某个属性应该是永久的。
任何希望添加在属性定义字符串值但又没有合适地方可以加入的规则,都可以放在属性字符串里。
(4)类属性。
属性也可以作为一个类属属性来定义,这就意味着此属性被该类的所有对象共享。
在类图中,类属性带有一条下划线。
3、操作。
类的操作是对类的对象所能做的事务的抽象,相当于一个服务的实现。
4、职责:在操作部分下面的区域,可以用来说明类的职责。
类图知识点总结类图是面向对象系统建模中最为常用的一种结构化图表,它描述了系统中的类以及它们之间的关系。
类图可以帮助开发人员更好地理解系统结构,预判系统行为,促进团队协作和代码编写。
在软件开发过程中,类图通常是首先绘制的概念图,也是软件设计中最为基本的设计工具之一。
通过对类图的学习和掌握,可以帮助开发人员更好地进行软件设计与开发工作。
以下是类图的基本知识点总结:1. 类与对象类是描述系统中具有相似特征和行为的对象的模板,它包含了一组数据和方法,用来描述这些对象的状态和行为。
而对象是类的一个实例化,是类的具体实体。
在类图中,类通常用一个矩形表示,类名位于矩形的顶部,类的属性和方法则分别位于矩形的中间和底部。
2. 类之间的关系在类图中,类之间的关系分为以下几种:- 关联关系:表示两个类之间存在某种关联,通常用一条实线连接两个类,箭头指向被关联的类。
关联关系可以有多重性,如一对一、一对多、多对多等。
- 聚合关系:表示整体与部分的关系,通常由一个包含整体的类指向被包含的部分类,聚合关系用一条实线连接两个类,并在整体端画一个空心菱形。
- 组合关系:表示整体负责部分的生命周期,通常由一个包含整体的类指向被包含的部分类,组合关系也用一条实线连接两个类,但在整体端画一个实心菱形。
- 继承关系:表示父类与子类之间的关系,通常由一个三角箭头指向父类,继承关系用一条带有空心三角箭头的实线连接父类和子类。
- 实现关系:表示类实现某个接口,通常由一个带有虚线箭头的实线连接类和接口。
3. 类图的组成元素类图主要由以下几种组成元素构成:- 类:用矩形表示,包括类名、属性和方法。
- 接口:用和类相似的方式表示,但通常在类的矩形上方加上“<<interface>>”标识。
- 关联关系:用实线连接两个类。
- 聚合关系:用一条实线连接两个类,并在整体端画一个空心菱形。
- 组合关系:用一条实线连接两个类,并在整体端画一个实心菱形。
类图的简单介绍□谢峰在编写一个程序之前,我们常常需要对整个程序的结构进行架构,这时我们就需要一些工具来辅助我们更好的梳理整个程序的结构,其中很重要的一种就是类图。
类图——Class diagram,在wikipedia里的定义是:In software engineering,a class diagram in the Unified Modeling Language(UML)is a type of static structure diagram that describes the structure of a system by showing the system's classes,their attributes,operations(or methods), and the relationships among the classes.可翻译为:在软件工程里,UML 中的类图是一种用以描述一个系统构成的静态结构,它描述了系统的类以及它们的属性、操作(或者说是方法),还有类与类之间的关系。
下面粗略地介绍一下类图中的类(Class)以及类与类之间的关系:首先,是一个类(Class)的图,它一般由三个部分组成:第一层是类名,正体字说明可以被实例化,斜体字说明该类为抽象类;第二层为属性,格式为:【修饰符属性名:类型】(【】只是用以区别,并非格式的一部分),如果为静态属性,则加下划线,对于修饰符,+表示pubic,-表示private,#表示protected,什么也不加表示包级别可见的;第三层是方法,格式和属性相近:【修饰符方法名(参数:类型):返回类型】,如果是静态方法,加下划线,修饰符的规则也和属性一样。
除了第一层类名外,其他层均可没有。
此外,还可以在第四层加类的性质,第五层加上内部类,但是由于这很少用到,在此不再赘述。
下面是我最近一个项目CR的一个用户信息类的类图展示:图1.CRUserInfo类类图下面介绍一下类与类之间关系及其类图画法。
UML中的类图详解及其应用场景在软件开发过程中,UML(统一建模语言)被广泛应用于需求分析、系统设计和软件开发等各个阶段。
其中,类图作为UML的核心图表之一,用于描述系统中的类、对象以及它们之间的关系。
本文将详细介绍UML中的类图,并探讨其在实际应用中的场景。
一、类图的基本概念类图是一种静态结构图,用于表示系统中的类、接口、关联、继承、依赖等元素及其之间的关系。
在类图中,类用矩形表示,类名位于矩形顶部,类的属性位于矩形中部,类的操作(方法)位于矩形底部。
类之间的关系通过连线表示,如关联关系用实线箭头表示,继承关系用空心三角箭头表示,依赖关系用虚线箭头表示等。
二、类图的元素及其关系1. 类(Class):类是对象的抽象表示,用于描述具有相同属性和行为的一组对象。
类图中的类用矩形表示,类名位于矩形顶部。
2. 接口(Interface):接口是一组方法的集合,用于描述类的行为。
接口在类图中用带有<<interface>>标记的矩形表示。
3. 属性(Attribute):属性是类的特征,描述了类的状态。
属性在类图中用名称:类型的形式表示,例如“name:String”。
4. 操作(Operation):操作是类的行为,描述了类的方法。
操作在类图中用名称(参数列表):返回类型的形式表示,例如“getName():String”。
5. 关联关系(Association):关联关系描述了类之间的连接,表示一个类与另一个类之间的关联。
关联关系在类图中用实线箭头表示。
6. 继承关系(Inheritance):继承关系描述了类之间的继承关系,表示一个类继承自另一个类。
继承关系在类图中用空心三角箭头表示。
7. 依赖关系(Dependency):依赖关系描述了类之间的依赖关系,表示一个类依赖于另一个类。
依赖关系在类图中用虚线箭头表示。
三、类图的应用场景1. 系统设计:类图是系统设计的重要工具之一。
类图的六种关系类图是一种图形表达方式,用于描述类、对象和它们之间的关系。
一般来说,类图有六种关系,分别是继承关系、实现关系、关联关系、聚合关系、依赖关系和泛化关系。
首先,继承关系是指一个类从另一个类继承的关系。
这种关系有两个方面:父类和子类。
父类是被继承的类,也称为基类;子类是从父类继承而来的类,也称为派生类。
子类可以获得父类的特性,并且可以为其添加新的特性。
其次,实现关系表示一个类实现一个接口。
实现关系可以分为两个方面:接口和实现类。
接口是一组公共方法,该接口定义了一系列功能,但没有实现具体功能;而实现类则是实现接口中所有功能的类。
实现关系可以让多个对象共享接口中的定义,从而减少代码的重复编写。
再次,关联关系是指类之间的相互关系。
关联关系有两种形式:一种是单项关联,另一种是双向关联。
单项关联是指一个类将另一个类作为自己的一部分,而另一个类则不会将这个类作为自己的一部分;双向关联则是指两个类彼此拥有对方的实例。
关联关系也可以分为强关联和弱关联。
强关联意味着两个实例中的一个必须存在,而弱关联则表示两个实例间的关联可以不存在。
第四,聚合关系也是一种关联关系,它表示一个对象可以包含多个相关对象,但是这些对象不会因另一个对象的状态改变而改变。
这种关系可以分为三种类型:单点聚合、集合聚合和组合聚合。
单点聚合表示一个类可以包含一个成员,而集合聚合则表示一个类可以包含多个成员;组合聚合则表示一个类可以包含一组元素,这些元素可以是另外一个类或一组其他对象的集合。
第五,依赖关系是一种类与类之间的关系,它表示一个类依赖于另一个类,以完成其功能。
这种关系分为两种类型:强依赖和弱依赖。
强依赖是指一个类必须依赖另一个类,以完成其功能;而弱依赖则是指一个类可以选择依赖另一个类,但不是必须依赖另一个类。
最后,泛化关系是指一个类从另一个类继承而来的关系。
这种关系有两个方面:抽象类和具体类。
抽象类是一种属性和行为的集合,由此可以派生出具体类;而具体类则是从抽象类继承而来的类,它们可以继承抽象类的属性和行为,并且可以添加新的属性和行为。
UML类图详解及类图设计UML中定义了⽤例图、类图、时序图、协作图等九种。
设计模式中经常会⽤到的是类图。
类是⾯向对象系统组织结构的核⼼,类可以说是对⼀组具有相同属性、操作、关系和语义的对象的抽象。
在UML中,类使⽤带有分隔线的矩形表⽰,它包含名称部分(Name)、属性部分(Attribute)和操作部分(Operation)。
其中属性的表现形式是[可见性] 属性名:类型 [=默认值]。
操作的表现形式是:[可见性] 名称(参数列表)[:返回类型]。
详细见下图。
1.类图基础属性+表⽰public-表⽰private#表⽰protected~表⽰default,也就是包权限_下划线表⽰static斜体表⽰抽象2.类之间关系在UML类图中,常见的有以下⼏种关系:泛化(Generalization):带空⼼三⾓箭头的实线来表⽰,箭头由⼦类指向⽗类实现(Realization):带空⼼的三⾓箭头的虚线来表⽰,箭头从实现类指向接⼝关联(Association):分为双向关联和单向关联,其中,双向关联可以⽤带两个箭头或者没有箭头的实线来表⽰,单向关联⽤带⼀个箭头的实线来表⽰,箭头从使⽤类指向被关联的类,还可以再关联线的两端标注⾓⾊名,补充说明它们的⾓⾊。
聚合(Aggregation),⽤带空⼼菱形的实线表⽰,菱形指向整体组合(Composition):⽤带实⼼菱形的实线来表⽰,菱形指向整体。
依赖(Dependency):使⽤带箭头的虚线表⽰,箭头从使⽤类指向被依赖的类下图为类之间的关系在UML中的图形表达式:2.1泛化泛化(Generalization)表⽰类与类之间的继承关系,接⼝与接⼝之间的继承关系,或类对接⼝的实现关系(1)继承介绍:继承表⽰是⼀个类(称为⼦类、⼦接⼝)继承另外的⼀个类(称为⽗类、⽗接⼝)的功能,并可以增加它⾃⼰的新功能的能⼒。
表⽰⽅法:继承使⽤空⼼三⾓形+实线表⽰。
⽰例:鸟类继承抽象类动物(2)实现实现表⽰⼀个class类实现interface接⼝(可以是多个)的功能。
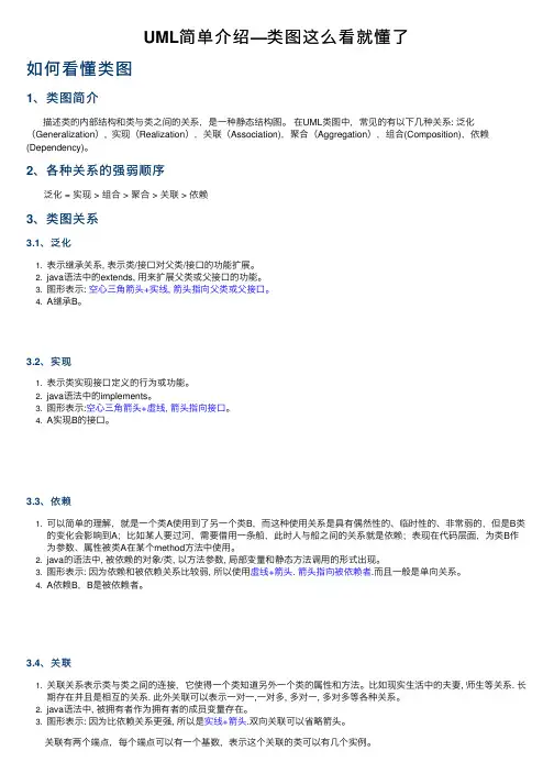
UML简单介绍—类图这么看就懂了如何看懂类图1、类图简介 描述类的内部结构和类与类之间的关系,是⼀种静态结构图。
在UML类图中,常见的有以下⼏种关系: 泛化(Generalization), 实现(Realization),关联(Association),聚合(Aggregation),组合(Composition),依赖(Dependency)。
2、各种关系的强弱顺序 泛化 = 实现 > 组合 > 聚合 > 关联 > 依赖3、类图关系3.1、泛化1. 表⽰继承关系, 表⽰类/接⼝对⽗类/接⼝的功能扩展。
2. java语法中的extends, ⽤来扩展⽗类或⽗接⼝的功能。
3. 图形表⽰: 空⼼三⾓箭头+实线, 箭头指向⽗类或⽗接⼝。
4. A继承B。
3.2、实现 1. 表⽰类实现接⼝定义的⾏为或功能。
2. java语法中的implements。
3. 图形表⽰:空⼼三⾓箭头+虚线, 箭头指向接⼝。
4. A实现B的接⼝。
3.3、依赖1. 可以简单的理解,就是⼀个类A使⽤到了另⼀个类B,⽽这种使⽤关系是具有偶然性的、临时性的、⾮常弱的,但是B类的变化会影响到A;⽐如某⼈要过河,需要借⽤⼀条船,此时⼈与船之间的关系就是依赖;表现在代码层⾯,为类B作为参数、属性被类A在某个method⽅法中使⽤。
2. java的语法中, 被依赖的对象/类, 以⽅法参数, 局部变量和静态⽅法调⽤的形式出现。
3. 图形表⽰: 因为依赖和被依赖关系⽐较弱, 所以使⽤虚线+箭头. 箭头指向被依赖者.⽽且⼀般是单向关系。
4. A依赖B,B是被依赖者。
3.4、关联1. 关联关系表⽰类与类之间的连接,它使得⼀个类知道另外⼀个类的属性和⽅法。
⽐如现实⽣活中的夫妻, 师⽣等关系. 长期存在并且是相互的关系. 此外关联可以表⽰⼀对⼀,⼀对多, 多对⼀, 多对多等各种关系。
2. java语法中, 被拥有者作为拥有者的成员变量存在。
Python设计模式-UML-类图(ClassDiagram)简介类图是⾯向对象分析和设计的核⼼,⽤来描述系统各个模块中类与类之间、接⼝与接⼝之间、类与接⼝之间的关系,以及每个类的属性、操作等特性,⼀般在详细设计过程中实施。
类图本⾝就是现实世界的抽象,是对系统中各种概念进⾏建模,并描绘出它们之间的关系,所以类图关注的对象就是元素及元素之间的关系。
类图建模步骤 - 抽象出类实体 - 识别出类的主要属性 - 画出类之间的关系 - 对各个类进⾏分析、梳理、设计类图的元素类图中包含以下⼏种模型元素:类、接⼝、关系、协作、注释、约束、包。
类 在UML的图形表⽰中,类的表⽰法是⼀个矩形,有三格组成,分别是类名、类属性、类操作。
抽象类中的类名及抽象⽅法都⽤斜体表⽰。
- 类名:⾸字母⼤写 - 类属性:格式为可见性属性名:类型 =默认值,如-name: String 可见性包括四种: + public - private # protected * package 属性名:单字属性名⼩写;多字属性名出第⼀个单词外其余单词的⾸字母⼤写 - 类操作:格式为可见性操作名(参数):返回值类型,如+getName(): String接⼝ 在UML的图形表⽰中,接⼝的表⽰法是分为两种:圆形表⽰法和构造型表⽰法。
接⼝由两栏组成,第⼀栏顶端是接⼝名称,第⼆栏是接⼝⽅法。
接⼝⽆属性只包含操作,且没有对外可见的关联。
- 圆形表⽰法 - 构造型表⽰法关系类图中类与类之间有泛化、依赖、关联、聚合、组合关系;接⼝与接⼝之间有继承关系;类与接⼝之间有实现关系。
这些关系本⾝就是类图中的元素,⽤不同的连线表⽰。
- 泛化关系 - 依赖关系 - 关联关系 - 聚合关系 - 组合关系 - 实现关系 类图中的关系较为复杂,以下分别详述。
协作 协作是指⼀些类、接⼝、关系等元素提供的交互⾏为,能够协助其他元素执⾏活动、实现功能的辅助类。
注释 对某些类和接⼝进⾏注释。
类图怎么画引言:类图是软件开发中用于可视化表示系统结构和组件之间关系的一种图形工具。
它是面向对象分析和设计中的一种常见工具,可以帮助开发者更好地理解系统的结构,同时也是编写高质量、可维护的代码的重要一环。
本文将介绍类图的基本概念以及如何画类图的步骤和一些常见的画法细节。
一、类图基本概念在开始学习如何画类图之前,我们先来了解一些类图的基本概念。
1. 类(Class):类是对一组具有相同属性和行为的对象的抽象。
类图中使用一个长方形表示一个类,类名写在长方形的顶部。
2. 属性(Attribute):属性是类的特征,用于描述类的状态。
在类图中,属性写在长方形内部的第二行。
3. 方法(Method):方法是类的操作,用于描述类的行为。
在类图中,方法也写在长方形内部,通常写在属性的下面。
4. 关系(Relationship):关系表示类之间的关联关系。
常见的关系有继承、实现、关联等。
二、画类图的步骤下面是画类图的基本步骤:1. 确定需求:首先,你需要明确需求,并理解系统中所涉及的类以及它们之间的关系。
2. 识别类:根据需求,识别出系统中的每个类,并为每个类起一个合适的名字。
3. 添加属性和方法:为每个类添加属性和方法,并确定它们的可见性(即public、private等)。
4. 确定关系:根据需求中提到的类与类之间的关联关系,添加适当的关系线。
5. 调整布局:根据实际情况,调整类图的布局,使其更加直观清晰。
下面我们将详细介绍每个步骤的具体操作和注意事项。
三、识别类识别类是画类图的基础,你需要明确系统中所涉及的每个类,并为它们起一个合适的名字。
通常,类的名称应该具体和描述性,能够体现它的作用。
例如,如果一个系统包含学生、教师和课程这三个类,你可以为它们的类图起名为\。
什么是类图使用类图的方法类图是显示了模型的静态结构,特别是模型中存在的类、类的内部结构以及它们与其他类的关系等。
那么你对类图了解多少呢?以下是由店铺整理关于什么是类图的内容,希望大家喜欢!类图的概述类图(Class diagram)由许多(静态)说明性的模型元素(例如类、包和它们之间的关系,这些元素和它们的内容互相连接)组成。
类图可以组织在(并且属于)包中,仅显示特定包中的相关内容。
类图(Class diagram)是最常用的UML图,显示出类、接口以及它们之间的静态结构和关系;它用于描述系统的结构化设计。
类图(Class diagram)最基本的元素是类或者接口。
使用类图的方法为系统词汇建模型为系统的词汇建模实际上是从词汇表中发现类,发现它的责任。
模型化简单的协作协作是指一些类、接口和其他的元素一起工作提供一些合作的行为,这些行为不是简单地将元素加能得到的。
例如:当你为一个分布式的系统中的事务处理过程建模型时,你不可能只通过一个类来明白事务是怎样进行的,事实上这个过程的执行涉及到一系列的类的协同工作。
使用类图来可视化这些类和他们的关系。
模型化一个逻辑数据库模式想象模式是概念上设计数据库的蓝图。
在很多领域,你将想保存持久性数据到关系数据库或面向对象的数据库。
你可以用类图为这些数据库模式建立模型。
类(Class)一般包含3个组成部分。
第一个是类名;第二个是属性(attributes);第三个是该类提供的方法( 类的性质可以放在第四部分;如果类中含有内部类,则会出现第五个组成部分)。
类名部分是不能省略的,其他组成部分可以省略。
类名书写规范:正体字说明类是可被实例化的,斜体字说明类为抽象类。
属性和方法书写规范:修饰符[描述信息] 属性、方法名称[参数] [:返回类型|类型]属性和方法之前可附加的可见性修饰符:加号(+)表示public;减号(-)表示private;#号表示protected;省略这些修饰符表示具有package(包)级别的可见性。
UML实践----用例图、顺序图、状态图、类图、包图、协作图
2009-01-20 作者:Randy Miller 来源:网络
面向对象的问题的处理的关键是建模问题。
建模可以把在复杂世界的许多重要的细节给抽象出。
许多建模工具封装了UML(也就是Unified Modeling Language™),这篇课程的目的是展示出UML的精彩之处。
UML中有九种建模的图标,即:
∙用例图
∙类图
∙对象图
∙顺序图
∙协作图
∙状态图
∙活动图
∙组件图
∙配置图
本课程中的某些部分包含了这些图的细节信息的页面链接。
而且每个部分都有一个小问题,测试一下你对这个部分的理解。
为什么UML很重要?
为了回答这个问题,我们看看建筑行业。
设计师设计出房子。
施工人员使用这个设计来建造房子。
建筑越复杂,设计师和施工人员之间的交流就越重要。
蓝图
就成为了这个行业中的设计师和施工人员的必修课。
写软件就好像建造建筑物一样。
系统越复杂,参与编写与配置软件的人员之间的交流也就越重要。
在过去十年里UML就成为分析师,设计师和程序员之间的“建筑蓝图”。
现在它已经成为了软件行业的一部分了。
UML提供了分析师,设计师和程序员之间在软件设计时的通用语言。
UML被应用到面向对象的问题的解决上。
想要学习UML必须熟悉面向对象解决问题的根本原则――都是从模型的建造开始的。
一个模型model就是根本问题的抽象。
域domain就是问题所处的真实世界。
模型是由对象objects组成的,它们之间通过相互发送消息messages来相互作用的。
记住把一个对象想象成“活着的”。
对象有他们知道的事(属性attributes)和他们可以做的事(行为或操作behaviors or operations)。
对象的属性的值决定了它的状态state。
类Classes是对象的“蓝图”。
一个类在一个单独的实体中封装了属性(数据)和行为(方法或函数)。
对象是类的实例instances。
用例图
用例图Use case diagrams描述了作为一个外部的观察者的视角对系统的印象。
强调这个系统是什么而不是这个系统怎么工作。
用例图与情节紧紧相关的。
情节scenario是指当某个人与系统进行互动时发生的情况。
下面是一个医院门诊部的情节。
“一个病人打电话给门诊部预约一年一次的身体检查。
接待员找出在预约记录本上找出最近的没有预约过的时间,并记上那个时间的预约记录。
”
用例Use case是为了完成一个工作或者达到一个目的的一系列情节的总和。
角色actor是发动与这个工作有关的事件的人或者事情。
角色简单的扮演着人或者对象的作用。
下面的图是一个门诊部Make Appointment用例。
角色是病人。
角色与用例的联系是通讯联系communication association(或简称通讯communication)
角色是人状的图标,用例是一个椭圆,通讯是连接角色和用例的线。
一个用例图是角色,用例,和它们之间的联系的集合。
我们已经把Make Appointment作为一个含有四个角色和四个用例的图的一部分。
注意一个单独的用例可以有多个角色。
用例图在三个领域很有作用。
决定特征(需求)。
当系统已经分析好并且设计成型时,新的用例产生新的需求
∙客户通讯。
使用用例图很容易表示开发者与客户之间的联系。
∙产生测试用例。
一个用例的情节可能产生这些情节的一批测试用例。
类图
类图Class diagram通过显示出系统的类以及这些类之间的关系来表示系统。
类图是静态的-它们显示出什么可以产生影响但不会告诉你什么时候产生影响。
下面是一个顾客从零售商处预定商品的模型的类图。
中心的类是Order。
连接它的是购买货物的Customer和Payment。
Payment有三种形式:Cash,Check,或者Credit。
订单包括OrderDetails(line item),每个这种类都连着Item。
UML类的符号是一个被划分成三块的方框:类名,属性,和操作。
抽象类的名字,像Payment是斜体的。
类之间的关系是连接线。
类图有三种关系。
关联association-表示两种类的实例间的关系。
如果一个类的实例必须要用另一个类的实例才能完成工作时就要用关联。
在图中,关联用两个类之间的连线表示。
dependencies关系。
如果另一个的包B改变可能会导致一个包A改变,则包A依赖包B。
包是用一个在上方带有小标签的矩形表示的。
包名写在标签上或者在矩形里面。
点化线箭头表示依赖
对象图Object diagrams用来表示类的实例。
他们在解释复杂关系的细小问题时(特别是递归关系时)很有用。
这个类图示一个大学的Department可以包括其他很多的Departments。
这个对象图示上面类图的实例。
用了很多具体的例子。
UML中实例名带有下划线。
只要意思清楚,类或实例名可以在对象图中被省略。
每个类图的矩形对应了一个单独的实例。
实例名称中所强调的UML图表。
类或实例的名称可能是省略对象图表只要图的意义仍然是明确的。
顺序图
类图和对象图是静态模型的视图。
交互图是动态的。
他们描述了对象间的交互作用。
顺序图将交互关系表示为一个二维图。
纵向是时间轴,时间沿竖线向下延伸。
横向轴代表了在协作中各独立对象的类元角色。
类元角色用生命线表示。
当对象存在时,角色用一条虚线表示,当对象的过程处于激活状态时,生命线是一个双道线。
消息用从一个对象的生命线到另一个对象生命线的箭头表示。
箭头以时间顺序在图中从上到下排列。
协作图
协作图也是互动的图表。
他们像序列图一样也传递相同的信息,但他们不关心什么时候消息被传递,只关心对象的角色。
在序列图中,对象的角色放在上面而消息则是连接线。
对象角色矩形上标有类或对象名(或者都有)。
类名前面有个冒号(:)。
协作图的每个消息都有一个序列号。
顶层消息的数字是1。
同一个等级的消息(也就是同一个调用中的消息)有同样的数字前缀,再根据他们出现的顺序增加一个后缀1,2等等。
状态图
对象拥有行为和状态。
对象的状态是由对象当前的行动和条件决定的。
状态图statechart diagram显示出了对象可能的状态以及由状态改变而导致的转移。
我们的模型例图建立了一个银行的在线登录系统。
登录过程包括输入合法的密码和个人账号,再提交给系统验证信息。
登录系统可以被划分为四种不重叠的状态:Getting SSN, Getting PIN, Validating, 以及Rejecting。
每个状态都有一套完整的转移transitions来决定状态的顺序。
状态是用圆角矩形来表示的。
转移则是使用带箭头的连线表示。
触发转移的事件或者条件写在箭头的旁边。
我们的图上有两个自转移。
一个是在Getting SSN,
另一个则在上Getting PIN。
初始状态(黑色圆圈)是开始动作的虚拟开始。
结束状态也是动作的虚拟结束。
事件或条件触发动作时用(/动作)表示。
当进入Validating状态时,对象并不等外部事件触发转移。
取而代之,它产生一个动作。
动作的结果决定了下一步的状态。
活动图
活动图activity diagram是一个很特别的流程图。
活动图和状态图之间是有关系的。
状态图把焦点集中在过程中的对象身上,而活动图则集中在一个单独过程动作流程。
活动图告诉了我们活动之间的依赖关系。
对我们的例子来说,我们使用如下的过程。
“通过ATM来取钱。
”
这个活动有三个类Customer, ATM和Bank。
整个过程从黑色圆圈开始到黑白的同心圆结束。
活动用圆角矩形表示。