重庆市大渡口区集中式生活饮用水
- 格式:doc
- 大小:32.00 KB
- 文档页数:1
重庆市人民政府关于印发重庆市饮用水源保护区划分规定的通知文章属性•【制定机关】重庆市人民政府•【公布日期】2002.11.17•【字号】渝府发[2002]83号•【施行日期】2002.11.17•【效力等级】地方规范性文件•【时效性】现行有效•【主题分类】水行政执法正文重庆市人民政府关于印发重庆市饮用水源保护区划分规定的通知(渝府发[2002]83号)各区县(自治县、市)人民政府,市政府有关部门:现将《重庆市饮用水源保护区划分规定》印发给你们,请认真贯彻执行。
二00二年十一月十七日重庆市饮用水源保护区划分规定为了保护和改善我市集中式生活饮用水源水质,防治水源污染,保障人群饮水安全,按照国家有关法律法规和技术要求,结合我市实际,特制定本规定。
一、依据和技术要求(一)本规定的依据《中华人民共和国水污染防治法》《中华人民共和国水污染防治法实施细则》中华人民共和国《地表水环境质量标准》(GB3838-2002)中华人民共和国《生活饮用水卫生标准》(GB5749-85)《重庆市长江三峡库区流域水污染防治条例》《重庆市饮用水源污染防治管理办法》(二)技术要求国家环境保护总局《集中式生活饮用水源保护区划分技术纲要》重庆市环境保护局《重庆市饮用水源保护区划分技术规范(试行)》二、划分范围(一)以下饮用水源保护区划分,由市环境保护行政主管部门会同有关部门提出方案,报市政府批准并发布:1.主城区公用自来水厂集中式取水点保护区;2.各区县(自治县、市)人民政府所在城市(镇)公用自来水厂集中式取水点保护区;3.服务人口在2万人以上的主城区大型企业自备水厂集中式取水点保护区。
(二)其它集中式生活饮用水源保护区,由所在区县(自治县、市)环保行政主管部门会同同级政府有关部门拟定方案,报所在区县(自治县、市)人民政府批准并发布,同时报市环保行政主管部门备案。
三、重庆市饮用水源保护区划分(一)地表水饮用水源保护区水域划分1.长江、嘉陵江、乌江重庆段沿岸区县(自治县、市)城市(镇)集中式饮用水源保护区的划分规定:(1)一级保护区水域卫生防护带范围:即水厂取水口上游1000米,下游100米的同侧江水水域(以中泓为界);(2)二级保护区水域范围为:在重庆主城区段为取水口上游1000米至1500米,下游100米至200米的同侧江水水域(以中泓为界);在区县段为取水口上游1000米至2000米,下游100米至200米的同侧江水水域(以中泓为界)。
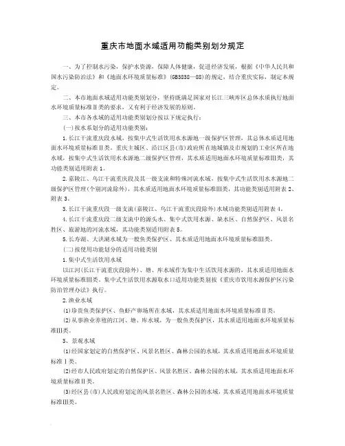
重庆市地面水域适用功能类别划分规定一、为了控制水污染,保护水资源,保障人体健康,促进经济发展,根据《中华人民共和国水污染防治法》和《地面水环境质量标准》(GB3838—88)的规定,结合重庆实际,制定本规定。
二、本市地面水域适用功能类别划分,坚持既满足国家对长江三峡库区总体水质执行地面水环境质量标准Ⅱ类的要求,又有利于经济发展的原则。
三、本市各水域的适用功能类别划分按以下规定执行:(一)按水系划分的适用功能类别:1.长江干流重庆段水域,按集中式生活饮用水水源地一级保护区管理,其总体水质适用地面水环境质量标准Ⅱ类。
重庆主城区、沿江区县(市)政府所在地城镇及市规划的工业区所在地水域,按集中式生活饮用水水源地二级保护区管理,其水质适用地面水环境质量标准Ⅲ类,其功能类别适用附表1。
2.嘉陵江、乌江干流重庆段及其一级支流和特殊河流水域,按集中式生活饮用水水源地二级保护区管理(个别河流除外),其水质适用地面水环境质量标准Ⅲ类,其功能类别适用附表2、附表3。
3.长江干流重庆段一级支流(嘉陵江、乌江干流重庆段除外)水域功能类别适用附表4。
4.长江干流重庆段二级支流中的源头水、集中式饮用水源、缺水区、自然保护区、风景名胜区、旅游地的河流水域,其功能类别适用附表5。
5.长寿湖、大洪湖水域为一般鱼类保护区、其水质适用地面水环境质量标准Ⅲ类。
(二)按使用功能划分的适用功能类别1.集中式生活饮用水域以江河(长江干流重庆段除外)、塘、库水域作为集中生活饮用水源的,其水质适用地面水环境质量标准Ⅲ类。
集中式生活饮用水源取水口适用功能类别按《重庆市饮用水源保护区污染防治管理办法》执行。
2.渔业水域(1)珍贵鱼类保护区、鱼虾产卵场所在水域,其水质适用地面水环境质量标准Ⅱ类。
(2)从事渔业养殖的江河、塘、库水域,为一般鱼类保护区,其水质适用地面水环境质量标准Ⅲ类。
3、景观水域(1)经国家划定的自然保护区、风景名胜区、森林公园的水域,其水质适用地面水环境质量标准Ⅰ类。
第一条为了防治饮用水源污染,保障人民身体健康,根据《中华人民共和国水污染防治法》、《中华人民共和国水法》和《重庆市长江三峡库区流域水污染防治条例》等法律、法规的规定,制定本办法。
第二条本市行政区域内饮用水源污染防治适用本办法。
本办法所称的饮用水源分为集中式饮用水源和分散式饮用水源。
城镇公用自来水厂和企业自备水厂的取水水源为集中式饮用水源,其他取水水源为分散式饮用水源。
第三条有关行政管理部门或机构按下列规定对集中式饮用水源的污染防治实施监督管理:(一)环境保护行政管理部门负责饮用水源保护区污染防治的监督管理;(二)市政行政管理部门负责饮用水源保护区内排放或倾倒生活污水、粪便和垃圾的监督管理;(三)水利行政管理部门负责饮用水源保护区内禁止设置排污口的日常监督管理;(四)海事部门负责饮用水源保护区内船舶污染防治的监督管理;(五)港口管理机构负责调整布局不合理的码头,防止码头装卸、生产等活动对饮用水源造成污染;(六)农业行政管理部门负责对饮用水源保护区内使用化肥、农药以及放养畜禽、从事水产养殖活动的监督管理;(七)卫生行政管理部门负责对《生活饮用水卫生标准》的执行情况的监督检查。
第四条任何单位和个人都有保护饮用水源的义务,并有权检举、控告污染或危害饮用水源的行为。
第五条县级以上人民政府应按照《重庆市饮用水源保护区划分规定》,对集中式饮用水源划定相应的水域、陆域(以下称饮用水源保护区),采取特别措施予以保护,保证饮用水源符合国家生活饮用水卫生标准。
主城区公用自来水厂和服务人口在2万人以上的主城区大型企业自备水厂以及区县(自治县、市)人民政府所在城镇的公用自来水厂饮用水源保护区的划定由市环境保护行政管理部门会同有关部门拟订方案,报市人民政府批准。
其他集中式饮用水源保护区由所在区县(自治县、市)环境保护行政管理部门会同同级人民政府有关部门拟订方案,报同级人民政府批准,并报市环境保护行政管理部门备案。
第六条集中式饮用水源保护区分为地表水饮用水源保护区和地下水饮用水源保护区。
重庆市城市饮用水二次供水管理办法第一条为加强城市饮用水二次供水管理,防止污染,保证二次供水水质合国家生活饮用水卫生标准,保障城市居民身体健康和城市供水的正常运行,根据《中人民共和国传染病防治法》和国务院《城市供水条例》,结合重庆实际,制定本办法。
第二条本市城市饮用水二次供水的管理适用本办法。
第三条本办法所称城市饮用水二次供水(以下简称二次供水),系指建设加压供水系统,使用高低位水箱、蓄水池、水塔、泵站、加压、管网等设施,将供水企业或自备水厂的自来水厂的转供给用户的供水形式。
第四条重庆市公用事业行政主管部门(以下称为城市供水行政主管部门) 负责二次供水的行政管理工作。
县级以上卫生行政部门负责二次供水的卫生监督监测工作。
区市县建设行政主管部门按照职责分工,负责本辖区内的二次供水行政管理工作。
第五条城市供水行政主管部门应对二次供水实行统一规划管理,与城市的建设发展相适应。
第六条新建、改建、扩建二次供水设施,应当向市或区市县城市供水行政主管部门提出申请。
经审查同意后,方可到有关部门办理有关手续。
与建设项目配套建设的二次供水设施,城市规划行政主管部门在核发建设工程规划许可证前,应征求供水行政主管部门的意见。
第七条二次供水工程的设计应根据城市供水的实际情况,选用合理的设计参数和先进的工艺设备,并征得城市供水行政主管部门同意后方可实施。
第八条地下蓄水池和高位水箱,应当加盖、加锁,不得有跑、冒、滴、漏现象,进水孔、溢流孔、排污孔应配有密封防护设施,所用材料必须无毒、无害。
第九条任何单位和个人不得擅自将二次供水设施与城市供水管网直接连通。
因特殊情况确需直接连通的,必须经城市供水行政主管部门同意,并在管道连接处采取必要的防护措施。
任何单位和个人不得安装管道泵从城市管网内直接抽水。
第十条二次供水设施竣工后,由市城市供水行政主管部门组织竣工验收。
与建设项目配套建设的二次供水设施,组织竣工验收的部门应当通知城市供水行政主管部门和卫生行政部门参与验收。
重庆市水利局、重庆市生态环境局关于印发重庆市重要饮用水水源地名录调整方案的通知
文章属性
•【制定机关】重庆市水利局,重庆市生态环境局
•【公布日期】2020.04.30
•【字号】渝水〔2020〕45号
•【施行日期】2020.04.30
•【效力等级】地方规范性文件
•【时效性】现行有效
•【主题分类】水利综合规定
正文
重庆市水利局重庆市生态环境局关于
印发重庆市重要饮用水水源地名录调整方案的通知
各区县(自治县)人民政府:
为加强饮用水水源保护,保障城乡居民饮水安全,根据国务院《关于实行最严格水资源管理制度的意见》(国发〔2012〕3号)和《重庆市水资源管理条例》要求,对照《重庆市水利局关于印发〈重庆市重要饮用水水源地名录〉的通知》(渝水〔2017〕18号),结合全市现有饮用水水源地实际情况,在征求市级有关部门和区县(自治县)人民政府意见基础上,形成《重庆市重要饮用水水源地名录调整方案》,已经市政府核准,现印发你们,请依法建立安全保障机制,建立和完善突发事件应急预案,采取有效措施,确保饮用水水源达到水量和水质要求。
附件:重庆市重要饮用水水源地名录调整方案
重庆市水利局重庆市生态环境局
2020年4月30日。
重庆市人民政府办公厅关于印发2007年重庆市饮用水源保护实施方案的通知【法规类别】污染防治【发文字号】渝办发[2007]126号【发布部门】重庆市政府【发布日期】2007.05.08【实施日期】2007.05.08【时效性】现行有效【效力级别】XP10重庆市人民政府办公厅关于印发2007年重庆市饮用水源保护实施方案的通知(渝办发[2007]126号)各区县(自治县)人民政府,市政府有关部门,有关单位:《2007年重庆市饮用水源保护实施方案》已经市政府同意,现印发给你们,请结合实际,认真组织实施。
二00七年五月八日2007年重庆市饮用水源保护实施方案为加强饮用水源保护,进一步改善饮用水源水质,保护人民群众身体健康,市委、市政府已将饮用水源保护列为2007年的“八大民心工程”内容之一。
为确保市委、市政府确定的“民心工程”目标任务的圆满完成,根据国务院关于饮用水源保护的总体部署和《重庆市饮用水源污染防治办法》(重庆市人民政府令第159号)精神,特制订本实施方案。
一、饮用水源保护的目标与任务(一)饮用水源保护的目标饮用水源保护的范围为全市公共集中式饮用水源。
通过对饮用水源保护区内污染源的综合整治,取缔饮用水源保护区范围内的各类污染源,确保主城区饮用水源地水质达标率达到98%,远郊区县城区水质达标率达到95%,镇(乡)集中式饮用水源地水质达标率达到60%。
(二)饮用水源保护的任务1.清理取缔保护区范围内各类污染源清理工业污染。
完成饮用水源一、二级保护区范围内工业排污口的清理取缔工作。
对已建成污水处理厂的地区,保护区内的工业废水经处理达标后可进入污水管网,不能进入污水管网的工业废水,必须将工业废水迁出保护区外排放。
治理生活污染。
完成主城区饮用水源一、二级保护区范围内市政排污口的清理取缔工作。
对已建成污水处理厂的区县(自治县)城区,饮用水源保护区范围内的市政生活污水要于2007年11月30日前接入污水管网,对未建成污水处理厂的区县(自治县)城区,2007年11月30日前将污水引至保护区以外排放。
重庆市市级考核城市
集中式生活饮用水水源水质状况
(2019年3季度)
重庆市生态环境监测中心发布2019年10月10日
一、监测情况
2019年3季度,重庆市共监测48个市级考核城市集中式生活饮用水水源,均为地表水型水源(其中河流型18个,水库型30个)。
监测项目为《地表水环境质量标准》(GB3838-2002)表1的基本项目(23项,化学需氧量除外)、表2的补充项目(5项)和表3的优选特定项目(33项),共61项。
其中,水库型水源增测透明度和叶绿素a。
二、评价标准及方法
地表水水源根据《地表水环境质量标准》(GB3838-2002)进行评价。
基本项目按照《地表水环境质量评价方法(试行)》(环办〔2011〕22号)进行评价,补充项目、特定项目采用单因子评价法进行评价。
三、评价结果
2019年3季度,监测的48个市级考核城市集中式生活饮用水水源均达标(达到或优于Ⅲ类标准),水质达标率均为100%。
水质达标状况详见附表。
附表
备注:1、监测单位为饮用水源所在地的区县(自治县)生态环境监测站。
2、集中式生活饮用水水源和饮用水的区别:饮用水水源为原水,居民饮用水为原水经自来水厂净化处理后,进入居民供水系统的水。
重庆市地面水域适用功能类别划分规定一、为了控制水污染,保护水资源,保障人体健康,促进经济发展,根据《中华人民共和国水污染防治法》和《地面水环境质量标准》(GB3838—88)的规定,结合重庆实际,制定本规定。
二、本市地面水域适用功能类别划分,坚持既满足国家对长江三峡库区总体水质执行地面水环境质量标准Ⅱ类的要求,又有利于经济发展的原则。
三、本市各水域的适用功能类别划分按以下规定执行:(一)按水系划分的适用功能类别:1.长江干流重庆段水域,按集中式生活饮用水水源地一级保护区管理,其总体水质适用地面水环境质量标准Ⅱ类。
重庆主城区、沿江区县(市)政府所在地城镇及市规划的工业区所在地水域,按集中式生活饮用水水源地二级保护区管理,其水质适用地面水环境质量标准Ⅲ类,其功能类别适用附表1。
2.嘉陵江、乌江干流重庆段及其一级支流和特殊河流水域,按集中式生活饮用水水源地二级保护区管理(个别河流除外),其水质适用地面水环境质量标准Ⅲ类,其功能类别适用附表2、附表3。
3.长江干流重庆段一级支流(嘉陵江、乌江干流重庆段除外)水域功能类别适用附表4。
4.长江干流重庆段二级支流中的源头水、集中式饮用水源、缺水区、自然保护区、风景名胜区、旅游地的河流水域,其功能类别适用附表5。
5.长寿湖、大洪湖水域为一般鱼类保护区、其水质适用地面水环境质量标准Ⅲ类。
(二)按使用功能划分的适用功能类别1.集中式生活饮用水域以江河(长江干流重庆段除外)、塘、库水域作为集中生活饮用水源的,其水质适用地面水环境质量标准Ⅲ类。
集中式生活饮用水源取水口适用功能类别按《重庆市饮用水源保护区污染防治管理办法》执行。
2.渔业水域(1)珍贵鱼类保护区、鱼虾产卵场所在水域,其水质适用地面水环境质量标准Ⅱ类。
(2)从事渔业养殖的江河、塘、库水域,为一般鱼类保护区,其水质适用地面水环境质量标准Ⅲ类。
3、景观水域(1)经国家划定的自然保护区、风景名胜区、森林公园的水域,其水质适用地面水环境质量标准Ⅰ类。
重庆市人民政府关于加强集中式饮用水源保护工作的通知文章属性•【制定机关】重庆市人民政府•【公布日期】2012.07.24•【字号】渝府发[2012]79号•【施行日期】2012.07.24•【效力等级】地方规范性文件•【时效性】现行有效•【主题分类】机关工作正文重庆市人民政府关于加强集中式饮用水源保护工作的通知(渝府发〔2012〕79号)各区县(自治县)人民政府,市政府有关部门,有关单位:为全面贯彻落实《中华人民共和国水污染防治法》、《重庆市长江三峡水库库区及流域水污染防治条例》,切实加强全市集中式饮用水源保护工作,保障人民群众饮用水安全,现就加强集中式饮用水源保护工作通知如下:一、加强领导,形成齐抓共管工作格局各区县(自治县)人民政府(含北部新区管委会,下同)是集中式饮用水源地(服务人口1000人以上,含备用水源,下同)管理工作的责任主体。
各区县(自治县)要高度重视,切实加强集中式饮用水源保护工作领导,将其纳入民生工作重点来抓。
要从政策措施、资金投入、长效管理机制等方面理顺集中式饮用水源管理体制,分解落实目标任务,明确责任单位,建立考核管理制度。
市环保局、市交委、市规划局、市水利局、市市政委、市卫生局等部门要充分履行各自职责,指导区县(自治县)开展集中式饮用水源保护工作,形成信息共享、相互配合、市区(县)联动、齐抓共管的工作格局。
二、科学规划,合理选址集中式饮用水源地各区县(自治县)人民政府应当结合地方有关规划,统筹考虑当地水源水量、水质和风险程度、自来水厂的处理工艺及配套措施、供排水管理体制等情况,科学制定城区、乡镇集中式饮用水源地建设规划,尽量优化整合水源地规划数量,避免水源地过多而制约经济发展和增加环境监管难度。
集中式饮用水源地规划选址时,水源地的水质原则上应达到或优于Ⅲ类水质标准。
河流型饮用水源地应尽量选择在居住区上游,避开回流区、死水区和航运河道。
湖库型饮用水源地应考虑湖库泥沙淤积和蓝藻水华对水质的影响。
第1篇近年来,我国政府高度重视农村饮水安全工作,大力实施农村饮水安全工程,为广大农村居民提供安全、便捷的饮用水。
大渡口区作为重庆市的一个重要区域,积极响应国家政策,大力推进饮水设施工程建设,取得了显著成效。
一、工程背景大渡口区位于重庆市主城区东部,是一个典型的城乡结合部。
随着城市化进程的加快,农村饮水安全问题日益凸显。
为解决这一问题,大渡口区启动了饮水设施工程建设,旨在提高农村供水质量,保障居民饮水安全。
二、工程内容1. 供水规模:大渡口饮水设施工程供水总规模为2100m3/d,其中低区供水1000m3/d,高区供水1100m3/d。
2. 供水方案:针对低区和高区供水需求,分别制定了两个解决方案。
低区采用从大滨路现有供水管道接出DN200~DN100管道,沿道路铺设至移民村低区村民用户。
高区则增加一套加压设备,安装高扬程(196米)水泵1台,从加压泵房新增一根DN200管道沿道路铺设至调节池,再接出DN200配水干管沿道路铺设至高区村民用户,并形成环状管网。
3. 工程投资:大渡口饮水设施工程计划总投资1400余万元。
4. 管道建设:新建DN200~DN20给水管道53344米,安装农村一户一表671只。
三、工程意义1. 提升农村供水质量:通过新建和改造供水设施,使农村居民用水水质达到《生活饮用水卫生标准》(GB5749-2022)要求,保障居民饮水安全。
2. 提高人均可供水量:扩大供水规模,提高人均可供水量,满足农村居民生活用水需求。
3. 优化农村供水格局:通过建设环状管网,提高供水设施的运行效率,降低供水成本。
4. 提高运行管护水平:建立健全供水设施运行管护机制,确保供水设施安全稳定运行。
5. 助力乡村振兴:改善农村饮水条件,提高农村居民生活质量,为乡村振兴战略实施提供有力保障。
总之,大渡口饮水设施工程是一项重要的民生工程,对于改善农村饮水条件、提高居民生活质量具有重要意义。
在工程实施过程中,大渡口区将继续加大投入,确保工程按时保质完成,为乡村振兴战略实施贡献力量。
重庆市饮用水型水源地招标摘要:一、重庆市饮用水型水源地招标概况二、招标项目的具体内容三、招标项目的实施意义四、招标项目的预期目标五、招标项目的进展情况正文:一、重庆市饮用水型水源地招标概况近日,重庆市饮用水型水源地招标项目正式启动。
该项目旨在保障重庆市民的饮用水安全,提高饮用水质量,确保水资源的可持续利用。
招标项目涉及重庆市各大饮用水型水源地,将对其进行综合治理和保护,以满足市民对优质饮用水的需求。
二、招标项目的具体内容招标项目主要包括以下几个方面:1.饮用水源地的生态环境保护与改善:对水源地进行生态保护红线勘界定标,提升水源地保护区的隔离设施,实现防护全隔离、监控全覆盖、宣传警示全到位。
2.饮用水源地的管理和监控:深化饮用水源河长警长长效管理,完善河长吹哨、警长巡查、部门执法联动工作机制,提高水源地的管理水平。
3.饮用水源地的水质监测与评估:建立健全水质监测体系,对水源地的水质进行定期监测和评估,确保水质达标。
4.饮用水源地的大数据管理平台:构建集中式饮用水源大数据管理平台软件系统,实现水源地信息的实时采集、分析和共享,提高水源地管理的智能化水平。
三、招标项目的实施意义重庆市饮用水型水源地招标项目的实施,将对保障市民饮用水安全、提高饮用水质量、保护水资源环境、推动水资源可持续发展等方面产生积极影响。
同时,该项目还将提升重庆市饮用水型水源地的管理水平,为全国其他地区的水源地保护提供借鉴和参考。
四、招标项目的预期目标招标项目预期实现以下目标:1.保障重庆市民的饮用水安全,提高饮用水质量。
2.改善水源地的生态环境,保护水资源。
3.提高水源地的管理和监控水平,实现水源地保护的智能化。
4.建立健全水质监测体系,为水源地保护提供科学依据。
五、招标项目的进展情况目前,招标项目已完成饮用水源生态保护红线勘界定标,正在进行饮用水源保护区隔离设施的提档升级和智能监控语音警示系统的建设。
同时,河长警长长效管理机制已经得到深化,部门执法联动工作机制正在完善。
重庆市饮用水源保护区污染防治管理办法【法规类别】污染防治【发文字号】渝府令[1998]25号【发布部门】重庆市政府【发布日期】1998.06.01【实施日期】1998.07.01【时效性】失效【效力级别】地方政府规章【失效依据】本篇法规已被《重庆市饮用水源污染防治办法》(发布日期:2003年12月18日实施日期:2004年3月1日)废止重庆市饮用水源保护区污染防治管理办法(1998年6月1日渝府令〔1998〕25)第一章总则第一条为了防治集中式生活饮用水源的污染,保护人体健康,根据《中华人民共和国水污染防治法》、《重庆市环境保护条例》等法律法规,制定本办法。
第二条本市行政区域内集中式生活饮用水地表水源的污染防治适用本办法。
第三条各级人民政府应当对本辖区内的饮用水水源质量负责,把饮用水源保护区污染防治纳入城市总体规划、城市环境综合整治和水污染防治规划,保证饮用水源保护区的水质符合规定标准。
第四条饮用水源保护区的污染防治应坚持统筹规划、合理布置、预防为主、防治结合、综合整治的原则。
第五条县级以上人民政府的环境保护行政主管部门对所辖行政区域的饮用水源保护区实施统一监督管理。
各级建设、市政、公用、卫生、水利、规划、港口、港监等有关行政主管部门,依照各自职责,协同环境保护行政主管部门对饮用水源保护区实施监督管理。
第六条一切单位和个人都有保护饮用水源的义务,并有权对污染和危害饮用水源保护区的行为进行检举和控告。
第二章保护区的设置第七条饮用水源保护区划分为一级保护区、二级保护区和准保护区。
第八条长江、嘉陵江重庆城区段饮用水源保护区的划分:(一)水厂取水口上游200米至下游50米的同侧江水水域(以江心为界,下同)为一级保护区;(二)水厂取水口上游200米至1000米,下游50米至100米的同侧江水水域为二级保护区;(三)二级保护区以外的城区段水域为准保护区;(四)饮用水源一、二级保护区及准保护区的陆域为相应水域所对应的江岸,其控制高程为常年洪水位。
重庆市大渡口区集中式生活饮用水
水源水质状况报告
(2018年2月)
重庆市大渡口区生态环境监测站发布2018 年3月7日
一、监测情况
2018年2月,大渡口区集中式生活饮用水水源为丰收坝水厂水源1个,属河流型地表水水源。
监测项目为《地表水环境质量标准》(GB3838-2002)表1的基本项目(23项,化学需氧量除外)、表2的补充项目(5项)和表3的优选特定项目(33项),共61项。
二、评价标准及方法
根据《地表水环境质量标准》(GB3838-2002)进行评价。
基本项目按照《地表水环境质量评价方法(试行)》(环办〔2011〕22号)进行评价,补充项目、特定项目采用单因子评价法进行评价。
三、评价结果
2月大渡口区集中式生活饮用水水源丰收坝水厂水源达标(优于Ⅲ类标准)。
其中,水质达标状况详见附表。
附表
2018年2月大渡口区集中式生活饮用水水源水质状况。
重庆发展和改革委员会关于重庆市城郊片区“十一五”第五期农村饮水安全工程项目可行性研究报告的批复文章属性•【制定机关】重庆市发展和改革委员会•【公布日期】2008.05.21•【字号】渝发改农[2008]581号•【施行日期】2008.05.21•【效力等级】地方规范性文件•【时效性】现行有效•【主题分类】机关工作正文重庆发展和改革委员会关于重庆市城郊片区“十一五”第五期农村饮水安全工程项目可行性研究报告的批复(渝发改农〔2008〕581号)大渡口区、九龙坡区、沙坪坝区、北碚区、江北区、渝北区发展改革委(计委):你们报送的《关于重庆市城郊片区“十一五”第五期农村饮水安全项目实施方案(代可行性研究报告)的请示》及有关附件收悉。
根据市发展改革委和市水利局《关于抓紧推进2008年农村饮水安全项目前期工作的通知》(渝发改农〔2008〕160号)要求和市水利局对该项目的审查意见(渝水规函〔2008〕17号),经研究,同意建设重庆市城郊片区“十一五”第五期农村饮水安全项目。
现批复如下:一、项目建设地点。
大渡口区跳磴镇、八桥镇;九龙坡区白市驿镇、石板镇、巴福镇、陶家镇、铜罐驿镇、走马镇、西彭镇;沙坪坝区土主镇;北碚区三圣镇、澄江镇;江北区五宝镇;渝北区麻柳沱镇、木耳镇、张关镇。
二、项目建设规模及内容。
在大渡口区、九龙坡区、沙坪坝区、北碚区、江北区、渝北区16个镇59个行政村新建集中式和分散式供水工程解决99745人的饮水不安全问题。
其中:新建集中式供水工程31处,解决72915人饮水安全问题;新建分散式供水工程2057处,解决26830人饮水安全问题。
三、项目投资及资金来源。
项目总投资4220万元(大渡口区198万元,九龙坡区1153万元,沙坪坝区509万元,北碚区949万元,江北区266万元,渝北区1145万元),其中:开行信贷资金3122万元(大渡口区133万元,九龙坡区867万元,沙坪坝区382万元,北碚区664万元,江北区196万元,渝北区880万元),其余由六区财政和受益群众自筹解决。
重庆市农村集中式饮用水源地安全评价侯新;龙训建【期刊名称】《中国农村水利水电》【年(卷),期】2011()8【摘要】饮水安全是关系到国计民生的重大问题。
根据重庆市供水规模500人以上农村集中式饮用水水源地现状调查结果,采用农村饮用水安全评价指标体系对33个行政区(县)进行评价。
结果表明:重庆市500人以上农村集中式饮用水水源地仅6个区(县)的水质与水量安全状况综合等级为高,比例为18.2%;全市500人以上农村集中式饮用水水源地水质不合格影响人口为295.87万人;水量不合格影响人口为234.56万人;通过对风险应急能力等级(高、中、低三级)分级,全市500人以上农村集中式饮用水水源地供水人口分别为142.50万人、233.95万人和323.27万人,占农村总人口的比例为6.10%、10.00%和13.82%。
【总页数】4页(P96-99)【关键词】水源地;现状;评价;指标体系【作者】侯新;龙训建【作者单位】重庆水利电力职业技术学院;重庆市水资源管理协会;四川大学水电学院【正文语种】中文【中图分类】TU991.15【相关文献】1."十二五"期间乡镇集中式饮用水源地水质监测与评价——以重庆市开县为例 [J], 李章安2.重庆市农村集中式饮用水水源地保护规划实践与研究 [J], 侯新;王凯;孟晓宁3.重庆市北碚区乡镇集中式饮用水源地中重金属健康风险评价 [J], 杨显双;龙明梅;罗克菊;金超;刘美玲;谭天勇4.重庆市北碚区乡镇集中式饮用水水源地水质综合分析与评价 [J], 杨显双;龙明梅;刘美玲;罗克菊;陈诚5.农村集中式饮用水水源地水资源保护规划——以重庆市铜梁县为例 [J], 侯新因版权原因,仅展示原文概要,查看原文内容请购买。
重庆市大渡口区集中式生活饮用水
水源水质状况报告
(2020年4月)
重庆市大渡口区生态环境监测站发布2020 年5月14日
一、监测情况
2020年4月,大渡口区集中式生活饮用水水源为丰收坝水厂水源1个,属河流型地表水水源。
监测项目为《地表水环境质量标准》(GB3838-2002)表1的基本项目(23项,化学需氧量除外)、表2的补充项目(5项)和表3的优选特定项目(33项),共61项。
二、评价标准及方法
根据《地表水环境质量标准》(GB3838-2002)进行评价。
基本项目按照《地表水环境质量评价方法(试行)》(环办〔2011〕22号)进行评价,补充项目、特定项目采用单因子评价法进行评价。
三、评价结果
4月大渡口区集中式生活饮用水水源丰收坝水厂水源达标,水质达标状况详见附表。
附表
2020年4月大渡口区集中式生活饮用水水源水质状况。