信托产品的分类
- 格式:docx
- 大小:30.68 KB
- 文档页数:14
随着我国金融市场的不断发展,信托产品作为一种重要的投资渠道,越来越受到广大投资者的关注。
近期,我有幸参加了一场关于信托产品的讲座,通过学习,我对信托产品有了更深入的了解,以下是我对本次讲座的心得体会总结。
一、信托产品的定义及特点1. 定义信托产品是指由信托公司设立,以信托财产为基础,以信托合同为依据,以受益人利益为目的,由信托公司对信托财产进行管理、运用和处分的一种金融产品。
2. 特点(1)独立性:信托财产与信托公司、受益人及其他债权债务人的财产相分离,具有独立性。
(2)封闭性:信托产品设立后,其份额不能随意转让,具有一定的封闭性。
(3)收益性:信托产品以受益人利益为出发点,追求资产的增值和收益。
(4)安全性:信托公司作为专业机构,具备较强的风险控制能力,保障受益人利益。
二、信托产品的分类及投资策略1. 分类(1)按投资标的分类:债权型、股权型、混合型、货币型等。
(2)按投资期限分类:短期、中期、长期等。
(3)按投资地域分类:国内、海外等。
2. 投资策略(1)了解自身风险承受能力:投资者在购买信托产品前,应充分了解自己的风险承受能力,选择与自己风险偏好相匹配的产品。
(2)关注产品风险等级:信托产品风险等级分为低风险、中低风险、中风险、中高风险、高风险五个等级,投资者应根据自身风险承受能力选择合适的产品。
(3)分散投资:投资者可以将资金分散投资于不同类型、不同期限的信托产品,以降低风险。
(4)关注市场动态:了解市场动态,把握投资时机,适时调整投资策略。
三、信托产品的风险及防范措施1. 风险(1)信用风险:信托产品涉及的债务人可能存在违约风险。
(2)市场风险:信托产品投资于金融市场,可能受到市场波动的影响。
(3)流动性风险:信托产品份额转让受限,存在流动性风险。
(4)操作风险:信托公司内部管理不善可能引发操作风险。
2. 防范措施(1)选择信誉良好的信托公司:投资者在选择信托产品时,应关注信托公司的信誉和实力。
信托三分类新规来了!前言近期监管下发《关于调整信托业务分类有关事项的通知》征求意见稿,其核心内容是对信托业务做三分类:资产管理信托、资产服务信托、公益/慈善信托。
简单总结如下:1、资产管理信托主要是站在资管新规角度进行定义,需要严格执行资管新规各项要求。
其概念基本和传统的资金信托概念大部分重叠,是单纯以追求财产保值增值,信托仅限于私募性质。
在这个信托大分类项下笔者认为仍然可以从事信托贷款业务。
但如何做好防火墙隔离需要未来的制度建设和创新。
这将和非保本理财产品,证券公司、证券公司子公司、基金管理公司、基金管理子公司、期货公司、期货公司子公司、保险资产管理机构、金融资产投资公司发行的资产管理产品等同属于资管新规的一套框架下。
具体参见《资管新规正式落地!》。
2、资产服务信托首次明确定义,主要是行政管理受托服务(最核心是资管产品的受托服务)、ABS财产权信托、家族信托、风险处置受托等。
其中在家族信托中,虽然保值增值仍然是核其心诉求之一,但也不再单纯是保值增值。
在服务信托项下特别强调不得开展信托贷款,也是应有之义。
3、公益/慈善信托其核心区别是其用途系公益性质,表现形式为他益信托。
总体而言,新规如果实施,不同的分类标准下就不存在大量交叉内容。
而此前信托业务按照不同的分类维度分为资金信托和服务信托、融资类、投资类和事务管理类等,各种分类之间存在大量交叉和部分名实不符的情况,不利于行业发展和监管进行风险把控。
本文纲要一、现行信托分类难点及新的三分类背景二、资产管理信托三、资产服务信托四、公益/慈善信托五、实施中可能存在的其他关注点和影响一、现行信托分类难点及新的三分类背景1、根据投资者数量和信托财产类型,可以将信托分类为:单一、集合、财产三类。
2、根据信托机构的受托职责和财产运用方式,分为主动管理类及事务管理类,其中主动管理类分为投资类及融资类。
其中,单一、集合均为资金信托,及委托人交付的资产为现金资产;而委托人交付的非现金资产的信托则统一归类为财产信托;而资产类型系根据信托公司职责进行区分。
信托产品的具体分类
信托产品是指信托公司或信托计划管理人设立的、通过信托合同或其他形式约定的、从投资人处募集资金或财产形成的专项财产,管理人按照约定的用途和方式投资、管理、运作并分配收益的产品。
按照不同的投资对象和用途,信托产品可以分为以下几类:
1.固定收益类信托产品:主要投资于固定收益类的资产,如债券、短期融资券、票据等,收益相对稳定。
2.股权投资类信托产品:主要投资于股权类资产,如股票、股份等,收益相对较高,但风险也相对较大。
3.房地产类信托产品:主要投资于房地产项目,如商业地产、住宅楼盘等,收益相对稳定,但风险也相对较高。
4.基础设施类信托产品:主要投资于基础设施类项目,如公路、桥梁、电力、水利等,收益相对较高,但风险也相对较大。
5.海外投资类信托产品:主要投资于海外资产,如海外股票、债券等,收益和风险均较大,具有国际化特点。
6.另类投资类信托产品:主要投资于非传统的资产,如私募股权、对冲基金等,收益和风险均较大,需要投资者具备较高的风险承受能力。
以上是信托产品的主要分类,不同的产品类型适合不同的投资人群,投资者需要根据自身的风险偏好和资金状况选择适合自己的信托产品。
- 1 -。
附件二“信托类别代码编制及说明”信托标识代码编制及说明分类标准一:按信托功能标识财富管理类A00事务管理类B00公司/项目融资(或专项资产管理)类C00其他类D00分类标准二:按信托委托人(受益人)人数标识单一类1集合类0分类标准三:按受益权是否可以赎回方式退出信托标识封闭式CL开放式OP分类标准四:管理方式标识标的指定型MI范围指定型ME代定型MA分类标准五:按交付财产形态标识货币资金CT非货币财产PT财产权RT混合财产MT分类标准六:按信托财产运用领域标识金融资产类 F证券类Fs00非证券类Fd00融资租赁债权贷款债权有限公司股权非证券化的信托受益权非金融资产类I不动产类Ir00不动产(土地使用权、房屋所有权、林权)不动产租金债权动产类Im00知识产权类Ii00其他权利类Id00混合资产类M分类说明1、关于信托功能(1)公司/项目融资(专项资产管理)类,是指以资金需求方的融资需要为起点设计信托计划,信托登记人募集信托资金投向为特定公司或项目的管理方法。
(2)财富管理类,是指以资金(或资产)盈余方的财富管理需求为起点设计信托计划,主要为寻求信托财产的保值或增值而进行管理,资金信托多采用以金融产品为投资标的,并以分散化投资和资产配置为手段的管理方法。
(3)事务管理类,是指非以财富增值为目的,也非为特定资金需求方提供融资为目的,而是发挥信托制度的平台优势,由信托登记人作为中间人提供纯粹事务管理服务的业务;例如职工持股信托等。
(4)其他类,是指不能由上述三类信托所涵盖的信托种类。
2、关于管理方式a:标的指定型是指委托人明确具体投资标的,受托人接受委托人指令并执行的管理方式b:范围指定型指委托人只规定投资范围,具体投资标的和投资时机由受托人确定的管理方式c:代定类是指完全由受托人代为确定投资范围和具体投资标的以及投资时机的管理方式3、关于信托财产运用领域信托财产的80%以上可以投资于金融资产的,列入金融资产类;信托财产的80%以上可以投资于非金融资产的,列入非金融资产类;其他为混合资产类。
信托业务分类标准1.根据信托行为的性质分类根据受托人是否接受信托,可以分为民事信托和商事信托。
民事信托:涉及的法律依据是基于民法的范围,不以营利为目的,任何民事主体都可以成立。
比如涉及个人财产管理、抵押、出售、继承和管理的信托。
商事信托:又称营业信托,以营利为目的,以商法为法律基础。
一般不允许自然人从事商业信托。
受托人依法取得经营资格或者许可证。
经济市场上的信托大多是商业信托。
2.按客户数量分类根据委托人数量和是否征集公物,可分为单一信托和集合信托。
单一信托:客户只有一个,多为机构,交易结构简单。
根据委托人的意愿,对信托财产信息进行单独管理。
信托计划信息无需披露。
比较常见的单一信托计划是银信合作项目。
集合信托:往往由受托人结算。
客户不仅仅是二加二。
信托财产是许多委托人个人财产的集合。
披露材料需要详细的信息。
大多数个人投资者投资于集合信托。
3.根据信任关系建立信任关系的分类根据信托成立的原因,是否是当事人的意思表示,分为任意信托和法定信托。
一种任意的信任:这种信任的建立是基于当事人的自由,不受外力的干预。
法律信托:根据法律,或法律,或基于当事人解释的法律而设立的信托。
信托业务分类标准有哪些(信托种类大全知多少)4.受益人是否被归类为客户根据信托利益是否属于委托人,分为利己信托和他利信托。
自利信托:委托人对自己利益的信托是受益人。
他利于信任:委托人不是为了自己,而是为了第三方的利益而设置的信任。
例如,为了安排委托人死亡后的利益受益,受益人往往是其后代或亲友5.根据信托目的分类根据信托的目的和受托人行为的差异,可以分为担保信托、管理信托和处分信托。
保证信托:旨在保证信托财产和安全的有效管理和增值,而非信托财产的有效管理和增值。
比如承诺商业银行回购其贷款债权作为信托产品。
管理信托:又称财产管理信托,是在不改变信托财产原有形式和方式的情况下进行的一种管理信托财产的行为。
最典型的房地产信托是租赁。
信托信托:目的是利用对信托财产的使用、支配和处分来增加信托财产本身或受益人的价值,以实现信托收益的最大化。
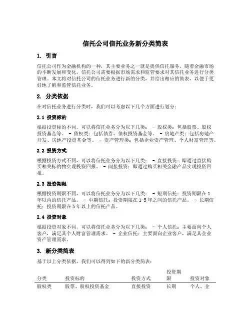
信托公司信托业务新分类简表1. 引言信托公司作为金融机构的一种,其主要业务之一就是提供信托服务。
随着金融市场的不断发展和变化,信托公司需要根据市场需求和监管要求对其信托业务进行分类管理。
本文将对信托公司的信托业务进行新的分类,并给出相应的简表,以便于更好地了解和监管信托业务。
2. 分类依据在对信托业务进行分类时,我们可以考虑以下几个方面进行划分:2.1 投资标的根据投资标的不同,可以将信托业务分为以下几类: - 股权类:包括股票、股权投资基金等。
- 债权类:包括债券、债权投资基金等。
- 房地产类:包括房地产开发、房地产投资基金等。
- 资产管理类:包括企业资产管理、个人财富管理等。
2.2 投资方式根据投资方式不同,可以将信托业务分为以下几类: - 直接投资:即通过直接购买相关标的物实现投资回报。
- 间接投资:即通过购买相关金融产品实现投资回报。
2.3 投资期限根据投资期限不同,可以将信托业务分为以下几类: - 短期信托:投资期限在1年以内的信托产品。
- 中期信托:投资期限在1-5年之间的信托产品。
- 长期信托:投资期限在5年以上的信托产品。
2.4 投资对象根据投资对象不同,可以将信托业务分为以下几类: - 个人信托:主要面向个人客户,满足其个人财富管理需求。
- 企业信托:主要面向企业客户,满足其企业资产管理需求。
3. 新分类简表基于以上分类依据,我们可以得到如下的新分类简表:分类投资标的投资方式投资期限投资对象股权类股票、股权投资基金直接投资长期个人、企分类投资标的投资方式投资期限投资对象业债权类债券、债权投资基金直接/间接投资短中长期个人、企业房地产类房地产开发、房地产投资基金间接投资长期个人、企业资产管理类企业资产管理、个人财富管理直接/间接投资短中长期个人、企业4. 结论通过对信托公司的信托业务进行新的分类,我们可以更好地了解和监管信托业务。
新分类简表将信托业务按照投资标的、投资方式、投资期限和投资对象进行了清晰的划分,有助于信托公司和相关监管机构更好地管理和监督信托业务。
信托分类口径信托(Trust)是一种法律实体,用于管理和控制资产,以满足受益人的利益。
信托的分类通常可以根据不同的标准和口径进行,以下是一些常见的信托分类口径:●目的分类:1.公益信托(Charitable Trust):用于慈善目的,其收益通常用于支持慈善事业。
2.私人信托(Private Trust):用于满足私人个体或家庭的需求和利益。
●根据设立时间分类:1.生效信托(Inter Vivos Trust):在设立时就开始生效的信托。
2.死后信托(Testamentary Trust):在授与人死后生效的信托,通常是通过遗嘱设立的。
●根据权利和义务分类:1.不可撤销信托(Irrevocable Trust):一旦设立即无法修改或取消。
2.可撤销信托(Revocable Trust):允许设立人在一定条件下修改或取消的信托。
●根据收益分配分类:1.累积信托(Accumulation Trust):收益可累积并在一定时间后分配。
2.分配信托(Discretionary Trust):信托受益人的收益由受托人自行决定分配。
●根据法域分类:1.国内信托(Domestic Trust):在国内法域内成立的信托。
2.国际信托(International Trust):在国际法域内成立的信托。
●根据用途分类:1.退休信托(Retirement Trust):专门用于资助退休生活的信托。
2.教育信托(Education Trust):专门用于资助受托人教育的信托。
这些分类方式并非互斥的,而是可以结合使用,具体取决于信托的目的、设立人的意愿以及适用的法规。
在实际情况中,一个信托可能同时符合多个分类标准。
附件二“信托类别代码编制及说明”信托标识代码编制及说明分类标准一:按信托功能标识财富管理类A00事务管理类B00公司/项目融资(或专项资产管理)类C00其他类D00分类标准二:按信托委托人(受益人)人数标识单一类1集合类0分类标准三:按受益权是否可以赎回方式退出信托标识封闭式CL开放式OP分类标准四:管理方式标识标的指定型MI范围指定型ME代定型MA分类标准五:按交付财产形态标识货币资金CT非货币财产PT财产权RT混合财产MT分类标准六:按信托财产运用领域标识金融资产类 F证券类Fs00非证券类Fd00融资租赁债权贷款债权有限公司股权非证券化的信托受益权非金融资产类I不动产类Ir00不动产(土地使用权、房屋所有权、林权)不动产租金债权动产类Im00知识产权类Ii00其他权利类Id00混合资产类M分类说明1、关于信托功能(1)公司/项目融资(专项资产管理)类,是指以资金需求方的融资需要为起点设计信托计划,信托登记人募集信托资金投向为特定公司或项目的管理方法.(2)财富管理类,是指以资金(或资产)盈余方的财富管理需求为起点设计信托计划,主要为寻求信托财产的保值或增值而进行管理,资金信托多采用以金融产品为投资标的,并以分散化投资和资产配置为手段的管理方法。
(3)事务管理类,是指非以财富增值为目的,也非为特定资金需求方提供融资为目的,而是发挥信托制度的平台优势,由信托登记人作为中间人提供纯粹事务管理服务的业务;例如职工持股信托等。
(4)其他类,是指不能由上述三类信托所涵盖的信托种类。
2、关于管理方式a:标的指定型是指委托人明确具体投资标的,受托人接受委托人指令并执行的管理方式b:范围指定型指委托人只规定投资范围,具体投资标的和投资时机由受托人确定的管理方式c:代定类是指完全由受托人代为确定投资范围和具体投资标的以及投资时机的管理方式3、关于信托财产运用领域信托财产的80%以上可以投资于金融资产的,列入金融资产类;信托财产的80%以上可以投资于非金融资产的,列入非金融资产类;其他为混合资产类。
信托三分类表
摘要:
一、引言:介绍信托三分类表
二、信托分类的依据和标准
1.依据:信托财产形态的不同
2.标准:信托财产的种类和特点
三、信托三分类表的具体内容
1.第一类:资金信托
2.第二类:财产信托
3.第三类:其他信托
四、各类信托的特点及应用场景
1.资金信托
2.财产信托
3.其他信托
五、结论:总结信托三分类表的意义和作用
正文:
信托三分类表是依据信托财产形态的不同,对信托进行分类的一种方式。
信托财产形态的不同,决定了信托的种类和特点。
信托三分类表具体包括资金信托、财产信托和其他信托。
资金信托是指以货币资金为主要信托财产的信托。
这种信托的特点是信托财产的形态简单,易于管理和运用,因此广泛应用于各种投资和理财场景。
财产信托是指以不动产、动产等非货币资金为主要信托财产的信托。
这种信托的特点是信托财产的形态复杂,管理和运用的难度较大,但能够满足人们对于财产的多元化需求。
其他信托是指除资金信托和财产信托之外的其他信托。
这种信托的特点是信托财产的形态多样,管理和运用的方式灵活,能够满足人们对于信托的多元化需求。
信托三分类表的意义和作用在于,它为我们理解和运用信托提供了一个清晰的框架,使我们能够根据不同的信托需求,选择最适合的信托类型。
信托业务的分类
1. 资金信托呀,这就好比是你把钱交给一个特别靠谱的朋友去打理,让它为你赚钱!比如说,你把一笔钱交给信托公司,他们就会按照约定的方式去运作这笔钱,为你谋取收益呢!
2. 动产信托呢,就像是你有辆特别宝贝的车,舍不得卖又没时间打理,就交给信托来帮你处理,还能给你带来好处哟!想象一下,把你的贵重物品交给信托,是不是挺有意思的。
3. 不动产信托呀,不就像是你有套房子,自己不想操心出租或者打理,信托就来帮你搞定一切啦!就像别人帮你照看房子还能让房子不断增值一样。
4. 有价证券信托,哎呀,这就如同你的那些股票、债券有了个特别专业的保姆一样!比如信托公司帮你管理你的证券资产,多让人放心呀!
5. 公益信托,简直就是爱心的放大器呀!就好像大家一起为了一个美好的公益目标努力,把力量汇聚起来,创造更大的价值呢!你看那些公益项目不就是这样嘛。
6. 遗嘱信托,这可是给家人的一份特别保障呢!就跟你提前为家人安排好未来的生活一样贴心。
比如说,留下一份遗嘱信托,让家人在未来能更好地生活。
7. 知识产权信托,不就是让你的智慧结晶有了更好的舞台嘛!想象一下你的发明或者创作通过信托发挥更大的作用,多厉害呀!
8. 表决权信托,哇哦,这就像是把你的投票权力交给一个值得信赖的团队,让他们帮你做出更好的决策!比如在一些重大场合,通过这种方式来行使表决权呢。
9. 其他信托业务,那可真是五花八门呀,只有你想不到,没有信托做不到!就好像一个充满惊喜的百宝袋,随时能给你带来不一样的精彩呢!
我觉得信托业务真的好丰富多样呀,能满足各种不同的需求呢!它就像一个神奇的魔法盒子,能创造出好多可能性!。
信托的分类
按资金来源方式分为:单一资金信托和集合信托
按合作主体分为:银信合作,证信合作(阳光私募,结构化信托)等按资金投向方式分为:政府融资平台项目(各类基建保障房等),工商企业管理类,地产类(商业、住宅),股权质押、股权投资(PE管理类),艺术收藏品,矿产等
按资金募集方式分为:私募和公募
按产品结构投向又分:单一(100万起步),TOT(信托投向信托,起步30万,50万都有)
分类方式很多,不需要纠结,主要看投向的主体,风险越小产品越容易被市场接受,一般政府融资平台的项目都是纳入财政预算的,相对来说风险最小,再其次是国企或者国企担保的,再就是上市公司,上市公司担保,再次就是地产、收藏品、矿产等
信托不能只看收益,还要看抵押物等因素,综合判定。
信托三分类表
(实用版)
目录
1.信托的三种分类
2.信托分类的概述
3.信托分类的详细内容
4.信托分类的意义
正文
信托是指将一定的财产交给受托人,由受托人按照委托人的意愿或者信托文件的规定,为特定的受益人或者公益目的进行管理和处分的行为。
信托可以分为不同的类型,其中最常见的是三分类法,即将信托分为公益信托、私益信托和遗嘱信托。
公益信托是指信托财产主要用于公益事业的信托。
这种信托的受益人通常是公众或者特定的社会群体,例如学校、医院等。
公益信托的主要目的是为了促进社会公益事业的发展,提高社会公众的福祉。
私益信托是指信托财产主要用于私人利益的信托。
这种信托的受益人通常是委托人或者其指定的亲属、朋友等。
私益信托的主要目的是为了满足受益人的私人利益,例如提供生活费用、支付债务等。
遗嘱信托是指信托财产的转移和受益人的指定都在委托人的遗嘱中
进行的信托。
这种信托的受益人通常是委托人的亲属或者其他特定的个人或者组织。
遗嘱信托的主要目的是为了保证遗嘱的执行,促进遗产的合理分配和管理。
信托的分类对于理解和管理信托具有重要的意义。
不同的信托类型有不同的受益人和目的,需要按照不同的规则进行管理和处分。
第1页共1页。
信托业务分类
信托是一种古老的金融工具,源于古代西方社会,早期古希腊以及罗马广泛使用信托。
目前,全球各地的信托业务不断增加,它们可以满足各种不同需求,从投资服务到贷款服务,从财产保护到民事追究责任等,适用于个人、公司以及政府。
根据行业标准,信托可以分为收入型信托、财产保管型信托、责任型信托以及其他非常规信托四类。
1.入型信托:收入型信托是指将受托财产用于收取投资收益服务,其受托财产包括现金、债券、基金以及股票等。
收入型信托的主要功能包括投资管理、投资分配、投资装备技术改造等。
2.产保管型信托:财产保管型信托是将受托财产用于为受托人所有的财产提供保管服务,以及将财产按照受托人的意愿进行处置或管理的服务。
3.任型信托:责任型信托的主要功能是管理受托财产,并依照受托人授权,为其交付和使用受托财产提供服务,保护受益人的收益权。
4.他非常规信托:除了上述三类常规信托,信托业务还可以分为非常规、非经营性以及特殊信托等。
主要功能包括提高企业财务能力、提供长期资金,以及提供财产质押服务等。
信托业务所涉及的财务风险较大,而且在结构和协议上也存在差异。
因此,虽然信托业务的种类繁多,但必须在监管政策的指导下进行,确保服务安全可靠,保护投资者的利益。
总之,信托业务是一种具有重要社会意义的金融服务,有着丰富
多彩的类型,内容涉及到投资服务、贷款服务、财产保护、民事追究责任等,信托业务必须在严格的监管政策的指导下才能确保投资者的利益。
第二章信托产品的分类信托产品没有统一的分类是导致信托理论研究和实践存在诸多混乱的重要原因,为此,必须建立信托业公认的信托产品分类体系。
本章在论述美国和日本的信托业务分类的基础上提出了适用于中国的信托产品分类标准。
第一节信托产品分类的重要意义一、信托用语的乱象信托业恢复经营已经有五个年头,但是,迄今为止,对于信托产品的分类或者说各种信托业务的名称,信托业仍然一个同一或者行业认同的标准,在信托理论研究中,也同样没有规范的信托业务品种分类及标准名称。
1在这样的情况下,出现的混乱现象主要有:首先,信托产品的分类没有一个同一或者行业共同认可的规范,大家经常采用不同的标准进行分类,甚至同一个人在不同场合和时间采取的分类标准都不同。
部分信托业人士根本就没有什么分类标准和分类的概念,一些信托机构随意创造命名和使用信托产品种类名称的现象非常普遍,造成了理论与实践上的严重混乱。
经常出现于报端的“交通信托”、“城市建设信托”等概念,其实都是根据信托资金运用的领域来命名信托的。
但是,由此推论某信托公司推出的“教育信托”的资金是用于教育的,则是完全错误的,因为这个“教育信托”的资金运用有贷款、同业拆借等多种,但其运用完全与教育无关,而之所以称之为“教育信托”,据该信托的“信托计划说明书”说,是因为委托人“具有教育义务”(一种非常奇妙的说法)。
其次,同一种类信托业务的名称经常五花八门,例如“房地产信托”被称为“不动产信托”、“房地产投资信托”;“权利信托”或者“财产权信托”被称为“财产信托”等等。
再次,不同种类的信托产品使用同样或者高度相近的名称。
这种情况最典型是“房地产信托”和“股权信托”这两个概念。
许多人使用“房地产信托”这个名称是指的委托人以房地产为信托财产设立的一种实物财产信托,但是,另外一些人则是指的资金运用于房地产开发的资金信托,而且这些人中多数情况下根本不区分资金的运用方式是贷款还是投资。
还有一些人使用“房地产信托”和“房地产投资信托公司”,但他们实际上是指的房地产投资信托基金(REITs)。
一、固定收益类1、贷款和融资租赁类信托产品产品介绍贷款类信托产品是上海信托最传统的信托业务之一。
作为受托人,上海信托募集资金,向信用资质良好的借款人发放贷款,并以贷款产生的利息作为信托收益来源,为受益人谋取利益。
融资租赁类信托产品是融资租赁和信托法律关系相结合的创新型金融产品,是指以融资租赁方式运用信托资金为企业提供融资服务,并以租金收益作为信托收益来源的一种资金信托业务。
产品特点(1)收益稳定。
该类信托产品收益较为稳定,收益率主要根据央行贷款基准利率浮动,受资本市场波动的影响较小,属于稳健型的理财产品。
(2)安全性高。
上海信托基于自身的专业技能对借款人或租赁方的财务状况、经营能力、企业信用等综合情况进行审慎的调查,同时通过信用担保、动产或不动产抵押、股权质押、银行后续贷款等担保方式保障信托资金的安全。
二、银行资产类1、信贷资产和票据类信托产品产品介绍银行资产类信托产品是指银行作为发起人,以其持有的各类银行资产(如信贷资产、票据等)设立信托,上海信托募集资金购买该信托产品的受益权;或通过银行个人理财计划渠道发行该信托产品,其中银行作为单一的委托人设立单一资金信托,资金用途包括受让银行所持有的信贷资产或者票据资产等。
信贷资产转让类信托计划:主要用来满足银行实现盘活信贷资产、降低存贷比率的内在需求。
该信托计划一般约定由信托资产的转让银行担任信贷资产的管理人,负责信托项下信贷资产的本息回收等工作。
信托收益来源于信贷资产的利息收益,上海信托作为受托人收取固定费率的信托管理费。
票据资产类信托计划:信托资金用于受让银行所持有的已贴现银行承兑汇票或由银行保贴的商业承兑汇票对应的票据资产。
信托期间,上海信托委托银行负责票据资产的日常管理和回收工作。
转让人拥有对信托所持票据资产的优先回购权。
信托到期前,票据资产由转让人回购变现或持有到期变现。
票据资产变现后,受托人向受益人分配信托利益,信托终止。
产品特点(1)效率更高。
第二章信托产品的分类信托产品没有统一的分类是导致信托理论研究和实践存在诸多混乱的重要原因,为此,必须建立信托业公认的信托产品分类体系。
本章在论述美国和日本的信托业务分类的基础上提出了适用于中国的信托产品分类标准。
第一节信托产品分类的重要意义一、信托用语的乱象信托业恢复经营已经有五个年头,但是,迄今为止,对于信托产品的分类或者说各种信托业务的名称,信托业仍然一个同一或者行业认同的标准,在信托理论研究中,也同样没有规范的信托业务品种分类及标准名称。
1在这样的情况下,出现的混乱现象主要有:首先,信托产品的分类没有一个同一或者行业共同认可的规范,大家经常采用不同的标准进行分类,甚至同一个人在不同场合和时间采取的分类标准都不同。
部分信托业人士根本就没有什么分类标准和分类的概念,一些信托机构随意创造命名和使用信托产品种类名称的现象非常普遍,造成了理论与实践上的严重混乱。
经常出现于报端的“交通信托”、“城市建设信托”等概念,其实都是根据信托资金运用的领域来命名信托的。
但是,由此推论某信托公司推出的“教育信托”的资金是用于教育的,则是完全错误的,因为这个“教育信托”的资金运用有贷款、同业拆借等多种,但其运用完全与教育无关,而之所以称之为“教育信托”,据该信托的“信托计划说明书”说,是因为委托人“具有教育义务”(一种非常奇妙的说法)。
其次,同一种类信托业务的名称经常五花八门,例如“房地产信托”被称为“不动产信托”、“房地产投资信托”;“权利信托”或者“财产权信托”被称为“财产信托”等等。
再次,不同种类的信托产品使用同样或者高度相近的名称。
这种情况最典型是“房地产信托”和“股权信托”这两个概念。
许多人使用“房地产信托”这个名称是指的委托人以房地产为信托财产设立的一种实物财产信托,但是,另外一些人则是指的资金运用于房地产开发的资金信托,而且这些人中多数情况下根本不区分资金的运用方式是贷款还是投资。
还有一些人使用“房地产信托”和“房地产投资信托公司”,但他们实际上是指的房地产投资信托基金(REITs)。
而对于“股权信托”,则有可能指的是以公司的股权作为信托财产的一种信托,也可能指的是将信托资金以股权投资方式运用的信托,也就是实际上是一种资金信托,还可能是委托人交付部分收购资金、信托公司以集合方式或者其他方式募集1信托研究中最早注意到信托产品品种规范分类问题重要性并试图进行规范分类尝试的可能是杨林枫和罗志华。
本章的内容,主要来自他们的研究。
参见杨林枫、罗志华:《主要信托品种在中国的发展前景:信托品种分类标准及主要类别》,《证券时报》2003年09月02日;杨林枫、罗志华、张群革:《中国信托理论研究与制度构建》第五章,西南财经大学出版社2004年7月。
其余部分收购资金对上市公司或者其他公司的股权进行投资的“股权收购资金信托”(MBO信托是其常见的一种)。
二、目前信托业界使用的信托产品分类的主要标准不论论者是否主观意识,多数论者实际上都在运用一定的标准对信托产品进行分类,只是他们可能没有清晰的逻辑思路,或者标准是多元的,或者不能总是坚持一贯的标准。
从业界的实践情况看,广泛运用的分类标准依次为:第一,根据资金投向的领域或者对象区分,将信托产品分成房地产信托、基础设施信托、金融信贷资产受让信托、实业投资信托等不同种类。
这种分类的最大问题是,实际上这种分类只看到了资金信托,对于其他类型的信托产品要么视而不见,要么另外划定标准。
目前这种分类方法影响较大,得到广泛运用。
这种分类的大行其道,某种意义上是目前中国信托业严重依赖资金信托业务生存现状的反映。
第二,根据资金运用的方式,将信托产品分为贷款类、股权投资类、租赁类、交易类等等。
这种分类方式和第一种方式的缺点是一样的,也就是完全忽视了非资金信托产品的存在。
第三,根据信托财产初始性质和状态进行分类。
这也是本书作者的一级分类方式。
根据这种方式,信托产品品种被分为资金信托、动产与不动产信托、财产权信托(权利信托)及资金与非资金相兼的信托四大类别。
第四,根据委托人法律上的性质进行分类,将信托区分为法人信托和个人信托。
委托人为企业、具有法人资格的其他机构、经济组织等情况的,为法人信托。
委托人为自然人的,为个人信托。
第五,根据其他标准进行分类。
归于这一类的分类多数没有明晰的分类标准,甚至分类和命名有些莫名其妙。
按照前面所述的“教育信托”命名的逻辑和标准进行信托产品分类,任何一个信托产品可以采用的名称可以多到几十个甚至上百个,因为委托人作为一个社会意义上的人,其义务可以多得不计其数。
我们认为,导致上述混乱的重要原因是信托制度引入中国的时间太晚,信托业真正经营信托本业的时间也非常短暂,在这么短暂的时间里尚难以形成得到业界人士公认的分类标准和规范名称,而且信托制度在中国的本土化和商业运用,需要规范和解决的问题非常之多,信托品种的分类标准和名称规范,似乎不是最迫切的课题。
另外一个原因在于,国外对信托种类的划分与信托产品的分类本来就没有世界统一的标准和规范的名称,美国有美国人的分类,日本有日本人的标准。
这也加剧了信托产品分类和名称问题的混乱和困惑。
三、信托品种分类混乱导致的后果这种信托品种分类混乱导致的直接后果是:首先,由于一直没有业内公认的信托产品品种分类的标准,也没有统一的信托产品规范名称,上述的语义混乱在信托业界是非常普遍的。
这种信托产品分类和名称的混乱导致信托业界人士沟通交流时出现对同一概念的歧异理解,破坏了信托业界及信托研究者对话的基础,使信托业人士、信托理论研究者、管理者乃至社会公众涉及信托事务的对话经常成为“没有普通话的方言对话”,成了鸡同鸭讲,导致理论研究的混乱和实践上的许多重大困惑。
其次,信托业使用的各种非规范用语直接影响了管理层的管理规章用语,导致一些规章的概念词义含糊,可能引起信托业对信托业监督管理政策边界的多种解读和诠释,也可能导致各地监督管理的尺度、宽严标准大异其趣。
再次,信托业使用的各种非规范用语直接影响了媒体和社会公众,使信托业的混乱蔓延到社会之上,使信托知识的传播受到不良影响,对于信托产品的推介也会产生不良影响。
信托业界人士都同意,信托制度在中国生长很大程度上取决于社会公众对信托制度的认可,取决于信托观念的深入人心。
但是,信托产品分类标准的缺失导致的信托产品分类和信托概念的混乱,对于在社会公众普及信托理念和知识只会起负面作用。
因此,信托业务品种的规范分类和命名,并不是一个无关紧要的问题,相反,依据科学、规范的分类标准对信托业务品种进行规范分类和命名,对于信托理论研究和信托业实践中统一话语,以及对于中国信托公司信托业务品种的创新开发、信托业务标准操作流程的设计、信托产品的推介、信托业的监督管理等,均具有非常重要的意义。
第二节信托产品的分类的原则一、信托的类别与信托产品分类的关系需要明确的是,信托的分类和信托产品或者信托业务的分类并不是一回事,但是两者的联系却非常紧密。
一定意义上说,信托的分类构成信托产品分类的基础。
因此,我们从信托的分类开始论述。
二、信托的类别根据分类标准和分类方法的不同,可以将信托分为不同的种类。
这里,我们只择与信托产品关系密切的信托类别予以简单介绍。
11、根据受托人接受信托是否为营业目的,信托可分为民事信托和商事信托。
受托人受托管理财产的目的并不是为了营业和盈利的信托是民事信托。
受托人受托管理信托事务为商业性目的或者说是为了盈利的,就是商事信托。
商事信托又称营业信托、营业性或商业信托。
1信托的分类并不是一个已经取得广泛共识的问题。
即使在英美国家,信托的分类也是没有定论的,是信托法学者一直在探讨的问题。
通常,商事信托的受托人必须依照法律法规取得经营资格或者牌照,并不是随意什么企业或者组织都可以自行开展营业性信托业务的。
商事信托系由民事信托发展演变而来。
这一演变最早主要是在美国完成的。
现代信托业的发展,使商事信托占有越来越重要的地位,在发达国家,商业性的信托业务构成金融业重要的经营业务,信托业是地道的金融支柱产业。
商事信托在各国主要由拥有信托牌照的商业银行经营,个别国家采取信托与银行分业经营的业态模式,中国目前属于这一类国家。
目前中国的信托投资公司所从事的主营信托业务均为商事信托。
商事信托适用于信托法、信托业法、民法和商法、民法和商法特别法的调整和规范。
区分民事信托和商事信托的意义是非常明显的,首先,民事信托是任何民事主体都可以设立的,受托人可以是任何的民事主体,但是根据中国的法律,商事信托却不是一般的民事主体可以作为受托人的,也就是说,自然人不得从事商事信托,一般的法人机构也不得经营商事信托。
从理论上说,在目前的法律制度架构之下,商事信托只能由信托投资公司和证券投资基金管理公司经营。
其次,区分了民事信托和商事信托,才能进一步区分信托产品的分类,因为只有商事信托领域才有信托产品。
再次,民事信托不存在营业问题,所以无需监督管理机构监管,但是商事信托是经营活动,需要设立专门的监督管理机构管理监督。
当然,许多人认为,目前中国只有信托投资公司从事的信托业务被置于信托业的监督管理之下,而基金业、保险业、银行业及证券业都在从事有信托之实而无信托之名的信托业务或者准信托业务,却不在信托业的监管架构之下。
2、根据信托成立的原因,或者说按照信托成立是否为当事人意思区分,可以将信托分为任意信托与法定信托。
任意信托又称为意定信托,是指依信托当事人的意思表示而成立的信托。
采取信托合同、遗嘱而设立的信托,均为依信托当事人意思表示而成立的信托。
法定信托是指信托关系的成立并非基于当事人的意思表示,而是依法律规定或者强制,或者法律根据对当事人意思的解释、推定而成立的信托。
典型的如“构成信托”(Constractive Trusts)、归复信托(Resulting T rusts)及法院的判定信托。
中国的《信托法》没有法定信托的规定。
构成信托是指无须视当事人的意思,只根据法的作用而生成的信托,是法律强制对非法所得或者不当得利设定的拟制性信托。
例如,有人捡到别人遗失的金钱,并将该金钱用于股票投资,如果股票价格大大上涨,则可以认为存在一个以金钱遗失者为受益人、金钱拾得者为受托人、遗失金钱为信托财产的信托。
这个信托存在的意义在于,受托人有义务将本金和股票收益交还受益人。
归复信托是指信托设立后由于特定的事由使得信托没有生效,或者设立信托的意愿没有达成的情况下,委托人或者其继承人以受益人的身份享有信托利益时方才承认其生效的信托。
此时,与原信托不同,受托人有义务将信托财产返还权利归属人。
1另外的一种说法认为,规复信托是由于委托人进行一项财产转移,由于某种原因并未完全放弃财产上的权益,当委托人的动机不明时,为了填平财产所有权上的缺口,法院裁定产生的一种信托,由于委托人没有被彻底地剥夺财产上的权利,最后权益又“规复”于委托人,因而称之为规复信托。