某高层住宅建筑地板辐射采暖工程设计
- 格式:docx
- 大小:227.92 KB
- 文档页数:43
地板辐射采暖设计地板辐射采暖设计是游泳池暖通设计的一个重要内容。
地板辐射采暖主要用于游泳池周边的活动区域。
根据所提供游泳池的性质和特点,地面设置辐射采暖设备是必要的。
游泳人员在所活动区域室内温度下高上低,使游泳人员有极佳的舒适感。
本节着重介绍地板辐射采暖的特点、工程设计内容、主要材料和作用以及施工中注意事项。
1.1地板辐射采暖的特点塑料管低温地板辐射采暖技术,具有耐腐蚀、水阻小、节约金属、施工周期短、使用寿命长(达50年),并且塑料管采暖管在埋地层中因无接头而绝无渗漏现象(每根长90m),室内温度均匀,热容量大,热稳定性好,热效率高,室内温度梯度下高上低,既减少四周表面对人体的冷辐射,又能感到脚暖头凉,尤其对游泳人员具有极佳的舒适感。
无室内空气的急剧流动,无尘埃飞扬,使室内空气品质明显改善。
1.2地板辐射采暖设计地板辐射采暖热源,由甲方空调热媒供给,提供水温不低于55℃的热媒,供回水温差为8~10℃,工作压力为0.4MPa。
并设置温度调节装置,分别向游泳池供应地板辐射采暖用热水。
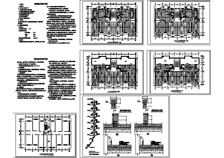
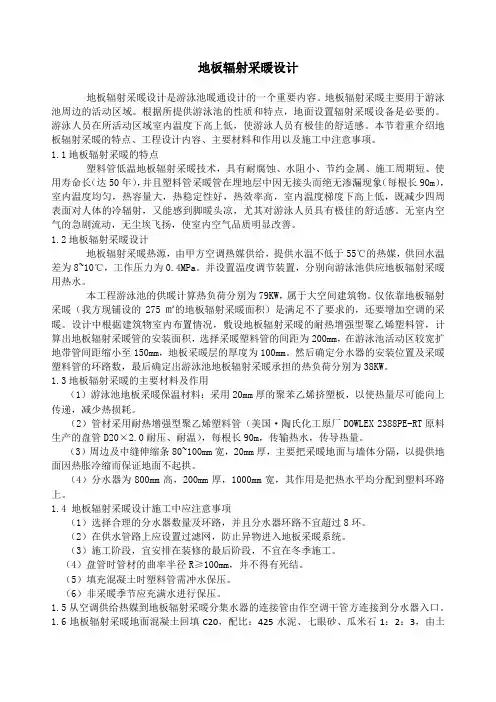
本工程游泳池的供暖计算热负荷分别为79KW,属于大空间建筑物。
仅依靠地板辐射采暖(我方现铺设的275㎡的地板辐射采暖面积)是满足不了要求的,还要增加空调的采暖。
设计中根据建筑物室内布置情况,敷设地板辐射采暖的耐热增强型聚乙烯塑料管,计算出地板辐射采暖管的安装面积,选择采暖塑料管的间距为200mm,在游泳池活动区较宽扩地带管间距缩小至150mm,地板采暖层的厚度为100mm。
然后确定分水器的安装位置及采暖塑料管的环路数,最后确定出游泳池地板辐射采暖承担的热负荷分别为38KW。
1.3地板辐射采暖的主要材料及作用(1)游泳池地板采暖保温材料:采用20mm厚的聚苯乙烯挤塑板,以使热量尽可能向上传递,减少热损耗。
(2)管材采用耐热增强型聚乙烯塑料管(美国·陶氏化工原厂DOWLEX 2388PE-RT原料生产的盘管D20×2.0耐压、耐温),每根长90m,传输热水,传导热量。
地板辐射采暖工程投标文件建设单位:东阿宇翔置业有限公司施工单位:山东禹城精达塑胶有限公司编制时间: 2013年 08月 01 日一、综合说明1.工程概况工程名称:东阿县牛角店镇金牛世纪城工程地址:聊城市东阿县牛角店镇建筑面积: 30000 M2建设单位:东阿宇翔置业有限公司设计单位:东阿县恒大建筑设计有限公司2.投标内容地面辐射采暖:地面辐射采暖面积:暂定 30000平方米,结算按实际测量面积为准;承包方式:包工包料、包工期、包质量、包安全、包文明生产二、工期及质量承诺工期保证承诺我公司保证能满足本招标项目的工期要求,同时将采用充足施工人员及其它措施保证施工工作按期完成。
质量和保修承诺书我公司将在整个地板采暖施工过程中,严格遵守以下质量和保修承诺:我公司保证对所有材料,符合国家标准及甲方要求。
所选用的PE-RT管材质量保用50年。
我公司保证对施工质量负责,如有不符合有关规范要求,我公司承诺对施工质量及相应事项负责。
在合同规定的保修期内,我公司将无偿对所出现的事故进行保修。
在保修期外的时间内,我公司将负责维修,同时只收取材料成本费。
地暖在使用过程中,由于水质原因生成水垢及水中的污泥,可能造成管道的阻塞,因此,应定期对地暖管道进行清洗,如果我方承担该工程的地暖施工工作,我方承诺,对于由我方施工的用户,在采暖过程中如有需求,我方将免费清洗一次。
三、主要施工材料1、PE-RT管材:选用山东禹城精达塑胶有限公司生产的“精达”牌地暖专用PE-RT管材。
2、隔热材料:采用容重不小于20Kg/m3的聚苯乙烯泡沫塑料,首层及顶层选用3cm厚度,其它层选用厚度为2cm。
3、分集水器:选用山东禹城精达塑胶有限公司生产的全铜制分水器,上下双球阀门,外观完整、无缺损、无变形、无裂痕。
4、铝箔反射膜选用无纺布基的地暖专用铝箔反射膜。
5、其它材料按甲方要求选用符合国家标准的优质材料。
四、施工组织设计1.工程施工准备及布置我公司将在接到建设单位进场施工通知后,立即组织项目经理部成员及施工人员进驻现场,进行施工前的各项准备工作,包括施工机具进场就位,各种原材料采购等。
第一章系统综述低温热水地板辐射采暖系统概述低温热水地板辐射采暖系统,简称地暖,是以低温热水为热媒,通过预埋在房间地面下的地暖专用热水管来加热地板,进而实现由地面向房间的散热供暖。
其所需供暖热水温度一般不超过60℃。
低温热水地板辐射供暖系统以采暖房间的整个地面作为散热面,散热面积大,散热面表面温度远低于传统散热片,热量大部分以热辐射形式散出,与传统的供暖方式相比,低温热水地板辐射供暖系统具有以下优点:1、洁净、卫生、舒适地暖是热量通过地板主要以辐射的方式散热,其特点是热源面积大、温度低,对流少,不易引起扬尘,室内空气清洁卫生。
室温自下而上逐渐递减,给人以脚暖头凉的舒适感觉。
2、高效、节能、运行费用低地暖在人体受益的高度内温度较高、热媒传输热损失小、可利用低品位热源,节省能源。
维修简便,仅需定期清洗过滤器的过滤网。
可方便地在分水器前安装计量表,易实现分户计量。
3、地暖有较好的蓄热性由于地面层和混凝土层热容量大,因此在间歇供热的条件下,室内温度变化不明显。
4、不占室内面积易装修低温热水地板辐射采暖的热水管道,除使用中可调节的分、集水器及阀门外,全部埋在地面以下,不占任何使用面积,便于装修和家具布置。
5、使用寿命长昊龙管用于低温热水地板辐射采暖,在设计使用条件下使用,寿命可达50年以上。
第二章系统主要材料我公司将负责地暖系统的设计、材料供应、施工安装,系统调试、以及售后服务等(不包括地面混凝土的施工)。
材料明细1.高效隔热保温层:自熄型:高容重聚苯乙烯保温板,厚度20mm,容重不小于20kg/m3,导热系数W0.05w/m-k,氧指数W30,压缩强度三100kPa。
2.真空镀铝箔3.管材技术指标:符合德国工业标准/-或要求。
4.焊接钢丝网:技术性能:型号为规格的钢丝,直径①,网眼幅宽为,用与塑料管固定。
也可以根据用户需求采用其他规格。
5.分集水器:作用:连接供水回水的总管,将水分配到各环路,经阀门控制调节各环路的水流量,确保室内设计温度。
地板辐射采暖施工方案目录一、编制依据二、施工准备三、工程概况四、采暖系统(一)、采暖系统情况(二)、施工工艺流程(三)、地暖施工安装方法(四)、地暖施工质量要求五、施工进度计划及保证措施(一)、施工进度计划(二)、保证措施六、质量保证措施(一)、建立行之有效得施工质量保证体系(二)、质量保证措施七、成品保护措施八、安全消防措施九、环保、文明施工十、地暖调试及运行一、编制依据:1、北京市低温热水地板辐射供暖应用技术规程(JGJ142-2004/365-2004)2、北京市集中供暖住宅分户热计量设计与施工试用图集(京01SSBI)3、建筑给排水及采暖工程施工质量验收规范(GB50242-2002)4、建筑安装工程质量检验评定统一标准(GB50300-2001)5、建筑安装工程资料管理规程(DBJ01-51-2003)二、施工准备:1、设计图纸及其它相关技术文件齐全。
2、编制施工方案并经审批,确认施工工艺流程。
3、施工人员与施工机具均齐备,能保证正常施工,现场施工用水、用电条件满足施工要求。
材料进场并经检验合格。
4、组织全体施工人员学习有关国家规范、标准、图集、北京市工艺规程、文件等。
5、土建地板施工已完成,并清理洁净。
三、工程概况:1、采暖面积约为:8000平方米2、主要施工部位:首层及下跃层四、采暖系统:1、系统形式:本工程采用低温热水地板辐射采暖方式。
管道采用爱康PE-RT管,分水器为毛细管网专用分集水器,具有自动排气功能,有独有得泄水功能。
地面铺设挤塑保温板,容重≥30kg/m3;挤塑保温板上铺专用地板采暖铝箔反射膜,反射膜上铺设钢丝网;严格按照图纸设计及施工工艺要求有序安装。
2、工作组安排:3、主要设备:(二)、施工工艺流程:施工前准备→ 材料出库→ 材料进场验收→机房热源设备安装→主管道安装→安装分、集水器→边角保温安装→铺设保温板→铺设铝箔反射膜→地面盘管环路铺设→ 水压试验→ 混凝土保护层回填→系统调试(三)、地暖施工安装方法:1、土建方将地面凹凸处剔除找平,砂土、杂物清理干净,保证地面平整,墙脚、柱脚与地面呈90°C直角。
本文由地源热泵提供。
关于地板辐射供暖设计规范地板辐射供暖是一种性能良好的供暖方式,目前逐渐在标准较高的住宅和其它民用建筑中被广泛应用。
但在应用时应注意其适应条件,其中一个重要问题就是地板表面平均温度的限制,即真正体现低温辐射的特征。
《采暖通风与空气调节设计规范》规定,经常有人停留地面的表面平均温度宜为24~160。
北京市建设设计研究院的《设计技术措施》规定,人长期停留区域的地板表面平均温度不宜超过260。
上述《设计技术措施》给出了计算地板表面平均温度tEP的近似公式:tEP=tN+9(q/100)0.909。
住宅是典型的经常有人停留的场所,根据上述规定和计算式,可以得出以下数值:目前,在许多地板辐射供暖工程中,一律采用相同间距的DN20mm供热管,并且未采取有效控制水温的技术措施,此种带有随意性的做法是不可取的。
按地板表面平均温度所限定的地板最大散热量,当地面层为水泥、陶瓷砖、水磨石或石料,室内设计温度tN=180,如果采用间距为300mm和DN20mm 供热管,平均水温应不超过400C,采用间距为300 mm 的DN15mm供热管,平均水温应不超过460C。
室内设计温度tN=200C时,只能采用间距为300mm的DN15mm供热管,平均水温应不超过420C。
而室内设计温度tN=220C时,只能采用间距为300mm的DN15mm供热管,平均水温应不超过350C。
所以,对供暖负荷较大的住宅北向房间,应验算地板表面平均温度所限定的地板最大散热量,是否能满足负荷的需要,尤其是在室内设计温度较高时更为突出。
因此,国外许多较高标准的住宅,既设置了地板辐射供暖,又同时设置散热器。
在其它类型建筑中应用也在同样问题,例如笔者看到某地区新编的一种标准设计图集,推出用于大厅的两种管间距做法,并注明“标准工况”水湿为600/500、室温为180,瓷砖类地面管间距150mm的散热量为212W,管间距200mm的散热量为193W,此两种做法的地板表面平均温度分别为35.80C和340C,均超过了人短期停留区域300C的限定。
地板辐射采暖工程施工是一种新型的采暖方式,它以低温热水为热媒,通过埋设在地板内的塑料管将地板加热,以整个地面为散热面,均匀地向室内辐射热量。
相比传统的散热器采暖方式,地板辐射采暖具有节能、舒适、美观等优点,因此在我国得到了越来越广泛的应用。
一、施工准备1. 室内粗装修完毕,待铺管地面平整、清洁,平整度要求:1米靠尺检查,高低差<8毫米。
2. 地板辐射采暖设计图纸及其他技术文件齐全。
3. 地板辐射采暖工程施工方案经审批并进行了技术交底。
4. 材料、机具和施工力量等已准备就绪,且能保证正常施工。
5. 施工现场、施工用水、用电、材料储放场地等临时设施能够满足施工要求,施工环境温度不宜低于5℃。
6. 安装过程中防止油漆、沥青或其他化学溶剂污染塑料管道。
7. 地热塑料管材铺设前,检查管道内外是否粘有污垢和杂物。
8. 地板采暖工程中使用的主要材料、设备及成品或半成品,应有符合国家或部颁现行标准的技术质量鉴定文件或产品合格证。
9. 安装人员应熟悉管材的一般性能,掌握基本操作要点。
10. 所有地板内的孔洞应在供暖管道铺设之前打好,以免任何此后的钻孔操作。
二、施工流程1. 铺设绝热层:在地面上铺设绝热层,如挤塑聚苯板、岩棉板等,绝热层应平整、无缝隙。
2. 铺设反射层:在绝热层上铺设反射层,如铝箔板等,反射层应与绝热层紧密贴合。
3. 铺设管道:按照设计图纸,将加热管材固定在反射层上,管材应平整、排列整齐,管间距应符合设计要求。
4. 连接管件:使用专用管件连接管材,管件应与管材颜色一致,无色泽不均匀。
5. 固定管材:在管材上均匀涂抹专用胶水,固定在反射层上,确保管材与反射层紧密贴合。
6. 打压试验:管道系统安装完成后,进行打压试验,检查管道系统是否有泄漏。
7. 填充层施工:在管道上方填充混凝土层,填充层厚度应符合设计要求。
8. 铺设地面面层:在填充层上铺设地面面层,如瓷砖、木地板等。
三、施工注意事项1. 施工过程中应严格遵守施工方案和技术规范,确保施工质量。
地暖温控方案北京安德豪特科技发展有限公司2010.10.8低温辐射采暖设计方案一、工程介绍本工程为青海中房银川公司夏都府邸西区2#楼的低温地板辐射采暖系统。
二、方案设计内容本方案主要对2#楼标准层的C户型关于地暖的温度控制做一下经济及技术方面的比较。
三、工程概况工程为地下1层地上18层的高层建筑,总采暖面积约49795㎡。
本工程采用锅炉房集中供热,供水55℃,回水45℃。
C户型基本情况:1、户型建筑面积:129.45㎡地暖铺设面积:113.27㎡2、采暖热负荷:7140.128W 采暖热指标:63.04W/㎡四、设计依据1、《采暖通风与空气调节设计规范》(GB50019-2003)2、《高层民用建筑设计防火规范》(GB50045-95)(2005年版)3、《地面辐射供暖技术规程》(JGJ142-2004)五、设计参数1、室外设计参数:1)、冬季采暖室外计算干球温度—13℃2)、冬季室外平均风速 1.7m/s3)、主导风向SE4)、大气压力冬季77.51KPa 夏季77.35Kpa2、室内设计参数:冬季采暖室内计算温度:客厅、卧室:20℃住宅卫生间:25℃厨房:15℃3、主要维护结构热工计算参数外墙:0.48W/㎡·K 外窗:2.50 W/㎡·K进户门:1.7 W/㎡·K 非采暖房间隔墙:0.38 W/㎡·K六、地暖设计平面图地暖的温度控制方案一、地暖水暖渐成不可缺的家用设施对于喜欢近地面生活方式的人而言,冬季最重要的就是地面可以供暖。
这几年,地暖逐渐走入寻常百姓家,为越来越多的家庭带来健康的取暖方式。
有了来自地面的舒适温度,即使窗外寒风阵阵,我们依然可以盘腿坐在家中的地上,惬意地品茶聊天。
因此,地暖绝对是近地面生活人群冬季不能缺少的家用设施。
低温热水地板辐射采暖(俗称地板采暖)源于北欧,它以低温热水为媒介,通过铺设在地板内的水管使地面升温,以整个地面作为散热面向室内均匀地辐射热量。
目录第一章概述 (1)1.1设计目的 (1)1.2设计任务 (1)1.3 工程概况 (1)第二章技术参数 (2)2.1 气象资料 (2)2.2 室内设计参数 (2)2.3 建筑参数 (2)第三章供暖热负荷计算 (4)3.1起居室热负荷计算 (4)3.1.1 围护结构传热耗热量计算 (4)3.1.2 冷风渗透耗热量计算 (6)3.2 其他房间负荷计算................................................. 错误!未定义书签。
第四章供暖系统设计 .. (7)4.1热源条件 (7)4.2 供暖系统形式选择 (7)4.3 加热管的选择及布置 (8)4.3.1 塑料管材的选用 (8)4.3.2 埋地管的敷设 (8)4.4 低温热水地板辐射供暖散热设备的选择计算 (8)4.4.1 计算方法 (8)4.4.2 相关房间采暖盘管计算 (10)4.4.3 地暖盘管管径及其立管管径的确定............................... 第五章采暖水系统设计 . (10)5.1 系统水力计算方法 (10)5.2 户内环路水力计算 (10)5.3 室外管网水力计算 (10)第六章管道的保温 (11)6.1保温管道的确定原则 (12)6.2保温材料的选择 (12)设计总结 (13)致谢 (14)参考文献 (15)第一章概述1.1设计目的供热工程课程设计是《供热工程》课程教学的重要环节与内容,是在学完该这门专业课之后进行的一次重要实践训练,是理论联系实际的重要阶段,通过这一实践性教学环节,使学生掌握供热工程的基本理论和基本设计程序,同时也使学生学会查阅和使用设计资料,培养和提高学生运用所学课程知识分析并解决工程问题的能力。
1.2设计任务完成该工程的供热系统设计,内容包括:供暖热负荷计算、方案选择,加热盘管的敷设.水力计算、施工图绘制等。
1.3 工程概况本工程为地处天津市一栋居民楼建筑供暖系统设计,根据业主要求采用低温地板辐射采暖形式。
住宅地暖施工组织设计第一章编制依据与说明(一)编制依据1、低温热水地辐射采暖项目建筑平面图和管路系统图2、低温热水地辐射采暖项目采购文件3、行业标准《地面辐射供暖技术规程》JGJ142-20044、国家标准《建筑给排水采暖施工质量验收规范》GB50242-20045、国家标准《采暖通风及空气调节设计规范》GB50019-20036、国家标准《冷热水用耐热聚乙烯(PERT)管道系统》CJ/T175-20027、国家标准《冷热水用耐热聚乙烯(PEx)管道系统》CJ/T175-20028、国家标准《冷热水用耐热聚乙烯(PPR)管道系统》GB/T187429、冷暖设备有限公司低温热水地板辐射供暖应用技术规程(试行)10、根据甲方、土建总包单位所提供的应具备地板采暖施工条件的情况11、根据与甲方或土建总包单位工程商洽文件。
(二)编制说明1、在全面施工前的准备阶段,经现场实地考察后,需要与甲方监理、土建总包单位协商并签署与本工程相关的工程洽商文件。
2、为确保施工进度,在经监理验收合格,,土建总包单位已提供相应具备低温地板采暖施工条件下。
第二章工程概况及施工要求(一)工程概况项目低温地板热水辐射采暖工程建筑面积约平方米。
(二)工程特点工程采用室内铺设轻质发泡水泥为隔热层的新工艺,施工过程中不宜于其它施工作业同时交叉作业,对有可能发生的交叉作业,要求与相关专业共同协商,确定合理的配合方案。
地板辐射采暖工程要求同土建总包单位紧密配合,加强合作,以确保工程质量和进度。
(三)绝热层厚度轻质发泡水泥隔热层和细石混凝土填充层总厚度为10㎝,其中轻质发泡水泥厚度为5㎝,填充层(细石混凝土)5㎝。
第三章施工组织方案及说明(一)项目经理部1、成立项目领导小组为保证工程进度、质量安全落到实处,协调重大问题的处理,特成立领导小组。
项目领导小组:组长领导小组成员:领导小组职责:(1)、对工程进度、安全、质量进行全方位管理并组织落实。
地板辐射采暖设计规范地板辐射采暖是一种通过地板散发热量来实现室内暖和的技术。
它在节能环保、舒适度、空气质量等方面有着显著的优势,因此在建筑设计中得到了广泛的应用。
为了保证地板辐射采暖系统的安全性和效果,需要遵守一定的设计规范。
以下是地板辐射采暖设计规范的一些要点:1.设计要求:地板辐射采暖系统的设计应符合国家相关标准和规范的要求,并考虑到建筑的使用功能、面积、高度等因素。
2.材料选择:地板辐射采暖系统的地板要选择导热性能好、耐高温、耐压、耐磨损的材料。
常见的选择有瓷砖、木地板等。
不同材料的导热性能也不同,需要根据具体情况进行选择。
3.管道安装:地板辐射采暖系统的管道应采用耐高温、耐腐蚀的材料,如PE-X、PE-RT等。
管道的安装应牢固可靠,且避免出现漏水、渗漏等问题。
4. 管道布置:地板辐射采暖系统的管道布置应均匀分布,管道间距一般不超过300mm,以保证热量的均匀散发。
同时需要注意管道与墙体、柱子等的距离,以免影响采暖效果。
5.温度控制:地板辐射采暖系统应配备温度控制装置,控制室内温度在适宜范围内。
一般建议地面温度控制在26℃左右,不宜过高,以免影响居民的舒适度。
6.施工要求:地板辐射采暖系统的施工应由专业施工队伍进行,并按照相关要求进行验收。
施工过程中需要注意管道的连接、安装质量等问题,以保证系统的正常工作和安全性。
7.保养检修:地板辐射采暖系统的保养检修应定期进行,清洗管道、检查温度控制等设备的工作状态,并及时修复故障和漏水等问题。
总之,地板辐射采暖设计规范对于保证系统的效果和安全性都具有重要的意义。
只有严格按照规范进行设计、施工和维护,才能保证系统的正常运行和居民的舒适度。
因此,在进行地板辐射采暖系统设计时,需要综合考虑建筑特点、材料选择、施工要求等因素,并参考国家的标准和规范进行操作。
某大厦低温热水地板辐射供暖设计方案XX大厦低温热水地板辐射供暖设计方案1 工程概况XX大厦拟建于新疆巴音郭楞蒙古自治州焉耆回族自治县,是该县目前规模较大的现代化高层建筑,也是标志性建筑。
大厦建筑高度67.0米,其中地下一层为库房及设备用房,地上一至四层为商场,五至十六层为会议厅及办公用房,十七层为水箱间及电梯控制机房。
总建筑面积19087.6平方米,大厦冬季供暖采用低温热水地板辐射供暖。
热源为单独锅炉房提供的95℃/70℃热水,锅炉房内设两套换热系统分别输出60℃/50℃的低温热水供给大厦高低区供暖系统。
2 设计参数室外设计气象参数冬季采暖室外计算干球温度-18℃室内设计参数办公18℃、商场16℃、卫生间14℃、公共走道14℃建筑围护结构热工参数外墙:250mm加气混凝土砌块,传热系数K=0.90W/(m2.℃)外窗:单框双玻铝合金推拉窗,传热系数K=4.40W/(m2.℃)屋面:100mm钢筋混凝土板,聚苯乙烯泡沫塑料板100mm,传热系数K=0.40W/(m2.℃)3 供暖热负荷计算根据要求,采用低温热水地板辐射采暖时,供热负荷计算宜将室内计算温度降低2℃或取常规采暖方式热负荷的90%~95%。
本工程在实际计算中,将室内设计温度降低2℃计算:办公16℃、商场14℃、卫生间12℃、公共走道12℃。
考虑到各房间以后功能不一,办公用具及商品货架的影响,在计算加热盘管时根据各房间的不同功能分别考虑了有效面积系数,其中商场部分取有效面积系数K=0.7,办公部分取有效面积系数K=0.8。
经计算,大厦总热负荷为Q= 856.3KW,面积热指标为qf=44.8 W/m2。
4 系统设计4.1 供暖系统与分区规定低温热水地板辐射供暖系统的工作压力不宜超过0.8MPa,本系统供暖高差为67米,考虑运行时的动压,系统工作压力较高,为保证供暖运行寿命及安全,底层加热管(胶联聚乙烯PE-X管)的标准须为S4.0系列,考察本地材料供应及材料质量情况,S4.0系列管材暂无供应,另外大厦功能较复杂,供暖运行时间也有一定差异,经合甲方及物业部门商榷,决定采取分区供暖系统,地下室至四层(商业部分)为低区供暖系统,五层以上(办公部分)为高区供暖系统。
住宅小区地暖工程施工组织设计方案目录(一):施工方案及技术措施(二):施工组织设计(三):质量管理体系与措施(四):安全管理体系与措施(五):文明、绿色施工与措施(六):工程进度计划与保证措施(七):资源配备计划六、项目管理机构七、资格审查资料八、与投标人存在关联关系的单位情况说明工程概况本工程主要分为两个区:住宅区和公建区。
住宅区位于村子北部和南部,均为地上四层,半地下室,共26栋,均为本次设计内容;公建位于村子中上部(村入口),不在本次设计范围之内。
住宅区分为一期和二期,1#--20#楼为一期,21#--26#为二期住宅总建筑面积(不含阁楼)40525.3㎡,其中一期建筑面积31755.1㎡,二期建筑面积8770.2㎡。
本工程分区为寒冷B区,设置集中供暖,热源采用低温型空气源热泵,沿路敷设供热管线,送至热力入口。
本工程耐火等级均为地下一级,地上部分不低于二级;设计使用年限50年,抗震类别为丙类,6度抗震设防。
编制依据《民用建筑供暖通风与空气调节设计规范》(GB50736-2012)《辐射供暖供冷技术规范》(JGJ142-2012)《建筑给水排水及供暖工程施工质量验收规范》(GB50242-2002)《严寒和寒冷地区居住建筑节能设计标准》(JGJ26-2010)建设单位提供的设计要求和相关资料现行的国家有关建筑设计规范、规程和规定一、施工方案及技术措施(一)施工方案1、施工前图纸会审:①向主体设计院主管工程师提出不利于现场的设计,及时更改。
②施工时减少材料浪费,向甲方及设计方提出在确保地暖使用效果前提下,调整环路走向。
③与其它施工单位共同审定施工图纸,合理安排施工工艺流程,并与其它施工单位协调一致(上水、下水、煤气、电器等单项工程),避免因工种交叉配合不当造成返工或误工。
2、制作施工进度计划:根据甲方提出的施工日期,作好合理的施工进度计划,以此计划安排人员、机械设备、原材料等。
3、材料计划:根据图纸做好各种材料计划,施工时以此计划为准,严格控制材料。
中国建筑工程大学毕业设计(论文)
某高层住宅建筑地板辐射采暖工程设计
学院名称建筑学院
专业名称建筑环境与设备工程
学生学号12345678
学生姓名学生姓名
指导教师教授姓名
助理指导老师老师姓名
202X年X月
摘要
建筑是人类生活中最基本的地方,建筑有良好的供暖措施,是人类生活的最基本的保障。
山西省太原市某高层住宅建筑地板辐射采暖工程。
共计28个楼层的项目,总高度86.3m,地上25层,地下3层,共有建筑面积34875.17平方米(含阳台建筑面积的一半),地上建筑面积30425.27平方米,地下建筑面积4449.9平方米。
本设计包括地上25层采暖工程。
按照设计目标,参照<<民用建筑采暖、通风和空气调节设计规范>>,了解该建筑所在的气候条件和各种暖通参数,进行计算负荷和水力计算。
根据所获得的结果绘制图纸。
通过这一系列的实用计算,了解地板辐射采暖的优缺点,完成工程的地板辐射采暖。
关键词:地板辐射采暖;房间负荷;水力计算;优缺点;
ABSTRACT
Building is the most basic of human life, the building has a good heating measures, is the most basic protection of human life.
Taiyuan, Shanxi city high-rise residential building floor radiant heating engineering. Project of a total of 28 floors, the total height of 86.3m, 25 floors on the ground, 3 floors underground, altogether has construction area of 34875.17 square meters (including half of the balcony construction area), area on the ground floor 30425.27 square meters of underground construction, building area of 4449.9 square meters. The design includes 25 storey heating engineering.
According to the design objectives, referring to the civil building heating, ventilation and air conditioning design specifications, understand the building where the climate conditions and various HVAC parameters, computational load and hydraulic calculation. According to the results obtained by drawings.
Through this series of practical calculation, to understand the advantages and disadvantages of floor radiant heating, complete the project floor radiant heating.
Key words: floor radiant heating; room load; hydraulic calculation; advantages and disadvantages;
第一章绪论
1、1 地板辐射的含义
地板辐射采暖是以温度不高于60 ℃的热水作为热源,在埋置于地板下的盘管系统内循环流动,以住宅整个地面为散热面,实现向房间均匀辐射的一种供暖方式。
在中国,随着人民生活质量的不断提升,以及新工艺、新材料、新技术不断革新,低温热水地板辐射采暖方式已成为许多新建小区和公共建筑的供暖方式。
2012年国家建设部出台了《辐射供暖供冷技术规程》(JGJ142-2012),现已正式实施。
1、2 地板辐射的起源及发展
地板辐射采暖是一项既古老又崭新的室内采暖方式,早在公元前1300年,
土耳其王族的宫殿中就有了地板辐射采暖的雏形。
公元前80年,古罗马浴室中地板辐射采暖以“火地”的形式出现。
我国东北地区沿用至今的火炕也是应用了地板辐射采暖的原理。
上世纪 30 年代,著名的美国设计大师莱特先生在其设计的大量作品中采用了地板辐射采暖,极大地推动了地板采暖的应用,但由于当时只能采用铜管作为加热盘管,不仅价格高昂,而且维护成本较高,致使地板辐射采暖的应用受到了很大的限制。
直到60年代末,抗老化、耐高温、耐高压、易弯曲的塑料管材进入实际应用,这种状况才得到改观。
价格便宜、地面下埋管无接口、管内壁不易结垢、使用寿命长等优点的塑料管材的出现,极大地促进了地板辐射采暖技术的推广和应用。
自80年代开始,位于中国吉林延边鲜族聚居的地区,开始推广使用直埋式的地板辐射的采暖方式。
后来逐渐发展到三北地区、黄河两岸乃至全国。
用于该采暖系统的热水承压管材,也发生了重大变革,从最初的PP-B发展到现在的
PP-R,PE-X、交联PE铝塑复合管、PB、过氧化物交联聚乙烯柱塞式工艺。
1、3 地板辐射的优势。