消防安全网格化管理表格样式
- 格式:doc
- 大小:420.51 KB
- 文档页数:22
2、消防安全网格化管理台账模板1. 什么是消防安全网格化管理?消防安全网格化管理是一种以网格为基本单位,以消防安全为主要管理内容,以信息化为支撑手段,对特定范围内的消防安全进行全方位、细致化、精准化管理的一种新型管理模式。
2. 消防安全网格化管理台账模板在实施消防安全网格化管理时,需要建立并完善相应的台账,以支撑消防安全的全方位监管与管理。
下面是一份消防安全网格化管理台账模板,以供参考。
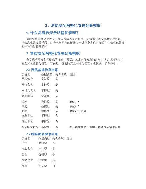
2.1 网格基础信息台账字段名数据类型是否必填备注网格编号字符型是网格名称字符型是网格负责人字符型是联系电话字符型是经度数值型是单位:°纬度数值型是单位:°面积数值型是单位:平方米物业单位字符型否辖区单位字符型否有无特殊物品布尔型否如有特殊物品,需填写特殊物品清单台账2.2 特殊物品清单台账字段名数据类型是否必填备注序号数值型是物品名称字符型是数量数值型是存放位置字符型是性质字符型否所属单位字符型否监管责任人字符型否2.3 消防安全隐患台账字段名数据类型是否必填备注隐患编号字符型是隐患类型字符型是隐患描述字符型是隐患级别字符型是整改期限字符型是负责单位字符型否负责人字符型否联系电话字符型否附件字符型否如有需要,可上传相关图片、视频等2.4 物业单位安全管理台账字段名数据类型是否必填备注单位名称字符型是经营类型字符型是法定代表人字符型是联系人字符型是联系电话字符型是安全责任人字符型是安全责任人联系电话字符型是消防安全隐患情况字符型否消防设施设备情况字符型否消防演练情况字符型否备注字符型否3.消防安全管理是一个持续不断的过程,需要全社会的参与和支持。
消防安全网格化管理作为一种新型管理模式,将更加高效、精细地推进消防安全工作。
希望大家能够认真学习本文档中的内容,为社会的消防安全事业做出自己的贡献。
消防安全网格化管理台账李集乡(街道)社区(村)年月日至年月日消防安全网格化管理台账目录1、县(市、区)消防安全网格化管理登记表(大网格底数)2、镇、街道办事处消防安全网格化管理登记表(中网格底数)3、社区(村)责任片区消防安全网格化管理登记表(小网格底数)4、镇、街道办事处消防安全检查记录表5、社区、行政村消防安全检查记录表6、城市社区居民楼院和行政村村组消防安全自查表7、移交记录8、基层消防网格化管理工作基本标准9、基层消防网格化管理工作职责10、基层消防网格化管理工作示意图11、火灾隐患或违法行为处置流程图12、应急救援处置程序图备注:此表一式两份,镇(街道办)存档一份,消防大队存档一份。
备注:此表一式两份,镇(街道办)存档一份,消防大队存档一份街道办事处(镇) 社区(村)消防安全网格化管理登记表备注:此表一式三份,镇(街道办)存档一份,行政村存档一份,消防大队存档一份街道办事处(镇)消防安全检查记录表(本表适用于对社区、行政村的检查,每季度一次)检查人:检查时间: 年月日社区、行政村消防安全检查记录表(适用于对本社区、本村的检查,每月一次) 检查人:检查时间: 年月日一式两份,一份由检查单位存档备查,一份交被检查单位城市社区居民楼院消防安全自查表检查人:检查时间: 年月日注:每周一次行政村村组消防安全自查表检查人:检查时间:年月日移交记录年第号派出所(消防大队):我单位在检查时发现单位(场所)存在以下火灾隐患及消防违法行为:,现移交贵单位处理.附:有关检查记录移交人(签名): 接收人(签名):联系电话:联系电话:移交单位(盖章):接收单位(盖章):年月日年月日此联由移交单位存档-----------------------------------------------------------移交记录年第号派出所(消防大队):我单位在检查时发现单位(场所)存在以下火灾隐患及消防违法行为: ,现移交贵单位处理。
1、县(市、区)火灾隐患网格化排查登记表(大网格)2、乡镇、街道办事处火灾隐患网格化排查登记表(中网格)3、乡镇、街道办、行政村(社区)责任片区火灾隐患网格化排查登记表(小网格)4、乡镇、街道办事处消防安全检查记录表5、社区、行政村消防安全检查记录表6、城市社区居民楼院和行政村村组消防安全自查表7、移交记录8、基层消防网格化管理工作基本标准9、基层消防网格化管理工作职责10、基层消防网格化管理工作示意图11、火灾隐患或违法行为处置流程图12、应急救援处置程序图备注:此表一式两份,乡镇(街道办)存档一份,消防大队存档一份。
备注:此表一式两份,乡镇(街道办)存档一份,消防大队存档一乡镇、街道办事处行政村消防安全网格化管理登记表(小网格底数)备注:此表一式三份,乡镇(街道办)存档一份,行政村存档一份,消防大队存档一份。
乡镇、街道办事处消防安全检查记录表(适用于对行政村、社区的检查,每季度一次)检查人:检查时间:年月日社区、行政村消防安全检查记录表(适用于对本村、本社区的检查,每月一次)检查人:检查时间:年月日一式两份,一份由检查单位存档备查,一份交被检查单位城市社区居民楼院消防安全自查表(每周一次)检查人:检查时间:年月日行政村村组消防安全自查表(每周一次)检查人:检查时间:年月日移交记录2012年第号派出所(消防大队):我单位在检查时发现XX单位(场所)存在以下火灾隐患及消防违法行为:,现移交贵单位处理。
附:有关检查记录移交人(签名):接收人(签名):联系电话:联系电话:移交单位(盖章):接收单位(盖章):年月日年月日此联由移交单位存档-----------------------------------------------------------移交记录2012年第号派出所(消防大队):我单位在检查时发现XX单位(场所)存在以下火灾隐患及消防违法行为:,现移交贵单位处理。
附:有关检查记录移交人(签名):接收人(签名):联系电话:联系电话:移交单位(盖章):接收单位(盖章):年月日年月日此联由接基层消防网格化管理工作基本标准一、大网格(街道办事处、乡镇人民政府)(一)组织机构:所有街道、乡镇依托安监办成立消防工作办公室,明确1名专职消防管理人员(国家经济发达镇行政管理体制改革试点、全国和省级重点镇设立专门的消防管理办公室,明确2-3名专职消防管理人员),所有消防工作人员熟练掌握消防网格精细化管理的具体内容。
附件九
区消防火灾隐患网格化排查登记表
附件十
区乡镇、街道办消防火灾隐患网格化排查登记表
附件8
_________ 乡镇、街道办事处安全生产、消防安全检查记录
2、生产、储存、经营有火灾危险的场所与居住场所设置在同一建筑物内:
I I否「是
3、疏散通道、安全出口:抽查部位
二畅通二封闭、占用
4、应急照明、疏散指示标志:抽查部位_________________________________
厂1完好有效.损坏:未设置
5、[.有无室内、外消火栓:抽查部位:
'完好有效L部件缺损1_!埋压圈占
6、丨有1无灭火器:抽查部位
【完好有效厂I过有效期厂缺少 _______________________
7、是否违章明火、电焊作业、私拉乱扯电线:门是1否&是否设有消防安全提示:—是「否
9、其它:
处理办法:等项责令其当场整改;
__________ 等项下发整改通知书,责令其限期整改;____________________
等项移交派出所处理并报消防大队备案被检查单位负责人签字:联系电话:复查时间:复查人员:
复查情况:
附件十
区乡镇、街道办社区消防火灾隐患网格化排查登记表。
消防安全管理制度表格模板
消防设施检查表
日期检查内容检查情况备注
疏散通道检查表
日期检查内容检查情况备注
灭火器械配备检查表
日期检查内容检查情况备注
防火安全通道检查表
日期检查内容检查情况备注
用电安全检查表
日期检查内容检查情况备注
化学品储存安全检查表日期检查内容检查情况备注
消防应急演练记录表
日期演练内容演练情况备注
安全警示标识检查表
日期检查内容检查情况备注
火灾事故记录表
日期火灾情况处置情况备注
以上为消防安全管理制度表格模板,用于规范和记录消防安全管理相关内容,确保消防安全工作的有效开展。
消防安全网格化管理表格样式表简介消防安全网格化管理是一种将消防安全工作分为若干个网格,通过对各个网格内的消防安全情况进行监测、评估和管理,保障消防安全的管理模式。
而在消防安全网格化管理中,表格是一种非常重要的工具。
本文将介绍消防安全网格化管理表格的样式表设计,旨在让消防人员根据表格样式表来进行表格的制作,提高消防安全工作的效率和质量。
表格样式表的设计思路布局设计表格的有效性和易读性是消防安全网格化管理工作中表格设计的两个关键点。
为了使表格有更好的可读性和逻辑性,我们采取以下布局设计:1.表头:包含表格标题和表头行,每个指标的名称要简明扼要且易于理解。
2.左侧列(也称为固定列):用于展示该网格的名称和指标。
左侧列需要固定在表格的左侧,使用户方便查看。
3.主体区域:包含一组组数据记录,表格需要使用分页来展示大量内容。
4.汇总:在表格的底部添加一个汇总行,将指标数据进行统计和展示。
样式设计在表格的样式设计中,使用颜色和字体来传达信息和增强表格的易读性。
以下是样式设计的具体细节:1.表格标题和表头:使用不同的颜色和字体来突出表格的标题和表头。
# 消防安全网格化管理表格样式表| 网格名称 | 指标1 | 指标2 | …… ||----|----|----|----|2.左侧列:使用粗体字体和不同的背景颜色来突出显示左侧列。
左侧列为固定列,便于用户查看。
| **网格名称** | 指标1 | 指标2 | …… ||----|----|----|----|3.主体区域:使用浅色背景来提高数据区域的易读性。
表格的分隔线可以使用灰色来区分数据。
| 网格1 | 数据1 | 数据2 | …… || 网格2 | 数据1 | 数据2 | …… || 网格3 | 数据1 | 数据2 | …… |4.汇总:在表格的底部增加一行汇总,使用不同的字体和颜色来突出显示汇总数据。
| | 指标1 | 指标2 | …… ||----|----|----|----|| **汇总** | 汇总数据1 | 汇总数据2 | …… |结论消防安全网格化管理表格样式表是一种帮助消防人员制作高效、易读且美观的消防安全表格的工具。
白云区第二人民医院安全生产网格化管理责任区域
及人员安排表
总负责人片区领导区域区域领导区域组长区域小组成员区域
邝国华
张树能
财务科付瑜玮当值人员
9楼行政办公区、10
楼礼堂信息科林宇峰
刘彩芸
当值人员
6楼妇产科、爱婴园、
产房
江婉芳
人事科叶少芬伍敏利当值人员5楼内一科
办公室朱瑞连
周振华
当值人员
二楼检验科,内科、
外科、儿科门诊
梁志明
科教科冯达星
黄明坚、黎妙嫦
劳耀添、廋佩仪
江敏华
当值人员一楼口腔科、感染
科、放射科、药房、
慢病科、设备科曹金仪当值人员
总务科江展球
钟翠禅、叶燕芳
当值人员
一楼体检科、供应
室、客服中心、收费
处、急诊科、饭堂、
宿舍区、保安监控室
江素兰、江素梅
谢丽芬、黄维信
谭顺颜、钟阳武
李宏
医务科马韧凯丁妮丽、梁志明当值人员
三楼儿科病区、皮肤
科、肛肠科、骨科门
诊、肝病科、妇科门
诊护理部刘杏珍丘淑环、李萍当值人员
四楼内二科、超声
科、妇儿保科、五官
科药剂科欧阳国豪胡会连当值人员五楼重症医学科
病案室叶雪梅黄瑞影、陈传铭当值人员
七楼中医康复科、骨
科病区质管科刘广真冯桂贞当值人员八楼外科
院感科张玉卿黄少锋当值人员九楼麻醉科
注:小组成员由区域组长具体划分,责任到人,报总务科备案。
消防安全网格化管理台账李集乡(街道)社区(村)年月日至年月日消防安全网格化管理台账目录1、县(市、区)消防安全网格化管理登记表(大网格底数)2、镇、街道办事处消防安全网格化管理登记表(中网格底数)3、社区(村)责任片区消防安全网格化管理登记表(小网格底数)4、镇、街道办事处消防安全检查记录表5、社区、行政村消防安全检查记录表6、城市社区居民楼院和行政村村组消防安全自查表7、移交记录8、基层消防网格化管理工作基本标准9、基层消防网格化管理工作职责10、基层消防网格化管理工作示意图11、火灾隐患或违法行为处置流程图12、应急救援处置程序图- 2 -备注:此表一式两份,镇(街道办)存档一份,消防大队存档一份。
4备注:此表一式两份,镇(街道办)存档一份,消防大队存档一份街道办事处(镇)社区(村)备注:此表一式三份,镇(街道办)存档一份,行政村存档一份,消防大队存档一份6街道办事处(镇)消防安全检查记录表(本表适用于对社区、行政村的检查,每季度一次)检查人:检查时间:年月情况8社区、行政村消防安全检查记录表(适用于对本社区、本村的检查,每月一次)检查人:检查时间:年月日一式两份,一份由检查单位存档备查,一份交被检查单位城市社区居民楼院消防安全自查表注:每周一次10行政村村组消防安全自查表移交记录年第号派出所(消防大队):我单位在检查时发现单位(场所)存在以下火灾隐患及消防违法行为:,现移交贵单位处理。
附:有关检查记录移交人(签名):联系电话:移交单位(盖章):接收人(签名):联系电话:接收单位(盖章):年月日年月日此联由移交单位存档-----------------------------------------------------------移交记录年第号派出所(消防大队):我单位在检查时发现单位(场所)存在以下火灾隐患及消防违法行为:,现移交贵单位处理。
附:有关检查记录移交人(签名):联系电话:移交单位(盖章):接收人(签名):联系电话:接收单位(盖章):年月日年月日此联由接收单位存档12基层消防网格化管理工作基本标准一、大网格(街道办事处、镇人民政府)(一)组织机构:所有街道、镇依托安监办成立消防工作办公室,明确1名专职消防管理人员(国家经济发达镇行政管理体制改革试点、全国和省级重点镇设立专门的消防管理办公室,明确2-3 名专职消防管理人员),所有消防工作人员熟练掌握消防网格精细化管理的具体内容。
1、县(市、区)火灾隐患网格化排查登记表(大网格)2、乡镇、街道办事处火灾隐患网格化排查登记表(中网格)3、乡镇、街道办、行政村(社区)责任片区火灾隐患网格化排查登记表(小网格)4、乡镇、街道办事处消防安全检查记录表5、社区、行政村消防安全检查记录表6、城市社区居民楼院和行政村村组消防安全自查表7、移交记录8、基层消防网格化管理工作基本标准9、基层消防网格化管理工作职责10、基层消防网格化管理工作示意图11、火灾隐患或违法行为处置流程图12、应急救援处置程序图备注:此表一式两份,乡镇(街道办)存档一份,消防大队存档一份。
备注:此表一式两份,乡镇(街道办)存档一份,消防大队存档一乡镇、街道办事处行政村消防安全网格化管理登记表(小网格底数)备注:此表一式三份,乡镇(街道办)存档一份,行政村存档一份,消防大队存档一份。
乡镇、街道办事处消防安全检查记录表(适用于对行政村、社区的检查,每季度一次)检查人:检查时间:年月日社区、行政村消防安全检查记录表(适用于对本村、本社区的检查,每月一次)检查人:检查时间:年月日一式两份,一份由检查单位存档备查,一份交被检查单位城市社区居民楼院消防安全自查表(每周一次)检查人:检查时间:年月日行政村村组消防安全自查表(每周一次)检查人:检查时间:年月日移交记录2012年第号派出所(消防大队):我单位在检查时发现XX单位(场所)存在以下火灾隐患及消防违法行为:,现移交贵单位处理。
附:有关检查记录移交人(签名):接收人(签名):联系电话:联系电话:移交单位(盖章):接收单位(盖章):年月日年月日此联由移交单位存档-----------------------------------------------------------移交记录2012年第号派出所(消防大队):我单位在检查时发现XX单位(场所)存在以下火灾隐患及消防违法行为:,现移交贵单位处理。
附:有关检查记录移交人(签名):接收人(签名):联系电话:联系电话:移交单位(盖章):接收单位(盖章):年月日年月日此联由接基层消防网格化管理工作基本标准一、大网格(街道办事处、乡镇人民政府)(一)组织机构:所有街道、乡镇依托安监办成立消防工作办公室,明确1名专职消防管理人员(国家经济发达镇行政管理体制改革试点、全国和省级重点镇设立专门的消防管理办公室,明确2-3名专职消防管理人员),所有消防工作人员熟练掌握消防网格精细化管理的具体内容。
(二)办公设施:设置专门的办公场所,并悬挂(或粘贴)“消防工作办公室”标牌;根据街道(乡镇)规模大小、消防工作人员数量配备必需的办公桌椅、办公电脑、打印机、照相机、档案柜以及供消防安全检查、宣传专用的交通工具。
(三)工作制度:1、逐级分包制度;2、联防联治制度;3、定期检查制度;4、隐患处理制度;5、联席会议制度;6、宣传培训制度;7、信息报告制度。
(四)人员职责:党政主要领导为第一责任人,主管副职为直接责任人;综治办、安监办、派出所、工商所、工业办、文教办、治安巡防队、乡镇政府专职消防队等人员按照各自职责认真开展经常性防火巡查、日常防火检查和消防宣传;要组织人员分包社区、行政村,督促工作落实。
(五)上墙图版:1、基层消防网格精细化管理工作示意图;2、基层消防网格精细化管理三级网格划分图;3、火灾隐患或违法行为处置流程图;4、应急救援处置程序图;每个图版按照不小于0.8平方米的规格上墙。
(六)档案资料:1、与社区(行政村)、辖区社会单位签订的消防安全责任书;2、辖区社会单位底册;3、火灾隐患排查整治台帐(包括日常消防检查记录、火灾隐患移交、整改通知书);4、消防宣传培训资料;5、消防文件资料汇编;6、应急处置预案等。
所有资料要统一封面,高标准装订,资料时限为2010年至今(距离城区较远的乡镇时限可为2011年至今)。
(七)队伍建设:每个街道办、乡镇配备1-2辆小型多功能消防车或电动巡逻车,车辆配备必要的高压细水雾灭火装置、灭火器材、战斗服、头盔、胶靴、简易防火面罩、手电等;乡镇要按照“有固定队址和车库、有4至6名专兼职队员、有1部四轮消防水罐车、有必要经费保障”的“四有标准”建成政府专兼职消防队(国家和省级重点镇、历史文化名镇要建成政府专职消防队)。
(八)宣传培训:在街道办事处(乡镇人民政府)、辖区主要街道、大型社区(行政村)、广场制作一批固定消防宣传图版;张贴(刷写)一批防火标语通告;悬挂一批消防宣传条幅;对街道(乡镇)、社区(行政村)消防工作人员、专兼职消防队员、巡防保安队员开展一次集中培训。
二、中网格(社区、行政村)(一)人员组成:成立以社区(行政村)党支部书记任组长,社区(行政村)主任、驻社区(行政村)警务室民警任副组长,社区居委会(村“两委”)委员为成员的消防管理组织,明确1-2名专兼职消防管理人员,所有消防工作人员熟练掌握消防网格精细化管理的具体内容。
(二)工作职责。
组织居委会和村“两委”成员,对居民小区、居民楼院、辖区社会单位开展经常性防火巡查、日常消防安全检查和消防宣传;要组织人员分包消防安全责任片区,督促工作落实。
(三)硬件设施:社区、行政村设立消防工作办公室;社区警务室、巡防室、保安室配备消防专用办公桌椅、消火栓扳手、水带、水枪和必要的灭火器材等;每个社区、行政村至少设置1处公共消防器材点和1处消防水源,人口较多的结合实际增加设置数量。
(四)工作制度:1、居民(村民)防火公约;2、定期检查制度;3、隐患处理制度;4、消防例会制度;5、宣传培训制度;6、基层消防网格精细化管理三级网格划分图。
经济发达的社区、行政村要按照不小于0.8平方米的规格上墙。
(五)档案资料:1、与责任片区、辖区社会单位签订的消防安全责任书;2、辖区社会单位底册;3、火灾隐患排查整治台帐(包括日常消防检查记录、巡防保安巡查记录、隐患处置登记记录、火灾扑救记录等);4、消防宣传培训资料;5、消防文件资料汇编。
所有资料要统一封面,高标准装订,资料时限为2011年至今。
(六)队伍建设:社区、行政村组建志愿消防队、巡防消防队、保安消防队和消防执勤点(城市大型社区、经济发达的行政村和“城中村”志愿消防队配备消防电动巡逻车、摩托车和电动自行车);依托社区服务中心、农村文化室,设立消防宣传服务站,高档社区、大型社区要建成消防体验中心。
(七)宣传培训:在社区(行政村)、辖区主要街道刷写消防宣传标语,悬挂消防宣传条幅;社区公共消防设施、消防车通道、消防器材存放点落实标识化管理;对社区(行政村)、责任片区消防工作人员、志愿消防队员、巡防保安队员开展一次集中培训。
三、小网格(居民小区、楼院、村组、社会单位等责任片区)(一)人员组成:以物业(商业)管理人员、保安、居民楼(院)长、村民小组负责人、社会单位管理人员为骨干,成立消防自治或区域联防组织,明确专兼职消防管理人员,所有消防工作人员熟练掌握消防网格精细化管理的具体内容。
(二)工作职责:巡防队员、物业(商业)管理人员、保安、居民楼(院)长、村民小组负责人、社会单位管理人员、消防志愿者等要结合岗位职责,每天开展防火巡查检查和消防宣传,督促责任片区内沿街门店设置灭火器、红水桶等基本的灭火器材。
(三)档案资料:1、责任片区社会单位底册;2、隐患排查整治台帐;3、防火巡查检查记录;4、消防宣传培训资料;5、消防文件资料汇编。
所有资料要统一封面,高标准装订(或分类存入档案盒内)。
(四)宣传培训:督促责任片区内社会单位、居民楼院悬挂(张贴)消防安全提示牌(标语);对责任片区社会单位消防安全责任人、管理人开展一次集中培训。
基层消防网格管理工作职责街道办事处、乡镇人民政府街道办事处、乡镇人民政府应当履行下列消防安全职责:(一)建立健全消防工作制度,确定消防安全管理人员,落实消防安全措施;(二)在管辖区域内推行基层消防网格精细化管理模式,做到消防安全责任明确、监管措施到位;(三)组织开展消防宣传教育活动,在人员密集场所设置消防宣传教育专栏和消防安全标志;(四)按照上级人民政府和有关部门的部署,组织开展消防安全专项治理和消防安全检查,督促整改消除火灾隐患;(五)定期检查指导村(居)民委员会开展群众性消防工作;(六)根据当地经济社会发展和消防工作需要,建立多种形式消防队伍,承担初起火灾扑救工作,并协助公安机关消防机构做好火灾扑救、现场保护、火灾调查工作。
公安派出所公安派出所应当履行下列消防安全职责:(一)掌握辖区日常消防工作的基本情况,向乡(镇)人民政府、街道办事处和主管公安机关报告情况,提出消防工作建议;(二)检查居民委员会、村民委员会、居民住宅区的物业服务企业健全消防工作制度,开展消防宣传教育,落实防火安全措施情况;(三)对管辖范围的单位进行消防监督检查,督促其依法履行消防职责、整改火灾隐患,对违法行为依法进行处理;(四)及时受理群众举报、投诉,对属于管辖范围的消防违法行为依法进行处理;(五)检查辖区建筑物、场所的消防行政审批情况;(六)协助做好辖区火灾事故处置工作;(七)协助公安机关消防机构实施临时查封和强制执行;(八)法律规定和上级公安机关交办的其他消防工作。
居(村)民委员会居(村)民委员会应当履行下列消防安全职责:(一)建立健全消防工作制度,确定消防安全管理人,制定并组织实施居(村)民防火公约;(二)定期组织开展消防安全检查,及时纠正或者制止消防违法行为,督促整改消除火灾隐患;(三)在主要街道或公共场所设置橱窗、专栏等固定消防宣传设施,定期组织消防宣传活动;(四)根据需要建立志愿消防队等消防组织,开展自防自救工作;(五)保障消防车通道畅通,保障消防水源(消火栓)、消防器材完好有效;(六)法律、法规、规章规定的其他职责。
基层消防网格管理工作示意图火灾隐患或违法行为处置流程图街道、乡镇应急救援处置程序图。