生物技术制药名词解释
- 格式:doc
- 大小:30.50 KB
- 文档页数:3
生物技术制药1. 引言生物技术制药是利用生物技术手段生产药物的过程。
随着生物技术的发展,越来越多的制药公司采用生物技术制药方法来生产各种药物。
本文将介绍生物技术制药的定义、原理、应用和现状。
2. 生物技术制药的定义生物技术制药是利用生物技术手段,包括基因工程、细胞培养、蛋白质工程等,生产药物的过程。
相较于传统的化学合成方法,生物技术制药具有更高的安全性和效能。
3. 生物技术制药的原理生物技术制药的原理是通过利用生物体内的生物反应和代谢过程来合成药物。
具体步骤包括:- 基因工程:通过改变生物体的基因来产生特定的蛋白质,用于合成药物。
- 细胞培养:将经过基因工程改造的细胞进行培养,使其大量繁殖并产生所需的药物。
- 提取和纯化:将细胞培养物中的药物进行提取和纯化,得到纯净的药物物质。
- 药物制剂:将纯净的药物物质进行制剂处理,制备成适合临床使用的药物。
4. 生物技术制药的应用生物技术制药可以应用于各个领域,例如:4.1 重大疾病的治疗生物技术制药可以用于治疗一些重大疾病,如癌症、糖尿病、艾滋病等。
通过生物技术制药可以生产出具有高度靶向性和效能的药物,以提高疾病的治疗效果。
4.2 新药的研发生物技术制药为新药的研发提供了更多的选择。
通过改变基因和蛋白质的序列,科学家们可以设计出对特定疾病起治愈作用的药物。
4.3 生物仿制药的生产生物技术制药可以用于生产生物仿制药。
通过基因工程技术,可以获得源于天然生物的药物,并进行大规模生产。
5. 生物技术制药的现状生物技术制药在医药行业的发展上起到了重要的推动作用。
越来越多的制药公司和研究机构开始利用生物技术制药方法进行药物的开发和生产。
生物技术制药的市场规模也在不断扩大。
然而,生物技术制药仍面临一些挑战。
比如,在生产过程中需要确保产品的纯度和质量,以确保药物的安全性和有效性。
此外,生物技术制药的成本较高,需要大量的研发和生产投入。
6. 结论生物技术制药是利用生物技术手段生产药物的方法。
生物技术制药名词解释生物技术制药是指利用生物技术手段,通过改变细胞或生物体的遗传物质,以生产药物或医疗产品的过程。
这一领域的发展已经取得了巨大的成就,为医疗行业带来了革命性的变革。
以下是一些与生物技术制药相关的名词解释。
1. 生物技术。
生物技术是指利用生物体、细胞或其组分进行实验室操作的一系列技术。
这些技术包括基因工程、细胞培养、蛋白质纯化等,可用于生产药物、治疗疾病、改良农作物等领域。
2. 基因工程。
基因工程是通过改变生物体的遗传物质,来产生特定的性状或产物。
这一技术在生物技术制药中被广泛应用,用于生产重组蛋白、激素、疫苗等药物。
3. 重组蛋白。
重组蛋白是指利用基因工程技术将外源基因导入到宿主细胞中,使其产生特定的蛋白质。
这些蛋白质常被用作药物,如重组人胰岛素、重组干扰素等。
4. 生物制药。
生物制药是指利用生物技术手段生产的药物。
与传统化学合成药物相比,生物制药具有更高的特异性和生物相容性,通常用于治疗癌症、糖尿病、风湿性关节炎等疾病。
5. 生物仿制药。
生物仿制药是指在原研药品专利到期后,其他公司生产的与原研药相似的生物制药产品。
生物仿制药的研发需要严格的生物等效性评价,以确保其与原研药在安全性和有效性上的一致性。
6. 基因治疗。
基因治疗是利用基因工程技术,将外源基因导入到患者体内,以治疗遗传性疾病或其他疾病的一种新型治疗方法。
虽然目前仍处于研究阶段,但基因治疗被认为具有巨大的潜力。
7. 细胞培养。
细胞培养是将动植物细胞在无菌条件下培养、增殖、传代的过程。
这一技术在生物技术制药中被广泛应用,用于生产细胞因子、单克隆抗体等生物制药产品。
8. 单克隆抗体。
单克隆抗体是由单个B细胞克隆产生的抗体,具有高度的特异性和亲和力。
单克隆抗体被广泛应用于肿瘤治疗、自身免疫性疾病治疗等领域。
9. 疫苗。
疫苗是一种预防性的生物制品,通过激活机体的免疫系统,产生特定的抗体或细胞免疫应答,以预防传染病的发生。
生物技术制药中的疫苗包括重组疫苗、DNA疫苗等。
生物技术制药:采用现代生物技术可以人为的创造一些条件,借助某些微生物、植物、或动物来生产所需的医药品,称为生物技术制药。
生物技术:广义的角度来说是人类对生物资源(包括微生物、植物、动物)的利用、改造并为人类服务的技术。
基因工程是核心和关键;酶工程是条件;发酵工程是获得终产物手段;细胞工程是基础。
第二代基因工程:蛋白质工程第三代基因工程:海洋生物技术。
现在生物药物的四大类型:①应用重组dna技术生产的基因重组多肽,蛋白质类药物②基因药物,基因疫苗基因治疗剂③天然生物药物④合成和部分合成的生物药物生物技术药物: 采用DNA重组技术或其他生物技术研制的蛋白质或核酸类药物。
不能忘记的人:MendelMendel:遗传学分离规律和自由组合规律。
T H Morgan(1866-1945):一是发现基因在染色体上,二是发现遗传的基因连锁和互换定律。
J D Watson F H C CrickJ Crick:DNA双螺旋结构。
桑格(英国化学家)最早测定胰岛素的氨基酸顺序获得1958年诺贝尔化奖。
吉尔伯特在DNA测序领域,因其卓越的工作获得1980年诺贝尔化学奖。
Paul Berg:重组DNA技术之父。
二、生物技术药物的特性:分子结构复杂具有种属特异性治疗针对性强、疗效高稳定性差基因稳定性免疫原性体内的半衰期短受体效应多效性和网络效应检验的特殊性第三节、生物技术制药特点•高技术•高投入•长周期•高风险•高收益第二章基因工程药物生产的基本过程:基因工程药物的生产分为上游和下游两个阶段:上游阶段:主要是分离目的基因、构建工程菌(细胞)。
目的基因获得后,最主要的就是目的基因的表达。
选择基因表达系统主要考虑的是保证表达的蛋白质的功能,其次是表达的量和分离纯化的难易。
此阶段的工作主要在实验室内完成。
下游阶段:从工程菌的大量培养一直到产品的分离纯化和质量控制;此阶段是将实验室的成果产业化、商品化,主要包括–工程菌大规模发酵最佳参数的确立,–新型生物反应器的研制,–高效分离介质及装置的开发,–分离纯化的优化控制–高纯度产品的制备技术,–生物传感器等一系列仪器仪表的设计和制造,–电子计算机的优化控制等。
生物制药名词解释
生物制药是利用生物技术制造药物的一种方法。
它是通过利用生物体(如细菌、真菌、动物细胞等)来表达和产生药物分子的技术过程。
以下是一些常见的生物制药名词解释:
1. 生物技术:应用生物学、化学、工程学等相关学科的知识和技术,利用生物体、细胞、酶等进行制药和生产的方法。
2. 重组蛋白:通过基因工程技术将不同物种的基因组合在一起,使得生物体可以表达出新的蛋白质。
3. 基因工程:利用分子生物学技术,将外源基因导入到目标细胞中,使其表达出特定的蛋白质。
4. 重组DNA技术:利用DNA技术将目标基因与载体DNA连接,形成重组DNA,然后将其导入到宿主细胞中进行表达。
5. 表达系统:指用于表达目标基因并产生蛋白质的细胞或生物体。
6. 细胞培养:将细胞放入含有适当培养基的培养皿中,提供必需的营养物质和环境条件,使其在体外进行生长和繁殖。
7. 发酵:利用微生物(如细菌、真菌等)在适当的培养条件下,产生目标物质的生物过程。
8. 重组疫苗:通过基因工程技术将病原体的基因片段导入宿主细胞表达,从而产生一种可以诱导免疫系统产生免疫应答的疫苗。
9. 单克隆抗体:由单个细胞分离出来的一种特定抗体,可用于
治疗某些疾病或用于实验室研究。
10. 生物合成:利用生物体内的代谢途径和酶的作用,通过化学反应合成目标化合物。
这些名词解释提供了一些关于生物制药的基本概念和技术。
生物制药在医药领域中发挥着重要的作用,为人类疾病的治疗和预防提供了新的途径。
生物技术制药生物技术制药是指利用生物学和生物工程学的理论、方法和技术,结合药物学和药剂学的原理,通过生物合成、发酵、分离纯化、逆向设计、基因工程等技术手段,生产包括蛋白质药物、抗体药物、基因治疗药物、细胞治疗药物、疫苗和诊断试剂等多种高效、安全、生物活性好的药物产品。
生物技术制药的发展历程生物制药起源于20世纪中叶,当时主要是利用动物和植物的生物体制生产药物。
20世纪60年代,随着分子生物学和基因工程学的发展,人们开始能够对药物的分子结构进行精确地解析和设计,从而开发出一系列独特的生物化合物药物。
1982年,人类重组蛋白质药物——重组人胰岛素上市,开启了生物技术制药的新时代。
此后,经过不断的发展,生物技术制药已成为当代制药业的重要组成部分,其产品已被广泛用于人类疾病的治疗和预防。
生物技术制药的原理生物技术制药的基本原理是生物合成。
生物合成是利用细胞的代谢、调节和信号传递等生物学过程,使其生产特定的化合物或分子物质的过程。
其基本实现原理是将生产特定的化合物或分子物质的基因DNA插入到细胞内,调节细胞的代谢通路,从而使其生产需要的药物。
为了实现此目的,需要对生产药物的细胞进行改造和筛选。
生物技术制药的主要技术主要技术包括:基因克隆、重组蛋白质工程、细胞培养与生物反应器工程、单克隆抗体技术和DNA疫苗技术。
其中,基因克隆技术是生物技术制药的核心技术之一,它是指将人工合成或从生物体中提取的特定DNA座插入到细胞或生物体中,从而使其产生新的表型和特性。
重组蛋白质工程技术则包括多种蛋白质的表达系统和蛋白质纯化技术,主要用于生产临床上应用的生物类似物和仿生药。
细胞培养与生物反应器工程技术则是指“农业化”的细胞培养技术,它用于大规模、连续、稳定地培养细胞。
单克隆抗体技术和DNA疫苗技术则是生物技术制药的新兴技术。
单克隆抗体技术是指通过对产生单克隆抗体的B细胞进行体外培养,生产大量单克隆抗体。
DNA疫苗技术则是通过轻松、经济和安全的方法来刺激机体的免疫反应,生产抗病毒和抗细菌的疫苗。
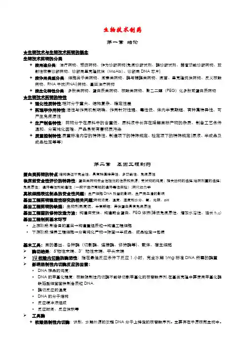
生物技术制药第一章绪论★生物技术与生物技术药物的概念生物技术药物的分类✦按用途分类:治疗药物、预防药物、作为诊断药物(免疫诊断试剂、酶诊断试剂、器官功能诊断药物、放射性核素诊断药物、诊断用单克隆抗体(McAb)、诊断用DNA芯片)✦按作用类型分类:细胞因子类药物、激素类药物、酶与辅酶类药物、疫苗、单克隆抗体药物、反义核酸药物、RNA干扰(RNAi)药物、基因治疗药物✦按生化特性分类:多肽类药物、蛋白质类药物、核酸类药物、聚乙二醇(PEG)化多肽或蛋白质药物★生物技术药物的特性✦理化性质特性:相对分子量大、结构复杂、稳定性差✦药理学作用特性:活性与作用机制明确、作用针对性强、毒性低、体内半衰期短、有种属特异性、可产生免疫原性✦生产制备特性:药物分子在原料中的含量低、原料液中长存在降解目标产物的杂质、制备工艺条件温和、分离纯化困难、产品易受有害物质污染✦质量控制特性:质量标准内容的特殊性、制造项下的特殊规定、检定项下的特殊规定(原液、半成品及成品检定等等)第二章基因工程制药蛋白类药物的特点:结构确证不完全性、具有种属特异性、多功能性、免疫原性临床前安全性评价的特殊性:蛋白类药物安全性担忧的性质和来源;受试物的纯度;相关动物的选择;给药剂量的选择;免疫原性;遗传毒性和致癌性(一般不进行常规的遗传毒性实验);药代动力学真核细胞表达制品的安全性问题:生产细胞DNA残留的影响、生产用血清的影响基因工程药物稳定性研究的相关问题:药物浓度、温度、湿度和水分、氧、光照、pH基因工程药物的缺陷:生物利用度低,半衰期短;异体蛋白具有免疫原性基因工程菌的修饰改造方法:构建突变体、构建融合蛋白、PEG修饰(降低免疫原性、增加水溶性、延长t1/2)基因工程制药基本环节♦上游阶段:制备目的基因→构建重组质粒→构建工程细胞♦下游阶段:培养工程细胞→分离纯化产物→除菌→半成品、成品检定→包装基本工具:目的基因、各种酶(切割酶、连接酶、修饰酶等)、载体、宿主细胞➢酶切结果:5'粘性末端、3’粘性末端、平头末端➢1U核酸内切酶的酶活性:指在最佳反应条件下反应1小时,完全水解1mg标准DNA所需的酶量➢影响限制性内切酶反应的因素:♦DNA样品的纯度:♦DNA的甲基化程度:核酸限制性内切酶不能够切割甲基化的核苷酸序列.在基因克隆中要使用甲基化酶缺陷型细菌菌株制备质粒DNA.♦酶切反应的温度♦DNA的分子结构♦反应缓冲液组成♦反应时间、反应体积等➢工具酶✦核酸限制性内切酶:识别、水解外源的双链DNA分子上特定的核苷酸序列。
生物技术制药名词解释随着科技的发展,生物技术制药已经成为了现代医药领域中不可或缺的一个分支。
作为一种新兴的领域,生物技术制药涉及到了许多专业性较强的词汇,对于一些没有医学或生物学专业背景的人来说,这些术语难免会感到有些晦涩。
本文就对几个生物技术制药中常用的词汇进行了解释,以期帮助读者更好地理解这个领域。
1. 基因工程基因工程是指利用现代生物技术技术手段,通过对基因进行刻意的调控和等效的修改,以达到改良生物体能力、合成特定蛋白质、设计新药物、修复遗传性疾病等目的的技术。
基因工程是生物技术制药的基础,通过对基因的研究和改良,生物技术制药才得以实现。
2. 基因重组技术基因重组技术是一种通过将人工合成的基因序列,通过基因工程技术,嵌入到细胞中,使其可以产生人类需要的蛋白质来达到治疗疾病的目的。
这种技术被广泛用于生产生物技术制药中的重要蛋白质,例如生长激素、胰岛素等。
3. 克隆克隆是指用细胞培养技术将某个个体的所有基因复制并移植到其他体中,以达到复制该体的效果。
在生物技术制药领域中,克隆技术的应用主要是针对人类单克隆抗体微生物菌株的制备,以及体外重组工艺中的表达载体构建等。
4. 重组工艺重组工艺指的是利用基因工程技术构建人工基因,然后将这些基因以表达载体的形式转移到细胞中,并在其中表达所需的目标蛋白质,以达到生产生物技术制药的目的。
这种工艺在生产蛋白质类药物、单克隆抗体等方面已得到广泛的应用。
5. 蛋白质质控蛋白质质控是指在生产过程中,对于生产出的蛋白质进行一系列的分析和检测,以确保其质量符合标准。
这些检测包括生物活性检测、物理化学检测、病毒鉴定等多个方面,它们帮助保证了生物技术制药产品的质量和效力。
6. 抗体药物抗体药物是一种利用针对疾病相关蛋白进行抗体的筛选和优化,然后通过重组工艺生产出来的药物。
与化学药物相比,抗体药物可靶向性更强,且具有较低的产生耐药性的风险,因此在临床上具有很大的潜力。
总之,生物技术制药是一个庞大而复杂的新领域,其中涉及到了众多的专业技术和术语。
生物技术药物:采用DNA重组技术或其它生物新技术研制的蛋白质或核酸类药物。
生物技术制药的特征:高技术、高投入、长周期、高风险、高收益基因治疗:对与疾病相关的基因及其调控的了解,就有可能导入外源目的基因去纠正基因缺陷或改变基因表达调控以期达到治疗疾病的目的基因治疗的范围:遗传性疾病、肿瘤性疾病、多基因遗传病、基因疫苗。
单克隆抗体技术:将能在体外无限繁殖的恶性肿瘤细胞与能产生单一抗体的B淋巴细胞融合,使融合细胞有两种亲本细胞特性的技术。
酶工程制药:利用酶或细胞、细胞器所具有的催化功能用于药品工业化生产、监测的技术成为酶工程基因工程制药基本程序:获得目的基因→组建重组质粒→构建基因工程菌→培养工程菌→产物分离纯化→除菌过滤→半成品检定→成品检定→包装目的基因的获得的五种方法:1.自基因文库,2. 自cDNA,3. 自PCR,4.自旧基因改造,5. 自化学合成影响高密度发酵的因素①培养基;②溶氧浓度;③pH;④温度;⑤代谢副产物目前使用的载体按特性可分为:①质粒 ②λ噬菌体③黏性质粒④M13噬菌体⑤酵母⑥真核细胞病毒载体质粒:是存在于细菌等微生物细胞染色质以外的共价闭环的双股DNA分子,具有独立自主复制和调控能力,可赋予宿主细胞一定的生物性状高密度发酵:指培养液中工程菌的菌体浓度在50g DCW/L以上,理论上的最高值可达 200g DCW/L。
影响高密度发酵的因素培养基溶氧浓度代谢副产物温度 pH细胞的破碎方法物理法:匀浆法,利用高压迫使细胞悬浮液通过针形阀后,因高速撞击和突然减压而使细胞破裂的方法。
(可以大规模应用,不适用于易造成堵塞的团状或丝状真菌”)珠磨法,将细胞悬浮液与研磨剂一起快速搅拌或研磨,利用玻璃珠间以及玻璃珠与细胞间的相互剪切、碰撞促进细胞壁破裂而释放出内含物。
(产生大量的热,必须采取冷却措施)超声法,利用超声波来处理细胞悬浮液,在超声波作用下,液体发生空化作用,空穴的形成、增大和闭合产生极大的冲击波和剪切力,使细胞破碎。
生物制药第一章1、什么是生物技术制药?一般来说,采用DNA重组技术或其他生物新技术研制的蛋白质或核酸类药物,称为生物技术药物。
2、生物技术制药的类型、特性、特征?类型:一是应用重组DNA技术(包括基因工程技术、蛋白质工程技术)制造的基因重组肽和蛋白质类治疗剂二是基因药物,如基因治疗剂,基因疫苗,反义药物和核酶等三是来自动物、植物和微生物的天然生物药物四是合成与部分合成的生物药物特性:(1)分子结构复杂;(2)具有种属特异性;(3)治疗针对性强,疗效高;(4)稳定性差;(5)基因稳定性;(6)免疫原性;(7)体内半衰期短;(8)受体效应;(9)多效性和网络性效应;(10)检验的特殊性。
特征:(1)高技术;(2)高投入;(3)长周期;(4)高风险;(5)高收益。
第二章1、目的基因是如何获得的?(1)反转录法,(2)反转录—聚合酶链反应法,(3)化学合成法,(4)筛选基因的方法,(5)对已发现基因的改造。
2、宿主菌选择的要求?具有高浓度、高产量、高产率;能利用易得廉价原料;不致病、不产生内毒素;发热量低,需氧低,适当的发酵温度和细胞形态;容易进行代谢调控;容易进行重组DNA技术;产物容易提取纯化。
3、常用的表达宿主有哪些?基因表达的宿主细胞分为两大类:第一类为原核细胞,目前常用的有大肠杆菌,枯草芽孢杆菌,链霉菌;第二类为真核细胞,常用的有酵母菌,丝状真菌。
4、表达载体具有哪些条件?(1)载体能够独立的复制;(2)应具有灵活的克隆位点和方便的筛选标记,以利于外源基因克隆,鉴定和筛选;(3)应具有很强的启动子,能为大肠杆菌的RNA聚合酶所识别;(4)应具有阻遏子,使启动子受到控制,只有当诱导时才能进行转录;(5)应具有很强的终止子,以便使RNA聚合酶集中力量转录克隆的外源基因,而不转录其他无关的基因,同时很强的终止子所产生的mRNA较为稳定;(6)所产生的mRNA必须具有翻译的起始信号,即起始密码AUG和SD序列,以便转录后能顺利翻译。
2018年生物技术制药名词解释(10个)1.生物技术药物(biotechnology durg,biotech durg):指采用DNA重组技术或其他生物技术生产的用于预防、治疗和诊断疾病的药物,主要是重组蛋白和核算类药物。
2.Monoclnal antibody:单克隆抗体,是体内或培养的一个识别单一抗原表位的B细胞克隆所分泌的针对一种抗原决定簇的免疫球蛋白,简称单抗。
3.Fermentation engineer:发酵工程,将微生物、生物化学和化学工程学的基本原理有机结合,利用微生物的特定现状,通过现代工程技术在生物反应器中生产工业原料与工业产品并提供服务的一种技术体系,又称微生物工程。
4.感受态细胞(competent cell):理化方法诱导细胞,使其处于最适摄取和容纳外源DNA的生理状态。
5.全人抗体转基因动物:指将人类抗体基因通过转基因技术,将人类编码抗体的基因全部转移至基因工程改造的抗体基因缺失动物中,使动物表达人类抗体,达到抗体全人源化的目的。
6.模拟酶:根据酶的作用原理,用各种方法人为制造的具有酶性质的催化剂。
7.Abzyme:抗体酶,又称催化抗体,是一类免疫系统产生的、具有催化活性的抗体,具有抗体的高度选择性和酶的高度催化能力。
8.Affinity chromatography:亲和层析,利用固定化配基与目的的蛋白之间特异的生物亲和作用进行吸附分离的技术。
9.治疗性疫苗:在已感染病原微生物或已患有某些疾病的机体中,通过诱导特异性的免疫应答,达到治疗或防止疾病恶化的疫苗。
10.Adjuvant:佐剂,又称非特异性免疫增生剂。
本身不具抗原性,但同抗原一起或预先注射到机体内能增强免疫原性(见抗原)或改变免疫反应类型。
11.Genetically engineered antibodies:gAb,基因工程抗体,又称重组抗体、工程抗体,指利用重组DNA及蛋白质工程技术对编码抗体的基因按不同需要进行加工改造和重新装配,经转染适当的受体细胞所表达的抗体分子。
名词解释抗体酶(04 06) 即催化抗体,是具有催化功能的抗体分子,在其可变区赋予了酶的属性,是抗体高度选择性和酶的高效催化功能巧妙结合的产物。
核酶与核酸酶(04)同裂酶(05 06)来源不同但识别相同靶系列的核酸内切酶。
分子印记(04)分子印迹酶(05 06 09) 以一种分子为模板,周围以聚合物交联,模板分子除去后,聚合物中留下一空穴(分子印迹),在其中诱导产生催化基团,并与底物定向排列,而产生类似酶活性中心的空腔。
生物诱导子(04)生物转化(05)微生物的生物转化利用生物细胞对一些化合物某一部位的作用,使它转变为结构类似但具有更多经济价值的化合物。
细胞融合(05)原生质体融合(05)通过人工手段,使遗传性状不同的两个细胞的原生质体融合,进而产生重组子的过程。
科斯质粒(粘尾质粒) (05 06)质粒与λ噬菌体DNA的结合。
细胞全能性(05)一个细胞所具有的产生完整生物个体的固有能力。
免疫毒素(05 06 09) 抗体与毒素的交联物,由靶向部位与毒性部分组成。
层析(05 06)利用各组分物理性质的不同,将多组分混合物进行分离及测定的方法。
次级代谢作用(05)次级代谢产物(09) 由微生物产生的,与微生物的生长,繁殖无关的一类物质。
突变生物合成(06 09) 微生物生物合成途径中某一位点发生突变,丧失了合成完整抗生素分子的能力而成为阻断突变株。
细胞内抗体(06) 在细胞内合成并且作用于细胞内组分的抗体。
双功能抗体(09)传代细胞系(06) 原代细胞进行传代,筛选,克隆,从多种细胞组分中挑选并提纯得到的具有一定特征的细胞系。
细胞脱分化(06) 特定情况下,分化细胞被诱导,基因活动模式发生变化,改变了原有的发育途径,失去了原有的分化状态,转变为具有分生能力的胚性细胞。
羟基甾体转化(09)PEG定点修饰(09)siRNA(09)细胞治疗(09)ScFv (09)生物药物(期中)融合蛋白(期中)基因表达(期中)PCR(期中)ELISA(期中)包涵体(10)双特异性抗体(10)模拟酶(10)免疫细胞因子(10)重组载体疫苗(10)限制性核酸内切酶:一类能识别特殊的核苷酸序列,并水解DNA分子的磷酸二酯键,从而切断双链DNA的核酸水解酶。
⽣物技术制药名词解释⼀、名词解释:每个概念5分,共50分1. ⽣物技术制药⽣物技术制药是指运⽤微⽣物学、⽣物学、医学、⽣物化学等的研究成果,从⽣物体、⽣物组织、细胞、体液等,综合利⽤微⽣物学、化学、⽣物化学、⽣物技术、药学等科学的原理和⽅法进⾏药物制造的技术。
2. 基因表达基因表达(gene expression)是指细胞在⽣命过程中,把储存在DNA顺序中遗传信息经过转录和翻译,转变成具有⽣物活性的蛋⽩质分⼦.⽣物体内的各种功能蛋⽩质和酶都是同相应的结构基因编码的。
3. 质粒的分裂不稳定通常将质粒不稳定性分为两类:⼀类是结构不稳定性,也就是质粒由于碱基突变、缺失、插⼊等引起的遗传信息变化;另⼀类是分离不稳定性,指在细胞分裂过程中质粒不能分配到⼦代细胞中,从⽽使部分⼦代细胞不带质粒(即P-细胞)。
在连续和分批培养过程中均能观察到此两类现象发⽣。
⼀般情况下具有质粒的细胞(即P +细胞)需要合成较多的DNA、RNA和蛋⽩质,因此其⽐⽣长速率低于P-细胞,从⽽P-细胞⼀旦形成能较快速地⽣长繁殖并占据培养物中的⼤多数。
4. 补料分批培养发酵培养基发酵培养基是供菌种⽣长、繁殖和合成产物之⽤。
它既要使种⼦接种后能迅速⽣长,达到⼀定的菌丝浓度,⼜要使长好的菌体能迅速合成需产物。
因此,发酵培养基的组成除有菌体⽣长所必需的元素和化合物外,还要有产物所需的特定元素、前体和促进剂等。
但若因⽣长和⽣物合成产物需要的总的碳源、氮源、磷源等的浓度太⾼,或⽣长和合成两阶段各需的最佳条件要求不同时,则可考虑培养基⽤分批补料来加以满⾜。
5. ⼈-⿏嵌合抗体嵌合抗体(chimeric atibody )是最早制备成功的基因⼯程抗体。
它是由⿏源性抗体的V 区基因与⼈抗体的 C 区基因拼接为嵌合基因,然后插⼊载体,转染⾻髓瘤组织表达的抗体分⼦。
因其减少了⿏源成分,从⽽降低了⿏源性抗体引起的不良反应,并有助于提⾼疗效。
6. 悬浮培养⾮贴壁依赖性细胞的⼀种培养⽅式。
生物制药的名词解释生物制药是指利用生物工程技术和生物学原理对生物体(如细胞、细菌、真菌等)进行改造和利用,以生产药物和生物制品的过程。
它是现代医药工业中重要的分支之一,通过研发和生产生物技术产品,为人们提供治疗疾病、改善生活质量的药物和制品。
1. 重组蛋白:重组蛋白是生物制药中常用的制剂。
它是通过将人类基因导入具有生产能力的宿主细胞,使其表达和产生人类所需的蛋白质。
这种技术使得大规模生产某些重要药物变得可能,比如重组人胰岛素、重组人生长激素等。
重组蛋白具有高纯度、高效性和低免疫原性等优点。
2. 基因工程:基因工程是生物制药的核心技术之一。
它是通过改变生物体的遗传物质,实现特定蛋白质的高效表达。
基因工程技术的突破使得人类能够通过将特定基因导入宿主细胞,使其生产出目标蛋白,而不再依赖于传统的动物提取和制备方式。
基因工程技术的应用为药物研发提供了新的途径和方法。
3. 生物反应器:生物反应器是生物制药工艺中的关键设备之一。
它是用于培养和培育生物体(如细胞、真菌等)的装置,提供适宜的温度、pH值、营养物以及氧气等条件,促进生物体进行正常生长和繁殖。
生物反应器的设计和优化对于提高生物制药产品的产量和质量至关重要。
4. 生物合成:生物合成是生物制药过程中的关键步骤之一。
它是指生物体利用基因编码的酶系统,将底物转化为目标产物的生化反应。
通过调控和优化酶系统的活性和选择性,可以实现对目标产物的高效合成。
生物合成技术在生物制药中广泛应用,可用于合成抗生素、激素、酶制剂等药物。
5. 基因组学:基因组学是研究生物体基因组结构和功能的学科。
在生物制药领域,基因组学的发展使得人们能够更全面地了解疾病的发生机制和药物的作用靶点。
通过对基因组的分析和解读,可以发现潜在的靶蛋白和药物模式,加快新药研发的进程。
6. 生物安全:生物安全是生物制药过程中至关重要的一环。
它涉及到对生物材料和生物制品的安全性评估、生物安全控制、病原体检测等一系列措施。
生物技术制药名词解释生物技术制药是指利用现代生物工程技术手段生产药物的过程。
下面对生物技术制药中的几个关键名词进行解释。
1. 基因工程技术:基因工程技术是一种通过对基因进行修改、重组,以改变生物体的性状或产生新的功能的技术。
在生物技术制药中,基因工程技术常用于改变细菌、真菌或动物细胞中的基因表达,使其产生所需的药物。
2. 重组蛋白:重组蛋白是通过基因工程技术将人类需要的基因导入到宿主细胞中,通过宿主细胞表达、翻译和修饰等过程,从而合成具有特定功能的蛋白质。
重组蛋白常用于制造药物,如重组人胰岛素、重组人生长激素等。
3. 基因克隆:基因克隆是指通过从一个生物体中分离和复制特定的基因,然后将其导入到另一个生物体中,使其表达出这一特定基因的功能。
基因克隆在生物技术制药中广泛应用,可用于增加药物产量、改变药物的药理特性或减少不良反应等。
4. 表达载体:表达载体是一种可以携带外源基因并使其在宿主细胞中表达出来的DNA分子。
它通常由DNA序列的启动子、终止子和信使RNA结构域等组成,以确保外源基因在宿主细胞中被正确地转录和翻译。
表达载体在生物技术制药中被广泛用于将所需的基因导入到宿主细胞中。
5. 纯化与制备:纯化与制备是生物技术制药的最后关键步骤之一,它通常包括多步骤的分离和纯化过程,以获得高纯度的药物产品。
这些步骤可以涉及离心、过滤、吸附、洗脱、柱层析等技术,以去除杂质并得到纯净的目标药物。
生物技术制药在医药产业中发挥着重要作用,通过利用基因工程技术、重组蛋白、基因克隆、表达载体等手段,可以生产出安全、高效、具有特定功能的药物。
这些药物不仅可以治疗疾病,而且可以提供更多的治疗选择和个性化治疗方案,为人们的健康福祉做出重要贡献。
一、名词解释:每个概念5分,共50分
1. 生物技术制药
生物技术制药是指运用微生物学、生物学、医学、生物化学等的研究成果,从生物体、生物组织、细胞、体液等,综合利用微生物学、化学、生物化学、生物技术、药学等科学的原理和方法进行药物制造的技术。
2. 基因表达
基因表达(gene expression)是指细胞在生命过程中,把储存在DNA顺序中遗传信息经过转录和翻译,转变成具有生物活性的蛋白质分子.生物体内的各种功能蛋白质和酶都是同相应的结构基因编码的。
3. 质粒的分裂不稳定
通常将质粒不稳定性分为两类:一类是结构不稳定性,也就是质粒由于碱基突变、缺失、插入等引起的遗传信息变化;另一类是分离不稳定性,指在细胞分裂过程中质粒不能分配到子代细胞中,从而使部分子代细胞不带质粒(即P-细胞)。
在连续和分批培养过程中均能观察到此两类现象发生。
一般情况下具有质粒的细胞(即P +细胞)需要合成较多的DNA、RNA和蛋白质,因此其比生长速率低于P-细胞,从而P-细胞一旦形成能较快速地生长繁殖并占据培养物中的大多数。
4. 补料分批培养
发酵培养基发酵培养基是供菌种生长、繁殖和合成产物之用。
它既要使种子接种后能迅速生长,达到一定的菌丝浓度,又要使长好的菌体能迅速合成需产物。
因此,发酵培养基的组成除有菌体生长所必需的元素和化合物外,还要有产物所需的特定元素、前体和促进剂等。
但若因生长和生物合成产物需要的总的碳源、氮源、磷源等的浓度太高,或生长和合成两阶段各需的最佳条件要求不同时,则可考虑培养基用分批补料来加以满足。
5. 人-鼠嵌合抗体
嵌合抗体(chimeric atibody )是最早制备成功的基因工程抗体。
它是由鼠源性抗体的V 区基因与人抗体的 C 区基因拼接为嵌合基因,然后插入载体,转染骨髓瘤组织表达的抗体分子。
因其减少了鼠源成分,从而降低了鼠源性抗体引起的不良反应,并有助于提高疗效。
6. 悬浮培养
非贴壁依赖性细胞的一种培养方式。
细胞悬浮于培养基中生长或维持。
某些贴壁依赖性细胞经过适应和选择也可用此方法培养。
增加悬浮培养规模相对比较简单,只要增加体积就可以子。
深度超过5mm,需要搅动培养基,超过10cm,还需要深层通入CO2和空气,以保证足够的气体交换。
通过振荡或转动装置使细胞始终处于分散悬浮于培养液内的培养方法。
7. 贴壁培养
也称为细胞贴壁,贴壁后的细胞呈单层生长,所以此法又叫单层细胞培养。
大多数哺乳动物细胞的培养必须采用这种方法。
8. 固定化酶
不溶于水的酶。
是用物理的或化学的方法使酶与水不溶性大分子载体结合或把酶包埋在水不溶性凝胶或半透膜的微囊体中制成的。
酶固定化后一般稳定性增加,易从反应系统中分离,且易于控制,能反复多次使用。
便于运输和贮存,有利于自动化生产。
9. 双功能抗体
将识别效应细胞的抗体和识别靶细胞的抗体联结在一起,制成双功能性抗体,称为双特异性抗体。
如由识别肿瘤抗原的抗体和识别细胞毒性免疫效应细胞(CTL 细胞、NK 细胞、LAK 细胞)表面分子的抗体(CD3 抗体或CD16 抗体)制成的双特异性抗体,有利于免疫效应细胞发挥抗肿瘤作用。
10. 组织工程
应用生命科学与工程学的原理与技术,在正确认识哺乳动物的正常及病理两种状态下的组织结构与功能关系的基础上,研究、开发用于修复、维护、促进人体各种组织或器官损伤后的功能和形态的生物替代物的一门新兴学科。
11抗体:由B细胞接受刺激后分化为浆细胞产生的能与相应抗原特异性结合的具有免疫功能的球蛋白。
12免疫球蛋白:具有抗体活性及化学结构与抗体相似的球蛋白。
13凝集反应:在细菌、红细胞等颗粒性抗原中加入相应抗体,在有适量的电解质存在下,能形成肉眼可见的凝集块,故称为凝集反应。
14反向被动血凝实验:红细胞经甲醛处理后,在酸性条件下能吸附蛋白质。
将抗HBs吸附其上,若待测样品中含有HBsAG,则发生特异性结合而使血细胞凝集。
植物细胞工程:以植物细胞为基本单位,应用细胞生物学、分子生物学等理论和技术,在离体条件下进行培养、繁殖或人为的精细操作,使细胞的某些生物学特性按人们的意愿发生改变,从而改良品种、制造新品种、加速繁育植物个体或获得有用物质的一门科学或技术。
植物细胞全能性:是指植物体中任何一个具有完整细胞核的细胞,在一定条件下都可以重新再分化形成原来的个体。
植物组织和器官培养:就是在无菌和人工控制条件下,将离体的植物器官、组织、细胞,培养在人工配制的培养基上,给予适宜的培养条件,诱导其产生愈伤组织、丛芽,最终形成完整的植株。
植物的分化:个体发育过程中,细胞在形态、结构和功能上发生改变的过程
脱分化:已分化为组织器官的细胞离体条件下变成未分化的细胞和组织的过程。
再分化:脱分化的愈伤组织再分化形成胚状体或愈伤组织直接分化出器官
分生组织培养:分生组织培养又称生长锥培养,是指在人工培养基上培养茎端分生组织细胞。
一般仅限于分生组织的顶端圆锥区,其长度不超过0.1mm。
外植体:指用于植物组织(细胞)培养的器官或组织(的切段),植物的各部位如根、茎、叶、花、果、穗、胚珠、胚乳、花药和花粉等均可作为外植体进行组织培养。
无性繁殖系:无性繁殖系又叫克隆,是指使用母体培养物反复进行继代培养时,通过同种外植体而获得越来越多的无性繁殖后代而言,如根无性系、组织无性系、悬浮培养物无性系等。
变异体:在无性系的培养过程中,有时其局部的组织无论在结构、生长速度以及颜色方面都表现出明显的区别,如继续进行选择培养,则从同一无性系可分离形成二个或多个不同的系列,该系列称为“无性系的变异体”。
突变体:细胞本身发生遗传变异或应用诱变处理发生的遗传变异所得的新细胞,即为突变体。
植物抗毒素:指在植物防御系统内能对抗微生物进攻的某些次级代谢产物。
诱导子:指植物抗病过程中诱导植物在防御过程中产生植物抗毒素和引起植物过敏反应的物质。
包括侵染植物的微生物及植物细胞内的分子
生物诱导子:植物在防御过程中位对抗微生物感染而产生的的物质。
非生物诱导子:所有不是植物细胞中天然成分单又能触发形成植物抗毒素信号的因子。
内源性诱导子:来自植物细胞的分子,多为植物细胞壁在微生物作用下的降解产物及沉积在细胞壁上的木质素。
外源性诱导子:亦称整诱导子,是指病源微生物在入侵植物时自身被降解的产物及其代谢产物。
生物转化:也称生物催化,是指利用离体培养细胞或器官等对外源化合物进行结构修饰而获得有价值的生理生化反应,其本质是利用生物体系生身所有产生的酶对外源化合物进行的酶催化反应。
酶工程:是酶学和工程学相互渗透发展而成的一门新的技术科学,他是从运用的目的出发研究酶.运用,酶的特异性功能并通过工程化将相应原料转化成有用物质的技术。
酶化学修饰:通过主链的切割.剪接和侧链基团的化学修饰对酶蛋白进行分子改造,以改变其理化性质及生物活性。
这种运用化学方法对酶分子施行种种“手术”的技术称为酶分子的化学修饰。
固定化细胞:将细胞限制或定位于特定空间位置的方法称为细胞固定化技术,被限制或定位于特定空间位置的细胞称为固定化细胞。
1、原代细胞:是直接取自动物组织、器官,经过粉碎、消化而获得的细胞悬液。
一般1g组织约有109个细胞。
2、二倍体细胞系:原代细胞经过传代、筛选、克隆,从而从多种细胞成分的组织中挑选并纯化出某种具有一定特征的细胞株。
转化细胞系:失去了正常细胞的特点,可以无限增殖。
器材的消毒灭菌:主要通过物理方法和化学方法来达到严格无菌的操作过程
半连续式操作
该方式是当细胞和培养基一起加入反应器后,在细胞增长和产物形成过程中,每间隔一段时间,取出部分培养物,或单纯是条件培养基,或连同细胞、载体一起,然后补充同样数量的新鲜培养基,或另加新鲜载体,继续培养
灌流式操作
该方式是当细胞和培养基一起加入反应器后,在细胞增长和产物形成过程中,不断地将部分条件培养基取出,同时不断地补充新鲜培养基
植物组织和细胞培养是指在无菌和人工控制的营养(培养基)及环境条件(光照、温度等)下,研究植物的细胞、组织和器官以及控制其生长发育的技术。
植物无菌培养技术分如下几类:①幼苗及较大植株的培养,即为植物培养(plant culture);②从植物各种器官的外植体增殖而形成的愈伤组织的培养叫做“愈伤组织培养”(callus culture);③能够保持较好分散性的离体细胞或较小细胞团的液体培养,称为“悬浮培养”(suspension culture);④离体器官的培养,如茎尖、根尖、叶片、花器官各部分原基或未成熟的花器官各部分以及未成熟果实的培养,称为“器官培养”(organ culture);⑤未成熟或成熟的胚胎的离体培养,则称为“胚胎培养
细胞培养是指利用单个细胞进行液体或固体培养,诱导其增殖及分化。
其目的是为了得到单细胞无性繁殖系。
分生组织培养(meristem culture)又称生长锥培养,是指在人工培养基上培养茎端分生组织细胞
器官形成(organogenesis)一般是指在组织培养或悬浮培养物中芽、根或花等器官的分化与形成。
或者在先形成的小根基部迅速形成愈伤组织,然后再形成芽;或者在不同部位分别形成芽或根之后,再形成维管组织而将二者连成一个轴,最后形成小植株
由最初的外植体上切下的新增殖的组织,培养一代称为“第一代培养”。
连续多代的培养即为“继代培养”(subculture),又称“连续培养(培养基实际上是植物离体器官、组织或细胞等的无菌土。