沥青路面设计要求
- 格式:doc
- 大小:294.50 KB
- 文档页数:3
新建路面结构设计指标与要求一、沥青路面结构设计指标沥青路面结构设计应满足结构整体刚度、沥青层或半刚性基层抗疲劳开裂和沥青层抗变形的要求。
应根据道路等级选择路表弯沉值、沥青层层底拉应变、半刚性材料基层层底拉应力和沥青层剪应力作为沥青路面结构设计指标,并应符合下列规定:1 快速路、主干路和次干路采用路表弯沉值、沥青层层底拉应变、半刚性材料基层层底拉应力、沥青层剪应力为设计指标。
2 支路可仅采用路表弯沉值为设计指标。
3 可靠度系数可根据当地相关研究成果选择;当无资料时可按下表取用可靠度系数二、沥青路面结构设计的各项设计指标应符合下列规定:1 轮隙中心处路表计算的弯沉值应小于或等于道路表面的设计弯沉值,应满足下式要求:γa l s≤l d式中:γa——沥青路面可靠度系数;l s ——轮隙中心处路表计算的弯沉值(0.01mm);l d——路表的设计弯沉值(0.01mm);2 柔性基层沥青层层底计算的最大拉应变应小于或等于材料的容许拉应变,应满足下式要求:γaεt≤[εR ]式中:εt——沥青层层底计算的最大拉应变;[εR ] ——沥青层材料的容许拉应变。
3 半刚性材料基层层底计算的最大拉应力应小于或等于材料的容许抗拉强度,应满足下式要求:γa σm ≤[σR ]式中: σm ——半刚性材料基层层底计算的最大拉应力(MPa );[σR ]——路面结构层半刚性材料的容许抗拉强度(MPa )。
4 沥青面层计算的最大剪应力应小于或等于材料的容许抗剪强度,应满足下式要求:γa τm ≤[τR ]式中: τm ——沥青面层计算的最大剪应力(MPa );[τR ]——沥青面层的容许抗剪强度(MPa )。
三、 沥青路面表面设计弯沉值应根据道路等级、设计基准期内累计当量轴次、面层和基层类型按下式计算确定:l d =600 N e -0.2A c A s A b式中 : A c ——道路等级系数,快速路、主干路为1.0,次干路为1.1,支路为1.2;A s ——面层类型系数,沥青混合料为1.0,热拌和温拌或冷拌沥青碎石、沥青表面处治为1.1;A b ——基层类型系数,无机结合料类(半刚性)基层1.0,沥青类基层和粒料基层1.6。
公路沥青路面设计规范设计方法篇一:沥青路面设计要求5.2 路面加铺结构材料(5%水泥稳定碎石、沥青碎石与沥青混凝土) 5.2.1基质沥青、改性沥青、改性乳化沥青、防水卷材的技术要求改性沥青AC-20C和改性沥青AC-13C-13用基质沥青技术指标应达到表7.6所列的技术要求:表5.6 A级道路石油沥青70#技术要求改性乳化沥青应满足下表所列技术要求:表5.8 阳离子改性乳化沥青技术要求 5.2.2 石料① 粗集料的基本性质要求用于沥青混凝土路面的粗集料是指2.36mm以上的集料,粗集料应由具有生产许可证的采石场生产。
改性沥青应满足以下技术要求:表5.7 SBS聚合物改性沥青技术指标要求为保证沥青混凝土的强度和抗水损害能力,粗集料宜选用与沥青粘附性能好的碱性硬质石料,石料与沥青的粘附性应达到5级。
如缺乏碱性石料,只能采用花岗岩等酸性石料时,应添加抗剥落剂,使石料与沥青的粘附性达到5级。
粗集料应满足下表5.10所示的技术要求。
② 细集料的基本性质要求细集料宜采用碱性硬质碎石轧制的机制砂作为细集料。
细集料应洁净、干燥、无风化、无杂质,并有适当的颗粒组成。
如缺乏碱性石料,只能采用花岗岩等酸性石料时,应添加抗剥落剂。
如其技术指标应满足表5.11所列的技术要求:表5.10 石料技术要求沈阳市市政工程设计研究院1/3表5.13 沥青混凝土用矿粉的质量要求5.2.4 抗剥落剂为保证沥青混合料中石料与沥青的粘附性,在石料与沥青的粘附达不到5级的条件下,需采用添加质量优良,长期抗剥落性能好的抗剥落剂,或者采取掺加一定量的消石灰代替矿粉的方法来提高石料与沥青的粘附能力。
5.2.5 沥青混凝土的级配与性能注:1、当石料与沥青与石料的粘附性达不到5级时,应采用添加抗剥落剂等措施使沥青与石料的粘附性达到5级。
①AC-13C混合料的级配:AC-13C的级配应满足下表所列的级配范围:表5.14AC-13C级配要求表5.11 沥青混凝土用细集料的技术要求② 改性沥青AC-13C混合料的性能要求:改性沥青AC-13C的性能要求如下表所示:表5.15 改性沥青AC-13C性能要求细集料的级配应满足表5.12所列的级配要求。
沥青路面设计规范一、路面设计基本要求1.交通需求:根据道路的类型和交通流量确定道路的设计标准,包括道路的宽度、坡度、车道数等。
2.设计速度:根据道路的类型、交通流量和地理环境等因素,确定道路的设计速度,一般不低于道路的规划速度。
3.路基设计:根据地质环境、水文条件和交通流量等因素,对路基进行设计,确保路基的稳定和排水功能。
4.设计荷载:根据预计的交通流量和车辆类型,确定道路的设计荷载,包括交通车辆的轴重和轴距等。
5.施工材料:根据土质条件和设计要求,选择适合的施工材料,包括沥青混合料、黏结剂和基层材料等。
二、沥青路面厚度设计1. 基层厚度:根据地质条件和设计要求,确定基层的最小厚度,一般不低于150mm。
2.等级厚度:根据设计速度和设计荷载,确定不同等级道路的沥青面层厚度,一般为20-30mm。
3. 寿命厚度:根据设计寿命和预计交通流量,确定沥青面层的设计厚度,一般不低于50mm。
三、沥青路面结构设计1.路面层次:根据设计要求和材料性能,确定沥青路面的结构层次,包括基层、底基层、底面层和面层等。
2.强度设计:根据设计荷载和材料性能,确定不同层次沥青路面的强度要求,包括抗剪强度和弯曲强度等。
3.施工方式:根据沥青路面结构和施工条件,确定适合的施工方式,包括热拌混合料、冷拌混合料和改良料等。
四、沥青路面施工质量控制1.施工工艺:根据施工材料和设计要求,确定沥青路面的施工工艺,包括摊铺、压实和养护等。
2.施工质量:根据施工工艺和施工规范,控制沥青路面施工的质量,包括控制摊铺厚度、均匀性和密实度等。
3.检测监控:对沥青路面的施工过程进行检测和监控,确保施工质量的合格,包括摊铺厚度和密实度的检测等。
五、沥青路面维护管理1.维护计划:根据道路使用状况和维护预算,制定沥青路面的维护计划,包括定期检查、清洁和修补等。
2.维护工艺:根据维护计划和道路状况,选择适合的维护工艺,包括补充沥青面层、修复裂缝和翻新等。
3.管理措施:对沥青路面进行管理和监控,确保路面的安全和舒适性,包括交通安全设施和路面标线的维护等。
公路沥青路面设计规范公路沥青路面设计规范是指在公路工程的建设过程中,对沥青路面的设计所需要遵守的一系列规范和要求。
沥青路面是一种常见的公路路面材料,具有良好的耐久性和适应性。
下面将从路面结构设计、材料选择、施工工艺以及验收标准等方面分析公路沥青路面设计规范。
一、路面结构设计规范1.设计荷载:根据设计车速、路段等级、预计通行量等综合考虑,确定设计荷载,以保证路面的耐久性和安全性。
2. 设计厚度:根据地基状况、路段等级、设计荷载等要素,确定路面结构的总厚度。
通常,沥青路面的设计总厚度为100mm至150mm。
3.基层结构:包括路肩、基床和基层,用于承受和分散上层荷载。
基层应采用可靠的材料,如砾石混凝土或碎石渗透层,以确保结构稳定和排水良好。
4.沥青混凝土面层:沥青混凝土面层应分为底层和面层。
底层用于承受交通荷载并提供表面平整度,面层用于提供摩擦力和舒适性。
二、材料选择规范1.沥青:选择符合国家标准的优质沥青,具有良好的可塑性和粘附性,在不同气候条件下都能保持稳定。
2.石料:采用优质的石料作为沥青混凝土的骨料,应具有较好的硬度、耐久性和抗冲击性。
石料应按照一定的粒径分布来保证混凝土的密实性。
3.混合料:选择合适的沥青混凝土配合比,以确保混合料的稳定性和耐久性。
混合料中的黏性剂含量应符合设计要求,以保证混合料的黏着性和可塑性。
三、施工工艺规范1.路面基层施工:在路基垫层上先铺设基床,然后进行基层的施工。
基层的密实度和平整度应符合设计要求,以确保上层的施工质量。
2.沥青砼面层施工:在基层上进行沥青混凝土面层的施工。
施工过程中,应注意黏性剂的控制,以充分保证沥青的粘合性。
同时,要注意振捣和摊铺的工艺,以保证面层的均匀和平整度。
3.道路标线和标志:在沥青路面的施工完成后,应及时进行道路标线和标志的涂刷,以提高道路的交通安全性和导引能力。
四、验收标准1.厚度检测:通过对沥青路面的厚度进行检测,以确保其符合设计要求。
公路沥青路面设计规范JTGDJTGD是指公路沥青路面设计规范(JTGD70-2004)的简称,该规范是中国交通运输部公路科学研究院于2004年发布的,是公路工程设计和建设的技术规定之一JTGD规范主要涵盖了公路沥青路面设计的基本原理和具体要求,以确保公路路面的安全、舒适性和长期使用性能。
以下是JTGD规范的主要内容:1.路面类型划分:根据设计交通量、车速和路面结构等因素,将公路沥青路面分为高速公路、一级公路和二级公路等不同类型,并对各类型设定相应的技术要求。
2.路面标志线设计:规定了不同类型路面标志线的宽度、颜色、线型等要求,以确保驾驶员能够清晰地辨识和遵守交通规则。
3.路面平整度要求:根据不同类型公路的设计交通量和车速等要素,规定了路面平整度的限值,以保证行车的安全和舒适性。
4.路面排水设计:明确公路沥青路面的排水系统设计要求,包括路面纵横坡、横断面、雨水收集和排放设施等,以防止雨水积聚和降低路面的抗水能力。
5.施工工艺和质量要求:规定了沥青路面施工过程中的技术要求,包括材料选择、配合比、施工方法和质量控制等,以确保路面的工程质量和使用寿命。
6.路面养护与维修:提供公路沥青路面日常养护和周期性维修的指导建议,包括路面清洁、修补和销毁等,以延长路面的使用寿命。
7.检测与评估要求:规定了公路沥青路面的检测方法和评估指标,包括路面平整度、水平位移等,以监测路面状况并及时采取维修措施。
JTGD规范的发布对于规范公路沥青路面设计和施工具有重要意义,它为公路工程建设提供了科学的技术指导,提高了公路路面的安全性和使用寿命。
同时,该规范也为公路工程设计和施工提供了一致的标准,方便了各地公路建设的管理和验收工作。
然而,鉴于JTGD规范发布于2004年,距今已有十多年的时间,公路科技和技术不断发展,相关的规范和标准也有所更新。
因此,建议在使用JTGD规范时,结合最新的相关规范和技术标准进行参考和应用。
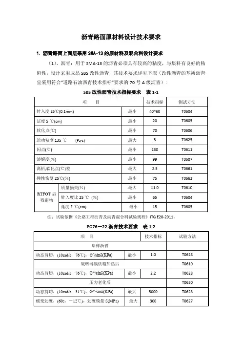
沥青路面原材料设计技术要求1.沥青路面上面层采用SMA-13的原材料及混合料设计要求(1)、沥青:用于SMA-13的沥青必须具有较高的粘度,与集料有良好的粘附性,设计采用成品SBS改性沥青,其技术要求详见下表(改性沥青的基质沥青宜采用符合“道路石油沥青技术指标”要求的70号A级沥青):SBS改性沥青技术指标要求表1-1注:试验依据《公路工程沥青及沥青混合料试验规程》JTG E20-2011。
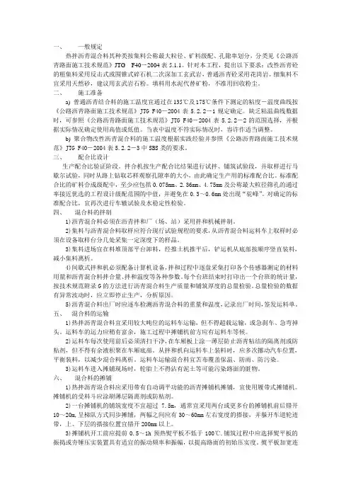
PG76-22沥青技术要求表1-2注:1)SHRP指标作为代理商或供应商对每批次沥青结合料的质量承诺,其余常规指标作为施工质量控制。
2)试验依据《公路工程沥青及沥青混合料试验规程》JTG E20-2011。
(2)、粗集料:采用新鲜、坚硬、耐磨、洁净的玄武岩用大型联合碎石机(不少于三级,其中反击破不少于两级)轧制成的碎石,形状接近立方体,其技术指标应满足下表的要求:粗集料质量技术要求表1-3粗集料规格要求表1-4(3)、细集料:上面层沥青马蹄脂碎石细集料采用碱性或中性石料加工生产的机制砂,细集料在加工过程中应具有吸尘或水洗设备,细集料中水洗法<0.075mm的颗粒含量不大于3%,不得含有杂物。
细集料应具有耐嵌挤,颗粒饱满,且粉尘含量低,其技术指标应满足下表的要求:细集料质量技术要求 表1-5机制砂规格要求 表1-6注:1)采用水洗法筛分。
2)细集料中小于0.075mm 颗粒含量的说明:对进场的拌和设备应事先标定经过二级除尘后各级热料仓中小于0.075mm 的颗粒含量是否符合要求(0~3mm 热料仓中小于0.075mm 颗粒含量不得超过3%,其余各级热料仓中小于0.075mm 颗粒含量不得超过1%),如果设备的最大除尘能力仍不能满足此要求,应采取措施严格控制冷料加工过程中的粉尘含量,尤其是细集料中小于0.075mm 颗粒的含量,并据此确定细集料中小于0.075mm 颗粒含量控制上限(将上表中0.075mm 筛孔通过率的上限8%下调,但不得上调)。
沥青路面设计规范第一篇:沥青路面设计规范一、前言沥青路面是公路、城市道路中广泛使用的路面类型之一,具有结构简单、施工便捷、使用寿命长等优点。
为确保沥青路面性能符合设计要求,需要制定一系列规范,在施工中严格遵守,保证路面质量。
二、基本原则1. 根据设计要求确定沥青混合料性能等级,包括沥青级别、细集料级别、粗集料级别、矿粉级别等。
2. 保证混合料制备过程的正确性,确保混合料配合比和掺配比准确。
3. 对于不同类型的路面,确定不同的厚度和结构形式,以确保路面的使用寿命和稳定性。
4. 在施工过程中严格遵守施工工艺规范,确保沥青路面施工质量。
5. 在路面完工后进行养护,保证路面性能和外观。
三、混合料配合比设计混合料配合比设计是沥青路面设计的核心。
通过科学合理的混合料配合比设计,可以确保路面强度、耐久性和稳定性。
在混合料配合比设计中需要考虑以下因素:1. 沥青级别:根据路面使用环境和要求,选择不同性能等级的沥青。
2. 集料级别:细集料、粗集料和矿粉的级别需根据路面使用要求进行选择。
3. 沥青骨料比:根据路面要求确定沥青骨料比,确保沥青充分填充集料空隙。
4. 掺合料比例:确定掺合料与沥青混合的比例,确保混合料的稳定性和耐久性。
四、路面结构1. 路面厚度:根据路面使用要求,选择不同的厚度设计,确保路面使用寿命。
2. 路面结构:针对不同的要求,选择不同的路面结构,例如基层结构、面层结构等。
3. 路面应力分布:针对不同的路面使用环境,考虑沥青路面的应力分布,选择合适的结构形式。
五、施工工艺规范1. 施工准备:在施工现场进行路面准备,包括沥青混合料的存储、运输等。
2. 路面铺设:在铺设过程中,要注意路面的平整度、排水性和质量,确保路面铺设质量。
3. 摊铺密实:在摊铺过程中,注意要求沥青表面平整、密实,防止路面出现空鼓、龟裂等问题。
4. 路面平整度:在路面完工后,进行平整度检测,确保路面符合设计要求。
六、路面养护1. 开放时间:在铺设沥青路面后,需要确保沥青表面的温度达到一定条件之后再开放,以避免路面出现龟裂等问题。
城市快速路沥青路面设计规范-(JTGD50-
2006)
本文档是对城市快速路沥青路面设计规范(JTGD50-2006)的总结和概述。
根据规范的要求,以下是一些重要的设计规范和注意事项:
1. 路面结构设计
- 快速路沥青路面的结构应满足一定的强度和稳定性要求。
- 沥青混合料层应适当厚度,以确保路面的耐久性和平稳性。
2. 沥青混合料配合比设计
- 沥青混合料的配合比应根据使用环境和交通量等因素进行设计。
- 配合比设计需确保沥青混合料的稳定性、耐久性和抗老化性能。
3. 路面施工工艺
- 快速路沥青路面的施工应按照规范要求进行,包括路面底基处理、摊铺、压实等步骤。
- 施工过程中需注意环境温度、湿度等因素对施工质量的影响。
4. 道路标志和标线
- 快速路沥青路面上的道路标志和标线应符合相应的国家标准
和规范要求。
- 标志和标线应清晰可见,并能在不同天气条件下提供良好的
导航和警示效果。
请注意,以上仅为本规范的摘要,具体的设计细节和要求请参
考《城市快速路沥青路面设计规范(JTGD50-2006)》完整文档。
一、一般规定热拌沥青混合料其种类按集料公称最大粒径、矿料级配、孔隙率划分,分类见《公路沥青路面施工技术规范》JTG F40-2004表5.1.1。
针对本工程,提出以下要求:改性沥青砼的粗集料采用反击式或围锥式碎石机二次深加工玄武岩,普通沥青砼采用花岗岩。
细集料不宜采用天然砂,建议用玄武岩石粉。
填料用水泥代替矿粉,不准用回收粉尘。
二、施工准备a) 普通沥青结合料的施工温度宜通过在135℃及175℃条件下测定的粘度-温度曲线按《公路沥青路面施工技术规范》JTG F40-2004表5.2.2-1规定确定。
缺乏粘温曲线数据时,可参照《公路沥青路面施工技术规范》JTG F40-2004表5.2.2-2的范围选择,并根据实际情况确定使用高值或低值。
当表中温度不符实际情况时,容许作适当调整。
b) 聚合物改性沥青混合料的施工温度根据实践经验并参照《公路沥青路面施工技术规范》JTG F40-2004表5.2.2-3中SBS类的要求。
三、配合比设计生产配合比验证阶段。
拌合机按生产配合比结果进行试拌、铺筑试验段,并取样进行马歇尔试验,同时从路上钻取芯样观察孔隙率的大小,由此确定生产用的标准配合比。
标准配合比的矿料合成级配中,至少应包括0.075mm、2.36mm、4.75mm及公称最大粒径筛孔的通过率接近优选的工程设计级配范围的中值,并避免在0.3~0.6mm处出现“驼峰”。
对确定的标准配合比,宜再次进行车辙试验及水稳定性检验。
四、混合料的拌制1)沥青混合料必须在沥青拌和厂(场、站)采用拌和机械拌制。
2)集料与沥青混合料取样应符合现行试验规程的要求,从沥青混合料运料车上取样时必须在设备取样台分几处采集一定深度下的样品。
3)集料进场宜在料堆顶部平台卸料,经推土机推平后,铲运机从底部按顺序竖直装料,减小集料离析。
4)间歇式拌和机必须配备计算机设备,拌和过程中逐盘采集打印各个传感器测定的材料用量和沥青混合料拌合量、拌和温度等各种参数。
沥青路面设计规范沥青路面是指由沥青混合料铺设的道路,具有较好的耐久性和车辆行驶平稳性。
为了确保沥青路面的质量和使用寿命,需要遵循一定的设计规范。
以下是沥青路面设计规范的一些主要内容。
1. 沥青混合料的选择:根据道路的交通量、车辆类型和气候条件等因素,选择适当的沥青混合料。
混合料的级配要符合规定的范围,沥青含量要合理。
2. 路面结构的设计:根据路段的交通量和路基条件,确定合适的路面结构。
一般情况下,路面结构可分为基层、底层和面层。
基层的厚度一般为100mm以上,底层为100-150mm,面层为30-50mm。
3. 道路横断面的设计:根据道路的等级和交通量,设计合适的横断面。
一般情况下,道路的横断面应具有适当的超高和纵坡。
超高和纵坡的选择应符合交通安全要求,避免车辆在行驶过程中发生侧翻等事故。
4. 路面施工工艺的设计:沥青路面的施工包括铺筑、压实和养护等过程。
为了确保施工质量,需要设计合理的施工工艺。
例如,铺筑沥青混合料时应注意温度和均匀度,压实时应控制压实温度和次数,养护时要注意保湿和保温。
5. 沥青路面的验收标准:施工完成后,需要进行验收,以确保沥青路面的质量。
验收标准主要包括路面平整度、厚度、材料成分和密实度等指标。
超过规定标准的部分应及时整改。
6. 路面维护和养护:沥青路面的维护和养护对于延长使用寿命至关重要。
定期检查路面的病害,及时修补损坏部分;做好排水措施,避免积水对路面的损害;定期清理路面上的杂物和积淤物。
综上所述,沥青路面设计规范包括沥青混合料选择、路面结构设计、横断面设计、施工工艺设计、验收标准、维护和养护等方面。
只有按照规范要求进行设计、施工和养护,才能确保沥青路面的质量和使用寿命。
市区道路沥青路面设计规范 JTG D50-
2023
这份文档针对市区道路沥青路面的设计规范 JTG D50-2023 进行详细介绍和解释。
以下是该规范的主要内容:
1. 路面结构设计要求:包括路面层次、厚度、材料等方面的要求,以保障道路的承载能力和使用寿命。
2. 沥青路面施工技术要求:详细说明了施工前的准备工作、路面材料的制备和施工过程中的控制要点,确保施工质量和道路的平整度。
3. 道路交通管理和标志标线设计:解释了道路交通管理的原则和标志标线的设计规范,以提高道路交通安全性和流畅度。
4. 防水、抗裂和排水设计要求:介绍了道路沥青路面的防水、抗裂和排水设施的设计要求,以减少路面损坏和延长使用寿命。
5. 道路维护和养护要求:说明了道路沥青路面的维护和养护要点,包括清洁、修补和检测等,以保持路面的功能和美观。
该规范的内容旨在提供市区道路沥青路面设计的指导,使设计人员和施工方能够遵守统一的标准,确保道路的安全和可靠性。
总结起来,市区道路沥青路面设计规范 JTG D50-2023 主要涵盖了路面结构设计、施工技术要求、交通管理和标志标线设计、防水、抗裂和排水设计要求,以及维护和养护要求等方面的内容。
这份规范的目的是为设计人员和施工方提供一致的指导,确保道路的安全和可靠性。
沥青路面的设计指标
沥青路面的设计指标主要包括以下几个方面:
1. 承载能力:路面设计要考虑到车辆的荷载和交通流量,路面需要能够承受车辆和交通的重量和压力。
2. 平整度:路面设计要求平整度高,避免凹凸不平或者波浪状的路面,以提供良好的行车条件和行驶舒适度。
3. 抗滑性:沥青路面需要具备良好的抗滑性能,以确保车辆在湿滑或积水路面上的行驶安全性。
4. 寿命和耐久性:沥青路面设计要求耐久性高,能够经受日常交通使用和自然环境的影响,延长路面使用寿命。
5. 排水性能:沥青路面设计要考虑到排水系统,确保雨水能够顺利排出,避免积水对路面的损害。
6. 环保性:沥青路面设计要符合环保要求,选择环保的材料和施工工艺,减少对环境的污染。
7. 警示功能:路面设计需要具备良好的警示功能,如标线、标牌等,以提醒驾驶员注意交通规则和道路情况。
总的来说,沥青路面的设计指标是以安全、平稳、高效为主要目标,通过合理的设计和施工,提供良好的行车条件和行驶体验。
沥青混凝土路面材料详细设计要求11)级配碎石垫层垫层采用级配碎石,要求其液限值小于28%,塑性指数小于6,最大粒径不能大于31.5毫米,石料压碎值不大于35%,小于0.075mm的颗粒含量不大于5%,碎石应为多棱角块体,软弱颗粒含量应小于5%,扁平细长碎石含量应小于20%,压实度要求不低于97%。
施工应符合《城镇道路工程施工与质量验收规范》(CJJ1—2008)的规定。
2)4%水泥稳定级配碎石底基层碎石集料应有良好的级配,最大粒径不大于37.5毫米,石料压碎值不大于30%,集料中有机质含量不超过2%,硫酸盐含量不超过0.25%,不得有其他杂物,砂石应干净。
水泥应选用初凝时间大于3h,终凝时间不小于6h的42.5级普通硅酸盐水泥,水泥含量指水泥与干碎石之间的重量百分比。
施工中应控制好含水量,拌和均匀、碾压密实,并根据天气情况做好保湿养生工作,宜采用湿砂进行养生,养生7天后方可施工面层。
压实度不低于97%,2MPa≦7天无侧限抗压强度,水泥稳定碎石基层施工应符合《城镇道路工程施工与质量验收规范》(CJJ1—2008)的规定。
级配要求表层位通过下列方筛孔(mm)的质量百分率(%)5337.531.526.5199.5 4.75 2.36 1.180.60.0750.002下基层-10090-1067-945-6829-518-38—8-220-7-集料中0.5mm以下细粒土有塑性指数时,小于0.075mm的颗粒含量不得超过5%;细粒土无塑性指数时,小于0.075mm的颗粒含量不得超过7%;3)5%水泥稳定级配碎石基层碎石集料应有良好的级配,最大粒径不大于37.5毫米,石料压碎值不大于30%,集料中有机质含量不超过2%,硫酸盐含量不超过0.25%,不得有其他杂物,砂石应干净。
水泥应选用初凝时间大于3h,终凝时间不小于6h的42.5级普通硅酸盐水泥,水泥含量指水泥与干碎石之间的重量百分比。
施工中应控制好含水量,拌和均匀、碾压密实,并根据天气情况做好保湿养生工作,宜采用湿砂进行养生,养生(7)天后方可施工面层。
沥青路面设计要点沥青路面是现代城市道路建设中最常见的道路面层形式之一。
相对于混凝土路面,沥青路面的施工周期更短,维护成本相对较低,同时还有良好的降噪、减震等特性。
但是,要想让沥青路面能够具有稳定的使用寿命和较好的性能,就需要在设计阶段注重各项要点,保证设计的质量。
一、基础设计基础设计是整个道路设计的基础,直接关系到道路使用寿命和使用效果。
在设计沥青路面的基础时,需要重点考虑以下几点:1.地基强度:沥青路面的设置需要有满足一定的地基强度。
如果地基强度不够,则沥青路面将容易出现波浪、龟裂等现象。
2.设计车速:设计车速是影响沥青路面设计的一个至关重要的因素,它不仅关系到道路的跨度,还是道路内的路标、交通标示、双向道中央隔离带等的设置。
3.设计车辆荷载:要确定设计车辆荷载,需要包括重车和轻车车辆的标准。
如果没有考虑到车辆荷载,道路的使用寿命将大大降低。
二、材料选择沥青路面的材料选择是沥青路面设计的一个关键环节。
在选择材料时,需要考虑以下几个方面:1.粘结性能:沥青路面的粘结性能可以影响路面的使用寿命。
粘结性能强的路面将能够更有效地维护路面的完整性。
2.耐久性:耐久性是衡量道路面层的质量的关键。
能够经受数年不间断行车的路面往往需要使用耐久性好的材料。
3.塑性:沥青路面的塑性可以影响到道路使用寿命,因为路面在过渡气候等条件变化中会发生变形,需要路面有一定的变形能力来保证道路的使用寿命。
三、施工技术沥青路面的施工技术对路面质量的影响也是不可忽视的。
在施工中应该注重以下技术要点:1.色差掌握:沥青路面的施工过程中色差掌握是一个非常重要的技术要点。
颜色不一致是路面初始开裂或缺陷延伸的常见原因。
2.厚度掌握:不同部位的厚度都应该能够保证施工时正常范围。
需要注意的是,对于施工厚度不均的沥青路面来说,往往会在使用过程中显露出不同的龟裂和鼓包。
3.施工温度:施工温度是沥青路面施工过程中的一个关键要素。
过高的温度会导致路面突破,而过低的温度则会导致路面弯曲度渐渐升高。
沥青路面设计规范沥青路面设计规范是指在道路建设中,按照一定的标准和要求进行路面设计,确保道路的平稳、安全、耐久。
这些规范包括路面材料的选择、路面结构的设置、施工工艺的要求等方面。
在本文中,将详细介绍沥青路面设计规范的内容。
首先,沥青路面设计规范要求选择合适的路面材料。
在一般情况下,沥青路面常采用矿物料、石屑等作为骨料,通过沥青混合料来进行铺装。
在选择骨料时,应考虑其物理性能、耐久性、稳定性等因素,并保持骨料的均匀性。
沥青混合料应根据交通量、路段类型等要求进行合理配合,以确保路面的承载力和耐久性。
其次,沥青路面设计规范要求合理设置路面结构。
路面结构包括基层、底层和面层。
基层是路面的承载层,常采用碎石等材料进行填充。
底层是基层和面层之间的中间层,常采用砂石混凝土或水泥混凝土。
面层是直接铺装在路面上的沥青混合料,起到平稳行驶、防滑等作用。
在设置路面结构时,应考虑交通量、气候条件、土壤条件等因素,并根据设计要求确定各层的厚度和材料。
然后,沥青路面设计规范要求合理的施工工艺。
在施工过程中,应先进行场地的准备和清理,确保路面的平整和干燥。
然后进行基层和底层的施工,包括填充、夯实和养护等工序。
最后进行面层的施工,通过摊铺、压实和养护等工序确保路面的平整和稳固。
在施工过程中,应注意施工工艺的控制,避免过度或不足导致路面质量问题。
此外,沥青路面设计规范还对路面的排水要求进行了规定。
良好的排水系统可以有效减少雨水对路面造成的损害,并提高路面的使用寿命。
在设计排水系统时,应考虑降雨量、降雨强度、路面坡度等因素,并合理设置排水沟、井盖等设施,保证路面的排水效果。
最后,沥青路面设计规范还对路面的养护和维修提出了要求。
在路面使用过程中,由于交通载荷、气候变化等原因,路面会出现损坏和磨损现象。
为了保持路面的平整和安全,需要进行定期的养护和维修。
养护包括对路面进行清洗、涂覆保护涂层等工作,维修包括修补坑洞、裂缝等。
养护和维修的频率和方法应根据路段的使用情况和损坏程度进行合理调整。
5.2 路面加铺结构材料(5%水泥稳定碎石、沥青碎石与沥青混凝土)
5.2.1基质沥青、改性沥青、改性乳化沥青、防水卷材的技术要求
改性沥青AC-20C和改性沥青AC-13C-13用基质沥青技术指标应达到表7.6所列的技术要求:
表5.6 A级道路石油沥青70#技术要求
改性沥青应满足以下技术要求:
表5.7 SBS聚合物改性沥青技术指标要求
改性乳化沥青应满足下表所列技术要求:
表5.8 阳离子改性乳化沥青技术要求
5.2.2 石料
①粗集料的基本性质要求
用于沥青混凝土路面的粗集料是指2.36mm以上的集料,粗集料应由具有生产许可证的采石场生产。
为保证沥青混凝土的强度和抗水损害能力,粗集料宜选用与沥青粘附性能好的碱性硬质石料,石料与沥青的粘附性应达到5级。
如缺乏碱性石料,只能采用花岗岩等酸性石料时,应添加抗剥落剂,使石料与沥青的粘附性达到5级。
粗集料应满足下表5.10所示的技术要求。
②细集料的基本性质要求
细集料宜采用碱性硬质碎石轧制的机制砂作为细集料。
细集料应洁净、干燥、无风化、无杂质,并有适当的颗粒组成。
如缺乏碱性石料,只能采用花岗岩等酸性石料时,应添加抗剥落剂。
如其技术指标应满足表5.11所列的技术要求:
表5.10 石料技术要求
注:1、当石
料与沥青与石料的粘附性达不到5级时,应采用添加抗剥落剂等措施使沥青与石料的粘附性达到5级。
表5.11 沥青混凝土用细集料的技术要求
细集料的级配应满足表5.12所列的级配要求。
本工程不使用天然砂。
表5.12 沥青混凝土用细集料的级配要求
5.2.3 矿粉
采用符合《公路沥青路面施工技术规范》(JTG F40-2004)中表4.10.1技术要求的石灰石矿粉,施工中应保持矿粉干燥无结团,成团的矿粉不得直接使用,如下表所示。
表5.13 沥青混凝土用矿粉的质量要求
5.2.4 抗剥落剂
为保证沥青混合料中石料与沥青的粘附性,在石料与沥青的粘附达不到5级的条件下,需采用添加质量优良,长期抗剥落性能好的抗剥落剂,或者采取掺加一定量的消石灰代替矿粉的方法来提高石料与沥青的粘附能力。
5.2.5 沥青混凝土的级配与性能
①AC-13C 混合料的级配:
AC-13C 的级配应满足下表所列的级配范围:
表5.14 AC-13C 级配要求
② 改性沥青AC-13C 混合料的性能要求: 改性沥青AC-13C 的性能要求如下表所示:
表5.15 改性沥青AC-13C 性能要求
低温弯曲应变不小于με2500 T0715
动稳定度不小于次/mm 3000 T0719
渗水系数不大于ml/min 80 T0730
构造深度不小于mm 1.0 T0961
③改性沥青AC-20C混合料的级配
AC-20C的级配应满足下表所列的级配范围:
表5.16 AC-20C级配要求
孔径mm)26.5 19 16 13.2 9.5 4.75 2.36 1.18 0.6 0.3 0.15 0.075 级配范围100 90-100 74-92 62-80 50-72 26-56 16-44 12-33 8-24 5-17 4-13 3-7
④改性沥青AC-20C混合料的性能要求
改性沥青AC-20C的性能要求如下表所示:
表5.17 改性沥青AC-20C性能要求
试验项目单位技术要求试验方法马歇尔试件尺寸mm φ101.6mm×63.5mm T0702
马歇尔试件击实次数- 两面击实75次T0702
空隙率VV %4~6 T0705
矿料间隙率VMA 不小于%14.0 T0705
沥青饱和度VFA %65~75 T0705
稳定度不小于kN 8.0 T0709
流值mm 1.5-4 T0709
浸水马歇尔残留稳定度不小于%85 T0709
冻融劈裂强度比不小于%80 T0729
低温弯曲应变不小于με2500 T0715
动稳定度不小于次/mm 2800 T0719
渗水系数不大于ml/min 80 T0730
⑤AM-16沥青碎石
AM-16的级配应满足下表所列的级配范围:
表5.18 AC-20C级配要求
孔径(mm)19 16 13.2 9.5 4.75 2.36 1.18 0.6 0.3 0.15 0.075
级配范围100 90-100 60-85 45-68 18-40 6-25 3-18 1-14 0-10 0-8 0-5
⑥AM-16沥青碎石的性能要求
试验项目单位技术要求
公称最大粒径mm 16(最大粒径19mm或26.5mm)
马歇尔试件尺寸mm φ152.4mm×95.3mm
击实次数(双面)次112
设计空隙率VV %12~18
沥青膜厚度μm >12
谢伦堡沥青析漏试验的结合料损失%不大于0.2
肯塔堡实验的混合料损失活浸水飞散试验%不大于20
沈阳市市政工程设计研究院3/3。