mathcad15.0安装教程
- 格式:pdf
- 大小:1.24 MB
- 文档页数:21
《MathCAD15.0》在win764bit系统下的安装方法
《MathCAD 15.0》在win7 64bit系统下的安装方法
柴郡的猫2012-11-04(转载请保留此行)
历经千辛万苦,花费若干工时,《MathCAD 15.0》终于在win7 64bit 系统下安装成功了!虽然网上也有相关的教程,但是我按其方法安装,始终无法成功,于是经过刻苦专研,终于攻克了该世界级难题。
在研究的过程中,发现有不少人遇到了相同的问题,因此给出详细的安装方法,希望对大家能有帮助。
如果我的方法帮大家解决了问题,希望给个以资鼓励。
具体安装方法如下:
1 安装msxml4.0 SP2,下载地址
/soft/16288.htm
2 直接运行目录中的setup.exe安装
安装文件绝对路径必须是全英文,如D:\Mathcad15_ZH-HANS,不能有中文,否则安装程序无法运行!
3记下窗口左下角显示的PTC主机ID
4将crack目录下的文件license.dat中的00-00-00-00-00-00全部替换为上述ID,共6处。
5 按如图所示选项继续安装
6 使用前面修改的许可证文件license.dat
7 安装完成后,右击Mathcad 15桌面快捷方式,打开“属性”窗口,在“兼容性”选项卡中不要选中图中两项。
mathcad教程跟我学数学软件包MathCADMathCAD是由MathSoft公司推出的一种交互式数值系统。
在输入一个数学公式、方程组、矩阵之后,计算机能直接给出结果,而无须去考虑中间计算过程。
最令人激动的是在加入软件包自带的Maple 插件后能直接支持符号运算。
你可以在计算机上输入数学公式、符号和等式等,很容易地算出代数、积分、三角以及很多科技领域中的复杂表达式的值,并可显示数学表格和图形,通过对图形结果的分析,使我们对问题的理解更加形象。
MathCAD的用户主要针对具备应用数学知识但并不要求具有较多的计算机知识的用户,如工程研究人员、学生等。
一、文件功能(1)Insert……在当前文件中插入MathCAD文件,能达到合并两个文件的效果。
(2)Save Configuration……将当前MathCAD有关的字体属性、数值有效位等各类设置存贮成一个配置文件 ,以备后用。
(3)Execute Configuration……载入配置文件。
(4)Associate Filename……定义文件变量。
此功能提供MathCAD与外部数据的接口功能。
将数据文档(如 .dat .prn等数据文件)载入MathCAD内,并将数据送给矩阵或矢量。
此功能较为重要,通过此功能,用户可以用其它语言编写程序(如用C语言编写自己的计算程序,通过fprint函数生成数据文件),然后将包含计算结果的数据文件送给MathCAD处理。
下面将详细说明MathCAD 如何读写数据文件。
二、数据读写功能为了进行ASCII数据文件读写,MathCAD提供几个内部读写函数READPRN()、WRITEPRN()、APPENDPRN()、READ()、WRITE()、APPEND()(函数名必须大写)。
其中READPRN()、WRITEPRN()、APPENDPRN()是对结构化数据(structured data)文件进行读写和追加;而READ()、WRITE ()、APPEND ()是针对无结构数据(unstructured data)文件进行操作。
mathcad 15 简体中文版mathcad 15 简体中文版F000一、15版本要先安装NET Framework3.5 或更高版本、[MathCAD].msxml、MDAC_TYP1、NET Framework4.0 :/view_down.asp?down_url=/201004/d otNetFx40_Full_x86.exe&downd_id=24&ID=22064&SOFTID=6959&down=yes2、[MathCAD].msxml :ed2k://|file|%5BMathCAD%5D.msxml.msi|5289984|257fe79f0f8fc15cfab290e4b94cb61f|h =6etwwie5omdgyxpc55wp5wcdltqdzuub|/3、MDAC_TYP:ed2k://|file|%5BMathCAD%5D.mdac_typ-2.6.exe|5285544|a93a50380ecd95be963dccd92b7 f795a),请百度一下下载安装软件安装包/file/f797f138e9Mathcad15_ZH-HANS.zip15破解文件/file/f7162f1066PTC.Mathcad.v15.0.0.436.crack.rar官方下载地址:/products ... thcad15_ZH-HANS.zipMathCAD 15官方安装指南:(第六步及后面的步骤可跳过,直接看楼主的破解)/WCMS/files/92811/zh-cn/Mathcad_15.0_.pdf另,mathcad 14 版这个版本用的人比较多,交流方便。
/file/f7155ce65eMathcad_14.rar内已含安装文件、破解、安装说明等文件。
14版本要先安装NET Framework2.0 ,下载文件中已有。
————————————————————————————————————以上安装请注意,解压后文件目录不能带中文,否则不能安装。
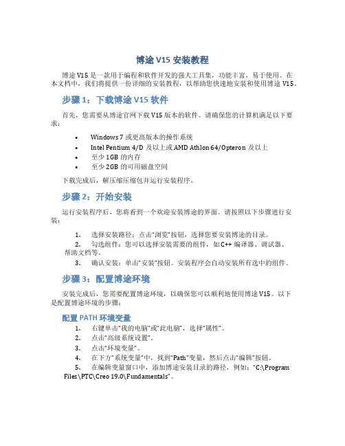
博途 V15 安装教程博途 V15 是一款用于编程和软件开发的强大工具集,功能丰富,易于使用。
在本文档中,我们将提供一份详细的安装教程,以帮助您快速地安装和使用博途 V15。
步骤 1:下载博途 V15 软件首先,您需要从博途官网下载 V15 版本的软件。
请确保您的计算机满足以下要求:•Windows 7 或更高版本的操作系统•Intel Pentium 4/D及以上或AMD Athlon 64/Opteron及以上•至少1GB的内存•至少2GB的可用磁盘空间下载完成后,解压缩压缩包并运行安装程序。
步骤 2:开始安装运行安装程序后,您将看到一个欢迎安装博途的界面。
请按照以下步骤进行安装:1.选择安装路径:点击“浏览”按钮,选择您要安装博途的目录。
2.勾选组件:您可以选择安装需要的组件,如 C++ 编译器、调试器、帮助文档等。
3.确认安装:单击“安装”按钮。
安装程序会自动安装所有选中的组件。
步骤 3:配置博途环境安装完成后,您需要配置博途环境,以确保您可以顺利地使用博途 V15。
以下是配置博途环境的步骤:配置 PATH 环境变量1.右键单击“我的电脑”或“此电脑”,选择“属性”。
2.点击“高级系统设置”。
3.点击“环境变量”。
4.在下方“系统变量”中,找到“Path”变量,然后点击“编辑”按钮。
5.在编辑变量窗口中,添加博途安装目录的路径,例如:“C:\ProgramFiles\PTC\Creo 19.0\Fundamentals”。
配置工程文件在 VS 工程或 Qt 工程中使用博途 V15 时,需要在“属性”对话框中设置博途 V15 环境变量路径。
步骤 4:开始使用博途 V15安装和配置完成后,您可以开始使用博途 V15了。
在开始使用之前,请确保您已经阅读过博途 V15 的相关文档,并对其中的主要功能和特性有了基本的了解。
以上就是博途 V15 的安装教程。
如果您在使用博途 V15 的过程中遇到了任何问题,请查看博途 V15 的帮助文档或联系博途官方支持团队获取帮助。
Intergraph CADWorx 2015 version 15.0.0.67安装教程1、首先看一下没有安装“Intergraph CADWorx 2015 version 15.0.0.67”软件时的Autocad软件的启动画面,如下(安装完后工具栏会有不同,请注意比较)2、在群共享里下载:Intergraph CADWorx 2015 version 15.0.0.(约705MB)、IntergraphCADWorx 2015 version (约)两个文件。
3、右击“Intergraph CADWorx 2015 version 15.0.0.1”压缩包,解压到:“Intergraph CADWorx2015 version .0.67”文件夹。
4、打开上述文件夹,双击“setup”文件,会弹出下面对框,点next安装(可能有的机器没有此步骤,说明之前装其它软件时,可能已经装好了,直接跳入第5步)。
5、上述Framework 安装完后会出现下面对话框:点击next出现:确定后,6、点上图“Yes”后,出现下面对话框:7、再点击图标,表示嵌入到AutoCAD软件里了,后出现下面对话框:8、点击“next”后出现下面对话框:9、勾选,后,出现下面对话框:向你要Serial。
10、此时打开上述文件夹“Intergraph CADWorx 2015 version 15.0.0.67”中的Crack文件夹中的“Seriall”记事本文件,输入对应的Serial号。
10、点击next,并修改安装目录路径为D盘11、一直点击Next直到出现下图:12、点击绿色的USB图标后,如下图:13、继续点击Next,直到完成安装。
最后点击确定。
再次点击OK。
14.如果出现以下对话框:表明你缺少文件(win7系统基本不会出现此种情况),到网上下载对应的文件就可以了。
14、最后点击Finish重启电脑:15、重启电脑完电脑,桌面上会多出4个图标。
Mathcad 15.0试用版安装指南尊敬的用户:您好,感谢您对Mathcad的关注,以下是安装指南及常见安装问题,供参考。
第1步:解压缩文件包后,双击下图红框处的setup图标。
第2步:点击红框处图标,并选择“接受协议”第3步:点击红框处第4步:z程序会自动检索您的机器系统程序是否符合安装试用版的要求,如果缺少某些系统程序,会显示在以下对话框中,点击红框处连接,下载缺少的程序(不同的机器情况,缺少的程序不同,以下例子缺少的是.NET Framework 3.5)z如果您不缺少任何系统程序,会直接出现“第5步”的对话框点击红框处”download”下载,不要改变其它自动跳出的选项设置。
运行下载后的程序,同意协议,并安装。
以下例子中的.NET Framework 3.5安装大约需要30-40分钟,请耐性等候注:安装.NET Framework 3.5过程中,会提示关闭一些其它程序,请关闭后,“retry”完成安装.NET Framework 3.5后,请重新启动电脑第5步:安装完成缺少的程序后,重新运行以上“第1步--第3步”直到出现以下界面,选择下一步择你要安装的功能选选择Mathcad快捷方式位置,继续“下一步”不改动默认选项,继续“下一步”装完成,出现Mathcad程序安装进度界面安第6步:获得Mathcad试用版许可证选择红色框图选项,进行“下一步”z如果您已经有的帐户(平时您用来下载演示,白皮书等帐户),请点击“下一步”z如果没有,请按”创建帐户”按钮,先申请帐号输入您帐户的用户名与密码,按“完成”取许可证,完成安装。
最后,双击”快捷方式”图标, 即可运行Mathcad 了!注:如果您在安装时遇到问题,请邮件咨询: mathcadchinainfo@获 PTC 市场部感谢您对Mathcad 的关注!。
《MathCAD 15.0》在win7 64bit系统下的安装方法
柴郡的猫 2012-11-04(转载请保留此行)
历经千辛万苦,花费若干工时,《MathCAD 15.0》终于在win7 64bit 系统下安装成功了!虽然网上也有相关的教程,但是我按其方法安装,始终无法成功,于是经过刻苦专研,终于攻克了该世界级难题。
在研究的过程中,发现有不少人遇到了相同的问题,因此给出详细的安装方法,希望对大家能有帮助。
如果我的方法帮大家解决了问题,希望给个 以资鼓励。
具体安装方法如下:
1 安装msxml 4.0 SP2,下载地址
/soft/16288.htm
2 直接运行目录中的setup.exe安装
安装文件绝对路径必须是全英文,如D:\Mathcad15_ZH-HANS,不能有中文,否则安装程序无法运行!
3 记下窗口左下角显示的PTC主机ID
4 将crack目录下的文件license.dat中的00-00-00-00-00-00全部替换为上述ID,共6处。
5 按如图所示选项继续安装
6 使用前面修改的许可证文件license.dat
7 将破解目录下的efiutlr.dll和mathcad.exe两个文件复制到安装目录(默认为C:\Program Files (x86)\Mathcad\Mathcad 15)替换原有文件
8 安装完成后,右击Mathcad 15桌面快捷方式,打开“属性”窗口,在“兼容性”选项卡中不要选中图中两项
9 进入控制面板,卸载不需要的程序。
安装步骤:[安装环境]:Win7/Win8/Win101.鼠标右击【Mathcad5.0】压缩包选择【解压到Mathcad5.0】。
2.双击打开解压后的【Mathcad5.0】文件夹。
3.双击打开【crack】文件夹。
4.双击打开【PTC.LICENSE.WINDOWS.2018-08-18-SSQ】文件夹。
5.鼠标右击【FillLicense.bat】选择【以管理员身份运行】。
6.点击键盘上的【Enter】键。
7.鼠标右击生成的【PTC_D_SSQ.dat】文件选择【复制】。
8.双击打开软件即将安装的磁盘路径(建议安装在除C盘之外的其它磁盘内,这里安装在D盘),然后鼠标右击空白处选择【新建】一个【文件夹】并将之命名为【PTC】。
9.双击打开第8步中新建的【PTC】文件夹。
10.鼠标右击空白处选择【粘贴】。
11.鼠标右击【此电脑】或【计算机】选择【属性】。
12.点击【高级系统设置】。
13.点击【环境变量】。
14.点击【新建】。
15.输入【变量名】:PTC_D_LICENSE_FILE,然后点击【浏览文件】。
D:\PTC),然后点击选中【PTC_D_SSQ.dat】文件,然后点击【打开】。
17.点击【确定】。
18.点击【确定】。
19.双击打开安装包解压后的【Mathcad5.0】文件夹中的【setup】文件夹。
20.鼠标右击【setup.exe】选择【以管理员身份运行】。
21.点击【下一步】。
22.选择【我接受软件许可协议】,然后勾选【通过选中此框,我确认该软件的安装和使用符合出口协议。
我同意出口协议中的条款以及以上许可证协议中关于出口的条款】,然后点击【下一步】。
夹(这里路径为:D:\PTC),然后点击【安装】。
24.正在安装(大约需要5分钟)。
25.点击【完成】。
26.双击打开安装包解压后的【Mathcad5.0】文件夹中的【crack】文件夹。
27.鼠标右击【Mathcad Prime 5.0.0.0】文件夹选择【复制】。
PTC推出Mathcad 15.0最新解决方案
无
【期刊名称】《塑料制造》
【年(卷),期】2010(000)007
【摘要】PTC公司(参数技术公司)于6月25日推出最新的PTC工程计算软件Mathcad 15.0。
Mathcad 15.0中的增强功能将帮助用户解决最迫切的工程计算需求,改善整个产品开发过程中的计算文档管理。
【总页数】1页(P28-28)
【作者】无
【作者单位】不详
【正文语种】中文
【中图分类】TP391
【相关文献】
1.PTC发布MATHCAD(R) 14.0——最新版本支持9种语言,改善计算能力及精确度 [J],
2.PTC推出CADDS 5 15.0和Optegra 15.0进一步扩大造船业领先优势 [J], 无
3.PTC为造船业推出CADDS 5 15.0和Optegra 15.0 [J], 晋娆
4.最新发布——PTC推出优化人机交互的最新解决方案 [J],
5.PTC Mathcad 15.0即将上市 [J],
因版权原因,仅展示原文概要,查看原文内容请购买。
mathcad 15 简体中文版mathcad 15 简体中文版F000一、15版本要先安装NET Framework3.5 或更高版本、[MathCAD].msxml、MDAC_TYP1、NET Framework4.0 :/view_down.asp?down_url=/201004/d otNetFx40_Full_x86.exe&downd_id=24&ID=22064&SOFTID=6959&down=yes2、[MathCAD].msxml :ed2k://|file|%5BMathCAD%5D.msxml.msi|5289984|257fe79f0f8fc15cfab290e4b94cb61f|h =6etwwie5omdgyxpc55wp5wcdltqdzuub|/3、MDAC_TYP:ed2k://|file|%5BMathCAD%5D.mdac_typ-2.6.exe|5285544|a93a50380ecd95be963dccd92b7 f795a),请百度一下下载安装软件安装包/file/f797f138e9Mathcad15_ZH-HANS.zip15破解文件/file/f7162f1066PTC.Mathcad.v15.0.0.436.crack.rar官方下载地址:/products ... thcad15_ZH-HANS.zipMathCAD 15官方安装指南:(第六步及后面的步骤可跳过,直接看楼主的破解)/WCMS/files/92811/zh-cn/Mathcad_15.0_.pdf另,mathcad 14 版这个版本用的人比较多,交流方便。
/file/f7155ce65eMathcad_14.rar内已含安装文件、破解、安装说明等文件。
14版本要先安装NET Framework2.0 ,下载文件中已有。
————————————————————————————————————以上安装请注意,解压后文件目录不能带中文,否则不能安装。
Mathcad操作指南基础部分 (3)LE SSON 1. MATHCAD工具栏及面板 (11)LE SSON 2:使用MATHCAD工作区域 (13)LE SSON 3: 输入数学和文本 (14)LE SSON 4: 使用MATHCAD模板及样式 (17)LE SSON 5: 定义变量 (18)LE SSON 6: 定义函数 (19)LE SSON 7: 建立数学表达式 (21)LE SSON 8: 编辑表达式 (23)LE SSON 9: 定义变量范围 (25)LE SSON 10: 定义矢量和矩阵 (28)LE SSON 11: 图表 (32)LE SSON 12:数字和文本格式 (39)LE SSON 13: 结果格式化 (40)LE SSON 14:单位运算 (43)LE SSON 15:MATHCAD的编程 (44)在哪里可以得到更多帮助: (50)基础部分注意此稿包含的使用Mathcad 11版本的指南同从软件内置的指南相同。
最初的资料来源于Mathcad 7的专业版,更新了Mathcad 11版本新增加的内容。
因此, 有可能涉及到MathCad 7相关的信息,也可能在此稿中出现,标识符同MathCad 11版有些不同。
我们已经做了一些必要的编辑工作,用命令表格介绍材料,以满足FAMU - FSU 学院的机械工程系采用MathCad进行动力系统课程教育的需要。
如果未经著作拥有者许可仅限于本公司使用,不得提供给其他公司使用,MathSoft公司。
简介: Mathcad 优点Mathcad 是唯一的一个在同一张工作表集合了数学公式、数字、文本和图表的功能强大的工程应用工具。
和其它数学软件不同的是,Mathcad 是用和您一样的方式做数学。
那是因为它的操作界面就像是铅笔和纸张。
Mathcad的操作界面就是一个空白的工作区域,您可以在上面直接输入公式、图表或者是方程式,而且可以在任意的地方插入文字注解。
mathcad 15 简体中文版mathcad 15 简体中文版F000一、15版本要先安装NET Framework3.5 或更高版本、[MathCAD].msxml、MDAC_TYP1、NET Framework4.0 :/view_down.asp?down_url=/201004/d otNetFx40_Full_x86.exe&downd_id=24&ID=22064&SOFTID=6959&down=yes2、[MathCAD].msxml :ed2k://|file|%5BMathCAD%5D.msxml.msi|5289984|257fe79f0f8fc15cfab290e4b94cb61f|h =6etwwie5omdgyxpc55wp5wcdltqdzuub|/3、MDAC_TYP:ed2k://|file|%5BMathCAD%5D.mdac_typ-2.6.exe|5285544|a93a50380ecd95be963dccd92b7 f795a),请百度一下下载安装软件安装包/file/f797f138e9Mathcad15_ZH-HANS.zip15破解文件/file/f7162f1066PTC.Mathcad.v15.0.0.436.crack.rar官方下载地址:/products ... thcad15_ZH-HANS.zipMathCAD 15官方安装指南:(第六步及后面的步骤可跳过,直接看楼主的破解)/WCMS/files/92811/zh-cn/Mathcad_15.0_.pdf另,mathcad 14 版这个版本用的人比较多,交流方便。
/file/f7155ce65eMathcad_14.rar内已含安装文件、破解、安装说明等文件。
14版本要先安装NET Framework2.0 ,下载文件中已有。
————————————————————————————————————以上安装请注意,解压后文件目录不能带中文,否则不能安装。
CADENCE PSD 15.0 详细安装编辑修改license文件的第一行“SERVER hostname ANY 5280”“hostname”为您的英文/拼音计算机名。
第二行“DAEMON cdslmd ./cdslmd.exe”为安装路径名。
例如:例如DAEMON cdslmd d:\Cadence\license_manager\cdslmd.exe 。
l创建二个环境变量:a)LM_LICENSE_FILE b)CDS_LIC_FILE分配两者变量值=>5280@(你的主机名)注意:win9x 利用autoexec.bat(SETLM_LICENSE_FILE=5280@(your host name)(环境变量创建步骤可参看再后页)l首先从Cadence CD1光盘安装Cadence Licence 管理器,如下图:(下面所有安装在F:盘中)l点击“Set Up Licensing”显示如下:如图按提示分别填入安装Cadence Licence 管理器路径和指定已修改的License文件License所在的目录。
点击Next显示下图:(忽视License不能解析的提示消息,这提示是不正确的,这个License管理器运行已是很完美的)Licens Manager安装完成,点击“确定”进入Products安装。
点击是,显示如下:提示关闭所有在运行程序,包括后台杀毒软件。
点下一步:下一步自由选定目录,点下一步下一步勾择所需程序,点下一步自由指定工作目录,点下一步下一步下一步下一步下一步放入CD2,点ok。
可点击否。
同样否,下一步。
安装程序配置运行环境,要耐心等几分钟……Concept HDL 库,在CD3中,如需要可选择安装。
点确定。
点完成。
开始启动电脑完成安装。
(以上安装在Windows Server 2003 Enterprise Edition上通过)附:环境变量创建:右击“我的电脑”打开系统属性,在高级选项卡中点击“环境变量”按钮,打开“环境变量设置窗口,在系统变量中点击“新建”,建立变量名为“LM_LICENSE_FILE”和“CDS_LIC_FILE”,变量值为“5280@(你的主机名)”两个环境变量。
安装步骤:
[安装环境]:Win7/Win8/Win10
1.鼠标右击【Mathcad15.0】压缩包选择【解压到Mathcad15.0】。
2.双击打开解压后的【Mathcad15.0】文件夹。
3.双击打开【setup】文件夹。
4.鼠标右击【setup.exe】选择【以管理员身份运行】。
5.正在准备。
6.点击【下一步】。
7.勾选【我接受】,然后点击【下一步】。
8.点击【Mathcad】。
9.点击【确定】。
10.点击【下一步】。
11.选择【定制】,然后点击【下一步】。
12.点击文件夹图标更改安装路径。
13.点击【文件夹树】。
14.点击选择磁盘(建议选择安装在除C盘之外的其它磁盘内,可选择安装在D盘或其它磁盘),然后点击文件夹图标新建一个【Mathcad15.0】文件
夹,然后点击【打开】。
15.点击【下一步】。
16.点击【下一步】。
17.点击【安装】。
18.正在安装(大约需要2分钟)。
19.点击【取消】。
20.点击【是】。
21.点击【确定】。
22.点击【退出】。
23.点击【是】。
24.双击打开安装包解压后的【Mathcad15.0】文件夹中的【crack】文件夹。
25.鼠标右击【mathcad.exe】选择【复制】。
26.鼠标右击【Mathcad15】选择【打开文件所在的位置】。
27.鼠标右击空白处选择【粘贴】。
28.点击【替换目标中的文件】。
29.双击【Mathcad15】软件图标运行软件。
21
30.安装完成,打开软件界面如下。