扭矩安装调节器说明书
- 格式:doc
- 大小:12.00 KB
- 文档页数:1
矿用永磁变频恒扭矩自动张紧装置(ZPJ-100-150/200Y)使用维护说明书前言与使用本设备(变频恒扭矩自动拉紧装置)有关的人员必须在安装、操作前认真阅读本说明书并严格遵守!为了您和他人的安全,特别提请您注意下面所示安全警示符号及意义。
危险提示是使您引起对危险性的特别警惕,否则将导致事故。
如果不采取合适的预防措施,事故将肯定会发生。
警告提示是使您引起对危险性的警惕,否则将导致事故。
如果不采取合适的预防措施,事故将会发生。
注意提示是使您引起对危险性的注意,有可能导致人身伤害或设备损坏。
这类危险性的后果可能是严重的,如果不采取合适的预防措施,有可能发生事故。
一、适用场合、使用条件1、适用场合本装置为带式输送机的附属部件,适用于地面或煤矿井下的固定、伸缩带式输送机。
2、使用条件使用环境、布置形式及其它技术参数均应符合供需双方的约定。
二、机构、工作原理1、机构机构简图如下:1-变频器2-驱动装置3-绞车4-滑轮架5-钢丝绳6-滑轮组7-拉紧车2、工作原理变频器采用矢量控制,通过控制台,预先设定额定拉力、启动拉力、延时时间等。
在主机启动前,先启动拉紧装置。
拉紧绞车正向旋转,通过钢丝绳拉动拉紧车移动,逐渐将胶带拉紧。
当钢丝绳拉力达到预先设定的启动拉力时,绞车停止转动。
皮带机主机启动。
完成启动并按设定的时间延时后,绞车反向旋转,胶带逐渐放松,当拉力恢复到额定拉力时,绞车停止转动并保持额定拉力,皮带机处于正常运行阶段。
此后,变频器始终保持额定转矩、控制主机胶带张力,并随张力的变化自动调节绞车的转向,以保持绞车钢丝绳的额定拉力。
滑轮组的多少依据额定拉力的大小设置;缓冲器的作用是降低动张力对绞车的冲击。
3、特点电子重锤,设计理念先进;恒扭矩输出,拉力自动补偿;失电自锁、安全可靠;智能操作、系统简单;机电组合结构,无液体泄漏。
三、型号规格ZPJ —拉紧绞车额定拉力(kN)变频恒扭矩自动拉紧装置代号型号示例:表示拉紧绞车额定拉力为150kN的变频恒扭矩自动拉紧装置,其型号标记为:ZPJ-150四、安装、调试1、安装首先确认各部件符合图纸要求,然后按照如下顺序进行安装:⑴用于固定式带式输送机时清理场地,将各部件运至指定位置;安装拉紧车道轨;安装拉紧车;安装拉紧绞车;安装固定滑轮架;安装滑轮组;安装钢丝绳;安装变频器控制装置;联接动力、通信、保护电缆;与主机控制台联接;安装防护栏(网);设置警示牌,等。
ST系列储存、调试和维护手册N R 1113 R E V C N目 录1.安全须知 (1)2.阀门安装 (1)3.应急操作手轮 (1)4.电气连接和初检 (1)5.行程限位开关的设置 (2)6.扭矩限位器 (3)7.阀位指示盘 (3)8.位置反馈电位计(选配) (3)9.“TAM”反馈位置变送器(选配) (4)10.预防性措施 (5)11.维护和存储说明 (5)内部接线图-电源接线举例 (7)控制盘设计样例 (8)1-安全须知本装置符合现行安全标准。
本装置的安装、维护和使用只能由经过培训的技术人员进行。
安装和调试之前,请仔细阅读全文。
2-阀门安装执行器应采用合适的螺栓及连接装置,直接紧固到阀门上。
执行器可在任何方向上安装,但电缆压盖不得朝上,以免造成漏水。
电机最好不要置于下方,以防内部的冷凝水进入电机。
注意1:搬动执行器时请勿将手轮当把手,以免造成蜗杆损坏。
注意2:如果执行器在交货时已经安装于阀门,则基本设定应已完成。
此时只需参考第3、4、10和11部分即可。
注意3:投运前的存放注意事项,参见第11部分。
注意4:在阀门上安装执行器之前,必须对A型驱动套进行润滑。
3-应急操作手轮所有ST系列执行器均配备电动优先型自动离合手轮。
手轮上一般都标有操作方向。
ST6执行器有一个手轮离合旋钮。
手动操作执行器时,旋转离合旋钮,将旋钮上的箭头对准箱体上的三角符号(图1)即可(必要时稍微转动手轮,以便离合器啮合)。
当电机启动时,手轮自动返回到脱离位置。
4-电气连接和初检如果执行器配有INTEGRAL、MINIGRAL或MINIGAM控制装置,请参考相应的说明手册进行接线。
其它情况下,执行器的所有电子元器件均连接至一个公共端子板(图2)。
打开机壳,将电缆从电缆压盖(M20)穿入,具体端子号,请参见第1页的标准接线图(或按要求提供的特殊接线图)。
扭矩和行程开关必须和用户的控制系统接好(见接线样例),以防将来造成执行器或阀门的损坏。
电动执行器安装和操作说明目录一般信息 1.0 驱动器安装 2.0 外部零件的标准模式 3.0 内部零件的标准模式 4.0 接线图 5.0 电源要求 6.0 负载率7.0 手轮和离合8.0 机械行程停止调整9.0 电气连接和初步测试10.0 限位开关的设置11.0 扭矩调整12.0 逆时针方向关闭设置13.0 加热器14.0 润滑15.0 指示器设置16.0 保养17.0 存储18.0 工具19.0 执行器安装详情ISO5211 20.0 执行驱动轴套详情21.0 故障排除22.01.0 一般信息HQ系列电动执行器是提供设计和高效的运作的90°回转阀门,减速器等。
执行器的扭矩范围从80N*M到3000N*M,目前有十款。
紧凑型执行器HQ-006也可以单独购买。
HQ-008,015,020,030,050,060,080,120,200&300。
HQ标准的特点外壳气候防护型IP67,NEMA4&6材料压铸铝,耐腐蚀涂层电源110/220V AC 1PH 50/60Hz,380/440V AC 3PH 50/60Hz,±10%负载率EC 34 S2(25~30﹪)电机可逆异步电动机限位开关2×开/关SPDT,250V AC 10A Rating辅助限位开关2×开/关SPDT,250V AC 10A Rating(HQ-008除外)扭矩开关开/关SPDT,250V AC 10A Rating(HQ-008除外)失速保护内置热保护行程90°±10%指示器连续位置指示手动控制机械离合机构自锁蜗轮蜗杆机构提供机械限位2个外部可调节的机械限位干燥器5~10W 防冷凝接线孔2个PF3/4”润滑铝基润滑脂EP型环境温度-20℃~+70℃(电子板选项除外)外涂层干粉,环氧聚酯孟塞尔No.5R 3.5/12安装前检查验证驱动器铭牌,以确保安装或使用前的型号,扭矩,运行速度,电压和外壳类型。
atlas螺丝枪pf4000工作原理概述说明以及解释1. 引言1.1 概述本文将介绍和解释atlas螺丝枪pf4000的工作原理。
作为一种常见的电动工具,螺丝枪在不同领域广泛应用,而atlas螺丝枪pf4000作为一款高性能的产品,在市场上备受欢迎。
了解其工作原理对于正确操作和有效利用该设备至关重要。
1.2 文章结构本文分为五个部分,除引言外还包括正文、案例分析、结论以及结束语。
在正文部分中,我们将详细介绍atlas螺丝枪pf4000的工作原理,并解释其关键要点和与其他螺丝枪工作原理的异同点。
案例分析部分将给出实际应用场景下的操作步骤,并探讨注意事项、技巧以及问题解决方案。
随后,在结论部分,我们将总结该螺丝枪的核心要点,并评估其优势和局限性,同时给出未来发展趋势的展望和建议。
最后,在结束语中再次总结全文内容并提供后续研究或实践上的建议。
1.3 目的本文旨在深入探讨atlas螺丝枪pf4000的工作原理,通过详细阐述其使用方法和注意事项,帮助读者更好地理解和运用该设备。
同时,本文也旨在为相关领域的从业人员提供可靠的参考,并对该产品的发展趋势进行探讨与建议。
2. 正文:2.1 atlas螺丝枪pf4000的工作原理atlas螺丝枪pf4000是一种先进的电动工具,用于高效地拧紧和松开螺丝。
其工作原理基于电动机驱动和自动控制系统。
该螺丝枪由一个电动机驱动。
当电源接通后,电动机开始运转。
其内部的齿轮系统将电能转化为机械能,并通过传动装置将转速和扭矩传递给螺丝枪的头部。
在头部,有一个可调节的扭矩限定器。
这个扭矩限定器可以根据需要来设置不同的扭矩值,以满足不同规格或材料的螺丝紧固需求。
当设定好扭矩值后,当螺丝达到预设扭矩时,驱动头会停止旋转,避免过度拧紧或损坏螺纹。
这是该工具的一个关键特点,保证了拧紧质量和安全性。
此外,atlas螺丝枪pf4000还配备了一个自动反转功能。
这意味着它可以在拧松螺钉时自行改变旋转方向,从而使操作更加便捷和高效。
过载保护的概念过载保护顾名思义即载荷(负载)超出某一限定值,为了维护机器及设备的安全而进行的保护。
我们所指的过载保护装置主要是针对于机器和设备的扭矩进行保护的扭矩限制器、扭矩保持器、对机器及设备轴向载荷(包括拉力和推力)过载进行保护的直线限力器,对电机过载进行保护的电气式过载保护器扭矩限制器又称安全离合器、安全联轴器,常用于安装在动力传动的主、被动侧之间,当发生过载故障时(扭矩超过设定值),扭矩限制器便会产生分离,从而有效保护了驱动机械(如电机、减速机、伺服马达)以及负载,常见形式为:磨擦式扭矩限制器以及滚珠式扭矩限制器。
扭矩限制器的安装结构形式有:轴-轴、轴-法兰、轴-同步带轮、轴-链轮、轴-齿轮、轴-带轮等。
扭矩保持器也称扭力控制器、滑动联轴器。
常用于安装在动力传动的驱动侧和负载侧之间,一旦传递扭矩达到设定值,扭矩保持器便会产生打滑,从而使动力传动的主、被动侧以固定扭矩值传递动力。
主要用于需要提供定扭矩值的间歇性滑移工况以及收放卷时的张力控制。
直线限力器是对机器及设备直线方向载荷(包括拉力和推力)过载进行保护的过载保护装置。
联接在同一直线上的主、被动机构之间,一旦主、被动侧间拉力或推力超出限定值,主、被动侧间动力瞬间完全卸载,防止了轴向载荷过载故障导致的停机和损伤。
电式的过载保护器是通过监视电流而迅速检测出电机过载。
它不同于电机的过载保护器如热继电器、熔断器等,而是用于设备保护的过载保护器。
与热继电器相比其反应时间更为迅速,不到其反应时间的1/5,电机过载保护器的电流在稍微超过预设电流时不会动作,即使工作其动作也会很缓慢。
过载保护的类别及特点工作原理分:一机械式过载保护器1 扭矩限制器A 滚珠型扭矩限制器特点:滚珠式(钢球式)过载保护器,其制造简单,工作可靠,过载时滑动摩擦力矩小(有的几乎没有),动作灵敏度高,自动恢复精度高,其结构形式也是最丰富的,是自动化工业生产的理想产品。
B 摩擦型扭矩限制器特点:摩擦式过载保护器,过载时因摩擦消耗能量缓和冲击,故工作平稳、调整和使用方便、维修简单、灵敏度较高,过载消除后即自动恢复,用于转速高,转动惯量大的传动装置,是目前使用比较广泛的产品。
双块式无碴轨道螺杆调节使用作业指导书一、工作内容1、检查使用状态2、安装、拆除螺杆调节器3、保养与运输二、螺杆调节器的组成1、螺杆调节器的结构见图1螺杆调节结构示意图说明:(1)螺杆(2)定位螺栓(3)压条(4)垫块(5)调节螺栓(6)滑动板(7)底板(8)调节螺母(9)中心销(10)螺杆手柄(11)保护套图1螺杆调节结构示意图2、螺杆调节器部件主要作用2.1 螺杆装配到调节螺母(8)上,旋转螺杆到水硬性支垫层,从而实现整个轨道竖向移动,其调节范围为±55m。
2.2 定位螺栓用于锁定调节螺母(8)。
2.3 压条用于压紧钢轨。
2.4 垫块用于压紧钢轨。
2.5 调节螺栓旋转调节螺栓使滑动板(6)横向滑动,从而实现整个轨道横向移动,其调节范围为±30mm。
2.6 滑动板通过调节调节螺栓(5)使钢轨在底板(7)上横向滑动。
2.7 底板调节底板夹板上的孔与调节螺母上的孔的组合,使底板与调节螺母(8)形成不同的夹角以适应不同的超高,同时为滑动板(6)提供滑道。
2.8 调节螺母与底板夹板上的孔位形成不同孔位组合以调整竖向螺杆(1)与底板(7)之间的夹角,可满足不同超高施工的要求。
2.9 中心销在调节螺母(8)与底板(7)之间形成活动连接。
2.10 螺杆手柄将螺杆手柄插入调节螺母(8)和底板夹板上的孔中,形成不同的孔位组合,以确定底板相对于调节螺母及竖向螺杆的角度。
2.11保护套为厚度大于0.8mm的塑料袋,套在螺杆(1)外,保护螺杆不受混凝土粘接,便于螺杆及螺杆调节器的拆装。
3、螺杆调节器设计种类根据轨道超高需要,按螺杆长度不同可分为4种类型,见表1表1螺杆调节器种类4、调节范围螺杆高程调整:±55mm;轨道中心线调整:±30mm;螺杆竖向调整:0°、±2°、±4°、±6°间隔2°进行有级调整。
手动扭力批的使用方法标题:手动扭力批的使用方法:全面解析与实用技巧导语:手动扭力批是一种必不可少的工具,它能够帮助我们在各种装配、拆卸及维修工作中精确控制扭矩。
然而,对于很多人来说,手动扭力批的正确使用方法可能存在一定的困惑。
本文将全面解析手动扭力批的使用方法,并分享一些实用技巧,以帮助大家更好地掌握这一工具。
一、手动扭力批的基本构造与工作原理在开始讨论手动扭力批的使用方法之前,我们先来了解一下它的基本构造和工作原理。
手动扭力批通常由手柄、扭力调节装置、扭转传动装置和插头等部件组成。
其工作原理通过扭力调节装置来实现根据用户需求精确控制扭矩大小。
二、手动扭力批的正确使用步骤1. 确定需求:在使用手动扭力批之前,首先需要明确工作需求。
不同的任务可能需要不同的扭矩值和工具头,因此在开始操作之前,应该明确需要对工作件施加的扭矩大小,并选择适合的扭力批和配件。
2. 调节扭矩:根据前一步的需求确定需要施加的扭矩大小,在手动扭力批上调节扭力调节装置,确保扭矩值准确无误。
在调节过程中,应该注意遵循扭力批制造商的操作说明,以免损坏工具或影响扭矩的准确性。
3. 定位插头:正确选择和安装插头是确保操作顺利进行的关键步骤。
插头的尺寸和类型必须与工作件相匹配,以确保连接牢固,并避免损坏工具或工作件。
在安装插头时,应该确保它完全卡入扭力批,以避免滑出或松动。
4. 施加扭矩:将插头正确插入到工作件上,并确保与工作件配合良好。
根据调节好的扭矩值,用适当的力量扭动扭力批手柄,直到扭矩产生,达到预设的数值。
5. 检测质量:完成扭矩施加后,应该检查工作件的质量。
可以使用其他测量工具来检测扭矩是否符合要求。
如果不符合,应重新排查操作步骤和扭矩调节,确保正确施加扭矩。
三、手动扭力批使用中的注意事项1. 不要过度使用扭矩:手动扭力批的设计是为了控制扭矩在一个精确的范围内,使用者要注意不要过度用力,以免损坏工具或工作件。
2. 定期校准:手动扭力批在使用一段时间后可能会出现一定的误差,因此建议定期校准工具,以确保其准确性。
03890312川崎斜板形K3V系列轴向活塞泵使用说明书川崎重工业株式会社目录1. 型号表示 12. 规格 13. 构造和动作原理 24. 使用上的注意事项 34-1 安装 3 4-2 配管上的注意事项 3 4-3 关于过滤网 5 4-4 动作油和温度范围 6 4-5 使用上的注意事项 6 4-6 注满油和排气 7 4-7 开始运转时的注意事项 75 故障的原因及处理 75-1 一般的注意事项 7 5-2 泵体异常的检查方法 7 5-3 马达的过载 8 5-4 泵流量的过低,排出压力不能升高时 8 5-5 异常音,异常振动 8附图,附表附图1. 泵的构造图 9 附图2. 泵的展开图 11 附表1. 泵体装紧扭矩一览表 121、型号表示K3V 112 DT - 112 R - 9N0A*1. 闭路规格的最高旋转数使用闭路规格时,请预先商谈。
*2. 吸入压力 0 kgf/cm"时的旋转数。
3、构造及动作原理该泵的构造是两台泵以花键接头(114)相连接的,马达的旋转被传递到前部的驱动轴F(111),同时驱动两台泵。
油的吸入和排出口在二台泵的连接部即阀块(312)处汇集,前泵和后泵共用吸入口。
因为前,后泵的构造原理和动作原理是相同的,故以前泵为例,进行说明。
此泵大致由以下几个部分组成,进行泵的旋转运动的旋转机构,调整吐出流量的斜板机构,交替进行油的吸入—吐出动作的阀盖机构。
旋转机构由驱动轴F(111),油缸体(141),活塞瓦(151,152),压板(153), 球面缸衬(156), 垫片(158),油缸弹簧(157)组成。
驱动轴的两端由轴承(123,124)支持。
活塞瓦装于活塞上,形成球接头,同时减轻由负荷压力产生的推力,有一个把活塞瓦(211)上轻轻扇以调整油压平衡的壳部。
为了使活塞瓦的副机构能在支撑板上圆滑的动作,通过押板和球面缸衬,使活塞瓦被油压弹簧压在支撑板之上。
同样,油缸体也被油缸弹簧压在阀板(313)上。
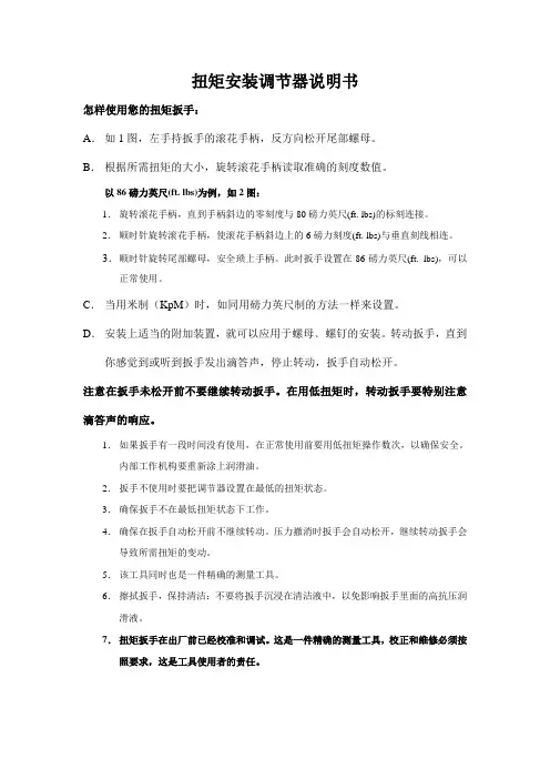
扭矩安装调节器说明书
怎样使用您的扭矩扳手:
A.如1图,左手持扳手的滚花手柄,反方向松开尾部螺母。
B.根据所需扭矩的大小,旋转滚花手柄读取准确的刻度数值。
以86磅力英尺(ft. lbs)为例,如2图:
1.旋转滚花手柄,直到手柄斜边的零刻度与80磅力英尺(ft. lbs)的标刻连接。
2.顺时针旋转滚花手柄,使滚花手柄斜边上的6磅力刻度(ft. lbs)与垂直刻线相连。
3.顺时针旋转尾部螺母,安全琐上手柄。
此时扳手设置在86磅力英尺(ft. lbs),可以正常使用。
C.当用米制(KpM)时,如同用磅力英尺制的方法一样来设置。
D.安装上适当的附加装置,就可以应用于螺母﹑螺钉的安装。
转动扳手,直到你感觉到或听到扳手发出滴答声,停止转动,扳手自动松开。
注意在扳手未松开前不要继续转动扳手。
在用低扭矩时,转动扳手要特别注意滴答声的响应。
1.如果扳手有一段时间没有使用,在正常使用前要用低扭矩操作数次,以确保安全。
内部工作机构要重新涂上润滑油。
2.扳手不使用时要把调节器设置在最低的扭矩状态。
3.确保扳手不在最低扭矩状态下工作。
4.确保在扳手自动松开前不继续转动。
压力撤消时扳手会自动松开,继续转动扳手会导致所需扭矩的变动。
5.该工具同时也是一件精确的测量工具。
6.擦拭扳手,保持清洁:不要将扳手沉浸在清洁液中,以免影响扳手里面的高抗压润滑液。
7.扭矩扳手在出厂前已经校准和调试。
这是一件精确的测量工具,校正和维修必须按照要求,这是工具使用者的责任。
Jx680变频器说明书一、产品概述JX680变频器是一种高性能、多功能的电力传动装置,用于控制交流电动机的转速和扭矩输出。
它采用先进的电子技术和数字控制技术,能够精确地调节电机的运行参数,实现高效率、低噪音、低能耗的运行状态。
二、产品特点1.高效率:JX680变频器采用高性能的PWM(脉宽调制)技术,能够提供高达98%的转换效率,最大程度地节约能源。
2.安全可靠:JX680变频器具有多种保护功能,包括过压保护、过流保护、过热保护等,可确保电机的安全运行。
3.多功能:JX680变频器支持多种工作模式,如恒转矩控制、恒功率控制、恒流控制等,能够适应不同的工作需求。
4.易于操作:JX680变频器采用人机界面友好的操作面板,用户可以通过触摸屏进行参数设置和监测。
5.易于维护:JX680变频器采用模块化设计,各部件之间的连接简单可靠,维修更换方便。
三、技术参数1.输入电压:220V~480V2.输出电压:0V~输入电压3.频率范围:0Hz~400Hz4.控制方式:V/f控制、矢量控制5.防护等级:IP206.工作温度:-10℃~45℃四、安装与调试1.安装:将JX680变频器安装到电机控制箱中,确保安装牢固、通风良好。
2.接线:根据接线图将电源线、电机线和信号线连接到相应的端子上。
3.启动与停机:按下启动按钮,变频器将开始运行电机。
按下停止按钮,变频器将停止电机运行。
4.参数设置:通过操作面板,设置电机的运行参数,如转速、转矩、加速时间等。
五、使用注意事项1.注意防水防潮,避免变频器对水或潮气的侵蚀。
2.避免猛烈的震动和冲击,以免影响变频器的正常运行。
3.避免突然断电或电压波动过大的情况,可增加稳压设备来保护变频器。
4.定期清洁变频器外壳,并检查连接和固定件是否松动。
5.使用时应保持通风良好的环境,避免变频器过热。
六、故障排除1.无法启动:检查电源是否正常、接线是否正确、保险丝是否损坏。
2.过热保护:检查散热器是否被阻塞,是否存在过大的负载。
扭矩安装调节器说明书扭矩安装调节器说明书感谢您选择我们的产品!为了让您能够更好地使用我们的扭矩安装调节器,特为您编写此说明书。
请在使用前仔细阅读本说明书,确保正确安装和操作。
一、产品简介扭矩安装调节器是一种用于限制和调节机械运动的装置。
它可以保证机械的安全运行,并且能够准确地控制机械的转动速度。
本产品采用先进的控制技术和高性能的传感器,具有高精度、高可靠性和易于使用的特点。
二、安装方法1.确定安装位置:扭矩安装调节器可以安装在任何需要控制扭矩的位置。
但为了保证测量的准确性,建议安装在机械轴上。
2.安装扭矩安装调节器:将扭矩安装调节器固定在机械轴上,注意固定螺丝的紧固力度不要过大或过小,以免影响测量结果。
3.连接电源:将扭矩安装调节器的电源线与电源连接。
如果您的产品配备了外部电源,需要将其连接到扭矩安装调节器上。
4.连接信号线:将扭矩安装调节器的信号线与机械系统的控制器连接,确保连接的稳定性和可靠性。
5.启动机械:在完成所有连接后,启动机械,在机械运行时,扭矩安装调节器会自动开始测量扭矩。
三、使用方法扭矩安装调节器采用数字化显示和控制,操作简单。
在使用前需要进行预热和调零操作。
1.预热:将机械运行到预定温度后,再将扭矩安装调节器开启,让其预热10-20分钟。
2.调零:将机械停止后,将扭矩安装调节器调零,确保测量零点准确。
在机械运行过程中,扭矩安装调节器会实时测量扭矩,并将结果显示在屏幕上。
您可以通过调整扭矩安装调节器的参数来控制机械的转速和扭矩大小。
具体操作方法详见用户手册。
四、注意事项1.为保证测量的准确性,在安装和使用前,请先确保扭矩安装调节器和机械轴之间的对中性及紧固度均符合标准要求。
2.在机械运行时,不要擅自更改扭矩安装调节器的参数,以免导致机械停机或者发生安全事故。
3.在使用过程中,如发生意外停机情况,请及时关闭扭矩安装调节器的电源,并检查机械系统是否出现故障。
4.请遵守相关安全操作规程,确保人员和设备的安全。
ITQ电动执行器安装使用手册(ITQ-0100,0160,0240,0350,0500, 0800 1100, 1500,2000 & 3000)目录2.ITQ 执行器1)外部部件ITQ0100 ~ITQ11002) 内部部件ITQ0160 ~ ITQ1100CAPACITORTERMINAL BLOCK ASSEMBLYMOTORTORQUE SWITCH ASSEMBLYLIMIT SWITCH ASSEMBLYPOTENTIOMETER ASSEMBLYCAPACIT TERMINAL BLOCK ASSEMBLYMOTOR接。
(17) 润滑使用Moly EP型润滑油,长时间不必再加油。
(18)其它ITQ通过各种严格的检测,保证高性能、高质量。
5)ISO5211 标准的安装基座ITQ0100 ITQ0160, ITQ0240ITQ1500,ITQ2000 &ITQ3000ITQ0350, ITQ0500 ITQ0800, ITQ1100连接用可拆卸式驱动轴瓦ITQ0100 ITQ0160, 0240 ITQ0350, 0500 ITQ0800,ITQ1100 ITQ1500, ITQ2000 & ITQ30003。
选型与应用V ALVE ACTUA TORBUTTERFLYV ALVE 10K(ANSI 150#)BUTTERFLYV ALVE 20K(ANSI 300#))2—WAY BALLV ALVE 10K(ANSI 150#)2-WAY BALLV ALVE 20K(ANSI 300#)3—WAY BALLV ALVE 10K(ANSI 150#)ITQ-0100 100A 80A 50A 40A 40A ITQ-0160 125A 100A 65/80A 50A 50A ITQ-0240 150A 125A 65/80A 65/80A ITQ-0350 200A 150A 100AITQ—0500 300A 150AITQ-0800 350A 250A 125A 125A ITQ—1100 400A 300A 200A 150A 150A ITQ—1500 450A 350AITQ-2000 500A 400A 250A 200A 200A ITQ-3000 600A 450/500A 300/350A 250/300A 250/300A 注: 1. 上表仅供参考,不承担任何责任!2。
扭矩安装调节器说明书
怎样使用您的扭矩扳手:
A.如1图,左手持扳手的滚花手柄,反方向松开尾部螺母。
B.根据所需扭矩的大小,旋转滚花手柄读取准确的刻度数值。
以86磅力英尺(ft. lbs)为例,如2图:
1.旋转滚花手柄,直到手柄斜边的零刻度与80磅力英尺(ft. lbs)的标刻连接。
2.顺时针旋转滚花手柄,使滚花手柄斜边上的6磅力刻度(ft. lbs)与垂直刻线相连。
3.顺时针旋转尾部螺母,安全琐上手柄。
此时扳手设置在86磅力英尺(ft. lbs),可以正常使用。
C.当用米制(KpM)时,如同用磅力英尺制的方法一样来设置。
D.安装上适当的附加装置,就可以应用于螺母﹑螺钉的安装。
转动扳手,直到你感觉到或听到扳手发出滴答声,停止转动,扳手自动松开。
注意在扳手未松开前不要继续转动扳手。
在用低扭矩时,转动扳手要特别注意滴答声的响应。
1.如果扳手有一段时间没有使用,在正常使用前要用低扭矩操作数次,以确保安全。
内部工作机构要重新涂上润滑油。
2.扳手不使用时要把调节器设置在最低的扭矩状态。
3.确保扳手不在最低扭矩状态下工作。
4.确保在扳手自动松开前不继续转动。
压力撤消时扳手会自动松开,继续转动扳手会导致所需扭矩的变动。
5.该工具同时也是一件精确的测量工具。
6.擦拭扳手,保持清洁:不要将扳手沉浸在清洁液中,以免影响扳手里面的高抗压润滑液。
7.扭矩扳手在出厂前已经校准和调试。
这是一件精确的测量工具,校正和维修必须按照要求,这是工具使用者的责任。