2011年普通高等学校招生全国统一考试全国卷(文综)word版有答案
- 格式:doc
- 大小:1.45 MB
- 文档页数:17
2011年普通高等学校招生全国统一考试文科综合(北京卷)第一部分(选择题共140分)本部分共35小题,每小题4分,共140分。
在每小题列出的四个选项中,选出最符合题目要求的一项。
图1是海南省著名旅游景观“南天一柱”照片。
读图,回答第1题。
1.该景观A.形成受海水侵蚀的影响B.表现出石灰岩沉积特点C.反映热带自然景观特征D.在冬季观赏的效果最佳图2为某年中国发生地质地貌灾害次数最多的6个省级行政区,读图,回答第2题。
2.该年发生地质灾害次数最多的山地可能是A.横断山和秦岭B.太行山和雪峰山C.大巴山和巫山D.祁连山和唐古拉山3.在图3所示的山区自然灾害链中,①②③④依次是A.滑坡、泥石流、地震、崩塌B.泥石流、地震、崩塌、滑坡C.地震、崩塌、滑坡、泥石流D.崩塌、滑坡、泥石流、地震4.平均海拔由高到低的省区依次是A.湘、辽、宁B.台、鲁、苏C.青、粤、晋D.桂、甘、豫读图4,回答5、6题。
5.图中各点最可能表示世界A.主要能源矿产产地B.百万人口以上的城市C.自然和文化遗产地D.近10年7级以上地震震中6.在6月到8月期间,A.正午太阳高度角①比②小B.日出时间①比③早C. ④地白昼时间逐渐增加D.便于在⑤地开展科学考察图5为某日中国东部一条经线附近地区的天气状况示意图。
读图,回答第7题。
7.该日最可能出现在A.1月B.4月C.7月D.10月图6为地处北纬50°附近欧洲中不的某聚落局部地区示意图。
读图,回答第8、9题。
8.图中A.河流形成于距今2300万年前B. ①经历了先侵蚀后沉积过程C. ②处底层由下到上市连续的D.河流③处左岸侵蚀,右岸堆积9.该聚落A.出现在图中所示断裂产生前B.坐落在河流冲击平原上C.自然景观以落叶林为主D.居住区适宜向河滩扩展图7是利用地理信息技术制作的某城市忠信城区月交通事故次数示意图。
读图,回答第10、11题。
10.该图的制作与应用借助于A.遥感技术获取道路网信息,测定监测点分布B.全球定位系统确定事故的位置,预测交通流量C.地理信息系统查询事故频次,分析出警最优路径D.数字地球技术,实现道路与监测点的互换11.根据图中交通网络,可以推断该地区A.甲地是城市忠信商务区所在地B.乙地适宜建大型地面停车场。
2011年普通高等学校招生全国统一考试(四川卷)文科综合第一部分选择题(共140分)本部分共35小题,每小题4分,共140分。
在每小题给出的四个选项中,只有一项是最符合题目要求的。
图1 为我国西部某省人口数据统计图。
近年全国人口自然增长率为0.5%左右。
据此回答1-2题。
1.关于该生人口状况的叙述,正确的是A.目前出生率低、死亡率低B.人口密度十年来大幅减小C.城市人口比重提高依靠人口自然增长D.城市人口数量十年来增长50%以上2.该省十年来常住人口(指实际居住在当地半年以上的人口)数量减少,其主要原因是A.人口自然增长率下降B.水利工程移民增多C.省级行政区域缩小D.劳务输出数量增加图2为某大洲地形剖面示意图。
读图回答3-4题。
3.下列叙述正确的是A.该剖面穿过的地形以山地为主B.乙地所在国家工业集中分布在该国西部C.该剖面走向为西北—东南向D.乙地所在国农业集中分布在该国北部4.关于甲地与所在大洋对岸(同纬度)的叙述,正确的是A.甲地海水的盐度比对岸海域更高B.甲地上升流比对岸海域更显著C.甲地大陆沿岸一派油橄榄林风光D.甲地对岸的沿岸一片草原景观图3为我国部分地区地表年蒸发量等值线图。
读图回答5-6题。
5.据图中的等值线,下列判断正确的是A.丙地年蒸发量小雨500毫米B.图幅南部地区年蒸发量由东向西递减C.单位距离年蒸发量变化甲地区大于乙地区D.400毫米等值线同内、外流区分界线基本一致6.在乙地区土壤中水盐运动表现为淋盐特征的时期,丁区域可出现的地理现象是A.油菜花黄蜜蜂忙B.阴雨绵绵面梅子黄C.稻田受旱暑骄阳D.落叶遍地球疯狂- 1 -。
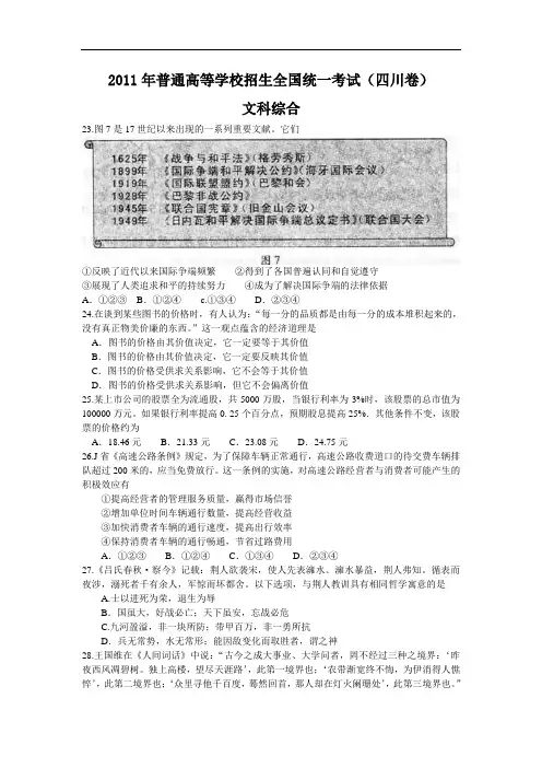
2011年普通高等学校招生全国统一考试(四川卷)文科综合23.图7是17世纪以来出现的一系列重要文献。
它们①反映了近代以来国际争端频繁②得到了各国普遍认同和自觉遵守③展现了人类追求和平的持续努力④成为了解决国际争端的法律依据A.①②③B.①②④ c.①③④D.②③④24.在谈到某些图书的价格时,有人认为:“每一分的品质都是由每一分的成本堆积起来的,没有真正物美价廉的东西。
”这一观点蕴含的经济道理是A.图书的价格由其价值决定,它一定要等于其价值B.图书的价格由其价值决定,它一定要反映其价值C.图书的价格受供求关系影响,它不会等于其价值D.图书的价格受供求关系影响,但它不会偏离价值25.某上市公司的股票全为流通股,共5000万股,当银行利率为3%时,该股票的总市值为100000万元。
如果银行利率提高0. 25个百分点,预期股息提高25%.其他条件不变,该股票的价格约为A.18.46元B.21.33元C.23.08元D.24.75元26.J省《高速公路条例》规定,为了保障车辆正常通行,高速公路收费道口的待交费车辆排队超过200米的,应当免费放行。
这一条例的实施,对高速公路经营者与消费者可能产生的积极效应有①提高经营者的管理服务质量,赢得市场信誉②增加单位时间车辆通行数量,提高经营收益③加快消费者车辆的通行速度,提高出行效率④保持消费者车辆的通行畅通,节省过路费用A.①②③B.①②④C.①③④D.②③④27.《吕氏春秋·察今》记载:荆人欲袭宋,使人先表澭水。
澭水暴益,荆人弗知。
循表而夜涉,溺死者千有余人,军惊而坏都舍。
以下选项,与荆人教训具有相同哲学寓意的是A.士以进死为荣,退生为辱B.国虽大,好战必亡;天下虽安,忘战必危C.九河盈溢,非一块所防;带甲百万,非一勇所抗D.兵无常势,水无常形;能因敌变化而取胜者,谓之神28.王国维在《人间词话》中说:“古今之成大事业、大学问者,罔不经过三种之境界:‘昨夜西风凋碧树。
2011年普通高等学校招生全国统一考试(全国卷)文科综合能力测试(政治部分)24.去年甲利用自有资金20万元开办了一家小企业,一年后盈利2万元,全部用于个人消费。
今年甲以6%的利率借得资金10万元扩大生产。
假设该企业今年的利润率(利润/资产)与去年持平,那么,甲今年自有资金的利润率为A.6%B.10%C.12%D. 15%25.2000年至2010年,我国经济高速增长,对外贸易快速发展。
机电产品和高新技术产品的贸易统计数据如图6:从图6可以看出我国①进出口产品结构更加优化②进出口对GDP拉动作用逐渐增强③开放型经济水平进一步提升④全方位对外开放格局已经形成A.①②B.①③C.②③D.③④26.近年来,我国东部沿海地区不少企业出现“招工难”现象。
要解决“招工难”问题,企业可以采取的措施有①提高员工的工资和福利②到劳动力资源丰富的地区设厂③消除农民工流动的体制性障碍④提高对员工的技能要求A.①②B.①④C.②③D.②④27. 今年上半年,我国一些地区出现蔬菜收购价格下跌、销售不畅的现象。
为减少菜农损失,各级政府采取了一些相应的措施。
下列措施中,有助于解决“菜贱伤农”问题的是①加强种植技术培训,提高农业劳动生产率②建立供求信息平台,调整蔬菜种植结构③减少蔬菜流通环节,提高产品附加值④实行蔬菜价格保护,加大农业补贴力度A.①③B. ①④C.②③D. ②④28.全球气候变暖的危害日益凸显,各国都在寻求应对之策。
我国科学家研究了气候变暖条件下热量资源变化对粮食生产的影响。
1981年以来,我国一年两熟、一年三熟粮食作物种植界限明显北移,在其他条件不变的情况下,前者粮食产量平均可增加54%~106%,后者可增加27%~58%。
该研究为我国合理调整农作物区域布局提供了科学依据。
这从一个侧面表明科学认识①具有自觉选择性,能够透过现象认识本质,化害为利②具有能动创造性,能够推测未来,创造理想世界③能够揭示事物演化规律,指导实践活动,推动社会发展④基于实践活动,体现了主体的能动性、创造性和目的性A.①②B.①③C.②④D.③④某农牧区由于长期滥垦草原、超载放牧,不仅没有改变经济落后的面貌,反而导致自然环境的严重破坏,草原承载力急剧下降。
2011年普通高等学校招生全国统一考试(全国卷)文科综合能力测试地理部分本试卷分第I卷(选择题)和第II卷(非选择题)两部分。
第I卷1至8页,第II卷9至12页。
考试结束后,将本试卷和答题卡一并交回。
第I卷注意事项:1.答题前,考试在答题卡上务必用0.5毫米黑色墨水签字笔将自己的姓名、准考证号填写清除,并贴好条形码,请认真核准条形码上的准考证号、姓名和科目。
2.每小题选出答案后,用2B铅笔把答题卡上对应题目的答案标号涂黑,如需改动,用橡皮擦干净后,在选涂其他答案标号,在答题卡上作答无效。
3.第I卷共35小题,每小题4分,共140分。
在媒体给出的四个选项中,只有一项是复合题目要求的。
读图1,完成1~2题。
1.组成该山体岩石的矿物直接来自A.地表B.地壳上部C.地壳下部D.地幔2.在岩石圈物质循环过程中,该山体岩石在地球表层可转化为A.喷出岩B.侵入岩C.沉积岩图1D.变质岩芝加哥是美国五大湖区最大的城市,其位置见图2。
1848年修通联系密西西比河水系和五大湖的运河,随后兴建铁路并形成以芝加哥为中心的放射状铁路网。
这段时期,芝加哥工业主要有农产品加工、农具、交通工具等生产部门。
1890年,芝加哥人口达到100万。
20世纪上半叶,芝加哥发展以钢铁为主导的重工业,并成为20世纪美国最大的钢铁工业基地。
据此完成3~5题。
3.1848年后,芝加哥成为美国中西部农产品集散中心的主导区位条件是A.濒临五大湖B.位于美国中西部的中心位置C.位于密西西比河航运的上游起点D.位于密西西比河与五大湖的转运地点4.20世纪之前,芝加哥的工业活动主要联系A.芝加哥周边农村地区B.五大湖沿岸各城市C.美国东北部工业区图2D.美国本土5.芝加哥发展钢铁工业最有利的条件是A.良好的工业基础 B.便捷的交通运输C.充足的劳动力 D.丰富的原料和燃料到2010年底,我国投入运营的高速铁路约 7500千米。
图3显示我国某段高速铁路景观。
2011年普通高等学校招生全国统一考试文科综合能力测试参考答案和评分参考评分说明:1. 非选择题部分,若考生答案与本答案不完全相同,但言之有理,可酌情给分,但不得超过该题所分配的分数。
2. 考生答案中,中国地名出现错别字一般不给分;外国地名应以地图出版社出版的·世界地图集为依据评分,若出现同音字可酌情给分。
I 卷共35小题,每小题4分,共140分。
1. D2. C3. D4. A5. B6. A7. B8. A9. D 10. B 1l. D 12. D 13. D 14. B 15. B 16. D 17. A 18. C 19. C 20. B 21. A 22. A 23. C 24.. C 25. B 26. A 27. D 28. D 29. C 30. D 31. B 32. A 33. D 34. B 35. CⅡ卷共4大题,共160分。
36. (36分)( 1)全年高温(各月均温都高于20。
C);(2分)全年降水量大(达1600毫米以上),(2 分)5~lO月(6~9月)降水较丰(为雨季),(2分)11月至次年4月(10月至次年5月)降水较少(为干季)。
(2分)(2)为(两)大河下游冲积平原和三角洲,(海拔低于200米)(3分)地势低平,自北(西北)向南(东南)(或自内陆向沿海)倾斜(或渐低)。
(3分)(3)水网密,水量丰,(2分)便于运输;(2分)利于干季或干旱时对黄麻的灌溉;(2分)便于浸沤黄麻。
(2分)(4)位于黄麻集中生产区(原料地);(3分)稠密的水系便于原料运输,(2分)连河通海便于产品外运;(2分)人口稠密,劳动力丰富(麻纺织为劳动密集型产业);(3分)工业基础好,麻纺织的历史长、工艺精,有(技术好、经验丰富的)技术工人。
(4分)37. (32分)(1)主要内涵:强调君民相互依存;君主应重视民意,顺应民心。
(4分)理想政治:君主用贤人,行仁政。
(4分)(2)异:王韬:主张君民共治;仿效英国实行君主立宪。
2011年普通高等学校招生全国统一考试(山东卷)文科综合本试卷分第Ⅰ卷和第Ⅱ卷两部分,共12页。
满分240分,考试用时150分钟。
答题前,考生务必用0.5毫米黑色签字笔将自己的姓名、考号、准考证号、县区和科类填写在试卷和答题卡指定的位置。
考试结束后,将本试卷和答题卡一并交回。
第Ⅰ卷(必做,共100分)注意事项:1.第Ⅰ卷共25小题,每小题4分,共100分。
每小题给出的四个选项中,只有一项是最符合题目要求的。
2.每小题选出答案后,用2B铅笔把答题卡上对应题目的答案标号涂黑。
如需改动,用橡皮擦干净后,再选涂其他答案标号。
不涂在答题卡上,只答在试卷上不得分。
(2011山东文综,1~2)水稻是亚洲主要的粮食作物,病虫害防治是保障其高产稳产的重要措施。
完成1~2题。
1.实时监测和预报水稻病虫害灾情所运用的地理信息技术是()。
A.全球定位系统、数字地球B.遥感技术、地理信息系统C.地理信息系统、数字地球D.遥感技术、全球定位系统2.表1为2007年亚洲四个国家水稻生产情况统计表。
甲、乙、丙、丁代表的国家依次是()。
表1A.印度、日本、中国、泰国B.印度、泰国、中国、日本C.中国、泰国、印度、日本D.中国、日本、印度、泰国(2011山东文综,3~4)图1为我国北方某区域地貌景观和地质剖面示意图。
读图回答3~4题。
图13.下列土地整治方式中合理的是()。
①甲处平整土地,提高土地质量②乙处修建护坡堤,防止岸坡侵蚀③丙处修建梯田,增加耕地面积④丁处修建挡土坝,拦截泥沙以淤地A.①④B.②③C.③④D.①②4.图中Ⅰ、Ⅱ、Ⅲ、Ⅳ处主要由内力作用形成的是()。
A.Ⅰ、ⅡB.Ⅲ、ⅣC.Ⅰ、ⅢD.Ⅱ、Ⅳ(2011山东文综,5~6)图2为某区域海上航线示意图。
在一艘驶往大西洋的轮船上,船员在图中①处看到了海上日出景观,此时为世界时(中时区区时)4时。
读图回答5~6题。
图25.下列四幅图中,与①处当日日出时刻相符的是()。
(注:阴影部分表示夜半球,·表示①处位置)6.下列叙述正确的是()。
2011年普通高等学校招生全国统一考试文科综合能力测试选择题共35小题,每小题4分,共140分在每小题给出的四个选项中,只有一项是符合题目要求的。
读图1,完成1~2题。
1.组成该山体岩石的矿物直接来自A.地表B.地壳上部C.地壳下部D.地幔2.在岩石圈物质循环过程中,该山体岩石在地球表层可转化为A.喷出岩B.侵入岩C.沉积岩D.变质岩芝加哥是美国五大湖区最大的城市,其位置见图2。
1848年修通联系密西西比河水系和五大湖的运河,随后兴建铁路并形成以芝加哥为中心的放射状铁路网。
这段时期,芝加哥工业主要有农产品加工、农具、交通工具等生产部门。
1890年,芝加哥人口达到100万。
20世纪上半叶,芝加哥发展以钢铁为主导的重工业,并成为20世纪美国最大的钢铁工业基地。
据此完成3~5题。
3.1848年后,芝加哥成为美国中西部农产品集散中心的主导区位条件是A.濒临五大湖B.位于美国中西部的中心位置C.位于密西西比河航运的上游起点D.位于密西西比河与五大湖的转运地点4.20世纪之前,芝加哥的工业活动主要联系A.芝加哥周边农村地区B.五大湖沿岸各城市C.美国东北部工业区D.美国本土5.芝加哥发展钢铁工业最有利的条件是A.良好的工业基础B.便捷的交通运输C.充足的劳动力D.丰富的原料和燃料到2010年底,我国投入运营的高速铁路约7500千米,图3显示我国某段高速铁路景观。
据此完成6~8题。
6.为了保持列车高速运行,高速铁路选线时首要考虑的自然因素是A.地形B.地质C.气候D.水文7.在平原地区,修建高速铁路时多采用高架的方式。
主要是为了A.减少噪音扰民B.较少占用耕地C.缩短运营里程D.保护野生动物8.我国高速铁路网建成后,下列区段中,民航客运业受冲击最大的是A.武汉-----广州B.杭州----上海C.成都----上海D.兰州-----北京一般情况下,空气的密度与气温,空气中的水汽含量呈负相关。
图4示意北半球中纬某区域的地形和8时气温状况剖面,高空自西向东的气流速度约20千米/时。
2011年(北京卷)文科综合能力测试24.文化重建是汶川地震灾区恢复重建的重要内容,三年来,当地政府积极修复都江堰建筑群等一批文化遗产,重视培养羌绣、羌笛演奏等传统艺术的新传人,鼓励编排《羌魂》等原生态歌舞作品,灾后恢复重建之所以重视继承传统文化是因为①传统文化是民族精神的结晶②传统文化是文化创新的源泉③没有文化的继承,就没有文化的积累④传统文化是维系民族生存和发展的精神纽带A.①②B.①④C.②③D.③④25.歌剧《木兰诗篇》是我国艺术家创作的一部优秀作品。
该剧吸纳欧洲歌剧艺术的表现手段,融入中国戏曲的表演形式,讴歌了伟大的民族精神,在国内外获得高度评价。
这表明A.不同民族文化的竞争促进了文化融合B.不同艺术形式的融合有助于文化发展C.不同民族文化的融合是文化发展的关键D.东西方艺术都应当保持各自的民族特色26.我国“十二五”规划提出“弘扬科学精神,加强人文关怀,注重心理疏导,培育奋发进取、理性平和、开放包容的社会心态”。
这是“社会心态”一词首次出现在国民经济和社会发展规划中,国家重视培育健康的社会心态是因为A.社会心态受社会现实的制约B.社会心态是对社会现实的反映C.社会心态是影响社会现实的精神因素D.社会矛盾主要通过调整社会心态来化解27.抗生素的发明和使用,使病菌一度不再是人类的致命威胁,但是,在人类使用抗生素治疗疾病的同时,病菌的耐药性也在增强,由于滥用抗生素,出现了目前难以控制的“超级病菌”。
上述事实表明①量变达到一定程度会引起质变②发挥主观能动性受客观规律的制约③事物始终处于从低级到高级的发展过程中④事物经过辩证的否定实现了向自身的回归A.①②B.①③C.②④D.③④28.毛泽东指出:“我们共产党人好比种子,人民好比土地,我们到了一个地方,就要同那里的人民结合起来,在人民中间生根、开花。
”这段话强调中国共产党要A.善于运用统一战线B.紧紧依靠人民群众C.发挥人民首创精神D.自觉接受人民监督29.北京市某区政府把所辖区域划分为若干网格,为每个网格配备若个工作人员。
绝密★启用前2011年普通高等学校招生全国统一考试(安徽卷)文科综合能力测试1.2011年我国宏观经济政策以“积极稳健、审慎灵活”为基本取向,实质积极的财政政策和稳健的货币政策。
其中,实施稳健的货币政策有利于①增加投资需求,拉动经济增长②控制信贷规模,缓解通胀压力③调整经济结果,优化资源配置④刺激消费需求,调节市场物价A.①②B.①④C.②③D.③④2.图1中的曲线反映的是某种商品在一定时期内的价格走势。
同期,该种商品的价格变动引起其需求量发生反向变化。
在其他条件不变的情况下,下列判断正确的是①该种商品的互补商品需求量会有所增加②该种商品的互补商品需求量会有所减少③该种商品的替代商品需求量会有所减少④该种商品的替代商品需求量会有所增加A.①③B.①④图1C.②③D.②④3.假如一年内某国待售商品的价格总额为10000亿元,货币流通速度一年为4次,同期中央银行发行纸币5000亿元。
若其他条件不变,此种情况会引起该国商品A.价值量降低B.价值量提高C.价格下跌D.价格上涨4.2011年3月,全国人大常委会委员长吴邦国在十一届全国人大会议上宣布,中国特色社会主义法律体系已经形成,这是我国社会主义民主法制建设史上的重要里程碑。
下列对其重要重大意义的表述,正确的有①为我国社会主义民主政治的发展提供了法制保障②为实现中华民族伟大复兴奠定了坚实的法制基础③保证了我国国家机关及其工作人员提高依法行政水平④从制度和法律上确保了中国共产党的领导和执政地位A.①②③B.①②④C.②③④D.①③④5.2010年12月,巴西、俄罗斯、印度和中国一致决定,吸收南非加入“金砖国家”合作机制。
目前,“金砖国家”的人口占世界总人口42%,对世界经济增长的贡献率超过50%。
这表明A.国际政治经济秩序形成了新格局B.合作代替竞争成为国际关系的基本形式C.“金砖国家”对世界经济的发展产生重要影响D.“金砖国家”已成为维护世界和平的中坚力量6.为加快民族教育事业,内地省市根据国家要求认真落实对民族地区的教育对口支援工作。
2011年普通高等学校招生考试文科综合(福建卷)第Ⅰ卷(选择题共l44分)本卷共36小题,每小题4分,共144分。
在每小题给出的四个选项中,只有一项是最符台题目要求的。
某山区为了改造低产的山坡地,先是增施肥料,但农作物增产效果微弱。
后将山坡地改造成水平梯田,增产效果显著。
完成l~2题。
1.增施肥料效果散弱的最主要原因是该地A.土层薄B.降水变率大C.坡度大D.植被覆盖率低2.将山坡地改造成水平梯田,主要是为了A.调节大气温度B.提高土壤肥力C.增大空气湿度D.增加日照时数下表为2002~2007年我国某特大城市郊区年平均人口迁移统计资料,迁入人口以初中学历的外采人口为主。
读表完成3~4题。
3.上表反映的人口迁移对该市的影响是A.促进高新技术产业的发展 B.扩大环境人口容量C.加速土地利用类型的转变 D.加快人口老龄化进程4.为了社会和谐发展,该市郊区最需要增加的职业人员是A.环卫人员 B.中小幼教师 C.工程技术人员 D.建筑设计师某城市岛国大力建设公共住房(即由政府控制的低成本住房),解决了80%以上国民的居住问题。
图1示意2008年该国公共住房的空间分布。
读图完成5~6题。
7~9题。
7.图中E、F两地气候风险度分别可能为A.0.55 0.50 B. 0.30 0.50 C.0.55 0.35 D.0.30 0.35 8.导致E、F两地气候风险度差异的因素主要是A.大气环流、地形 B.大气环流、海陆位置C.纬度位置、地形D.海陆位置、河网密度9.若图示地区气候变暖,以下四地中风险度降低最明显的是A.EB.FC.GD.H图3示意某区域某时海平面等压线分布,虚线为晨昏线。
读图完成10~12题。
10.此时,①地的盛行风向为13.1925年初,土耳其改革者发动对旧式礼拜帽的批判,引起了社会上得强烈不满,但欧式帽还是在土耳其流行起来。
在百姓中最流行的是鸭舌帽,因为在做礼拜时可以把帽舌反过来朝后戴,前额依旧可以贴在地上。
2011年普通高等学校招生全国统一考试(新课标全国卷)文科综合能力测模拟试题(二)第Ⅰ卷为选择题,共140分;第Ⅱ卷为非选择题共160分。
满分300分,考试时间为150分钟。
一、选择题:本大题共35小题,每小题4分,共计140分。
在每小题给出的四个选项中,只有一项是最符合题目要求的。
巴西(Brazil)、俄罗斯(Russia)、印度(India)和中国(China)四个国家的英文名称首字母可以组合成“BRICs”一词,其发音与英文中的“砖块”(bricks)一词非常相似,故被称为“金砖四国”。
结合四国统计数据完1—3题。
1.对四个国家的描述与表中显示数据结果不相符的是()A.①国城市化进程减缓B.②国人口增长缓慢C.③国城市化水平最高D.④国经济发展最快2.表中①②③④分别代表的国家依次是()A.俄罗斯、印度、巴西、中国B.中国、俄罗斯、印度、巴西C.巴西、印度、中国、俄罗斯D.印度、巴西、俄罗斯、中国3.从经济上看,“金砖四国”的差别很大。
巴西被称为“世界原料基地”,俄罗斯被称为“世界加油站”,印度被称为“世界办公室”,中国被称为“世界工厂”。
关于上述称谓理解错误..的是()A.巴西是矿产资源、农业资源大国B.俄罗斯的石油和天然气出口为其经济增添了双翼C.印度是软件工业大国,班加罗尔是其软件业代表城市D.中国利用充足的原料能源驱动了经济繁荣2009年秋,世界一些地区爆发了严重的禽流感,我国政府采取了严格的防御对策:疫情发生地3km内强制免疫;10km内活禽市场必须关闭。
读我国某乡镇禽流感疫情分布图(右图),判断4~5题。
4.该分布图的比例尺是()A.1:100000B.1/200000C.1:300000D.1/6000005.图中数码代表的村落,必须强制免疫的是()A.①③⑤B.③⑤C.③④⑤D.①②图中数字代号表示新加坡(2 N)、巴黎(49 N)、乌鲁木齐(47 N)、开普敦(34 S)4个城市。
2012年普通高等学校招生全国统一考试(湖南卷)文科综合能力测试本试卷分第I卷(选择题)和第II卷(非选择题)两部分。
第I卷1至8页,第II卷9至16页,共300分。
考生注意:1.答题前,考生务必将自己的准考证号、姓名填写在答题卡上。
考生要认真核对答题卡上粘贴的条形码的“准考证号、姓名、考试科目”与考生本人准考证号、姓名是否一致。
2.第I卷每小题选出答案后,用2B铅笔把答题卡上对应题目的答案标号涂黑,如需改动,用橡皮擦干净后,再选涂其他答案标号。
第II卷用黑色墨水签字笔在答题卡上书写作答,在试题卷上作答,答案无效。
3.考试结束,监考员将试题卷、答题卡一并收回。
第I卷(选择题共140分)本卷共35个小题,每小题4分,共140分。
在每小题给出的四个选项中,只有一项是符合题目要求的。
随着工业化、城市化的飞速发展,耕地不断被挤占,但2004年以来,我国粮食总量仍连续增长。
据此完成1-3题。
1.近年来,我国粮食总产量连续增长的主要原因是A.扩大了粮食播种面积B.加大了农业科技投入C.改进了农田水利设施D.完善了粮食流通体系2.改革开放以来,下列粮食主要产区在全国商品粮食生产中的地位下降最为显著的是A.太湖平原B.洞庭湖平原C.汉江平原D.成都平原3.河南省和黑龙江省都是我国产粮大省。
两省相比,黑龙江省粮食商品率高的主要原因是A.耕地面积广B.生产规模大C.机械化水平高D.人口较少图1示意流域水系分布(a)和该流域吧、内一次局地暴雨前后甲,乙两水文站观测到的河流流量变化曲线(b),读图1完成4~5题4. 此次局地暴雨可能出现在图1a中的A ①地B ②地C ③地D ④地5. 乙水文站洪峰流量峰值小于甲水文站,主要是因为甲,乙水文站之间A 河道淤积B 河谷变宽C 湖泊分流D 湖水补给量减小读图 2 ,完成6~7题6. 根据图是信息可以推断,A 1月平均气温甲城市高于乙城市B 1月平均气温甲城市低于乙城市C 7月平均气温甲城市高于乙城市D 7月平均气温甲城市低于乙城市7. 图中甲乙两城市分别位于A 关中平原,浙闽丘陵B 江汉平原,山东丘陵C 汗水谷地,黄淮平原D 汾河谷地,松嫩平原图3表示某区域在一定时期内剩余劳动力数量,人均工资的变化,以及甲、乙两类企业在该区域维持最低经济效益所能支付人均工资的变化,读图3,完成8-9题8.由图3可以推断,该区域A.T0年工业基础雄厚 B.T0¯—T1年吸引的工业企业类型最多C. T1—T2年经历产业结构调整D. T2年以后工业生产衰退9.甲、乙两类企业相比A.甲类企业在该区域维持发展的时间更长B.甲类企业趋向廉价劳动力区位C.乙类企业进入该区域的时间更早D.乙类企业产品的附加值较低图4示意某小区域地形,图中等高距为100米,瀑布的落差为72米,据此完成10-11题10.Q地的海拔可能为A.90米B.230米C.340米D.420米11.桥梁附近河岸与山峰的高差最接近A.260米B.310米C.360米D.410米12.货币最早以足值的金属货币形式出现的。
2011年普通高等学校招生全国统一考试语文本试卷分第Ⅰ卷(选择题)和第Ⅱ卷(非选择题)两部分。
第Ⅰ卷1至4页,第Ⅱ卷5至8页。
考试结束后,将本试卷和答题卡一并交回。
第Ⅰ卷1.答题前,考生在答题卡上务必用直径0.5毫米黑色墨水签字笔将自己的姓名、准考证号填写清楚,并贴好条形码。
请认真核准条形码上的准考证号、姓名和科目。
2.每小题选出答案后,用2B铅笔把答题卡上对应题目的答案标号涂黑,如需改动,用橡皮擦干净后,再选涂其他答案标号,在试题卷上作答无效.........。
3.第Ⅰ卷共10小题,每小题3分,共30分。
在每小题给出的四个选项中,只有一项符合题目要求。
一、(12分,每小题3分)1.下列词语中加点的字,读音全都正确的一组是A.逾.越(yú)鸟瞰.(kàn)一丘之貉.(lùo)栩.栩如生(xǚ)B.溃.败(kuì)凹.陷(wā)贻.笑大方(yí)兢.兢业业(jīng)C.咀.嚼(zǔ)桧.柏(guì)罄.竹难书(qìng)饕餮.大餐(tiè)D.觊.觎(jì)攻讦.(jié)光阴荏苒.(rǎn)心怀叵.测(pǒ)2.下列各句中,加点的成语使用恰当的一项是A.我读过弗莱的著作,很喜欢他那高屋建瓴....的气势和包罗万象的体系,更欣赏他努力摆脱主观印象式品评的文学批评方法。
B.奚羽先生指导弟子写论文时强调,学术论文要有的放矢,论证严密,语言准确而简洁,不能模棱两可,也不能繁文缛节....。
C.这是一家国家级出版社,近几年来,出版了很多深受读者尤其是在校大学生喜爱的精品图书,不少作家都对它趋之若鹜....。
D.虽然已经是晚上了,但候车大厅里依然人来人往,热闹非凡,大喇叭的广播声、商贩的叫卖声、孩子的哭泣声不绝如缕....。
3.下列各句中,没有语病的一句是A.不同的生活习俗、自然条件以及地理环境,使各地的民居在平面布局、结构方法、造型等方面呈现出淳朴自然,而又有着各自的特色。
2011年普通高等学校招生全国统一考试(新课标全国卷)文科综合能力测试本试卷分第I卷(选择题)和第Ⅱ卷(非选择题)两部分,第Ⅰ卷1至8页,第Ⅱ卷9至16页,共300分。
考生注意:1.答题前,考生务必在将自己的准考证号、姓名填写在答题卡上。
考生要认真核对答题卡上粘贴的条形码的“准考证号、姓名、考试栏目”与考生本人准考证号、姓名是否一致。
2.第Ⅰ卷每小题选出答案后,用2B铅笔把答题卡上对应题目的答案标号涂黑,如需改动,用橡皮擦干净后,再选涂其他答案标号。
第Ⅱ卷用黑色墨水签字笔在答题卡上书写作答,在试题卷上作答,答案无效。
3.考试结束,监考员将试题卷、答题卡一并收回。
第Ⅰ卷(选择题共140分)本卷共35个小题,每小题4分,共140分。
在每小题给出的四个选项中,只有一项是符合题目要求的。
日本某汽车公司在中国建有多个整车生产厂和零件生产厂。
2011年3月11日东日本大地震及随后的海啸、核辐射灾难,使该公司在灾区的工厂停产。
受其影响,该公司在中国的整车生产厂也被迫减产。
据此完成1~2题。
1.该公司在中国建零部件生产厂,主要目的是A.避免自然灾害对本土汽车生产的影响B.为其中国整车厂配套,降低整车生产成本C.利用中国廉价劳动力,为其日本整车厂服务D.建立其全球整车生产的零部件工业基地2.中国整车生产厂被迫减产是由于该公司在灾区有A.研发中心B.一般零部件厂C.核心零部件厂D.整车厂第二次世界大战后,美国通过大量技术投入和大规模专业化生产,成为世界最大的大豆生产国和出口国。
巴西自20世纪70年代开始种植大豆,在积极培育优良品种的同时,鼓励农民组建农场联合体,实现了大豆的规模化生产与经营。
目前,巴西的大豆产量、出口量仅次于美国。
中国曾是世界最大的大豆生产国和出口国,近些年大豆的质量下降(品种退化,出油率低),生产成本较高,成为世界最大的大豆进口国。
据此完成3~5题。
3.巴西大豆总产量增加的潜力大于美国,主要是因为巴西A.技术力量较雄厚B.气候条件较优越C.可开垦的土地资源较丰富D.劳动力较充足4.在国际市场上,巴西大豆价格低于美国的主要原因是巴西A.专业化水平较高B.科技投入较大C.劳动生产率较高D.劳动力价格较低5.中国要提高大豆质量需A.加大科技投入B.扩大种植面积C.增加劳动力投入D.加大化肥使用量读图1,完成6~8题。
第一章化学计量在实验中的应用第1讲物质的量、气体摩尔体积题组一物质的量、气体摩尔体积1.下列对“摩尔(mol)”的叙述不正确的是( D ) A.摩尔是一个单位,用于计量物质所含微观粒子的多少B.摩尔既能用来计量纯净物,又能用来计量混合物C.1 mol任何气体所含的气体分子数目都相等D.用“摩尔”(而不用“个”)计量微观粒子与用“纳米”(而不用“米”)计量原子直径,计量思路都是扩大单位2.下列叙述正确的是( D )①标准状况下,0.2 mol任何物质的体积均为4.48 L②若1 mol气体的体积为22.4 L,则它一定处于标准状况下③标准状况下,1 L HCl和1 L H2O的物质的量相同④标准状况下,1 g H2和14 g N2的体积相同⑤28 g CO的体积为22.4 L⑥两种物质的物质的量相同,则它们在标准状况下的体积也相同⑦在同温同体积时,气体物质的物质的量越大,则压强越大⑧同温同压下,气体的密度与气体的相对分子质量成正比A.①②③④B.②③⑥⑦⑧C.⑤⑥⑦⑧D.④⑦⑧3.(2009·湖北八校联考)(1)2 mol O2和3 mol O2的质量之比2∶3,分子数之比2∶3,温同压的密度之比1∶1,含氧原子数之比2∶3,同温同压的体积之比2∶3。
(2)O3与Cl2具有相似的性质,均可用于自来水的消毒。
已知二者在消毒时均被还原为最低价态,则相同状况下10 L O3与30L Cl2的消毒能力相当。
(3)气体化合物A分子式可表示为O x F y,已知同温同压下10 mL A受热分解生成15 mL O2和10 mL F2,则A的化学式为O3F2,推断的依据为阿伏加德罗定律和质量守恒定律。
题组二阿伏加德罗常数的应用4.设阿伏加德罗常数(N A)的数值为n A,下列说法正确的是( C ) A.1 mol Cl2与足量Fe反应,转移的电子数为3n AB.1.5 mol NO2与足量H2O反应,转移的电子数为0.5n AC.常温常压下,46 g的NO2和N2O4混合气体含有的原子数为3n AD.0.10 mol Fe粉与足量水蒸气反应生成的H2分子数为0.10n A5.(2010·宁波质检)设N A代表阿伏加德罗常数的数值,下列说法中正确的是(C)①常温常压下,17 g甲基(-14CH3)所含的中子数为9N A②常温常压下,22.4 L NO气体的分子数小于N A③64 g铜发生氧化还原反应,一定失去2N A个电子④常温常压下,100 mL 0.5 mol/L的乙酸溶液中,乙酸的分子数目小于0.05N A⑤标准状况时,22.4 L二氯甲烷所含有的分子数为N A⑥常温常压下,1 mol氦气含有的核外电子数为4N A A.①②B.③④C.②④D.⑤⑥6.(2010·黄冈质检)同温同压下,x g的甲气体和y g的乙气体占有相同的体积,根据阿伏加德罗定律判断,下列叙述错误的是( C ) A.x∶y等于甲与乙的相对分子质量之比B.x∶y等于等质量的甲与乙的分子个数之比C.x∶y等于同温同压下甲与乙的密度之比D.y∶x等于同温同体积下等质量的甲与乙的压强之比题组三以物质的量为中心的综合计算7.某同学用NaHCO3和KHCO3组成的某混合物进行实验,测得如下数据(盐酸的物质的量浓度相等):50 mL盐酸50 mL盐酸50 mL盐酸m(混合物) 9.2 g 15.7 g 27.6 gV(CO2)2.24 L3.36 L 3.36 L(标准状况)则下列分析推理不正确的是( D )A.盐酸的物质的量浓度为3.0 mol/LB.根据表中数据能计算出混合物中NaHCO3的质量分数C.加入混合物9.2 g时盐酸过量D.15.7 g混合物恰好与盐酸完全反应8.(2010·娄底联考)一定量的液态化合物XY2,在一定量O2中恰好完全反应:XY2(l)+3O2(g)===XO2(g)+2YO2(g),冷却后在标准状况下,测得生成物的体积为672 mL,密度为2.56 g/L,则:(1)反应前O2的体积是672mL;(2)化合物XY2的摩尔质量是76_g/mol;(3)在XY2分子中,X、Y两元素质量比为3∶16,则X、Y两元素分别为碳和硫(填名称)。
绝密启用前2011年普通高等学校招生全国统一考试文科综合能力测试本试卷分第I卷(选择题)和第II卷(非选择题)两部分。
第I卷1至8页,第II卷9至12页。
考试结束后,将本试卷和答题卡一并交汇。
第I卷注意事项:1.答题前,考试在答题卡上务必用0.5毫米黑色墨水签字笔将自己的姓名、准考证号填写清楚,并贴好条形码,请认真核准条形码上的准考证号、姓名和科目。
2.每小题选出答案后,用2B铅笔把答题卡上对应题目的答案标号涂黑,如需改动,用橡皮擦干净后,再选涂其他答案标号,在试题卷上作答无效.........。
3.第I卷共35小题,每小题4分,共140分。
在每题给出的四个选项中,只有一项是符合题目要求的。
读图1. 完成1~2题。
1.组成该山体岩石的矿物直接来自A.地表 B.地壳上部C. 地壳下部D.地幔2. 在岩石圈物质循环过程中,该山体岩石在地球表层可转化为A.喷出岩 B.侵入岩C.沉积岩 D.变质岩芝加哥是美国五大湖区最大的城市,其位置见图2。
1848年修通联系密西西比河水系和五大湖的运河,随后兴建铁路并形成以芝加哥为中心的放射状铁路网。
这段时期,芝加哥工业主要有农产品加工、农具、交通工具等生产部门。
1890年,芝加哥人口达到100万。
20世纪上半叶,芝加哥发展以钢铁为主导的重工业,并成为20世纪美国最大的钢铁工业基地。
据此完成3~5题。
3.1848年后,芝加哥成为美国中西部农产品集散中心的主导区位条件是A.濒临五大湖B.位于美国中西部的中心位置C.位于密西西比河航运的上游起点D.位于密西西比河与五大湖的转运地点4.20世纪之前,芝加哥的工业活动主要联系A.芝加哥周边农村地区B.五大湖沿岸各城市C.美国东北部工业区D.美国本土5.芝加哥发展钢铁工业最有利的条件是A.良好的工业基础B.便捷的交通运输C.充足的劳动力D.丰富的原料和燃料到2010年底,我国投入运营的高速铁路约7500千米,图3显示我国某段高速铁路景观。
据此完成6~8题。
6.为了保持列车高速运行,高速铁路选线时首要考虑的自然因素是A地形B地质C气候D水文7.在平原地区,修建高速铁路时多采用高架的方式。
主要是为了A 减少噪音扰民B较少占用耕地C 缩短运营里程D保护野生动物8.我国高速铁路网建成后,下列区段中,民航客运业受冲击最大的是A武汉-----广州B杭州----上海C成都----上海D兰州-----北京一般情况下,空气的密度与气温,空气中的水汽含量呈负相关。
图4示意北半球中纬某区域的地形和8时气温状况剖面,高空自西向东的气流速度约20千米/时。
据此完成9-11题9,此时,甲、乙、丙三地的大气垂直状况相比较A甲地比乙地稳定B乙地对流最旺盛C乙地比丙地稳定D丙地最稳定10.正午前后A甲地气温上升最快B乙地可能出现强对流天气C丙地刮起东北风D甲地出现强劲的偏南风11.该区域可能位于A.黄土高原 B.内蒙古高原C.华北平原 D.东南丘陵12唐初编定的《隋书·经籍志》,确立了中国古代史四部分类著录图书的原则,汉代的乐府民歌应著录于A经部B史部C子部D集部13明后期,某地佃户将收获的好米换取银钱自用,劣质米交租,丰收之年也声称歉收,拖欠地租“渐以成风”,官府勒令田主完粮纳税,“于是称贷(借高利贷)完官而田主病”。
出现这种现象的主要原因是A商业的发展冲击农业B佃户人身依附关系弱化C佃户与地主矛盾激化D国家税收政策发生变化14徐继畬在《瀛环志略》中对华盛顿有如下评述:“呜呼!可不谓人杰”美利坚合众国以为国,幅员万里,不设王侯之号,不循世及之规,公器付之公论,创古今未有之局,一何奇也!泰西古今人物,能不以华盛顿为称首哉!”这表明作者A鼓吹共和制,反对君主制B对君主制的反思走在时代前列C已成为洋务运动的先驱D主张仿效美国发展资本主义15《光绪朝东华录》载清末颁布的一份懿旨称:“嗣后乡试会试及岁考科举考等,悉照旧制,仍以四书文试贴经文策问等项分别考试。
经济特科,易滋流弊,并着即行停罢。
”与这一懿旨的颁布有直接关系的历史事件是A.百日维新 B.戊戌变法C.清末新政 D.预备立宪16.清初著名诗人陈元孝过崖山,于南宋陆秀夫负帝投海处题诗一首,中有“山水萧萧风更吹,两岸波浪至今悲”之句。
近人作陈元孝崖山题诗图,章太炎以该诗题画,1907年刊与《民报》,一时广为流传。
章太炎此举意在A.提倡反清复明 B.抵制保皇势力C.宣扬传统文化 D.激发民族主义17.图5所示为1960~1965年中国工业总产值的变化,这一变化主要是由于A.经济政策的变化B.工业结构的调整C.农业经济的波动D.中苏关系的变化18.1603年,一位旅居西班牙的法国人说:“我在这里听到一个谚语:本地除白银外,所有东西都价格高昂。
”之所以出现这一谚语,主要是因为西班牙A.贵族阶层生活奢靡 B.工商业的发展迅速C.对殖民地疯狂掠夺 D.矿产资源十分丰富19美国首都华盛顿所在地原是一片荒无人烟的灌木丛林。
联邦政府机构位于城市中心,国会大厦在全城最高点“国会山”上,在其两侧分别是总统府和联邦最高法院。
以建都时各州名称命名的15 条大道由内向外辐射,覆盖全城。
华盛顿的建筑规划体现的美国政治文化是A.白手起家的开拓精神 B.议会中心与共和意识C.三权分立与制衡原则 D.平等独立的州权观念20.19世纪30年代,印度书店中的英文版书籍畅销,教科书社在两年内售出英语书籍达3.1万册。
这表明当时A.印度社会精英普遍接受西方教育B.西方文化随殖民扩张在印度传播C.欧洲启蒙思想在印度影响广泛D.英语已成为印度人的主要语言21.第二次世界大战中,反法西斯主要大国之间在军事上既合作又斗争。
下列实物中,最能反映这一情况的是A.一枚铸有苏、美、英国旗和“1944年6月”的纪念币B.一份“1940~1944年租借法受援国及物资”的清单C.一本20世纪40年代的中文版《开罗宣言》D.一张布雷顿深林会议场景的照片22.1964年到1982年期间,在苏联“完善”社会主义的提法逐渐取代“改革”的提法,随之出现的是A.社会经济发展丧失活力 B.破坏法治现象得到纠正C.社会主义自治制度确立 D.放松对东欧国家的控制23.1985年,邓小平指出,“过去我们的观点一直是战争不可避免,而且迫在眉睫”;“这几年我们仔细地观察了形势”,“由此得出结论,在较长时间内不发生大规模的世界战争是有可能的”。
这一判断A缘于美苏关系的全面缓和 B.基于世界格局的重大变化C.有利于推进国内经济建设D.有助于确立改革开放方针24. 去年甲利用自有资金20万元开办了一家小企业,一年后盈利2万元,全部用于个人消费。
今年甲以6%的利率借得资金10万元扩大生产。
假设该企业今年的利润率(利润/资产)与去年持平,那么,甲今年自有资金的利润率为A.6% B. 10% C. 12% D. 15%25. 2000年至2010年,我国经济高速增长,对外贸易快速发展。
机电产品和高新技术产品的贸易统计数据如图6:从图6可以看出我国①进出口产品结构更加优化②进出口对GDP拉动作用逐渐增强②开放型经济水平进一步提升④全方位对外开放格局已经形成A.①② B. ①③ C. ②③ D. ③④26. 近年来,我国东部沿海地区不少企业出现“招工难”现象。
要解决“招工难”问题,企业可以采取的措施有①提高员工的工资和福利②到劳动力资源丰富的地区设厂③消除农民工流动的体制性障碍、④提高对员工的技能要求A.①③B. ①④C. ②③D. ②④27. 今年上半年,我国一些地区出现蔬菜收购价格下跌、销售不畅的现象。
为减少菜农损失,各级政府采取了一些相应的措施。
下列措施中,有助于解决“菜贱伤家“问题的是① 加强种植技术培训,提高农业劳动生产率② 建立供求信息平台,调整蔬菜种植结构③ 减少蔬菜流通环节,提高产品附加值④ 实行蔬菜价格保护,加大农业补贴力度A.①③B. ①④C. ②③D. ②④28.全球气候变暖的危害日益凸显,各国都在寻求应对之策。
我国科学家研究了气候变暖条件下热量资源变化对粮食生产的影响。
1981年以来,我国一年两熟、一年三熟粮食作物种植界限明显北移,在其他条件不变的情况下,前者粮食产量平均可增加54%~106%,后者可增加27%~58%。
该研究为我国合理调整农作物区域布局提供了科学依据。
这从一个侧面表明科学认识①具有自觉选择性,能够透过现象认识本质,化害为利②具有能动创造性,能够推测未来,创造理想世界③能够揭示事物演化规律,指导实践活动,推动社会发展④基于实践活动,体现了主体的能动性、创造性和目的性A.①②B.①⑨C.②④D.③④某农牧区由于长期滥垦草原、超载放牧,不仅没有改变经济落后的面貌,反而导致自然环境的严重破坏,草原承载力急剧下降。
践行科学发展观以来,农牧民改变以往的经济发展方式,根据当地自然条件种植沙柳资源林,大力发展沙柳加工业,不仅促进了经济发展.也保护了生态环境。
回答29-一30题。
29.该地农牧民种植沙柳资源林,发展沙柳产业,改变落后面貌的事例表明①人民群众是物质生产的主力军,是社会存在和发展的基础②人民群众是物质财富的创造者,是推动物质生产发展的决定力量③人民群众具有无限的创造力,是创造物质财富和精神财富的源泉④人民群众是历史发展的动力,在经济社会发展中起主体的作用A.①②B.②③C.②④D.③④30.农牧民落实科学发展观,建设生态文明取得明显成效,得益于他们①以经济效益为中心,积极促进沙柳产业发展②尊重自然规律,完整地保护当地的自然面貌③从该地实际出发,因地制宜发展沙柳种植业④发挥自觉能动性,做到人与自然的和谐相处A.①②B.①④C.②③D.③④3 1.以前,人们通常认为植物不像人和动物一样具有“记忆力"。
近来,科学家在实验中发现,照射到一片叶子上的光,能够让整株植物作出相应的反应。
科学家认为,植物可以用“电化学信号’’在叶子之间传递光强和光质信息,这种反应方式和人的神经系统的反应方式非常相似。
植物“记住"光线中的信息并作出反应,进一步佐证了①任何物质都有反应特性②意识是一种特殊的反应形式③不同形式的物质具有同样的反应特性④物质的不同反应形式之间具有联系性A.①②B.①④C.②③D.③④32. 从2005年开始,一个名为“公共预算观察”的志愿者团队每年向若干中央部委和许多地方政府提出查看预算案的申请。
近几年每到“两会”期间,社会公众都会对政府预算公开问题给予极大关注。
2009年底,国务院提出争取3年内实现向社会公开全部部门预算。
社会公众要求政府预算公开体现的公民权利是①了解公共事务的知情权②对国家机关的监督权③管理公共事务的参与权④分享公共服务的平等权A. ①②B.①③C.②④D.③④33.根据全国人大标准的中央预算,2011年我国城镇职工基本医疗保险、城镇居民基本医疗保险和新型农村合作医疗保险参保率将提高到90%以上,新型农村合作医疗和城镇居民基本医疗保险的财政补助标准由人均120元提高到200元,中央财政为此安排760亿元,比上年增长35.7%。