日本移动学习实践研究前沿_对话东京大学教育技术首席专家山内祐平副教授
- 格式:pdf
- 大小:331.09 KB
- 文档页数:6
移动学习的发展移动学习是E-Learning技术和移动技术发展相结合而产生的。
目前,对移动学习尚未形成一个明确具体的定义,不同研宄者也从不同维度对移动学习特征进行划分。
一、移动学习的发展国外发展:1994年开始美国卡耐基梅隆大学开展了一项历时三年的研究,在整个校园覆盖无线网,这项研究开启了移动学习应用的先河,是全世界第一个移动学习项目。
此后,全世界有关的教育研究者、移动设备开发商和移动运营公司开始关注移动教育,从 2001 年起欧美发达国家开始规划移动学习的项目并着手实施,这些国家包括了德国、英国的数十个国家。
国内发展:美国加州大学伯克利分校(UC Berkeley)的人机交互研究室 2000 年启动的名为“Mobile Education”的项目,该项目推出不久就由著名国际远程教育专家德斯蒙德·基更引入我国。
他在上海电视大学 40 周年校庆召开的“新千年:教育技术与远程教育发展”中外专家学者报告会上作主题报告《从远程学习到数字学习,从数字学习再到移动学习》,报告从这三个概念的更迭来透视远程教育的过去、现在和未来。
此后,移动学习逐渐成为了国内诸多学者及移动通信商的关注焦点。
二、移动学习的定义对于移动学习的定义,国内外研宄者各执一词,已有移动学习定义侧重点整理如下:(1)以移动设备为要点的移动学习定义。
保罗·哈里斯对移动学习的定义是:移动学习是移动计算技术和E-Learning的交点,它能够为学习者带来一种随时随地的学习体验。
也就是说,移动学习指的是使用PDA设备进行一种随时随地学习的体验。
(2)以双向互动为要点的移动学习定义。
全国高等教育技术写作委员会给移动学习下的定义是:移动学习是依托目前比较成熟的无线移动网络、国际互联网,以及多媒体技术,学生和教师通过利用移动设备(如智能手机、笔记本电脑、ipad)来实现更为灵活便捷的双向互动的教学活动以及有关于科技和教育方面的消息交流。
佐藤学,日本教育学会会长、教授。
1951年生,教育学博士。
作为"付诸行动的研究者”,他遍访日本全国各地学校,深入课堂,与教师一同研究教学,倡导创建“学习共同体”。
三十年如一日,每周至少两天深入学校,扎根中小学实地观察,是日本学校教育最有影响力的人物之一。
个人著作《美国课程改造史研究--单元学习的创造》(1990)《学习,其死亡与再生》(1995)《教育方法学》(1996)《课程评论--走向公共性的重建》(1996)《教师这一难题--走向反思性实践》(1997)《学习的快乐--走向对话》(1999)《教育方法》(1999)《教育时评(1997-1999)》(1999)《教育改革设计》(1999)《改变教学,学校改变》(2000)《“学习”再考》(2001)其中,《课程评论--走向公共性的重建》与《教师这一难题--走向反思性实践》的主要内容已结集成中译本《课程与教师》(钟启泉译2003),《改变教学,学校改变》的中译本《静悄悄的革命》《李季湄,长春出版社,2003》出版。
《课程与教师》是日本东京大学佐藤学教授积二十多年来“课程”与“教师”研究的一部力作。
作者从质性研究与阐释学的视角,诠释了日本学校教育的发展问题与课题;提供了重建“课程”概念、重建“教师”概念的思路。
同时,也提示了作为“学习共同体”的未来学校发展的构图。
佐藤学的《课程与教师》主张:将“传递中心课程”转变为“对话中心课程”;将教师的角色由“技术熟练者”转变为“反思性实践者”;将学校由“教育工厂”转变为“学习共同体”。
课程的重新释义“课程重新界定为‘学习经验之履历’的课题。
提到“课程”,无论是教师还是学生都会自然而然地联想到课程表,认为所谓课程就是国家规定的学科计划。
对课程的这种理解源于宗教革命后的16世纪,反抗国王与教会权力控制的大学,把强制推行规定的教育内容的学程讽刺性地称之为“课程”,从此,课程沿袭了“学科课程与组织”这一含义。
2019年东京大学入学典礼上野千鹤子教授致辞首先恭喜各位同学考入东京大学。
你们从激烈的竞争中脱颖而出,才来到了这里。
女学生所处的现状我想大家应该都不会质疑这场选拔考试的公平性。
倘若缺乏公正的话,你们肯定会非常愤怒吧。
但是,就在去年,东京医科大学被爆出歧视女生和复读学生等“入学不公”丑闻。
依据日本文科省对全国81所医科大学、医学部进行的全面调查显示,女生普遍很难考入医科大学。
换句话说,相对于女生的医科大学入学合格率,男生的平均合格率要高出1.2倍。
此次,被爆出丑闻的东医大高达1.29倍,最高的顺天堂大学为1.67倍。
排名靠前的大学还有昭和大学、日本大学、庆应大学等私立学校。
而女生入学困难度低于1.0,即相对而言女生更容易考入的大学有鸟取大学、岛根大学、德岛大学、弘前大学等地方国立大学医学部。
顺便说一下,东京大学理科3类为1.03,虽然低于1.2的平均值,但仍超出正常值1.0。
那么,我们究竟该如何解读这个数字呢?统计非常重要,因为研究都是基于统计才成立的。
女生比男生更难合格,这是因为男生的考试成绩更优异吗?公布了全国医学部调查结果的文科省负责人表示:“当前没有发现其它优先考虑男生的院系,无论是理工科还是文科,大多数情况下还是女生更有优势”。
如此说来,除医学部外,其他学部女生的入学难度均低于1,而医学部则高于1。
针对这一现状,势必需要讨个说法。
事实上,各种数据都表明,女性考生的偏差值普遍高于男性考生。
首先,为了避免复读,女生通常会做足准备后,再慎重决定报考院校。
第二,长期以来,东京大学入学者的女性比例一直无法突破“2成的壁垒”。
今年考入东大的女生仅为18.1%,比前年还要低。
由于在统计数据中,偏差值的正态分布没有男女差异,因此可以断定报考东大的女性学生往往比男性学生更优秀。
第三,4年制大学的入学率本身就存在性别差异。
根据2016年度的学校基本调查,就4年制大学的入学率而言,男生为55.6%,女生为48.2%,有7个百分点的差距。
中日青少年之间的交流,不仅仅有利于人才的培养,还可以加深彼此之间的了解,促进通过“樱花科技计划”在促进亚洲青少年交流、培养科技创新日本的科技创新体系很像是中国的科技部和教育部结合在一起的一个组织。
日本国立研究开发法人科学技术振兴机构(JST),现拥多名职员,主要业务内容有制订有关科技创新的研究开发战略,进行科技创新、受托业务,为科技创新构建科技基础等。
JST长1 000多万名诺贝尔奖获得者获得了的研究资助。
在路透社评审的一项世界上最有创新能力的国家机关排行榜中,JST机构在全世界排名第四,在日本排名第一。
作为JST前理事长、JST中国综合研究交流中心首席研究员,我在20年前就开始进行中国和日本的科技交流工作。
为什么想做这项工作呢?这是因为历史上中日之间有长冲村宪树,日本国立研究开发法人科学技术振兴机构(JST)前理事长,JST中国综合研究交流中心首席研究员(左起)赤崎勇教授、天野浩教授、中村修二教授获得2014年诺贝尔物理学奖,以表彰他们发明了高效的蓝色发光二极管(LED),让明亮且节能的白色光源成为可能山中伸弥教授获得2012年诺贝尔生理学或医学奖中日大学展暨中日大学论坛多预算,第1年只能制作了3 000人的访问计划,并且由于文部科学大臣当时不同意此交流项目只针对中国,所以实际工作就扩展到了面向亚洲。
樱花科技计划概括起来也很简单,就是让亚洲的年轻人短期访问日本,所有的费用都由我们中心全额资助。
虽然1周的时间很短,但是已经足够让学生既了解日本的科技,又了解日本的文化和人情,如日本的舞蹈、插花和饮茶等,并喜欢上日本。
日本所有的诺贝尔奖获得者都是樱花科技计划的支持者。
每次高中生访日,都会有1位诺贝尔奖获得者与他们一起交谈、吃饭、讲课、做实验,如给学生们讲课的白发苍苍的诺贝尔化学奖得主白川老师。
到今年,樱花科技计划已经进行了5年,有26 381名亚洲青年通过这项计划来到日本访问,其中中国的青少年大约有9 000人。
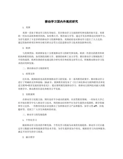
移动学习国内外现状研究1. 美国美国一直处于移动学习的先导地位,其在移动学习方面的研究和实践经验丰富。
美国的一些知名高校和教育机构,如哈佛大学、斯坦福大学等,通过开发各种移动应用和平台,为学生提供了丰富多样的移动学习资源和服务。
美国政府也对移动学习进行了大力支持,通过资助科研项目和举办相关研讨会等方式促进移动学习技术的创新和应用。
2. 欧洲与美国类似,欧洲国家也十分重视移动学习的研究和实践。
欧洲一些著名的教育科研机构和教育机构,如英国的剑桥大学、德国的柏林工业大学等,都在移动学习领域取得了不俗的成绩。
欧洲各国政府也通过联合研究项目和政策支持等方式,积极推动移动学习技术的应用和发展。
二、国内移动学习现状研究1. 政策支持近年来,我国政府也高度重视移动学习的发展,在一系列教育政策中,都对移动学习进行了明确的支持和鼓励。
2015年,我国教育部发布了《关于深化移动互联网教育改革促进互联网+教育发展的指导意见》,提出要积极发展移动学习,将移动互联网技术融入到教育教学中,推动教育信息化和教育公平发展。
2. 实践案例在移动学习实践方面,国内也有不少成功的案例。
在高等教育领域,一些知名大学已经开始在教学中引入移动学习技术,利用移动应用和平台为学生提供在线课程、教学资源和学习支持。
一些教育科技企业也推出了各种移动学习产品和服务,如学习类APP、在线题库等,受到了广大学生和教师的欢迎。
三、移动学习的发展趋势1. 个性化学习随着移动学习技术的不断发展,个性化学习将成为未来的发展趋势。
移动学习可以通过学习数据分析和智能推荐等技术手段,为学生提供更加个性化、精准的学习内容和服务,满足不同学生的学习需求。
2. 融合教学未来,移动学习与传统教学将更加紧密地融合在一起。
教师可以通过移动学习平台进行课堂教学辅助,学生也可以通过移动设备进行课后学习和练习,实现课堂内外教学的有机衔接。
3. 科技创新移动学习的发展还需要不断进行科技创新,包括移动应用开发、AR/VR技术应用、大数据分析等方面的技术创新,以提升移动学习的学习体验和教学效果。
日本中小学信息教育的发展历程和前沿动态作者:孙帙李哲前迫孝宪张海来源:《中国信息技术教育》2015年第07期随着智能手机和4G通信网络的普及,信息教育迎来新的机遇和挑战。
本文通过梳理日本中小学信息教育的发展历程,研究日本中小学信息教育的创新课程体系及具体事例,旨在为我国中小学信息教育课程体系的构建提供参考和借鉴。
● 追溯日本中小学信息教育的发展沿革日本中小学开展信息教育的历史可以追溯到上个世纪80年代,其发展可以根据信息教育培养目标划分成4个阶段。
第一阶段是将信息教育引入到中小学学校教育的试行阶段,将“学科中信息媒体的教学应用和信息机器支持下的个别化学习活动的开展”统称为信息教育。
第二阶段是将计算机等基础设施整备到中小学的准备阶段。
在“教学指导”到“学习支援”的教学观转变背景下,利用计算机促进学生积极参与学习活动。
第三阶段是信息教育逐渐走向体系化的起步阶段。
在1997年颁布的《学习指导要领》中,根据不同学科以及不同的年龄发展阶段,分别对信息教育的具体内容做出了详细说明。
第四阶段是信息教育走向正规的发展阶段。
为了应对信息化社会的快速发展,日本文部省2008年颁布新的学习指导要领,修订信息教育培养目标和学习内容,促进信息教育课程以及其他学科中的信息教育的实施,并鼓励开发新的教育课程体系或者“自主创造科目”。
● 保障日本中小学信息教育实施的指导要领2008年1月,日本中央教育审议会报告中指出“根据社会变化进行学科改进”。
同时为了面对信息化社会带来的机遇和挑战,日本文部科学省颁布的新学习指导要领中强调了信息教育的重要性。
《小学学习指导要领》总则中指出,在各学科教学中利用计算机、视听觉媒体等手段充实学习活动,培养学生的信息道德素养。
《中学学习指导要领》总则中指出,在教学中培养学生利用计算机等信息手段充实学习活动,促进学生自主搜集、分析所需信息。
并将信息教育与各学科融合。
《高中学习指导要领》中分为普通科目的信息课和专门科目的信息课。
自主对话式学习:日本《学习指导要领》中的理科教育改革作者:邓晴来源:《世界教育信息》2018年第08期摘要:日本十分重视理科教育对“科技立国”的推动作用。
为了更好地发展理科教育、解决社会面临的问题和挑战,日本政府在2017年修订《学习指导要领》,对日本现有理科教育的课程实施重点及教育内容进行了创新性改革。
本次改革特别强调开展自主对话式学习、开设高中理数探究科目,课程内容和实施方式联系学生实际生活,体现了学习过程深入化、课程内容融合化以及课程理念实用化的改革特点。
关键词:日本;《学习指导要领》;理科教育改革“科技立国”是日本的基本国策。
自1945年战败投降后的70多年间,日本共进行了7次《学习指导要领》改革,每一次改革都为解决理科教育存在的问题、更好地适应社会发展需求提供了强劲的动力。
近年来,日本出现了“文盛理衰”、学生理科学习兴趣不足等现实问题。
与此同时,随着以智能、信息和大数据为特征的“超智能社会”的到来,理科教育所强调的思考力、判断力和表现力成为了公民在知识经济时代必备的素质,理科教育变得越发重要,其适应性改革也势在必行。
为解决现行理科教育问题、更好地培养“超智能社会”人才,文部科学省于2017年3月正式公布了新修订的《学习指导要领》(以下简称《要领》),明确了未来15年的理科课程发展方向,并对现行理科教育进行了一系列创新性改革。
一、理科教育改革背景(一)“文盛理衰”的升学现状近年来,日本出现了明显的“文盛理衰”现象,即文科专业日益升温而理科专业人气降低甚至逐渐变为冷门专业。
即便在国立大学削减文科招生数量、扩大理科招生规模的情况下,这种现象依然存在。
据《东洋经济》报道,滋贺大学经济学部拟招生人数由2016年的200人减少到2017年的150人,新设数据科学学部①拟招收60人。
但现实情况是,报考经济学部的学生从2016年的566人增加至2017年的637人,而报考新设数据科学学部的学生只有61人,与拟招收人数几乎等额。
日本教育技术学研究方法的发展历程分析孙帙;李哲;前迫孝宪;张海【期刊名称】《现代教育技术》【年(卷),期】2017(027)002【摘要】近年来,移动通信和云计算等新一代信息技术的迅速发展宣告了大数据时代的来临,对社会各领域产生了深刻影响.在教育技术领域中,数据收集、存取、分析工具和处理技术也发生了巨大变化,为研究方法的变革提供支持.文章通过对历年来日本教育技术学研究取向的回顾来分析其研究方法的发展历程,再以2000年以来出版的《日本教育工学会论文志》文献中所采用的研究方法为分析对象,归纳并总结日本教育技术学研究方法的特点及发展趋势,以期为中国教育技术学的研究方法提供参考.【总页数】7页(P5-11)【作者】孙帙;李哲;前迫孝宪;张海【作者单位】大阪大学大学院人间科学研究科,日本大阪5650871;大阪大学大学院人间科学研究科,日本大阪5650871;中南财经政法大学外国语学院,湖北武汉430073;大阪大学大学院人间科学研究科,日本大阪5650871;东北师范大学传媒科学学院,吉林长春130117【正文语种】中文【中图分类】G40-057【相关文献】1.调查研究方法在教育技术学领域的应用分析——基于2000-2009年教育技术学两刊的统计 [J], 舒存叶2.实证研究方法在教育技术学领域的应用情况分析——基于2005-2007年教育技术学五刊的统计分析 [J], 朱书强;刘明祥3.教育技术学研究方法探究——我国教育技术学专业优秀博士论文的元分析 [J], 晏青青;王全彪;王燕4.教育技术学研究方法探究——我国教育技术学专业优秀博士论文的元分析 [J], 晏青青;王全彪;王燕;;5.我国教育技术学学科研究方法回顾与现实反思——基于1999-2020年教育技术学博士学位论文的分析 [J], 李志河;刘杜娟;蒲咪咪因版权原因,仅展示原文概要,查看原文内容请购买。
作者: 张海[1] 李馨[2]作者机构: [1]日本大阪大学人间科学研究科教育工学研究室,日本大阪565—0871 [2]中国电化教育杂志社,北京100031出版物刊名: 中国电化教育页码: 1-6页主题词: 移动学习 3G 泛在学习摘要:移动学习,在今天的教育技术领域已经成为一个激动人心的话题,吸引了大量的研究者进入这个领域。
移动学习之激动人心之处,并不仅仅在于将最前沿的技术引入教育领域,事实上,在我们看来,在于对今天教育所面临的巨大危机提供了一种极具希望的解决方案。
这一教育面临的巨大危机的起源是,自21世纪以来,全球最先进的社会都已步入信息化,成为一种全面的信息加工系统。
在这样的社会中,知识成为一种战略性资源。
而今天的城市,与工业时代的城市有别,后者基于水资源和自然资源形成,而前者建立于知识资源的基石上.围绕大学和金融资本为中心,基于媒体通讯网络构筑而成。
由于社会结构的巨大变迁,带来了教育目标和学习方式必须随之改变。
这一挑战的表象是在教育学领域浮现了“教育学的迷惘”“教育学的终结”等深刻反思的命题。
如果具体描述这一挑战,那么就是:今天,人们既无可能全部掌握所有历史上产生的知识,也无可能全部掌握在成长和生活中所产生的新知识。
他们面对工作中的问题时,解决问题所需要的知识,经常是他们没有学习过的,解决问题需要自己创造新的知识。
这是传统教育体制所提供的知识传授系统不可能承担的任务。
而移动学习恰恰为解决这一危机带来了一线曙光。
如同我们所知的那样,媒体是人体的延伸,而我们讨论一个人的学习能力,不可能把眼镜、纸、笔这类媒体工具和人的学习能力进行切割而讨论。
而作为知识媒体的一种,手机等移动设备,提供了一种前所未有的、大大扩展人的知识存储和传播能力的媒体工具。
未来的教育系统将注定是基于移动设备的一种系统,人们无需把必须的知识全部背诵记忆在大脑中,而是存储在移动设备中,人们无需全部自己完成工作,而是通过移动设备联结专家,通过专家的协助来解决问题。
一—一一一捐哆霰~.一·1-习 坂元昂:教育技术学托起开放学习的未来 第三届中日教育技术学研究与发展论坛中的三人谈 本刊特约记者 徐晓东 本刊记者 希建华 【编者按】 坂元昂先生是日本教育工学创始人之一,早在1962年他在日本‘学习心理学“杂志9月号上刊登论文,首次提出 教授工学”㊁ 教育工学”等概念,并且提出 从教育现场发现教学法则”,并以 系统”观点对这些法则 组织化”( 组织化”从汉文角度可以理解为 结构化”)㊂基于这些基本观点,坂元昂先生于1971年在‘教育工学的原理与方法“著作中明确提出了教育工学的定义,也就是从那时起,坂元昂先生立志于 教育的工程学”这一信念始终没有改变过,也一直影响着日本教育工学的实践与发展㊂该书于1979年由我国著名学者㊁华东师范大学的钟启泉教授翻译出版,书名‘教育工艺学简介“,对我国早年开展电化教育研究与实践的学者产生了深刻影响㊂坂元昂先生现任日本东京未来大学校长,原东京工业大学教授㊁大学考试中心副中心长㊁国家媒体教育开发中心中心长(现兼任上述机构的名誉教授),原日本教育工学会会长㊁日本信息媒体学会会长,现任(社团法人)日本教育工学振兴会会长,(NPO法人)实践能力认证机构理事长,教育信息化推进协议会代表,NO DEMAND教学交流国际财团理事长,亚洲E⁃Learning促进委员会委员长(AEN)等㊂坂元昂先生1955年毕业于著名的东京大学心理学专业,而后又在东京大学获得心理学硕士学位㊁并升入博士课程学习,在东京工业大学理工学部担任副教授期间,于1967年获得东京大学心理学博士学位,之后担任东京工业大学工学部教授㊁东京工业大学研究生院综合理工学专业教授等职㊂他在日本国家最高教育决策机构(教育课程编订和教育政策审议会议)中担任重要职务,如日本中央教育审议会委员㊁大学审议会特别委员㊁日本学术会议第四分会委员㊁日本社会教育审议会临时委员㊁日本学术审议会科学经费分会专业委员会委员㊁学术审议会教育媒体分会专家委员会委员㊁教育职员养成审议会临时委员㊁产业结构审议会临时委员㊁终生学习审议会专业委员会委员和特别委员等㊂坂元昂先生曾获得过日本文部大臣奖(1985年)㊁通商产业大臣奖(1993年)㊁文部科学大臣奖(2008年)㊂坂元昂先生是中国教育技术学界的知名友人,现担任华南师范大学㊁北京师范大学㊁上海师范大学的客座教授,还担任University of Surrey㊁North East London Polytechnic等大学的客座教授㊂除此,他还担任Educational Technology Research㊁Japan Journal of Educational Technology主编,Com⁃puters&Education(Pergamon)㊁Education and Information Technology(Springs)等十几种国际期刊的审查委员,担任国际教育机构World Bank(Mass Media and Education)㊁Asia Bank㊁UNESCO㊁OECD㊁International Institute of Technology in Education(UNESCO,Moscow)委员或顾问等职㊂迄今,他撰写了各种学术论文810篇㊁学会论文集论文550篇㊁编写著作120部㊁专著280部㊁研究报告230部㊁英语论文210篇,是一位国际著名学者㊂【关键词】 教育工学;教育游戏;核心概念;设计;开放教育【中图分类号】G40⁃057 【文献标识码】C 【文章编号】1007⁃2179(2009)05⁃0004⁃07希建华:非常高兴能在长春 第三届中日教育技术学研究与发展论坛”期间见到您,您是中国教育技术学界的老朋友,很多第一代中国教育技术学的研究者和工作者都是读着您的著作‘教育工艺学简介“开展研究和实践的,您有关教育工学的基本思想和方法深深地影响着中国的同行㊂坂元昂:谢谢您,中国同行过奖了㊂相互影响是学术研究与交流的目的之一,其实我们也从中国同行那里学到了很多㊂在这次第三届论坛上,日本方面有8位学者参加,他们从教育技术学基本问题讨论,如我的‘教育工学现状与未来展望“报告;教师教育,如近藤勳教授的‘在职教师研究生专用远程教育研究指导系统的构建及其应用事例“,南部昌敏教授的‘有效应用E⁃learning培养ICT教学能力的教师研修“,小柳和喜雄教授的‘本科⁃研究生一体化教育见习方法研究“;到信息技术教育和教育信息化问题的讨论,如山西润一教授的‘面向信息化推进管理人员的战略性ICT研修“,大久保昇副会长的‘民间教育研究所与教育工学“;再到关于网络化学习和终生教育,如松居辰则教授的‘早稻田大学人类科学学院E⁃learning的实践与评价“;还有国际交流学习,如远藤康俊小学校长的‘基于ICT的国际交流学习的事例报告“等,内容非常广泛而多样化㊂同时,我们也从中国学者那里学到了很多有意的东西,比如何克抗教授关于教育技术学基本问题的主张,李克东教授关于中小学生认知工具的开发与实践,王珠珠教授关于中国中小学教师教育技术能力建设计划及实施成效,黄荣怀教授关于有效设计在线学习的经验介绍,李艺教授关于地域教育管理信息化功能标准研制的一第15卷第5期 2009年10月开放教育研究Open Education Research Vol.15,No.5Oct.2009 些设想和计划,徐晓东教授关于高等学校信息技术教育课程和教学方法改革的研究报告,张剑平教授关于视线跟踪技术在教育领域中应用的报告,解月光教授关于虚拟学习社区学习者交互分析的报告,使我们了解到了中国学者的研究从基础研究到具体实践,从小学到大学,范围也十分广泛且话题深入㊂我觉得两国教育工学和教育技术学研究与实践逐渐趋于一致,当然也各有特色㊂比如在我的报告中提到在教育实践现场,中国的开放教育㊁终身教育具有长久的历史㊁广泛的实践,有国家支持等鲜明特色,可以说,在这一领域是世界一流的,就在不久前的第三届UNESCO 教育领域ICT应用哈利法国王奖”中,上海电视大学的项目以非常高的分数获得单独第一名,这是世界对于中国教育技术实践成果的承认,我们觉得日本教育工学正在被中国和韩国等赶超㊂希建华:日本的教育工学在亚洲乃至世界都是一流的,这是勿庸置疑的㊂坂元昂先生说的 日本落后了,中国超越了”,那是谦虚,更是对我们的鞭策,我们必须加倍努力和保持清醒的认识㊂二战以后,日本从战争的废墟上重建国家,在短短的60多年时间里就站在了世界的最前端,这与日本的教育科技发展是分不开的,尤其近代日本基础教育㊁信息技术教育的发展,在社会发展中发挥了巨大的作用㊂我比较关心的是日本信息工学是如何渗透于社会各个领域的?包括众所周知的汽车制造领域㊁信息通讯领域㊁光学仪器仪表等领域㊂坂元昂:信息工学作为理工学的基础学问,几乎在日本每一所具有理工学部㊁研究生院的大学中都有这一学科,每年培养着数以万计的专业化学生㊂这些学生毕业后受到企业的广泛青睐,在就职的各种企业中发挥着重要作用,比如在生产㊁流通㊁通信㊁金融㊁建筑㊁农林水产㊁公共卫生㊁医疗保险㊁社会福祉㊁教育和娱乐等行业都有这些专业的毕业生㊂正像您所说的,这些人确确实实为支撑着日本产业的发展而发挥着所期待的作用㊂而教育工学是在这之中有关教育的工程学,是教育学㊁心理学㊁社会学㊁信息科学㊁经营管理等与教育有关的领域,它所研究的内容有如下四点:一是教育中的信息工学㊁信息技术的应用开发研究,像系统㊁工具㊁平台㊁资源㊁用于教育的硬件和软件等开发,这是一些从事技术专业如信息工学研究者㊁技术工作者所活跃的领域;二是将信息工学的成果,特别是信息通讯技术应用于教育领域的应用研究领域,近年来这一领域所从事的是电视㊁PC㊁互联网㊁通讯卫星㊁3D技术㊁视频会议㊁电子白板㊁移动终端㊁数字化教科书等教育应用研究,以及MRI㊁EEG㊁眼动记录仪等测量教育效果的研究等㊂我想要强调的是,这些研究和应用不仅仅是支撑着日本信息企业和教育产业,同时还活化了这些企业;三是为改善教育而融入工学的㊁技术学的思想方法㊂分析教育过程㊁教室里的教与学过程以及教育经营和管理等过程,设计课程和教学㊁教育内容㊁教学素材的有效实施并对其结果进行评价,从而改善教育的研究㊂教育目标和教育经营管理目标的明确化㊁可视化等,也是教育工学固有的研究领域,因为它部分地应用了信息工学的知见;四是信息能力的养成,也就是针对信息学㊁信息科学㊁信息工学的基础所开展的教育,如PC的使用方法㊁软件的使用方式㊁信息通讯技术的社会意义㊁对产业的贡献等,把这些内容作为教育内容所开展的信息教育,当然,这之中也包括工㊁农㊁商等行业的职业信息教育㊂上述研究都是以学校教育为中心的,现在终身教育㊁家庭教育也被纳入到教育工学范畴,得到广泛研究㊂在日本,与信息教育有关的学会和教育工学有关的学会有很多㊂在信息工学方面,与教育工学有关的学会有,电子信息通讯学会和信息处理学会,这些学会中都包含与教育工学和教育技术(在日本,教育技术是教育工学的次级概念,通常是指提问㊁讲解㊁讨论㊁板书㊁策略运用㊁总结等教学常规)㊁信息教育有关的部门㊂与教育工学有关的学会有日本教育工学会㊁教育系统工学会㊁教育系统信息学会㊁教育媒体学会㊁信息媒体学会等,其中教育工学会稍稍偏重于教育学,系统工学会稍稍偏重于信息科学,教育媒体学会稍稍偏重于视听觉教育,信息媒体学会侧重点在图书馆信息学方面㊂另外,您提到的终身学习,在日本,早在明治时期,早稻田大学就通过印刷教材和采用通讯教育方式开展了相关的讲座㊂而在民间,在远程教育方面从很早就有以私塾方式的教育实践㊂近年来,在日本,终身学习逐渐建立起了国家的完善的体制,如从大学机构到社区机构㊁再到企业都有开展终身学习的机构,近年还出现了有公开大学㊁广播和网络学院等形式的大学,这些大学也可以授予学位,截至2009年3月为止的统计,日本高等教育机构有一半实施了E⁃learning,其中面向本科生到研究生实践的大学占总数的40%㊂但能够认定学分的E⁃learning大学占总数不到30%,其中,面向正式教育的本科生和研究生互选课程㊁相互承认学分的学校只占近15%㊂这其中实践性最强的专业是外语㊁信息学㊁计算机教育㊂另外,与海外学校相互承认学分的E⁃learning实践则较少㊂所以,这些方面中国和韩国比日本要做得好㊂徐晓东:在您的报告中提到的UNESCO 哈利法国王奖”,自2006年到目前已经举办三届,但让人惊讶的是目前授奖最多的是亚洲㊂2008年度,该奖的单独第一名是中国上海电视大学的‘变数字鸿沟为数字机遇:中国上海电视大学市民数字化终身学习系统建设“的项目,我们在深受鼓舞的同时对评奖的一些细节非常感兴趣,比如您作为五位评委之一,能否向我们介绍一下评审者根据什么标准㊁或者说是什么决定你们对获奖一致的看法,这对我们重新认识自身的发展和今后开展工作很有帮助㊂坂元昂:是的,上面也提到了中国和韩国在这些方面所做的工作在世界上有目共睹㊂2008年度我们将主题定为 Digtal Opportunities for All:Preparing Students for21st Centu⁃ry Skills”,有来自世界各国的UNESCO委员会推荐本国2件作品参加评审,其中有47个国家参加,提交了67件作品㊂这是由巴林国王创设的基金,来自亚洲㊁美洲㊁非洲㊁欧洲和巴林的五位专家组成审查委员会,我是作为亚洲的审查委员参加评审的㊂当然,我们处于与外界隔离状态并被要求进行非常严谨和公正的审查,经过一周的审查,结果是上海电视大学的上述项目获得单独第一名,并且比获得第二名的比利时㊁瑞典㊁埃及的三项得分要高出很多,这是继过去三届中得到最高奖项的韩国的KERIS之后第二次亚洲荣获此项大奖,我作为亚洲代表感到非常高兴㊂正如您急切想要知道的,是什么因素致使上海电视大学获得如此高的荣誉,这是对中国政府多年来坚持不懈地支持和从事该项事业的一个肯定,对中国甚至对亚洲国家教育事业发展具有启示意义㊂其中要义有两点:一是针对具有多样化背景的学生㊁终身学习者㊁劳动者㊁高龄者㊁一般市民的数字化素养,设计并创设按需的数字化终身学习系统,如针对不同学习者和各种不同教育水准提供的8种学习平台;对所有教育水准学习者提供教育支持㊁学习材料㊁评价体系;各地设有230个学习中心可以从非常广泛的地域进行检索,设置了提供信息源的城市圈网络(MAN);多样的教育内容和多样化的学习社群,如上海的教师教育㊁成人教育㊁基础教育㊁区域公务员专业教育等㊂第二个是事业范围广泛㊂通过卫星和互联网㊁印刷教材的该项教育事业,覆盖了中国远距离㊁边远地区的教育,以及当地的教师教育㊁为学校提供信息技术和教学资源,对400万上海市民终身教育和学习提供E⁃portfolio㊁面向400万外来务工人员的文化技能学习和训练课程,并且作为未来计划准备实施的非洲㊁亚洲各国终身学习系统的开发支援㊂除此之外,该项计划作为教育技术项目,还提出了以大规模教育对象为基础的教育系统模型,以及为中国各地提供高品质数字化教育服务,为区域以及国家的可利用者提供教育需求的数字化技术有效应用现状等方面的经验和知识㊂这些都是我们决定将最高奖项授予这项中国教育技术事业的主要原因㊂徐晓东:中国广播电视大学的教育活动具有长久历史和坚实基础,近年来随着网络与计算机等新媒体与技术的广泛普及和应用以及网络教育学院的出现,众多的广播电视大学面临着生存的挑战,上海电视大学将传统和现代结合,并且有效地利用广播电视大学办学中长期积累的经验,在实践中发现问题,提出解决方案,精心设计㊁付诸实施,走出了一条带有鲜明特色的发展道路,这是中国广播电视以及现代网络远程教育事业长期发展的缩影㊂正如您所说,是世界对中国该项事业给予的最高评价㊂其特色在于,通过政府经费和行政管理的多年坚持不懈的努力和支持,有利于计划实施,解决数亿国民的教育所需所急,这些是成功的主要因素㊂除此之外,精细的设计和有组织的实施也是成功的关键因素,它有利于经验的积累㊂非常感谢坂元昂先生为中国终身学习和教育事业发展方向指出了一条清晰取向,同时也使得教育管理者和市民看到了教育技术在这一领域中的价值和作用㊂现在请准许我向您请教另一个问题㊂您在‘教育工学现状与未来展望“报告中介绍了有关教育游戏的问题,您提到了游戏学习及其未来发展的前景,从您的演讲来看,您对教育游戏的应用给予了高度评价,并积极倡导在研究基础上发掘游戏学习的教育价值,在日本学校教育中加以应用㊂可是,据我所知,在中国㊁在欧美㊁甚至在日本,一些教育工作者和家长都对此表现出担忧,他们担心儿童过多沉溺于游戏之中会影响其身心发展和学校学习,不知您是如何看待这些问题的㊂坂元昂:的确有像你所说的那种担心㊂比如,在日本最近五年儿童专用电视所持比率由24%减少到了15%,可以说,过去家庭教育工作者常挂在嘴上的 电视儿”现象有所改善,看到了有缓解的迹象㊂但相反的是,计算机和网络㊁移动电话㊁电子游戏等接触时间却呈现出急剧上升的趋势,这意味着沉溺于网络和电子游戏的时代已经到来㊂实际上,在其他国家也一样,美国的一项调查显示:1988年,儿童在电视㊁报刊杂志㊁书㊁电影等媒体上所花的时间中玩游戏等所占比率只有16%,而2007年调查结果显示儿童玩游戏㊁上网㊁使用移动电话的比率激增到40%㊂这当中,信息技术的普及给媒体运用带来了便利条件㊂在日本从1996到2006年这十年间,儿童在家利用计算机的比率小学生从30%增加到70%,中学生从27%增加到69%,高中生从21%增加到71%,在这样一种现状下,网络与游戏所具有的危险性和弊害在一般公众中被夸张和放大,出现一些担忧,如玩游戏滋生暴力情绪,与朋友游玩渐少,不学习㊁熬夜,虽然在同学旁边但不是发短信就是发邮件,不直接交谈,发送连环邮件,浏览不良网站㊁网上恶搞或恶意中伤㊁无视著作权㊁不在乎自己的隐私信息㊁逐渐远离书本或图书而只依赖上网等不良现象㊂确实存在着这些弊害,可是,这些并非是网络和游戏自身的问题,而是使用者和使用方法的问题㊂为此,正确开展媒体应用教育,开展信息道德教育,才是最最重要的㊂近年来,从世界范围来看,与讨论这些媒体的弊害相比,更多的是展示其教育的效果,教育游戏正逐渐得到人们的重视㊂希建华:但我认为,目前在中国无论是教师还是学生家长,社会上一些人对教育游戏并不看好,这可能反映了中国文化的一些特征,如家长们认为,学习和游戏是属于不同的领域,学习是一项严谨而严肃的事情㊂徐晓东:除此之外,家长和教师审慎对待教育游戏这一现象,从一个方面反映出目前教育游戏设计中存在的问题还没有得到解决㊂您刚才提到,这一方面反映了使用者的问题,而另一方面,将教育软件和网络中的糟粕垢弊的责任归因于使用者往往容易忽视了设计者的责任,有些软件如游戏在制作的同时,其价值和意图本身就已经内嵌了,内建的意图带着设计者主观㊁清晰地意识形态,透过软件来潜移默化地影响着人们,影响着学童,对学童的社会化造成影响,这一点不能不引起我们教育者㊁研究者和家长的重视㊂我在2008年第四届信息技术教育专业委员会年会上的报告中指出了这一点,在信息技术与社会文化关系以及设计者与开发者责任方面,一种倾向性影响着教育软件或教育游戏开发相关人员的看法和行动㊂比如人们常常习惯说 这都是计算机惹的祸”,这反映出一种大众迷思,我们有将主体因素归因于客体的倾向性㊂这是需要我们教育工作者广泛关注的问题,我们期望能够通过目前学校中的信息技术课程,来教导我们未来的IT企业家㊁教育游戏和教育软件的设计者㊁开发者㊁计算机专家,在开发教育技术产品过程中要从事符合教育伦理道德的实践,不仅需要一些条例和法规来约束相关人员的行为,更重要的是在学校教育中培养这些人员的信息素养,使他们形成我们这个社会共享的价值观体系和职业伦理道德,同时要教导我们的学生 未来的工程师,通过对信息技术的驾驭和明智的选择,为使用制造信息技术所带来的结果和行为负责㊂我指导的一些教育硕士和中小学信息技术教育教师,她们开发了 设计学习”活动,通过这些活动把更多的技术控制和学习责任转移回归到了学生身上,并且提示学生去思考IT设计者的视角,同时也提示将来作为设计者应该考虑到设计的产品对社会可能造成的影响,通过这种教育,不但追求创造出更好的设计,以体贴关怀使用者需求,同时也在设计过程中让使用者获得解放与增权益能,以实现和加强上述教育㊂我还建议,学校应该提供宽松民主的教育环境和氛围以及机会,如让学生制作学校㊁班级网站,在网站制作㊁运营㊁管理过程中让学生学会自我管理㊂自我管理是实现自律的有效途径,这是保障上述有效教育的条件㊂坂元昂:正像徐晓东和希建华所说,这是设计与开发者㊁教育游戏产业,以及学校教育的共同责任㊂实际上,为了避免问题的产生,仅依靠教育还不够充分,近年来随着世界各国关于游戏分类研究和标准的制订,如日本电脑娱乐分级组织(CERO)㊁北美娱乐软件分级协会(ESRB)推出的分类标准,发行商正在按照这一规则开发制作游戏,在很大程度上可以保证适合教育的游戏不断朝着适合教育目的的方向发展,有效防止不健康游戏流入学校侵蚀儿童身心㊂需要指出的是,计算机教育效果的分析在世界各国有很多报告,最近有关移动电话㊁互联网㊁游戏的教育效果的研究也开始多起来了㊂在美国㊁日本㊁欧洲,是这方面研究的先驱㊂美国有众多的研究,特别是SIIA(Software&Infor⁃mation Industry Association)有关课堂游戏和模拟的应用效果,对这几年优秀的实践案例进行分析,总结出了针对资源开发制作者㊁行政人员㊁教师教学的Guideline㊂比如在教学设计中,该指导方针规定了与学习标准的整合等九个项目,其中规定了教育游戏是教学素材或内容的一种补充;在教学方法和策略上,该指导方针主张使用混合学习方式㊁诱发竞争意识㊁乐观对待失败等六个项目;在其他方面,如时间设定㊁场所㊁小组㊁班级经营㊁评价㊁支援等方面都有非常详细的注意提示,由此提倡有效地将游戏应用于教育㊂在EU,ISFE(Interactive Software Federation of Europe)委托European Schoolnet,对欧盟各国的现状和对教师的意识进行调查,在案例调查报告中指出,比如在丹麦,不仅仅是教育游戏,普通的娱乐游戏也融入了学校教育,学校正在积极引入游戏开展教育活动;在冰岛,学校采用DS(Dual Screen,日本任天堂开发的携带型掌上游戏机)进行头脑训练;在澳大利亚,他们正在利用市场上销售的游戏学习;在芬兰,游戏正用于那些学习不适应儿童的治疗;在意大利,也在利用游戏开展学科学习;在荷兰,利用协作游戏开展学习等等㊂通过这些案例调查,研究者得出结论:在教师意识方面,他们认为,教育游戏可以增强儿童的学习欲望,适合于教育目的,可以灵活使用;在教育游戏特性方面,他们认为,游戏可以作为传统学科内容的补充和代替更广范围的学科学习,这时,个别化学习与反馈,让学生积极投入到学习活动中开展协作学习是成功的关键㊂日本的游戏效果分析和测量研究处于世界的前端,但是,非常遗憾的是迄今为止,还没有提出一个在课堂上有效运用游戏的指导原则,要想有效利用这一手段,我们希望以学习指导要领(相当于中国的课程标准)为准则,能够规定和规范游戏教育的内容,这一点很重要㊂另外,游戏和网络多半是放学后在家庭中运用的,因此,在家庭教育和社会教育中强化有效应用与防止不当应用,使游戏真正能够促进学习,这一点也应引起足够的重视㊂同时,担任社会教育的工作者至少要了解游戏种类㊁游戏特性,尤其是游戏的教育特性㊁游戏对学习的作用㊁游戏的内容特征㊁游戏的社会性等,如游戏种类包括动作㊁格斗㊁拼图㊁角色扮演㊁模拟㊁运动㊁策略㊁学习等㊂游戏应用如此广泛,有许多吸引人的特点,其中能促进教育的特征包括专注性㊁引发动机㊁主动参与性㊁挑战性㊁数据控制能力㊁做中学㊁促进自我反馈㊁个别化和协作学习等㊂游戏有利于学生在学习中进行,建模㊁模拟㊁口授㊁可视化㊁刺激元认知㊁提供结果的知识㊁练习,从而提高学习者的知识㊁技能㊁计划㊁创造力㊁问题解决㊁策略思维㊁交流㊁谈判以及群体决策等能力㊂我们对游戏的内容特质进行分析发现,排在前五位的是:充足的教育内容㊁对错误答案的及时反馈㊁更少的输入(比如Y=YES)㊁正确的信息㊁容错性高;而排在最后五位的是:教师指引㊁促进协作㊁有效性研究㊁增补教育内容㊁对软件满意的人的信息㊂同时,我们开展的一些对比组研究结果表明:游戏与中小学生的 社会不适应”不存在特定关系,但会影响大学生的 社会不适应”,游戏也会滋生攻击性行为的产生,游戏对学生的 逻辑思维”和 对学校态度”有消极影响㊂游戏中的 社会性”层面也很重要㊂研究表明:游戏中包含社会性的某些方面,如使用游戏能促进社会性发展,尤其是对 动机”的影响最大㊂。
东京大学教育状况调查
安胜姬;古今;徐家宁;林英杰
【期刊名称】《化工高等教育》
【年(卷),期】2013(030)003
【摘要】东京大学以“培育具有开阔视野同时兼备高度的专业知识和理解力、洞察力、实践力、想象力,且拥有国际性和开拓精神的各领域的领导者,在尊重学生的个性和学习权利的同时,追求世界最高水平的教育”为教育目标.本文通过对东京大学教育目标、课程体系、教师、教材的调查和分析,研究了东京大学为实现教育目标所做的努力,试图为中国大学的教育改革提供一些科学的参考和启示.
【总页数】4页(P16-18,71)
【作者】安胜姬;古今;徐家宁;林英杰
【作者单位】吉林大学化学学院,吉林长春130012;吉林大学图书馆,吉林长春130012;吉林大学化学学院,吉林长春130012;吉林大学化学学院,吉林长春130012
【正文语种】中文
【相关文献】
1.日本移动学习实践研究前沿——对话东京大学教育技术首席专家山内祐平副教授[J], 张海;李馨
2.东京女子医科大学教育改革的特色与启迪(一) [J], 路振富
3.中美研究型大学教育学院使命陈述比较研究——基于中美27所研究型大学教育学院的调查 [J], 潘月明;叶杰;罗云
4.“北漂”青年的离京意愿及其影响因素——基于“2015年北京市青年人口发展状况调查”及东京圈人口变迁的分析 [J], 李倢
5.讨论大学教育问题的国际会议将在东京召开 [J], 苏真
因版权原因,仅展示原文概要,查看原文内容请购买。
2009.9中国电化教育总第272期国际学者对话文章编号:1006—9860(2009)09—0001—06编者按:移动学习,在今天的教育技术领域已经成为一个激动人心的话题,吸引了大量的研究者进入这个领域。
移动学习之激动人心之处,并不仅仅在于将最前沿的技术引入教育领域,事实上,在我们看来,在于对今天教育所面临的巨大危机提供了一种极具希望的解决方案。
这一教育面临的巨大危机的起源是,自21世纪以来,全球最先进的社会都已步入信息化,成为一种全面的信息加工系统。
在这样的社会中,知识成为一种战略性资源。
而今天的城市,与工业时代的城市有别,后者基于水资源和自然资源形成,而前者建立于知识资源的基石上,围绕大学和金融资本为中心,基于媒体通讯网络构筑而成。
由于社会结构的巨大变迁,带来了教育目标和学习方式必须随之改变。
这一挑战的表象是在教育学领域浮现了“教育学的迷惘”“教育学的终结”等深刻反思的命题。
如果具体描述这一挑战,那么就是:今天,人们既无可能全部掌握所有历史上产生的知识,也无可能全部掌握在成长和生活中所产生的新知识。
他们面对工作中的问题时,解决问题所需要的知识,经常是他们没有学习过的,解决问题需要自己创造新的知识。
这是传统教育体制所提供的知识传授系统不可能承担的任务。
而移动学习恰恰为解决这一危机带来了一线曙光。
如同我们所知的那样,媒体是人体的延伸,而我们讨论一个人的学习访谈者:2001年,日本政府制定了以“超高速网络框架、电子商务、电子政务和IT 人才培养”为重要政策导向的“e-Japan ”三年国家战略计划;2004年又制定了其后续战略计划、持续到2010年完结的“U-Japan ”计划,其重要内容包括“泛在网络框架、高度ICT 活用和安心、安全的ICT 环境”。
日本政府主张,“U ”代表了:泛在(Ubiquitous )———联结所有的人和物、普适(Universal )———人和人之间的心灵接触、面向用户(User-oriented )———融合用户观点以及独创(Unique )———激发个性和活力。
就目前来看,在这个领域,日本已经站在世界前沿。
在政府的积极引导和资助下,日本学术界在信息技术领域展开了密集频繁的技术攻关和实践活动,涌现了一批极有价值的成果,其中教育技术学研究者也在这一舞台上占据了一席重要之地。
首先,请您为我们简单介绍一下,近几年,日本教育工学研究的最新研究进展。
日本移动学习实践研究前沿———对话东京大学教育技术首席专家山内祐平副教授张海1,李馨2(1.日本大阪大学人间科学研究科教育工学研究室,日本大阪565-0871;2.中国电化教育杂志社,北京100031)能力,不可能把眼镜、纸、笔这类媒体工具和人的学习能力进行切割而讨论。
而作为知识媒体的一种,手机等移动设备,提供了一种前所未有的、大大扩展人的知识存储和传播能力的媒体工具。
未来的教育系统将注定是基于移动设备的一种系统,人们无需把必须的知识全部背诵记忆在大脑中,而是存储在移动设备中,人们无需全部自己完成工作,而是通过移动设备联结专家,通过专家的协助来解决问题。
而我们的教育和学习形态将基于这种人们的生活实态发生变革。
因此,我们围绕移动学习这一话题的讨论,不仅仅是在讨论某种新技术的开发和应用,而实质上是在思考我们的教育系统的未来图景。
在移动学习研究的各流派中,日本的学者是处于最前沿的一群研究者。
山内平副教授是大阪大学人间科学博士。
以山内平副教授为中心和负责人的重大研究机构和项目深具影响力,这些项目包括:BEAT 项目(Benesse 先端教育技术学讲座,邀请世界级和日本教育技术领域最前沿的学者,对移动媒体的教育应用进行研究的项目)、iiionline 项目(东京大学情报学环e —Learning 项目)、TR EE 项目(东京大学未来教育环境再设计计划,推动KALS 未来教室等研究在东京大学的实际应用)、MEET 研究所(微软资助研究所,研究如何通过移动媒体改善高等教育环境,开展东京大学KALS 未来教室研究以及东京大学OCW 计划)等。
这些研究项目的研究重心之一就是移动学习领域。
自2000年开始任东京大学情报学环副教授,东京大学教育技术领域领军人物。
曾获日本教育工学会研究赏和论文赏(每年获奖者各自仅1-3人),其研究团队更囊括了近10年日本教育工学会接近半数的研究赏和论文赏。
带领着日本排名第一、世界排名前十的世界顶级大学之一———东京大学的研究者们开展卓有成效的研究,山内博士的工作,代表了日本教育技术学研究的最高水平和最新动向。
基于此,本刊特策划与日本站在研究最前沿领域的研究者们最近距离的中国学者,和他们展开了面对面的对话,对话和交流围绕“最前沿的移动学习研究的图景是怎样的?其设备、教材是如何开发的?研究人员应如何组织进行移动学习研究?移动学习的未来如何?”等问题而展开对话,以飨读者。
关键词:移动学习;3G ;泛在学习中图分类号:G434文献标识码:A总第272期中国电化教育2009.9国际学者对话山内祐平:自2006年以来,日本教育工学会执行以“新ICT技术和教育系统开发、高度有效教育方法开发和普及以及教育技术学研究方法和实践的体系化”三项主题为重点的指导纲领,指导日本教育工学会的近2500名成员,通过PDCA方式(计划—工作—评价—改善方式)评估和激励成员工作。
在协会支持下,锐意进取的研究者们取得了很多令人注目的贡献,使得近年日本的教育技术研究到达了一个高峰期。
他们研究的特点是以开发为中心。
东京大学的研究者北村智对2003年到2007年5年间日本教育工学会全国大会的演讲论文集的2000余篇论文进行分析的研究表明,“开发”是日本教育工学会所开展活动的第一中心,此外,“学习”“系统”“支援”“教师”“活用”“评价”“实践”“教学”“教育”“效果”等若干关键词,可以视为日本教育工学会近年所开展活动的表征词。
访谈者:根据埃里克·阿希比的说法,在历史上,教育曾经发生过三次革命,就是学校、文字和印刷术。
传播媒体的革命带来了教育的革命,今天,随着人类社会的进步,我们可能面临和经历着新一场革命:新的信息技术带来的教育革命。
而很多学者发现,这次由信息通讯技术(ICT:Information and Communication Technology)带来的知识增加和人类社会的变革很可能是以幂次速度增快的。
在今天的知识社会中,人们必须终生学习。
在Lave的经典著作《情境学习》中,引用了Engestrom对最近发展区理论的新定义,即最近发展区是人的当前行为和社会活动新形式间的距离。
学习已经不再是封闭空间内的目标达成,而是某种开放的社会协商形式的终生经验。
各国政府都已经认识到这个问题,日本文部科学省发布的新学习纲领中以培养中小学生的“生存力”为基本理念,而日本的经济产业省对成人人才的培养目标的核心也是“生存能力”,联合国教科文组织的经典文献《学会生存》所提到的终生学习已经成为现状。
如何融合学习和日常生活?人们从移动学习上看到了希望,世界各国的研究者都将视线投入这个领域,期待改造我们目前的教育系统。
而日本在这个领域的研究获得了世界范围内的公认。
在日本,您作为移动学习研究领域的领袖之一,在这个领域有很多成果都获得了同行的好评,比如目前日本最大的教育技术学研究组织,拥有约2500名会员的日本教育工学会,每年都会评选1-2篇全国优秀论文,1-3名杰出研究者。
而从1999到2008年这近十年,共评出了11篇获奖论文,其中和您相关的研究者所撰写的论文就获得了6次奖项;在共同选出的20名杰出研究者中,和您相关的研究者就占了6人;2009年全国大会也将在东京大学召开。
您可否就您所开展的研究,对这个领域进行一下述评?山内祐平:从更为直观的角度上,我希望用三个我做过的研究案例来介绍一下移动学习这个领域的研究。
在这个领域,我们受到来自日本最大的教育关联企业之一Benesse公司的赞助,组织了一个“Be-nesse先端教育技术学讲座”(以下简称BEAT)。
这三个案例都是在BEAT资助下进行的,其中第一项是由我直接主持,另外两项是由我的同事,现在东京大学综合教育研究中心的中原淳副教授主持的研究项目,其中最后一项,是一项更接近于泛在学习领域的项目。
在BEAT的网页上汇集了很多资料,可以参考一下(http://www.beatiii.jp)。
首先这个项目是在科学学习中,使用手机帮助家长和儿童开展科学教育的“Oyako de Science”项目(编者注:Oyako de Science日语含义为“亲子学科学”)。
今天的日本小学生很多人都使用手机,我们的调查问卷显示,相当一部分的小学生不仅通过教科书,也使用手机来学习。
因此在2005年我们进行了实证研究,其特点是完全不使用教科书、笔记和纸笔,只使用手机来辅助学习,看效果如何,而在手机教材中大量使用了卡通插图和视频。
一共有60组亲子参加了这项实践。
实验的流程是:实验第一天,所有人聚到一起,进行手机的使用方法教学,此后三周进行实践。
在实践中,儿童先观看手机接收的视频,然后按照视频的操作步骤进行科学实验。
在日本,有所谓单身赴任的父亲,平时在外地工作,只有周末才能回家,很少有机会和儿童一起学习。
在这项实践中,儿童在进行科学实验时,家长就可以在异地同时观看同一个手机教材,并且能接收儿童的实验进度情况的手机邮件,这样,家长不仅能确认儿童的学习进度形成反馈,也形成了儿童和父亲交流沟通的桥梁。
做这项研究,我们所考虑的是,一直以来,使用手机学习的时候,经常使用手机进行学习培训,这当然也可以,但这样的话,除了手机,计算机不也能做到吗?好,那我们因此就考虑只有手机能实现的功能。
这样看,显然手机的最大特性就是一直随身携带。
因此,我们不仅把儿童,也把父母置于这个移动学习的框架内。
儿童实验进行的程度,做得好、做的坏,会对家长形成一个反馈环。
中国可能也有类似的情况吧,父母很忙,总是在工作、在出差,但在交通工具中,在出差的空闲时间,通过手机也能了解儿童的情况,和儿童交流。
通过这种实践中的反馈环,间接地促进了儿童的学习。
直接上,在手机中内置教材,本页已使用福昕阅读器进行编辑。
福昕软件(C)2005-2010,版权所有,仅供试用。
2009.9中国电化教育总第272期国际学者对话解说、视频、测验等,也能构成学习回路。
就是这样一个通过亲子在科学主题上的对话,来促进儿童科学学习的这样一个项目。
这个项目的实际操作者中原、望月、山口等4个人,进行的学习的前测和后测显示,儿童成绩提高了1.5倍。
因此可以说,这种移动学习形式的效果是很好的,能够成立。
如前所述,这一学习的重要前提假说是通过手机提供亲子的对话手段,使得学习成立。