光耦和光敏晶闸管
- 格式:ppt
- 大小:502.00 KB
- 文档页数:15
光电耦合器件简介光电偶合器件(简称光耦)是把发光器件(如发光二极体)和光敏器件(如光敏三极管)组装在一起,通过光线实现耦合构成电—光和光—电的转换器件。
光电耦合器分为很多种类,图1所示为常用的三极管型光电耦合器原理图。
当电信号送入光电耦合器的输入端时,发光二极体通过电流而发光,光敏元件受到光照后产生电流,CE导通;当输入端无信号,发光二极体不亮,光敏三极管截止,CE不通。
对于数位量,当输入为低电平“0”时,光敏三极管截止,输出为高电平“1”;当输入为高电平“1”时,光敏三极管饱和导通,输出为低电平“ 0”。
若基极有引出线则可满足温度补偿、检测调制要求。
这种光耦合器性能较好,价格便宜,因而应用广泛。
图一最常用的光电耦合器之部结构图三极管接收型 4脚封装图二光电耦合器之部结构图三极管接收型 6脚封装图三光电耦合器之部结构图双发光二极管输入三极管接收型 4脚封装图四光电耦合器之部结构图可控硅接收型 6脚封装图五光电耦合器之部结构图双二极管接收型 6脚封装光电耦合器之所以在传输信号的同时能有效地抑制尖脉冲和各种杂讯干扰,使通道上的信号杂讯比大为提高,主要有以下几方面的原因:(1)光电耦合器的输入阻抗很小,只有几百欧姆,而干扰源的阻抗较大,通常为105~106Ω。
据分压原理可知,即使干扰电压的幅度较大,但馈送到光电耦合器输入端的杂讯电压会很小,只能形成很微弱的电流,由于没有足够的能量而不能使二极体发光,从而被抑制掉了。
(2)光电耦合器的输入回路与输出回路之间没有电气联系,也没有共地;之间的分布电容极小,而绝缘电阻又很大,因此回路一边的各种干扰杂讯都很难通过光电耦合器馈送到另一边去,避免了共阻抗耦合的干扰信号的产生。
(3)光电耦合器可起到很好的安全保障作用,即使当外部设备出现故障,甚至输入信号线短接时,也不会损坏仪表。
因为光耦合器件的输入回路和输出回路之间可以承受几千伏的高压。
(4)光电耦合器的回应速度极快,其回应延迟时间只有10μs左右,适于对回应速度要求很高的场合。
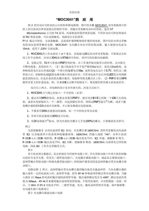
“MOC3041”的应用图2是用双向可控硅的云台控制单路电路图。
图中的光耦MOC3041是用来隔离可控硅上的交流高压和直流低压控制信号的。
其输出用来触发双向可控硅,选用ST Microelectronics公司的T4系列,内部集成有缓冲续流电路,不用在双向可控硅两端并联RC吸收电路,可以直接触发,电路设计比较简单。
P1.0通过可控硅、交流接触器、过流保护器和断相保护器控制电机,图中仅给出带过零触发的双向晶闸管触发电路。
MOC3041为光耦合双向可控硅驱动器,输入端驱动电流为15mA,适用于220V交流电路。
1、MOC3041的工作电流仅十余个毫安,直接驱动20瓦的功率非常勉强,不敢保证长时间工作不会烧坏,应该让3041驱动97A6的可控硅,再用可控硅驱动电磁阀。
2、实践证明,51单片机驱动PNP管的时候,在工作条件接近临界点的时候,会出现关不断的现象,其原因在于:(1)端口的高电平并不是严格的Vcc电压,而是比Vcc略低,这种略低的电压足以形成给Q1一个很小的偏置电压Vbe,虽然该电压远小于0.7V,但经过三极管放大后,却能够造成Q1集电极有极小的电流存在,尽管该电流不足以导致LED发出用肉眼能看到的亮光,但是在密封的光耦合器内,却能够导致光耦合区工作;(2)PNP管要比NPN 极管有更大的穿透电流,即:在基极B完全断开的情况下,集电极仍然有极小的电流存在。
综合以上两点,该电路的设计是存在缺欠的,改进方法如下:1、MOC3041与气阀之间加入一个可控硅(必须)2、建议改用NPN管驱动,如果必须要用PNP管,就应该在B和E之间接一个10K左右的电阻;或者在发射极串入一个二极管,以起到钳位作用,即保证PNP管能可*关断;或者干脆将耦合器的1和2脚改接在发射极,并让集电极通过电阻接地。
1、不推荐用3041直接驱动电磁阀,加一个可控硅非常有必要。
2、用单片机直接驱动3041是可以的。
3、用2K电阻能可*驱动,因为内部的光耦合几乎是100%的耦合,只要微弱发光即可。
《传感器原理与应用》及《传感器与测量技术》习题集与部分参考答案教材:传感器技术(第3版)贾伯年主编,及其他参考书第8章光电式传感器8-1 简述光电式传感器的特点和应用场合,用方框图表示光电式传感器的组成。
8-2 何谓外光电效应、光电导效应和光生伏特效应?答:外光电效应:在光线的作用下,物体内的电子逸出物体表面向外发射的现象。
光电导效应:在光线作用下,电子吸收光子能量从键合状态过渡到自由状态,而引起材料电导率的变化的现象。
光生伏特效应:在光线作用下能够使物体产生一定方向的电动势的现象。
8-3 试比较光电池、光敏晶体管、光敏电阻及光电倍增管在使用性能上的差别。
答:光电池:光电池是利用光生伏特效应把光直接转变成电能的器件。
它有较大面积的PN结,当光照射在PN结上时,在结的两端出现电动势。
当光照到PN结区时,如果光子能量足够大,将在结区附近激发出电子-空穴对,在N区聚积负电荷,P区聚积正电荷,这样N区和P区之间出现电位差。
8-4 通常用哪些主要特性来表征光电器件的性能?它们对正确选用器件有什么作用?8-5 怎样根据光照特性和光谱特性来选择光敏元件?试举例说明。
答:不同类型光敏电阻光照特性不同,但光照特性曲线均呈非线性。
因此它不宜作定量检测元件,一般在自动控制系统中用作光电开关。
光谱特性与光敏电阻的材料有关,在选用光敏电阻时,应把光敏电阻的材料和光源的种类结合起来考虑,才能获得满意的效果。
8-6 简述CCD图像传感器的工作原理及应用。
8-7 何谓PSD?简述其工作原理及应用。
8-8 说明半导体色敏传感器的工作原理及其待深入研究的问题。
8-9 试指出光电转换电路中减小温度、光源亮度及背景光等因素变动引起输出信号漂移应采取的措施。
8-10 简述光电传感器的主要形式及其应用。
答:模拟式(透射式、反射式、遮光式、辐射式)、开关式。
应用:光电式数字转速表、光电式物位传感器、视觉传感器、细丝类物件的在线检测。
8-11 举出你熟悉的光电传感器应用实例,画出原理结构图并简单说明原理。
常用光耦简介及常见型号普通的线性光耦有PC111 、TLP521、PC817、TLP632 、TLP532 、PC614 、PC714 、2031等,但要看用在哪里,因为其线性并不能满足各类要求,其优点是价格便宜,货源好.更好的属精密线性光耦如LOC211、HCNR200、HCNR201。
2011-03-24 23:25光电耦合器(简称光耦)是开关电源电路中常用的器件。
光电耦合器分为两种:一种为非线性光耦,另一种为线性光耦。
常用的4N系列光耦属于非线性光耦常用的线性光耦是PC817A—C系列。
非线性光耦的电流传输特性曲线是非线性的,这类光耦适合于弄开关信号的传输,不适合于传输模拟量。
线性光耦的电流传输手特性曲线接进直线,并且小信号时性能较好,能以线性特性进行隔离控制。
开关电源中常用的光耦是线性光耦。
如果使用非线性光耦,有可能使振荡波形变坏,严重时出现寄生振荡,使数千赫的振荡频率被数十到数百赫的低频振荡依次为号调制。
由此产生的后果是对彩电,彩显,VCD,DCD等等,将在图像画面上产生干扰。
同时电源带负载能力下降。
在彩电,显示器等开关电源维修中如果光耦损坏,一定要用线性光耦代换。
常用的4脚线性光耦有PC817A----C。
PC111 TLP521等常用的六脚线性光耦有:TLP632 TLP532 PC614 PC714 PS2031等。
常用的4N25 4N26 4N35 4N36是不适合用于开关电源中的,因为这4种光耦均属于非线性光耦。
经查大量资料后,以下是目前市场上常见的高速光藕型号:100K bit/S:6N138、6N139、PS87031M bit/S:6N135、6N136、CNW135、CNW136、PS8601、PS8602、PS8701、PS9613、PS9713、CNW4502、HCPL-2503、HCPL-4502、HCPL-2530(双路)、HCPL-2531(双路)10M bit/S:6N137、PS9614、PS9714、PS9611、PS9715、HCPL-2601、HCPL-2611、HCPL-2630(双路)、HCPL-2631(双路)光耦合器的增益被称为晶体管输出器件的电流传输比(CTR),其定义是光电晶体管集电极电流与LED正向电流的比率(ICE/IF)。
光电耦合器介绍光耦是做什么用的呢?光耦全称是光耦合器,英文名字是:optical coupler,英文缩写为OC,亦称光电隔离器,简称光耦。
光耦隔离就是采用光耦合器进行隔离,光耦合器的结构相当于把发光二极管和光敏(三极)管封装在一起。
发光二极管把输入的电信号转换为光信号传给光敏管转换为电信号输出,由于没有直接的电气连接,这样既耦合传输了信号,又有隔离干扰的作用。
只要光耦合器质量好,电路参数设计合理,一般故障少见。
如果系统中出现异常,使输入、输出两侧的电位差超过光耦合器所能承受的电压,就会使之被击穿损坏。
光耦的参数都有哪些?是什么含义?1、CTR:电流传输比2、Isolation V oltage:隔离电压3、Collector-Emitter Voltage:集电极-发射极电压CTR:发光管的电流和光敏三极管的电流比的最小值隔离电压:发光管和光敏三极管的隔离电压的最小值集电极-发射极电压:集电极-发射极之间的耐压值的最小值光耦什么时候导通?什么时候截至?-------------------------------------关于TLP521-1的光耦的导通的试验报告要求:3.5v~24v 认为是高电平,0v~1.5v认为是低电平思路:1、0v~1.5v认为是低电平,利用串接一个二极管1N4001的压降0.7V+光耦的LED的压降,吃掉1.4V左右;2、24V是最高电压,不能在最高电压的时候,光耦通过的电流太大;所以选用2K的电阻;光耦工作在大概10mA的电流,可以保证稳定可靠工作n年以上;3、3.5V以上是高电平,为了尽快进入光敏三极管的饱和区,要把光耦的光敏三极管的上拉电阻加大;因此选用10K;同时要考虑到ctr最小为50%;电路:1、发光管端:实验室电源(0~24V)->2K->1N4001->TLP521-1(1)->TLP521-1(2)-gnd12、光敏三极管:实验室电源(DC5V)->10K->TLP521-1(4)->TLP521-1(3)-gnd23、万用表直流电压挡20V万用表+ -> TLP521-1(4)万用表- -> TLP521-1(3)试验结果输入电源万用表电压(V)1.3V 51.5V 4.81.7V 4.411.9V 3.582.1V 2.942.3V 1.82.5V 0.582.7V 0.22.9V 0.193.1V 0.173.3V 0.163.5V 0.165V 0.1324V 0.06-----------------------------------------光耦是用来隔离输入输出的,主要是隔离输入的信号。
光耦常见电路
光耦合器(光耦)是一种常用的电子元件,用于电气信号和光信号之间的隔离和传递。
它由光发射器和光接收器组成,通过光信号的发射和接收,实现输入和输出电路之间的电气隔离。
以下是几种常见的光耦合器电路:
1.光电晶体管(Phototransistor)电路:该电路将光发射器
与晶体管连接,以实现电气信号的隔离和传递。
光发射器
发出的光可以激活光电晶体管,使其产生电流,从而实现
输入和输出电路之间的隔离。
2.光敏二极管(Photodiode)电路:光敏二极管是一种用于
检测光信号的光电探测器。
它可以将接收到的光信号转换
为电流或电压输出。
在电路中,光敏二极管通常与放大器
或其他电路元件结合使用,以实现隔离和信号放大的功能。
3.光耦合继电器电路:光耦合继电器是一种将光耦合器和继
电器相结合的装置。
它具有继电器的开关功能和光耦合器
的电气隔离功能。
通过控制光耦合器的光发射器,能够控
制继电器的开关状态,实现电气信号的隔离和传递。
4.光耦合隔离放大器电路:该电路将光耦合器与放大器相结
合,实现电气信号的隔离和放大。
通过光发射器将输入信
号转换为光信号,然后通过光接收器将光信号转换回电信
号,并经过放大器放大,实现输入和输出电路之间的电气
隔离和信号放大。
此外,还有其他类型的光耦合器电路,例如光耦合比较器、光耦合开关等,根据具体的应用需求选择适合的光耦合器电路。
光耦合器在工业控制、通信设备、医疗设备等领域具有广泛的应用。
“MOC3041”的应用图2是用双向可控硅的云台控制单路电路图。
图中的光耦MOC3041是用来隔离可控硅上的交流高压和直流低压控制信号的。
其输出用来触发双向可控硅,选用STMicroelectronics公司的T4系列,部集成有缓冲续流电路,不用在双向可控硅两端并联RC吸收电路,可以直接触发,电路设计比较简单。
P1.0通过可控硅、交流接触器、过流保护器和断相保护器控制电机,图中仅给出带过零触发的双向晶闸管触发电路。
MOC3041为光耦合双向可控硅驱动器,输入端驱动电流为15mA,适用于220V交流电路。
1、MOC3041的工作电流仅十余个毫安,直接驱动20瓦的功率非常勉强,不敢保证长时间工作不会烧坏,应该让3041驱动97A6的可控硅,再用可控硅驱动电磁阀。
2、实践证明,51单片机驱动PNP管的时候,在工作条件接近临界点的时候,会出现关不断的现象,其原因在于:(1)端口的高电平并不是严格的Vcc电压,而是比Vcc略低,这种略低的电压足以形成给Q1一个很小的偏置电压Vbe,虽然该电压远小于0.7V,但经过三极管放大后,却能够造成Q1集电极有极小的电流存在,尽管该电流不足以导致LED发出用肉眼能看到的亮光,但是在密封的光耦合器,却能够导致光耦合区工作;(2)PNP管要比NPN极管有更大的穿透电流,即:在基极B完全断开的情况下,集电极仍然有极小的电流存在。
综合以上两点,该电路的设计是存在缺欠的,改进方法如下:1、MOC3041与气阀之间加入一个可控硅(必须)2、建议改用NPN管驱动,如果必须要用PNP管,就应该在B和E之间接一个10K左右的电阻;或者在发射极串入一个二极管,以起到钳位作用,即保证PNP管能可*关断;或者干脆将耦合器的1和2脚改接在发射极,并让集电极通过电阻接地。
1、不推荐用3041直接驱动电磁阀,加一个可控硅非常有必要。
2、用单片机直接驱动3041是可以的。
3、用2K电阻能可*驱动,因为部的光耦合几乎是100%的耦合,只要微弱发光即可。
光耦晶闸管作用光耦晶闸管是一种常用的电子元件,具有很多重要的应用。
它的作用是将输入电信号转换为输出电信号,实现电气隔离和信号调节的功能。
光耦晶闸管由发光二极管和晶闸管两部分组成。
发光二极管将输入电信号转化为光信号,然后通过光耦合器将光信号传递给晶闸管。
晶闸管是一种特殊的半导体器件,它可以控制电流的导通和截断。
当光信号作用于晶闸管时,晶闸管的触发电流将被激活,从而使得输出电路通断控制。
光耦晶闸管的作用主要有以下几个方面:1. 电气隔离:光耦晶闸管可以实现输入和输出电路之间的电气隔离,避免电流、电压等信号的相互干扰。
这对于需要隔离保护的电路来说非常重要,可以提高系统的稳定性和可靠性。
2. 信号调节:光耦晶闸管可以对输入信号进行调节和控制。
通过改变输入电信号的频率、幅度或相位等参数,可以实现对输出电路的控制。
这在一些需要精确控制和调节的电路中非常有用,比如调光调速、电流限制等。
3. 开关控制:光耦晶闸管可以作为电路的开关元件来使用。
当输入电信号满足特定条件时,光耦晶闸管的晶闸管部分将导通,从而使得输出电路通电。
反之,当输入电信号不满足条件时,晶闸管将截断,输出电路断电。
这种开关控制的作用在很多电子设备中都有应用,比如电源管理、电机驱动等。
4. 电压调节:光耦晶闸管可以通过改变输入电信号的幅度来实现对输出电压的调节。
通过控制光耦晶闸管的触发电流,可以达到调节输出电压的目的。
这在一些需要稳定输出电压的电路中非常有用,比如电源稳压器、逆变器等。
总结起来,光耦晶闸管作为一种重要的电子元件,具有电气隔离、信号调节、开关控制和电压调节等多种作用。
它在现代电子技术中得到广泛应用,为各种电子设备的正常工作和性能优化提供了重要的支持。
通过合理的组合和使用,光耦晶闸管可以实现更复杂的电路功能,进一步提高电子设备的性能和可靠性。
“MOC3041”的应用图2是用双向可控硅的云台控制单路电路图。
图中的光耦MOC3041是用来隔离可控硅上的交流高压和直流低压控制信号的。
其输出用来触发双向可控硅,选用ST Microelectronics公司的T4系列,内部集成有缓冲续流电路,不用在双向可控硅两端并联RC吸收电路,可以直接触发,电路设计比较简单。
P1.0通过可控硅、交流接触器、过流保护器和断相保护器控制电机,图中仅给出带过零触发的双向晶闸管触发电路。
MOC3041为光耦合双向可控硅驱动器,输入端驱动电流为15mA,适用于220V交流电路。
1、MOC3041的工作电流仅十余个毫安,直接驱动20瓦的功率非常勉强,不敢保证长时间工作不会烧坏,应该让3041驱动97A6的可控硅,再用可控硅驱动电磁阀。
2、实践证明,51单片机驱动PNP管的时候,在工作条件接近临界点的时候,会出现关不断的现象,其原因在于:(1)端口的高电平并不是严格的Vcc电压,而是比Vcc略低,这种略低的电压足以形成给Q1一个很小的偏置电压Vbe,虽然该电压远小于0.7V,但经过三极管放大后,却能够造成Q1集电极有极小的电流存在,尽管该电流不足以导致LED发出用肉眼能看到的亮光,但是在密封的光耦合器内,却能够导致光耦合区工作;(2)PNP管要比NPN 极管有更大的穿透电流,即:在基极B完全断开的情况下,集电极仍然有极小的电流存在。
综合以上两点,该电路的设计是存在缺欠的,改进方法如下:1、MOC3041与气阀之间加入一个可控硅(必须)2、建议改用NPN管驱动,如果必须要用PNP管,就应该在B和E之间接一个10K左右的电阻;或者在发射极串入一个二极管,以起到钳位作用,即保证PNP管能可*关断;或者干脆将耦合器的1和2脚改接在发射极,并让集电极通过电阻接地。
1、不推荐用3041直接驱动电磁阀,加一个可控硅非常有必要。
2、用单片机直接驱动3041是可以的。
3、用2K电阻能可*驱动,因为内部的光耦合几乎是100%的耦合,只要微弱发光即可。
光纤耦合器又名:分歧器光纤耦合器(Coupler)是将光讯号从一条光纤中分至多条光纤中的元件,属于光被动元件领域,在电信网路、有线电视网路、用户回路系统、区域网路中都会应用到,与光纤连接器分列被动元件中使用最大项的。
光纤耦合器可分标准耦合器(双分支,单位1×2,亦即将光讯号分成两个功率)、星状/树状耦合器、以及波长多工器(WDM,若波长属高密度分出,即波长间距窄,则属于DWD M),制作方式则有烧结(Fuse)、微光学式(Micro Optics)、光波导式(Wave Guide)三种,而以烧结式方法生产占多数(约有90%)。
烧结方式的制作法,是将两条光纤并在一起烧融拉伸,使核芯聚合一起,以达光耦合作用,而其中最重要的生产设备是融烧机,也是其中的重要步骤,虽然重要步骤部份可由机器代工,但烧结之后,仍须人工作检测封装,因此人工成本约占10~15%左右,再者采用人工检测封装须保品质的一致性,这也是量产时所必须克服的,但技术困难度不若DWDM module及光主动元件高,因此初期想进入光纤产业的厂商,大部分会从光耦合器切入,毛利则在20~30%。
光耦合器又名:光电隔离器光耦合器(optical coupler,英文缩写为OC)亦称光电隔离器,简称光耦。
光耦合器以光为媒介传输电信号。
它对输入、输出电信号有良好的隔离作用,所以,它在各种电路中得到广泛的应用。
目前它已成为种类最多、用途最广的光电器件之一。
光耦合器一般由三部分组成:光的发射、光的接收及信号放大。
输入的电信号驱动发光二极管(LED),使之发出一定波长的光,被光探测器接收而产生光电流,再经过进一步放大后输出。
这就完成了电—光—电的转换,从而起到输入、输出、隔离的作用。
由于光耦合器输入输出间互相隔离,电信号传输具有单向性等特点,因而具有良好的电绝缘能力和抗干扰能力。
又由于光耦合器的输入端属于电流型工作的低阻元件,因而具有很强的共模抑制能力。
光电耦合器工作原理光电耦合器是一种能够将光信号转换为电信号的器件,它主要由光电二极管和光敏三极管组成。
光电耦合器的工作原理是基于光电效应和放大器原理。
光电效应是指当光照射到光敏材料上时,光子能量被吸收后,会激发光敏材料中的电子跃迁到导带中,产生电流。
光电二极管就是利用这种效应工作的。
光电二极管内部有一个PN结,当光照射到PN结上时,光子能量被吸收后,会激发PN 结中的载流子,使得PN结导通,产生电流。
这个电流的大小与光的强度成正比。
光敏三极管是在光电二极管的基础上进一步发展而来的。
它比光电二极管具有更高的灵敏度和更大的增益。
光敏三极管的结构与普通的三极管类似,但是其基区被替换成了光敏材料。
当光照射到光敏三极管的光敏材料上时,光电效应引起的电子跃迁会引起基区电流的变化,从而控制集电极电流的大小。
光电耦合器的工作原理可以简单概括为:当光照射到光电二极管或光敏三极管上时,光电效应引起的电流变化会被放大器放大,最终输出为电信号。
光电耦合器常用于光电隔离、信号传输和电气隔离等领域。
在实际应用中,光电耦合器可以通过控制光源的亮度来调节输出电流的大小。
此外,光电耦合器还可以根据不同的工作模式分为直流工作模式和交流工作模式。
在直流工作模式下,光电耦合器可以将输入的直流信号转换为输出的直流信号。
在交流工作模式下,光电耦合器可以将输入的交流信号转换为输出的交流信号。
总结起来,光电耦合器是一种能够将光信号转换为电信号的器件,其工作原理基于光电效应和放大器原理。
通过控制光源的亮度和选择不同的工作模式,光电耦合器可以实现对输入信号的转换和放大,广泛应用于光电隔离、信号传输和电气隔离等领域。
双向晶闸管光耦工作原理概述说明以及解释1. 引言1.1 概述在现代电子技术领域,双向晶闸管光耦是一种广泛应用于各种控制系统中的电子器件。
它通过光学耦合实现输入和输出之间的电隔离,同时能够实现双向导通,具有可靠性高、响应速度快等特点。
因此,了解双向晶闸管光耦的工作原理对于理解其在不同领域的应用具有重要意义。
1.2 文章结构本文将分为五个部分进行阐述。
首先,在引言部分介绍双向晶闸管光耦的概述和文章结构。
然后,第二部分将详细解释双向晶闸管和光耦的概念及其工作原理。
接下来,第三部分将探讨双向晶闸管光耦在电力控制、汽车电子和工业自动化中的具体应用场景。
第四部分将讨论该器件的优势和限制。
最后,在结论部分总结本文所介绍的双向晶闸管光耦的工作原理及其应用,并提出未来发展方向。
1.3 目的本文的目的是全面介绍双向晶闸管光耦的工作原理,说明其在电力控制、汽车电子和工业自动化等领域的应用,并分析其优势和限制。
通过对该器件的深入解析,读者可以更好地理解双向晶闸管光耦在现代电子技术中的重要性和价值,为相关研究和应用提供参考。
2. 双向晶闸管光耦工作原理:2.1 双向晶闸管概述:双向晶闸管(Bilateral Thyristor,BT)是一种具有双向导通功能的半导体器件。
它由两个反向导通的晶闸管组成,能够在正负电压下实现可控开关功能。
双向晶闸管常用于交流电路中,可用于控制电流和电压。
2.2 光耦概述:光耦(Optocoupler)是一种由发光二极管和光敏三极管构成的光电器件。
通过将发光二极管转换为光信号,并通过光敏三极管接收和解码该信号,实现隔离和传输信号的目的。
2.3 双向晶闸管光耦的工作原理:双向晶闸管与光耦结合使用时,其工作原理如下:当输入端施加正向电压时,发光二极管会发出红外光,并照射在连接到输出端子上的接收器上。
接收器中的光敏三极管会将这一光信号转变为一个电流信号,并传递给一个驱动线圈或触发器。
该驱动线圈或触发器通过双向晶闸管的控制端产生相应的信号,以控制其导通状态。
光电耦合器MOC3041应用之上篇例1图中的光耦MOC3041是用来隔离可控硅上的交流高压和直流低压控制信号的。
其输出用来触发双向可控硅,选用STMicroelectronics公司的T4系列,内部集成有缓冲续流电路,不用在双向可控硅两端并联RC吸收电路,可以直接触发,电路设计比较简单。
P1.0通过可控硅、交流接触器、过流保护器和断相保护器控制电机,图中仅给出带过零触发的双向晶闸管触发电路。
MOC3041为光耦合双向可控硅驱动器,输入端驱动电流为15mA,适用于220V交流电路。
1、MOC3041的工作电流仅十余个毫安,直接驱动20瓦的功率非常勉强,不敢保证长时间工作不会烧坏,应该让3041驱动97A6的可控硅,再用可控硅驱动电磁阀。
2、实践证明,51单片机驱动PNP管的时候,在工作条件接近临界点的时候,会出现关不断的现象,其原因在于:(1)端口的高电平并不是严格的Vcc电压,而是比Vcc略低,这种略低的电压足以形成给Q1一个很小的偏置电压Vbe,虽然该电压远小于0.7V,但经过三极管放大后,却能够造成Q1集电极有极小的电流存在,尽管该电流不足以导致LED发出用肉眼能看到的亮光,但是在密封的光耦合器内,却能够导致光耦合区工作;(2)PNP管要比NPN极管有更大的穿透电流,即:在基极B完全断开的情况下,集电极仍然有极小的电流存在。
综合以上两点,该电路的设计是存在缺欠的,改进方法如下:1、MOC3041与气阀之间加入一个可控硅(必须)2、建议改用NPN管驱动,如果必须要用PNP管,就应该在B和E之间接一个10K左右的电阻;或者在发射极串入一个二极管,以起到钳位作用,即保证PNP管能可*关断;或者干脆将耦合器的1和2脚改接在发射极,并让集电极通过电阻接地。
1、不推荐用3041直接驱动电磁阀,加一个可控硅非常有必要。
2、用单片机直接驱动3041是可以的。
3、用2K电阻能可*驱动,因为内部的光耦合几乎是100%的耦合,只要微弱发光即可。
光耦M O C3041的接法例子“MOC3041”的应用图2是用双向可控硅的云台控制单路电路图。
图中的光耦MOC3041是用来隔离可控硅上的交流高压和直流低压控制信号的。
其输出用来触发双向可控硅,选用STMicroelectronics公司的T4系列,内部集成有缓冲续流电路,不用在双向可控硅两端并联RC吸收电路,可以直接触发,电路设计比较简单。
P1.0通过可控硅、交流接触器、过流保护器和断相保护器控制电机,图中仅给出带过零触发的双向晶闸管触发电路。
MOC3041为光耦合双向可控硅驱动器,输入端驱动电流为15mA,适用于220V交流电路。
1、MOC3041的工作电流仅十余个毫安,直接驱动20瓦的功率非常勉强,不敢保证长时间工作不会烧坏,应该让3041驱动97A6的可控硅,再用可控硅驱动电磁阀。
2、实践证明,51单片机驱动PNP管的时候,在工作条件接近临界点的时候,会出现关不断的现象,其原因在于:(1)端口的高电平并不是严格的Vcc 电压,而是比Vcc略低,这种略低的电压足以形成给Q1一个很小的偏置电压Vbe,虽然该电压远小于0.7V,但经过三极管放大后,却能够造成Q1集电极有极小的电流存在,尽管该电流不足以导致LED发出用肉眼能看到的亮光,但是在密封的光耦合器内,却能够导致光耦合区工作;(2)PNP管要比NPN极管有更大的穿透电流,即:在基极B完全断开的情况下,集电极仍然有极小的电流存在。
综合以上两点,该电路的设计是存在缺欠的,改进方法如下:1、MOC3041与气阀之间加入一个可控硅(必须)2、建议改用NPN管驱动,如果必须要用PNP管,就应该在B和E之间接一个10K左右的电阻;或者在发射极串入一个二极管,以起到钳位作用,即保证PNP 管能可*关断;或者干脆将耦合器的1和2脚改接在发射极,并让集电极通过电阻接地。
1、不推荐用3041直接驱动电磁阀,加一个可控硅非常有必要。
2、用单片机直接驱动3041是可以的。
光耦的分类
光耦(Optocoupler)根据其内部结构和工作原理的不同,可以分为以下几类:
1. 光电二极管型光耦(Photodiode Coupler):由光电二极管
和电流放大器(如晶体管)组成。
当光照射到光电二极管上时,产生的电流被放大器放大后输出。
常用于光电检测、光电隔离和光通信等领域。
2. 光敏三极管型光耦(Phototransistor Coupler):由光敏三极
管和电流放大器(如晶体管)组成。
与光电二极管型光耦类似,当光照射到光敏三极管上时,产生的电流被放大器放大后输出。
常用于光电隔离、电流检测和开关控制等应用。
3. 光敏双向晶闸管型光耦(Phototriac Coupler):由光敏双向
晶闸管和触发电路组成。
当光照射到光敏双向晶闸管上时,可以使其触发,从而控制外部的电流开关。
常用于交流电路中的隔离和控制开关。
4. 光电集成芯片型光耦(Optical Integrated Circuit Coupler):
由光电二极管、光敏三极管、光学波导和电子电路等组成。
具有更高的集成度和功能,可实现复杂的光电转换和信号处理。
常用于光通信、光传感和光电子器件等领域。
除了上述几种常见的光耦分类,还有其他一些特殊类型的光耦,如光电继电器型光耦、光电开关型光耦等。
每种光耦类型都有
其特定的应用领域和使用环境,可以根据具体需求选择适合的光耦类型。
光耦可控硅的工作原理
光耦可控硅(Opto-isolated Triac)是一种光电器件,用于隔离输入和输出电路,并能通过光耦隔离提供电气隔离。
它由一个光电耦合器和一个可控硅器件(Triac)组成。
光耦可控硅的工作原理如下:
1. 输入端和输出端之间的隔离:光耦可控硅的输入端由一个发光二极管(LED)组成,通过输入电流控制LED的亮灭。
输出端由一个光敏三极晶体管(Phototransistor)组成,用于感测LED的亮灭并将信号转换为电流。
2. 光控输入信号驱动:当输入电流流向LED时,LED发出光信号,该光信号会被传递到光敏三极晶体管上。
光敏三极晶体管根据接收到的光信号的强弱,产生相应的电流。
3. 可控硅触发:光敏三极晶体管的输出电流通过一个电流放大和驱动电路,最终触发可控硅器件的控制端。
4. 可控硅导通:当可控硅器件的控制端受到光耦输入信号的触发,可控硅器件会导通,允许电流从可控硅的主结(主极)流过,并将输出接口上的负载电路带通。
5. 可控硅关断:当光敏三极晶体管不再接收到光信号时,输出电流减小或消失,可控硅器件就会关断,导通电流停止流动,输出负载电路断开。
光耦可控硅能够实现输入和输出电路的电气隔离,使得控制信号和负载电路之间能够安全地隔离。
其主要应用于交流电路中,如控制交流电器设备、调光等场合。