信息化教学中评价量规的设计与应用-2019年精选文档
- 格式:doc
- 大小:19.00 KB
- 文档页数:7
技术支持的教学评价评价量规的设计与应用主讲人:寇海莲主要内容P1.什么是量规P2.如何设计量规P3.如何应用量规什么是量规?Part1百度:百度为您找到相关结果约54,000,000个量规,Rubric机械行业:用来判断被测件的长度是否合格的长度测量工具教育领域:一种测量工具,一种真实性的评价工具海蒂·古德瑞齐:“为一项工作或有价值的元素列出标准的评分工具,并且,它从优秀到差清楚的说明了每个评价指标的质量等级。
”量规的类型:核查表(检核表):用于检查具体行为表现是否存在,适用于表现性评价。
核查表、分值系统、分析性量规、整体性量规等评价项目评价行为评价记录实施实验方案①执行实验方案中规定的步骤;②记录实验现象和数据;③处理实验数据。
行为表现做出判断量规的类型分值系统:中小学优秀教案量规核查表权重分值系统量规的类型分析性量规:将评价指标划分等级,制定等级标准,需要对评价指标的质量作出判断。
适用于形成性评价。
量规的类型整体性量规:•用言语描述表现特征的评价标准。
•把学生的表现看作一个整体,对表现做出等级判定或给出单一得分。
•适用于终结性评价。
如何设计如何应用 3.量规特点何为量规量规的特点:(1)是一种融定性、定量评价于一体的教学评价;(2)同时关注学生的学习过程与结果;(3)有一套叙述性的清晰的评价标准。
表现性评价形成性评价(1)对学生的意义A. 提供给学生如何提高成绩的反馈。
B. 在教学前呈现,对学习起导向作用。
C. 学生可以利用量规进行自评和互评。
(2)对教师的意义A. 提高教师评价的公平性。
B. 是连接教学和评价的有效教学工具。
C. 可重复修改,评价多类型学习活动。
(3)对家长的意义A. 增强了家长作为学生学习伙伴的重要作用。
B. 古德瑞齐的评说:父母一旦明白了量规的含义,通常很喜欢量规,并且他们发现在帮助完成家庭作业时很有用。
有一位教师:“通过量规,家长可以知道他们的小孩需要做什么才会取得成功”。
评价量规的设计与应用评价量规的设计与应用,听起来有点复杂,但其实它就像一把钥匙,打开了我们评估和理解的门。
说到评价量规,大家可能会想,什么是量规?其实,它就是用来衡量和评估某种事物的一种工具。
想象一下,在学校里,老师为了评定我们的作文,往往会用一些标准来打分。
这样,大家心里就明白该怎么写,怎么提高了。
首先,设计一个好的评价量规,得从需求出发。
每个领域的需求各不相同。
在教育领域,老师们希望学生能在写作中展现创造力、逻辑思维和语言表达能力。
于是,量规的设计就得考虑这些方面。
比如说,一个优秀的作文量规,可能会包括内容的丰富性、结构的清晰性和语言的准确性。
想象一下,一个学生写了一篇感人的故事,老师用量规来评估,能清楚地看到这篇文章在各个方面的优缺点。
再说说应用。
设计好的量规,接下来就是如何把它用好。
这个过程其实挺关键。
量规就像一张地图,指导着评估者如何看待被评估的对象。
我们在使用量规时,不能只是一味地看分数,而是要关注背后的内容。
比如,一个学生可能在某个方面表现不佳,但他在另一个方面却特别出色。
这时,评价者就得有眼光,能够发掘出这些闪光点。
评估不仅仅是打分,更是一次发现和欣赏的旅程。
然后,量规的反馈功能也不可小觑。
通过量规,老师可以给学生提供更清晰的反馈。
这样,学生们在写作时就能明确自己在哪些方面需要改进。
比如,有的学生可能写作时词汇量不足,老师就能通过量规的反馈,告诉他该怎么丰富语言。
这就像是给他指明了方向,让他在写作的道路上走得更稳。
当然,量规的设计和应用并不是一成不变的。
随着时代的发展,教育的理念也在不断更新。
新的技术、新的教学法不断涌现,评价量规也要与时俱进。
例如,很多老师开始引入电子化的评估工具,利用数据分析来优化评价过程。
这就像是给传统的量规装上了“科技的翅膀”,让评估变得更加高效和精准。
在实际应用中,量规的灵活性也是一个亮点。
老师可以根据不同的项目、不同的学生群体,调整量规的标准。
这种个性化的评估方式,能更好地适应每一个学生的特点。
量规量规是一种结构化的定性与定量相结合的评价技术,常以二维表格的形式呈现,在表现性评价或本真性评价中,利用量规不仅可以为学习者指明学习方向,同时也可以为不同的评价都提供统一的判断标准。
一、如何设计量规一般量规都具有评价要素、指标、权重、分级描述这几个基本构成要素,而且形式也可能是多种多样。
1.评价的主要指标的确定评价主要指标应该符合以下要求:(1)主要指标应该与学习目标紧密结合。
(2)主要指标要尽可能用简短的词语进行描述。
(3)主要指标一般是一维的。
(4)所确定的主要指标整体要能够涵盖影响评价要素的各个主要方面。
每个评价要素的主要指标数目不必相同。
每个评价要素还可以拥有多级指标。
2.设计评价指标的权重对所选定评价要素的主要评价指标进行综合权衡,为每个主要评价指标分配权重,并对量规中各结构分量的权重(分数)进行合理设置。
结构分量的权重设计与教学目标的侧重点有直接的关系,并与评价的目的有关。
反映主要考察目的的结构分量,权重应该高一些。
3.描述评价的具体要求在设计描述评价的具体要求时,应该使用具体的、可操作性的描述语言,避免使用概括的语言。
另外,我们在设计评价量规的时候,还需要注意以下两点:(1)同一部分必须出现在每个量规水平里。
如下面的研究性学习量规中,水平1中涉及到“信息收集”项,在水平2、3、4、也包括了此项。
(2)量规水平必须尽可能接近等距离。
例如水平1和水平2间的间距离应当和水平3和4水平间的距离相等。
二、评价量规的工具——元量规量规设计的质量也是需要评价的。
我们可以设计一个用于评价量规质量的量规,这样的量规就称为元量规。
如下表就是一个元量规实例,它可以帮助我们整体衡量一个评价量规是否设计得当。
教学评价量规设计与应用教学评价量规的设计与应用是为了更好、更全面地进行教学评价,给出实质性的课堂教学成果的总结,评价量规可以是评价表或者是评价细则。
评价量规的反思通过这次的活动我了解到了评价量规的含义,是教育领域的一个专门术语,意指评价表或评分细则。
大多数量规是以二维表格的形式呈现的。
从字面上看,量规是一个全新的名词,但其内涵并不是全新的。
通常在评价非客观性的试题或任务时,人们经常自觉不自觉地运用这种工具。
例如,教师在评价学生的作文水平时,往往会分别就内容、结构、卷面等方面所占的分数给予规定,以便有效地进行评价等。
1量规,是一种评分工具,它通常给一个作品或其他成果形式(如一篇文章的观点、组织、细节、表达、布局等)列出准则,并按从优到差的级别明确描述每个准则的水平。
2、量规是一种结构化的定量评价工具,可以用来评价学生作品,可操作性强,准确性高,既可以让教师评,也可以让学生自评和互评。
3、量规是一个为评估工作和获取反馈信息而使用的评分标准,它是一个二维表格。
量规一般有两个共同的特点:一是有一系列标准,二是有质量优弱的序列,可描述程度好、一般和差的学生作业。
我认为,量规,是对学生学业成绩,包括学习过程中的行为、认知、态度和各种学习结果(如作品、口头陈述、调研报告、论文等›进行评价的一套标准。
它通常从与学习目标相关的多个维度规定评价准则和划分等级,并且融定性评价与定量评价。
我相信这次教育活动,会使我们的教学方法和教学质量都会有很大的提高的。
a11评价量规设计与应用思路新课程的实施为素质教育提供了崭新的平台,给教师提供了自由的空间。
新课程理念和旧的教学观念、传统的授课形式产生了尖锐但在教学实践中f的矛盾。
我们教师在学习新理念、改变旧观念的同时,正在研究、寻找既适合新理念和符合学生实际,又能体现自己教学风格的新型教学形式,使目前的教学呈现出了新气象。
激发和培养学生学习的兴趣,使学生树立自信心,养成良好的学习习惯和形成有效的学习策略,发展自主学习的能力和合作精神。
第1篇摘要:教学评价是教育教学过程中不可或缺的一环,它对于提高教学质量、促进教师专业发展具有重要意义。
本文旨在探讨教学评价量规在实践中的应用,分析其在教学评价中的优势,并提出相应的实施策略,以期为我国教育教学改革提供参考。
一、引言教学评价是教育教学过程中对教师教学效果和学生学业成绩进行评估的过程。
评价的目的在于发现教学中的问题,为教师提供改进教学的方向,促进学生全面发展。
教学评价量规作为一种科学、系统、规范的评价工具,具有客观性、可操作性、可量化等特点,被广泛应用于教学评价实践中。
二、教学评价量规的优势1.客观性:教学评价量规以明确的标准和指标为依据,减少了主观因素的影响,使评价结果更加客观公正。
2.可操作性:教学评价量规具有明确、具体、可量化的评价指标,便于教师和学生理解和操作。
3.可量化:教学评价量规采用量化的方式对教学过程和结果进行评价,使评价结果具有可比性。
4.促进学生发展:教学评价量规关注学生的全面发展,有利于激发学生的学习兴趣,培养学生的创新精神和实践能力。
三、教学评价量规在实践中的应用1.制定教学评价量规(1)明确评价目的:在教学评价量规的制定过程中,首先要明确评价目的,如提高教学质量、促进教师专业发展等。
(2)确定评价指标:根据评价目的,从教学目标、教学内容、教学方法、教学过程、教学效果等方面确定评价指标。
(3)制定评价标准:针对每个评价指标,制定具体、明确的评价标准,确保评价的客观性和公正性。
2.实施教学评价量规(1)教师自评:教师根据教学评价量规对自己的教学进行自我评价,发现问题并及时改进。
(2)同行互评:教师之间相互观摩、交流,根据教学评价量规对彼此的教学进行评价,共同提高。
(3)学生评价:学生参与教学评价,对教师的教学进行反馈,有助于教师了解学生的需求,调整教学策略。
3.分析评价结果(1)总结经验:对评价结果进行汇总和分析,总结教学中的优点和不足,为今后教学提供借鉴。
(2)制定改进措施:针对评价中发现的问题,制定相应的改进措施,提高教学质量。
信息化教学评价量规的设计及应用研究下载提示:该文档是本店铺精心编制而成的,希望大家下载后,能够帮助大家解决实际问题。
文档下载后可定制修改,请根据实际需要进行调整和使用,谢谢!本店铺为大家提供各种类型的实用资料,如教育随笔、日记赏析、句子摘抄、古诗大全、经典美文、话题作文、工作总结、词语解析、文案摘录、其他资料等等,想了解不同资料格式和写法,敬请关注!Download tips: This document is carefully compiled by this editor. I hope that after you download it, it can help you solve practical problems. The document can be customized and modified after downloading, please adjust and use it according to actual needs, thank you! In addition, this shop provides you with various types of practical materials, such as educational essays, diary appreciation, sentence excerpts, ancient poems, classic articles, topic composition, work summary, word parsing, copy excerpts, other materials and so on, want to know different data formats and writing methods, please pay attention!Certainly! Here's a structured Chinese demonstration article based on the topic "Design and Application Research of Informationized Teaching Evaluation Criteria":信息化教学评价量规的设计及应用研究。
学习评价量规的设计与应用课程的心得
通过这几天对于评价量规的设计与应用课程的学习,我认识了评价量规,也明白了评价量规对教学的重大意义。
评价量规是一个真实性评价工具,它是对学生的作品、成果、成长记录袋或者表现进行评价或者等级评定的一套标准。
同时也是一个有效的教学工具,是连接教学与评价之间的一个重要桥梁。
一.评价量规可以促进教师有效教学教师如何检验教学目标的达成,我们很多时候也是通过评价的手段实现的。
在课堂教学过程中,教师都是公开教学评价,以示对知识点的强调和对学生的公平重视。
教师可以在评价活动中得到很多重要的反贵信息,根据这些反馈信息从而改进教学。
我在教学中就借鉴了教材中对学生的评价量表制定了自己的教学
评价量表,然后和课堂实践一-对照,查漏补缺,居然还发现了很多课堂上由于各种原因而忽略的知识点和技能及学
生的情感态度等方面的问题。
二.评价量规可以促进学生有效互评利用评价量规,学生还可以进行自我评价或同伴评价,监控任务的进展情况,正确地判断自己与他人的作品的质量,引导学生更好地发现并解决任务过程中出现的问题,从而促使学生不断做出改进
和调整,以更好地满足预期的目标,提高学生任务完成的质量。
同时,自我评价和同伴评价还能增强学生对任务的责任感。
总之,评价量规能够促进学生对任务目标的理解,使学生明白学习过程中需要注意的细节;学生还可以进行自我评价或互相评价,学会分析问题,形成自主学习的习惯;老师能够准确及时地向学生提供反馈信息,有效帮助学生进行自我反思,更好地学习,从而高质量地完成学习任务;评价过程的客观性还有利于作出正确的分析。
评价量规在高中信息技术教学中的应用山东省青岛市即墨市市北中学徐山虎摘要:随着教育评价理念的转变和新课程实施对教学评价的要求,传统的评价方式已不能适应新的评价实践,实施新的评价方式已经成为一个教育界的共识和强烈愿望。
如何借助信息技术使得新的教学评价理念能真正落实到教学实践,已成为教育技术学工作者的一个重要课题。
关键词:高中信息技术;教学;评价量规评价量规(rubric)是一个真实性评价工具,它是对学生的作品、成果、成长记录袋或者表现进行评价或者等级评定的一套标准。
同时也是一个有效的教学工具,是连接教学与评价之间的一个重要桥梁。
教育专家朱智庭教授将评价量规定义为“一种结构性的等级量化评价工具”。
同样在信息技术教学中,评价量规可以促进学生的学习,推动教学客观、有序的顺利进行。
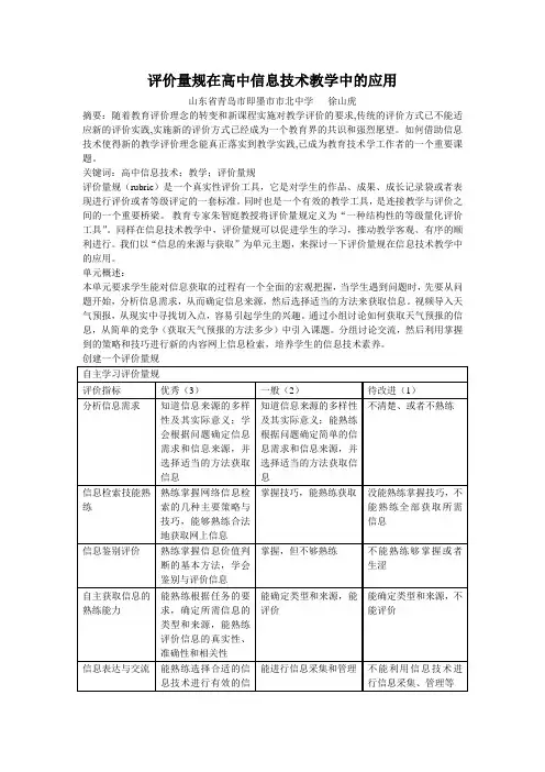
我们以“信息的来源与获取”为单元主题,来探讨一下评价量规在信息技术教学中的应用。
单元概述:本单元要求学生能对信息获取的过程有一个全面的宏观把握,当学生遇到问题时,先要从问题开始,分析信息需求,从而确定信息来源,然后选择适当的方法来获取信息。
视频导入天气预报,从现实中寻找切入点,容易引起学生的兴趣。
通过小组讨论如何获取天气预报的信息,从简单的竞争(获取天气预报的方法多少)中引入课题。
分组讨论交流,然后利用掌握到的策略和技巧进行新的内容网上信息检索,培养学生的信息技术素养。
创建一个评价量规在教学活动中嵌入评价更多的评价非正式的讨论、自评、互评、观察、讨论会等都可以作为评价计划中的重要组织部分。
通过以上分析可以看出,在教学中使用了评价量规,可以帮助教师和学生更加明确学习的要求和目标;更加清楚地显示评价学生学习的方式和教师的期望,让学生更加清楚“如何做”才能达到这些期望。
因此,我们在信息技术的教学中,可以充分利用评价量规这一有效工具,发挥评价量规的重要作用。
参考文献:1、高及文. 现代教学的模式化研究[M].济南:山东教育出版社,1998.2、何克抗.郑永柏,谢幼如. 教学系统设计[M].北京:北京师范大学出版社,2003.3、李克东. 教育评价量规研究方法[M].北京:北京师范大学出版社,2003.4、李雁冰. 课程评价论[M].上海:上海教育出版社,2002.5、庞维国. 评价量规的原理和策略[M].上海:华东师范大学出版社,2003.6、唐晓杰. 课堂教学与学习成效评价[M].南宁:广西教育出版社,2001.。
A11评价量规设计与应用(模板六)
评价量规的设计与应用是一个重要的课题。
在这个课题中,我们需要认真听讲、认真完成作业、积极参与讨论和交流,并且阅读大量的课外读物。
此外,我们还需要勇于提出与别人不同的问题和想法,并且善于与人合作。
A级的同学在这些方面表现非常优秀,能够积极举手发言、大胆提出自己的想法和问题,并且善于与人合作。
他们能够有条理地表达自己的意见,并且能够解决问题的过程清晰,做事有计划。
B级的同学在这些方面表现较为良好,能够认真听讲、依
时完成作业,并且有一定的参与讨论和交流的能力。
他们能够举手发言、参与讨论和交流,并且有一定的阅读课外读物的惯。
C级的同学在这些方面表现较为一般,经常无心听讲、欠
交作业,并且很少参与讨论和交流。
他们缺乏与人合作的精神,难以听进别人的意见,并且没有阅读课外读物的惯。
在个人评价方面,优秀的同学能够自信地提出自己的不同看法,并且能够做出尝试和表达自己的想法。
他们善于与人合作,并且能够接受别人的意见。
而较差的同学则缺乏自信,不敢提出自己的问题和想法,也缺乏与人合作的精神和听取别人意见的能力。
在思维方面,优秀的同学能够有条理地表达自己的意见,并且有解决问题的能力和独立思考的能力。
他们具有创造性思维,能够用不同的方法解决问题。
而较差的同学则缺乏条理性和独立思考的能力,不能准确地表达自己的意见,也不能独立解决问题。
总的来说,评价量规的设计与应用需要我们在多个方面进行综合评价,包括研究态度、参与讨论和交流的能力、阅读和思维能力等。
优秀的同学在这些方面表现出色,而较差的同学则需要在这些方面加强。
教学设计评价量规(精选多篇)我对评价量规的认识1.什么是量规“量规”对很多人来说是一个陌生的词语,但是其实量规在我们的传统教学评价中,特别是评价非客观性的试题或任务时,人们已经自觉不自觉的应用了这种工具。
例如,教师对学生作文的评价,往往会分别从内容、结构、卷面等方面所占的分数给予规定,以便有效的进行评价,高考作文评分标准就是一个典型的量规。
又如教师在期末评价学生一学期的表现时,也往往从学生的学业成绩、劳动纪律、同学关系等多个方面进行综合考虑,给出优、良、中、差的等级评定。
只是教师在使用量规的自觉性和规范性反面还远远不够。
有专家将量规定义为“为一项工作列出标准的评分工具”。
通俗地讲,量规就是对某一项任务的量化评价标准,它更重要的作用是可以引导学习者向既定的学习目标努力。
2.量规的作用①客观的评价工具一个科学的量规,帮助教师和学生理解学习目标,清晰、明确了解什么是高质量的学习,应用量规可以有效降低评价的随意性,使评价更客观公正,不但教师可以评,学生也可以自评、互评。
②学习支持工具一个好的评价量规,可以引导学习者向既定的学习目标努力,是一种有利的学习支持工具。
学习者在利用量规评价自己的作品时,就会反思自己的作品是否符合既定的标准,并据此修改、完善自己的作品。
③关注学习过程评价量规作为一种客观的评价标准,公之与众后,所有的学生都明确了自己努力的方向,这样学生们集中在学习“课题”上,而不是学习“老师”,更多的关注学习过程,而不是关注学习结果。
3.怎样制定量规评价量规主要包括评价项目及具体的项目标准及分值三部分。
①确定评价项目:一个好的评价量规要起到目标导向和评价标准两大作用。
因此在制定量规时,首先的是根据项目(活动)目标确定评价分项,也就是我们老师从哪些方面来评价学生的作品,如从内容、结构、卷面等方面评价学生的作文。
②确定各项目的分值:根据教学目标的侧重点确定具体评价项目的权重及分值。
这样可以更好的引导学生把握努力的方向,更好的起到目标导向作用。
在研究性学习中使用“量规表”进行评价使用量规表进行评价的原则▲利用量规表进行评价,其主要目的不是为了给学生分类,是为了引起学生的反思。
▲研究评价与研究目标、研究过程紧密结合。
评价不是单独出现了,它如果与教学过程与研究目标等紧密地结合在一起,将会有更大的效果。
▲量规表评价应当努力表现出转变的作用,激励学生的作用。
▲在研究必学习等活动性教学中使用量规表进行评价,提出量规表的时机应当是在提出研究主题时。
初步制订研究计划,就提出评价的量规表。
使学生在研究性学习过程中明确自己的评价标准、明确自己的目标,对研究性学习有重要的引导作用。
▲量规表的制订者可以是教师,也可以是学生,但要逐步向学生自己制订量规表进行自我评价发展。
▲量规表的制定主要依据于本次研究性学习主题、活动目标、过程监控以及此次评价的主要方向等。
▲学生自订的量规表既可以全班统一,也可以具有自己单独的量规表。
如果需要记录成绩,则学生自制量规表时尽量依靠集体讨论产生。
否则在实际操作中容易出现测量标准不统一,学生成绩的无法记录的情况。
▲同学评价是群体对学习者自我评价的进行评价。
▲教师是单个指导教师或者某个教师共同体对学生自我评价的进行评价。
量规表的使用使研究性学习活动评价主体多元化。
评价者可以是一个教师,也可以是由一群教师组成的一个小组;可以是学生或者协作者个人,也可以是一个学生小组;可以是家长,也可以是与研究性学习开展内容相关企业、社区或有关部门等等。
如果成果参加评奖或发表,则专业工作者和媒体也参与了评价。
量规表的使用使评价内容的丰富和灵活化。
使用量规表评价的内容通常要涉及到参与研究活动的态度、在研究活动中所获得的体验情况、学习和研究的方法、技能掌握情况、学生创新精神和实践能力的发展情况等方面。
量规表的使用使评价手段、方法的多样化。
量规表的评价可以采取教师评价与学生的自评、互评相结合,对小组的评价与对组内个人的评价相结合,对书面材料的评价与对学生口头报告、活动、展示的评价相结合,定性评价与定量评价相结合、以定性评价为主等做法。
信息化教学中评价量规的设计与应用信息化教学评价需要发展一些新的评价方法(工具),包括量规、学习契约、X例展示、电子学档、概念图、评估表等。
在对学习过程进行合理评价的实践运用中,注重过程性评价的量规(rubric)工具展现出诸多优势。
量规也称为评价表或评分细则。
量规专家海蒂?古德瑞齐认为,量规是一个评分工具,能够明确描述每个准则的水平。
[1]量规是一种结构化的定量评价工具,主要用于评价、指导、管控和改善学习行为,既可作为教师评价的工具,也可以作为学生自评和互评的工具。
[2]焦建利教授认为,具有一系列评价标准、设置了质量优弱序列的量规可准确描述学生作业或学习表现的优劣程度。
量规不同于标准化测试,其评分的标准公开化,较容易实现开放和共享功能,有助于对学生进行客观、公正的评价。
一、理论基础建构主义理论认为,教学应该更加关注学生的学习过程,而且学习过程的控制应该从教师逐渐向学生过渡,培养学生知识建构的心智模式,将学生培养成为学习的自我控制者,使他们具备批判的、联系的认知加工策略和元认知策略。
在学生能够自我控制学习过程的前提下成长为学习过程和结果的最佳评价者。
以强调学习者自我评价和自我反思为特色的建构主义评价强调目标比较自由的评价,主X将学习评价和教学过程融为一体,并根据建构主义学习的特征和目标建构新的评价标准和测量工具。
美国教育心理学家罗伯特?米尔斯?加涅是信息加工学的代表人物,他认为,在一定的教学条件支持下,学习者逐步进入某种持久的学习状态,形成一定的能力和倾向,这种能力或倾向要从外在的行为表现中进行观测。
[3]根据英国课程论专家斯腾豪斯的过程评价模式,可以采用教育测量与统计的定量手段获取教学评估事实材料。
运用量规对学生的学习过程进行评价主要是基于对学生内在能力或倾向的行为表现所进行的表现性评价。
影响教学绩效的因素有定性指标,也有定量指标。
将定性评价与定量评价相结合,建立在定性评价基础上的定量评价,或者定量评价支撑的定性评价,这两种课堂绩效评价方法都能够有效发挥评价量规的导向作用、诊断作用以及鉴定作用,为进一步优化评价量规的指标体系打下良好基础。
评价量规的设计与应用(二)引言概述:量规是一种常见的测量工具,在工业、制造和科学研究等领域广泛应用。
它们被用于测量物体的尺寸、直径、深度等参数。
在第一部分的基础上,本文将进一步探讨量规的设计与应用。
我们将详细介绍量规的设计原则、精度要求,以及在不同领域中的具体应用。
正文内容:一、量规设计原则1. 结构合理:量规应具有简洁的机械结构,易于使用和操作。
设计时,要将零部件的数量降到最低,以提高可靠性和使用寿命。
2. 易于校准:量规的设计应考虑到校准的便利性。
它们应配备调节机制,以确保其准确性和稳定性。
3. 操作方便:量规应具备方便的操作手柄和刻度尺。
操作员应能确切读取刻度并进行精确测量。
4. 自动零点:一些高级量规应当具有自动零点功能,可以减少使用者的操作步骤和时间,提高工作效率。
二、量规的精度要求1. 准确性:量规是用于精确测量的工具,因此其精度要求非常高。
通常使用的标准是国际单位制中的毫米或微米。
2. 稳定性:好的量规应具有稳定的性能,不受环境因素的影响。
它们应当能够保持在同一范围内的准确测量结果。
3. 重复性:量规在多次测量同一物体时,应能得到相似的测量结果。
重复性是评价量规性能的重要指标之一。
4. 线性性:线性性指的是量规的读数与被测量尺寸之间的关系。
好的量规应具有良好的线性特性,以确保准确的测量结果。
三、量规在制造领域的应用1. 外径测量:量规常用于测量工件的外径,用于检查工件是否符合设计要求。
通过量规的测量结果,制造商可以及时调整生产工艺,以保证产品质量。
2. 内径测量:量规还可用于测量工件的内径,比如管道或孔的直径。
在汽车制造和机械加工等行业,内径测量常用于检查零件尺寸是否符合要求。
3. 深度测量:量规可以测量物体的深度,例如螺纹孔的深度。
在零件装配过程中,深度测量是确保零件安装正确的重要步骤。
4. 平面度测量:通过量规的平面度测量功能,制造商可以检查工件表面的平整度,以确保产品的质量。
教学评价量规的设计教学评价量规的设计教学评价量规的设计通常,在量规设计的过程中,需要根据学习目标和学生水平来设计评价指标,并根据学习目标的侧重点确定各评价指标的权重,用具体的、可操作的描述语言来说明量规中各个指标的评价要求。
一般地,评价量规的设计包括以下六个步骤。
1.确定主要评价要素对学习计划的内容进行分析,然后确定影响学习计划执行的主要学习环节或要素,从中选择某些要素作为评价要素,选择评价要素时要考虑其总体涵盖的范围及其在单元学习计划中的地位。
2.确定主要评价指标评价主要指标应该符合以下要求:(1)主要指标应该与学习目标紧密结合;(2)主要指标要尽可能用简短的词语进行描述;(3)主要指标一般是一维的,一个有效量规中的每个主要指标通常是一维的,它可以被分解成几个二级指标,但却与其他一级指标并列构成了评价的主要方面;(4)所确定的主要指标整体要能够涵盖影响评价要素的各个主要方面。
每个评价要素的主要指标数目不必相同,但每个指标都应该是构成评价要素的主要影响成分。
每个评价要素还可以拥有多级指标,但指标级数并不是越多越好,而应根据实际需求来确定。
3.设计评价指标权重对所选定评价要素的主要评价指标进行综合权衡,为每个主要评价指标分配权重,并对量规中各评价指标的权重(分数)进行合理设置。
首先,评价指标的权重设计与教学目标的侧重点有直接的关系,并与评价的目的相关,反映主要考察目的的评价指标,权重应该高些。
如对学生电子作品的评价,如果教师的主要目的是教会学生学习制作电子作品的有关技术,那么赋予技术、资源利用评价指标的权重则应该高些;如果教师的主要目的是为了让学生通过电子作品展示自己的调查报告,那么赋予选题、内容、组织等评价指标的权重则应该高些。
信息化教学中评价量规的设计与应用
信息化教学评价需要发展一些新的评价方法(工具),包括量规、学习契约、X例展示、电子学档、概念图、评估表等。
在对学习过程进行合理评价的实践运用中,注重过程性评价的量规(rubric)工具展现出诸多优势。
量规也称为评价表或评分细则。
量规专家海蒂?古德瑞齐认为,量规是一个评分工具,能够明确描述每个准则的水平。
[1]量规是一种结构化的定量评价工具,主要用于评价、指导、管控和改善学习行为,既可作为教师评价的工具,也可以作为学生自评和互评的工具。
[2]焦建利教授认为,具有一系列评价标准、设置了质量优弱序列的量规可准确描述学生作业或学习表现的优劣程度。
量规不同于标准化测试,其评分的标准公开化,较容易实现开放和共享功能,有助于对学生进行客观、公正的评价。
一、理论基础
建构主义理论认为,教学应该更加关注学生的学习过程,而且学习过程的控制应该从教师逐渐向学生过渡,培养学生知识建构的心智模式,将学生培养成为学习的自我控制者,使他们具备批判的、联系的认知加工策略和元认知策略。
在学生能够自我控制学习过程的前提下成长为学习过程和结果的最佳评价者。
以强调学习者自我评价和自我反思为特色的建构主义评价强调目标比较自由的评价,主X将学习评价和教学过程融为一体,并根据
建构主义学习的特征和目标建构新的评价标准和测量工具。
美国教育心理学家罗伯特?米尔斯?加涅是信息加工学的代表人物,他认为,在一定的教学条件支持下,学习者逐步进入某种持久的学习状态,形成一定的能力和倾向,这种能力或倾向要从外在的行为表现中进行观测。
[3]
根据英国课程论专家斯腾豪斯的过程评价模式,可以采用教育测量与统计的定量手段获取教学评估事实材料。
运用量规对学生的学习过程进行评价主要是基于对学生内在能力或倾向的行为表现所进行的表现性评价。
影响教学绩效的因素有定性指标,也有定量指标。
将定性评价与定量评价相结合,建立在定性评价基础上的定量评价,或者定量评价支撑的定性评价,这两种课堂绩效评价方法都能够有效发挥评价量规的导向作用、诊断作用以及鉴定作用,为进一步优化评价量规的指标体系打下良好基础。
二、量规的特点
1.普适性
量规评价是对学生的学习成果做出主观性的判断,更注重对学生发现并解决问题的能力、协作能力、沟通与交流能力、实践与创新能力、情感态度和学习习惯等综合素质与能力的考查,适用于信息收集与整理、探究性学习、学习成果汇报与展示、科学实验与试验、小组学习活动、课后复习与巩固等各种学习活动的过程性评价。
2.系统性
教学过程是由多因素构成的功能系统,包括学习者、授课教师、学习课程、教学资源(库)、教学环境等,以教学过程中各环节的评价为基础的教学绩效评价取决于教学各因素及各因素之间的相互作用,实践证明教学量规能够系统地衡量教学各因素的作用效果。
教学评价量规作为一种测量工具或方法成为整个“教”与“学”过程中的有机组成部分能够指导教师的教学过程或者学生的自主学习过程。
在此过程中,教学、学习、评价融为一体,不再有明显的区分界限,从而将量规这种评价工具转变为教学工具或学习工具。
[4]
3.动态性
量规是动态、开放的评价体系,可以根据学习环境的变化修改任务的构成要素。
根据评价的目标与内容制定出合乎标准的评价量规是实施评价的重要环节,量规的设计应在评价标准的弹性与可选择性方面留一定的空间。
由于量规具有开放性,学生家长或其他研究人员也可以参与到评价过程之中。
4.发展性
在课堂教学中运用量规评价有助于推进课程发展与教学改革,促进教学模式的创新,形成良性循环;使用量规可以获得判断学生学习情况的信息资料,从而及时发现学习中存在的问题并给予引导和帮助,有利于学生发展;使用量规能让学生清楚地了解学习目标,调动学习积极性,发展思维能力,以及提高学生的创新、合作、交流能力;教师也可以利用量规衡量教学过程中知
识、技能的传授情况。
三、量规的设计与应用
1.设计原则
要将评价量规运用于复杂的教与学过程并取得预期效果,应依据加涅的教学设计原理做好量规的设计。
通常,量规的设计过程要注意以下几个原则:第一,要根据教学目标和学生水平来设计结构分量;第二,根据教学目标的侧重点确定各结构分量的权重;第三,具体的描述性语言要具有可操作性,每个等级对应的评价标准里应出现同一评价元素,各等级的描述性语言要体现等级之间的差别性。
[5]
2.量规的设计
在信息化环境下,使用评价软件制作的量规主要有两种类型。
第一种是单机运行的教学评价软件,如Rubriebuilder、The Rubric Processor等;第二种是在网络环境下运行的教学评价软件,如Rubrie Generators、Rubistar、Rubrie Maehine等。
前者是直接运用的单个教学评价辅助工具,后者则有很多模板,可以自动生成、修改、查看、在线分析评价结果。
从评价量规的架构将量规分为整体型和分析型两类。
整体型(如表1)是从教学过程的整体角度将学习过程与学习结果相结合进行综合评价;分析型(如表2)首先将学习表现分解成基本的评价指标,分别进行评价,最后给出综合分。
量规的架构一般包括任务指标、质量状态、描述性说明。
任务指标是学习任务的
构成成分;质量状态是指每个指标完成的等级与达到的水平,通常用分数表示,是4~6个层次的差异数值;描述性说明则是文字说明,用来区分任务完成的质量情况,判断等级水平的差异。
量规的设计通常采用李克特量表的五等级评定法。
在具体设计过程中,可以参考量规生成器(如量规之星http:
///等)遵循以下步骤进行量规设计。
第一步,根据课程教学目标、教学内容和学生知识结构水平确定学习目标和内容;第二步,选择重要的学习内容作为评价的指标;第三步,根据遴选出的评价指标在教学目标、教学内容中的重难点,确定各指标的权重;第四步,采用李克特量表等方法为每一个指标分等级;第五步,描述并确定各评价指标每个等级的评价标准,用具体的、可操作性的描述语言清楚地说明量规中的每一部分;第六步,设计包含评价指标和评价标准的表格形成评价量规;第七步,根据评价量规的使用反馈情况修订量规。
3.量规的实践应用
在信息化环境下,使用量规进行面向教学过程的评价具有很好的实践效果。
在使用量规进行评价时,要注意以下几点:第一,在学习进行前提供量规;第二,与其他评价工具配合使用;第三,在学习过程中提醒学生注意量规的要求;第四,为自评和互评设计良好的氛围。
在使用量规前通常为学生展示一个量规评价X 例,为学生提供一个“可视化”衡量样本。
在信息化的课堂教学环境中,使用量规工具能够获得学习效
果评价的即时数据。
在教学活动开始之前向学生适当展示量规的结构与内容,学生能够根据该可视化的学习目标明确自己的学习行动目标与计划。
学生对照量规了解、熟悉学习的目标与内容。
在学生自评阶段,学生依据量规中描述性指标反思并改进学习过程,最终对自己完成的学习任务进行评价。
在点评阶段,教师提供及时反馈信息引导学生合理地进行自我评价,或者对其他同学的学习任务质量情况给出客观评价。
在利用信息化教学资源库进行教学活动时,利用量规工具实现学习效果评价功能。
在资源库教学运用过程中,借鉴并拓展多元化评价的已有成果与方法,将课程总体评价量规和作品评价量规与具体的学习内容和学习活动相结合嵌入到精品资源共享课中,以评促教,教评结合。
操作过程为:第一步,学生用户注册登陆;第二步,学习内容选择,进入课程学习进行学习;第三步,个人学习资料管理:含个人背景资料、个人学习计划、个人对课程学习的自我反思;第四步,学生学习任务管理;第五步,基于过程的学习评价,含教师的评价、来自同学的评价和学习者自我评价。
量规是学习的“脚手架(scaffold)”,运用评价量规,教师能及时将评价结果反馈给学生,提示学生反思学习过程中的不足并不断改进,从而高质量地完成学习任务。
量规具有目标导向作用,量规中的学习目标描述可以帮助学生了解“什么是高质量的学习”,促进学生对任务目标的理解,确定任务质量的达标程度,
培养学生的学习效率、效益、效果意识。
因此,进一步完善多元化的量规评价的标准和要求,将有助于学生形成较强的观察问题、分析问题、处理问题的能力,为学生的全面发展创造条件。