化学常见气体检验和颜色
- 格式:doc
- 大小:26.00 KB
- 文档页数:2
初中化学常见物质检验5种方法+除杂知识汇总一、物质的检验利用物质特有的性质,确定物质是否存在的实验方法。
(一)、气体的检验1、氧气:带火星的木条放入瓶中,若木条复燃,则是氧气。
2、氢气:在玻璃尖嘴点燃气体,罩一干冷小烧杯,观察杯壁是否有水滴,往烧杯中倒入澄清的石灰水,若不变浑浊,则是氢气。
3、二氧化碳:通入澄清的石灰水,,若变浑浊则是二氧化碳。
4、氨气:湿润的紫红色石蕊试纸,若试纸变蓝,则是氨气。
5、水蒸气:通过无水硫酸铜,若白色固体变蓝,则含水蒸气。
(二)、离子的检验6、氢离子:滴加紫色石蕊试液/加入锌粒。
7、氢氧根离子:酚酞试液/硫酸铜溶液。
8、碳酸根离子:稀盐酸和澄清的石灰水。
9、氯离子:硝酸银溶液和稀硝酸,若产生白色沉淀,则是氯离子。
10、硫酸根离子:硝酸钡溶液和稀硝酸/先滴加稀盐酸再滴入氯化钡。
11、铵根离子:氢氧化钠溶液并加热,把湿润的红色石蕊试纸放在试管口。
12、铜离子:滴加氢氧化钠溶液,若产生蓝色沉淀则是铜离子。
13、铁离子:滴加氢氧化钠溶液,若产生红褐色沉淀则是铁离子。
二、物质的除杂根据物质和杂质的物理化学性质,采用适当的方法把混合物中杂质分离除去,从而得到纯净的某物质的实验方法。
(一)、物理方法1、过滤法:适用于不溶于液体的固体与液体的分离或提纯。
2、结晶法:适用于可溶性固体与液体的分离和提纯。
具体方法有两种。
①降温结晶法:适用于溶解度受温度变化影响较大的固态物质的分离或提纯。
②蒸发结晶法:适用于溶解度受温度变化影响不大固体物质的分离或提纯。
(二)、化学方法:1、原则:①“不增、不减、易分”:不增即最终不能引入新的杂质;不减是除杂结果不应使所需物质减少;易分是加入试剂后,使杂质转化为沉淀、气体和水等与所需物质易于分离。
②先除杂后干燥。
2、方法:(以下括号里的均为杂质)②吸收法:如一氧化碳混有二氧化碳可用氢氧化钠等碱性溶液吸收;②沉淀法:如氯化钾中混有氯化镁可加氢氧化钾溶液,再过滤;③溶解法:如铜中混有氧化铜可加入过量的盐酸,再过滤;③转化法:如铜中混有锌可加硫酸铜溶液再过滤;④气化法:如氯化钠中混有碳酸钠可加入过量盐酸,再蒸发结晶;⑤⑥加热法:如氧化钙中混有碳酸钙可高温灼烧;⑦综合法:当含有多种成分的杂质时,分离提纯往往不仅仅使用一种方法,而是几种方法交替使用。
初中化学中常见的气体一气体名称:氧气化学式:O2相对分子质量:32反应方程式:2KClO3=(MnO2)=△=2KCl+3O2↑基本反应类型:分解反应反应物状态:固固加热水溶性:难溶颜色:无色气味:无味收集方法:向上排空气法,排水法排空气验满方法:带火星木条,复燃可选用的干燥剂:浓H2SO4,无水CuSO4,碱石灰,无水CaCl2,P2O5其他制取方法:2KMnO4=△=K2MnO4+MnO2+O2↑;2H2O2=(MnO2)=2H2O+O2↑注意事项:KClO3催化分解时试管中不能混有任何可燃物,否则引起爆炸。
二.气体名称:氢气化学式:H2相对分子质量:2反应方程式:Zn+H2SO4(稀)=ZnSO4+H2↑基本反应类型:置换反应反应物状态:固液常温水溶性:难溶颜色:无色气味:无味收集方法:向下排空气法,排水法可选用的干燥剂:浓H2SO4,无水CuSO4,碱石灰,无水CaCl2,P2O5其他制取方法:2Al+2NaOH+2H2O=2NaAlO2+3H2↑;CaH2+2H2O=Ca(OH)2+2H2↑注意事项:不能使用浓H2SO4和任何浓度的HNO3。
点燃或加热前必须验纯,以免爆炸三.气体名称:二氧化碳化学式:CO2相对分子质量:44反应方程式:CaCO3+2HCl=CaCl2+CO2↑+H2O反应物状态:固液常温水溶性:能溶(1:1)颜色:无色气味:无味收集方法:向上排空气法排空气验满方法:燃着的木条,熄灭可选用的干燥剂:浓H2SO4,无水CuSO4,无水CaCl2,P2O5注意事项:不能用H2SO4代替HCl,因生成CaSO4沉淀阻碍反应继续进行。
四.气体名称:甲烷化学式:CH4相对分子质量:16反应方程式:CH3COONa(无水)+NaOH=(CaO)=△=Na2CO3+CH4↑反应物状态:固固加热水溶性:难溶颜色:无色气味:无味收集方法:排水法,向下排空气法可选用的干燥剂:浓H2SO4,无水CuSO4,碱石灰,无水CaCl2,P2O5 其他制取方法:CH3COOH=400℃~600℃=(Cu)=CO2+CH4注意事项:反应物必须足够干燥。
常见化学物质的颜色1、单质Cu 紫红色固体,Au 黄色固体,S 黄色固体(淡黄色粉未) ,C(金刚石)无色固体,C(石墨)黑色固体,Si 灰黑色固体,I2 紫黑色固体,白磷(黄磷)P4 白色或黄色蜡状固体,红磷(赤磷)红棕色粉未F2 淡黄绿色气体,Cl2黄绿色气体Br2 深红棕液体2、氧化物NO2 棕红气体,Na2O2 浅黄色粉未,CuO黑色粉未,MnO2黑色粉未,Ag2O 棕黑固体,FeO黑色固体,ZnO白色固体,Fe3O4 黑色晶体,Fe2O3红棕色粉未,Cu2O红色固体或砖红色固体3、盐ZnS白色固体,Ag2S黑色固体,FeS黑色固体,FeS2黄色固体,PbS黑色固体,CuS、Cu2S黑色固体,FeCl3·6H2O棕黄色固体,FeSO4·9H2O 浅绿色固体,Fe2(SO4)3·9H2O棕黄色固体,Fe3C灰色固体,Ag2CO3白色固体,Ag3PO4 黄色固体,CuCl2棕黄色固体,AgF白色固体,AgCl 白色固体,AgBr浅黄色固体,AgI 黄色固体,CuSO4 白色粉未,CuSO4·5H2O蓝色晶体,Cu2(OH)2CO3 绿色固体4、离子Cu2+蓝色,[CuCl4]2- 黄色,氯化铜浓溶液绿色,氯化铜稀溶液蓝色,中间浓度为蓝绿色,MnO4- 紫色,Fe2+ 浅绿色,Fe3+棕黄色或黄色5、有机物蛋白质遇浓HNO3变黄、I2遇淀粉变蓝、Fe3+遇酚酞溶液变紫色,TNT(三硝基甲苯)淡黄色常见物质的颜色一、溶液中(注意:溶液的颜色与浓度大小有关)氯水是浅黄绿色、溴水是黄色→橙色、碘水是棕色→褐色。
Cu2+:蓝色或蓝绿色、MnO4-:紫红色、Fe2+:浅绿色、Fe3+:棕黄色。
Fe(SCN)3是血红色。
有机溶剂中:Br2的有机溶剂是橙红色、I2的有机溶液是紫红色。
二、气体F2:淡黄绿色、C12:黄绿色、Br2蒸气:红棕色、I2蒸气:紫色。
NO2:红棕色三、液体Br2是深红棕色四、固体1.金属单质:绝大多数是银白色,Cu是紫红色、Au是黄色。
初中化学物质检验篇一:2015初中化学知识点之物质的检验2015初中化学知识点之物质的检验(一) 、气体的检验1、氧气:带火星的木条放入瓶中,若木条复燃,则是氧气.2、氢气:在玻璃尖嘴点燃气体,罩一干冷小烧杯,观察杯壁是否有水滴,往烧杯中倒入澄清的石灰水,若不变浑浊,则是氢气.3、二氧化碳:通入澄清的石灰水,若变浑浊则是二氧化碳.4、氨气:湿润的紫红色石蕊试纸,若试纸变蓝,则是氨气.5、水蒸气:通过无水硫酸铜,若白色固体变蓝,则含水蒸气.(二)、离子的检验.6、氢离子:滴加紫色石蕊试液/加入锌粒7、氢氧根离子:酚酞试液/硫酸铜溶液8、碳酸根离子:稀盐酸和澄清的石灰水9、氯离子:硝酸银溶液和稀硝酸,若产生白色沉淀,则是氯离子10、硫酸根离子:硝酸钡溶液和稀硝酸/先滴加稀盐酸再滴入氯化钡11、铵根离子:氢氧化钠溶液并加热,把湿润的红色石蕊试纸放在试管口12、铜离子:滴加氢氧化钠溶液,若产生蓝色沉淀则是铜离子13、铁离子:滴加氢氧化钠溶液,若产生红褐色沉淀则是铁离子(三)、相关例题14、如何检验NaOH是否变质:滴加稀盐酸,若产生气泡则变质15、检验生石灰中是否含有石灰石:滴加稀盐酸,若产生气泡则含有石灰石16、检验NaOH中是否含有NaCl:先滴加足量稀硝酸,再滴加AgNO3溶液,若产生白色沉淀,则含有NaCl。
17、检验三瓶试液分别是稀HNO3,稀HCl,稀H2SO4?向三只试管中分别滴加Ba(NO3)2溶液,若产生白色沉淀,则是稀H2SO4;再分别滴加AgNO3溶液,若产生白色沉淀则是稀HCl,剩下的是稀HNO318、淀粉:加入碘溶液,若变蓝则含淀粉。
19、葡萄糖:加入新制的氢氧化铜,若生成砖红色的氧化亚铜沉淀,就含葡萄糖。
篇二:初中化学物质的检验[1]物质检验归纳审核:九年级化学组编写:杨艳丽初中化学知识归纳:重要离子的检验在这里,我们要对初中重要离子的检验来做一次分析与总结,让大家在理解离子检验基本思想的基础上,熟悉离子检验的各种题型,提高相关的解题能力。
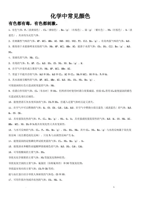
化学中常见颜色有色都有毒,有色都刺激。
1、有色气体:F2〔淡黄绿色〕、Cl2〔黄绿色〕、Br2〔g〕〔红棕色〕、I2〔g〕〔紫红色〕、NO2〔红棕色〕、O3〔淡蓝色〕,其余均为无色气体。
2、有刺激性气味的气体:HF、HCl、HBr、HI、NH3、SO2、NO2、F2、Cl2、Br2〔g〕;有臭鸡蛋气味的气体:H2S。
3、极易溶于水能做喷泉实验的气体:NH3、HF、HCl、HBr、HI;能溶于水的气体:CO2、SO2、Cl2、Br2〔g〕、H2S、NO2。
4、易液化的气体:NH3、Cl2。
5、有毒的气体:F2、HF、Cl2、H2S、SO2、CO、NO2、NO、Br2〔g〕、H。
6、在空气中易形成白雾的气体:NH3、HF、HCl、HBr、HI。
7、常温下不能共存的气体:H2S和SO2、H2S和Cl2、HI和Cl2、NH3和HCl、NO和O2、F2和H2。
8、其水溶液呈酸性的气体:HF、HCl、HBr、HI、H2S、SO2、CO2、NO2、Br2〔g〕。
可使湿润的红色石蕊试纸变蓝的气体:NH3。
9、有漂白作用的气体:Cl2〔有水时〕和SO2,但两者同时使用时漂白效果减弱。
检验Cl2常用Cl2能使湿润的紫色石蕊试纸先变红后褪色。
10、能使澄清石灰水变浑浊的气体:CO2和SO2,但通入过量气体时沉淀又消失。
11、在空气中可以燃烧的气体:H2、CO、CH4、C2H4、C2H2、H2S。
在空气中燃烧火焰呈蓝色〔或淡蓝色〕的气体:H2S、H2、CO、CH4。
12、具有强氧化性的气体:F2、Cl2、Br2〔g〕、NO2、O2、O3;具有强或较强复原性的气体:H2S、H2、CO、NH3、HI、HBr、HCl、NO;SO2和N2既具有氧化性又具有复原性。
13、与水可反响的气体:Cl2、F2、NO2、Br2〔g〕、CO2、SO2、NH3;其中Cl2、NO2、Br2〔g〕与水的反响属于氧化复原反响〔而且都是歧化反响〕,只有F2与水剧烈反响产生O2。
初中化学常见的气体初中化学中常见的气体包括氧气(O2)、氢气(H2)、一氧化碳(CO)、二氧化碳(CO2)、氮气(N2)、二氧化硫(SO2)、臭氧(O3)、甲烷(CH4)和乙烯(C2H4)。
一、氧气(O2)1. 物理性质:通常情况下,是无色无味的气体,密度略大于空气,不易溶于水。
2. 化学性质:供给呼吸和支持燃烧。
(1)C+O2 == CO2 (发出白光,放出热量)(2)S+O2 == SO2 (空气中—淡蓝色火焰;氧气中—紫蓝色火焰)(3)4P+5O2 == 2P2O5 (产生白烟,生成白色固体P2O5)(4)3Fe+2O2 == Fe3O4 (剧烈燃烧,火星四射,放出大量的热,生成黑色固体)(5)蜡烛在氧气中燃烧,发出白光,放出热量。
(注:O2具有助燃性,但不具有可燃性,不能燃烧。
)3. 用途(1)供呼吸(2)炼钢(3)气焊二、氢气(H2)1. 物理性质:通常情况下,是无色无味的气体,是自然界中密度最小的气体,难溶于水。
2. 化学性质:可燃性和还原性。
(1)可燃性2H2+O2 === 2H2OH2+Cl2 === 2HCl(2)还原性:H2+CuO === Cu+H2O3H2+WO3 === W+3H2O3H2+Fe2O3 === 2Fe+3H2O3. 用途(1)填充气球、飞艇(密度比空气小)(2)合成氨、制盐酸(3)焊接或切割金属(可燃性)(4)冶炼金属(还原性)(5)用作火箭或导弹的高能燃料三、一氧化碳(CO)1. 物理性质:通常情况下,是无色无味的气体,难溶于水,密度比空气略小。
2. 化学性质:可燃性((火焰呈蓝色,放出大量的热,可作气体燃料))和毒性。
3. 用途(1)作燃料(2)冶炼金属①可燃性:CO+O2 == 2CO2②还原性:CO+CuO === Cu+CO23CO+WO3 === W+3CO23CO+Fe2O3 == 2Fe+3CO2注意:CO跟血液中血红蛋白结合,破坏血液输氧的能力。
中学化学常见气体常用检验方法小中学化学常见气体常用检验方法小结1. H2将待检气体通过灼热的CuO,CuO由黑色变为红色,并将产物导入无水硫酸铜中,无水硫酸铜变蓝,则证明通入CuO的气体是H2。
2. CO让待检气体在空气中燃烧,在火焰上方罩一干燥的小烧杯,烧杯上无水珠生成,然后将产物与澄清的石灰水接触,澄清的石灰水变浑浊,则证明燃烧气体为CO。
3. CO2将气体分别通入澄清的石灰水和品红溶液中,如果澄清的石灰水变浑浊,且品红不褪色,则通入的气体是CO2。
4. CH4让待检气体在空气中燃烧(火焰为淡蓝色),在火焰上方罩一干燥的小烧杯,烧杯上有液滴生成,然后将产物与澄清的石灰水接触,澄清的石灰水变浑浊,则证明燃烧气体为CH4。
5. C2H4(1)让待检气体在空气中燃烧,火焰明亮并伴有黑烟。
则此气体是C2H4。
(2)将气体通入溴的四氯化碳溶液后,溴的红棕色很快褪去。
(注:当有其他不饱和气态烃存在时,此法不适用)(3)将待检气体通入酸性KMnO4溶液后,酸性KMnO4溶液的紫色很快褪去。
则此气体是C2H4。
(注:当有其他不饱和烃或还原性气体存在时,此法不适用)6. C2H2(1)让待检气体在空气中燃烧,火焰明亮并伴有浓烈的黑烟,则此气体是C2H2。
(2)将待检气体通入溴的四氯化碳溶液后,溴的红棕色逐渐褪去。
则此气体是C2H2。
(注:当有其他不饱和烃存在时,此法不适用)(3)将待检气体通入酸性KMnO4溶液后,酸性KMnO4溶液的紫色逐渐褪去,则此气体是C2H2。
(注:当有其他不饱和烃或还原性气体存在时,此法不适用)7. N2将点燃的镁条放在待检气体中燃烧,燃烧之后,向燃烧产物中加入适量的水,如果有白色的不溶固体和能使润湿的红色石蕊试纸变蓝的刺激性气味的气体产生,则证明待检的气体为N2。
8. NH3(1)用润湿的红色石蕊试纸靠近装待检气体的瓶口,如果试纸由红色变为蓝色,则证明待检气体是NH3。
其中OH-遇红色石蕊试纸变蓝。
v1.0可编辑可修改化学学科中考一.初中化学常见物质的颜色)(一)固体的颜色1、黑色固体(5种):木炭,氧化铜,二氧化锰,四氧化三铁,铁粉2 、红色固体:铜一一紫红色,氧化铁F^Q――红(棕)色3 、蓝色晶体:硫酸铜晶体CuSO・5HHO4 、蓝色沉淀:氢氧化铜5 、红褐色沉淀:氢氧化铁6 、白色沉淀(6种):碳酸钙,碳酸钡,碳酸银;氢氧化镁;硫酸钡,氯化银银<7 、白色固体:无水硫酸铜,氧化钙,氧化镁,氯酸钾,氯化钾.8 、绿色固体:碱式碳酸铜9 、紫黑色固体:高锰酸钾(二)、液体的颜色10 、无色液体:水,稀盐酸,稀硫酸,酚酞试液11 、蓝色溶液:含有Cif+的溶液一硫酸铜溶液,氯化铜溶液,硝酸铜溶液12 、黄色溶液:含有Fe3+的溶液一硫酸铁溶液,氯化铁溶液,硝酸铁溶液13 、浅绿色溶液:含有Fe2+的溶液一硫酸亚铁溶液,氯化亚铁溶液,硝酸亚铁溶液14 、紫红色溶液:高锰酸钾溶液15 、紫色溶液:石蕊溶液(三)、常见气体16 、无色气体:单质——氧气,氢气,氮气。
化合物:二氧化碳,一氧化碳,甲烷,氯化氢,二氧化硫。
.初中化学常见气体的检验1、氧气:带火星的木条放入瓶中,若木条复燃,则是氧气.2、氢气:在玻璃尖嘴点燃气体,罩一干冷小烧杯,观察杯壁是否有水滴,往烧杯中倒入澄清的石灰水,若不变浑浊,则是氢气.3、二氧化碳:通入澄清的石灰水,若变浑浊则是二氧化碳.4、氨气:湿润的紫红色石蕊试纸,若试纸变蓝,则是氨气.5、水蒸气:通过无水硫酸铜,若白色固体变蓝,则含水蒸气.三.初中化学常见物质的俗称1、 CuSO+2NaOH=Cu(OH ) +NaSO 蓝色沉淀生成、上部为澄清溶液2、 Ca(OH)+CO= CaCOj + NO 澄清石灰水变浑浊 应用CO2的检验3、 Ca(HCO 2A CaCO j +H^O+C 2^白色沉淀、产生使澄清石灰水变浑浊的气体 水垢 形成.钟乳石的形成4、 HCI+AgNO= AgCI J +HNO 生成白色沉淀、不溶解于稀硝酸 检验CI —的原理5、 Ba(OH” H2SO=BaSO +2HO 生成白色沉淀、不溶解于稀硝酸检验SO42-的原理6、 BaCI 2+ H 2SO=BaSOj +2HCI 生成白色沉淀、不溶解于稀硝酸 检验SO42-的原理7、 Ba(NO )2+HSO=BaSOj +2HNO 生成白色沉淀、不溶解于稀硝酸检验 SO42-的原理8、 FeCl 3+3NaOH=Fe(OH J +3NaCI 溶液黄色褪去、有红褐色沉淀生成9、 AICI 3+3NaOH=AI(OH)J +3NaCI 有白色沉淀生成 10、 MgC 2+2NaOH = Mg(OH)J +2NaCI 有白色沉淀生成11、 CuC b +2NaOH = Cu(OH)J +2NaCI 溶液蓝色褪去、有蓝色沉淀生成 12、 CaO+ H2O = Ca(OH"白色块状固体变为粉末、生石灰制备石灰浆13、 Ba(OH 》+NaCO=BaCOj +2NaOH 有白色沉淀生成 14、 Ca(OH 》+K 2CO=CaCOj +2KOH 有白色沉淀生成15、 AgN&NaCI = AgCI J +NaNO 白色不溶解于稀硝酸的沉淀用于检验溶液中氯离子 五. 物质的除杂1、CO2(CO :把气体通过灼热的氧化铜,2、CO(CO2:通过足量的氢氧化钠溶液3、 H2 (水蒸气):通过浓硫酸/通过氢氧化钠固体4、 CuO(C):在空气中(在氧气流中)灼烧混合物5、 Cu(Fe):加入足量的稀硫酸 6 、Cu(CuO):加入足量的稀硫酸 7、FeSO4(CuSO4):加入足量的铁粉8 、NaCI(Na2CO3):加 入足量的盐酸9 11 13、氯化钠 (NaCI ): 食盐 2、氢氧化钠(NaOH):烧碱,烧碱,苛性钠 、氢氧化钙(Ca(OH )2):熟石灰,消石灰 、氢氯酸(HCI):盐酸 8、硫酸铜晶体(CuSO .5H 2O):蓝矶,胆矶、乙醇(C z HsOH):酒精 12 、过氧化氢(H 2Q):双氧水 1415、碳酸氢钠(NaHCO :小苏打、碳酸钠(Na z CO):纯碱,苏打4、氧化钙(CaO):生石灰6 、二氧化碳固体(CQ):干冰、碱式碳酸铜(Cu 2(OH )2CO):铜绿甲烷(CH 4):沼气 乙酸(CfCOOH)醋酸 汞(Hg):水银10、9、NaCI(Na2SO4):加入足量的氯化钡溶液10、NaCI(NaOH)加入足量的盐酸11、NaOH(Na2CO):加入足量的氢氧化钙溶液12、NaCI( CuSO4:加入足量的氢氧化钡溶液13、NaNO3(NaCI)加入足量的硝酸银溶液14、NaCI(KNO3):蒸发溶剂15、KNO3(NaCI):冷却热饱和溶液。
化学学科中考一.初中化学常见物质的颜色) (一)固体的颜色1、黑色固体(5种):木炭,氧化铜,二氧化锰,四氧化三铁,铁粉2、红色固体:铜——紫红色,氧化铁Fe2O3——红(棕)色3、蓝色晶体:硫酸铜晶体CuSO4·5H2O4、蓝色沉淀:氢氧化铜5、红褐色沉淀:氢氧化铁6、白色沉淀(6种):碳酸钙,碳酸钡,碳酸银;氢氧化镁; 硫酸钡,氯化银银。
7、白色固体:无水硫酸铜,氧化钙,氧化镁,氯酸钾,氯化钾、8、绿色固体:碱式碳酸铜9、紫黑色固体:高锰酸钾(二)、液体的颜色10、无色液体:水,稀盐酸,稀硫酸,酚酞试液11、蓝色溶液:含有Cu2+的溶液—硫酸铜溶液,氯化铜溶液,硝酸铜溶液12、黄色溶液: 含有Fe3+的溶液—硫酸铁溶液,氯化铁溶液,硝酸铁溶液13、浅绿色溶液:含有Fe2+的溶液—硫酸亚铁溶液,氯化亚铁溶液,硝酸亚铁溶液14、紫红色溶液:高锰酸钾溶液15、紫色溶液:石蕊溶液(三)、常见气体16、无色气体:单质——氧气,氢气,氮气。
化合物:二氧化碳,一氧化碳,甲烷,氯化氢,二氧化硫。
二.初中化学常见气体的检验1、氧气:带火星的木条放入瓶中,若木条复燃,则就是氧气.2、氢气:在玻璃尖嘴点燃气体,罩一干冷小烧杯,观察杯壁就是否有水滴,往烧杯中倒入澄清的石灰水,若不变浑浊,则就是氢气.3、二氧化碳:通入澄清的石灰水,若变浑浊则就是二氧化碳.4、氨气:湿润的紫红色石蕊试纸,若试纸变蓝,则就是氨气.5、水蒸气:通过无水硫酸铜,若白色固体变蓝,则含水蒸气.三.初中化学常见物质的俗称1、氯化钠 (NaCl) : 食盐2、碳酸钠(Na2CO3) : 纯碱,苏打3、氢氧化钠(NaOH):烧碱,烧碱,苛性钠4、氧化钙(CaO):生石灰5、氢氧化钙(Ca(OH)2):熟石灰,消石灰 6 、二氧化碳固体(CO2):干冰7、氢氯酸(HCl):盐酸 8、碱式碳酸铜(Cu2(OH)2CO3):铜绿9、硫酸铜晶体(CuSO4、5H2O):蓝矾,胆矾 10、甲烷 (CH4):沼气11、乙醇(C2H5OH):酒精 12、乙酸(CH3COOH):醋酸13、过氧化氢(H2O2):双氧水 14、汞(Hg):水银15、碳酸氢钠(NaHCO3):小苏打。
常见气体的检验方法
常见气体的检验方法有以下几种:
1. 火焰颜色检验法:用非常熟练的实验操作员,在燃烧器中点燃少量待检验气体,通过观察火焰颜色的变化来判断气体的性质。
2. 火花试验法:将待检验气体与空气或氧气混合后,在导电电极上通过电火花的形式进行点火。
根据产生的火花颜色、形状、大小、持续时间等特征,可初步判断气体成分。
3. 燃烧试验法:将待检验气体与空气或氧气混合,并点燃。
根据燃烧时产生的火焰颜色、燃烧速率、燃烧的热量等特征,可判断气体的性质。
4. 化学试剂法:使用特定的化学试剂与待检验气体发生反应,观察反应产物的性质以判断气体成分。
例如,可使用酸碱指示剂、氧化剂、硫酸铜等试剂进行反应。
5. 光谱分析法:使用光谱仪等设备对待检验气体进行分析。
不同气体分子在光谱中会产生特定的吸收或发射谱线,通过分析这些谱线,可以确定气体的成分。
6. 传感器检测法:使用气体传感器或气体检测仪等设备进行检测。
这些设备能够快速、准确地检测气体的种类、浓度和其他相关参数。
以上是常见气体的检验方法,具体使用哪种方法需要根据检测的气体种类、目的和实际条件等因素来决定。
气体的识别气味和颜色的鉴别实验气体是我们生活中常见的物质形态之一,但不同气体之间往往具有各自独特的气味和颜色,这使得我们有可能通过对气体的气味和颜色进行鉴别和识别。
本文将介绍一些简单的实验方法,帮助我们感知和辨别不同气体的气味和颜色。
首先,我们可以进行气味鉴别实验。
实验前需要准备一些常见的气体,如氨气、二氧化碳、氢气等。
我们可以将这些气体分别装入不透明的小瓶中,然后逐一闻一闻。
例如,氨气具有一种刺鼻的气味,闻到后会感到有些刺激;而二氧化碳是一种无色、无味的气体,我们几乎无法察觉到它的存在;氢气则具有一种难以形容的奇特气味,与其他气体相比非常独特。
通过闻气味的实验,我们可以初步判断出不同气体的特点和性质。
其次,颜色鉴别实验也是一种广泛使用的方法。
不同气体在特定情况下可以呈现出不同的颜色。
例如,我们可以将一些固体物质投放入容器中,加热后产生气体,然后观察这些气体的颜色变化。
这是由于气体中的分子在激发状态下吸收或发射特定波长的光线而产生的。
举个例子,当氯气与苯酚共同发生反应时,反应产物会呈现出特殊的颜色。
这种实验方法可实现对气体的迅速鉴别,常用于化学实验室中。
除了气味和颜色的鉴别,一些气体还具有特殊的性质,如可燃性和暗示性。
例如,我们可以通过火源的接触来检验氢气的可燃性。
由于氢气是一种易燃气体,当将一根火柴靠近装有氢气的容器时,会引发明亮的火焰,这一特点有助于我们确认氢气的存在。
此外,一些气体也具有暗示性,如臭氧。
当臭氧接近地面时,往往能够闻到类似新鲜空气或电线灼烧的气味。
这种特殊的气味可以提示我们气体环境的变化,引起警惕。
当然,即使在实验室环境中,我们也需要注意安全。
在进行气味和颜色鉴别实验时,应当戴上防护手套和护目镜,避免有害气体进入呼吸道或伤害皮肤。
同时,选择适当的实验场地,确保通风良好,以防有毒气体积累。
对于未知气体的识别,应先做初步判断,再请教专业人士。
正确认识和识别气体的气味和颜色,有助于我们更好地理解和应对不同环境下的气体变化。
精选练习8 四种常见气体的检验和吸收一、2、检验的顺序:H2O→CO2→H2→CO具体步骤:用CuSO4检验水蒸气的存在→用澄清石灰水检验二氧化碳的存在→吸收二氧化碳→吸收水蒸气→通过灼热的氧化铜发生反应→再用CuSO4检验水蒸气(验证氢气的存在)→再用澄清石灰水检验二氧化碳(验证一氧化碳的存在)3、吸收的顺序:先吸收CO2,再吸收水蒸气。
二、有关练习题:1、某同学用锌粒与浓盐酸反应制取氢气,由于浓盐酸具有挥发性,制得的氢气中含有氯化氢和水蒸气。
氯化氢气体极易溶于水。
为了得到纯净而干燥的氢气,可通过下列部分装置来完成。
请根据下图回答问题:(1)写出标有①②③编号仪器的名称:①,②,③。
(2)写出锌与盐酸反应的化学方程式:;(3)氢气的发生装置应选用,收集装置应选用。
(用甲、乙、丙……表示)(4)装置连接顺序为:气体发生装置接→→ 接→ →接收集装置(用A、B、C、D表示)2右图实验装置。
(1)写出编号仪器的名称:①,②(2)(3)装置B、CB 。
C 。
(4)装置A还可以用于;(填①或②)①氯酸钾分解制氧气②大理石跟盐酸反应制二氧化碳(5)为了达到实验目的,使根据现象得出的结论更科学,上述实验装置添加酒精灯后还存在缺陷,请提出简要修改方案:。
ⅤⅠⅡ6Ⅳ3、水煤气是一种重要的工业气体燃料和化工原料,水蒸气通过炽热的煤(或焦炭)层所生成的混合气(1装置根据需要均可多次选择,并且接口序号不变):水煤气→()()接()()接()()接()()接()()接()()→尾气(2)写出D中发生反应的化学方程式:。
4、利用下列图示装置制取纯净、干燥的氢气,并用氢气还原氧化铜来测定铜的相对原子质量。
(1)装置的连接顺序是:9接()接()接()接()接()接()接();(2)装置Ⅰ的作是(3)装置Ⅱ的作用是(4)装置Ⅲ中观察到的实验现象是(5)加热CuO之前必须进行的操作是5、某混合气体中可能含有CO2、CO、H2和O2中的一种或几种,依次通过澄清石灰水、灼热的氧化铜和无水硫酸铜时,依次出现石灰水变浑浊、氧化铜变红色、无水硫酸铜变蓝色的现象,由此推断:(1)原混合气体中一定含有,(2)原混合气体中一定没有,可能含有。
常见气体检验方法1.物理检验方法物理检验方法主要是通过观察气体的物理特性来进行分析和判断。
(1)颜色:一些气体具有特殊的颜色,如氧气呈蓝色,氯气呈黄绿色等,通过观察气体的颜色可以初步判断气体的种类。
(2)气味:一些气体具有特殊的气味,如硫化氢具有臭鸡蛋味,氯气具有刺激味等,通过嗅觉可以初步判断气体的种类。
(3)燃烧性:一些气体具有燃烧性,如氧气可以助燃,氢气可以燃烧等,通过观察气体的燃烧性可以初步判断气体的性质。
(4)溶解性:一些气体可以溶解在水中,如二氧化碳可以溶解在水中形成碳酸等,通过观察气体的溶解性可以初步判断气体的性质。
2.化学检验方法化学检验方法主要是通过与特定试剂发生反应来判断气体的种类和性质。
(1)水合物法:将气体通过一些合适的溶剂中,使其与溶剂发生反应生成水合物。
如将恶臭的硫化氢通入二氧化锰溶液中会生成黑色的硫化锰,通过观察反应产物的颜色可以判断气体的种类。
(2)酸碱中和法:用酸性或碱性溶液与气体反应,通过观察溶液的酸碱变化可以判断气体的种类。
(3)气体蓝法:将气体通过溶于液体中,形成溶解液后,再加入适当的试剂,根据产生的色素的颜色或沉淀的形态来判断气体的性质和浓度。
(4)气体比重法:通过测量气体的比重来判断气体的种类。
常用的方法包括比较气体与空气混合物的密度,并根据密度比较来判断气体的种类。
综上所述,常见的气体检验方法包括物理检验方法和化学检验方法。
物理检验方法通过观察气体的颜色、气味、燃烧性和溶解性来初步判断气体的种类和性质。
化学检验方法则通过与特定试剂发生反应来判断气体的种类和性质,常见的方法包括水合物法、酸碱中和法、气体蓝法和气体比重法等。
不同的检验方法可以相互印证,提高检验结果的准确性。
初中化学-常见物质的颜色固体颜色红色固体,铜,氧化铁绿色固体,碱式碳酸铜蓝色固体,氢氧化铜,硫酸铜晶体暗紫色固体,高锰酸钾淡黄色固体,硫黄无色固体,冰,干冰,金刚石银白色固体,银,铁,镁,铝,汞等金属黑色固体,铁粉,木炭,氧化铜,二氧化锰,四氧化三铁(碳黑,活性炭)红褐色固体,氢氧化铁白色固体,氯化钠,碳酸钠,氢氧化钠,氢氧化钙,碳酸钙,氧化钙,硫酸铜,五氧化二磷,氧化镁一,液体颜色无色液体,水,双氧水蓝色液体,硫酸铜溶液,氧化铜溶液,硝酸铁溶液黄色液体,硫酸铁溶液,氯化铁溶液,硝酸铁溶液浅绿色溶液硫酸亚铁溶液,氯化亚铁溶液,硝酸亚铁溶液紫红色溶液,高锰酸钾溶液紫色溶液,石蕊溶液二,气体颜色红棕色气体,二氧化氮黄绿色气体,氯气无色气体,氧气,氮气,氢气,二氧化碳,一氧化碳,二氧化硫,氯化氢气体等大多数气体三,化学溶液的酸碱性显酸性的溶液,酸溶液和某些盐溶液(硫酸氢钠,硫酸氢钾等)显碱性的溶液,碱溶液和某些盐溶液(碳酸钠,碳酸氢钠等)显中性的溶液,水和大多数盐溶液四,在空气中的质量变化的1,质量增加的由于吸水而增加的,氢氧化钠固体,氯化钙,氯化镁,浓硫酸跟水反应而增加的,氧化钙,氧化钡,氧化钾,氧化钠,硫酸铜由于跟二氧化碳反应而增加的,氢氧化钠,氢氧化钾,氢氧化钡,氢氧化钙2,质量减少的由于挥发而减少的,浓硫酸,浓硝酸,酒精,汽油,浓氨水由于风化而减少的,碳酸钠晶体五,气体检验氧气,带火星小木条放入瓶内,若小木条复燃,则是氧气(验满,放瓶口)氢气,点燃气体,罩干燥小烧杯,观察杯壁是否有水滴,往烧杯倒入澄清石灰水,如不变浑浊,则是氢气(变浑浊则是二氧化碳)二氧化碳,通入澄清石灰水,若变浑浊则是二氧化碳氨气,湿润的紫红色石蕊试纸,若试纸变蓝,则是氨气水蒸气,通入无水硫酸图,若白色固体变蓝,则含水蒸汽四,离子检验氢离子,滴加紫色石蕊试液;加入锌粒五,氢氧根离子,酚酞试液;硫酸铜溶液六,碳酸根离子,稀盐酸和澄清石灰水七,氯离子,硝酸钡溶液和稀硝酸;先滴加稀盐酸再滴加氯化钡铵根离子,氢氧化钠溶液并加热,把湿润的红色石蕊试纸放在试管口铜离子,低价氢氧化钠溶液,若产生蓝色沉淀则是铜离子铁离子,滴加氢氧化钠溶液,若产生红褐色沉淀则是铁离子常见物质的颜色①黑色:CuO、Fe3O4、MnO2、炭粉、铁屑②白色:AgCl、BaSO4、CaCO3、BaCO3、无水CuSO4、NaOH固体、Mg(OH)2、KClO3、KCl等。
化学实验中的物质的性质检验化学实验中的物质性质检验是化学实验过程中不可或缺的部分,通过检验物质的性质可以更好地了解和研究化学反应过程以及物质的组成。
本文将介绍几种常见的物质性质检验方法,包括颜色变化、气体产生、溶解性测试等。
一、颜色变化的检验颜色变化是化学实验中常见的性质检验方法之一。
许多化学反应都会伴随着颜色的变化,通过观察颜色的变化可以判断物质的性质和反应的进行情况。
例如,在酸碱中,当酸和碱发生反应时,溶液的颜色会发生明显变化。
比如,当酸和碱中和反应发生时,溶液通常会从酸性的红色或橙色变成中性的绿色。
通过观察颜色变化可以初步判断物质是酸性、碱性还是中性。
二、气体的产生与性质检验气体的产生是化学实验中常见的反应形式之一,也是物质性质检验的重要方法之一。
通过观察气体的性质和产生情况,可以判断物质的化学性质以及反应是否进行。
例如,当金属与酸反应时,会产生氢气气泡。
通过观察气泡产生的情况和气体的性质,可以初步判断金属是否与酸反应,以及酸的浓度等。
三、溶解性的测试溶解性测试是检验物质性质的常见方法之一。
物质的溶解性与其化学组成和结构有关,通过溶解性测试可以初步判断物质的特性。
例如,将物质加入水中,如果能完全溶解,说明物质在水中具有良好的溶解性;如果物质只溶解一部分,或者根本不能溶解,说明物质在水中溶解性较差。
通过溶解性测试,可以初步判断物质是离子性的还是分子性的。
四、物质的导电性检验物质的导电性是其化学性质的重要特性之一,通过物质的导电性检验可以进一步了解其性质。
物质的导电性与其溶解性和离子性有关。
例如,将物质溶解在水中,如果溶液能导电,说明物质可以电离生成离子,属于电解质;如果溶液不能导电,说明物质不电离,属于非电解质。
通过导电性的检验,可以初步判断物质的化学性质。
五、物质的燃烧性检验物质的燃烧性是物质的重要性质之一,通过检验物质的燃烧性可以判断其是不是可燃物质。
例如,将物质加热或接触明火,如果物质能燃烧,可以判断其是可燃物质;如果物质不能燃烧,可以判断其是不可燃物质。
气体的鉴别气味和颜色的识别实验气体是我们周围常见的物质之一,有些气体无色无味,有些则具有特殊的气味和颜色。
而通过气味和颜色的识别,我们可以更好地理解和鉴别不同的气体。
在这篇文章中,我将介绍一些简单的实验,帮助我们了解气体的鉴别。
首先,我们来介绍气体的气味识别实验。
气体的气味通常与其化学性质相关。
我们可以通过嗅觉来感知不同气体的气味。
以下是几个常见气体的鉴别气味实验。
第一个是硫化氢气体(H2S)。
硫化氢气体具有一股强烈的腐败气味,有人形容它像腐烂的鸡蛋气味。
实验时,我们只需用少量的硫化氢溶液滴在纸巾上,将纸巾移至鼻前轻轻嗅一下,就能明显感受到这种特殊的气味。
第二个是氯气(Cl2)。
氯气具有特殊的刺激性气味,类似于漂白水的气味。
大家可以在实验室中打开氯气的容器,轻轻嗅一下,就能感受到这种刺鼻的气味。
接下来是一氧化碳(CO)气体。
一氧化碳是无色无味的气体,但是具有剧毒。
因此,我们不能直接用嗅觉来识别一氧化碳。
在实验室中,我们可以通过一种称为化学法的方法来进行检测。
首先,我们需要用硫酸冒烟试纸湿润纸条,然后将纸条黏在试管底部。
接下来,我们将加热钠碳酸溶液直到产生气泡,用玻璃棒将气泡送入试管中,过一段时间后,如果纸条变成咖啡色或黑色,则说明有一氧化碳存在。
除了气味外,气体的颜色也可以帮助我们进行鉴别。
某些气体具有明显的颜色,比如氯气是淡黄绿色的,溴气是深红棕色的。
这些颜色与气体的化学性质密切相关。
但是也有些气体是无色的,我们可以通过其他方法识别它们。
例如,我们可以利用颜色反应来判断某种气体的存在。
比如,当二氧化碳(CO2)经过含有酚酞溶液的试管时,酚酞溶液会从无色变为酸性溶液的指示剂醒目的粉红色。
总之,通过气味和颜色的识别实验,我们可以更好地认识不同气体的特性。
这些实验非常简单易行,可以在实验室或家中进行。
通过实验的参与,我们能够更深入地了解气体的特性,并能在实际应用中更好地鉴别和处理气体。
一.检验
1.常见气体的检验
常见气体检验方法
氢气点燃有爆鸣声。
(不是只有氢气才产生爆鸣声;可点燃的气体不一定是氢气)氧气可使带火星的木条复燃
氯气黄绿色,能使湿润的碘化钾淀粉试纸变蓝
氯化氢无色有刺激性气味的气体。
能使湿润的蓝色石蓝试纸变红;用蘸有浓氨水的玻璃棒靠近时冒白烟;将气体通入AgNO3溶液时有白色沉淀生成。
二氧化硫无色有刺激性气味的气体。
能使品红溶液褪色,加热后又显红色。
能使酸性高锰酸钾溶液褪色。
硫化氢无色有具臭鸡蛋气味的气体。
能使Pb(NO3)2或CuSO4溶液产生黑色沉淀
氨气无色有刺激性气味,能使湿润的红色石蕊试纸变蓝,用蘸有浓盐酸的玻璃棒靠近时能生成白烟
二氧化氮红棕色气体,通入水中生成无色的溶液并产生无色气体,水溶液显酸性。
一氧化氮无色气体,在空气中立即变成红棕色
二氧化碳能使澄清石灰水变浑浊;能使燃着的木条熄灭。
SO2气体也能使澄清的石灰水变混浊,N2等气体也能使燃着的木条熄灭
氧气可使带火星的木条复燃
2.几种重要阳离子的检验
(l)H+ 能使紫色石蕊试液变为红色。
(2)Na+、K+ 用焰色反应来检验时,它们的火焰分别呈黄色、紫色(通过蓝色钴玻璃)。
(3)Ba2+ 能使稀硫酸或可溶性硫酸盐溶液产生白色BaSO4沉淀,且沉淀不溶于稀硝酸。
(4)Mg2+ 能与NaOH溶液反应生成白色Mg(OH)2沉淀。
(5)Al3+ 能与适量的NaOH溶液反应生成白色Al(OH)3絮状沉淀,该沉淀能溶于盐酸或过量的NaOH溶液。
(6)Ag+ 能与稀盐酸或可溶性盐酸盐反应,生成白色AgCl沉淀,不溶于稀 HNO3,(7)NH4+ 铵盐(或浓溶液)与NaOH浓溶液反应,并加热,放出使湿润的红色石蕊试纸变蓝的有刺激性气味NH3气体。
(8)Fe2+ 能与少量NaOH溶液反应,先生成白色Fe(OH)2沉淀,迅速变成灰绿色,最后变成红褐色Fe(OH)3沉淀。
或向亚铁盐的溶液里加入KSCN溶液,不显红色,加入少量新制的氯水后,立即显红色。
2Fe2++Cl2=2Fe3+2Cl-
(9)Fe3+ 能与 KSCN溶液反应,变成血红色 Fe(SCN)3溶液,能与 NaOH溶液反应,生成红褐色Fe(OH)3沉淀。
(10)Cu2+ 蓝色水溶液(浓的CuCl2溶液显绿色),能与NaOH溶液反应,生成蓝色的Cu(OH)2沉淀,加热后可转变为黑色的 CuO沉淀。
含Cu2+溶液能与Fe、Zn片等反应,在金属片上有红色的铜生成。
3.几种重要的阴离子的检验
(1)OH-能使无色酚酞、紫色石蕊等指示剂分别变为红色、蓝色。
(2)Cl-能与硝酸银反应,生成白色的AgCl沉淀,沉淀不溶于稀硝酸。
(3)I-能与氯水反应,生成I2,使淀粉溶液变蓝。
(4)SO42-能与含Ba2+ 溶液反应,生成白色BaSO4沉淀,不溶于硝酸。
(5)SO32-浓溶液能与强酸反应,产生无色有刺激性气味的SO2气体,该气体能使品红
溶液褪色。
(6)CO32-能与BaCl2溶液反应,生成白色的BaCO3沉淀,该沉淀溶于硝酸(或盐酸),生成无色无味、能使澄清石灰水变浑浊的CO2气体。
二、颜色
铁:铁粉是黑色的;一整块的固体铁是银白色的。
Fe3O4——黑色晶体 FeO——黑色的粉末 Fe2O3——红棕色粉末 Fe3+——黄色 Fe2+ ——浅绿色 Fe(OH)2——白色沉淀 Fe (OH)3——红褐色沉淀 Fe(SCN)3——血红色溶液 FeS——黑色固体
铜:单质是紫红色
Cu2+——蓝色 CuO——黑色 Cu2O——红色 CuSO4(无水)—白色
CuSO4·5H2O——蓝色碱式碳酸铜:Cu2 (OH)2CO3 —绿色 Cu(OH)2——蓝色Na2O2—淡黄色固体
S—黄色固体
KMnO4--——紫色 MnO4-——紫色
BaSO4 、BaCO3 、Ag2CO3 、CaCO3 、AgCl 、 Mg (OH)2均是白色沉淀 Al(OH)3 白色絮状沉淀 H2SiO3白色胶状沉淀
氯水——浅黄绿色 Cl2——黄绿色
SO2—无色,有剌激性气味、有毒的气体
SO3—无色液体(标况为固体)
N2O4、NO——无色气体
NO2——红棕色气体
NH3——无色、有剌激性气味气体
F2——淡黄绿色气体
Br2——深红棕色液体
I2——紫黑色固体
HF、HCl、HBr、HI均为无色气体,在空气中均形成白雾
CCl4——无色的液体,密度大于水,与水不互溶
氢氟酸:HF——腐蚀玻璃
三、现象:
1、Na与H2O(放有酚酞)反应 (熔、浮、游、嘶、红)
2、焰色反应:Na 黄色、K紫色(透过蓝色的钴玻璃)、Cu 绿色、Ca砖红
3、Cu丝在Cl2中燃烧产生棕色的烟;
4、H2在Cl2中燃烧是苍白色的火焰;
5、Na在Cl2中燃烧产生大量的白烟;
6、SO2通入品红溶液先褪色,加热后恢复原色;
7、NH3与HCl相遇产生大量的白烟;
8、铁丝在Cl2中燃烧,产生棕色的烟;
9、HF腐蚀玻璃:4HF + SiO2 = SiF4 + 2H2O
10、Fe(OH)2在空气中被氧化:由白色变为灰绿最后变为红褐色;
11、在常温下:Fe、Al 在浓H2SO4和浓HNO3中钝化;
12、在空气中燃烧:S——微弱的淡蓝色火焰 H2——淡蓝色火焰 H2S——淡蓝色火焰 CO ——蓝色火焰 S在O2中燃烧——明亮的蓝紫色火焰。
13.特征反应现象:])([])([32OHFeOHFe红褐色白色沉淀空气
14.使品红溶液褪色的气体:SO2(加热后又恢复红色)、Cl2(加热后不恢复红色)。