学林雅园幼儿园教代会提案表
- 格式:docx
- 大小:115.10 KB
- 文档页数:2
幼儿教代会教师优秀提案稿一、伙房问题1、教师伙房:加强伙房卫生建设,提高教师午餐质量,给全校教师设立一个优美的饮食环境。
(6份)解答伙房今年我们已经解决了师生午饭问题,关干伙房,餐厅环境问题,也会随着伙房,餐厅的改建而发生大的改善学生就餐问题,经过我们两年多来的努力,学生已经由散乱的买饭方式走向正规的以班级为单位的买饭方式,使学生吃上热饭、喝上热水,老师们也付出了很多辛苦,在此深表谢意,当然,因条件限制,学生餐厅也确实存在很多问题,我们也常和家长进行沟通,采纳家长的一些建议,待新餐厅,伙房建好后,环境和体制一定会发生很大的好转二、教师方面1、班主任应算工作量,提高班主任待遇。
(3份)解答班主仟特别是低年级班主任工作很辛苦,班主任工作应工作量,提高班主任福利,应实行1--6年级大循环:班主任工作辛苦(尤其是低年级),人人皆知,有目共睹,领导和教师都知道,。
班主任工作是门艺术,班主任工作的好坏与学校的整体工作息息相关,,小学的特点是学生年龄小,较之中学,更须监护,因此,班主任应该是与孩子接触时间长的老师。
老师们应该清楚的知道,一年来学校在班主任待遇、考核制度、评优评先等方面已向班主任予以倾斜。
在人员增加,名校财政状况好转的情况下,,我们将逐步提高班主任待遇,但班主任待遇提高到什么程度,才会人人争当班主任?学校是香具备这种财力?班主任实行大循环,好处是对学生了解,教起来比较顺手,一年来,我们已经做了很多的尝试,比如:教高年级的教师调到低年级,教低年级的调整到教高年级,年轻的教师学科知识能适应大循环,年老的教师可能不适应,女教师心细,可能更适合作低年级班主任,高年级学生大,管理难度大,男教师可能更适合,班主任适当循环,是可取的,但要实行大循环。
我们会做进一步的探讨和努力。
班主仟工作量过重问题,领导一直在考虑,因为小学生学生年龄小,所以班主任吃累多,这是事实,也是一个很难解决的问题。
这个问题不独我们有,各镇各校普遍存在,我们深知,班主任工作累,其工作付出,与班主任费等待遇是不能相抵的,这在全市乃至全国是普遍存在的现象,肝然我们选择了教音,就章味着我们选择了奉献,应该追求“奉献着并快乐着”的人生信条,消除心理的不平衡,不做经济富翁,只做精神贵族。
教代会提案表内容幼儿园教代会工作计划2020教代会工作计划3篇20XX年克拉玛依区教育工会的的指导思想是:以党的会议精神统领教育工会工作,坚定不移走中国特色社会主义工会发展道路,以发展和谐人事劳动关系,维护教职工合法权益为重点,以建立健全服务教职工长效机制为抓手,充分发挥教职工在全面建成小康社会中的主力军作用,团结动员各族教职工,为实现教育教学任务而努力奋斗。
20XX年光华幼儿园工会根据区教育工会的安排,在教育局工会的领导下,在幼儿园党支部的大力支持下,全面认真的开展工会各项工作,重点做好以下几方面的工作:一、以党的会议精神为指导,进一步推进我区教育工会工作1.学习贯彻会议精神是我区教育工会的首要政治任务。
幼儿园工会将结合本单位实际,组织多种形式的会议精神学习、宣传、贯彻活动,紧紧围绕会议的主题,牢牢把握会议的灵魂,始终抓住会议的精髓,全面推进我区教育工会工作的新发展。
?2.坚持理论联系实际,切实推进教育工会工作。
坚定不移地依靠广大教职工,推动我区教育改革的不断深入发展,依法履行、维护教职工的合法权益,把教育工会的出发点和落脚点放在维护教职工群众的根本利益上,工作的成效要得到教职工的满意和认可。
二、认真贯彻《工会法》,依法维护广大教职工的合法权益1.进一步完善幼儿园教代会制度。
认真贯彻《工会法》,加快我园工会组织的建设,进一步提高幼儿园民主管理的实效性。
凡是幼儿园发展中的重大问题和涉及教职工切身利益的改革方案,都要提交教代会审议通过后方可执行。
坚持一年至少召开一次教代会,不断完善和健全幼儿园民主管理制度。
2.坚持幼儿园园务公开制度,拓宽公开范围和渠道,巩固园务公开工作的成果,强化责任落实。
按照《自治区校务公开考核评估标准(试行)》的具体内容,规范运作,切实推进民主政治建设,真正履行教职工的知情权、参与权、监督权。
3.发挥教育工会的监督和参与机制,做好幼儿园领导与教职工的桥梁作用。
要充分听取教职工的意见,反映教职工的呼声,提出合理的修改意见,使改革方案尽可能符合大多数教职工的意愿,并经过教代会审议后实施。
教职工代表大会提案表(通用)敬爱的各位领导、亲爱的各位教职工:本人代表学校教职工向大家呈上一份提案,希望能够得到大家的认真审阅和支持。
一、关于职称评审标准的完善职称评审是反映教师学术研究水平、教育教学水平的一项重要工作。
为了更加公正客观地评价教师的职业能力和水平,我建议学校制定更加严格、具有可操作性的评审标准,详细规定师资队伍的学历、年龄、职称、学术成果等方面的要求,建立教师职称评审资料档案库,提高职称评审的规范性和科学性。
二、关于教师发展的专业化培训教师是立足于教学前沿的人,必须具备丰富的教育教学经验和新知识、新技术的应用能力,才能引领学生走向成功。
因此,我建议学校增加教师的专业化培训和交流机会,建立多种形式的教师教育培训平台,通过讲座、研讨、学术交流等方式,提升教师专业技能和素质,使其更好地适应教育改革的需要。
三、关于加强学校文化建设学校文化是学校发展的重要内在因素,是学生总体素质提高和教育事业发展的关键。
在这方面,我认为学校应加强组织、管理,积极探索建设文化特色,制定具体计划,加强校园文化建设、班级文化建设、个人文化建设,坚持以学生为中心,做好学生思想道德工作,加强文艺教育和体育教育,落实人文关怀,培养学生的良好品德、优秀文化素质。
四、关于疫情期间教学手段问题的建议近来发生的疫情给教育教学工作带来了巨大的冲击。
因此,我建议学校加快推进教学手段的升级,开展新媒体教学,积极探索网络教学、智慧教育等教学体系建设,打造更加优秀的教育品牌,涵盖线上讲座、语音课程、公开课等一系列丰富多彩的课程模块,确保师生的教学质量和教育效果。
五、关于教育公平的推进我们始终把提高教育公平作为我们的最高的目标。
为了更好地保障广大家庭条件较差的学生能够接受同等的教育服务,我建议学校制定更完善的资助政策,并在真正落实的基础上与社会各界携手推进教育公平事业,让助学金真正帮助到需要的学生,实现教育公平的现代化。
最后,谨代表全校教职工,感谢领导和广大师生对我们的关爱和支持,同时,也期待更多的建议和意见,供我们共同探讨、完善。
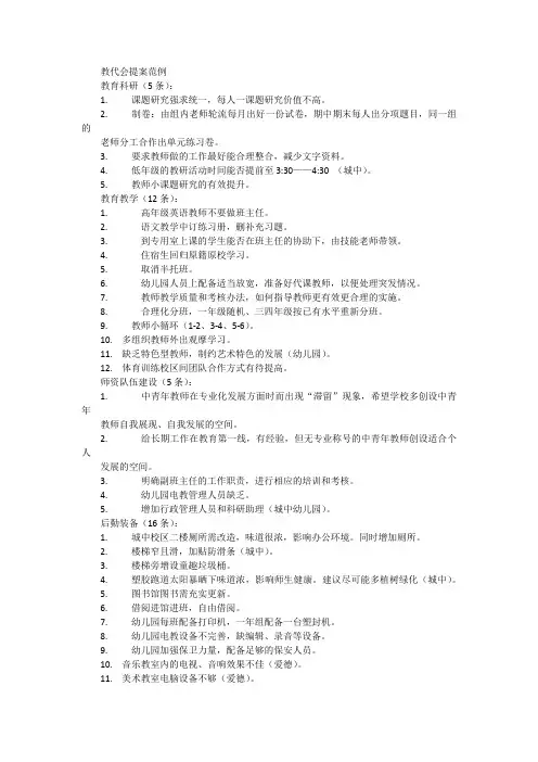
教代会提案范例教育科研(5条):1. 课题研究强求统一,每人一课题研究价值不高。
2. 制卷:由组内老师轮流每月出好一份试卷,期中期末每人出分项题目,同一组的老师分工合作出单元练习卷。
3. 要求教师做的工作最好能合理整合,减少文字资料。
4. 低年级的教研活动时间能否提前至3:30——4:30 (城中)。
5. 教师小课题研究的有效提升。
教育教学(12条):1. 高年级英语教师不要做班主任。
2. 语文教学中订练习册,删补充习题。
3. 到专用室上课的学生能否在班主任的协助下,由技能老师带领。
4. 住宿生回归原籍原校学习。
5. 取消半托班。
6. 幼儿园人员上配备适当放宽,准备好代课教师,以便处理突发情况。
7. 教师教学质量和考核办法,如何指导教师更有效更合理的实施。
8. 合理化分班,一年级随机、三四年级按已有水平重新分班。
9. 教师小循环(1-2、3-4、5-6)。
10. 多组织教师外出观摩学习。
11. 缺乏特色型教师,制约艺术特色的发展(幼儿园)。
12. 体育训练校区间团队合作方式有待提高。
师资队伍建设(5条):1. 中青年教师在专业化发展方面时而出现“滞留”现象,希望学校多创设中青年教师自我展现、自我发展的空间。
2. 给长期工作在教育第一线,有经验,但无专业称号的中青年教师创设适合个人发展的空间。
3. 明确副班主任的工作职责,进行相应的培训和考核。
4. 幼儿园电教管理人员缺乏。
5. 增加行政管理人员和科研助理(城中幼儿园)。
后勤装备(16条):1. 城中校区二楼厕所需改造,味道很浓,影响办公环境。
同时增加厕所。
2. 楼梯窄且滑,加贴防滑条(城中)。
3. 楼梯旁增设童趣垃圾桶。
4. 塑胶跑道太阳暴晒下味道浓,影响师生健康。
建议尽可能多植树绿化(城中)。
5. 图书馆图书需充实更新。
6. 借阅进馆进班,自由借阅。
7. 幼儿园每班配备打印机,一年组配备一台塑封机。
8. 幼儿园电教设备不完善,缺编辑、录音等设备。
幼儿园教代会提案整理报告1. 引言本次教代会主要讨论幼儿园教学质量的提升和师资培训的问题。
针对目前教学存在的一些缺陷,提出了以下几项改进措施。
2. 教学质量提升2.1 课程设置优化当前的课程设置过于功利化,缺少足够的操作性和趣味性,难以激发幼儿学习的热情。
因此,我们建议:增加实践、游戏和趣味性强的课程,为孩子们提供更多体验式、探索式学习机会。
2.2 班级管理改进目前班级内部人员的分工明确,但缺乏有效的沟通和管理。
我们建议:增加班级例会次数,加强师幼交流,及时解决问题,并引入家长代表参与班级管理,加强家园合作。
2.3 评价制度优化目前的评价体系过于重视学业成绩,忽略了幼儿的综合发展。
我们建议:在评价体系中引入多元化的评价方式,包括学科表现、品德、协作能力、动手能力等方面的评估,全面关注幼儿的发展。
3. 师资培训3.1 教师专业化培训部分教师缺乏专业知识和教育技能,不能满足幼儿园的教学需求。
我们建议:加强教师培训,提高其教育教学水平。
可以邀请专家学者开展研讨会、讲座和培训课程,提升教师的专业素养。
3.2 激励机制建立现行的激励机制缺乏科学性和针对性,无法有效激发教师的积极性和创造力。
我们建议:建立激励机制,如健康保障、薪酬福利、职称评定等,以提高教师的工作动力和满意度。
4. 实施方案4.1 幼儿园成立专项小组为了推动本次提案的落实,建议成立一个由教代会成员、学校领导和教职工组成的小组。
小组负责整理提案内容,明确工作目标、分工和时间节点。
4.2 制定实施计划根据提案内容,小组制定详细的实施计划,并确定每个措施的具体推进方式和时间安排。
确保每项措施都能够有序、全面地进行。
4.3 落实跟进与评估在实施过程中,小组需定期召开会议,跟踪各项工作的进展情况,并做好相应的调整和补充。
最后,小组应对整个提案的效果进行评估,以期改进和完善。
5. 结束语通过本次教代会提案的整理,我们对于幼儿园教学质量的提升和师资培训有了明确的目标和措施。
教代会议程安排一、会议开场1. 主持人致辞:感谢各位教代会代表出席本次会议,介绍会议议程和目的。
2. 自我介绍环节:各位代表依次自我介绍,包括尊称、所代表的幼儿园等基本信息。
二、会议议程安排1. 教代会工作总结:回顾上次教代会的工作内容和成果,评估工作效果。
2. 教代会工作规划:分析当前教代会工作的情况,制定下一阶段的工作目标和计划。
3. 幼儿园教学管理情况汇报:幼儿园教学管理相关负责人汇报教学管理工作情况,包括教学课程、师资情况、教学质量等方面。
4. 幼儿园安全管理情况汇报:幼儿园安全管理负责人汇报幼儿园安全管理工作情况,包括安全设施、安全演练、教职工安全意识培训等方面。
5. 幼儿园卫生管理情况汇报:幼儿园卫生管理负责人汇报幼儿园卫生管理工作情况,包括卫生环境、疫情防控、幼儿保健等方面。
6. 教代会工作分工安排:明确各代表在接下来的工作中的分工和责任,确保工作任务的顺利实施。
三、会议互动环节1. 代表发言:各代表就教代会议程中的各项议题进行发言,交流意见和建议。
2. 提问环节:会议代表就各项议题向相关负责人提问,了解工作情况并提出意见。
3. 讨论环节:代表们就各项议题进行讨论,共同商讨和解决问题,达成一致意见。
四、会议结语1. 主持人总结讲话:总结本次会议的重要内容和达成共识的事项,对会议进行客观评价和展望。
2. 会议纪要起草:确定相关负责人起草本次会议的会议纪要,并分配审核人员。
3. 会议结束:主持人宣布本次教代会议程结束,并预告下次会议时间和议题。
以上为幼儿园教代会议程安排,希望各位代表认真准备,出席会议交流讨论,共同为幼儿园教育事业的发展贡献力量。
感谢大家的支持和配合,祝愿会议圆满成功!对于教代会议程安排的续写,我们可以继续拓展会议议程的细节和每个议题的具体内容。
四、会议议程细节1. 教代会工作总结在教代会工作总结环节,可以对上次会议制定的工作方案进行评估,总结工作成果和不足之处。
还可以对上次会议提出的问题和建议进行跟进,查看相关问题的解决情况,为下一阶段的工作做好准备。
教代会提案表内容幼儿园教代会工作计划2020教代会工作计划3篇20XX年克拉玛依区教育工会的的指导思想是:以党的会议精神统领教育工会工作,坚定不移走中国特色社会主义工会发展道路,以发展和谐人事劳动关系,维护教职工合法权益为重点,以建立健全服务教职工长效机制为抓手,充分发挥教职工在全面建成小康社会中的主力军作用,团结动员各族教职工,为实现教育教学任务而努力奋斗。
20XX年光华幼儿园工会根据区教育工会的安排,在教育局工会的领导下,在幼儿园党支部的大力支持下,全面认真的开展工会各项工作,重点做好以下几方面的工作:一、以党的会议精神为指导,进一步推进我区教育工会工作1.学习贯彻会议精神是我区教育工会的首要政治任务。
幼儿园工会将结合本单位实际,组织多种形式的会议精神学习、宣传、贯彻活动,紧紧围绕会议的主题,牢牢把握会议的灵魂,始终抓住会议的精髓,全面推进我区教育工会工作的新发展。
?2.坚持理论联系实际,切实推进教育工会工作。
坚定不移地依靠广大教职工,推动我区教育改革的不断深入发展,依法履行、维护教职工的合法权益,把教育工会的出发点和落脚点放在维护教职工群众的根本利益上,工作的成效要得到教职工的满意和认可。
二、认真贯彻《工会法》,依法维护广大教职工的合法权益1.进一步完善幼儿园教代会制度。
认真贯彻《工会法》,加快我园工会组织的建设,进一步提高幼儿园民主管理的实效性。
凡是幼儿园发展中的重大问题和涉及教职工切身利益的改革方案,都要提交教代会审议通过后方可执行。
坚持一年至少召开一次教代会,不断完善和健全幼儿园民主管理制度。
2.坚持幼儿园园务公开制度,拓宽公开范围和渠道,巩固园务公开工作的成果,强化责任落实。
按照《自治区校务公开考核评估标准(试行)》的具体内容,规范运作,切实推进民主政治建设,真正履行教职工的知情权、参与权、监督权。
3.发挥教育工会的监督和参与机制,做好幼儿园领导与教职工的桥梁作用。
要充分听取教职工的意见,反映教职工的呼声,提出合理的修改意见,使改革方案尽可能符合大多数教职工的意愿,并经过教代会审议后实施。
关于召开幼儿园教代会的通知
全体教工:
我园教代会将于10月15日召开,本次教代会的主题是“团结一心,克难攻坚,努力开创教育基地新局面”。
为了开好本届教代会,现向全体教职工征求提案,要求全体教职工本着对幼儿园负责的态度在幼儿园的管理、发展等方面提出科学、合理、建设性的建议或意见,希望各位教工群策群力,共同谋划幼儿园发展的新蓝图,写出高质量的教工大会提案。
为此,提出以下具体要求:
一、提案者在撰写提案之前应做好深入细致的调研,反映教职工的共同呼声,代表广大教职工的共同利益。
经归纳后,按一事一案的要求填写提案表。
提案必须明确提出问题,内容要有提出问题的原因和解决问题的建议。
由一个教代会代表提出,两个以上职工代表附议。
二、提案要按照大会的指导思想和主要议题,结合幼儿园的实际情况,围绕幼儿园的改革、发展以及教职员工普遍关心的问题,开展调研、分析,并提出实施建议。
三、提案必须符合党和国家的政策、法律法规,力求切合我校实际,能客观地反映广大教职工的意愿。
四、使用统一印制下发的提案表格,也可在幼儿园共享上下载打印。
请各位教工将纸质提案交各教代会成员。
五、提案将提交给校领导批示,并将在教代会上给解答。
附:福安街幼儿园教代会提案表
学林雅园幼儿园工会
二〇一三年十月十一日
学林雅园幼儿园教代会提案表
题的原因和解决问题的建议。
并由一个教代会代表提出,两个以上职工代表附议。
幼儿园教代会议程安排表幼儿园教代会议程安排表一、会议主题:幼儿园教代会议二、会议时间:XX年XX月XX日,上午8:00 - 12:00三、会议地点:幼儿园会议室四、会议目的及议程:1. 会议目的:促进幼儿园与家长之间的紧密合作,共同关注孩子的教育成长,加强家园沟通与交流。
2. 会议议程:(1) 早晨茶歇及签到(8:00 - 8:30)- 会议开始前,提供茶歇服务,让与会代表轻松交流,合理安排入场时间。
(2) 主持人开场致辞(8:30 - 8:40)- 主持人简要介绍会议目的和意义,对与会代表表示欢迎和感谢。
(3) 幼儿园教育理念与发展规划介绍(8:40 - 9:00)- 幼儿园负责人或教务主任介绍幼儿园教育理念、教学团队及发展规划,为与会代表提供全面的幼儿园背景信息。
(4) 幼儿园新政策解读(9:00 - 9:30)- 幼儿园的教育政策、管理制度等方面的新政策解读与说明,以便家长代表更好地了解及配合。
(5) 分组讨论时间(9:30 - 10:30)- 将与会代表分成小组,讨论幼儿园教育教学中的关键问题、热点话题以及家长的疑虑与建议。
(6) 小组讨论成果汇报(10:30 - 11:30)- 各小组派代表汇报讨论成果,主持人组织代表间的交流与互动,促进意见的交流与汇总。
(7) 参观幼儿园展览(11:30 - 12:00)- 将与会代表带领参观幼儿园,展示学生作品、教育资源及活动场地,提供更直观的了解和感受。
五、会议结束及收尾事宜:1. 主持人总结发言(12:00 - 12:10)- 主持人总结讨论成果,强调家园合作的重要性,并对未来合作方向和改进措施进行展望。
2. 签到表签名及反馈意见收集(12:10 - 12:30)- 与会代表签名确认参会,同时收集代表对本次会议的反馈意见与建议。
3. 会议纪要整理与发送(12:30 - 13:00)- 教代会议纪要整理好后,发送给与会代表,以便代表们回顾会议内容。
教代会提案表内容幼儿园教代会工作计划2020教代会工作计划3篇围绕学校中心工作,切实行使教代会维护、参与、教育和建设四大职能,团结广大教职工在参与学校校务监督、民主管理中,发挥教代会组织的桥梁纽带作用,增强教育教代会的吸引力和凝聚力,求真务实、与时俱进,把我校教代会工作做得更出色,为学校的教育发展贡献力量。
下面是为大家带来的教代会提案表内容幼儿园教代会工作计划 2020教代会工作计划,希望能帮助到大家!教代会提案表内容幼儿园教代会工作计划 2020教代会工作计划120XX年克拉玛依区教育工会的的指导思想是:以党的会议精神统领教育工会工作,坚定不移走中国特色社会主义工会发展道路,以发展和谐人事劳动关系,维护教职工合法权益为重点,以建立健全服务教职工长效机制为抓手,充分发挥教职工在全面建成小康社会中的主力军作用,团结动员各族教职工,为实现教育教学任务而努力奋斗。
20XX年光华幼儿园工会根据区教育工会的安排,在教育局工会的领导下,在幼儿园党支部的大力支持下,全面认真的开展工会各项工作,重点做好以下几方面的工作:一、以党的会议精神为指导,进一步推进我区教育工会工作1.学习贯彻会议精神是我区教育工会的首要政治任务。
幼儿园工会将结合本单位实际,组织多种形式的会议精神学习、宣传、贯彻活动,紧紧围绕会议的主题,牢牢把握会议的灵魂,始终抓住会议的精髓,全面推进我区教育工会工作的新发展。
?2.坚持理论联系实际,切实推进教育工会工作。
坚定不移地依靠广大教职工,推动我区教育改革的不断深入发展,依法履行、维护教职工的合法权益,把教育工会的出发点和落脚点放在维护教职工群众的根本利益上,工作的成效要得到教职工的满意和认可。
二、认真贯彻《工会法》,依法维护广大教职工的合法权益1.进一步完善幼儿园教代会制度。
认真贯彻《工会法》,加快我园工会组织的建设,进一步提高幼儿园民主管理的实效性。
凡是幼儿园发展中的重大问题和涉及教职工切身利益的改革方案,都要提交教代会审议通过后方可执行。
幼儿园教代会会议方案幼儿园教代会会议方案:教代会会议记录启思幼儿园第二届第七次教代会会议记录幼儿园教代会会议方案:关于召开幼儿园教代会的通知关于召开幼儿园教代会的通知全体教工:我园教代会将于10月15日召开,本次教代会的主题是“团结一心,克难攻坚,努力开创教育基地新局面”。
为了开好本届教代会,现向全体教职工征求提案,要求全体教职工本着对幼儿园负责的态度在幼儿园的管理、发展等方面提出科学、合理、建设性的建议或意见,希望各位教工群策群力,共同谋划幼儿园发展的新蓝图,写出高质量的教工大会提案。
为此,提出以下具体要求:一、提案者在撰写提案之前应做好深入细致的调研,反映教职工的共同呼声,代表广大教职工的共同利益。
经归纳后,按一事一案的要求填写提案表。
提案必须明确提出问题,内容要有提出问题的原因和解决问题的建议。
由一个教代会代表提出,两个以上职工代表附议。
二、提案要按照大会的指导思想和主要议题,结合幼儿园的实际情况,围绕幼儿园的改革、发展以及教职员工普遍关心的问题,开展调研、分析,并提出实施建议。
三、提案必须符合党和国家的政策、法律法规,力求切合我校实际,能客观地反映广大教职工的意愿。
四、使用统一印制下发的提案表格,也可在幼儿园共享上下载打印。
请各位教工将纸质提案交各教代会成员。
五、提案将提交给校领导批示,并将在教代会上给解答。
附:福安街幼儿园教代会提案表学林雅园幼儿园工会二〇一三年十月十一日学林雅园幼儿园教代会提案表题的原因和解决问题的建议。
并由一个教代会代表提出,两个以上职工代表附议。
幼儿园教代会会议方案:XX幼儿园教代会工作计划幼儿园教代会工作计划为大家整理幼儿园教代会的工作安排,提出下一阶段的目标和实施方案,下面是这篇幼儿园教代会工作计划幼儿园教代会工作计划一、指导思想:以党的十七大精神和邓小平理论、"三个代表"重要思想为指导,结合学校实际,办人民满意教育、构建和谐校园,努力解决教师的切身利益问题,不断推进工会自身建设,努力增强教育工会的工作活力。