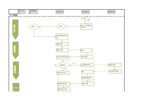
车辆处置流程图
- 格式:doc
- 大小:49.00 KB
- 文档页数:4
一、材料准备1.1.卖方:(1)身份证原件及复印件(黑白)3份、(2)车辆的机动车登记证书原件(大绿本)及复印件3份、(3)车辆原始购置发票或上次过户发票原件(红票)及复印件3份、(4)车辆行驶证原件及复印件3份、(5)车辆完税证明(小蓝本)3份。
下图:车辆的机动车登记证书下图:车车的原始购置发票下图:车车的税票1.2.买方:(1)身份证原件及复印件(黑白)3份(2)北京市购车指标打印件3份二、车辆买卖(我去的是京北回龙观的欧德宝汽车市场),共花了200元。
1.到二手车交易市场找了一个代理(国家规定必须通过一个代理来做此事,不允许自己办理),一共给了200元。
只有这200元,没有别的费用(比如,税……),与你的车估价多少没关系。
2.车辆先被拍照、核对大架号。
交给代理办后我在屋里等了半小时,就拿到一个交易红票和一个绿色副本。
车辆估值多少与交多少钱没关系。
以上是办理过户前的手续。
三、车辆过户(我去的京顺车管所),共花了235元,当天办完。
注:车辆过户已经迁到顺义南法信车辆检测场,南边就是旧车交易市场,东边是顺义交通执法大队。
在顺平路和顺畅大道路口东北处(20140120更新)1.先到大家都在排队的大棚下把车排队,这是进行验车的地方。
2.到写着“照相、拓号”的屋里领《车辆检查记录表》同时交费120元。
3.回到排队前等候工人给你拆牌(注意,他们用手砂轮暴力拆除固定车牌的螺丝,小心拆坏你车漆和钣金。
),拆下的车牌你自己要收好,后面还要用到。
验车时会让你把原车改装全部拆掉,比如轮眉、行李架、射灯等,我装的一个小小的车头后视镜都得拆下。
标准就是必须与刚买车上牌时拍的照片一模一样。
4.验车后有人会给你的车拍照然后在你的记录表上盖章。
现场见一哥们正在用罐喷漆把车身上的广告词覆盖,说是不喷不给验车。
5.回到交费那个屋等候打印机打出你的车车的祼照(素车)并用现场提供的切刀切好粘到表上。
6.交给同一屋的档案封存的人员进行封档。
车辆拥堵应急方案流程图在封闭式道路、城市道路以及高速公路等场合,车辆拥堵是很常见的事情,特别是在高峰期时,经常会出现交通堵塞的情况。
在这种情况下,车辆拥堵应急方案流程图就成为了必不可少的工具,它可以帮助交通管理者更好地应对交通拥堵事件,保障车行人安全,缓解拥堵现象,提高综合交通服务水平。
应急响应步骤应急响应是车辆拥堵应急方案流程图的重要组成部分,它主要有以下步骤:第一步:观察和掌握情况在发生车辆拥堵事件后,交通管理者应首先赶到现场进行观察和掌握情况。
观察过程应覆盖以下几个方面:•现场情况•交通量和流向•道路状况•障碍物和附属设施等第二步:分析和评估情况根据观察和掌握到的情况,交通管理者需要进行分析和评估,以确定应采取哪些措施。
具体分析和评估的内容如下:•交通拥堵的原因•拥堵的范围和程度•道路的设计和情况•可能出现的隐患以及需要注意的事项第三步:采取措施在确定了应该采取哪些措施后,交通管理者需要尽快行动,以保障车行人的安全。
具体采取的措施包括:•根据拥堵程度和交通流量,适时采取分流或限流措施•通过改变道路标志和路口信号机的调节方案等方式,引导交通流动•减小道路占用面积,增加交通通行的空间•加强现场指挥,协调有关单位和个人,保障安全畅通•随时跟踪拥堵情况,及时调整和改进应急措施应急响应模式车辆拥堵应急方案流程图的应急响应模式分为两种,分别是基础模式和升级模式。
基础模式基础模式主要用于车辆拥堵程度不是很严重的情况下,采取以下具体措施:•通过调整信号机的控制时间间隔来引导交通流动•通过人工指挥或者临时交通组织方案来控制交通流量•启动应急绿色通道,以保证急救和应急车辆畅通行驶升级模式升级模式主要用于车辆拥堵程度严重的情况,如车辆交通事故、道路滑坡、公路路段维护等情况下,采取以下具体措施:•启动应急救援预案,组织专门的救援队伍进行现场抢险和救援•将拥堵路段关闭,采取绕行措施•米字形分流,引导交通分流到不同的应急通道•加大人力物力的投入,采取多种手段进行交通疏导总结车辆拥堵应急方案流程图是现代城市交通管理的重要工具。
车辆应急处理预案及处理流程图
1.0商场所有保安员,如发现交通事故后,立即报告带班班长,班长接报后,迅速赶往现场,查看客户受伤情况。
在第一时间通知保安队长及保安部,保安部接报人员须及时将情况报上级领导(即为现场指挥)。
2.0现场指挥立即赶赴现场,了解情况,弄清事态原委。
3.0现场指挥报告保安部经理,同时报物业部经理,并随时报告处理进展。
4.0保安部经理接报并了解具体情况后,视情立即赶赴现场指挥救援工作,同时报商场高层领导。
5.0如客户受伤严重,迅速拨打120急救电话或联系商场车辆将受伤客户送往医院救治。
6.0客服人员接报后,立即通知客户所在单位及其他相关单位,通告事件情况,并协助现场指挥控制事态。
7.0保安人员接报后立即疏散人员,并以警戒带对事故区进行隔离,现场看守,以防误入,同时对肇事车辆严加控制,防止其逃逸。
9.0现场指挥通知大门岗保安在120到达时,随车带领至事故现场。
10.0如双方对事故责任存在异议,保安部须报110,由警方负责处理。
11.0事故处理完毕后,由现场指挥或商务中心安委会将处理结果报公司高层领导。
12.0现场指挥通知清洁人员清理事故现场。
13.0如遇车辆丢失立即报警处理。
14.0车辆应急处理流程图。
报废汽车回收流程1、汽车进入指定的回收区域2、检查手续。
包括行车证原件及其复印件、登记证书原件及其复印件、车主(单位)组织机构代码证复印件或车主(个人)复印件、承办人复印件并附联系方式、确认是否营运车辆,询问车主车辆状态是否正常3、核查车辆。
首先确认车辆是否完整,五大总成及其他部件不能缺少,否则不收;其次核查车牌号、车型、车架号、发动机号是否与登记信息一致,若有一项不否则不予回收(车架号、发动机号必须是凹下去的钢印号)4、缺件登记。
缺失行车证、登记证书、号牌必须有登报声明作废手续(2015年4月1日开始实行),并就缺件情况和车主协商一致5、车辆编号,并在随车手续中标明6、车身照相(照片必须显示车辆编号及车牌号)、车架号照相(需显示车辆编号)7、卸车牌,随同车辆一同入库8、开入库单。
将入库单三联交车主9、整理汽车资料,按编号装订,并登记台账10、将复印件与所有报废汽车资料交予录入人员,填写手续移交登记表开具回收证明、注销证明流程1、接收报废车辆资料①报废汽车验收入库单(第二联)②行车证原件、复印件(信息单、原件声明作废的报纸)③登记证书原件、复印件(信息单、原件声明作废的报纸)④车牌(2块)(声明作废的报纸)⑤单位:组织机构代码证复印件、经办人复印件附个人:复印件附2、录入系统车辆信息,打印回收证明①输入汽车回收信息,打印回收证明(共6联)②各联标注台账编号;1、4、6联分别分开,2、3、5联合订③整理注销资料(行车证原件、登记证书原件、委托代理人、注销申请表、回收证明第4联,需监销车辆要填写机动车查验记录表),移交注销人员签字3、接收、发放注销证明①接收清点移交注销证明份数签字,录入注销时间②注销证明与回收证明2、3、5联合订,发往各网点负责人(或车主)签字4、整理档案①复印回收证明第1联,与入库单及报废汽车信息资料装入档案②整理回收证明1、6联,按编号每20份装订一本并打印目录财务科结算流程1、支付现金时:①如各网点统一结算时,必须提供个人领款签字表,同时附报废汽车入库单(第四联),如缺一样财务科拒绝付款②如本人(个人)当日领款时,拿报废汽车入库单(第四联)到财务科签字领取2、支付转账时:①提供单位(或个人)全称()账号、开户所(必须写清楚)②单位车辆转账时,提供报废汽车入库单(第四联)及明细3、注意事项:①报废汽车入库单(第四联)填写金额与个人领款签字表一致②金额的累计、总计金额核实无误,签字清晰③开具发票时,标明编号、车牌号、总金额开具报废汽车回收证明所需手续1、报废汽车验收入库单(第二联)2、行车证原件、复印件3、登记证书原件、复印件4、车主明单位:组织机构代码证复印件承办人复印件及联系方式个人:复印件(非本人须填写承诺书)承办人复印件及联系方式注:无行车证、登记证书的需提供信息单注销车辆所需手续1、行车证原件2、登记证书原件3、号牌(2块)4、行车证、登记证书、号牌缺失的需提供申明作废的报纸5、机动车注册、转移、注销登记/转入申请表6、回收证明第四联7、委托代理书8、营运车辆照片(车身、大架号、解体照片)注:车辆状态为1、已强制注销的车辆需恢复强制注销;2、抵押的车辆需解除抵押状态;3、灭失的需恢复。
车辆管理制度及流程公务车辆管理制度为加强车辆使用和管理,提高车辆使用效率,确保业务工作正常运转,节省车辆使用开支,结合我办(公司)实际,特制定以下制度:一、车辆调派使用、用油管理、维修管理、车辆管护,统一由秘书科(综合协调部)具体负责实施。
二、调派车辆的原则是先急后缓,先重要后一般,确保工作顺利开展和行车安全。
三、关于车辆使用管理(一)每天上班时间,本办(公司)的车辆统一集中在单位门前停车场,由秘书科(综合协调部)根据用车计划进行调派并做好用车登记工作。
(二)因工作需要用车的,必须做好用车登记手续,由秘书科(综合协调部)调派车辆;离开市辖区用车的由单位领导审批,未经批准调派的车辆不得擅自出车。
(三)单位车辆原则上不外借,特殊情况需外借时,必须经单位领导批准;外借期间,车辆的用油和司机的补助,由借车方承担。
(四)车辆调派使用时,原则上由专职司机驾驶,专职司机不够安排时,可安排具有合法驾照的人员驾驶,其他人擅自驾车发生事故的,一切责任由其承担。
专职司机和有合法驾照人员因违反交通规则由其承担责任发生事故的,视情节轻重给予行政处分和经济赔偿。
(五)司机行车必须严格遵守交通规则,确保行车安全。
如发生意外事故,司机要积极采取措施,协助处理,并及时向单位领导和秘书科(综合协调部)报告。
四、关于车辆用油管理(一)市内行车加油,原则上持卡到加油站加油,特殊情况经单位领导同意才可现金加油。
市外行车需加油时,须凭盖有税务、加油站单位印章的正式发票报销。
(二)润滑油更换按规定里程报秘书科(综合协调部)核准后进行更换,登记工作由秘书科(综合协调部)负责。
五、关于车辆维修管理(一)车辆需维修、更换零配件的,先由司机提出申请,小故障由司机检查确诊,大的故障由二名以上司机会诊,能自己处理的故障尽量自己处理,不能处理的,填写《车辆维修申请表》,按程序经领导审批后,到定点的维修站(厂)进行处理维修。
(二)在市辖区外车辆发生故障需要维修的,要及时向秘书科(综合协调部)报告,根据实际情况就地维修,但事后必须补填《车辆维修申请表》,按程序呈报审批。
车辆处置流程图
车辆处置具体操作流程
◆前置准备阶段:
一、联通区公司指派具备二手车评估资质的机构,对拟转让车辆分地区进行价值评估,并出具《车辆评估报告》。
二、联通区公司召集交易中心、评估事务所,对车辆的评估情况进行分析整理,决定车辆处置方式。
三、联通区公司履行车辆评估报告审核备案程序,评估结果将作为确定转让底价的依据。
四、中心与联通区公司签订车辆转让委托合同。
五、确定竞价方式:金马甲网络动态报价与现场拍卖相结合的方式。
◆组织交易阶段:
六、中心对当地会员机构进行竞价前相关培训,会员与盟市分公司进行对接,做好衔接工作。
七、中心提供转让车辆所需提交的资料清单及格式文本,由盟市分公司指定专门的部门负责收集、填报所需提交的资料文件,中心组织当地会员机构对已提交的资料文件进行审核。
八、中心与当地会员机构对车辆进行信息推介,主要通过盟市电台、报纸、当地会员机构网络等形式在当地进行信息披露。
九、中心组织进行挂牌公告(公告媒体包括中心网站、内蒙古日报、北方新报、金马甲网站、盟市当地报刊、中心会员网站、当地二手车市场等),挂牌期限为10个工作日。
十、公告期间,盟市分公司提供场地对车辆进行集中展示。
车辆随车手续交由会员机构保管,汽车钥匙交由盟市分公司指定部门集中管理。
十一、公告期间,意向受让方自行按网络公告中《网络竞价指引》要求或到中心当地会员机构由工作人员协助登录内蒙古产权交易网()进行注册报名。
十二、意向受让方在完成网络注册报名后,持“动态报价会员账号”到中心
当地会员机构办理报名登记手续,领取竞价文件(包括网络竞价规则、网络竞价须知),并签署《网络动态竞价须知》交由会员机构。
十三、意向受让方在办理完报名登记手续后,按照要求将车辆认购保证金汇入中心会员机构指定银行账户。
持银行出具的存款回执及身份证原件到会员机构换取认购保证金收据。
十四、意向受让方也可在办理上述第(十三)条所列事项的同时,向会员机构交回经签字确认的《网络动态竞价须知》。
十五、当地会员机构对意向受让方提交资料、动态报价会员账号及是否交纳保证金进行审核确认,如动态报价会员账号有重名现象,则告知或协助意向受让方进行重新注册。
十六、当地会员机构将已交纳认购保证金的意向受让方的《受让意向登记表》传真给中心,中心审核后激活动态报价会员账号,并通知当地会员机构告知意向受让方。
十七、已激活动态报价会员账号的意向受让方在公告期内,登陆内蒙古产权交易网进行网络动态报价。
十八、报价结束后,被确定为受让方的,应自行打印《竞价结果通知单》,并按照《竞价结果通知单》中所列通知事项到中心当地会员机构进行确认。
十九、当地会员机构组织受让方与盟市分公司签订《车辆交易合同》。
二十、受让方按照《车辆交易合同》的约定将受让车辆的全额交易价款汇入中心指定账户。
中心收到该交易价款后,将收据传真给当地会员机构,由当地会员机构转交给受让方。
二十一、受让方在签订《车辆交易合同》后3个工作日内,按照公告约定将认购保证金与过户保证金差额部分及交易手续费汇入中心会员机构指定银行账户。
持银行出具的存款回执、认购保证金收据及身份证原件到会员机构换取过户保证金收据,并领取交易手续费发票。
二十二、中心在交易双方签订《车辆交易合同》后,每个工作日下午16:00后,将当日受让方交纳车辆价款情况进行汇总,并向当地会员机构及联通盟市分公司提供《车辆价款交纳汇总表》。
二十三、中心对车辆成交和未成交情况进行统计,并向联通盟市分公司提供
统计报表和未成交车辆的处置建议。
未成交车辆的处置建议由分公司向区公司上报批准。
后续工作阶段:
二十四、未竞得标的的意向受让方在3个工作日内凭身份证复印件及认购保证金收据到会员机构办理退还保证金手续。
二十五、办理车辆移交手续:
1、法人受让方需持本单位介绍信及经办人身份证原件、《竞价结果通知单》、《车辆交易合同》、过户保证金收据原件、车辆价款汇款凭证原件及中心出具的交易价款收据传真件与联通指定部门办理车辆移交手续。
2、自然人受让方需持本人身份证原件、《竞价结果通知单》、《车辆交易合同》、过户保证金收据原件、车辆价款汇款凭证原件及中心出具的交易价款收据传真件与联通指定部门办理车辆移交手续(如本人有特殊情况不能亲自办理,其受托人需带身份证原件、《授权委托书》原件及受让方身份证复印件)。
二十六、当地会员机构及盟市分公司根据中心提供的《车辆价款交纳汇总表》,与受让方进行车辆及随车手续移交。
二十七、车辆过户或报废手续办理完毕后,受让方持车辆过户手续或车辆报废证明及过户保证金收据原件到当地会员机构。
由当地会员机构填写《退还过户保证金审核意见表》,并传真至中心,中心审核后予以确认。
当地会员机构根据确认结果将过户保证金在3个工作日内退还本人。
二十八、中心根据区公司对未成交车辆的批复意见,对未成交的车辆组织拍卖。
拍卖公告另行发布,登记和组织活动由中心会员机构执行。
二十九、拍卖活动结束后,受让方持会员机构出具的成交确认书与盟市分公司签订《车辆交易合同》,按合同要求交纳价款,办理车辆、随车手续的移交和过户、报废手续,程序与第(二十五、二十六、二十七)条所列相似。
三十、中心向盟市分公司出具车辆交易凭证,并将车辆转让价款扣除违章罚款后的剩余部分统一划转至盟市分公司指定账户。
备注:
意向受让方:指对车辆有购买意向,并办理受让登记手续的法人和自然人。
受让方:指通过网络动态竞价或拍卖被确认的最终买受人。