任务驱动型叙事体材料作文写作指导
- 格式:doc
- 大小:403.00 KB
- 文档页数:14
任务驱动型叙事体材料作文写作指导一、关于任务驱动型作文题的认识1、“传统型”与“任务驱动型”议论文写作的区别:任务驱动型材料作文是教育部考试中心张开同志提出的一个概念。
《注重题型设计、强化教育功能——2015年高考作文的特点及相关问题的解读》“材料引发考生思考、激发写作欲望的基础上,通过增加任务型指令,着力发挥试题引导写作的功能,增强写作的针对性,使考生在真实的情境中辨析关键概念,在多维度的比较中说理论证。
”2015年高考全国卷一、卷二考查的就是这种任务驱动型材料作文。
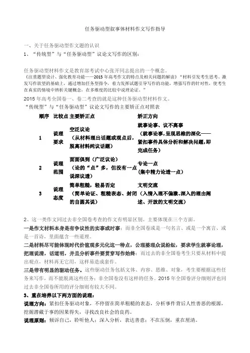
“传统型”与“任务驱动型”议论文写作的主要矫正点对照表顺序比较点主要矫正点矫正方向1说理要求空泛议论(从材料理出话题或观点后,脱离材料纯议话题)就事论事、议不离事(就事论事,呈现思维的深化——紧扣事件具体分析和解决问题,即完成任务)2说理范围面面俱到(广泛议论)(论的“点”多,但没有一点说深议透)专论一点(集中精力论透一点)3说理态度简单粗糙,轻易否定(简单论证、粗糙表态、封闭的自圆其说)文明交流(入情入理不偏激、深入的理由阐述、开放的文明交流)2、这一类作文同过去非全国卷考查的作文有明显区别。
主要体现在三个方面。
一是作文材料本身是有争议性的实事或时事;而非全国卷或是一句名言、或是一个寓言、或是一首诗,里面蕴含一些道理。
二是材料尽可能体现时代价值观多元化这一特点,公理婆理众说纷纭,要求学生就事论理,把理说清,话道明,并且分析事件要贯穿写作始终;而过去的非全国卷考生只要从材料中提出观点,材料再无它用,这样易造成套作。
三是带有明显的驱动任务。
这些驱动任务包括文体、内容、思维、对象,考生要根据这些任务来写作,而不能脱离这些任务;非全国卷没有这样的任务。
2015年全国卷评分细则评也同过去非全国卷所用的评分细则有较大不同。
3、重在培养以下两方面的说理:说理方向:紧扣任务驱动对象,不停留在简单粗糙的表态,分析事件背后人性善恶的根源,挖掘潜藏于事的因果得失,寻找改良社会的良药。
任务驱动型作文写作指导任务驱动型作文写作是一种有效的写作策略,可以帮助学生更好地组织和表达他们的观点和想法。
在这种写作模式中,学生会被赋予一项指定的任务,然后按照特定要求完成作文。
本文将从以下几个方面介绍任务驱动型作文写作的指导方法。
选择合适的主题选择合适的主题对于成功完成任务驱动型作文非常重要。
主题应该与学生的兴趣和相符,并且有足够的信息和素材可供参考。
在选择主题时,学生可以从自己的经验、周围的环境、社会热点等方面进行考虑。
重要的是,主题应该有足够的广度,使得学生能够自由地表达自己的观点。
确定写作目的在开始写作之前,学生需要明确写作的目的和意图。
他们应该思考自己想要通过作文传达的信息,以及希望读者从作文中获得的收获。
写作目的可以是提供信息、阐述观点、解决问题等。
确定写作目的有助于学生更好地组织和展开作文的内容。
创造适当的结构一个好的作文应该有清晰的结构和合理的段落组织。
在任务驱动型作文中,学生可以遵循以下结构:1.引言:简要介绍主题,并概括全文要点。
2.正文:分段组织观点和论证材料,每段只讨论一个主题。
3.:正文中的观点,重新强调主题,并提供自己的看法或建议。
考虑到作文的篇幅限制,每个段落应该简洁明了,避免出现冗长和重复的内容。
提供充分的论证和例证在任务驱动型作文中,充分的论证和例证是非常关键的。
学生应该使用事实、统计数据、权威观点等来支持自己的观点,增加作文的可信度。
此外,学生还可以提供实际的案例或个人经历来说明自己的观点。
这样做不仅能够让作文更具说服力,而且能够使读者更好地理解作者的意图。
反思和修订完成初稿后,学生应该进行反思和修订。
他们可以检查自己的作文是否符合任务要求和写作目的。
同时,学生还应该重点关注逻辑结构、语法错误、拼写错误等方面。
在进行修订时,学生可以寻求他人的帮助,如老师或同学,以获得更好的反馈和建议。
任务驱动型作文写作是学生提高写作能力的一种有效方式。
通过选择合适的主题、确定写作目的、创造适当的结构、提供充分的论证和例证,学生可以更好地完成任务驱动型作文。
任务驱动型叙事体材料作文写作指导20160318关于任务型作文题的认识:作文试题考查明确增加了任务驱动的导向。
如全国卷作文题拓展了材料的功能,在材料一如既往地引发考生思考、激发写作欲望的同时,还通过增加任务型指令,发挥材料引导写作任务的功能,使考生在真实的情境中辨析关键概念,在多维度的比较中说理论证。
如全国一卷要求考生给“女儿举报”事件相关方写信来入情入理地谈问题、讲道理,全国二卷要求考生在深入思考“当代风采人物”推选标准的基础上优中选优,都会引导考生就一个具体明确的要求来写作,从而更有效地规避套作和宿构,实现写作能力在应用层面的考查。
2014作文,有的学生就抓住“独木桥”,展开作文,这就偏离了题意。
为了避免这种随意和偏离,就有意识地在多角度材料中,提出指令性任务,让学生能够围绕材料的内容及含意,选择最好地角度来写作,不至于偏题。
全国一卷和二卷作文题通过增加“写信”“权衡与选择”等任务型指令,着力发挥试题引导写作任务的功能,增强写作的针对性和对象感,使考生在真实的情境中辨析关键概念,在多维度的比较中说理论证。
“浙江作文题对‘人品与文品’、全国汉语文作文题‘阅读意义的反思’等试题都给写作提出了逻辑阐释的要求。
这类思考强度较大的作文题,需要考生调动课内外积累的背景知识,清晰且有条理地组织思想和语言,才有可能使写作走向深入。
”专家认为,从这些试题可以看出,目前高考作文对思维能力的考查比以往有了更高的期待。
通行的材料作文测试形式尤其是事件类和事理类两大题型,经多年实践已基本成熟。
材料作文题给考生提供充分的作答空间、多元的立意角度的同时,出现了一些必须面对的问题。
比如过多的角度,学生容易选择一个自己有所准备的角度进行套作,从而失去了让考生在题目中丰富材料选择、辨析的作用。
因此,有专家戏称,材料作文也走到尽头了。
为了解决材料作文宿构和套作的问题,今年部分作文题在设计过程中,承继自主空间大、立意角度多元等传统优势的同时,又在避免套作、宿构方面进行了新的尝试和探索。
高考“任务驱动型作文”写作四法随着教育改革的不断深入,高考作文也在不断进行着改革和创新。
“任务驱动型作文”成为了高考作文的一个重要形式,要求考生在有限的时间内完成一定的写作任务,考察考生的综合语言表达能力。
那么,如何应对高考“任务驱动型作文”?如何做到在限定时间内写出高质量的作文?本文将为大家介绍高考“任务驱动型作文”写作的四法。
一、理解题目要求,明确写作任务高考“任务驱动型作文”通常会给出一个明确的写作任务,包括作文的主题和要求,考生需要在限定时间内完成这个写作任务。
首先要认真阅读题目,理解题目要求,明确写作任务。
在理解题目的过程中,考生可以根据题目的要求来确定自己的写作思路,明确文章的立意和结构。
只有明确了写作任务,考生才能有的放矢,不至于在写作过程中偏离主题,达不到题目要求。
二、提前做好素材储备,结合现实情境在高考“任务驱动型作文”中,考生需要在有限的时间内进行写作,提前做好素材储备就显得尤为重要。
考生可以通过日常的阅读和积累,储备一些与写作任务相关的素材,包括事实、案例、引言、名言等。
这些素材可以丰富文章的内容,增强说服力和吸引力。
考生还需结合现实情境,将素材与题目要求相结合,做到观点鲜明、论据充分。
三、有序展开,合理组织论述在高考“任务驱动型作文”中,写作的时间通常是有限的,因此在写作过程中需要有序展开,合理组织论述。
考生可以在文章开头明确自己的立意,在文章的中间部分进行论述,最后进行总结,有条不紊地展开写作内容。
合理组织论述也是至关重要的,要做到论据和结论相互呼应、前后衔接,逻辑清晰,重点突出。
这样既可以使文章内容有层次感,又可以使文章逻辑严谨,增强文章的表达力和说服力。
四、精细修改,争取完美呈现在高考“任务驱动型作文”中,考生需要在有限的时间内写完一篇作文,因此写作的质量要求较高,不仅要求考生要有一定的写作功底,还要求考生能够在有限的时间内做到论据充分、结构完整、表达精准。
考生需要在写作完成后进行精细修改,争取完美呈现。
高考“任务驱动型作文”写作四法
第一法:明确任务要求
在“任务驱动型作文”中,最重要的是明确任务要求。
我们在写作文之前,一定要仔
细阅读题目,理解任务要求。
只有明确了任务要求,我们才能有的放矢地进行写作。
如果
题目要求我们写一篇倡导环保的作文,那么我们在写作时就要紧扣环保这一主题,不要跑题,以免扣分。
第二法:理清思路,合理组织
在明确了任务要求之后,我们要理清写作思路,合理组织文章结构。
在写作中,我们
要先明确文章的核心论点,然后以此为中心,逐步展开。
要注意使用合理的段落组织和句
子连接,使文章结构紧凑而严谨,逻辑清晰。
第三法:丰富素材,充实内容
在写作时,我们要尽量丰富素材,充实内容。
这样可以让我们的文章更加具有说服力。
在写一篇议论文时,我们可以通过引用数据、举例说明、引用名人名言等方式来充实内容,使文章更加饱满、生动。
第四法:恰当表达,得体言语
在写作中,我们要注意恰当表达,得体言语。
要尽量避免使用口头化的、不规范的语言,而要用得体的表达方式,比如借助修辞手法、运用成语典故等。
这样可以提高文章的
文采,增加文章的艺术感染力。
高考“任务驱动型作文”写作并非难事,只要我们掌握了明确任务要求、理清思路、
充实内容和恰当表达这四法,就能够应对高考作文的挑战。
希望同学们能够认真学习,并
在高考中取得优异的成绩!。
高考“任务驱动型作文”写作四法高考作文一直是考生们最担心的一项,因为它对于语言表达能力和逻辑思维能力有着较高的要求。
而在备考高考作文时,任务驱动型作文更是需要考生们特别重视。
那么,如何写好任务驱动型作文呢?下面就来介绍一下高考“任务驱动型作文”写作四法。
一、审题准确,理解任务审题准确是写好任务驱动型作文的第一步。
高考作文题目通常有自由作文和任务型作文两种,而任务型作文要求考生按照给定的任务要求来完成文章,因此考生需要认真审题,充分理解任务。
在审题时,要注意把握好题目的关键词,弄清楚题目的要求,理解好任务的目的和要求,从而明确文章的写作方向。
二、合理构思,明确结构在审题准确的基础上,考生需要进行合理的构思,并明确文章的结构。
任务驱动型作文通常包括引言、正文和结尾三部分,考生需要根据任务要求,进行适当的构思,把握文章的主题和论点,明确文章的主体结构,使得文章的内容紧扣任务要求,有条不紊地展开论述。
三、论据充分,观点明确在写作过程中,考生需要充分准备论据,观点要明确。
论据的充分可以从事实、数据、案例等多方面进行支撑,使得文章的论述更加有说服力,而观点的明确则是体现了文章的立意和价值观,要求考生在写作过程中要有深刻的思考,明确自己的立场和观点,并用恰当的论据加以支持。
四、表达规范,语言优美考生在写作时要注意表达规范,语言优美。
高考作文的语言表达要求高,因此考生需要注意书面语的使用,注意语法的准确性和句式的多样性,同时还要注重修辞手法的运用,使得文章的表达更加生动、形象、生动。
高考“任务驱动型作文”写作四法是:审题准确,理解任务;合理构思,明确结构;论据充分,观点明确;表达规范,语言优美。
只有掌握了这些写作技巧,才能在高考作文中写出一篇优秀的任务驱动型文章。
希望考生们能够在备考高考时,充分理解这些写作要点,熟练掌握这些写作技巧,从而取得优异的作文成绩。
“驱动任务型材料作文”的写作与指导【摘要】驱动任务型材料作文是一种通过给定的任务型材料来指导和激发学生写作的形式。
本文旨在探讨驱动任务型材料作文的写作方法和指导。
在写作目的方面,任务型材料作文可以帮助学生培养写作能力和逻辑思维能力。
在正文中,我们将详细介绍任务型材料作文的写作步骤、技巧和注意事项,以及如何利用任务型材料进行素材拓展。
通过实例分析,我们将展示任务型材料作文的写作过程。
结论部分将总结驱动任务型材料作文的写作与指导,展望未来发展方向,并结束文章。
通过本文的阐述,读者可以更好地理解和掌握驱动任务型材料作文的写作方法和技巧,以提高自身写作水平。
【关键词】驱动任务型材料作文,写作目的,写作步骤,写作技巧,注意事项,素材拓展,实例分析,写作与指导总结,发展方向。
1. 引言1.1 什么是驱动任务型材料作文驱动任务型材料作文是一种要求根据所给的任务型材料进行写作的文体。
任务型材料通常包括一些文字、图片、表格或图表等,要求考生根据这些材料进行文体和写作。
驱动任务型材料作文是对传统作文形式的一种创新,它能够更好地激发学生的思维和创造力,使他们在写作中能够更加具体和有针对性地进行表达。
在驱动任务型材料作文中,考生需要根据材料内容进行分析,进行归纳和总结,然后根据要求展开详细的写作,这种方式可以有效地培养学生的分析和综合能力,让他们在写作中更加自信和有条理。
通过驱动任务型材料作文,考生不仅能够提高自己的综合素质,还可以更好地应对各种写作任务,在考试和实际生活中都能够受益匪浅。
1.2 写作目的写作目的是为了帮助学生掌握驱动任务型材料作文的写作技巧,提高他们的写作水平。
通过本文的指导,希望读者能够了解任务型材料作文的基本结构和要点,掌握有效的写作步骤和技巧,同时注意一些常见的写作错误和注意事项。
本文还将介绍如何利用任务型材料进行素材拓展,帮助学生更好地展开自己的写作思路。
通过实例分析,读者将能够更直观地理解任务型材料作文的写作要求和方法,从而能够在实际写作中运用所学知识并取得更好的成绩。
高考“任务驱动型作文”写作四法任务驱动型作文是高考写作中比较常见的一种题型,它要求考生根据给出的任务要求来完成作文。
下面为大家介绍四个方法,帮助大家提高任务驱动型作文的写作水平。
一、理清思路,确定立意在写任务驱动型作文前,首先要理清思路,确定好立意。
要把握好任务要求,认真思考和理解题目中的关键词汇,分析问题的具体要求。
了解了试题的目标之后,就可以根据自己的常识和积累,提炼出适合此次任务的核心立意。
如果题目要求写一篇关于网络的作文,我们可以在思考时确定自己的立意是探讨网络的利与弊、网络对青少年的影响还是网络信息的正确传播等。
确定好立意之后,就能在写作过程中有针对性地组织内容,不会迷失方向。
二、规划结构,整体布局任务驱动型作文要求考生对文章结构进行规划,具体内容的展开和组织需要在整体布局时就提前考虑到。
在规划结构时,可以采用主题-主题-结论的方式,将文章分为引入段、主体段和结尾段三个部分。
引入段通常用于引入话题,概括文章要点,引起读者的兴趣。
主体段是文章的核心部分,可以根据任务要求确定主题,并进行几个重点议论。
结尾段则是对整篇文章进行总结,并提出发人深思的观点。
三、运用表达技巧,增强可读性任务驱动型作文要求不仅要有清晰的逻辑结构,还要有恰当的表达技巧,以增强文章的可读性。
在文章中,可以使用比喻、排比、引用、描写等修辞手法,以增加文章的表现力和感染力。
还可以运用恰当的过渡词语,例如“首先”、“其次”、“还有”等,用来连接各个段落,使整篇文章衔接自然,逻辑清晰。
四、训练素材积累,提高写作水平良好的写作水平离不开丰富的素材积累,只有具备了丰富的生活常识和宽广的阅读面,才能有更多的素材可供使用。
平时要多读书、多看报、多关注社会和学校生活,积累各个领域的知识。
还要善于将积累的素材与热点话题、社会问题相结合,灵活运用到写作中。
通过对素材的积累和运用,可以提高写作的质量和水平。
任务驱动型作文在高考中是一种常见的题型,考生要善于理清思路,确定立意,并合理规划文章的结构。
任务驱动型作文与新材料作文的区别及写作指导任务驱动型作文就是在材料引发考生思考、激发写作欲望的基础上,通过增加任务型指令,着力发挥试题引导写作的功能,增强写作的针对性,使考生在真实的情境中辨析关键概念,在多维度的比较中说理论证。
下面是给大家带来的任务驱动型作文写作指导,具体解析、写作六法和常用模式如下:任务驱动型作文就是在材料作文的基础上,下达一个指令性任务,让考生更好地围绕材料的内容及含意,选择最好的角度,明确的要求来写作文。
(一)任务驱动型作文依然是材料作文。
(二)增加了任务驱动的指令。
(三)明确要写作的任务。
作文类型进行了如下划分:从呈现形式上看,高考作文经常采用有标题作文、话题作文和材料作文三种基本题型;从能力划分角度看,作文题型可分为阐释型作文和任务驱动型作文。
标题作文和话题作文都是阐释型作文的代表。
二、特点试题往往是给学生创作出一个情境,出现对立性的问题,让考生通过写作,提出解决处理问题的想法和方案。
与以往传统作文不同的是,任务型写作具有一定的封闭性。
写作目的、要求,更加明确、单一。
"最好角度"是什么?往往见仁见智,致使阅卷者也可能有不同的意见,指令性任务,就为阅卷树立了一个标准,避免阅卷的随意性。
精选材料内容,从熟悉的题材或社会热点问题切入,联系学生的生活实际,引领考生关注社会生活,思考个人成长方向,努力做到学以致用、用以促学,也是我们的初衷之一。
做这种作文题,无非是要细读材料、细读题目的要求,完成其指令、任务。
这种作文通常叫"叙事体新材料任务驱动"。
这个提法有三个关键词,"叙事体"、"新材料"、"任务驱动",我们在评判一个作文题目是否与当今全国卷精神合拍时,应该从这三个关键词入手。
"叙事体",这是相对于以往的一些以名言名句、诗词漫画等而言的作文材料呈现形式,基本就是描叙当前社会上存在的热点人事。
任务驱动型作文写作指导与例文十篇## Task-Driven Essay Writing Guide and Sample Essays.### Step 1: Understand the Task.Read the prompt carefully and identify the specific task you are being asked to complete.Determine the purpose of the essay (e.g., to inform, persuade, analyze).Identify the target audience (e.g., teachers, students, general public).### Step 2: Gather and Organize Information.Conduct research to gather relevant information.Organize your ideas into a logical order, considering the purpose and audience of the essay.### Step 3: Develop a Thesis Statement.Formulate a clear and concise thesis statement that expresses your main argument or point of view.Ensure that your thesis statement is supported by the evidence you have gathered.### Step 4: Write the Introduction.Start with a hook to capture the reader's attention.Provide background information on the topic.State your thesis statement clearly.### Step 5: Write the Body Paragraphs.Each body paragraph should support your thesis statement with evidence and analysis.Use clear and concise language.Transition smoothly between paragraphs.### Step 6: Write the Conclusion.Restate your thesis statement in a new way.Summarize the main points of your essay.Provide a closing statement that leaves a lasting impression on the reader.### Step 7: Revise and Edit.Check for errors in grammar, spelling, and punctuation.Ensure that your writing is clear, concise, and engaging.Get feedback from others to improve your essay.## Sample Essays.Essay 1。
任务驱动型作文与新材料作文的区别及写作指导任务驱动型作文就是在材料引发考生思考、激发写作欲望的基础上,通过增加任务型指令,着力发挥试题引导写作的功能,增强写作的针对性,使考生在真实的情境中辨析关键概念,在多维度的比较中说理论证。
下面是给大家带来的任务驱动型作文写作指导,具体解析、写作六法和常用模式如下:任务驱动型作文就是在材料作文的基础上,下达一个指令性任务,让考生更好地围绕材料的内容及含意,选择最好的角度,明确的要求来写作文。
(一)任务驱动型作文依然是材料作文。
(二)增加了任务驱动的指令。
(三)明确要写作的任务。
作文类型进行了如下划分:从呈现形式上看,高考作文经常采用有标题作文、话题作文和材料作文三种基本题型;从能力划分角度看,作文题型可分为阐释型作文和任务驱动型作文。
标题作文和话题作文都是阐释型作文的代表。
二、特点试题往往是给学生创作出一个情境,出现对立性的问题,让考生通过写作,提出解决处理问题的想法和方案。
与以往传统作文不同的是,任务型写作具有一定的封闭性。
写作目的、要求,更加明确、单一。
"最好角度"是什么?往往见仁见智,致使阅卷者也可能有不同的意见,指令性任务,就为阅卷树立了一个标准,避免阅卷的随意性。
精选材料内容,从熟悉的题材或社会热点问题切入,联系学生的生活实际,引领考生关注社会生活,思考个人成长方向,努力做到学以致用、用以促学,也是我们的初衷之一。
做这种作文题,无非是要细读材料、细读题目的要求,完成其指令、任务。
这种作文通常叫"叙事体新材料任务驱动"。
这个提法有三个关键词,"叙事体"、"新材料"、"任务驱动",我们在评判一个作文题目是否与当今全国卷精神合拍时,应该从这三个关键词入手。
"叙事体",这是相对于以往的一些以名言名句、诗词漫画等而言的作文材料呈现形式,基本就是描叙当前社会上存在的热点人事。
任务驱动型作文写作指导作文是学生学习语文的重要环节,它不仅可以训练学生的语言表达能力,还可以培养学生的思辨能力和逻辑思维能力。
而任务驱动型作文作为一种新的教学模式,强调通过给学生明确的任务目标,促使学生主动思考和学习。
下面将为大家介绍任务驱动型作文的写作指导。
1. 理解任务要求在进行任务驱动型作文写作之前,首先要仔细理解所给的任务要求。
任务要求可能会提供一个主题或一个问题给学生,学生需要根据这个主题或问题展开写作。
理解任务要求的关键是仔细阅读,并抓住关键词。
例如,如果任务要求是“写一篇关于环保的短文”,学生可以将注意力集中在“环保”上,从而确定写作的方向和内容。
2. 收集素材在明确了任务要求后,学生需要开始收集相关的素材。
素材可以来自课堂上老师的讲解、课外阅读以及互联网等多种渠道。
收集素材的目的是为了为写作提供有力的支持和论证。
当收集素材时,学生需要注意素材的可靠性和相关性。
可靠的素材来源包括权威的书籍、学术论文和官方报告等。
相关的素材应该与任务要求直接相关,避免跑题。
3. 组织思路在收集到足够的素材后,学生需要开始组织思路,并确定写作的结构。
任务驱动型作文通常包括引言、论证和三个部分。
•引言部分:引言部分可以用来引入文章的主题,并概括性地阐述写作的目的和意义。
•论证部分:论证部分是文章的主体,用来展开并阐述主题。
可以根据所给的任务要求和收集到的素材进行逻辑性的展开和阐述。
•部分:部分用来全文的内容,并提出自己对于所写主题的观点和建议。
在组织思路时,学生需要注意逻辑性和连贯性。
每一个段落都应该有清晰的主题句,并且段落之间要有过渡词或句子来保持文章的连贯性。
4. 提升表达能力写作的目的是为了表达自己的观点和思考,因此提升表达能力是非常重要的。
以下是一些提升表达能力的方法:•扩充词汇量:运用丰富的词汇可以使文章更加生动有趣。
学生可以通过阅读、记忆和使用单词卡片等方法来扩充词汇量。
•学习语法知识:良好的语法可以使文章更加准确和通顺。
任务驱动型叙事体材料作文写作指导20160104范国鼎重在培养以下两方面的说理:说理方向:紧扣任务驱动对象,不停留在简单粗糙的表态,分析事件背后人性善恶的根源,挖掘潜藏于事的因果得失,寻找改良社会的良药。
说理原则:倾诉自己,聆听他人;深入分析,表达善意;不在压倒,重在厘清。
“阐释型”(标题与话题)作文是考生根据给定的相对固定的主题范围,确定写作的中心,调动已有的知识资源和背景材料(素材库),论证主题,形成“材料——阐释——话题”的闭合体系,具有“封闭性”的弊端;“材料型”作文虽突破了束缚和限制,但立意角度过多过泛便于套作和宿构。
解决办法——有意在多角度材料中增加任务驱动型指令;效果——避免了“阐释型作文”的“封闭性”与“材料型作文”的“泛角度性”,增强了“防套性”,同时增加了对考生思考、辨析与选择能力的思辨考查。
因此,“任务驱动型作文”应运而生。
★2015年全国新课标甲卷(见印制材料,非ppt)18.阅渎下面的材料,根据要求写一篇不少于800字的文韋。
(60分)因父亲总是在高速路上开车时接电话,家人屡劝不改,女大学生小陈迫于无奈,更出于生命安全的考虑,通过微博私信向警方举报了自己的父亲;警方查实后,依法对老陈进行了教育和处罚,并将这起举报发在官方微博上。
此事赢得众多网友点赞,也引发一些质疑,经媒体报道后,激起了更大范围、更多角度的讨论。
对于以上事情,你怎么看?请给小陈、老陈或其他相关方写一封信,表明你的态度,阐述你的看法。
要求综合材料内容及含意,选好角度,确定立意,完成写作任务。
明确收信人,统一以“明华”为写信人,不得泄露个人信息。
★2015年全国新课标乙卷(见印制材料,非ppt)18.阅读下面的材料,根据要求写一篇不少于800字的文章。
(60分)当代风采人物评选活动已产生最后三名候选人:大李,笃学敏思,矢志创新,为破解生命科学之谜作出重大贡献,率领团队一举跻身国际学术最前沿。
老王,爱岗敬业,练就一手绝活,变普通技术为完美艺术,走出一条从职高生到焊接大师的“大国工匠”之路。
小刘,酷爱摄影,跋山涉水捕捉世间美景,他的博客赢得网友一片赞叹:“你带我们品味大千世界”“你帮我们留住美丽乡愁”。
这三人中,你认为谁更具风采?请综合材料内容及含意作文,体现你的思考、权衡与选择。
要求选好角度,确定立意,明确文体,自拟标题;不要套作,不得抄袭。
“任务驱动型作文”?——识别特点:材料面上——明确增加了任务指令——“双给”:“给写作材料”——提供一个争议性大,具有对立性、真实性、现场感和层级发展的叙事体事件。
“给驱动任务”——①材料后面的写作要求,一般带“谁”、“怎么”等疑问词,它往往指向“材料的内容及含意”,是作文的范围,不能离开此要求,离开则属离题。
②明确给定写作内容及写作角度。
(三)“任务驱动”内涵解读:1.体式驱动(对文体、格式的规定。
如2015年全国卷要求写成书信体的任务指令)2.内容驱动(以小见大,问题的对立性,内容的指向性,情感的导向性,论说的思辨性,策略的操作性。
如15年甲卷的“对于以上事情,你怎么看?表明你的态度,阐述你的看法。
”乙卷中的“这三人中,你认为谁更具风采?体现你的思考、权衡与选择。
”“思考、权衡与选择”就是一个任务指令。
材料往往出现对立性的问题,让考生必须通过自己的“思考、权衡”作出自己的“选择”,提出解决问题的想法或方案。
)3.对象驱动(细节上“个案分析”原则决定论述说理要有指向性,一是避免“空泛议论”,即架空分析,从材料理出一个话题或观点后,脱离材料纯议话题;二是避免面面俱到,即“广泛议论”。
论的点多,但没有一点说清理透,原因:缺少对象意识,解决办法:“专论一点”。
)4.思维驱动(“思辨性”与“探究性”:在真实情境下引发真实交流,往往以小见大,即从琐碎中烛照社会问题,由简单粗糙的认知到认知的深化。
由问题的强争议性、复杂性决定应对单个事件的立场或态度——“具体情况具体分析”。
通过具体分析,引导考生关注和思考不同人物的精神境界。
符合高考作文对于考生人生观和价值观的考察要求,高考作文不仅考察写作水平,同时考察考生的人文精神、社会责任与公民意识,更增强了对“思考、权衡、选择”等“思辨”能力的考查,呼应“探究性”——对思维能力的考查有了更高的期待。
)小结:明确并完成写作任务——“任务驱动型作文”的第一要务!阅读下面材料,根据要求写一篇不少于800字的议论文。
(60分)地铁上,一男子随地吐痰遭到指责后,竟不停地用污言秽语和乘客们对骂。
一黑衣壮汉忍不住,拨开人群走到“吐痰男”跟前踢去一脚,吐痰男顿时安静下来,一语不发。
此时,有出来劝架的乘客指责“黑衣男”:“打人是不对的。
”更多的人则认可黑衣男的做法。
这段视频被上传到网络后,引起了更大范围、更多角度的讨论。
对于以上事情,你怎么看?请你就其中某一个或某一群人的表现,表明你的态度,阐述你的看法。
要求综合材料内容及含意,选好角度,确定立意,标题自拟,完成写作任务。
(二)明确任务——任务驱动任务驱动内涵:1. 体式驱动(写成议论文)2.内容驱动(写作内容的规定:对于以上事情,你怎么看?请你就其中某一个或某一群人的表现,表明你的态度,阐述你的看法。
)3.对象驱动(1)“对于以上事情,你怎么看?”这一任务驱动决定了不能离开事件,必须是“就事论事”,或“融理于事”——不能“空泛”议论,即不能架空所给材料过度泛化说理;(2)“就其中某一个或某一群人的表现,表明你的态度,阐述你的看法。
”这一任务驱动决定了论述说理目标的指向性,要有说理的对象意识,不能面面俱到——不能“广泛”议论)4.思维驱动——争议的焦点(核心事件)讨论:表层问题:“黑衣男”该不该“打人”?深层问题:如何对待“过失者”?你认不认可黑衣男的行为?(抓住材料中“认可”一词,引入学生讨论该不该“打”)简单粗糙的结论:应该打;或依法看,打人总是不对,故“黑衣男”违法。
什么是“打人”?——引出对核心概念“打人”的概念辨析——为“打人”正名。
如果你是“黑衣男”,设身处地为他想一想——注意,这正是“任务驱动型”作文写法,或者说是现代语文与古典语文的区别,现代语文不再只是封闭说理,还要求在“倾诉自己”的同时,“呼应他说”,即聆听别人的意见——如果你是“黑衣男”,你不觉得有点冤吗?再者,据网调显示,支持“黑衣男”即觉得他打得对的占约70%,这说明,很多问题并不是简单的对错问题,它具有复杂性,因为具体个案不同,必须具体情况具体分析,必须坚持“法治”没有错,但“法治”的前提是考察“实情”。
打人”深层研究:问题转换:如何对待“过失者”?——如何对待“怨者”的“文化共性”研究。
(1)古之回报“德怨者”的四种基本态度(对应关系):①以德报德(常识-理所当然)②以怨报德(小人,必须否定)③以德报怨(道德高标,“道不远人”)④以怨报怨(不提倡)(2)引《论语·宪问》的经典对话并分析:或曰:“以德报怨,何如?”子曰:“何以报德?”“以直报怨”“直”字解释:“直”就是“正”,“正直嘛”;“正”又是“义”,“正义嘛”;“义”又是什么呢?是“宜”,“义者,宜也”,所以,“直”就是“宜”,“宜”是什么?“应该”。
(引易中天解释语)虽然这个推论有逻辑上的错误,概念毕竟不是全称判断,但确有较多资料显示,“直”有“应该”之义。
所以,“以直报怨”即“该怎么着就怎么着”,或者说是“看着办”,但不是“想怎么着就怎么着”。
所以,“直”是有“原则”的,就是“具体问题具体分析”,“看着办嘛”。
(引易中天语)反问:“黑衣男”有没有“看着办”?回到“打人”个案研究上考查:(a)动机:控制局面;(b)程度:未及轻伤;(c)效果:明显制止。
对“黑衣男”打人事件的再认知:——术语(关键词)推介(时评文语言精练与思维深入的法定之一)赞成:朴素正义感(不具私人目的)一定限度内的暴力裹挟正义色彩的暴力轻微暴力中性:具体个案认知水平底线共识反对:肢体暴力流氓暴力反文明认知新观点:“黑衣男”的“暴”并非简单的“暴”,至少是在特定情境下特殊时间里可控状态下的“暴”,是轻微暴力,而非流氓暴力,是一定限度内可控范围下且裹挟着正义与公道色彩的暴力。
——这样,从论说上就做到了:由简单论证到入情入理的说服,从粗糙的表态到深入的理由阐述,从封闭的自圆其说到开放的文明交流。
概念厘定与概念区分——深入论证的法宝之二拓展:概念厘定即孔子所言的正名,“名不正则言不顺。
”引2015届高三市质检作文题材料:20. 阅读下面的材料,根据要求作文。
(70分) 天下的江河很少有直直的,大多是拐来拐去的。
为什么?水要跟大地妥协。
当然,最后水还是往东流了,那是挡不住的。
上面的材料,引发了你怎样的联想或感悟?请就此写一篇不少于800字的议论文或记叙文。
要求:(1)必须符合文体要求;(2)角度自选,立意自定,标题自拟;(3)不要脱离材料内容及含意的范围;(4)不得抄袭,不得套作。
(对照任务驱动型作文的识别法,显然,这是旧的传统型材料作文)其中核心概念“妥协”可作如下界定:“妥协”的对立面是“抗争”、“抵抗”,在传统语境里,“妥协”带有负面色彩,常与“懦弱”、“投降”等价,被认为是没有立场,没有原则,没有骨气,没有棱角,是圆滑,是乡愿;而我们推崇的则是据理力争,是对抗,是进击,是“宁为玉碎,不为瓦全”。
与儒家的进取哲学相比,道家的生存智慧常常不被看好,那种如水的柔润、圆融、变通和忍让常常被我们抛弃,但在现代社会,人际交往、族群融合、阶级共存、国家和谐,往往需要妥协精神,这种共存之道,是现代社会的一种基本价值。
要驳斥公交车上不能强迫让座,可以:不错,有的道德是不能强迫的。
道德包括“道德义务”和“美德”两个范畴,不能强迫的只是美德,而不是道德义务!让座是美德,是不能强迫的。
美德不是道德义务,它产生于个人修养和社会想要达到的理想状态,只是被“提倡”的东西,而不是被“规范”的东西。
反之,如果是被“规范”的东西,即如果是道德义务,一定是可以强迫的。
老人身体有病,如果不坐在座位上,会有安全上的高度风险。
在这种情况下,年轻人就有道德义务来给老人让座。
这是一种“自然义务”:我们对那些处于危险中的人,在帮一把并不会让我们付出难以承受代价的情况下,是负有帮的道德义务的。
原因很简单:他们在那种境况中得到帮助的道德权利,在份量上,压倒了我们“不管闲事”的道德权利。
(石勇《道德真的不能强迫吗?》,凤凰博报)要驳斥有人关于黄晓明2个亿婚礼实属个人消费,可引入概念区分:适度消费、过度消费与炫耀性消费。
再比如,2015年全国高考作文,曹林《有一种爱可能无须别人的理解》(《中国青年报》)不要被“亲亲相隐”之类的伪伦理讨论所误导,那是键盘侠牵强附会的乱阐释,这不是会让父亲受到严惩的告密,而是一种提起注意的警示方式。