有机官能团及性质
- 格式:doc
- 大小:581.00 KB
- 文档页数:5
有机化合物的官能团与化学性质在化学的广袤世界中,有机化合物宛如繁星般璀璨且多样。
而理解有机化合物的化学性质,关键在于认识其所含的官能团。
官能团就像是有机化合物的“身份证”,决定了它们独特的化学行为。
让我们先来认识一下什么是官能团。
官能团是有机化合物分子中比较活泼、容易发生化学反应的原子或原子团。
它们赋予了有机化合物各自独特的性质,使其在化学反应中表现出特定的活性和反应方式。
比如,羟基(OH)就是一种常见的官能团。
含有羟基的有机化合物被称为醇类。
像乙醇(C₂H₅OH),就是我们日常生活中常见的酒精。
醇类因为羟基的存在,具有一定的酸性,可以与活泼金属如钠反应,生成氢气和相应的醇钠。
乙醇与钠反应的化学方程式为:2C₂H₅OH +2Na → 2C₂H₅ONa + H₂↑。
此外,醇类还能在一定条件下发生氧化反应,转化为醛或酮。
再来看羰基(),当羰基与两个烃基相连时,形成酮;而当羰基与一个烃基和一个氢原子相连时,就构成了醛。
醛类具有较强的还原性,能与弱氧化剂如银氨溶液(Ag(NH₃)₂OH)、新制氢氧化铜悬浊液发生反应。
以乙醛为例,它与银氨溶液反应会生成银镜,化学方程式为:CH₃CHO + 2Ag(NH₃)₂OH → CH₃COONH₄+2Ag↓ +3NH₃+ H₂O 。
羧基(COOH)也是非常重要的官能团,羧酸类化合物就因为它而具有酸性。
乙酸(CH₃COOH)是常见的羧酸,它能与碱发生中和反应,与醇发生酯化反应。
酯化反应是有机化学中的一类重要反应,乙酸与乙醇在浓硫酸的催化下发生酯化反应,生成乙酸乙酯和水,化学方程式为:CH₃COOH + C₂H₅OH CH₃COOC₂H₅+ H₂O 。
酯类化合物含有酯基(COO),具有特殊的香味。
酯在酸性或碱性条件下可以发生水解反应,生成相应的羧酸和醇。
例如,乙酸乙酯在酸性条件下水解的化学方程式为:CH₃COOC₂H₅+ H₂O H⁺CH₃COOH + C₂H₅OH ;在碱性条件下水解的化学方程式为:CH₃COOC₂H₅+NaOH → CH₃COONa + C₂H₅OH 。
有机化合物的官能团有机化合物是由碳和氢元素以及其他一些元素组成的化合物。
官能团是有机化合物中与化学反应相关的特定原子或原子团,它们决定了有机分子的性质和功能。
在有机化学中,官能团起着至关重要的作用,它们可以通过不同的反应与其他分子发生化学反应,并决定了有机化合物的物理和化学性质。
一、羟基官能团羟基(-OH)是一种常见的官能团,它使有机分子变得亲水,并且容易与水分子发生氢键作用。
这种官能团存在于众多有机化合物中,包括醇、酚和羧酸等。
例如,乙醇(C2H5OH)就是一种含有羟基的有机化合物。
羟基官能团不仅影响了有机化合物的溶解性,还决定了它们的酸碱性质。
二、酮和醛官能团酮和醛是两种常见的官能团,它们都包含了一个碳氧双键。
酮官能团的通用结构为R1-C(=O)-R2,其中R1和R2可以是任意有机基团。
而醛官能团的通用结构为R-C(=O)-H。
酮和醛官能团在有机化合物的合成和功能中发挥着重要作用,如甲醛(HCHO)和乙醛(CH3CHO)是两种常见的醛类化合物。
三、羧酸官能团羧酸是另一类重要的官能团,通常具有通用结构R-COOH,其中R可以是任意有机基团。
羧酸官能团赋予了有机分子一些特殊的性质,例如酸性、溶解性和反应性。
乙酸(CH3COOH)就是一种常见的羧酸,它在许多化学反应中起着重要作用。
四、胺官能团胺是含有一个或多个氨基(-NH2)的有机化合物。
胺官能团可以分为三类:一级胺(R-NH2)、二级胺(R-NH-R')和三级胺(R-N(R')2)。
胺官能团使有机分子具有碱性特性,并与酸类物质发生反应。
例如,甲胺(CH3NH2)和乙胺(C2H5NH2)是两种常见的胺类化合物。
五、醚官能团醚是一种含有氧和碳的有机化合物,通常具有通用结构R-O-R',其中R和R'可以是任意有机基团。
醚官能团在有机化学中具有重要的应用,例如甲醚(CH3OCH3)是一种常用的溶剂。
六、卤素代官能团卤素代官能团是指有机化合物中取代了一个或多个氢原子的卤素原子(氟、氯、溴或碘)。
化学有机的官能团有机化学是研究碳元素化合物的科学,而官能团则是有机化合物中的一类特殊结构,它们决定了有机分子的化学性质和反应性质。
本文将介绍几种常见的有机官能团及其特点。
1. 烷基官能团烷基官能团是最简单的有机官能团,它由碳和氢原子组成,是烷烃分子中的一部分。
烷基官能团的化学性质相对稳定,不易发生反应,但是它们可以作为其他官能团的基础结构,如醇、醛、酮等。
2. 烯基官能团烯基官能团是由碳和氢原子组成的双键结构,它们可以分为顺式和反式两种。
烯烃分子中的双键结构使得烯基官能团具有较高的反应性,可以进行加成反应、氧化反应等。
3. 炔基官能团炔基官能团是由碳和氢原子组成的三键结构,它们具有较高的反应性,可以进行加成反应、氧化反应等。
炔基官能团在有机合成中有着广泛的应用,如合成芳香烃、脂肪酸等。
4. 羟基官能团羟基官能团是由氢氧基团和碳原子组成的结构,它们是醇分子中的一部分。
羟基官能团具有亲水性,可以进行酸碱反应、酯化反应等。
醇分子中的羟基官能团还可以进行氧化反应,生成醛、酮等官能团。
5. 羰基官能团羰基官能团是由碳氧双键和碳原子组成的结构,它们是醛、酮分子中的一部分。
羰基官能团具有较高的反应性,可以进行加成反应、还原反应等。
醛分子中的羰基官能团还可以进行氧化反应,生成羧酸官能团。
6. 羧基官能团羧基官能团是由碳氧双键和羟基团组成的结构,它们是羧酸分子中的一部分。
羧基官能团具有较高的反应性,可以进行酯化反应、酰化反应等。
羧酸分子中的羧基官能团还可以进行脱羧反应,生成酰氯官能团。
7. 氨基官能团氨基官能团是由氮原子和氢原子组成的结构,它们是胺分子中的一部分。
氨基官能团具有亲电性,可以进行酰化反应、烷基化反应等。
胺分子中的氨基官能团还可以进行亲电取代反应,生成亚胺官能团。
有机官能团是有机化学中的重要概念,它们决定了有机分子的化学性质和反应性质。
熟练掌握有机官能团的特点和反应规律,对于有机化学的学习和应用都具有重要意义。
化学有机官能团总结有机官能团是有机化合物中的一个重要部分,它决定了化合物的性质和化学反应。
在化学中,有机官能团是指一类特定的原子团,它们赋予了有机化合物特定的化学性质和反应特点。
下面我们将对常见的有机官能团进行总结。
1. 烷基。
烷基是由碳和氢组成的烷烃链,它是有机化合物中最简单的官能团之一。
烷基的化合物通常具有较强的惰性,不容易发生化学反应。
2. 烯基。
烯基是由碳碳双键构成的官能团,它赋予了化合物较强的活性。
烯烃通常具有较高的反应性,可以进行加成反应、氢化反应等。
3. 炔基。
炔基是由碳碳三键构成的官能团,它使得化合物具有较高的活性。
炔烃可以进行加成反应、氢化反应、卤代反应等。
4. 羟基。
羟基是由氧和氢构成的官能团,它赋予了化合物亲水性和醇性。
羟基化合物可以进行醚化反应、酯化反应等。
5. 羰基。
羰基是由碳氧双键构成的官能团,它使得化合物具有较强的极性。
醛和酮是常见的羰基化合物,它们可以进行亲核加成反应、缩合反应等。
6. 羧基。
羧基是由羧基团构成的官能团,它赋予了化合物酸性和亲水性。
羧酸化合物可以进行酯化反应、酰化反应等。
7. 氨基。
氨基是由氮和氢构成的官能团,它赋予了化合物碱性和亲核性。
胺是常见的氨基化合物,它们可以进行酰胺化反应、亲核取代反应等。
总结,有机官能团是有机化合物中的重要组成部分,它决定了化合物的性质和化学反应。
不同的官能团赋予了化合物不同的化学性质和反应特点,对于有机化学的研究和应用具有重要意义。
对于化学学习者来说,理解和掌握各种有机官能团的性质和反应特点,对于理解有机化合物的结构和性质具有重要意义。
有机物的官能团及其特性有机物是指由碳元素构成的化合物,其中包含各种不同的官能团。
官能团是有机化合物中具有特定化学性质和功能的原子或原子团。
本文将介绍几种常见的有机物官能团及其特性。
一、羟基(-OH)羟基是最常见的官能团之一,其化学式为-OH。
羟基存在于许多有机物中,如醇、酚和醚。
羟基能够形成氢键,使得它们具有良好的溶解性和活性。
醇是含有一个或多个羟基的有机物,其氢键能够增强其溶解性和反应性。
酚是芳香环上带有羟基的化合物,具有强烈的气味和抗氧化性。
醚是含有羟基的碳链的化合物,具有较低的沸点和溶解度。
二、羰基(C=O)羰基是含有碳氧双键的官能团,其化学式为C=O。
羰基广泛存在于有机物中,如醛、酮、酸和酯。
醛是在碳链末端含有羰基的有机物,化学性质活泼且易氧化。
酮是含有羰基的碳链中部的有机物,比醛稳定。
酸是含有羧基(-COOH)的有机物,具有较强的酸性。
酯是由酸和醇反应生成的化合物,常用作溶剂和香料。
三、胺基(-NH2)胺基是一种含有氮原子的官能团,其化学式为-NH2。
胺基存在于许多有机物中,如胺和氨基酸。
胺是由一个或多个取代了氢的氨基组成的有机物,根据氨基的取代情况,可以分为一级胺、二级胺和三级胺。
氨基酸是含有胺基和羧基的化合物,是生命体中重要的有机物。
四、卤素基(-X)卤素基是一种含有卤素原子的官能团,包括氟、氯、溴和碘。
卤素基可以影响有机化合物的物理性质和化学反应。
例如,氯代烃由于碳原子上的氯原子电子亲和性较大,具有较低的沸点和溶解度。
卤代烃的取代程度还会影响其反应性,反应活性随取代原子数的减少而降低。
五、醚基(-O-)醚基是一种具有有机基团与氧原子之间的化学键结构的官能团。
醚基可以出现在有机化合物的不同位置,如醚和羧酸酯中。
醚由两个有机基团通过氧原子连接而成,具有较低的沸点和溶解度。
羧酸酯是由酸与醇经缩水反应形成的化合物,广泛应用于生产中。
综上所述,有机物的官能团具有不同的化学性质和功能。
羟基、羰基、胺基、卤素基和醚基是常见的官能团,它们在有机化学反应中具有重要的作用。
有机化学基础知识点整理官能团与官能团的化学性质有机化学基础知识点整理官能团与官能团的化学性质在有机化学中,官能团是指一类具有特定化学性质和在化学反应中发挥特殊作用的原子团或者官能基。
官能团的不同组合和排列方式,决定了有机化合物的性质和反应特性。
本文将整理有机化学中常见的官能团及其化学性质,以帮助读者更好地理解这些基础知识点。
1. 烃类官能团烃是一类仅由碳和氢组成的有机化合物,在官能团的角度来看,烃类官能团可以简单归纳为烷基、烯基和炔基三大类。
烷基是由碳链通过单键相连而形成的官能团,其化学性质相对稳定,难以发生反应。
烯基是指含有碳碳双键的官能团,烯烃的化学性质活泼,容易进行加成反应、氢化反应等。
炔基是指含有碳碳三键的官能团,炔烃的化学性质更为活泼,容易进行加成反应、氢化反应以及与酸、卤素等发生反应。
2. 羟基官能团羟基(-OH)是一类常见的官能团,它的存在使得有机化合物具有醇的特性。
羟基的化学性质主要体现在它的亲电性和亲核性反应中。
例如,醇可以通过酸催化而脱水生成烯丙醇,也可以与酸酐反应生成酯。
此外,醇还具有亲核取代反应、氧化反应和还原反应等性质。
3. 羰基官能团羰基(C=O)是一类重要的官能团,它存在于酮、醛、羧酸和酰氯等化合物中。
羰基的化学性质使得它具备了众多反应途径,如加成反应、还原反应、亲核取代反应以及酸催化等。
酮和醛是羰基官能团的两个典型例子,它们的反应性与取代基的情况、反应条件等因素有关。
4. 羧基官能团羧基(-COOH)是一类含有羧基的官能团,羧基的化学性质主要表现为其酸性。
羧基的酸性主要由羧基内的氧原子吸引共有的电子对而形成,从而使得羧基离子化生成羧酸。
羧酸的酸性与其结构、溶液浓度和环境条件有关。
此外,羧酸还可以发生酯化反应、酰化反应以及酰氯化等反应。
5. 氨基官能团氨基(-NH2)是一类含有氨基的官能团,氨基的化学性质主要表现为其亲电性和亲核性。
氨基可以通过与酸酐反应生成酰胺、与酰卤发生亲核取代反应等。
有机化合物的官能团与化学性质有机化合物是由碳元素与氢元素以及其他一些元素(如氧、氮、硫等)构成的化合物。
官能团是有机分子中具有一定化学性质的特定原子团,它们决定了有机化合物的性质和反应特点。
本文将介绍一些常见的官能团以及它们与有机化合物的化学性质之间的关系。
1. 羟基官能团(-OH):羟基官能团是最常见的有机官能团之一,如醇和酚中的羟基。
羟基具有试剂性质,可以发生缩合、酯化、烷基化等反应。
同时,羟基也具有氢键和溶解性,使得具有羟基的化合物在物理性质上表现出独特的特点。
2. 羰基官能团(C=O):羰基官能团是有机化合物中非常常见的官能团,如醛、酮中的羰基。
羰基与亲核试剂(如胺)反应时,可以形成亲核加成产物。
羰基还容易发生氧化反应,形成酸和酮。
3. 酯基官能团(-COO-):酯基官能团存在于酯中,它是羧酸酯化的产物。
酯与水反应时可以水解成醇和羧酸。
酯基官能团在许多化学反应中起到重要的作用,如酯的酰化反应,可生成更复杂的结构化合物。
4. 氨基官能团(-NH2):氨基官能团是氨基化合物中最常见的官能团,如胺中的氨基。
氨基是一种碱性官能团,容易接受质子形成离子,也容易提供自由电子对参与共价键的形成。
氨基官能团的存在使得氨基化合物表现出碱性性质和亲电性。
5. 硫基官能团(-SH):硫基官能团存在于硫醇中,如巯基等。
硫基官能团具有亲电性和亲核性,容易参与亲电和亲核试剂的反应。
硫基官能团还具有较好的还原性和络合性质,对于一些重金属离子的络合有重要的应用。
6. 烷基官能团(-R):烷基官能团是碳氢化合物中的一种官能团,如烷烃中的烷基。
烷基官能团通常不参与化学反应,但是它们的存在影响了有机化合物的物理和化学性质,如沸点、燃烧性等。
总结:有机化合物的官能团决定了它们的化学性质和反应特点。
不同的官能团参与了各种各样的反应,从而导致了有机化合物的多样性和复杂性。
了解有机化合物的官能团及其对应的化学性质对于有机化学研究及应用具有重要意义。
有机化合物的官能团与物理性质有机化合物是由碳和氢元素组成的化合物,其中碳元素与其他元素(如氧、氮、硫等)形成化学键,并具有不同的官能团。
官能团是有机化合物中具有化学反应活性的基团,不仅决定了有机化合物的化学性质,还对其物理性质产生重要影响。
本文将探讨一些常见官能团及其与有机化合物物理性质之间的关系。
一、羟基(-OH)官能团羟基是有机化合物中最常见的官能团之一,也是醇、酚类化合物的特征性官能团。
羟基的存在会显著影响化合物的物理性质。
首先,羟基的极性使得醇类化合物具有较高的溶解度,特别是在极性溶剂中。
这是因为羟基可以与水分子形成氢键,提高溶解度。
其次,羟基还能形成分子内氢键,从而提高醇类化合物的沸点。
同时,羟基的存在使得醇类化合物具有较高的表面张力和比热容,因此醇类化合物通常具有较高的沸点和融点。
二、羰基(C=O)官能团羰基是由碳氧双键连接的碳氧化合物,它是醛、酮类化合物的典型官能团。
羰基的存在会对有机化合物的物理性质产生显著影响。
首先,羰基的极性使得醛、酮类化合物具有较高的沸点和溶解度。
这是因为羰基可以与水分子形成氢键,促进溶解。
其次,羰基的共振结构使醛、酮类化合物具有较高的化学反应活性,容易发生亲核加成和氧化反应。
另外,酮类化合物中的羰基可以极大地增加它们的极性,使得它们与极性溶剂的相容性更好。
三、羧基(-COOH)官能团羧基是由羰基和羟基组成的官能团,是酸类化合物的特征性官能团。
羧基的存在对有机化合物的物理性质产生显著影响。
首先,羧基的极性使得酸类化合物具有较高的沸点和溶解度。
羧基中的羧酸氢可以与水分子形成氢键,促进溶解。
其次,羧基的酸性使得酸类化合物在溶液中呈酸性反应,能够与碱发生酸碱中和反应。
此外,羧基通过与金属离子形成络合物,使得酸类化合物在有机合成中具有催化作用。
四、氨基(-NH2)官能团氨基是由氮和氢元素组成的官能团,是胺类化合物的特征性官能团。
氨基的存在对有机化合物的物理性质产生显著影响。
有机化学基础知识点整理官能团和官能团化合物有机化学基础知识点整理─ 官能团和官能团化合物官能团是有机化合物结构中的一部分,其决定了化合物的性质和功能。
在有机化学中,官能团是一组原子的集合,这些原子以一种特定的方式连接在一起,赋予化合物一定的化学性质。
本文将对常见的官能团及其相关性质进行整理。
一、醇官能团醇是氢氧基(-OH)连接到碳链上的化合物。
它是一类常见的官能团,具有许多重要的性质和反应。
醇可以亲电地参与酸碱反应和亲核反应。
同时,醇还可以进行脱水反应,生成烯烃或醚化合物。
二、醛和酮官能团醛和酮是由碳氧双键连接的官能团。
醛的官能团为-C=O,而酮的官能团为-C(=O)-C-。
醛与酮在有机化学中广泛应用于还原性反应、亲核加成反应以及酸碱反应。
三、羧酸官能团羧酸官能团由羧基(-COOH)组成,是一类重要的官能团。
羧酸既可以参与亲电反应,如酯化反应和酰氯化反应,又可以发生亲核反应,如于碱反应。
此外,由羧酸还能形成酰胺、酰氯等化合物。
四、酯官能团酯官能团由羧酸和醇反应生成,具有以下特点:稳定性高、不易水解、易酯化等。
酯官能团常见于香精、香料、染料和合成生物活性物质中。
五、酰胺官能团酰胺官能团代表碳酰基与氨基的结合,通常由酸与胺反应生成。
酰胺广泛存在于生物分子和合成有机化合物中,是许多重要生理活性物质的组成部分。
六、腈官能团腈官能团由碳氮三键连接而成,常见于有机合成和药物合成领域。
腈化合物具有较高的稳定性和较好的反应活性,可用于构建复杂有机分子结构。
七、硫醇和硫醚官能团硫醇官能团是由硫原子连接的氢原子组成,硫醚则是由两个碳链之间的硫原子组成。
这两类官能团在有机化学中具有良好的亲核性质,并能参与亲核取代反应和硫醇氧化反应。
八、胺官能团胺官能团是由氨基(-NH2)连接到碳链上的官能团。
胺官能团在有机化学中非常重要,因为它可以参与亲核反应、还原反应以及形成亚胺、肼等相关化合物。
以上是有机化学中常见的官能团及其相关性质和反应。
有机化合物的官能团与化学性质有机化合物是由碳元素与其他元素(如氢、氧、氮等)形成的化合物。
它们的化学性质主要由其中的官能团所决定。
官能团是分子中具有特定化学性质的基团,不同的官能团赋予了有机化合物不同的性质和用途。
本文将会论述有机化合物中常见的官能团及其对化学性质的影响。
一、羟基(-OH)官能团羟基是有机化合物中最常见的官能团之一。
当羟基连接在脂肪烃碳链上时,形成醇。
醇具有溶解有机物的性质,可作为溶剂使用。
羟基的存在使醇能够与酸反应生成醚,并能被氧化剂氧化为醛或酮。
羟基还能形成氢键,使得醇具有较高的沸点和熔点。
二、羰基(C=O)官能团羰基是有机化合物中常见的官能团之一,包括醛和酮。
羰基的存在使得醛和酮具有比相应的醇和烃更高的沸点和熔点。
醛和酮可通过羰基的还原反应生成相应的醇。
此外,由于羰基中的碳氧双键极化,使得羰基具有亲电性,能够与亲核试剂(如胺、醇等)发生加成反应,合成酮或醇。
三、羧基(-COOH)官能团羧基是有机酸的官能团,包括羧酸和酯。
羧酸是有机化合物中最常见的酸之一,具有强酸性,能够与碱反应生成盐和水。
而酯是由羧酸与醇反应生成的化合物。
羧酸和酯的存在使得它们具有一定的沸点和熔点,并且能够通过水解反应生成相应的醇和羧酸。
四、胺基(-NH2)官能团胺基是有机化合物中含有氮元素的官能团之一。
根据氨基连接数和位置的不同,胺可分为一级胺、二级胺和三级胺。
胺基能够与酸反应生成胺盐,并且能够与醛和酮等化合物发生缩合反应生成亲核加合产物。
此外,胺基还能够通过氨基化反应引入氨基,从而进行药物合成。
五、氧代硫醚(R–S–R’)官能团氧代硫醚是由硫原子连接在两个有机基团之间形成的官能团。
它具有较高的沸点和熔点,可作为溶剂使用。
氧代硫醚的存在使得它们能够参与亲核取代反应和互变异构反应等,从而生成其他有机化合物。
同时,氧代硫醚还具有较好的生物活性,广泛应用于医药领域。
综上所述,有机化合物中的官能团对其化学性质有重要影响。
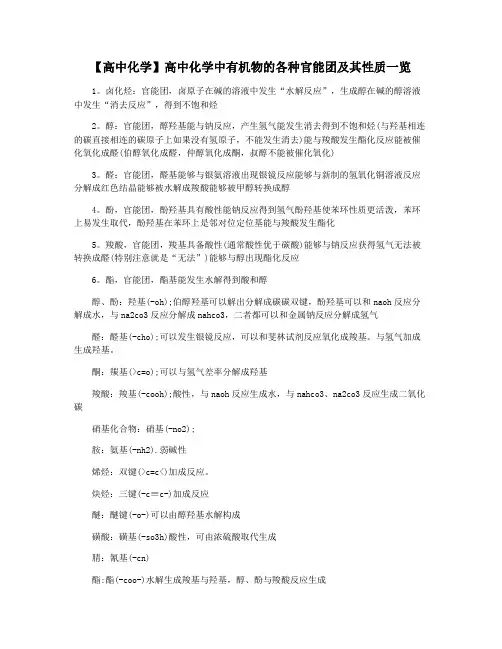
【高中化学】高中化学中有机物的各种官能团及其性质一览1。
卤化烃:官能团,卤原子在碱的溶液中发生“水解反应”,生成醇在碱的醇溶液中发生“消去反应”,得到不饱和烃2。
醇:官能团,醇羟基能与钠反应,产生氢气能发生消去得到不饱和烃(与羟基相连的碳直接相连的碳原子上如果没有氢原子,不能发生消去)能与羧酸发生酯化反应能被催化氧化成醛(伯醇氧化成醛,仲醇氧化成酮,叔醇不能被催化氧化)3。
醛:官能团,醛基能够与银氨溶液出现银镜反应能够与新制的氢氧化铜溶液反应分解成红色结晶能够被水解成羧酸能够被甲醇转换成醇4。
酚,官能团,酚羟基具有酸性能钠反应得到氢气酚羟基使苯环性质更活泼,苯环上易发生取代,酚羟基在苯环上是邻对位定位基能与羧酸发生酯化5。
羧酸,官能团,羧基具备酸性(通常酸性优于碳酸)能够与钠反应获得氢气无法被转换成醛(特别注意就是“无法”)能够与醇出现酯化反应6。
酯,官能团,酯基能发生水解得到酸和醇醇、酚:羟基(-oh);伯醇羟基可以解出分解成碳碳双键,酚羟基可以和naoh反应分解成水,与na2co3反应分解成nahco3,二者都可以和金属钠反应分解成氢气醛:醛基(-cho);可以发生银镜反应,可以和斐林试剂反应氧化成羧基。
与氢气加成生成羟基。
酮:羰基(>c=o);可以与氢气差率分解成羟基羧酸:羧基(-cooh);酸性,与naoh反应生成水,与nahco3、na2co3反应生成二氧化碳硝基化合物:硝基(-no2);胺:氨基(-nh2).弱碱性烯烃:双键(>c=c<)加成反应。
炔烃:三键(-c≡c-)加成反应醚:醚键(-o-)可以由醇羟基水解构成磺酸:磺基(-so3h)酸性,可由浓硫酸取代生成腈:氰基(-cn)酯:酯(-coo-)水解生成羧基与羟基,醇、酚与羧酸反应生成备注:苯环不是官能团,但在芳香烃中,苯基(c6h5-)具备官能团的性质。
苯基就是过去的论调,现在都不指出苯基就是官能团官能团:是指决定化合物化学特性的原子或原子团.或称功能团。
有机化合物的官能团与性质分析有机化合物是由碳元素与氢元素以及其他元素连接而成的化合物。
它们的结构复杂多样,但是往往可以通过官能团的存在来进行分类和分析。
官能团是指分子中的一组原子,具有一定的化学性质和反应活性。
在本文中,我们将对常见的有机官能团进行分析,并探讨它们与化合物性质之间的关系。
1. 烃类官能团烃类官能团指的是只含有碳碳键和碳氢键的有机化合物。
最简单的烃类是烷烃,其分子中只含有碳碳单键和碳氢键。
烷烃的官能团为碳氢键,它们在化合物中贡献了稳定性和惰性。
烷烃可以通过氧化反应转化为醇官能团,即含有羟基(-OH)的化合物。
醇官能团使化合物具有亲水性质,并且可以进行酸碱中和反应。
另外,含有双键的烯烃分子中存在烯醇官能团,通过加氢反应可以转化为醇官能团。
烃类官能团在化合物的物理性质和化学反应中起到了重要的作用。
2. 羧酸官能团羧酸官能团是指分子中含有羧基(-COOH)的化合物。
羧酸分子具有酸性,可以与碱反应生成盐和水。
羧酸的酸性是由羧基上的氧原子与氧原子之间的共振结构所决定的。
羧酸官能团在化学反应中常用于酯化反应、酰化反应和酰氯化反应等。
通过改变羧酸分子中的取代基,可以调节化合物的酸性和反应性。
3. 酮和醛官能团酮和醛官能团分别指分子中的酮基(-C(=O)-)和醛基(-CHO)。
酮和醛都是由碳氧键连接的。
在化合物中的带电离子和非共价键来共存的。
酮和醛的官能团使得化合物具有还原性,可以和氢原子进行反应。
此外,酮和醛还可以经过氧化反应生成酸和醇官能团。
酮和醛官能团在有机化学合成中有着重要的应用。
4. 胺官能团胺官能团是指分子中含有氨基(-NH2)的化合物。
胺类化合物可以根据氨基的取代位置和数量进行分类。
一级胺指的是分子中只含有一个氨基的化合物,二级胺和三级胺分别指含有两个氨基和三个氨基的化合物。
胺类化合物的官能团使其具有碱性,并且可以与酸反应生成盐。
胺类官能团在有机合成和生物化学中具有广泛的应用。
以上是常见的有机官能团及其性质分析。
有机化合物的官能团特性有机化合物是由含有碳元素的化合物,其分子结构中存在各种不同的官能团。
官能团是指在有机化合物分子中具有特定化学性质和功能的结构基团。
了解有机化合物的官能团特性对于理解它们的化学性质和反应机理至关重要。
本文将介绍一些常见的官能团及其特性。
一、醇官能团(-OH)醇官能团是由氧原子与氢原子通过协同键连接到碳原子上形成的。
醇具有明显的亲水性,可以与水形成氢键,因此醇可溶于水。
醇的酸碱性很弱,但可以被质子酸(如HCl)或碱(如NaOH)中的离子取代。
此外,醇官能团具有亲核性,容易与电子亲该官能团,使得醇在许多有机反应中充当亲核试剂。
二、醛官能团(-CHO)醛官能团是由一个酰基和氢原子组成的结构基团。
醛的碳氧双键在有机反应中很活泼,并容易发生加成反应。
醛官能团也可以被氢进一步还原为相应的醇。
醛的共振结构使其具有一定的电子亲和性,能够与亲电试剂发生反应。
三、酮官能团(-C=O)酮官能团由两个碳原子通过一个碳氧双键连接而成。
酮的代表性特点是它的酸碱性非常低,但由于酮分子自身的电子云富集在C=O键附近,使其具有一定的碱性。
酮的电荷密度分布不均匀,因此与亲电试剂的反应也是可能的。
四、酸官能团(-COOH)酸官能团由一个酰基和一个羟基组成。
酸的酸性非常强,可以将羟基上的氢离去形成酸根离子。
酸根离子在有机反应中是很活泼的,可作为亲核试剂攻击其他官能团。
此外,酸还可以通过酸酐化反应转化为相应的酯。
五、酯官能团(-COOR)酯官能团由一个酰基和一个醇基组成。
酯在水中溶解度较低,不容易与水反应。
酯在酸催化下易发生酯交换反应,生成相应的醇和酯。
酯官能团还可以通过加氢反应被还原为相应的醇。
六、胺官能团(-NH2)胺官能团由一个或多个氨基组成。
胺分为一,二,三级胺,它们的碱性依次增强。
胺可以与酸反应形成相应的盐,同时胺官能团也是亲核试剂,在许多有机反应中发挥着重要的作用。
综上所述,有机化合物的官能团特性对其化学性质和反应机理有着重要的影响。
有机化合物的官能团与化学性质有机化合物是由碳元素与氢元素以及一些其他元素的化合物。
它们的分子结构中包含了一些重要的官能团,这些官能团赋予了有机化合物独特的化学性质。
本文将探讨几种常见的官能团及其相关的化学性质。
一、羟基官能团羟基官能团(-OH)是有机化合物中最常见的官能团之一。
它包含了氢原子与氧原子通过共价键连接而成。
羟基官能团使有机物具有了许多重要的性质,如溶解性、反应性等。
首先,羟基官能团使有机物具有较高的溶解度。
由于氧原子的高电负性,使得羟基带有部分正电荷,可以使其与许多具有亲电性的溶剂发生氢键作用,增加了有机物与溶剂之间的相互作用力,从而提高了有机物的溶解度。
其次,羟基官能团在化学反应中具有活泼的反应性。
它可以发生酸碱反应,与碱作用生成相应的羟盐,并且可以发生酯化反应、酯水解反应等。
此外,在还原性反应中,羟基官能团可以捕捉氢离子,产生相应的氧化产物。
二、醇官能团醇官能团(-C-OH)是由羟基官能团连接到碳原子上形成的结构。
它是一类非常重要的官能团,在许多有机化合物的合成和反应中起着至关重要的作用。
醇官能团的化学性质非常多样化。
首先,它可以与酸反应生成酯,形成醇酯化反应。
此外,醇官能团可以发生脱水反应生成烯烃,形成醇脱水反应。
同时,醇官能团还可以与金属离子发生络合反应,形成醇金属配合物。
三、羰基官能团羰基官能团(C=O)是有机化合物中最为常见的官能团之一。
它由碳与氧原子通过双键连接而成。
羰基官能团赋予了有机物一些非常重要的性质和反应。
首先,羰基官能团使有机物具有较高的极性。
由于氧原子的高电负性,羰基碳带有部分正电荷,使得羰基区域对亲核试剂更具有亲和力。
因此,羰基官能团可以发生许多重要的反应,如醛酮亲核加成反应、羰基还原反应等。
其次,羰基官能团具有固有的反应性。
通过在羰基碳上引入一些特定的官能团,可以改变其化学性质,从而导致新的反应发生。
例如,在酮类化合物中引入氢原子,可以使其发生氧化反应,生成醛类化合物。
有机化学基础知识点整理官能团的分类与性质在有机化学领域,官能团是有机化合物中特定原子或原子团的化学功能组成部分。
它们是决定分子性质和化学反应性的关键要素。
本文旨在整理和介绍常见的官能团分类及其性质。
以下是各类官能团的概述:一、醇类官能团醇是含有羟基(OH基团)的有机化合物。
根据羟基的数量和位置,它们可以分为单元醇、二元醇、三元醇等。
醇可以通过酸催化下的脱水反应生成醚,也可以通过氧化反应生成醛或酮。
二、醛和酮类官能团醛和酮都包含了羰基(C=O)官能团。
醛中羰基位于碳链末端,而酮中羰基位于碳链内部。
醛和酮可以通过还原反应生成相应的醇。
醛和酮可以进行加成反应、缩合反应等。
三、酸和酯类官能团酸中包含羧基(-COOH),酯中包含酯基(-COO-)。
酸和酯可以发生酸碱反应,生成相应的盐。
酸可以通过酸酐化反应生成相应的酰氯,而酯可以通过醇和酸反应生成。
四、酰胺类官能团酰胺是由氨基和酰基(-CONH-)组成的化合物。
酰胺可以通过酸或碱催化下的加水反应进行水解。
酰胺与卤代烃反应时,可以生成相应的酰胺。
五、酮醇酸类官能团酮醇酸是同时具有醇、醛酮和羧酸官能团的化合物。
它们可以发生缩合反应、酯化反应、内酯化反应等。
酮醇酸的化学反应性质丰富多样。
六、胺类官能团胺是氨基(NH2)官能团取代有机基团后的产物。
根据氨基取代的数量和位置,胺可以分为一胺、二胺、三胺等。
胺可以发生加成反应、缩合反应等。
七、卤代烷类官能团卤代烷是由卤素原子取代碳原子而形成的有机化合物。
根据卤素的种类和数量,卤代烷可以被用作取代基或反应中的活化试剂。
八、腈类官能团腈是由氰基(-CN)官能团组成的有机化合物。
它们可以发生加成反应、水解反应等。
腈可以通过氰化反应生成。
九、硫醇类官能团硫醇是含有硫基(-SH)官能团的有机化合物。
硫醇可以进行氧化反应、酯化反应等。
总结:官能团是有机化合物中赋予其独特性质和反应特点的重要结构单位。
本文介绍了醇、醛酮、酸酯、酰胺、酮醇酸、胺、卤代烷、腈和硫醇这些常见官能团的分类和性质。
有机官能团化学有机化学是研究有机物(碳元素为主的化合物)的合成、结构、性质和反应的科学学科。
有机官能团是有机分子中含有的特定化学结构,赋予分子相应的化学性质和反应能力。
本文将对有机官能团的分类、性质以及它们在有机化学中的重要作用进行介绍。
一、羰基官能团羰基官能团是有机化合物中最常见的官能团之一,其结构为碳氧双键(C=O)。
根据羰基所连接的碳原子数目的不同,可以将羰基官能团分为醛、酮、酰胺等。
1. 醛醛是一种羰基官能团,其分子结构为-C(=O)H,其中C为连接羰基的碳原子,H为连接醛基的氢原子。
醛是一类挥发性的液体,具有特殊的刺激气味,可作为溶剂、防腐剂、抗菌剂等应用于医药和化工领域。
2. 酮酮是另一种常见的羰基官能团,其分子结构为-C(=O)-C-,其中C为连接羰基的碳原子。
酮通常是无色或淡黄色的液体或固体,可用作有机合成反应的试剂和溶剂,并在医药和化妆品中发挥重要作用。
3. 酰胺酰胺是羰基官能团中的一种,其分子结构为-RCONH2,其中R可为不同的有机基团。
酰胺可用作药物合成的中间体,也可作为高分子化合物的结构单元,广泛应用于纺织品、塑料、涂料等工业领域。
二、羟基官能团羟基官能团是由一个氧原子和一个氢原子组成的-OH基团,常见于醇和酚中。
根据羟基所连接的碳原子数目的不同,可以将羟基官能团分为一元醇、二元醇、酚等。
1. 醇醇是一种含有羟基官能团的有机化合物,其分子结构为-R-OH,其中R为有机基团。
醇可以与各种有机或无机物质发生酯化、醚化等反应,在化学工业中被广泛应用于溶剂、表面活性剂、香精等领域。
2. 酚酚是另一种常见的羟基官能团,其分子结构为-Ar-OH,其中Ar为芳香环。
酚具有良好的溶解性和抗氧化性能,广泛用于医药、染料、塑料等工业领域。
三、胺基官能团胺基官能团是由一个或多个氮原子和相应的氢原子组成的-NH2基团。
根据胺基所连接的碳原子数目的不同,胺基官能团可分为一元胺、二元胺、三元胺等。
有机化学与官能团的化学性质与官能团的反应有机化学是研究含碳元素的化合物的分子结构、性质和变化规律的学科。
官能团是有机化合物中具有特定化学性质和反应活性的基团。
本文将介绍有机化学中常见的官能团及其化学性质,并探讨官能团参与的反应类型。
一、醇官能团醇是一类含有羟基(-OH)官能团的有机化合物。
羟基的极性很强,能够与其他极性官能团发生氢键作用。
醇分子中的羟基以及羟基与其他官能团之间的氢键是醇化合物的重要特征。
由于羟基的极性,醇具有良好的溶解性,能够与水形成氢键,并能够溶解许多有机溶剂。
此外,醇还具有酸碱性质,羟基上的氢原子可被质子传递,使醇表现出酸性。
醇参与的反应类型有醇的酸碱性反应、醇的脱水反应、醇的酯化反应等。
二、醚官能团醚是一类由氧原子连接两个烷基或芳香基的官能团。
由于醚分子内部碳原子与氧原子之间没有键的垂直自由度,醚官能团是非极性的。
因此,醚具有较低的沸点和溶解度。
醚是相对稳定的官能团,不容易发生化学反应。
但在适当条件下,醚可以被酸催化下发生醚的酸酸性反应和醚的脱氧反应。
三、酯官能团酯是一类由羧基和醇基连结而成的官能团。
酯的极性较小,溶解度较低,但仍能溶解在许多常见的有机溶剂中。
酯的特征反应是酯的酸化和酯水解反应。
酯可以被强酸催化下的酸解反应转化为羧酸和醇,也可以被酶催化下的水解反应转化为羧酸和醇。
四、醛官能团醛是一类含有一个碳氧双键(-CHO)的官能团。
醛官能团的极性较大,有较强的极性双键在碳原子上吸电子特性。
醛的熔点和沸点较高,醛分子中的羰基对其他官能团的性质产生重要影响。
醛官能团的反应类型主要有醛的氧化反应、醛的还原反应、醛的亲核加成反应、醛的缩合反应等。
五、酮官能团酮是一类含有酮基(>C=O)的官能团。
酮官能团与醛官能团类似,但酮官能团中的两个碳原子都与氧原子形成键。
这一特点使酮官能团的极性略低于醛。
酮官能团参与的反应类型有酮的亲核加成反应、酮的氧化反应、酮的还原反应等。
六、胺官能团胺是一类含有氨基(-NH2)或取代氨基官能团的有机化合物。
有机官能团及性质
【学习目标】
1.掌握常见的有机官能团的结构及性质。
2.能根据结构推导有机物的性质,能根据有机物的性质推导可能的结构。
【典型例题】
[例题1]在下列反应式中的括号里填上恰当的反应物
[例题2]吗丁啉是一种常见的胃药,其有效成分的结构简式可用下图表示。
关于该物质的
下列说法不正确...的是( )
A 、该物质的分子式为C 22H 25ClN 5O 2
B 、该物质具有碱性,能与酸反应
C 、该物质能发生水解反应
D 、该物质能发生取代反应和加成反应
【课堂练习】
1.(多选) 下列物质中,不能与小苏打反应的是( )
A.甲酸
B.乙酸
C.碳酸
D.苯酚
2.(多选)将阿司匹林放入足量的NaOH 溶液中煮沸,能发生反应的化学键是( )
3. 有机物(1)CHO )OH(CHOH CH 42(2)OH CH CH CH 223(3)=2CH OH CH CH 2 (4)32COOCH CH CH = (5)COOH CH CH 2=中,既能发生加成反应、酯化反
应,又能发生氧化反应的是( )
A .(3)(5)
B .(1)(3)(5)
C .(2)(4)
D .(1)(3)
4.(多选)在烃分子中去掉2个氢原子形成一个双键是吸热反应,大约需
1mol kJ 125~117-⋅.的热量,但1,3-环己二烯失去2个氢原子变成苯是放热反应,反应
热1mol kJ 23.4-⋅,以上事实表明( )
A .1,3-环己二烯加氢是吸热反应
B .1,3-环己二烯比苯稳定
C .苯加氢生成环己烷是放热反应
D .苯比1,3-环己二烯稳定
5. 与醛基相邻的碳原子上的氢原子叫α—H ,无α—H 的醛在强碱作用下,发生分子间氧化
—还原反应生成酸和醇,叫做康尼查罗反应,例如+→+OH CH NaOH 2HCHO 3
HCOONa ,则下列化合物中不发生康尼查罗反应的是( )
① ② ③ ④
A .①②
B .①②④
C .③④
D .①②③④
6. (1)2003年底,重庆发生井喷毒气伤人事件,这主要是混杂在天然气中的硫化氢(化学式 )、HCN 等有毒气体使人中毒。
(2)硫和氧都是 族的元素,乙醇可以看成是水中一个H 被乙基替代的衍生物,
因此硫化氢中的一个H 也可以被乙基替代,得到乙硫醇,其化学式为 。
(3)根据上述规律,异丙硫醇、苯硫酚的化学式分别是 和 。
(4)类似地,如果丙酮中的O 被S 替代,得到CH 3-CS-CH 3,则其命名为 ;同
样,已知CH 3-CO-SH 命名为乙硫羟酸,则CH 3-CS-OH 可命名为 。
(5)苯硫酚具有比苯酚还强的酸性,则对硝基苯硫酚与氢氧化钾反应的化学方程式为:
(6)硫醇也具有一定的酸性,可以与碱反应,1mol HSCH 2CH (NH 2)COOH 能与 mol 的NaOH 反应。
7. (1)具有支链的化合物A 的分子式为C 4H 6O 2,A 可以使Br 2的四氯化碳溶液褪色。
1molA
和1mol NaHCO 3能完全反应,则A 的结构简式是 。
写出与A 具有相同官能团的A 的所有同分异构体的结构简式 。
(2)化合物B 含有C 、H 、O 三种元素,分子量为60,其中碳的质量分数为60%,氢的质
量分数为13.33%。
B 在催化剂Cu 的作用下被氧化成C ,C 能发生银镜反应,则B 的结构简
式是 。
(3)D 在NaOH 水溶液中加热反应,可生成A 的钠盐和B ,相应反应的化学方程式
是 。
8. 工业上可用乙基蒽醌(下面图解中A )制备22O H ,其工艺流程简单表示如下:
试回答:
(1)上述反应中涉及氧化反应的方程式可写成_____________;涉及还原反应的方程式
可写成_____________.
(2)“绿色化学”是当今社会人们提出的一个新概念.在绿色化学中,一个重要的衡量
指标是原子的利用率,其计算公式为:
产物的摩尔质量
化学方程式按计量所得期望产品的摩尔质量原子利用率= 如:
则制备工艺的原子利用率为0010018
1114444⨯++.因此,在绿色化学工程中,理想状态原子利用率为100%.试问本题提供的生产22O H 方法,可否称为理想状态的“绿
色工艺”?简述理由.
【课后习题】
1. 质子核磁共振谱(PMR )是研究有机物结构的有力手段之一,在所研究的化合物分子中,
每一结构中的等性氢原子在PMR 谱中都给出了相应的峰(信号).峰的强度与结构中的H
原子数成正比.例如乙酸分子的PMR 谱中有两个信号峰,其强度比为3∶1.现有某化学式
为263O H C 的有机物的PMR 谱有三个峰,其强度比为3∶2∶1,则该有机物的结构简式不
可能是( )
A .COOH CH CH 23
B .33COOCH CH
C .32CH HCOOCH
D .OH COCH CH 23
2.自然科学史中很多发现和发明都是通过类比推理法提出来的.现在化合物A的结构简式是它与过量的酸性高锰酸钾溶液作用得到下列三种化合物:,,.若化合物B与A互为
同分异构体,且A、B分别与酸性高锰酸钾溶液反应得到的产物相同,则化合物B的结构简式正确的是()
A .
B .
C .
D .
3.黄曲霉素AFTB ( 见右图) 是污染粮食的真菌霉素,人类的特殊基因在黄曲霉素作用下会发生突变,并有引发肝癌的可能性。
关于黄曲霉素的
说法正确的是( )
A. 该化合物的分子式为C16H12O6
B. 该化合物水解可生成醇类化合物
C. 跟1mo l 该化合物反应的H2和NaOH的最
大值分别是6mol和2mol
D. 该化合物所有原子可能在同一平面上
4.(多选)塑料制品废弃物会严重污染环境,故常称
它为“白色污染”物。
为了防止塑料污染,有一条重要的途径是将其降解为小分子。
目前对
类似如下结构的塑料的降解已经取得成功:,试分析若用CH3OH来处理它,能得到的有机物可能是()
5.(多选)脑白金,其有效成分的结构简式为。
下列对
该化合物的叙述正确的是( )
A.它属于芳香烃B.它属于高分子化合物
C.分子式为C13N2H16O2D.在一定条件下可以发生加成反应
6.在许多化合物里硫可以取代氧,取代后的物质仍跟原化合物有相似的性质,下面是有机磷农药的结构
(1)(2)
这两种农药在使用过程中不能与下列哪种物质混合使用()
A.KCl B.NaOH C.NaNO3D.Na2SO4
7.工业上将苯的蒸气通过赤热的铁合成一种可作热载体的化合物,该化合物分子中苯环上的一氯代物有3种,1mol该化合物催化加氢时最多消耗6mol氢气,判断这种化合物可能是()
8.已知-NH2连在苯环上显碱性,-CONH2连在苯环上显中性。
现有分子式为C7H7O2N的有机物分子结构中有一个苯环和互为对位的两个侧链。
试写出该分子式对应的符合下列条件的四种同分异构体的结构简式。
甲:既有酸性,又有碱性______________;乙:只有酸性___________________;
丙:既无酸性,又无碱性______________;丁:只有碱性___________________。
9.中草药秦皮中含有,它具有抗菌作用.1mol该物质与浓溴水作用,最多消耗Br2_____mol;该物质与足量NaOH溶液反应的化学方程式为________________________________________________________。
有机官能团及性质答案:
例题例1答案:NaHCO3NaOH Na例2 A
课堂练习参考答案:1、CD 2、AC 3、B 4、CD 5、C
6、(1)CH4;H2S (2)第VIA;CH3CH2SH (3)(CH3)2CHSH;C6H5SH
(4)
丙硫酮;乙硫醋酸
(5)++H2 O
SH
O
2
N SK
O
2
N
KOH(6)2
7、(1)CH2=CH—CH2—COOH CH3—CH=CH—COOH (2)CH3CH2CH2OH
(3)
8、(1)
CH3 O CH3 O
| || △| ||
CH2=C—C-O-CH2CH2CH3+NaOH CH2=C-C-ONa+CH3CH2CH2OH
H2O
CH3
|
CH2=C—COOH
(2)可以,因为该反应的总反应式为2222O H O H =+,原子利用率=34/34×100%=100%,故可称为理想状态
课后习题参考答案:1、B 2、A 3、C 4、BC 5、CD 6、B
7、B
8、、 、 、 9、3;+ 4NaOH +3H 2O。