HPV分型的检测
- 格式:ppt
- 大小:698.00 KB
- 文档页数:24
人乳头状瘤病毒分型检测在宫颈癌及宫颈癌前病变筛查中的作用人乳头状瘤病毒(HPV)是一种常见的病毒,可以通过性传播途径感染。
HPV感染与宫颈癌及宫颈癌前病变的发生密切相关。
为了更好地对宫颈癌及宫颈癌前病变进行筛查和预防,人乳头状瘤病毒分型检测在临床上被广泛应用。
本文将探讨人乳头状瘤病毒分型检测在宫颈癌及宫颈癌前病变筛查中的作用。
一、人乳头状瘤病毒的分型检测人乳头状瘤病毒有多种不同的亚型,其中高危型HPV主要包括16、18、31、33、35、39、45、51、52、56、58、59等类型。
这些高危型HPV感染与宫颈癌的发生密切相关,因此在临床上对HPV进行分型检测具有重要意义。
通过分型检测可以准确了解患者感染的HPV类型,从而给予个体化治疗和干预措施。
二、宫颈癌前病变的筛查宫颈癌前病变是宫颈癌发展的前期阶段,如果及时发现并治疗,可以有效预防宫颈癌的发生。
目前常用的宫颈癌前病变筛查方法包括常规的宫颈细胞学涂片(TCT)检查、HPV DNA检测、宫颈活检等。
而HPV分型检测可以更准确地了解患者感染的HPV类型,进一步评估其宫颈癌前病变的风险,为临床医生提供更具针对性的干预建议。
三、HPV分型检测与宫颈癌的发展高危型HPV感染是宫颈癌发展的主要因素之一。
通过HPV分型检测可以对患者感染的HPV类型进行准确判断,进而评估其发展为宫颈癌的风险。
一些研究表明,不同类型的HPV 感染与宫颈癌的发展风险不同,因此针对不同的HPV亚型可以制定更个体化的治疗方案,提高治疗的精准度。
四、人乳头状瘤病毒分型检测在临床应用中的意义HPV分型检测可以更准确地了解患者感染的HPV类型,为临床医生提供更全面的诊断信息。
在宫颈癌前病变的筛查中,HPV分型检测可以帮助医生更准确地评估患者的宫颈癌前病变风险,提高筛查的准确性。
在宫颈癌的治疗中,HPV分型检测可以为个体化治疗方案的制定提供重要依据,提高治疗的针对性和有效性。
人乳头瘤病毒(HPV)基因分型检测标准操作规程1.目的:规范人乳头瘤病毒(HPV)反向点杂交(RDB)基因分型检测操作流程,保证检测结果的准确性。
2.应用范围: PCR实验室。
3.职责:3.1 文件编写:实验室技术员。
3.2 文件审核:实验室主管。
3.3 文件审批:实验室主任。
3.4 执行:PCR实验室所有工作人员。
4. 参考文献:4.1《中山大学达安基因股份有限公司乙型肝炎病毒基因分型检测试剂盒说明书》4.2 中山大学达安基因股份有限公司核酸扩增荧光检测系统DA7600型使用说明书5. 内容:5.1 检测方法:PCR-反向斑点杂交法。
5.2 实验原理:选取人乳头瘤病毒(HPV)基因组保守序列为扩增靶序列,设计通用引物和特异型别探针(包括16种中高危型和3种低危型HPV),将RNA逆转录为cDNA后,利用生物素标记的通用引物对cDNA进行PCR 扩增,得到的产物与固定在膜上的特异型别探针按照碱基互补配对的原理杂交。
若PCR产物和探针完全配对,则膜条上相应探针位置捕获到标有生物素的PCR产物,并和亲和素–辣根过氧化物酶偶联,再与四甲基联苯胺(TMB)反应呈现较强的深蓝色,若与探针不完全配对,则经严格杂交和洗涤后膜条上相应探针位置不能捕获到标有生物素的PCR产物,结果无显色反应或显很淡的背景色。
5.3 标本采集:由合作单位按照以下要求进行采集。
5.3.1 标本类型:尿道分泌物、宫颈脱落细胞、疣体细胞等。
5.3.2 标本采集:5.3.2.1 道分泌物:在无菌条件下,用棉拭子伸入尿道内,旋转数周并停留片刻后取出。
5.3.2.2 宫颈脱落细胞:在无菌条件下,用宫颈刷伸入宫颈管内2cm,旋转数周并停留片刻后取出。
5.3.2.3 疣体细胞: 用无菌棉拭子在疣体部位刮取上皮细胞。
5.3.3 标本保存:采集的标本置于盛有1ml生理盐水的小试管中,2~8℃保存。
5.3.4 运送条件:标本长途运送时采用冰壶。
5.3.5 标本拒收标准:污染标本。
hpv分型检测报告如何看HPV病毒是现代人类面临的一种日益普遍的健康问题。
早期发现并及时治疗HPV病毒是非常重要的,因为它们往往引发一系列不良后果,包括宫颈癌、子宫颈癌前病变等疾病。
为了准确诊断HPV病毒的类型,临床医生一般会进行HPV分型检测。
那么,如何看懂HPV分型检测报告呢?下面就为大家做一些普及。
关于HPV分型检测HPV分型检测通常是通过检验分泌物或刮片来检测HPV病毒感染。
检验方法包括聚合酶链式反应(PCR)和酱油蛋白检测等。
这些检测不仅可以发现HPV病毒的存在,还可以详细分析感染的类型,以便医生根据患者的情况制定出更加具体的治疗方案。
HPV分型检测报告通常由多个项目组成,涵盖PCR结果、病毒分型、分型意义、分型具体含义等内容。
下面我们就来看看如何读懂这些内容。
1. PCR结果PCR结果表明检验样本是否在PCR扩增反应中被检测到。
如果样本存在,则为“阳性”结果;如果不存在,则为“阴性”结果。
阴性结果通常意味着检测样本中不存在特定HPV病毒。
2. 病毒分型HPV病毒分型指的是检测样品中检测到的HPV的亚型。
病毒的亚型是由其特定区域的DNA序列决定的。
3. 分型意义每个HPV亚型的分型意义因具体亚型而异。
通常,原发性感染的低危HPV类型不会引发任何严重后果,而高危HPV类型可能与宫颈癌和子宫颈癌前病变等恶性疾病的发展有关。
同时,高危HPV亚型也容易引发复发性感染和高风险人群中宫颈癌的发展。
4. 分型具体含义最后,根据检测结果,医生会给出具体的含义,包括需要进一步治疗或定期随访等。
总之,对于分型检测报告的理解,需要精细分析每个项目,特别是病毒分型和分型意义。
这将是准确了解自己感染HPV类型的关键。
如果您的HPV分型检测结果是阳性,那么请您尽快咨询专业医生,根据医生的建议进行治疗,保护自己的健康。
HPV分型分析一、HPV分型迄今为止已发现不同型别HPV200余种,而不同型别的划分是基于HPV的特征性基因(L1和E6/E7)编码序列差异,如差异超过10%,则视为不同的HPV型别。
它们也是目前检查HPV-DNA的手段。
病毒基因组由长控制区、早期区和晚期区组成。
其中,早期区编码的E6和E7是致癌的关键分子。
L1基因表达的衣壳蛋白L1是病毒衣壳的主要组成成分,以L1作为靶抗原的预防性疫苗已取得巨大成功。
根据HPV亚型致病力大小或致癌危险性大小不同,可将HPV分为低危型、高危型两大类。
(一)高危型主要引起外生殖器、子宫颈等部位的恶性肿瘤和高级别上皮内瘤变,如HPV16/18/31/33/35/39/45/51/52/56/58/61等型,尤其是HPV16型、HPV18型,约70%宫颈癌与HPV16型有关,HPV18型则与另10%~20%有关。
此外,HPV58型在我国宫颈癌的发生中也占有重要地位。
HPV-DNA阳性的鳞状细胞癌中,约90%由HPV16/18/31/33/45/52/58型所致。
(二)低危型主要引起肛门皮肤及男性外生殖器、女性大小阴唇、尿道口、阴道下段的外生性疣类病变和低级别宫颈上皮内瘤变,与恶性肿瘤的关系不大。
其病毒亚型有HPV6型、HPV11型、HPV30型、HPV39型、HPV42型、HPV43型和HPV44型。
据报道,男性从感染HPV6型或HPV11型至进展为肛门和生殖器疣的间隔时间大约为12个月,年轻女性为5~6个月。
肛门和生殖器疣现有治疗手段治疗后容易反复。
某些巨大的肛门和生殖器疣(巨大型尖锐湿疣)可能进展为恶性肿瘤,但这样的案例十分罕见。
分析二、完善宫颈癌综合防治体系,提高防治能力(一)加强宫颈癌防治能力建设依托宫颈癌防治能力较强的医疗机构承担当地宫颈癌防治技术指导职责,加强设施设备和人员配备。
加强宫颈癌防治专业人员能力建设,提高筛查及病理诊断等关键环节的工作质量。
通过重点专科建设、城乡对口支援等方式提高中西部地区及基层宫颈癌防治能力。
高危型HPV分型检测对宫颈病变早期诊断的价值宫颈癌是女性常见的恶性肿瘤之一,其发生和发展与人乳头状瘤病毒(HPV)感染密切相关。
目前已知的HPV基因型中,高危型HPV(如16、18、31、33、35等)是宫颈癌的主要病原体。
随着分子生物学技术的发展,高危型HPV分型检测已成为宫颈病变早期诊断的重要手段。
高危型HPV分型检测的基本原理是通过PCR技术对宫颈分泌物中的HPV DNA进行特异性扩增,并采用不同的探针对不同HPV基因型进行鉴定。
目前主要采用的是嵌段PCR和荧光定量PCR技术。
通过检测高危型HPV的分布情况,可以判断患者是否存在宫颈病变,及其所处的病变阶段,从而实现早期诊断和治疗。
高危型HPV分型检测的优点在于其高度敏感和特异性,能够检测到低水平的HPV感染。
同时,该检测方法非常快速、简单、易于操作,不需要复杂的实验室设备,可以在临床实践中广泛应用。
在临床实际应用中,高危型HPV分型检测已成为宫颈癌筛查的重要手段,对宫颈病变的防治具有重要的价值。
前列腺癌是男性生殖系统常见的恶性肿瘤之一,早期诊断对预防、治疗和预后具有重要的意义。
而同样,前列腺癌的发生和发展也与HPV感染有关。
最新研究发现,高危型HPV(特别是HPV16型)是前列腺癌的重要病原体之一。
因此,高危型HPV分型检测也可以作为前列腺癌早期诊断的一种方法。
当然,高危型HPV分型检测也存在一定的局限性。
首先,该检测方法只能检测到HPV感染的存在,不能用于对其它宫颈病变的病因判定。
其次,只有在HPV感染的情况下,检测结果才有参考价值,对于非HPV感染的宫颈病变,该检测方法无法进行诊断。
此外,高危型HPV分型检测的结果也会受到采样方式和分析方法的影响。
总之,高危型HPV分型检测是宫颈病变早期诊断的一种非常重要的手段,可以提高宫颈癌的诊断率和治疗效果。
随着技术的不断进步,该检测方法在临床实践中将得到越来越广泛的应用。
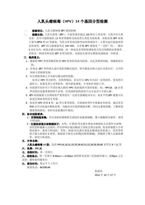
人乳头瘤病毒(HPV)14个基因分型检测一.检测项目:人乳头瘤病毒HPV基因检测二.检测目的:人乳头病毒(HPV),目前发现有超过100种以上的亚型,大部分对人体无害,其中可能致癌的13种亚型被称为高危型人类乳头状病毒。
而低危型HPV病毒主要为HPV6和11型感染,为男女常见的皮肤性病类致病因子,主要引起尖锐湿疣等良性病变。
HPV的人群感染率达20%-30%,大多数HPV感染是“一过性”的,一般在0.5-2年内,病毒会被自动清除,同一种高危亚型持续感染是引发宫颈癌的必要条件。
若检出一种或多种高危HPV亚型为阳性,应按医生指导定期复查或做进一步检查。
三.临床意义:1、感染的HPV类型预测受检者HPV阳性的发病风险度,决定其筛查间隔,预测患病风险;2、有效对HPV阳性病人进行很好的随访监控,即可避免对病人进行过度治疗,又可控制病人的病情发展。
3、对宫颈病变病人手术前后随访提供依据;如术后HPV仍呈阳性,有两种情况:若治疗后HPV仍为同一亚型阳性,复发的可能性大;如果是其它亚型阳性,则为重复感染,手术病灶切除干净。
4、对我国开发针对于不同区域人群的HPV疫苗提供可靠的依据。
如:HPV16、18在世界范围内是最重要的两个亚型,但美国研制的疫苗不完全适用于中国人群。
5、HPV病毒载量与宫颈病变严重程度在一定的含量阈值内有关,高水平的HPV载量可以促进宫颈病变的发生发展。
6、低危型HPV病毒6型、11型主要导致疣、尖锐湿疣等外生殖器良性病变,通过荧光PCR法可以快速诊断病原体,为临床治疗提供辅助诊断,同时定量病毒数,了解病毒感染复制情况,实时动态监测治疗情况。
四.标本送检要求:1)宫颈细胞采集:用宫颈取样器刷取宫颈病灶处脱落细胞,置入细胞保存液管,密闭立即送检。
2)生殖泌尿道分泌物棉拭子:女性:生殖道-用无菌生理盐水棉球洗去宫颈外分泌物,再用采样器插入宫颈内,停5秒钟后旋动棉拭子采取宫颈分泌物,将采样器置入专用保存液中,密闭立即送检。
人乳头瘤病毒(HPV)13个基因分型检测一.检测项目:人乳头瘤病毒HPV基因检测二.检测目的:人乳头病毒(HPV),目前发现有超过100种以上的亚型,大部分对人体无害,其中可能致癌的13种亚型被称为高危型人类乳头状病毒。
HPV的人群感染率达20%-30%,大多数HPV感染是“一过性”的,一般在0.5-2年内,病毒会被自动清除,同一种高危亚型持续感染是引发宫颈癌的必要条件。
若检出一种或多种高危HPV亚型为阳性,应按医生指导定期复查或做进一步检查。
三.临床意义:1、感染的HPV类型预测受检者HPV阳性的发病风险度,决定其筛查间隔,预测患病风险;2、有效对HPV阳性病人进行很好的随访监控,即可避免对病人进行过度治疗,又可控制病人的病情发展。
3、对宫颈病变病人手术前后随访提供依据;如术后HPV仍呈阳性,有两种情况:若治疗后HPV仍为同一亚型阳性,复发的可能性大;如果是其它亚型阳性,则为重复感染,手术病灶切除干净。
4、对我国开发针对于不同区域人群的HPV疫苗提供可靠的依据。
如:HPV16、18在世界范围内是最重要的两个亚型,但美国研制的疫苗不完全适用于中国人群。
5、HPV病毒载量与宫颈病变严重程度在一定的含量阈值内有关,高水平的HPV载量可以促进宫颈病变的发生发展。
四.标本送检要求:1)宫颈细胞采集:用宫颈取样器刷取宫颈病灶处脱落细胞,置入细胞保存液管,密闭立即送检。
2)生殖泌尿道分泌物棉拭子:女性:生殖道-用无菌生理盐水棉球洗去宫颈外分泌物,再用采样器插入宫颈内,停5秒钟后旋动棉拭子采取宫颈分泌物,将采样器置入专用保存液中,密闭立即送检。
男性:尿道-用无菌生理盐水棉球洗净尿道口,再用男性拭子插入尿道约2厘米,略捻拭子取出分泌物(应略带黏膜)。
将棉拭子置入无菌玻璃管,密闭立即送检。
五.开单名称:人乳头瘤病毒13型:包括HPV16,18,31,33,35,39,45,51,52,56,58,59,68亚型;六.收费:250元七.送检时间:周一至周日八.送检地点:周一至周日8:00am——5:00pm请将样本送到三层检验科窗口,5:00pm之后送到二楼检验科服务台九.报告时间:暂定7个工作日联系电话:84206146检验科2012年10月17日。
HPV基因分型检测试剂盒常见问题教学课件(一)HPV基因分型检测是一项重要的生化检验,对于病毒性疾病的预防和治疗具有重要意义。
而HPV基因分型检测试剂盒是目前市场上最常用的检测工具之一。
下面就来了解一下HPV基因分型检测试剂盒中常见的问题及教学课件。
常见问题:1.检测原理:HPV分型检测是基于荧光定量PCR技术,通过检测病毒DNA来识别和鉴定不同类型的HPV病毒。
2.样本类型:HPV基因分型检测的样本可以从阴道、宫颈、包皮等部位采集,其中以宫颈抹片为主要样本。
3.样本采集技巧:在采集样本前,需要女性病人禁止洗澡,性生活,以及使用药物等干扰因素。
采集时要求专业医护人员采用无菌操作的方式,以避免样本受到污染。
4.检测结果的解读:HPV基因分型检测试剂盒可将检测结果分为阳性和阴性两个结果。
如果检测结果为阳性,则需要根据检测结果中列举的不同亚型,结合病人的病情,对病情进行进一步的判断和治疗。
教学课件:1.样本采集技巧:课件中应该包括女性病人采集阴道、宫颈、包皮样本的步骤,以及采集时的禁忌和注意事项。
同时还应该介绍如何保障采集过程中的无菌操作。
2.检测原理:HPV基因分型检测的原理是基于PCR技术的,课件需着重说明PCR技术的基本原理,以及如何通过PCR扩增目标DNA的方法。
3.检测结果的解读:课件中应该列举常见的HPV病毒亚型以及其对应的感染和病症。
这样,医生在解读检测结果时,可以更加准确判断HPV 病毒的类型和严重程度。
4.资料分析与比较:HPV基因分型检测试剂盒有多种型号,不同型号之间的检测原理和检测结果解读可能会有所差别。
因此,课件应该将不同型号的测试盒进行分类,并对各个型号的检测原理、样本要求、结果解读等进行详细的说明。
这有助于医生根据不同型号进行测试时,避免操作失误和不必要的风险。
总之,HPV基因分型检测试剂盒教学课件的设计需要充分考虑实际使用中遇到的问题,并且应注重方法的简单明了,语言的易懂易学,让受众能够快速学习和掌握相关的知识和技能。
高危型HPV分型检测对宫颈病变早期诊断的价值【摘要】宫颈癌是女性常见恶性肿瘤之一,而高危型HPV感染是宫颈癌发生的主要原因之一。
本文旨在探讨高危型HPV分型检测对宫颈病变早期诊断的重要性。
首先介绍了高危型HPV分型检测技术的概述,然后阐述了该技术在宫颈病变早期诊断中的应用,并指出了其优势和局限性。
最后展望了高危型HPV分型检测在未来的发展前景。
通过对高危型HPV的分型检测,可以更准确地进行宫颈病变的早期筛查和诊断,有助于提高诊断准确性和早期治疗的效果,从而降低宫颈癌的发病率和死亡率。
未来的研究方向将主要集中在进一步完善检测技术,提高检测的敏感性和特异性,以及探索新的治疗方法和预防策略。
高危型HPV分型检测对宫颈病变早期诊断具有重要的临床意义和应用前景。
【关键词】关键词:高危型HPV、宫颈病变、早期诊断、分型检测、技术、优势、局限性、前景展望、重要性、研究方向。
1. 引言1.1 背景介绍宫颈癌是全球妇女常见的恶性肿瘤之一,其发病率和死亡率仍然居高不下。
宫颈癌的发生与高危型人乳头瘤病毒(HPV)感染密切相关,其中一些高危型HPV亚型,如16型和18型,被认为与宫颈癌的发生有着直接的关联。
早期发现和诊断HPV感染对于宫颈病变的预防和治疗至关重要。
传统的宫颈病变筛查方法主要是涂片检测和宫颈活检,虽然在一定程度上可以发现异常细胞或组织,但存在着诊断率低、漏诊率高的局限性。
而基于高危型HPV分型检测的技术,可以通过检测与宫颈癌密切相关的HPV亚型,提供更加准确、敏感的宫颈病变早期筛查和诊断手段。
本文旨在探讨高危型HPV分型检测技术在宫颈病变早期诊断中的应用及其优势和局限性,旨在为宫颈癌的早期诊断和预防提供新的思路和方法。
未来的研究方向和发展趋势也将被探讨,为进一步完善高危型HPV分型检测技术及其在临床应用中的价值提供参考。
1.2 研究目的研究目的是为了探讨高危型HPV分型检测在宫颈病变早期诊断中的作用和意义,验证其在临床应用中的可行性和准确性。
hpv检查报告各项标准HPV 病毒,即人乳头瘤病毒,是一种常见的病毒,它与多种疾病,尤其是宫颈癌的发生密切相关。
因此,HPV 检查在女性的健康筛查中具有重要意义。
接下来,让我们详细了解一下 HPV 检查报告中的各项标准。
首先,HPV 检查的方法通常包括 HPV 分型检测和 HPV 定量检测。
分型检测可以明确感染的HPV 亚型,而定量检测则能测定病毒的载量。
在 HPV 分型检测报告中,常见的亚型分为高危型和低危型。
高危型 HPV 主要包括 HPV16、18、31、33、35、39、45、51、52、56、58、59、66、68 等。
其中,HPV16 和 18 型是导致宫颈癌的最主要亚型。
如果报告中显示高危型 HPV 阳性,尤其是 16 型和 18 型阳性,需要引起高度重视。
这并不意味着一定会患上宫颈癌,但提示存在较高的风险,可能需要进一步做阴道镜检查和宫颈组织活检,以明确宫颈是否存在病变。
低危型 HPV 常见的有 HPV6、11 等,低危型 HPV 感染通常与生殖器疣等良性病变相关。
除了明确感染的亚型,报告中还可能会提及病毒的载量。
然而,需要注意的是,病毒载量的高低并不一定能准确反映病情的严重程度。
有时,低载量的病毒也可能导致严重的病变,而高载量的病毒感染并不一定意味着病情更重。
对于 HPV 检查结果为阴性的情况,这是一个好消息,表明目前没有检测到 HPV 病毒感染。
但这并不意味着可以一劳永逸,仍需要定期进行筛查,因为 HPV 感染是一个动态的过程,有可能在后续的生活中发生感染。
如果是初次检查发现 HPV 阳性,也不必过于恐慌。
大多数 HPV 感染是一过性的,人体自身的免疫系统能够在 1-2 年内将其清除。
只有持续的高危型 HPV 感染,才可能会逐渐导致宫颈病变。
在解读 HPV 检查报告时,还需要结合其他检查结果,如宫颈细胞学检查(TCT)。
如果 HPV 阳性,同时 TCT 检查结果异常,那么进一步检查和治疗的必要性就更大。
HPV基因分型测定标准操作规程操作规程文件号:免疫-第4版共6页规程编写者:叶瑾生效日期:2008年08月11日起批准日期:2008年08月06日文件正本保存于:主任办公室保管人:奚经巧文件副本保存于:免疫室保管人:叶瑾检验科主任:(签名)项目主管:(签名)文件执行者签名:1 检验申请1.1具有资格的临床医生根据需要在His医生工作站提交电子检验申请单1.2组合项目申请:HPV基因分型检测。
1.3项目所在菜单:His医生工作站上的“妇科检验”。
2 标本采集和处理2.1 病人的准备2.1.1 月经正常妇女,在月经来潮后10~18天为最佳检查时间;2.1.2 检查前48小时内不要作阴道冲洗,不要用避孕药膏等阴道内用药物;2.1.3 检查前48小时最好不要行性生活;2.1.4 检查前不进行醋酸或碘液涂抹;2.2 标本采集2.2.1 按医生指示,仰卧于检查床上;2.2.2由医生以窥阴器或阴道张开器暴露宫颈。
然后使用专用的HPV采样刷置于宫颈口采集标本;(最好在取样前先用棉签擦去宫颈分泌物)2.2.3将专用宫颈刷置于宫颈口,轻轻搓动宫颈刷使其顺时针旋转5圈;2.2.4慢慢取出宫颈刷,将其放入标有病人编号的取样管中,取样管内已加有专用细胞保存液,折断其刷头入管中,拧紧瓶盖。
2.2.5 标本采集后,在电脑终端检验标本采集确认,电脑自动产生标本采集时间。
2.2.6 标本采集及确认后,临床标本要及时运送至检验科。
检验科接收人员Lis接收电脑终端刷取标本条形码接收标本,并记录状态。
对不合格标本应予拒收。
2.2.7 下列标本为不合格标本:1)标本无标识(条形码);2)无法辨认条形码号;3)标识涂改;4)未采用装有细胞保存液专用管的;5)采样后未及时送检并且未能置4℃冰箱保存的;6)标本采集过程中混入红细胞或分泌物过多的标本;7)标本试管破裂等;2.3 标本采集的注意事项2.3.1 避免采集分泌物过多的标本,最好在取样前先用棉签擦去宫颈分泌物;2.3.2 尽量避免血性样本,若患者宫颈口充血出血,应建议改日采样。