航空障碍灯安装标准
- 格式:doc
- 大小:21.00 KB
- 文档页数:1
航空障碍灯设置有关标准(一)、航空障碍灯的分类航空闪光障碍灯一般分为低光强、中光强和高光强三种。
1、低光强障碍灯为红色恒定发光,一般不单独使用,必须与中光强、高光强灯配合使用,45米以上的建筑及其设施,可以设置多层中光强、高光强和低光强互相配合使用。
2、中光强障碍灯按发光颜色可分红色、白色两种,闪光频率应在每分钟10-40次之间,闪光有效光强大于1600cd,离地面90米以上的建筑物及其设施,单独使用中光强红色障碍灯或与中、高光强白色障碍灯互相配合使用,使其闪光效果更加明显。
3、高光强障碍灯,闪光频率应在每分钟20-60次之间,闪光有效光强应大于20000cd,离地面高出150米以上的建筑物及其设施,使用高光强障碍灯并必须为白色闪光灯,有效光强随背景亮度而定,应与白色或红色中光强配合使用。
(二)航空障碍灯的设置分布1、障碍物就其障碍灯的设置应标志出障碍物的最高点和最边缘(即视高和视宽)。
2、障碍灯设置的垂直和水平距离不宜大于45米(即如果物体的顶部高于地面45米以上,必须在其中间加设障碍灯,中间层的间距必须不大于45米,百米以上城市超高建筑物,要考虑中间层增设障碍灯)。
3、对于烟囱或其它类似性质的建筑物,顶部障碍灯应位于顶端1.5-3米以下之间,考虑到烟囱对灯具的污染,障碍灯可设在低于烟囱口3-5米以下的位置。
4、高于150米的超高物体应在中层选用中光强与高光强障碍灯配合使用。
5、对于不足150米高的高压输电电缆、可在铁塔顶部设置中、高光强白色障碍灯。
6、不论那种障碍灯,不同高度的障碍灯数目及排列,应能从各个方面都能看出该物体或物体群轮廓,并且考虑障碍灯的同时和顺序闪烁,以达到明显的警示作用。
(三)航空障碍灯注意事项1、障碍灯供电要求交流AC220V±10%50HZ电源,TN—S供电系统。
2、如电网电压波动大、电压不稳定,应在障碍灯系统前串联稳压电源。
3、高大建筑、构筑物上所有的障碍灯必须安装在避雷器45度保护区范围内。
航空障碍灯安装的技术规范字体大小:大 | 中 | 小 2008-03-12 10:46 - 阅读:153 - 评论:0建筑物景观照明灯、航空障碍标志灯和庭院灯安装21.1主控项目21.1.1建筑物彩灯安装应符合下列规定:1建筑物顶部彩灯采用有防雨性能的专用灯具,灯罩要拧紧;2彩灯配线管路按明配管敷设,且有防雨功能。
管路间、管路与灯头盒间螺纹连接,金属导管及彩灯的构架、钢索等可接近裸露导体接地(PE)或接零(PEN)可靠;3垂直彩灯悬挂挑臂采用不小于10#的槽钢。
端部吊挂钢索用的吊钩螺栓直径不小于10mm,螺栓在槽钢上固定,两侧有螺帽,且加平垫及弹簧垫圈紧固;4悬挂钢丝绳直径不小于4.5mm,底把圆钢直径不小于16mm,地锚采用架空外线用拉线盘,埋设深度大于1.5m;5垂直彩灯采用防水吊线灯头,下端灯头距离地面高于3m。
21.1.2霓虹灯安装应符合下列规定:1霓虹灯管完好,无破裂;2灯管采用专用的绝缘支架固定,且牢固可靠。
灯管固定后,与建筑物、构筑物表面的距离不小于20mm;3霓虹灯专用变压器采用双圈式,所供灯管长度不大于允许负载长度,露天安装的有防雨措施;4霓虹灯专用变压器的二次电线和灯管间的连接线采用额定电压大于15kV的高压绝缘电线。
二次电线与建筑物、构筑物表面的距离不小于20mm。
21.1.3建筑物景观照明灯具安装应符合下列规定:1每套灯具的导电部分对地绝缘电阻值大于2MΩ;2在人行道等人员来往密集场所安装的落地式灯具,无围栏防护,安装高度距地面2.5m以上;3金属构架和灯具的可接近裸露导体及金属软管的接地(PE)或接零(PEN)可靠,且有标识。
21.1.4航空障碍标志灯安装应符合下列规定:1灯具装设在建筑物或构筑物的最高部位。
当最高部位平面面积较大或为建筑群时,除在最高端装设外,还在其外侧转角的顶端分别装设灯具;2当灯具在烟囱顶上装设时,安装在低于烟囱口1.5~3m的部位且呈正三角形水平排列;3灯具的选型根据安装高度决定;低光强的(距地面60m以下装设时采用)为红色光,其有效光强大于1600cd。
航空障碍灯设置规范航空障碍灯是一种用于标识高耸建筑物、架空电线、天线、烟囱等航空障碍物的特殊灯光设备。
它具有发光亮度高、可见度大、方向感强等特点,能够有效地警示飞行器,避免与障碍物相撞。
为了确保航空障碍物灯光的设备施工及使用的标准化和规范化,对其设置规范进行详细的规定是非常必要的。
首先,航空障碍灯的设置应遵循以下原则:1.高度规定:航空障碍物灯的设置高度应根据障碍物的高度而定。
根据国内外的相关标准,航空障碍物等级分为几类,每类的高度要求不同,灯光设置的高度也不同。
2.亮度要求:航空障碍物灯的亮度要达到一定的标准,以确保航空器在远距离、晚上或天气不好的情况下能够看到。
航空灯亮度的标准一般是根据国际航空标准规定的。
3.灯光颜色:航空障碍物灯常采用红色、白色或者黄色。
红色常用于高于150米高度的建筑物,黄色常用于屋顶高度在45-150米之间的建筑物,白色常用于低于45米高度的建筑物。
航空灯的颜色要与障碍物的高度相匹配。
其次,航空障碍灯的具体设置规范如下:1.航空障碍物灯的设置数量和方位应根据障碍物的形状、尺寸、高度等因素进行合理布置。
一般来说,航空灯的设置应尽可能多且均匀,以提高灯光的可见度。
2.航空障碍物灯的安装位置应选在障碍物的顶部或靠近顶部的突出部分,并要求灯具间距相等,灯光照射范围覆盖到障碍物的周围。
3.航空障碍物灯的电源供应应保证可靠性和稳定性,通常采用备用电源系统,如UPS、发电机等,以防止因电力故障导致灯光无法正常工作。
4.航空障碍物灯的维护保养应定期进行检查和维修,确保其正常工作。
定期清洁灯具和检查电缆、接线端子是否松动或损坏,及时更换磨损的灯泡。
最后,航空障碍物灯的设置规范需要经过相关部门的批准和验收。
承建航空障碍物灯的施工单位必须按照相关标准和规范进行设备安装和调试,并提供完整的技术文件和验收报告。
总之,航空障碍物灯的设置规范是确保航空器安全飞行的重要措施之一。
只有严格按照标准规范要求进行设置和维护,才能有效地保障航空器和航空障碍物之间的安全距离,降低事故发生的风险。
一、民航局有关规定:国家民航局对航空障碍灯的设置作了详细规定,现摘录重点如下:在高层建筑物(如高层楼房、电厂烟囱、通讯铁塔或其他类似建筑物)的顶部必须设一个或几个航空障碍灯,以助航安全。
障碍灯必须安装建筑物顶端上1.2米~3米之间。
建筑物高于周遍地面45米以上必须在中间层加设障碍灯,加设中间层障碍灯的位置要尽量作到每层灯器之间距离尽可能相等,采用低、中光强障碍灯之间距离必须不超过45米。
(设置灯器层数N=物高米/45米)广大的建筑物,设置灯器应充分考虑建筑物每个角,要做到从每个角都能看出建筑物的轮廓,水平方向要参考每层≤45米的设计要求。
高于150米的高建筑,再顶端必须设置高光强航空障碍灯,并且要于中光强障碍灯组合使用以显示其存在。
二、各种光强障碍灯的选用(H为建筑物高度)45米≤H ≤60米,采用低光强ZH-800AL型障碍灯60米≤H ≤105米,采用中光强ZH-800AZ型组合使用105米≤H ≤150米,采用高中光强ZH-800AZW型组合使用H ≥150米,采用中,高光强ZH-800AH/KC型组合使用灯器设计要求采深圳市锐步科技有限公司生产的ZH系列长寿命航空障碍灯。
三、障碍灯的有效光强分别为:1) 低光强障碍灯有效光强150cd , 红色闪光或常明。
2) 中光强障碍灯有效光强1600cd,一般为红色闪光。
3) 高光强有效光强4000cd,一般为白色闪光(背景强度〈50cd)四、防雷保护:1) 顶端设置的障碍灯应安装避雷器,避雷器部分应于避雷带等设施紧密相连。
2) 建筑物中间部位的灯器,需采用金属网罩加以保护,并与灯器的金属部分均作良好接地处理设置航空障碍灯的有关标准、规定和建议(与国际民航组织一致)一、航空障碍灯设置的场所及范围《中华人民共和国民用产品航空法》及国家有关文件对设置障碍灯有明确规定:1、机场净空保护的限高或超高建筑物及构筑物应设置航空障碍灯和标志。
2、航路上及飞行区周围影响飞行安全的人工及自然障碍物体应当设置航空障碍灯及标志。
160米塔杆航空障碍灯安装技术要求
1. 塔杆顶端应安装一盏白色闪烁航空障碍灯,闪烁频率应为每分钟40次左右。
白色灯应采用高亮度灯,确保光强度足以覆盖要求的有效辐射范围。
2. 白色灯的有效辐射范围为360°,垂直方向从水平面0-60°。
光强度应确保在任意方向的最小有效强度不小于32.5,最大有效强度不大于2000。
3. 塔杆的中间位置应安装三盏红色固定航空障碍灯,呈等边三角形分布。
红色灯应采用高亮度灯,确保光强度足以覆盖要求的有效辐射范围。
4. 每盏红色灯的有效辐射范围为360°,垂直方向从水平面0-60°。
光强度应确保在任意方向的最小有效强度不小于32.5,最大有效强度不大于2000。
5. 所有航空障碍灯的安装位置应严格按照规定要求,偏差不得超过±3米。
航空障碍灯的布线应采用航空障碍灯专用电缆。
6. 塔杆上还应安装避雷装置、接地装置等防雷设施。
所有设备进入塔杆前应进行静电安全检查,避免产生电火花。
7. 灯具安装完成后,应进行通电测试,检查各灯具参数是否符合技术规定,并逐一记录。
所有测试记录应妥善保管。
航空障碍灯安装标准文稿归稿存档编号:[KKUY-KKIO69-OTM243-OLUI129-G00I-FDQS58-航空障碍灯安装标准按国家标准,顶部高出其地面45米以上的高层建筑必须设置航标灯。
为了与一般用途的照明灯有所区别,航标灯不是长亮着而是闪亮,闪光频率不低于每分钟20次,不高于每分钟70次,具体规定如下:一、航空障碍指示灯分类?障碍标志灯一般分为低光强、中光强和高光强三种,障碍标志灯的垂直和水平距离大于45米建筑及其设施,可以三种障碍标志灯可以互相配合使用。
离地面90米以上建筑物及其设施:使用中光强障碍标志灯为红色闪光灯,闪光频率应在每分钟20-60次之间,闪光的有效光强不小于1600cd;或者使用红色的高光强障碍标志灯,使其闪光效果更加明显。
离地面150米以上建筑物及其设施,使用高光强障碍标志灯并必须为白色闪光灯,闪光频率应在每分钟20-70次之间,有效光强随背景亮度而定。
二、航空障碍灯的设置分布?1、障碍物就其障碍灯的设置应标志出障碍物的最高点和最边缘(即视高和视宽)。
2、如果物体的顶部高出其周围地面45米以上,必须在其中间层加设障碍灯,中间层的距离必须不大于45米并尽可能相等(城市中百米以上的超高建筑物尤其要考虑中间层加设障碍灯)。
地处城市和居民区附近的建筑物设装中间层障碍灯时,应考虑避免使居民感到不快。
一般要求从地面只能看到散逸的光线。
3、外形广大的建筑群所设置障碍灯应能从各个方面看出物体的轮廓,水平方向也可参考以45米左右的间距设置障碍灯。
4、对于105米的超高物体、设施或拉线塔、楼顶塔等,应在其顶端设置中光强A型障碍灯,并为白色闪光,其下部分层设置红色中光强B型障碍灯。
5、高于150米的超高物体(如广播电视塔、大跨越斜拉桥等)应在其顶端设置高光强A型障碍灯,并且应以中、高光强障碍灯配合使用。
6、超高压输电线铁塔应设置高光强B型障碍灯,并为三层同步闪光。
位置为塔顶、电缆下垂最低点及二者中间位置,且需沿电缆走线方向设于铁塔外侧。
最新文件---------------- 仅供参考--------------------已改成-----------word文本 --------------------- 方便更改赠人玫瑰,手留余香。
航空障碍灯安装标准按国家标准,顶部高出其地面45米以上的高层建筑必须设置航标灯。
为了与一般用途的照明灯有所区别,航标灯不是长亮着而是闪亮,闪光频率不低于每分钟20次,不高于每分钟70次,具体规定如下:一、航空障碍指示灯分类障碍标志灯一般分为低光强、中光强和高光强三种,障碍标志灯的垂直和水平距离大于45米建筑及其设施,可以三种障碍标志灯可以互相配合使用。
离地面90米以上建筑物及其设施:使用中光强障碍标志灯为红色闪光灯,闪光频率应在每分钟20-60次之间,闪光的有效光强不小于1600cd;或者使用红色的高光强障碍标志灯,使其闪光效果更加明显。
离地面150米以上建筑物及其设施,使用高光强障碍标志灯并必须为白色闪光灯,闪光频率应在每分钟20-70次之间,有效光强随背景亮度而定。
二、航空障碍灯的设置分布1、障碍物就其障碍灯的设置应标志出障碍物的最高点和最边缘(即视高和视宽)。
2、如果物体的顶部高出其周围地面45米以上,必须在其中间层加设障碍灯,中间层的距离必须不大于45米并尽可能相等(城市中百米以上的超高建筑物尤其要考虑中间层加设障碍灯)。
地处城市和居民区附近的建筑物设装中间层障碍灯时,应考虑避免使居民感到不快。
一般要求从地面只能看到散逸的光线。
3、外形广大的建筑群所设置障碍灯应能从各个方面看出物体的轮廓,水平方向也可参考以45米左右的间距设置障碍灯。
4、对于105米的超高物体、设施或拉线塔、楼顶塔等,应在其顶端设置中光强A型障碍灯,并为白色闪光,其下部分层设置红色中光强B型障碍灯。
5、高于150米的超高物体(如广播电视塔、大跨越斜拉桥等)应在其顶端设置高光强A型障碍灯,并且应以中、高光强障碍灯配合使用。
航空障碍灯安装标准设置航空障碍灯的有关标准、规定和建议(与国际民航组织一致)一航空障碍灯设置的范围与场所《中华人民共和国民用航空法》及国家有关文件对设置航空障碍灯有明确规定:1·机场净空保护区的限高或超高建筑物应设置飞行障碍灯和标志。
2·航路上及飞行区周围影响飞行安全的人工及自然障碍物应当设置航空障碍灯及标志。
3·有可能影响飞行安全的地面高耸,高大建筑物和设施,应当设置航空障碍灯和标志并保证正常状态。
★公安,消防,交通等部门在城市中建有停机坪,城市上空视为净空,城市中的高大建筑物也应设置航空障碍灯及标志。
二,航空障碍灯的有关标准,规定,和建议。
《民用机场飞行区技术标准(MH5001-2000)》,国际民航组织颁发的《国际标准和建设措施-机场》附件十四及中华人民共和国民用航空行业标准《航空障碍灯(MH/T6012-1999)》对航空障碍灯有如下设定:(一)航空障碍灯的分类根据MH/T6012-1999及国际民航组织颁发的《国际标准和建设措施-机场》附件十四,障碍灯分为低光强,中光强和高光强(中光强A型)三大类:1·低光强航空障碍灯为恒定发光,红色,峰值光强大于32.5cd,一般不单独使用,必须与中光强和中光强A型障碍灯配合使用,如45米以上的建筑物应设置多层中光强和中光强A型航空障碍灯,在中光强和中光强A型障碍灯之间可设置低光强航空障碍灯2·中光强航空障碍灯按发光要求分为两种:a·中光强B型航空障碍灯为红色闪光航空障碍灯,有效光强大于2.000cd,用于105米以下的建筑物,或与中光强A型航空障碍灯配合使用。
b·中光强C型航空障碍灯为红色常亮灯,有效光强大于2.000cd。
适用于45米以下的单体建筑物。
3·中光强A型航空障碍灯为白色闪光,有效光强20.000cd,用于105米以上的建筑物,与中光强航空障碍灯配合使用。
(二)航空闪光障碍灯的分布1·障碍物就其障碍灯的设置应该标志出障碍物的最高点和最边缘(即视高和视宽)。
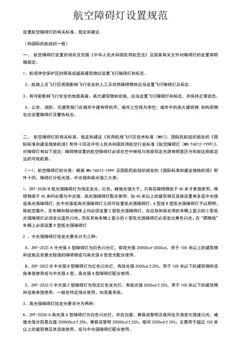
航空障碍灯设置规范设置航空障碍灯的有关标准、规定和建议(和国际民航组织一致)一、航空障碍灯设置的场所及范围《中华人民共和国民用航空法》及国家有关文件对障碍灯的设置有明确规定。
1、机场净空保护区的限高或超高建筑物应设置飞行障碍灯和标志。
2、航路上及飞行区周围影响飞行安全的人工及自然障碍物体应当设置飞行障碍灯及标志。
3、有可能影响飞行安全的地面高耸、高大建筑物和设施,应当设置飞行障碍灯和标志,并保持正常状态。
4、公安、消防、交通等部门在城市中建有停机坪,城市上空视为净空,城市中的高大建筑物和构筑物也应设置障碍灯及警告标志。
二、航空障碍灯的有关标准、规定和建议《民用机场飞行区技术标准(MH)》、国际民航组织颁发的《国际标准和建设措施机场》附件十四及中华人民共和国民用航空行业标准《航空障碍灯(MH/T6012-1999)》。
对障碍灯有如下规定:障碍物设置的航空障碍灯必须在空中俯视与地面恒定光源有明显区分和能达到规定远的可视距离。
(一)、航空障碍灯的分类:根据MH/T6012-1999及国际民航组织颁发的《国际标准和建议措施机场》附件十四,障碍灯分低光强、中光强和高光强三大类:1、ZHT-202D/B低光强障碍灯为恒定发光、红色,峰值光强大于,只有在障碍物低于45米才单独使用,障碍物高于45米时必需与中光强、高光强障碍灯配合使用。
如45米以上的建筑物及设施设置有多层中光强或高光强障碍灯,在中光强或高光强障碍灯之间可设置低光强障碍灯。
A型或B型低光强障碍灯予以照明;除航空器外,在车辆和移动物体上均必须设置C型低光强障碍灯,在应急和保安用的车辆上显示的C型低光强障碍灯必须发出蓝色闪光,而在其他车辆上显示的C型低光强障碍灯必须发出黄色闪光;在“跟随我”车辆上必须设置D型低光强障碍灯2 、中光强障碍灯按发光要求分为三种:A、ZHT-202Z/A中光强A型障碍灯为白色闪光灯,有效光强20000cd-2000cd,用于105米以上的建筑物和设施及背景光较强的障碍物或与高光强B型变光配合使用。
军用机场航空障碍灯标准军用机场航空障碍灯是用于标识飞行区域和飞行器在夜间的视觉识别的重要设备。
为了确保飞行安全,各国都制定了相应的标准和规范,以确保航空障碍灯的安装和使用符合国际标准和规定。
以下是中国军用机场航空障碍灯的相关标准和要求。
一、标准概述中国军用机场航空障碍灯的标准主要依据的是《中华人民共和国民用航空法》、《国际民用航空公约》以及《军用机场净空规定》等法规和标准。
其中,《军用机场净空规定》对军用机场的净空条件和障碍物的限制做出了明确规定,是制定航空障碍灯标准的重要依据。
二、标准内容1.障碍灯的种类和用途军用机场航空障碍灯分为低光强障碍灯、中光强障碍灯和高光强障碍灯三种类型。
低光强障碍灯主要用于标识较低的障碍物,中光强障碍灯用于标识中高度的障碍物,高光强障碍灯用于标识较高的障碍物或机场内的重要建筑物。
1.障碍灯的分布和设置航空障碍灯应按照《军用机场净空规定》的要求,根据障碍物的位置、高度和外形来设置和分布。
通常,低光强障碍灯按照每5米的高度间隔设置,中光强障碍灯按照每10米的高度间隔设置,高光强障碍灯则按照每15米的高度间隔设置。
同时,对于较大的障碍物或重要的建筑物,应在其顶部和底部各设置一个障碍灯。
1.障碍灯的光学性能航空障碍灯应具有特定的光学性能,包括发光颜色、发光强度、光束角等参数。
其中,低光强障碍灯使用红色,中光强障碍灯使用白色或黄色,高光强障碍灯使用白色或黄色。
发光强度应符合国际标准和规定的要求,以确保在一定距离内能够清晰地看到障碍灯的灯光。
光束角应根据障碍物的形状和高度来选择合适的角度,以保证灯光能够覆盖整个障碍物。
1.障碍灯的电器性能航空障碍灯还应具有特定的电器性能,包括电源电压、电流、频率等参数。
其中,电源电压通常为110-380V,电流为0.8A-1A,频率为50Hz-60Hz。
此外,航空障碍灯还应具有防水、防尘、防震等性能,以满足军用机场的使用要求。
1.障碍灯的维护和管理航空障碍灯应定期进行检查和维护,以确保其正常运转。
航标灯安装规定----dd800b69-6eba-11ec-80d9-7cb59b590d7d 为何航标灯要放在高楼大厦的最顶端安装?航空障碍灯在中国的主要城市非常常见。
无论如何,无论是哪种航空障碍灯,不同高度的障碍灯的数量和排列都应能从各个方面看到物体或物体组的轮廓,并应考虑障碍灯的同时和连续闪烁,以达到明显的警告效果。
根据国家标准,顶部离地45米的高层建筑必须配备信标灯。
为了与通用照明不同,信标灯不长时间亮,而是闪烁。
闪光频率不低于每分钟20次,不超过每分钟70次。
具体规定如下:1.障碍物就其障碍标志灯的设置应标志出障碍物的最高点和最边缘,设障碍标志灯,中间层的间距必须不大于45米,城市中百米以上超高建筑物尤其要考虑中间层加设障障碍标志灯的垂直和水平距离不宜大于45米对于烟囱或其它类似性质的建筑物,顶部障碍标志灯应位于顶端1.5-3米之间,太阳能航空障碍灯aujv_vf考虑到烟囱对灯具的污染,障碍标志灯可设在低于烟囱口4-6米处的位置。
2.障碍标志灯一般分为三种类型:低光强度、中等光强度和高光强度。
障碍标志灯的垂直和水平距离大于45m,三种类型的障碍标志灯可以一起使用。
离地90米以上的建筑物和设施:使用中,光强度障碍标志灯为红色闪光,闪光频率为每分钟20-60次,闪光的有效光强度不低于1600cd;或使用红色强光障碍标志灯,使其闪烁效果更加明显。
3.离地面150米以上建筑物及其设施,使用高光强障碍标志灯并必须为白色闪光灯,闪光频率应在每分钟20-70次之间,有效光强随背景亮度而定。
高于150米的超高物体应中、高光强障碍标志灯配合使用。
航空障碍灯对于不足150米高的高压输电电缆、铁塔可在顶部设发白光的中光强航空障碍灯。
建筑物景观照明灯航空障碍标志灯和庭院灯安装<1>主控项目1、建筑物彩灯安装应符合下列规定:(1)建筑物顶部彩灯采用有防雨性能的专用灯具,灯罩要拧紧;(2)彩灯配线管路按明配管敷设,且有防雨功能。
管路间、管路与灯头盒间螺纹连接,金属导管及彩灯的构架、钢索等可接近裸露导体接地(PE)或接零(PEN)可靠;(3)垂直彩灯悬挂挑臂采用不小于10#的槽钢。
端部吊挂钢索用的吊钩螺栓直径不小于10mm,螺栓在槽钢上固定,两侧有螺帽,且加平垫及弹簧垫圈紧固;(4)悬挂钢丝绳直径不小于 4.5mm,底把圆钢直径不小于16mm,地锚采用架空外线用拉线盘,埋设深度大于1.5m;(5)垂直彩灯采用防水吊线灯头,下端灯头距离地面高于3m。
2、无霓虹灯安装应符合下列规定:(1)霓虹灯管完好,无破裂;(2)灯管采用专用的绝缘支架固定,且牢固可靠。
灯管固定后,与建筑物、构筑物表面的距离不小于20mm。
(3)霓虹灯专用变压用双圈式,所供灯管长度不大于允许负载长度,露天安装的有防雨措施;(4)霓虹灯专用变压二次电线和灯管间的连接线采用额定电压大于15KV的高压绝缘电线。
二次电线与建筑物、构筑物表面的距离不小于20mm。
3、建筑物景观照明灯具安装应符合下列规定:(1)每套灯具的导电部分对地绝缘电阻值大于2MΩ;(2)在人行道等人员来往密集场所安装的落地式灯具,无围栏防护,安装高度距地面2.5m以上;(3)金属构架和灯具的可接近裸露导体及金属软管的接地(PE)或接零(PEN)可靠,且有标识。
4、航空障碍标志灯安装应符合下列规定:(1)灯具装设在建筑物或构筑物的最高部位。
当最高部位平面面积较大或为建筑群时,除在最高端装设外,还在其外侧转角的顶端分别装设灯具;(2)当灯具在烟囱顶上装设时,安装在低于烟囱口1.5-3m的部位且呈正三角形水平排列;(3)灯具的选型根据安装高度决定;低光强的(距地面60m以下装设时采用)为红色光,其有效光强大于1600cd。
航空障碍灯设置规设置航空障碍灯的有关标准、规定和建议(和国际民航组织一致)一、航空障碍灯设置的场所及围《中华人民国民用航空法》及国家有关文件对障碍灯的设置有明确规定。
1、机场净空保护区的限高或超高建筑物应设置飞行障碍灯和标志。
2、航路上及飞行区周围影响飞行安全的人工及自然障碍物体应当设置飞行障碍灯及标志。
3、有可能影响飞行安全的地面高耸、高大建筑物和设施,应当设置飞行障碍灯和标志,并保持正常状态。
4、公安、消防、交通等部门在城市中建有停机坪,城市上空视为净空,城市中的高大建筑物和构筑物也应设置障碍灯及警告标志。
二、航空障碍灯的有关标准、规定和建议《民用机场飞行区技术标准(MH51002000)》、国际民航组织颁发的《国际标准和建设措施机场》附件十四及中华人民国民用航空行业标准《航空障碍灯(MH/T6012-1999)》。
对障碍灯有如下规定:障碍物设置的航空障碍灯必须在空中俯视与地面恒定光源有明显区分和能达到规定远的可视距离。
(一)、航空障碍灯的分类:根据MH/T6012-1999及国际民航组织颁发的《国际标准和建议措施机场》附件十四,障碍灯分低光强、中光强和高光强三大类:1、ZHT-202D/B低光强障碍灯为恒定发光、红色,峰值光强大于32.5cd,只有在障碍物低于45米才单独使用,障碍物高于45米时必需与中光强、高光强障碍灯配合使用。
如45米以上的建筑物及设施设置有多层中光强或高光强障碍灯,在中光强或高光强障碍灯之间可设置低光强障碍灯。
A型或B型低光强障碍灯予以照明;除航空器外,在车辆和移动物体上均必须设置C型低光强障碍灯,在应急和保安用的车辆上显示的C型低光强障碍灯必须发出蓝色闪光,而在其他车辆上显示的C型低光强障碍灯必须发出黄色闪光;在“跟随我”车辆上必须设置D型低光强障碍灯2 、中光强障碍灯按发光要求分为三种:A、ZHT-202Z/A中光强A型障碍灯为白色闪光灯,有效光强20000cd-2000cd,用于105米以上的建筑物和设施及背景光较强的障碍物或与高光强B型变光配合使用。
设置航空障碍灯的有关标准、规定和建议(与国际民航组织一致)一、航空障碍灯设置的场所及范围《中华人民共和国民用产品航空法》及国家有关文件对设置障碍灯有明确规定:1、机场净空保护的限高或超高建筑物及构筑物应设置航空障碍灯和标志。
2、航路上及飞行区周围影响飞行安全的人工及自然障碍物体应当设置航空障碍灯及标志。
3、有可能影响飞行安全的地面高耸、高大建筑物和设施,应当设置航空障碍灯及标志并保持正常状态。
★公安、消防、交通等部门在城市中建有直升机停机坪,城市上空视为净空,城市中的高大建筑物及构筑物应设置航空障碍灯和标志。
二、航空障碍灯的有关标准、规定和建议《民用机场飞行区技术标准(MH51002000)》、国际民航组织颁发的《国际标准和建设措施机场》附件十四及中华人民共和国民用航空行业标准《航空障碍灯(MH/T6012-1999)》。
对障碍灯有如下规定:障碍物设置的航空障碍灯必须为闪光,以便在空中俯视与地面恒定光源有明显区分和能达到规定远的可视距离。
航空障碍灯的分类:根据MH/T60121999国际民航组织颁发的《国际标准和建议措施机场》附件十四,障碍灯分低光强、中光强和高光强三大类。
1、低光强障碍灯为恒定发光、红色,峰值光强大于32.5cd,一般不单独使用,而必需与中光强、高光强障碍灯配合使用。
如45米以上的建筑物及其设施设置有多层中光强或高光强障碍灯,在中光强或高光强障碍灯之间可设置低光强障碍灯。
(低光强障碍灯为红色,有效光强100cd±25%)2、中光强障碍灯按发光要求分为三种:a、中光强A型障碍灯为白色闪光灯,有效光强20000cd-2000cd,用于105米以上的建筑物和设施及背景光较强的障碍物或与高光强B型灯变光配合使用。
b、中光强B型障碍灯为红色闪光灯,有效光强2000cd±25%,用于105米以下的建筑物和设施或与中光强A型、高光强A型障碍灯配合使用。
3、高光强障碍灯按发光要求分为两种:a、高光强A型障碍灯为白色闪光灯,并在白昼、黄昏或黎明及夜间全天候变光强闪光,有效光强分别为白昼200000cd±25%;黄昏或黎明20000cd±25%;夜间2000cd±25%;主要用于超过150米以上的建筑物及其设施使用,或于中光强障碍灯配合使用。
航空障碍灯安装标准
按国家标准,顶部高出其地面45米以上的高层建筑必须设置航标灯。
为了与一般用途的照明灯有所区别,航标灯不是长亮着而是闪亮,闪光频率不低于每分钟20次,不高于每分钟70次,具体规定如下:
一、航空障碍指示灯分类
障碍标志灯一般分为低光强、中光强和高光强三种,障碍标志灯的垂直和水平距离大于45米建筑及其设施,可以三种障碍标志灯可以互相配合使用。
离地面90米以上建筑物及其设施:使用中光强障碍标志灯为红色闪光灯,闪光频率应在每分钟20-60次之间,闪光的有效光强不小于1600cd;或者使用红色的高光强障碍标志灯,使其闪光效果更加明显。
离地面150米以上建筑物及其设施,使用高光强障碍标志灯并必须为白色闪光灯,闪光频率应在每分钟20-70次之间,有效光强随背景亮度而定。
二、航空障碍灯的设置分布
1、障碍物就其障碍灯的设置应标志出障碍物的最高点和最边缘(即视高和视宽)。
2、如果物体的顶部高出其周围地面45米以上,必须在其中间层加设障碍灯,中间层的距离必须不大于45米并尽可能相等(城市中百米以上的超高建筑物尤其要考虑中间层加设障碍灯)。
地处城市和居民区附近的建筑物设装中间层障碍灯时,应考虑避免使居民感到不快。
一般要求从地面只能看到散逸的光线。
3、外形广大的建筑群所设置障碍灯应能从各个方面看出物体的轮廓,水平方向也可参考以45米左右的间距设置障碍灯。
4、对于105米的超高物体、设施或拉线塔、楼顶塔等,应在其顶端设置中光强A型障碍灯,并为白色闪光,其下部分层设置红色中光强B型障碍灯。
5、高于150米的超高物体(如广播电视塔、大跨越斜拉桥等)应在其顶端设置高光强A型障碍灯,并且应以中、高光强障碍灯配合使用。
6、超高压输电线铁塔应设置高光强B型障碍灯,并为三层同步闪光。
位置为塔顶、电缆下垂最低点及二者中间位置,且需沿电缆走线方向设于铁塔外侧。
7、对于烟囱或其他类似性质的建筑物,顶部障碍灯必须位于顶端1.5-3米之间,考虑到烟囱对灯具污染,障碍灯可装设在低于烟囱口4-6米的部位(详见国家标准节选)。
8、不论哪种障碍灯,其在不同高度的障碍灯数目及排列,应能从各个方位都能看到该物体或物体群轮廓,并且考虑障碍灯的同步闪烁,以达到明显的警示作用。